Study on Key Parameters of Roof Cutting and Surrounding Rock Control Technology for Gob-Side Entry Retaining in Fully Mechanized Top Coal Caving Mining of Thick Coal Seams
Abstract
1. Introduction
2. Evolution Characteristics of Surrounding Rock Structure
2.1. Project Overview
2.2. Analysis of Surrounding Rock Structure Evolution Process in Gob-Side Entry Retaining with Roof Cutting and Pressure Relief
3. Determination of Key Roof-Cutting Parameters
3.1. Theoretical Analysis
3.1.1. Theoretical Analysis of Roof Cutting Height
3.1.2. Theoretical Analysis of Roof-Cutting Angle
3.2. Numerical Simulation Analysis
3.2.1. Numerical Model Establishment
3.2.2. Analysis of Roof-Cutting Height Effect
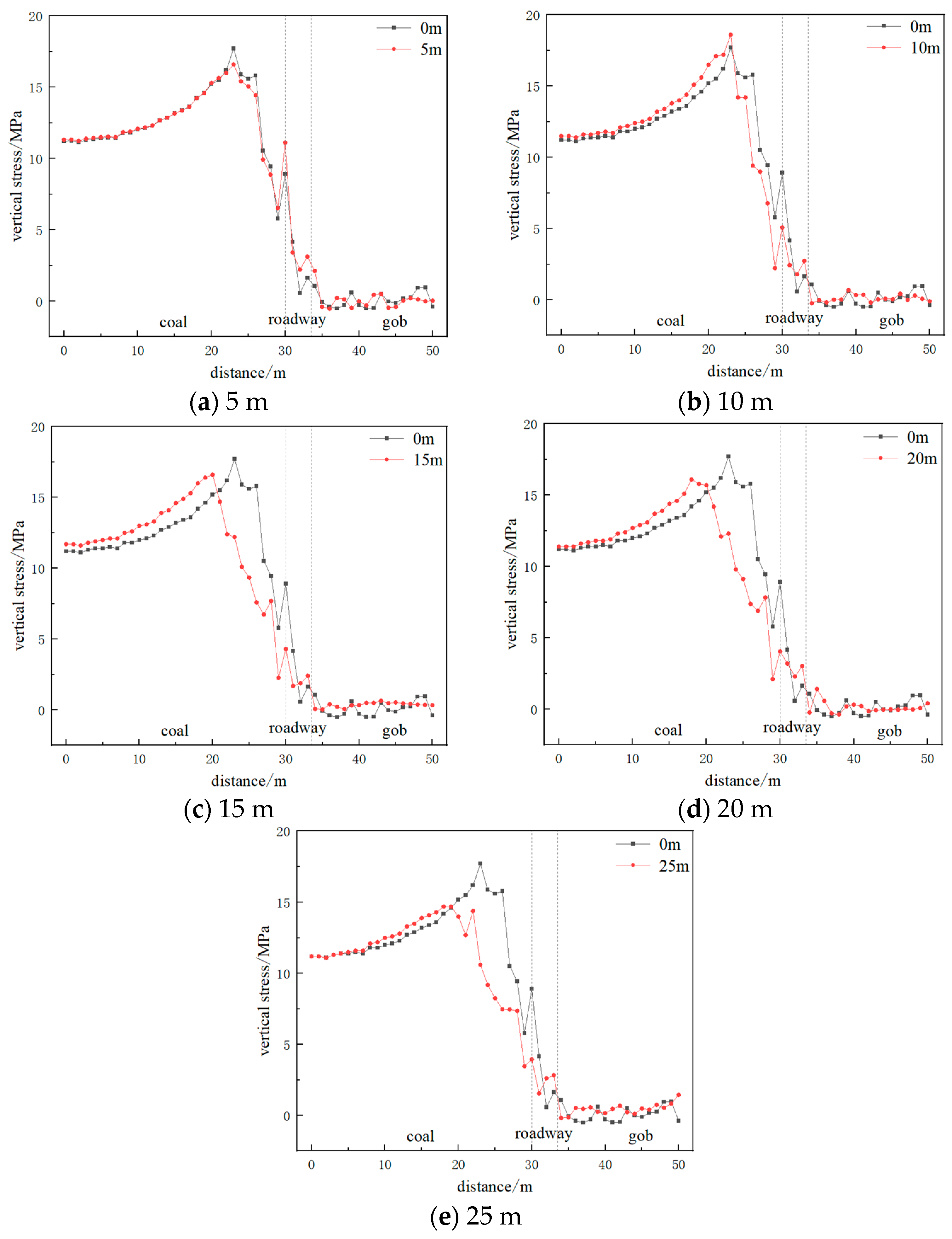
3.2.3. Analysis of Roof-Cutting Angle Effect
4. Surrounding Rock Control Scheme and Effect Analysis
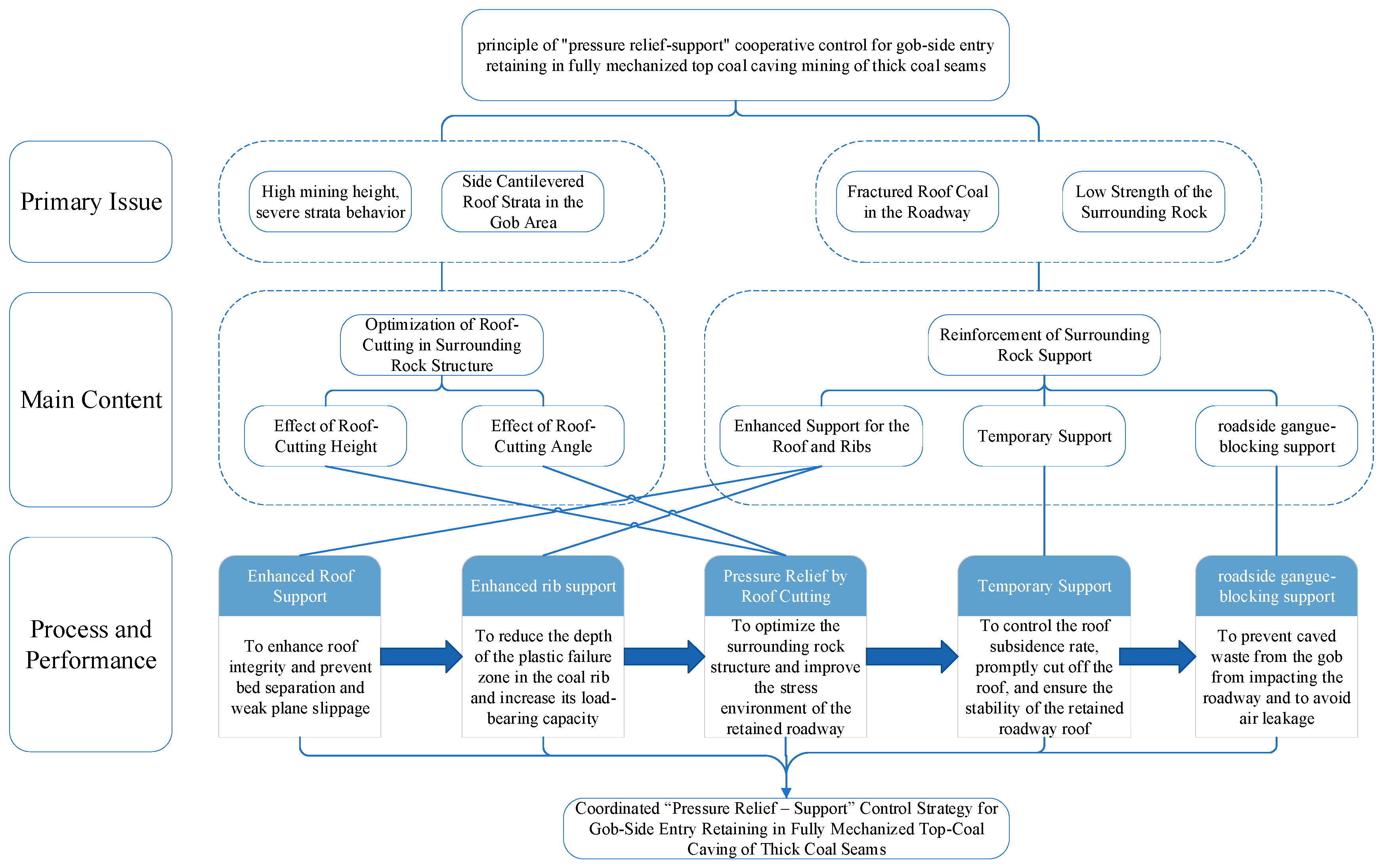
4.1. Principles and Schemes of Surrounding Rock Control
4.2. Simulation Analysis of Surrounding Rock Control Scheme
4.3. Mine Pressure Monitoring and Application Effect Analysis
5. Main Conclusions
Author Contributions
Funding
Institutional Review Board Statement
Informed Consent Statement
Data Availability Statement
Conflicts of Interest
References
- He, M.C.; Gao, Y.B.; Yang, J.; Gong, W.L. An Innovative Approach for Gob-Side Entry Retaining in Thick Coal Seam Longwall Mining. Energies 2017, 10, 1785. [Google Scholar] [CrossRef]
- Huang, B.X.; Liu, J.W.; Zhang, Q. The reasonable breaking location of overhanging hard roof for directional hydraulic fracturing to control strong strata behaviors of gob-side entry. Int. J. Rock Mech. Min. Sci. 2018, 103, 1–11. [Google Scholar] [CrossRef]
- Zhang, Z.Z.; Bai, J.B.; Chen, Y.; Yan, S. An innovative approach for gob-side entry retaining in highly gassy fully-mechanized longwall top-coal caving. Int. J. Rock Mech. Min. Sci. 2015, 80, 1–11. [Google Scholar] [CrossRef]
- Chai, Y.J.; Wang, M.; Meng, L.; Wang, C.L.; Liang, Z.Z.; Yang, Y.K.; Liu, J.M. Influence of roof cutting depth on stability of gob side entry in thick coal seams with a bulky limestone roof. Sci. Rep. 2025, 15, 31267. [Google Scholar] [CrossRef]
- Fu, Q.; Yang, J.; Liu, Y.X.; Zhang, C.J.; Gao, Y.B.; Gao, H.N.; Ma, Q. Research on location optimization and application of the gob-side entry retaining by roof cutting in close-distance coal seams. Sci. Rep. 2025, 15, 42661. [Google Scholar] [CrossRef]
- Han, Y.; Wang, C.X.; Zhang, F.Y.; Yan, Z.J. Methane migration patterns in the goaf of a Y-type ventilated working face with gob-side entry. Sci. Rep. 2025, 15, 33151. [Google Scholar] [CrossRef]
- Li, X.J.; Mu, B.B.; Li, H.Z.; Yuan, R.F. Research on Grouted Steel Pipe Supports Roof Cutting and Gob-Side Entry Retaining Support Technology for Fully-Mechanized Caving Face. Energy Sci. Eng. 2025, 13, 3824–3839. [Google Scholar] [CrossRef]
- Meng, N.K.; Yu, R.; Wang, M.; Shen, W.L.; Yang, Z.B.; Wang, X.Y.; Li, Z.X.; Chen, Z.Q. An Innovative Approach to Composite Load-bearing for Gob-side Entry Retaining in Deep Mines by Roof Cutting: A Case Study. Min. Metall. Explor. 2025, 42, 3547–3567. [Google Scholar] [CrossRef]
- Qi, J.C.; Gao, Y.B.; Peng, Z.J.; He, M.C.; Guo, S. A New Type of Non-Explosive Directional Pre-Splitting and Roof-Cutting Method for Gob-Side Entry Retaining Without Coal Pillars. Min. Metall. Explor. 2025, 42, 1575–1595. [Google Scholar] [CrossRef]
- Wang, H.; Guo, J.Q. Research on the Deformation and Failure Mechanism of Flexible Formwork Walls in Gob-Side-Entry Retaining of Ultra-Long Isolated Mining Faces and Pressure Relief-Control Technology via Roof Cutting. Appl. Sci. 2025, 15, 5833. [Google Scholar] [CrossRef]
- Yue, N.F.; Wang, L.; Guo, J.; Liu, Y.; Chen, C.M.; Gao, B. A Study on Dangerous Areas for Coal Spontaneous Combustion in Composite Goafs in Goaf-Side Entry Retaining in the Lower Layer of an Extra-Thick Coal Seam. Fire 2025, 8, 298. [Google Scholar] [CrossRef]
- Zhang, D.; Zhu, Q.C.; Bai, J.B.; Wang, R.; Zhang, Z.Z.; Fu, H.; Liu, S.G.; Yan, S.; Guo, Y.H.; Tian, Z.J.; et al. Theory and simulation investigations on stability control of gob-side entry retaining with coal pillar-backfill body system. Int. J. Min. Sci. Technol. 2025, 35, 1399–1417. [Google Scholar] [CrossRef]
- Zhang, D.P.; Song, D.M.; Zhang, L.P.; Luo, B. Mechanical Behavior and Stress Mechanism of Roof Cutting Gob-Side Entry Retaining in Medium-Thick Coal Seams. Processes 2025, 13, 2649. [Google Scholar] [CrossRef]
- Zhao, L.L.; Han, Y.F.; Li, X.F.; Wang, S.; Jing, G.; Yu, Z.J. Research and application on the “multi-layer” filling body with foamed expansion filling material for gob-side entry retaining gateway. Sci. Rep. 2025, 15, 36943. [Google Scholar] [CrossRef]
- Zhao, X.Q.; Bai, J.B.; Fu, H.; Wang, G.Y.; Wang, X.Y.; Liu, S.G.; Wang, R.; Liu, H.Y. Optimising gangue-containing backfill strength in gob-side entry retaining: From particle distribution morphology to release parameters. Case Stud. Constr. Mater. 2025, 23, e05338. [Google Scholar] [CrossRef]
- Chen, D.C.; Wang, X.Y.; Wu, S.; Zhang, F.T.; Fan, Z.Z.; Wang, X.D.; Li, M.L. Study on stability mechanism and control techniques of surrounding rock in gob-side entry retaining with flexible formwork concrete wall. J. Cent. South Univ. 2023, 30, 2966–2982. [Google Scholar] [CrossRef]
- Wang, Y.W.; Zhao, Z.Q.; Zhang, W.B.; Wei, X.X.; Hui, Z.L. Deformation mechanism and control technology of gob-side entry retaining with roadside backfilling: A numerical analysis and field investigation. Geomech. Geophys. Geo-Energy Geo-Resour. 2024, 10, 175. [Google Scholar] [CrossRef]
- Xu, C.T.; Wang, X.Y.; Chen, D.C.; Wang, G.H.; Niu, Z.P.; Lu, H.X. Study on the Stability and Control of Gob-Side Entry Retaining in Paste Backfill Working Face. Appl. Sci. 2025, 15, 528. [Google Scholar] [CrossRef]
- Fan, D.Y.; Liu, X.S.; Tan, Y.L.; Yan, L.; Song, S.L.; Ning, J.G. An innovative approach for gob-side entry retaining in deep coal mines: A case study. Energy Sci. Eng. 2019, 7, 2321–2335. [Google Scholar] [CrossRef]
- Hu, J.Z.; He, M.C.; Wang, J.; Ma, Z.M.; Wang, Y.J.; Zhang, X.Y. Key Parameters of Roof Cutting of Gob-Side Entry Retaining in a Deep Inclined Thick Coal Seam with Hard Roof. Energies 2019, 12, 934. [Google Scholar] [CrossRef]
- Liu, H.; Dai, J.; Jiang, J.Q.; Wang, P.; Yang, J.Q. Analysis of Overburden Structure and Pressure-Relief Effect of Hard Roof Blasting and Cutting. Adv. Civ. Eng. 2019, 2019, 1354652. [Google Scholar] [CrossRef]
- Ma, X.G.; He, M.C.; Wang, J.; Gao, Y.B.; Zhu, D.Y.; Liu, Y.X. Mine Strata Pressure Characteristics and Mechanisms in Gob-Side Entry Retention by Roof Cutting under Medium-Thick Coal Seam and Compound Roof Conditions. Energies 2018, 11, 2539. [Google Scholar] [CrossRef]
- Yan, S.; Liu, T.X.; Bai, J.B.; Wu, W.D. Key Parameters of Gob-Side Entry Retaining in A Gassy and Thin Coal Seam with Hard Roof. Processes 2018, 6, 51. [Google Scholar] [CrossRef]
- Ma, Z.M.; Wang, J.; He, M.C.; Gao, Y.B.; Hu, J.Z.; Wang, Q. Key Technologies and Application Test of an Innovative Noncoal Pillar Mining Approach: A Case Study. Energies 2018, 11, 2853. [Google Scholar] [CrossRef]
- Sun, X.M.; Liu, Y.Y.; Wang, J.W.; Li, J.B.; Sun, S.J.; Cui, X.B. Study on Three-Dimensional Stress Field of Gob-Side Entry Retaining by Roof Cutting without Pillar under Near-Group Coal Seam Mining. Processes 2019, 7, 552. [Google Scholar] [CrossRef]
- Wang, Q.; He, M.C.; Yang, J.; Gao, H.K.; Jiang, B.; Yu, H.C. Study of a no-pillar mining technique with automatically formed gob-side entry retaining for longwall mining in coal mines. Int. J. Rock Mech. Min. Sci. 2018, 110, 1–8. [Google Scholar] [CrossRef]
- Wang, Y.J.; Gao, Y.B.; Wang, E.Y.; He, M.C.; Yang, J. Roof Deformation Characteristics and Preventive Techniques Using a Novel Non-Pillar Mining Method of Gob-Side Entry Retaining by Roof Cutting. Energies 2018, 11, 627. [Google Scholar] [CrossRef]
- Wang, Y.J.; Wang, Q.; Tian, X.C.; Wang, H.S.; Yang, J.; He, M.C. Stress and deformation evolution characteristics of gob-side entry retained by roof cutting and pressure relief. Tunn. Undergr. Space Technol. 2022, 123, 104419. [Google Scholar] [CrossRef]
- Wang, W.; Sun, H.; Li, J.; Wang, E. Mechanism and technology of pressure relief by roof cutting for gob-side entry retention with small coal pillars in thick hard roof. Results Eng. 2025, 28, 108393. [Google Scholar] [CrossRef]























| Rock Stratum | Density (kg/m3) | Bulk Modulus (GPa) | Shear Modulus (GPa) | Cohesion (MPa) | Friction (°) | Tensile Strength (MPa) |
|---|---|---|---|---|---|---|
| medium-grained sandstone | 2700 | 3.3 | 2.5 | 4 | 37 | 1.2 |
| siltstone | 2610 | 10.8 | 8.13 | 2.75 | 38 | 1.84 |
| medium-grained sandstone | 2700 | 5.12 | 4.73 | 2.45 | 40 | 2 |
| mudstone | 2610 | 12.2 | 10.79 | 2.5 | 42 | 3.6 |
| medium-grained sandstone | 2700 | 10.8 | 8.13 | 3.75 | 38 | 1.84 |
| mudstone | 2610 | 9.97 | 7.35 | 1.2 | 32 | 0.58 |
| coal | 1400 | 4.9 | 2 | 1.25 | 22 | 0.5 |
| mudstone | 2700 | 5.97 | 6.01 | 2.06 | 40 | 1.13 |
| medium-grained sandstone | 2610 | 21 | 13.5 | 3.2 | 42 | 1.29 |
| mudstone | 2610 | 2.56 | 2.36 | 2.16 | 36 | 0.75 |
| siltstone | 2700 | 6 | 3.5 | 1.2 | 30 | 0.6 |
| Name | Value | Name | Value | ||
|---|---|---|---|---|---|
| material-steel | density/kg·m−3 | 7.5 × 103 | material-grout | coupling-stiffness-shear/N·m−2 | 2.0 × 107 |
| Young’s modulus/GPa | 200 | coupling-stiffness-normal/N·m−2 | 1 × 1010 | ||
| yield-tension/N | 2.25 × 105 | coupling-cohesion-normal/N·m−1 | 2 × 106 | ||
| cross-sectional-area/m2 | 3.8 × 10−4 | coupling-friction-normal/° | 45 | ||
| Perimeter/m | 0.07 | coupling-cohesion-shear/N·m−1 | 1.0 × 105 | ||
| Moi/m4 | 2 × 10−8 | ||||
| Name | Value | Name | Value | ||
|---|---|---|---|---|---|
| material-steel | density/kg·m−3 | 7.5 × 103 | material-grout | grout-stiffness/N·m−2 | 1 × 1010 |
| Young’s modulus/GPa | 200 | ||||
| yield-tension/N | 2.32 × 105 | ||||
| cross-sectional-area/m2 | 3.7 × 10−4 | grout-strength/N·m−1 | 1 × 1010 | ||
| yield-compression/N | 1 × 1010 | ||||
| rupture-tension-strain | 1 × 1030 | ||||
| axial displacement/m | 0 | 0.1 | 0.3 | 2.0 |
| axial force/N | 0 | 1 × 105 | 3 × 105 | 3 × 105 |
Disclaimer/Publisher’s Note: The statements, opinions and data contained in all publications are solely those of the individual author(s) and contributor(s) and not of MDPI and/or the editor(s). MDPI and/or the editor(s) disclaim responsibility for any injury to people or property resulting from any ideas, methods, instructions or products referred to in the content. |
© 2026 by the authors. Licensee MDPI, Basel, Switzerland. This article is an open access article distributed under the terms and conditions of the Creative Commons Attribution (CC BY) license.
Share and Cite
Zha, M.; Li, C.; Zheng, Y.; Xia, H.; Sun, M.; Jiang, S. Study on Key Parameters of Roof Cutting and Surrounding Rock Control Technology for Gob-Side Entry Retaining in Fully Mechanized Top Coal Caving Mining of Thick Coal Seams. Appl. Sci. 2026, 16, 1293. https://doi.org/10.3390/app16031293
Zha M, Li C, Zheng Y, Xia H, Sun M, Jiang S. Study on Key Parameters of Roof Cutting and Surrounding Rock Control Technology for Gob-Side Entry Retaining in Fully Mechanized Top Coal Caving Mining of Thick Coal Seams. Applied Sciences. 2026; 16(3):1293. https://doi.org/10.3390/app16031293
Chicago/Turabian StyleZha, Menglong, Chong Li, Yadong Zheng, Huan Xia, Menghu Sun, and Shuaishuai Jiang. 2026. "Study on Key Parameters of Roof Cutting and Surrounding Rock Control Technology for Gob-Side Entry Retaining in Fully Mechanized Top Coal Caving Mining of Thick Coal Seams" Applied Sciences 16, no. 3: 1293. https://doi.org/10.3390/app16031293
APA StyleZha, M., Li, C., Zheng, Y., Xia, H., Sun, M., & Jiang, S. (2026). Study on Key Parameters of Roof Cutting and Surrounding Rock Control Technology for Gob-Side Entry Retaining in Fully Mechanized Top Coal Caving Mining of Thick Coal Seams. Applied Sciences, 16(3), 1293. https://doi.org/10.3390/app16031293
