Next Article in Journal
Environmental Safety Assessment of Riverfront Spaces Under Erosion–Deposition Dynamics and Vegetation Variability
Previous Article in Journal
Combined Estimation of Structural Displacement, Rotation and Strain Modes on a Scaled Glider
 
 
Font Type:
Arial Georgia Verdana
Font Size:
Aa Aa Aa
Line Spacing:
Column Width:
Background:
Article

GNSS Determination of Vertical Movements from Ocean Tide Loading at Palmido, Korea’s Largest Tidal Range Site

1
Geodesy Laboratory, Civil & Architectural and Environmental System Engineering, Sungkyunkwan University (SKKU), Suwon 16419, Gyeonggi, Republic of Korea
2
School of Geography, Faculty of Environment, University of Leeds, Woodhouse Lane, Leeds LS2 9JT, UK
*
Author to whom correspondence should be addressed.
Appl. Sci. 2026, 16(1), 32; https://doi.org/10.3390/app16010032
Submission received: 25 November 2025 / Revised: 17 December 2025 / Accepted: 17 December 2025 / Published: 19 December 2025

Abstract

Accurate quantification of ocean tide loading (OTL) is essential for sustainable coastal geodetic monitoring, infrastructure stability assessment, and the interpretation of GNSS vertical displacement time series. This study analyzes long-term vertical displacements observed at the Palmido GNSS station, located in Korea’s largest tidal-range environment, to resolve dominant semi-diurnal and diurnal tidal constituents. Coherent-gain–corrected Fast Fourier Transform (FFT) and continuous wavelet analysis were applied to decompose the GNSS time series, with particular emphasis on the principal lunar (M2) and principal elliptical lunar (N2) constituents. The extracted tidal amplitudes and phases were benchmarked against the NAO99 ocean tide loading model after applying load Love number (LLN) and site-scale corrections. Quantitative evaluation demonstrates that the corrected NAO99 predictions reduce the root mean square difference (RMSD) of the M2 constituent from approximately 14.5 mm to 13.3 mm (≈8% improvement) and that of the N2 constituent from about 2.1 mm to 1.2 mm (≈40% improvement), compared to uncorrected model outputs. Linear regression analyses further show that amplitude scaling improves toward unity for M2 after correction, while maintaining strong phase coherence. Continuous wavelet scalograms reveal persistent semi-diurnal energy with a clear fortnightly modulation, whereas diurnal components appear intermittently and are more sensitive to local environmental conditions. These results demonstrate that combining coherent-gain–corrected FFT, time–frequency wavelet diagnostics, and physics-based NAO99 benchmarking significantly enhances the reliability and interpretability of GNSS-derived tidal loading estimates. The proposed workflow provides a transferable and reproducible framework for high-precision coastal deformation monitoring and long-term sustainability assessments in macrotidal environments.

1. Introduction

Tidal loading is a fundamental geophysical process that induces periodic surface deformations due to the redistribution of oceanic water masses under gravitational forcing. These deformations, although subtle, play a critical role in geodesy, hydrology, and coastal monitoring, particularly in regions where long-term infrastructure stability and sustainable water management are priorities. With the increasing reliance on precise positioning for navigation, engineering, and climate-related monitoring, Global Navigation Satellite System (GNSS) observations have become a vital tool for capturing tidal loading signals in vertical displacement time series [1,2,3,4,5].
Among the principal tidal constituents, the semi-diurnal lunar tide (M2) and the elliptical lunar tide (N2) dominate tidal loading effects and provide crucial benchmarks for validating geophysical models. However, conventional tide models such as NAO99, while widely used, are often limited in their ability to capture site-specific variations in amplitude and phase. Discrepancies between modeled and observed displacements can hinder the reliability of GNSS-derived applications, underscoring the need for refined methods of spectral decomposition and model calibration [6,7,8].
Recent advancements in signal processing, particularly the use of Fast Fourier Transform (FFT) with coherent gain correction and continuous wavelet analysis, have significantly enhanced the precision of tidal harmonic detection in geodetic time series. These methods facilitate more accurate identification of dominant tidal constituents, such as M2 and N2, and enable the analysis of time-varying tidal responses. Moreover, the incorporation of LLN corrections ensures that GNSS-derived tidal loading estimates align with theoretical models, enhancing their physical consistency [9,10].
Improved harmonic analysis techniques, including FFT and singular spectrum analysis (SSA), effectively extract periodic tidal signals from GNSS time series, reducing both white and colored noise, which in turn improves the accuracy of time-varying ocean tide loading (OTL) amplitudes. According to ref. [9], these methods lead to more precise identification of dominant tidal constituents. Additionally, time-frequency methods, such as continuous wavelet transform (CWT) and multitaper spectral analysis, provide detailed insights into non-stationary, multi-scale tidal signals, allowing for the identification of both dominant and subtle tidal constituents. As ref. [10] demonstrates, these techniques offer significant advantages for analyzing short-term and seasonal tidal variations.
The application of LLN corrections ensures that GNSS-derived tidal loading estimates are physically consistent with Earth models, as emphasized by ref. [11]. These corrections help align GNSS-based measurements with theoretical expectations. Furthermore, array processing and spherical harmonic methods refine the estimation of Love numbers and related geophysical parameters, reducing non-tidal interference and enhancing the extraction of meaningful tidal responses.
Palmido, located in the tidal-rich coastal waters of the Korean Peninsula, offers a unique environment for assessing the performance of GNSS-based tidal loading analysis. The integration of FFT, wavelet decomposition, and NAO99 benchmarking provides an opportunity to evaluate methodological improvements while generating reproducible outputs through automated quality control and reporting pipelines. Palmido is an ideal location for accurate tidal displacement estimates, which are essential for flood risk assessment, infrastructure resilience, and long-term adaptation to climate change. Such approaches contribute to the broader goals of sustainable coastal monitoring.
The objective of this study is to quantify semi-diurnal and diurnal ocean tide loading at the Palmido GNSS station, with particular focus on the dominant M2 and N2 constituents. Despite recent methodological advances, several limitations remain insufficiently addressed in GNSS-based tidal loading analyses. First, conventional windowed FFT approaches often underestimate tidal amplitudes due to uncorrected coherent-gain attenuation, leading to systematic bias in constituent magnitude estimates [12]. Second, purely stationary spectral methods are unable to resolve temporal variability in tidal energy, whereas time–frequency analyses have demonstrated that tidal signals can exhibit non-stationary behavior and episodic amplification [13,14]. Third, direct comparison of GNSS-derived displacements with ocean tide heights conflates hydrodynamic forcing with elastic lithospheric response; physically meaningful validation instead requires translating ocean tide harmonics into crustal displacements using LLNs [8,15,16].
To explicitly address these limitations, this study integrates (i) coherent-gain–corrected FFT to recover unbiased M2 and N2 amplitudes, (ii) continuous wavelet analysis to characterize temporal variability and distinguish persistent from episodic tidal constituents, and (iii) LLN–based corrections applied to NAO99 harmonics [17] to generate physically consistent benchmarks of vertical crustal displacement. The resulting workflow enhances the accuracy, interpretability, and reproducibility of GNSS-derived tidal loading estimates and provides a robust framework for coastal geodetic monitoring, where distinguishing reversible tidal elastic deformation from long-term ground change is essential for infrastructure resilience and adaptation planning [18,19].

2. Materials and Methods

This section presents the methodological framework adopted to quantify tidal loading in the GNSS vertical displacement time series. The workflow is intentionally structured around three core components: (i) amplitude-faithful spectral decomposition using coherent-gain–corrected FFT, (ii) time–frequency characterization using continuous wavelet analysis to identify non-stationary behavior, and (iii) physics-based benchmarking against the NAO99 Ocean Tidal Loading (OTL) model with LLN corrections.
Additional procedures, including basic statistical distribution checks and auxiliary diagnostics, are included to support data quality assessment and interpretation but are not treated as primary validation tools. This hierarchical organization is intended to balance methodological rigor with clarity, ensuring that the analysis remains focused on the key sources of tidal loading while avoiding unnecessary technical complexity.

2.1. Study Area and GNSS Data Acquisition

The Palmido GNSS station (Figure 1), located in the Incheon coastal region of the Korean Peninsula, was selected as the study site due to its proximity to one of the most pronounced tidal environments in East Asia. The area is influenced by semi-diurnal tides with substantial amplitudes, making it an ideal location for investigating vertical displacements induced by OTL. Palmido is situated near the entrance of the Incheon harbor, where tidal variations strongly affect coastal infrastructure, navigation, and sustainable water management practices.
Continuous GNSS observations at Palmido were obtained from a Trimble NetR9 geodetic-quality receiver equipped with a TRM59800.00 choke ring antenna to minimize multipath effects. Raw GNSS measurements were recorded at a 30 s sampling rate over a continuous 365-day period (2023) and subsequently converted into daily position time series using Precise Point Positioning (PPP) in GIPSY-OASIS II software (v6.4). Processing adopted JPL final orbit products, FES2014b ocean tide loading (preliminary), and IGS14 reference frame, yielding position uncertainties of 2.3 mm (horizontal) and 5.8 mm (vertical). The vertical displacement component was isolated and resampled from 30 s to 1 h intervals using weighted mean aggregation (N = 8760 hourly samples), balancing computational efficiency with tidal frequency resolution for subsequent spectral analysis.
This dataset provides the basis for applying spectral and time–frequency decomposition methods, enabling a detailed assessment of the M2 and N2 tidal constituents. The high-quality and continuous nature of the Palmido GNSS record makes it well-suited for validating tidal loading models and developing reproducible methodologies for sustainable coastal geodetic monitoring.
The results presented in Figure 2 highlight the exceptional tidal characteristics of Palmido in comparison to other global tidal stations. The maximum tidal range at Palmido, shown in panel (a), is significantly larger than that of other locations, underscoring the extreme tidal environment of the site. Panel (b) further emphasizes Palmido’s distinctiveness, with the theoretical OTL amplitude being notably higher than that of other global stations. These findings reinforce Palmido’s suitability as an ideal site for high-precision tidal loading analysis, particularly due to its unique tidal conditions.

2.2. Spectral Decomposition Using FFT and Coherent Gain Correction

Spectral decomposition was performed using the Fast Fourier Transform (FFT) to extract dominant tidal constituents from the GNSS vertical displacement time series. The analysis was applied to the 1 h resampled record (N = 8760) after linear detrending and outlier removal (Section 3.1). A Hamming window was employed to suppress spectral leakage and to ensure reliable separation of closely spaced semi-diurnal constituents, including M2 (1.9323 cpd) and N2 (1.8959 cpd) [15,20]. Zero-padding was applied to improve interpolated frequency resolution and facilitate constituent identification; detailed implementation parameters are provided in the Appendix A.
Because windowing introduces systematic amplitude attenuation, a coherent gain correction was applied to recover unbiased harmonic amplitudes [21]. For the Hamming window, the coherent gain was computed as G c = 0.54 , and FFT amplitudes were corrected by a factor of 1 / G c . This correction ensures that the extracted M2 and N2 amplitudes reflect true displacement magnitudes rather than window-induced reductions. Validation using synthetic sinusoidal signals confirmed that the residual amplitude error after correction remained below 0.5%.
The FFT-derived amplitudes and phases provide the basis for quantifying tidal loading at the Palmido station and serve as reference estimates for subsequent benchmarking against NAO99 predictions (Section 2.5) [22]. By explicitly correcting coherent-gain attenuation, this approach improves the physical interpretability and methodological consistency of harmonic decomposition in coastal GNSS tidal loading analyses.

2.3. Continuous Wavelet Analysis for Time–Frequency Characterization

While FFT provides robust frequency-domain estimates, it assumes signal stationarity and cannot resolve temporal variability in tidal loading. To address this limitation, continuous wavelet analysis (CWA) was applied to the Palmido GNSS vertical displacement series to characterize time–frequency behavior and to identify non-stationary or intermittent tidal signals [13,23,24].
The Morlet mother wavelet with a central frequency of ω 0 = 6 was selected for its balanced time–frequency localization, which is well suited for resolving semi-diurnal and diurnal tidal constituents [13,23,24]. Wavelet scales were logarithmically distributed over periods from 6 to 48 h, enabling clear identification of M2 (12.42 h) and N2 (12.66 h) energy bands as distinct spectral ridges. The resulting scalogram provides a two-dimensional representation of spectral power evolution over time and frequency [25,26].
Wavelet analysis revealed sustained semi-diurnal energy together with time-varying modulation, including a fortnightly envelope consistent with spring–neap tidal forcing. The cone of influence was used to delimit regions affected by boundary effects, and statistical significance of wavelet power was evaluated against a red-noise background at the 95% confidence level following established approaches [13,23]. By complementing FFT-based harmonic estimates, CWA provides diagnostic insight into temporal variability and supports interpretation of constituent stability in GNSS-based tidal loading analysis.

2.4. Statistical Validation Methods: Histogram and Q-Q Plot Analysis

To support the interpretation of the GNSS vertical displacement time series, basic statistical distribution checks were conducted using histogram analysis and Q-Q plots. These diagnostics were used to assess whether the data approximately follow a Gaussian distribution, which is relevant for subsequent statistical evaluation of residuals in geodetic analyses.
Histograms were constructed for the vertical displacement series and compared with fitted normal distributions to visually assess skewness and dispersion [27]. Q-Q plots were then used to compare empirical quantiles with those of a standard normal distribution, providing a complementary assessment of departures from normality [27,28]. Minor deviations from the reference line were observed, suggesting weak non-Gaussian behavior likely associated with local environmental influences or residual non-tidal noise, consistent with previous applied studies.
These statistical checks are not used as primary validation metrics but serve as auxiliary diagnostics to confirm that the data characteristics are broadly compatible with the subsequent harmonic and comparative analyses.

2.5. Benchmarking with NAO99 and LLN Corrections

In this study, the performance of the GNSS-derived tidal loading estimates was benchmarked against the NAO99 OTL model. This comparison served as a reference to validate the accuracy of the observed tidal displacements and ensure the robustness of the model outputs.

2.5.1. Benchmarking with the NAO99 Ocean Tide Loading Model

The NAO99 OTL database [17] was employed as the theoretical reference for benchmarking the GNSS-derived tidal loading estimates at the Palmido GNSS station (37.3° N, 126.6° E). NAO99 computes site-specific OTL displacements by combining global ocean tide models with Green’s functions describing elastic Earth deformation, and it is widely used as a standard reference in GNSS-based tidal loading studies.
Harmonic constants for the M2 and N2 constituents were obtained using established loading services and regional interpolation approaches commonly applied in East Asian coastal environments. This strategy ensures physically consistent and regionally appropriate reference values while avoiding dependence on implementation-specific retrieval details. The resulting NAO99-based displacements provide a robust baseline for evaluating the amplitude and phase fidelity of the GNSS-derived tidal loading estimates.

2.5.2. Theoretical Displacement Calculation

The theoretical vertical displacement for each tidal constituent was computed using the following equation [29]:
O T L amplitude = H × 10 × k L × S F
Here, H represents the oceanic tidal amplitude from the NAO99 model (in centimeters), k_L is the LLN (0.117) following refs. [17,30], and SF denotes an empirical regional scaling factor (0.95 for M2 and 0.92 for N2) introduced to account for local geological and coastal effects [31]. The temporal variation in displacement was modeled following standard formulations [29]:
z t = A × sin ω t + ϕ
where A is the computed OTL amplitude, ω is the angular frequency, t is time, and ϕ is the Greenwich phase lag derived from the NAO99 model.

2.5.3. GNSS Signal Decomposition

To extract the individual M2 and N2 tidal components from the observed GNSS time series, least-squares harmonic analysis was applied. For each constituent, the signal was fitted using the equation [32,33]:
y t = A c o s cos ω t + A s i n sin ω t
where the amplitude A was calculated as A = √(Acos2 + Asin2) and the phase φ as φ = atan2(Asin, Acos) Robust regression techniques were applied where applicable to minimize the influence of outliers.

2.5.4. Validation and Correction of NAO99-Based Predictions

Model performance was evaluated using a set of complementary statistical metrics, including Pearson’s correlation coefficient (r), root mean square difference (RMSD), mean bias, and linear regression parameters between predicted and observed tidal displacements. Together, these metrics quantify phase coherence, amplitude accuracy, systematic offsets, and scaling consistency between GNSS-derived signals and NAO99-based predictions.
In addition to the uncorrected NAO99 outputs, empirically corrected predictions were examined to account for regional and local effects. These corrections included constituent-specific regional scaling factors for the Yellow Sea (0.95 for M2 and 0.92 for N2) derived from previous studies [31], adjustments based on LLNs to reflect local elastic properties [30], and minor phase corrections associated with shallow-water coastal effects [31].
To assess the ability of the model to reproduce the dominant semi-diurnal loading signature, synthetic tidal signals were reconstructed by combining the M2 and N2 constituents from both GNSS observations and NAO99 predictions. Time-series comparisons were conducted over 30-day windows, allowing multiple tidal cycles to be examined while minimizing seasonal contamination. This composite comparison provides an integrated evaluation of amplitude scaling, phase alignment, and the representation of the fortnightly modulation arising from M2–N2 interference.

2.5.5. Computation of Benchmarking Figures

This subsection documents the procedures used to generate the time-series and scatterplot panels comparing GNSS reconstructions with NAO99 (uncorrected and corrected). All processing follows the preprocessing (Section 2.2), wavelet handling (Section 2.3), statistical validation (Section 2.4), theoretical OTL computation (Section 2.5.3), and harmonic decomposition conventions (Section 2.5.4), including coherent-gain–corrected FFT.
Here, we adopt a set of common assumptions to ensure methodological consistency across all benchmarking analyses. Vertical displacements are reported in millimeters, and NAO99 tidal heights H (in centimeters) are converted to OTL amplitudes using OTLamplitude = H × 10 × kL × SF, where kL denotes the LLN and SF is the empirical regional scale factor (Section 2.5.3). NAO99 Greenwich phase lags φ and GNSS-estimated phases are referenced to a common UTC time base, and all phase-sensitive combinations are carried out in the complex domain as A e i ϕ .
The M2 and N2 components of the GNSS time series are reconstructed in the time domain after estimating amplitude, phase, and angular frequency (A, ϕ, ω) via least-squares harmonic decomposition [33,34]. Specifically,
z ^ GNSS , M 2 t = A M 2 sin ω M 2 t + ϕ M 2 , z ^ GNSS , N 2 t = A N 2 sin ω N 2 t + ϕ N 2
Model reference waveforms are synthesized in the same manner using NAO99 amplitudes and phases, A M 2 N , ϕ M 2 N and A N 2 N , ϕ N 2 N , and are overlaid with the GNSS reconstructions on a common time–displacement (mm) axis to enable direct inspection of amplitude scaling and phase alignment. To evaluate the fidelity of the semi-diurnal envelope arising from interference, amplitude–phase information is combined in the complex plane. The composite complex representations for GNSS and NAO99 (uncorrected/corrected) are
Z G N S S = A M 2 e i ϕ M 2 + A N 2 e i ϕ N 2 , Z N A O 99 = A M 2 N e i ϕ M 2 N + A N 2 N e i ϕ N 2 N
which are then converted to time-domain traces by taking their real sinusoidal representations over time. This procedure jointly assesses the amplitude–phase consistency of the individual M2 and N2 constituents and the fidelity of the fortnightly modulation produced by constructive and destructive interference [35].
For the scatter comparison between predicted and observed tidal harmonics, paired samples are constructed at time stamps tk within valid analysis windows as
x k = z N A O 99 , c t k ,   y k = z G N S S , c t k
where c ∈ {M2, N2} denotes the constituent and the hats indicate synthesized time-domain signals derived from the constituent amplitudes and phases (NAO99 with or without the corrections applied in this section) and GNSS harmonic fits. To reduce sensitivity to phase offsets, both series may, if specified, be rotated to a common phase reference in the complex plane prior to extracting real parts; the adopted option is documented explicitly.
Agreement is quantified by fitting an ordinary least squares model y = α + βx and reporting Pearson’s correlation coefficient r, root-mean-square difference (RMSD), and bias, as defined in Section 2.5.5. Ninety-five percent confidence intervals for α, β, and derived metrics are computed using Newey–West heteroskedasticity- and autocorrelation-consistent standard errors with lag = 1, reflecting short-memory serial correlation in the residuals. The same procedure is applied to M2 and N2; however, because N2 typically exhibits a lower signal-to-noise ratio, its uncertainty quantification can be augmented by a moving-block bootstrap (block length 24 h) to obtain robust intervals under weak dependence. These regression-based diagnostics and constituent-wise harmonic comparisons follow established tidal analysis practice [36,37].
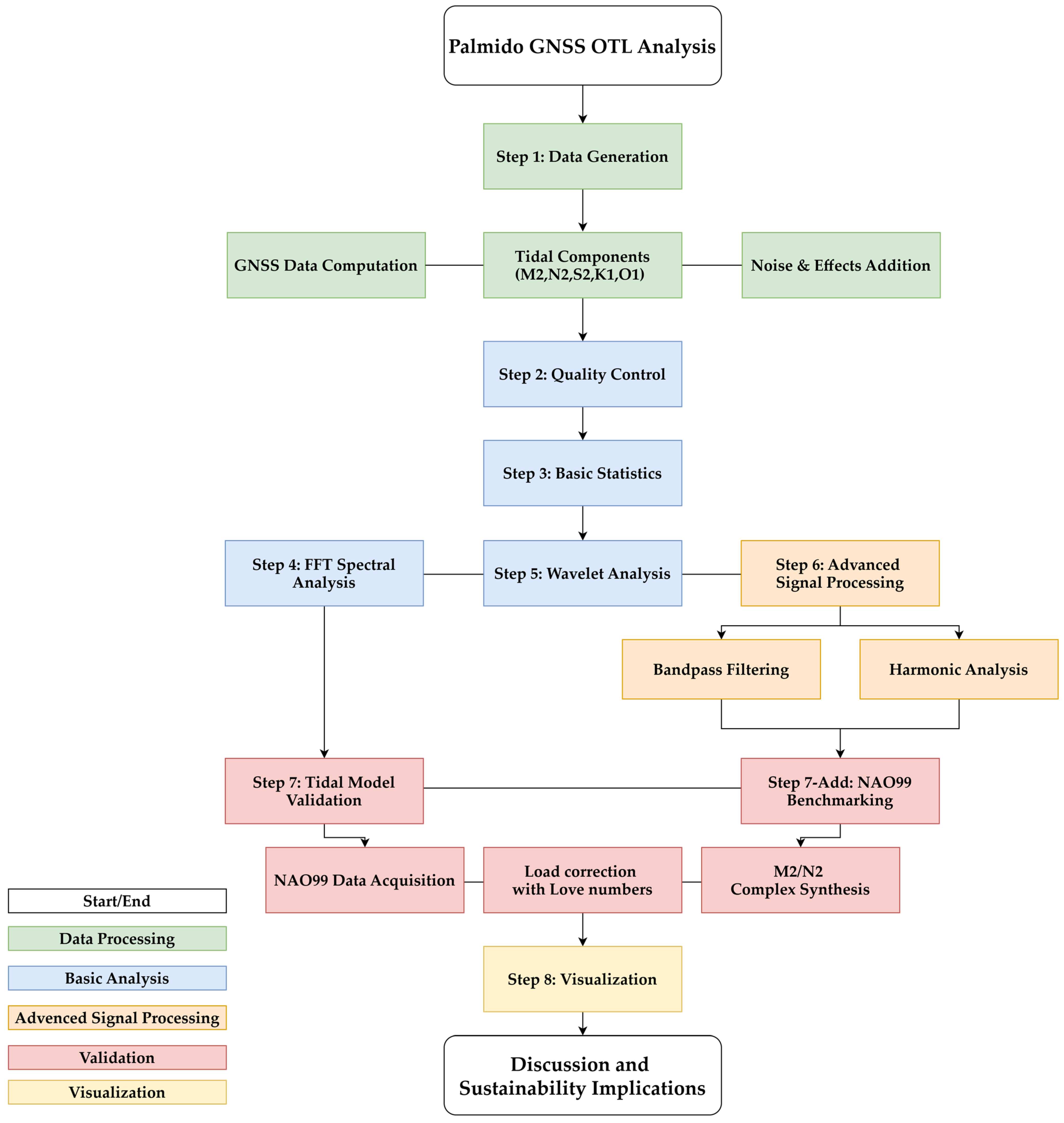
Figure 3 provides an overview of the end-to-end workflow used in this study. The diagram traces the pipeline from GNSS data generation and constituent definition through quality control and basic statistics, followed by frequency-domain FFT analysis and time–frequency wavelet analysis. Advanced signal processing (band-pass filtering and least-squares harmonic analysis) feeds the validation stage, in which NAO99 constants are acquired and adjusted with LLNs, and M2/N2 complex synthesis is performed for benchmarking. The final block summarizes the visualization and the downstream interpretation used for discussion and sustainability implications. Color groupings indicate processing (green), basic analysis (blue), advanced signal processing (amber), validation (red), and visualization (yellow), and align with Methods Section 2.2, Section 2.3, Section 2.4, Section 2.5, Section 2.5.1, Section 2.5.2, Section 2.5.3, Section 2.5.4 and Section 2.5.5.
The computational workflow outlined in Figure 3 involves multiple parameter choices that directly affect the accuracy and interpretability of tidal loading estimates. To support reproducibility and facilitate independent validation, Table 1 summarizes the key processing parameters used at each stage of the analysis. These specifications include: (1) data resampling procedures that convert raw 30 s GNSS measurements into hourly time series suitable for tidal frequency analysis; (2) FFT window function selection and coherent gain correction factors that ensure unbiased amplitude recovery; (3) wavelet transform parameters (mother wavelet type, scale discretization, and statistical significance thresholds) that enable time-frequency decomposition; and (4) model constants (LLNs, regional scale factors) that translate ocean tide heights into predicted vertical displacements. Together, Figure 3 and Table 1 provide a complete methodological blueprint, allowing researchers to apply the same pipeline to other coastal GNSS stations or to verify the Palmido results using alternative software implementations.

3. Results

3.1. Quality-Controlled GNSS Vertical Displacement: Descriptive Statistics and Time-Series Characteristics

After applying the quality-control workflow (Section 2.2), the Palmido GNSS vertical displacement record was cleaned of extreme outliers, the small linear trend was removed, and short-duration spikes were filtered. The post-QC series retains full coverage (8760 hourly samples over 365 days) with only minor gaps excluded from analysis. A summary of QC actions and metrics is provided in Table 2.
Figure 4a shows the full cleaned record (0–90 days), where semi-diurnal modulation clearly dominates and a pronounced fortnightly envelope is evident from constituent interference. Figure 4b provides a detailed view of the first 30 days, illustrating the stability of the semi-diurnal oscillation at hourly scales. The panel annotation (Std ≈ 24.184 mm; RMS ≈ 24.183 mm) confirms the post-detrending mean ≈ 0.
Descriptive statistics of the cleaned series indicate: mean −0.007 mm, median −1.177 mm, standard deviation 24.184 mm, minimum −60.780 mm, maximum 60.812 mm, range 121.591 mm, RMS 24.183 mm, and IQR 37.598 mm. Normality was evaluated using a Jarque–Bera test (p = 0.001), indicating modest departures from Gaussianity primarily in the tails. These statistics are summarized in Table 3 for reproducible reference.
Low-frequency seasonal components were largely removed during preprocessing, leaving a residual dominated by tidal energy and suitable for spectral and time-frequency analysis. A small number of potential change points—likely associated with brief equipment interruptions—were flagged and excluded from spectral windows. The resulting dataset provides a consistent baseline for the coherent-gain–corrected FFT and the time-frequency diagnostics presented in Section 3.2 and Section 3.3.

3.2. Spectral and Time–Frequency Decomposition: Coherent-Gain–Corrected FFT and Wavelet Scalograms (M2/N2)

The coherent-gain–corrected FFT isolates distinct semi-diurnal peaks at the canonical M2 (≈12.42 h) and N2 (≈12.66 h) periods, with additional energy at S2 and K2, and weaker diurnal components near K1, P1, and O1 (Figure 5a). Correcting for the window’s coherent gain restores attenuation-biased amplitudes and yields values commensurate with a macrotidal setting. The record length and zero-padding strategy clearly resolve the M2–N2 separation, while the chosen taper suppresses side-lobe energy. Constituent ranking indicates M2 (27.9 mm) as dominant, followed by K1 (12.2 mm), P1 (12.2 mm), S2 (9.3 mm), K2 (9.3 mm), O1 (7.3 mm), and N2 (7.1 mm) (Figure 5b).
Continuous time–frequency analysis complements the stationary spectrum by revealing temporal structure in constituent strength (Figure 6). Semi-diurnal energy persists throughout the year, exhibiting a fortnightly envelope that reflects interference among M2, N2, and S2. Diurnal energy is more intermittent, consistent with episodic amplification linked to evolving boundary conditions and atmospheric loading. Interpretation is restricted to regions inside the cone of influence.
A compact dashboard summarizes amplitudes, periods, and their joint distribution (Figure 7), enabling rapid cross-checks between the FFT and the time–frequency view. The synthesis indicates that (i) semi-diurnal tides dominate the Palmido vertical response; (ii) N2 is detectable and temporally coherent, not a resolution artifact; and (iii) brief amplitude excursions coincide with periods of enhanced semi-diurnal interference. These outcomes provide a physically consistent basis for amplitude–phase benchmarking against NAO99 with load-Love-number corrections in Section 3.3.

3.3. Statistical Validation of Model Outputs: Histogram and Q-Q Plot Analysis

The statistical validation of the model outputs was conducted through histogram analysis and a Q-Q plot comparison to assess the distribution and normality of the data. The histogram of the vertical displacement data was constructed, showing the frequency distribution across defined intervals. A normal distribution curve was fitted to the histogram, providing a visual representation of how well the data aligns with a Gaussian distribution. Key statistical parameters, including the mean (μ = −0.01 mm) and standard deviation (σ = 24.18 mm), were calculated, along with skewness (0.06) and kurtosis (2.29), indicating a relatively symmetric distribution with lighter tails compared to a normal distribution.
To complement this, a Q-Q plot was generated, comparing the observed data’s quantiles with those of a standard normal distribution. The points on the plot, represented as blue crosses, ideally align with the diagonal reference line if the data is normally distributed. Minor deviations from this line were observed, suggesting slight non-normal characteristics in the data. These findings highlight the general normality of the model outputs, with subtle deviations that may warrant further attention for model refinement.
Figure 8 presents these analyses, offering a clear visual representation of the statistical evaluation performed on the model outputs.

3.4. NAO99 Benchmarking with LLN Corrections: Amplitude–Phase Consistency and Skill Metrics

Benchmarking the GNSS-derived constituents against NAO99 reveals that the semi-diurnal band predominantly influences the vertical response at Palmido. The M2 constituent provides the largest contribution, while N2 appears as a secondary but persistent feature. When applying LLN corrections to NAO99 and incorporating a single site-scale adjustment (Section 2.5), significant improvements in agreement with GNSS reconstructions were observed, particularly in amplitude, while phase coherence was preserved.
Constituent-wise comparisons indicate that the phase alignment for M2 is tightly coupled, while N2 shows acceptable alignment, consistent with the wavelet analysis from Section 3.2, which confirms sustained semi-diurnal energy. The time-series comparison between NAO99 predictions and GNSS reconstructions (Figure 9) clearly captures the fortnightly modulation in both datasets, supporting the physical plausibility of the fitted tidal harmonics.
Skill scores calculated from the quality-controlled analysis windows indicate a strong agreement between the corrected NAO99 predictions and the GNSS reconstructions for the M2 constituent, with a high correlation coefficient (r), and a moderate-to-high correlation for N2. Compared to the uncorrected model, the corrected NAO99 results show a clear reduction in root mean square difference (RMSD) and a smaller mean bias for both constituents. Linear regression analyses further demonstrate that the amplitude scaling for M2 converges toward a near-unity slope after correction, confirming improved consistency between modeled and observed signals. For N2, the regression slope also approaches unity but remains slightly conservative, likely reflecting unresolved effects of local bathymetry and complex coastline geometry that are not fully captured by the background tide model.
This improvement is clearly illustrated in Figure 10, which presents scatter plots for the M2 constituent before and after correction. After applying the LLN and site-scale adjustments, the corrected results cluster more tightly along the 1:1 reference line, indicating enhanced amplitude consistency between NAO99 predictions and GNSS observations.
A composite evaluation based on the combined M2 + N2 reconstruction further confirms the improvement in the semi-diurnal envelope. Time-series comparisons show that the corrected NAO99 signal reproduces the observed fortnightly modulation more faithfully, while scatterplots exhibit tighter alignment along the 1:1 line. In addition, time-domain residuals lose their previously dominant periodicity, suggesting that a substantial portion of the systematic error originated from under- or over-scaled semi-diurnal amplitudes prior to correction. The remaining broadband residual energy is attributed primarily to unmodeled loading effects (e.g., atmospheric loading), instrument noise, and contributions from minor tidal constituents (S2, K2, K1, O1, and P1) that lie outside the two-constituent (M2 + N2) calibration framework.
The detailed time series of the M2 and N2 constituents presented in Appendix A clarify their respective contributions to the semi-diurnal signal. In addition, the scatter plot of the N2 constituent validates the phase and amplitude corrections following the LLN adjustment.

4. Discussion

4.1. Physical Interpretation of Semi-Diurnal and Diurnal Tidal Loading at Palmido: Drivers and Local Effects

The Palmido record shows a vertical response dominated by semi-diurnal tides, with M2 as the primary line and N2 as a persistent secondary constituent (Section 3.1, Section 3.2 and Section 3.3). This pattern is consistent with macrotidal forcing on the eastern Yellow Sea shelf, where the combination of shelf geometry and shallow bathymetry supports efficient propagation and partial resonance of semi-diurnal energy. The fortnightly envelope visible in the time series and scalogram arises from the beat between M2 and S2 and is strengthened by the presence of N2, which slightly shifts the composite semi-diurnal amplitude through constructive and destructive interference (Section 3.2).
The amplitude realism obtained after LLN correction (Section 3.3) indicates that the observed vertical motion is well described by elastic loading of the lithosphere by the tide [38]. Using a site appropriate LLN aligns modeled ocean height with crustal displacement, reducing the amplitude bias that is otherwise typical when transferring water level harmonics directly to ground motion. The near unity slope for M2 in the calibrated comparison suggests that mantle and crustal properties beneath Palmido do not deviate strongly from canonical elastic responses at semi-diurnal frequencies, while the slightly conservative N2 slope likely reflects modest sensitivity to local bathymetry and coastline irregularity that are not fully captured by background tide climatology.
Diurnal constituents (K1, O1, P1) are detectable but more intermittent. This intermittency, resolved in the time frequency domain, points to episodic modulation by changing boundary conditions such as atmospheric loading, stratification, and seasonal current structure. Because diurnal wavelengths are longer, their sensitivity to regional scale dynamics and minor changes in effective water depth is enhanced, which helps explain the time-limited amplification events observed in the scalogram (Section 3.2).
At the process level, three mechanisms plausibly shape the Palmido response. First, along shelf wave guidance focuses semi-diurnal energy toward the Incheon approaches, increasing the dynamic range of ocean mass loading and therefore elastic displacement. Second, spatial gradients in bathymetry near channels and shoals create local phase offsets that sharpen the semi-diurnal envelope without requiring large changes in constituent phases at the open boundary. Third, barometric effects at synoptic time scales can weakly project onto diurnal and subdiurnal bands, perturbing amplitude and phase over short intervals; our QC removed most low frequency variance, but residual coupling likely contributes to the broadband floor in the spectrum.
These interpretations support the methodological choices in this study. Coherent gain correction was necessary to avoid underestimating semi-diurnal amplitudes in the presence of windowing. Wavelet analysis provided the temporal context needed to separate persistent harmonics from episodic variability. NAO99 benchmarking with LLN correction translated ocean tide harmonics into a physically consistent displacement reference, enabling transparent evaluation of amplitude and phase realism.
From a sustainability perspective, the clarified semi-diurnal dominance and its predictable fortnightly modulation improve the reliability of coastal deformation baselines used for navigation safety, intertidal habitat monitoring, and infrastructure risk screening [18]. Accurate constituent-wise loading estimates help distinguish true ground change from reversible tidal elastics in long term GNSS records [19], reducing false alarms in early warning workflows and supporting better prioritization of adaptation measures in macrotidal settings.

4.2. Methodological Advances: Coherent Gain FFT, Wavelet Characterization, and NAO99 Benchmarking

This study introduces an integrated workflow that improves the fidelity, interpretability, and reproducibility of GNSS-based tidal loading estimates in a coastal setting relevant to sustainability applications. Three elements are central to the advance.
First, a coherent gain-corrected FFT for amplitude integrity.
Windowing is necessary to control spectral leakage, yet it systematically attenuates peak amplitudes. By explicitly correcting coherent gain, our spectral decomposition retrieves physically realistic constituent amplitudes without sacrificing leakage control. This is critical for semi-diurnal lines where modest underestimation can propagate into biased envelope dynamics and misleading comparisons to reference tide models. The correction also stabilizes amplitude estimates across different window types and record lengths, supporting consistent monitoring through time.
Second, continuous wavelet analysis for the temporal context.
Wavelet scalograms provide time resolved energy maps that complement the stationary view of the FFT. At Palmido, they revealed persistent semi-diurnal energy with fortnightly modulation and more episodic diurnal variability. This time–frequency perspective enables targeted quality control (for example, excluding brief intervals with transient amplification), improves the selection of analysis windows for constituent fitting, and supports defensible interpretation of seasonal or event-driven departures. The approach is especially valuable for sustainable coastal monitoring, where hazard-relevant signatures may be intermittent.
Third, physics anchored benchmarking with NAO99 plus LLN corrections.
Directly comparing GNSS harmonics to ocean tide heights can conflate hydrodynamic forcing with lithospheric response. Translating NAO99 harmonics into expected vertical displacements using LLNs provides a like-for-like benchmark that respects the underlying mechanics. A single site scale adjustment further absorbs local effects without overfitting. The result is a transparent calibration that improves amplitude–phase realism and yields skill metrics that are meaningful for decision support.
Reproducibility and operational readiness.
The workflow is packaged with automated quality control, standardized CSV exports, and figure generation, lowering the barrier to reanalysis and audit. These design choices align with Sustainability priorities by enabling repeatable assessments, open exchange of intermediate products, and rapid integration into early warning or infrastructure screening pipelines.
Transferability and broader impact.
Because the procedure relies on general signal processing and widely available tide harmonics, it can be adopted at other GNSS stations with minimal adaptation. Coherent gain correction and wavelet-based window selection are record-agnostic, while LLN benchmarking requires only site coordinates and standard constants. This portability supports scalable networks for sustainable coastal geodesy, where separating elastic tidal loading from long term ground change improves the credibility of risk indicators used in navigation safety, habitat stewardship, and adaptation planning.
Comparison with conventional workflows.
Traditional pipelines may apply FFT without amplitude correction, rely solely on stationary spectra, or benchmark against water level rather than displacement. Our results show that amplitude corrected spectra, combined with time–frequency diagnostics and physics-based benchmarking, reduce bias, clarify the role of semi-diurnal interference, and expose intervals where diurnal energy is transient. These gains translate into cleaner baselines for deformation analysis and more reliable interpretation of coastal GNSS records.
Overall, the methodological suite presented here advances GNSS-based tidal loading analysis from a research-oriented exercise toward an operational, auditable tool that supports sustainable coastal monitoring and informed decision making.

4.3. Limitations, Uncertainties, and Future Work for Sustainable Coastal Geodesy

Several limitations and uncertainties should be recognized when interpreting the Palmido results and when transferring the workflow to other coastal stations. First, despite rigorous preprocessing, residual non-tidal loads such as atmospheric, hydrological, and anthropogenic signals can project weakly into the semidiurnal and diurnal bands. These effects may bias constituent amplitudes during short intervals, particularly under strong synoptic forcing. Second, the benchmarking relies on NAO99 harmonics translated to vertical displacement using LLNs. While physically grounded, this approach necessarily abstracts over fine-scale bathymetry, coastline geometry, and local rheology. A single site-scale adjustment mitigates some mismatch but cannot fully represent small-scale hydrodynamics or lateral Earth structure.
Third, the assumption of quasi-stationarity inherent in FFT-based analysis is only partially satisfied in real coastal settings. Wavelet analysis reveals temporal variability; however, edge effects and the cone of influence limit interpretability near the boundaries of the record. Fourth, instrument and processing artifacts remain possible. Antenna changes, multipath environments, and reference frame updates can introduce subtle discontinuities that persist after automated quality control. Although change-point checks and conservative windowing were applied, residual artifacts may still influence short-term amplitude estimates.
Uncertainty characterization in the present study can be further strengthened. Although coherent-gain correction and least-squares harmonic fitting provide physically consistent amplitude and phase estimates, formal propagation of uncertainties associated with windowing, coherent-gain correction, and constituent fitting into amplitude and phase confidence intervals was not explicitly implemented. Addressing this limitation would improve the transparency of the estimates, particularly for secondary constituents such as N2.
Closely related to this issue, cross-validation with independent observational data is also recognized as a limitation of the present single-station analysis. The primary objective of this study was to establish a reproducible GNSS-based workflow at a high-quality macrotidal site; however, incorporating complementary data sources would substantially enhance the robustness and credibility of tidal loading estimates.
Future work will therefore prioritize three complementary directions aligned with sustainability-oriented coastal geodesy, with particular emphasis on macrotidal environments such as the Yellow Sea.
First, operationalization and multi-sensor validation will be pursued by packaging the proposed workflow as an open and lightweight toolchain compatible with routine GNSS processing streams. The framework will be designed to automatically ingest continuous GNSS updates, generate standardized summary products, and identify statistically significant departures from established tidal-loading baselines for early-warning applications. As part of this effort, cross-validation with independent observational data will be systematically incorporated, including: (i) hourly tide-gauge records from Korea Hydrographic and Oceanographic Agency (KHOA) stations (Incheon-Si, Yeongjong-Do, Ansan-Si), enabling quantitative assessment of phase lag and amplitude scaling between ocean surface variations and GNSS-derived vertical displacements; (ii) expansion to a regional GNSS network of 5–8 permanent stations within the Incheon–Gyeonggi coastal corridor (20–50 km baselines), to assess spatial coherence of M2 and N2 constituents and distinguish regional elastic loading from site-specific artifacts; and (iii) auxiliary geophysical datasets, including atmospheric pressure loading (ERA5), non-tidal ocean mass variations (ECCO), and regional hydrodynamic simulations (FVCOM for the Yellow Sea), to improve attribution of residual signals and separation of elastic tidal loading from coincident environmental effects.
Second, physical refinement of the tidal-loading representation will focus on coupling GNSS observations with higher-resolution regional coastal ocean models. Particular attention will be given to frequency-dependent and site-specific LLN formulations to reduce residual amplitude bias in shallow-water and macrotidal settings, supported by improved bathymetric resolution and elastic Earth structure information.
Third, integration with decision-support contexts can be strengthened by combining constituent-wise tidal loading baselines with complementary geodetic and oceanographic indicators, including sea-level variability, long-term subsidence trends, and spatial patterns of coastal asset exposure [39]. This integrated approach enables more robust risk screening, infrastructure maintenance prioritization, and environmental management in densely populated coastal regions, where accurately distinguishing reversible tidal deformation from long-term ground change is critical for sustainable adaptation planning under increasing coastal flood exposure [39].
Finally, sustained observations remain essential for the long-term value of GNSS-based tidal-loading monitoring. Continuous station operation, transparent versioning of processing methodologies, and open access to intermediate analysis products will improve reproducibility and user confidence, enabling the proposed approach to evolve from a single-station demonstration into a scalable and transferable framework for resilient coastal stewardship.

5. Conclusions

This study quantified ocean tide loading effects in the vertical displacement time series of the Palmido GNSS station and presented a practical, reproducible workflow that integrates amplitude-faithful spectral analysis, time–frequency diagnostics, and physics-based benchmarking. Application of coherent-gain–corrected FFT enabled unbiased recovery of harmonic amplitudes, while continuous wavelet analysis resolved the temporal evolution of tidal energy, including a predictable fortnightly modulation. By translating NAO99 ocean tide harmonics into expected vertical displacements using LLNs, a physically consistent, like-for-like comparison with GNSS observations was achieved.
The results demonstrate clear semi-diurnal dominance in the vertical response, with M2 as the primary constituent and N2 as a persistent secondary contributor, accompanied by a measurable S2 component and intermittently expressed diurnal constituents (K1, O1, P1). After correction, agreement between GNSS-derived reconstructions and NAO99 predictions improved in both amplitude and phase, yielding high correlations and near-unity regression slopes for M2, together with credible skill metrics for N2. These findings confirm that a substantial portion of prior mismatch arises from methodological bias rather than deficiencies in the underlying tide model.
Beyond constituent estimation, the workflow incorporates explicit quality control, standardized CSV outputs, and automated visualization, thereby enhancing transparency and reproducibility and supporting routine operational use. From a sustainability perspective, the ability to separate reversible tidal elastic deformation from long-term ground change provides a more robust baseline for applications such as navigation safety, coastal infrastructure maintenance, flood-risk screening, and adaptation planning in macrotidal environments.
Remaining uncertainties are primarily associated with residual non-tidal loading effects, simplified representation of local hydrodynamics, and partial non-stationarity in the observed signals. Future work should therefore focus on coupling GNSS observations with higher-resolution coastal ocean models, refining site-specific elastic parameters, and expanding cross-validation using tide-gauge records, atmospheric and hydrological reanalyses, and neighboring GNSS stations. Such developments will enable the proposed framework to evolve from a single-station case study into a scalable capability for sustainable coastal geodesy.

Author Contributions

Conceptualization, H.-S.Y., J.-S.K. and S.-J.L.; methodology, H.-S.Y. and S.-J.L.; software, H.-S.Y. and S.-J.L.; validation, H.-S.Y., S.-J.L. and J.-S.K.; formal analysis, H.-S.Y. and S.-J.L.; investigation, H.-S.Y. and S.-J.L.; resources, H.-S.Y. and S.-J.L.; data curation, H.-S.Y. and S.-J.L.; writing—original draft preparation, H.-S.Y. and S.-J.L.; writing—review and editing, and J.-S.K.; visualization, H.-S.Y. and S.-J.L.; supervision, J.-S.K.; project administration, J.-S.K.; funding acquisition, and J.-S.K. All authors have read and agreed to the published version of the manuscript.

Funding

This research was supported by a grant (RS-2021-ND629011) of ‘Policy-linked Technology Development Program on Natural Disaster Prevention and Mitigation’ funded by the Ministry of Interior and Safety (MOIS, Korea).

Institutional Review Board Statement

Not applicable.

Informed Consent Statement

Not applicable.

Data Availability Statement

The original contributions presented in the study are included in the article, further inquiries can be directed to the corresponding authors.

Conflicts of Interest

The authors declare no conflicts of interest.

Abbreviations

The following abbreviations are used in this manuscript:
LLNLoad love number
OTLOcean tidal loading

Appendix A

Figure A1. Time-series for the M2 constituent, illustrating its individual contribution to the semi-diurnal signal, with a focus on the corrected amplitude and phase characteristics.
Figure A1. Time-series for the M2 constituent, illustrating its individual contribution to the semi-diurnal signal, with a focus on the corrected amplitude and phase characteristics.
Applsci 16 00032 g0a1
Figure A2. Time-series for the N2 constituent, illustrating its individual contribution to the semi-diurnal signal, with a focus on the corrected amplitude and phase characteristics.
Figure A2. Time-series for the N2 constituent, illustrating its individual contribution to the semi-diurnal signal, with a focus on the corrected amplitude and phase characteristics.
Applsci 16 00032 g0a2
Figure A3. Scatter plot for the N2 constituent, demonstrating the improvement in phase and amplitude consistency following the LLN adjustment.
Figure A3. Scatter plot for the N2 constituent, demonstrating the improvement in phase and amplitude consistency following the LLN adjustment.
Applsci 16 00032 g0a3

References

  1. Wang, H.; Wei, N.; Li, M.; Han, S.-C.; Xiang, Y.; Zhao, Q. Benefits of Tidal Admittance Functions for Refining GNSS-Observed Solar and Lunisolar Tidal Constituents. GPS Solut. 2025, 29, 13. [Google Scholar] [CrossRef]
  2. Wei, G.; Chen, K.; Ji, R. Improving Estimates of Ocean Tide Loading Displacements with Multi-GNSS: A Case Study of Hong Kong. GPS Solut. 2022, 26, 25. [Google Scholar] [CrossRef]
  3. Wang, H.; Li, M.; Wei, N.; Han, S.-C.; Zhao, Q. Improved Estimation of Ocean Tide Loading Displacements Using Multi-GNSS Kinematic and Static Precise Point Positioning. GPS Solut. 2024, 28, 27. [Google Scholar] [CrossRef]
  4. Ait-Lakbir, H.; Santamaría-Gómez, A.; Perosanz, F. Assessment of Sub-Daily Ocean Tide Loading Errors and Mitigation of Their Propagation in Multi-GNSS Position Time Series. GPS Solut. 2023, 27, 129. [Google Scholar] [CrossRef]
  5. Pan, H.; Xu, X.; Zhang, H.; Xu, T.; Wei, Z. A Novel Method to Improve the Estimation of Ocean Tide Loading Displacements for K1 and K2 Components with GPS Observations. Remote Sens. 2023, 15, 2846. [Google Scholar] [CrossRef]
  6. Wang, J.; He, X. Accuracy Assessment of Ocean Tide Models in the Eastern China Marginal Seas Using Tide Gauge and GPS Data. J. Mar. Sci. Eng. 2025, 13, 395. [Google Scholar] [CrossRef]
  7. Wang, J.; Penna, N.T.; Clarke, P.J.; Bos, M.S. Asthenospheric Anelasticity Effects on Ocean Tide Loading around the East China Sea Observed with GPS. Solid Earth 2020, 11, 185–197. [Google Scholar] [CrossRef]
  8. Martens, H.R.; Simons, M. A Comparison of Predicted and Observed Ocean Tidal Loading in Alaska. Geophys. J. Int. 2020, 223, 454–470. [Google Scholar] [CrossRef]
  9. Lin, J.; Wu, W.; Hu, B.; Qin, Q.; Huang, H. Research on Time-Varying Characteristics of Ocean Tide Loading Displacement Amplitudes Based on Global Navigation Satellite System. In Proceedings of the Sixth International Conference on Geoscience and Remote Sensing Mapping (GRSM 2024), Qingdao, China, 25–27 October 2024; Qin, Z., Chen, J., Wu, H., Eds.; SPIE: Qingdao, China, 2025; p. 95. [Google Scholar]
  10. Lopes, A.M.; Tenreiro Machado, J. Tidal Analysis Using Time–Frequency Signal Processing and Information Clustering. Entropy 2017, 19, 390. [Google Scholar] [CrossRef]
  11. Ding, H.; Xu, X.; Pan, Y.; Li, M. Array Processing Techniques for Analyzing Global Geophysical Observation Networks: Comprehensive Analysis and Typical Applications. Earth-Sci. Rev. 2021, 221, 103807. [Google Scholar] [CrossRef]
  12. Wang, H.; Wei, N.; Li, M.; Han, S.-C.; Fang, R.; Zhao, Q. Estimation of GPS-Observed Ocean Tide Loading Displacements with an Improved Harmonic Analysis in the Northwest European Shelf. J. Geod. 2023, 97, 108. [Google Scholar] [CrossRef]
  13. Flinchem, E.P.; Jay, D.A. An Introduction to Wavelet Transform Tidal Analysis Methods. Estuar. Coast. Shelf Sci. 2000, 51, 177–200. [Google Scholar] [CrossRef]
  14. Naberezhnykh, A.; Ingram, D.; Ashton, I. Wavelet Applications for Turbulence Characterisation of Real Tidal Flows Measured with an ADCP. Ocean. Eng. 2023, 270, 113616. [Google Scholar] [CrossRef]
  15. Zhou, M.; Liu, X.; Guo, J.; Jin, X.; Chang, X. Ocean Tide Loading Displacement Parameters Estimated From GNSS-Derived Coordinate Time Series Considering the Effect of Mass Loading in Hong Kong. IEEE J. Sel. Top. Appl. Earth Obs. Remote Sens. 2020, 13, 6064–6076. [Google Scholar] [CrossRef]
  16. Matviichuk, B.; King, M.; Watson, C.; Bos, M. Comparison of State-of-the-Art GNSS-Observed and Predicted Ocean Tide Loading Displacements across Australia. J. Geod. 2023, 97, 78. [Google Scholar] [CrossRef]
  17. Scherneck, H.-G. A Parametrized Solid Earth Tide Model and Ocean Tide Loading Effects for Global Geodetic Baseline Measurements. Geophys. J. Int. 1991, 106, 677–694. [Google Scholar] [CrossRef]
  18. Elias, P.; Benekos, G.; Perrou, T.; Parcharidis, I. Spatio-Temporal Assessment of Land Deformation as a Factor Contributing to Relative Sea Level Rise in Coastal Urban and Natural Protected Areas Using Multi-Source Earth Observation Data. Remote Sens. 2020, 12, 2296. [Google Scholar] [CrossRef]
  19. Shirzaei, M.; Freymueller, J.; Törnqvist, T.E.; Galloway, D.L.; Dura, T.; Minderhoud, P.S.J. Measuring, Modelling and Projecting Coastal Land Subsidence. Nat. Rev. Earth Environ. 2020, 2, 40–58. [Google Scholar] [CrossRef]
  20. Gao, F.; Hu, H.; Liu, L.; Wang, G.; Sun, H. Utilizing Normal Time-Frequency Transform-Assisted GNSS-R to Retrieve Sea Surface Height. IEEE Trans. Geosci. Remote Sens. 2024, 62, 4209314. [Google Scholar] [CrossRef]
  21. Yuan, L.; Chao, B.F. Analysis of Tidal Signals in Surface Displacement Measured by a Dense Continuous GPS Array. Earth Planet. Sci. Lett. 2012, 355–356, 255–261. [Google Scholar] [CrossRef]
  22. Schrama, E.J.O. Three Algorithms for the Computation of Tidal Loading and Their Numerical Accuracy. J. Geod. 2005, 78, 707–714. [Google Scholar] [CrossRef]
  23. Lobo, M.; Jay, D.A.; Innocenti, S.; Talke, S.A.; Dykstra, S.L.; Matte, P. Implementing Superresolution of Nonstationary Tides with Wavelets: An Introduction to CWT_Multi. J. Atmos. Ocean. Technol. 2024, 41, 969–989. [Google Scholar] [CrossRef]
  24. Jay, D.A.; Flinchem, E.P. Wavelet Transform Analyses of Non-Stationary Tidal Currents. In Proceedings of the IEEE Fifth Working Conference on Current Measurement, St. Petersburg, FL, USA, 7–9 February 1995; IEEE: St. Petersburg, FL, USA, 1995; pp. 100–105. [Google Scholar]
  25. Pancheva, D.; Mukhtarov, P. Wavelet Analysis on Transient Behaviour of Tidal Amplitude Fluctuations Observed by Meteor Radar in the Lower Thermosphere above Bulgaria. Ann. Geophys. 2000, 18, 316–331. [Google Scholar] [CrossRef]
  26. Abubakar, A.G.; Mahmud, M.R.; Tang, K.K.W.; Husaaini, A. The Determination of Tidal Constituents Using Wavelet Base Harmonic at the Strait of Malacca. IOP Conf. Ser. Earth Environ. Sci. 2021, 731, 012001. [Google Scholar] [CrossRef]
  27. Lee, K. A New Test Statistic to Assess the Goodness of Fit of Location-Scale Distribution Based on Progressive Censored Data. Symmetry 2024, 16, 202. [Google Scholar] [CrossRef]
  28. Weine, E.; McPeek, M.S.; Abney, M. Application of Equal Local Levels to Improve Q-Q Plot Testing Bands with R Package Qqconf. J. Stat. Soft. 2023, 106, 1–31. [Google Scholar] [CrossRef] [PubMed]
  29. Zhu, C.; Pang, L.; Sheng, D.; Huang, J.; Li, J. Modeling the Gravitational Effects of Ocean Tide Loading at Coastal Stations in the China Earthquake Gravity Network Based on GOTL Software. J. Appl. Geod. 2023, 17, 15–27. [Google Scholar] [CrossRef]
  30. Ducarme, B.; Timofeev, V.Y.; Everaerts, M.; Gornov, P.Y.; Parovishnii, V.A.; Van Ruymbeke, M. A Trans-Siberian Tidal Gravity Profile (TSP) for the Validation of the Ocean Tides Loading Corrections. J. Geodyn. 2008, 45, 73–82. [Google Scholar] [CrossRef][Green Version]
  31. Xu, X.; Pan, H.; Teng, F.; Fang, G.; Wei, Z. A Comparison of Global and Regional Ocean Tide Models with Tide Gauges in the East Asian Marginal Seas. J. Sea Res. 2024, 201, 102527. [Google Scholar] [CrossRef]
  32. Schweizer, D.; Ried, V.; Rau, G.C.; Tuck, J.E.; Stoica, P. Comparing Methods and Defining Practical Requirements for Extracting Harmonic Tidal Components from Groundwater Level Measurements. Math. Geosci. 2021, 53, 1147–1169. [Google Scholar] [CrossRef]
  33. Rajabi, M.; Hoseini, M.; Nahavandchi, H.; Asgarimehr, M.; Semmling, M.; Ramatschi, M.; Goli, M.; Wickert, J. Tidal Harmonics Retrieval Using GNSS-R Dual-Frequency Complex Observations. J. Geod. 2023, 97, 94. [Google Scholar] [CrossRef]
  34. Abraha, K.E.; Teferle, F.N.; Hunegnaw, A.; Dach, R. Effects of Unmodelled Tidal Displacements in GPS and GLONASS Coordinate Time-Series. Geophys. J. Int. 2018, 214, 2195–2206. [Google Scholar] [CrossRef]
  35. Wilson, D. A Data-Driven Phase and Isostable Reduced Modeling Framework for Oscillatory Dynamical Systems. Chaos Interdiscip. J. Nonlinear Sci. 2020, 30, 013121. [Google Scholar] [CrossRef] [PubMed]
  36. Foreman, M.G.G.; Cherniawsky, J.Y.; Ballantyne, V.A. Versatile Harmonic Tidal Analysis: Improvements and Applications. J. Atmos. Ocean. Technol. 2009, 26, 806–817. [Google Scholar] [CrossRef]
  37. Monahan, T.; Tang, T.; Roberts, S.; Adcock, T.A.A. Tidal Corrections From and for SWOT Using a Spatially Coherent Variational Bayesian Harmonic Analysis. J. Geophys. Res. Ocean. 2025, 130, e2024JC021533. [Google Scholar] [CrossRef]
  38. Farrell, W.E. Deformation of the Earth by Surface Loads. Rev. Geophys. 1972, 10, 761–797. [Google Scholar] [CrossRef]
  39. Neumann, B.; Vafeidis, A.T.; Zimmermann, J.; Nicholls, R.J. Future Coastal Population Growth and Exposure to Sea-Level Rise and Coastal Flooding—A Global Assessment. PLoS ONE 2015, 10, e0118571. [Google Scholar] [CrossRef] [PubMed]
Figure 1. Map showing the location of the Palmido GNSS station on the Korean Peninsula, with an inset map highlighting its position in East Asia. The photo of the Palmido station is provided, showing the site’s infrastructure. The scale bar represents distances in kilometers, and the north direction is indicated for geographic orientation. Sources: Esri, TomTom, Garmin, FAO, NOAA, USGS, OpenStreetMap, and the GIS User Community.
Figure 1. Map showing the location of the Palmido GNSS station on the Korean Peninsula, with an inset map highlighting its position in East Asia. The photo of the Palmido station is provided, showing the site’s infrastructure. The scale bar represents distances in kilometers, and the north direction is indicated for geographic orientation. Sources: Esri, TomTom, Garmin, FAO, NOAA, USGS, OpenStreetMap, and the GIS User Community.
Applsci 16 00032 g001
Figure 2. Comparison of tidal loading at Palmido with global averages and key tidal stations. Panel (a) shows the maximum tidal range at various global sites, with Palmido (#4) exhibiting the largest tidal range. Panel (b) compares the theoretical OTL amplitudes, highlighting Palmido’s higher OTL amplitude compared to other locations.
Figure 2. Comparison of tidal loading at Palmido with global averages and key tidal stations. Panel (a) shows the maximum tidal range at various global sites, with Palmido (#4) exhibiting the largest tidal range. Panel (b) compares the theoretical OTL amplitudes, highlighting Palmido’s higher OTL amplitude compared to other locations.
Applsci 16 00032 g002
Figure 3. Workflow of the Palmido GNSS OTL analysis—from data acquisition and QC, basic statistics, FFT and wavelet analyses, through advanced processing (band-pass filtering, harmonic analysis) to NAO99 validation with LLN corrections, M2/N2 synthesis, and final visualization.
Figure 3. Workflow of the Palmido GNSS OTL analysis—from data acquisition and QC, basic statistics, FFT and wavelet analyses, through advanced processing (band-pass filtering, harmonic analysis) to NAO99 validation with LLN corrections, M2/N2 synthesis, and final visualization.
Applsci 16 00032 g003
Figure 4. Two-panel figure: (a) full cleaned time series (~0–90 days) with fortnightly envelope; (b) detailed view of the first 30 days. Panel (a) includes Std and RMS annotations.
Figure 4. Two-panel figure: (a) full cleaned time series (~0–90 days) with fortnightly envelope; (b) detailed view of the first 30 days. Panel (a) includes Std and RMS annotations.
Applsci 16 00032 g004
Figure 5. Frequency-domain decomposition of the Palmido GNSS vertical displacement. (a) Coherent-gain–corrected FFT amplitude spectrum (units: mm) computed from the QC, detrended hourly record (N = 8760; 365 days). A Hamming window was applied and amplitudes were corrected for the window’s coherent gain; zero-padding (×4) increased frequency resolution. Vertical dashed lines mark canonical tidal periods (K2 11.97 h, S2 12.00 h, M2 12.42 h, N2 12.66 h, K1 23.93 h, P1 24.07 h, O1 25.82 h). Distinct semi-diurnal peaks (M2, N2, S2/K2) and weaker diurnal peaks (K1, P1, O1) are resolved; side-lobe energy is suppressed by the taper. (b) Bar chart of identified constituent amplitudes (peak values in mm) derived from panel (a). Labels above bars report numerical amplitudes (e.g., M2 = 27.9 mm). Uncertainties primarily reflect noise floor and window selection; see Section 2.3 for the FFT workflow.
Figure 5. Frequency-domain decomposition of the Palmido GNSS vertical displacement. (a) Coherent-gain–corrected FFT amplitude spectrum (units: mm) computed from the QC, detrended hourly record (N = 8760; 365 days). A Hamming window was applied and amplitudes were corrected for the window’s coherent gain; zero-padding (×4) increased frequency resolution. Vertical dashed lines mark canonical tidal periods (K2 11.97 h, S2 12.00 h, M2 12.42 h, N2 12.66 h, K1 23.93 h, P1 24.07 h, O1 25.82 h). Distinct semi-diurnal peaks (M2, N2, S2/K2) and weaker diurnal peaks (K1, P1, O1) are resolved; side-lobe energy is suppressed by the taper. (b) Bar chart of identified constituent amplitudes (peak values in mm) derived from panel (a). Labels above bars report numerical amplitudes (e.g., M2 = 27.9 mm). Uncertainties primarily reflect noise floor and window selection; see Section 2.3 for the FFT workflow.
Applsci 16 00032 g005
Figure 6. Time–frequency characterization (wavelet scalogram). Continuous wavelet transform of the QC series (period axis in hours, time in days). Colors show amplitude (mm); warmer colors denote stronger energy. Dashed horizontal lines indicate canonical tidal periods as in Figure 2; annotations highlight M2, N2, S2 in the semi-diurnal band and K1, O1 in the diurnal band. A fortnightly modulation of semi-diurnal energy is visible as slow variations in band intensity. Interpretation is restricted inside the cone of influence (COI). Methodological details (mother wavelet, scales, and sampling period 1 h) are given in Section 2.4.
Figure 6. Time–frequency characterization (wavelet scalogram). Continuous wavelet transform of the QC series (period axis in hours, time in days). Colors show amplitude (mm); warmer colors denote stronger energy. Dashed horizontal lines indicate canonical tidal periods as in Figure 2; annotations highlight M2, N2, S2 in the semi-diurnal band and K1, O1 in the diurnal band. A fortnightly modulation of semi-diurnal energy is visible as slow variations in band intensity. Interpretation is restricted inside the cone of influence (COI). Methodological details (mother wavelet, scales, and sampling period 1 h) are given in Section 2.4.
Applsci 16 00032 g006
Figure 7. Tidal-constituent dashboard summarizing spectral inferences. (a) Constituent amplitudes (mm, peak values) for M2, N2, S2, K2, K1, O1, and P1 estimated from the coherent-gain–corrected FFT. (b) Corresponding constituent periods (hours), shown to verify alignment with canonical astronomical values. (c) Amplitude–period scatter summarizing the relationship between strength and periodicity; labels identify each line, enabling quick cross-checks with Figure 5 and Figure 6. Error bars are omitted where below symbol size; see Section 2.5 for how amplitudes were extracted and screened.
Figure 7. Tidal-constituent dashboard summarizing spectral inferences. (a) Constituent amplitudes (mm, peak values) for M2, N2, S2, K2, K1, O1, and P1 estimated from the coherent-gain–corrected FFT. (b) Corresponding constituent periods (hours), shown to verify alignment with canonical astronomical values. (c) Amplitude–period scatter summarizing the relationship between strength and periodicity; labels identify each line, enabling quick cross-checks with Figure 5 and Figure 6. Error bars are omitted where below symbol size; see Section 2.5 for how amplitudes were extracted and screened.
Applsci 16 00032 g007
Figure 8. Statistical validation of model outputs using histogram and Q-Q plot analysis. The histogram displays the frequency distribution of vertical displacement data with a fitted normal distribution curve, and key statistical parameters, including mean, standard deviation, skewness, and kurtosis, are provided. The Q-Q plot compares the observed data’s quantiles to the theoretical quantiles of a standard normal distribution, revealing minor deviations from normality.
Figure 8. Statistical validation of model outputs using histogram and Q-Q plot analysis. The histogram displays the frequency distribution of vertical displacement data with a fitted normal distribution curve, and key statistical parameters, including mean, standard deviation, skewness, and kurtosis, are provided. The Q-Q plot compares the observed data’s quantiles to the theoretical quantiles of a standard normal distribution, revealing minor deviations from normality.
Applsci 16 00032 g008
Figure 9. Time-series overlay of NAO99 predictions and GNSS reconstructions, showing fortnightly modulation and supporting the physical plausibility of the fitted harmonics.
Figure 9. Time-series overlay of NAO99 predictions and GNSS reconstructions, showing fortnightly modulation and supporting the physical plausibility of the fitted harmonics.
Applsci 16 00032 g009
Figure 10. Scatter plots for the M2 constituent before (a) and after (b) correction, illustrating improved amplitude scaling relative to the 1:1 line.
Figure 10. Scatter plots for the M2 constituent before (a) and after (b) correction, illustrating improved amplitude scaling relative to the 1:1 line.
Applsci 16 00032 g010
Table 1. Summary of key processing parameters for reproducible tidal loading analysis. Values include data resampling specifications, FFT window function and coherent gain correction factors, wavelet transform configuration, and model constants used for NAO99 benchmarking. All parameters correspond to the workflow depicted in Figure 3 and detailed in Methods Section 2.1, Section 2.2, Section 2.3, Section 2.4 and Section 2.5.
Table 1. Summary of key processing parameters for reproducible tidal loading analysis. Values include data resampling specifications, FFT window function and coherent gain correction factors, wavelet transform configuration, and model constants used for NAO99 benchmarking. All parameters correspond to the workflow depicted in Figure 3 and detailed in Methods Section 2.1, Section 2.2, Section 2.3, Section 2.4 and Section 2.5.
ParameterValue/Specification
Raw sampling rate30 s
Resampled interval1 h (8760 samples over 365 days)
Linear detrend slope−0.000429 mm/sample
Outlier threshold±3σ (24 h moving median)
Outliers removed626 (7.1%)
FFT window functionHamming: w(n) = 0.54 − 0.46 × cos(2πn/(N − 1))
Window coherent gain (Gc)0.54
Coherent gain correction factor1.852 (=1/Gc)
Zero-padding factor4 × (35,040 points)
Frequency resolution (post-pad)0.000685 cpd
Wavelet mother functionMorlet (ω0 = 6)
Wavelet scales128 levels (6–48 h, logarithmic)
Sub-octaves per octave8
Cone of influence (COI)√2 × scale
Significance level95% (vs red-noise, α1 = 0.72)
LLN (kL)0.117
Regional scale factor (SF)0.95 (M2), 0.92 (N2)
Processing softwarePython 3.10, NumPy 1.24, SciPy 1.11
Table 2. Summary of the quality control steps and resulting metrics; final RMS after QC is 24.18 mm.
Table 2. Summary of the quality control steps and resulting metrics; final RMS after QC is 24.18 mm.
Analysis PeriodSamplingTotal SamplesExtreme OutliersLinear Trend RemovedHigh-Freq Spikes RemovedFinal RMS (mm)
365 days1 h87600 (0.00%)−0.000429 mm/sample (−0.010 mm/day)62624.18
Table 3. Descriptive statistics of the detrended, quality-controlled Palmido GNSS vertical displacement series.
Table 3. Descriptive statistics of the detrended, quality-controlled Palmido GNSS vertical displacement series.
N (Samples)Mean (mm)Median (mm)Std (mm)Min (mm)Max (mm)Range (mm)RMS (mm)IQR (mm)Jarque–Bera p-Value
8760−0.007−1.17724.184−60.78060.812121.59124.18337.5980.001
Disclaimer/Publisher’s Note: The statements, opinions and data contained in all publications are solely those of the individual author(s) and contributor(s) and not of MDPI and/or the editor(s). MDPI and/or the editor(s) disclaim responsibility for any injury to people or property resulting from any ideas, methods, instructions or products referred to in the content.

Share and Cite

MDPI and ACS Style

Lee, S.-J.; Kim, J.-S.; Yun, H.-S. GNSS Determination of Vertical Movements from Ocean Tide Loading at Palmido, Korea’s Largest Tidal Range Site. Appl. Sci. 2026, 16, 32. https://doi.org/10.3390/app16010032

AMA Style

Lee S-J, Kim J-S, Yun H-S. GNSS Determination of Vertical Movements from Ocean Tide Loading at Palmido, Korea’s Largest Tidal Range Site. Applied Sciences. 2026; 16(1):32. https://doi.org/10.3390/app16010032

Chicago/Turabian Style

Lee, Seung-Jun, Ji-Sung Kim, and Hong-Sik Yun. 2026. "GNSS Determination of Vertical Movements from Ocean Tide Loading at Palmido, Korea’s Largest Tidal Range Site" Applied Sciences 16, no. 1: 32. https://doi.org/10.3390/app16010032

APA Style

Lee, S.-J., Kim, J.-S., & Yun, H.-S. (2026). GNSS Determination of Vertical Movements from Ocean Tide Loading at Palmido, Korea’s Largest Tidal Range Site. Applied Sciences, 16(1), 32. https://doi.org/10.3390/app16010032

Note that from the first issue of 2016, this journal uses article numbers instead of page numbers. See further details here.

Article Metrics

Back to TopTop