Abstract
Climate change is an urgent issue, and the current mindset of private ownership, particularly of private vehicles, needs to shift. Shared mobility is rapidly emerging as a key part of the solution to contemporary transportation challenges, driven by technological advancements and the growing demand for more sustainable travel options. This paper provides a comprehensive analysis of shared mobility operational models in Europe, focusing on carsharing and its current research on fleet optimization, bikesharing, and scooter sharing. The study draws on three scientific literature databases, with searches centered on keywords relevant to Shared Mobility. This study contributes to the literature by defining each Shared Mobility modality and examining the different operational models.
1. Introduction
The availability of shared mobility services, such as carsharing, bikesharing, and e-scooter sharing, has increased in recent years. Although these services are developed, the businesses that offer them typically shut down, with the majority doing so in five years or fewer [1]. While Europe is committing to reduce transport sector emissions by 90% in 2050 and for cars and vans by 100% in 2035 [2], shared mobility is one of the key strategies to achieve that goal. Shared mobility is based on the idea that individuals should use shared resources as needed rather than owning their own vehicles. In Europe, cars are often parked 92% of the time [3]. In this regard, Europe’s Smart and Sustainable Mobility strategy stresses the importance of shared and collaborative mobility services to reduce the pressure on passenger transport systems [4]. Shared mobility is a broad term that encompasses different services, such as bicycle, car, and scooter sharing [5]. It offers a range of choices, from services that share cars, such as station-based or free-floating carsharing, to bike and e-scooter sharing, and services that share rides [6].
Carsharing is a service that provides short-term car rentals, which allows users to use vehicles at any time of the day for any length of the rental period. Carsharing began as a small cooperative of people who wanted to share the use of private vehicles. Later, systems were developed based on fleets of vehicles that can be rented on a minute-or hourly basis. In contrast to the low perceived expenses of private car ownership, carsharing helps drivers become more conscious of the variable costs connected with each journey, which, in turn, reduces the kilometers driven. Carsharing inhibits spontaneous travel and encourages other forms of transportation, such as bicycling, carpooling, and public transportation, by requiring reservations and planning [6,7,8].
Bikesharing, the shared use of a bicycle fleet, is a mobility strategy that could reduce transport sector emissions and achieve the goal set by the European Commission. The principle of bikesharing is that individuals use bicycles on an as-needed basis without the costs and responsibilities of bicycle ownership. Commonly concentrated in urban settings, bikesharing programs also provide multiple bike station locations that enable users to pick up and return bicycles to different stations. Bikesharing programs typically cover bicycle purchase and maintenance costs, as well as storage and parking responsibilities (similar to carsharing or short-term automobile use) [9].
Micromobility has recently gained significant interest all over the world, mainly due to electric scooter services. This new transportation system concerns the use of shared e-scooters for urban routes, supporting urban mobility in a flexible and economic way [10]. In addition to offering last-mile options and supplementary ways to use public transportation, it could aid in lowering traffic externalities [11]. Scooter sharing is divided into two types of services: standing electric scooters and moped-style scooters [12].
This paper will explore three key modalities of shared mobility: carsharing, bikesharing, and scooter sharing, highlighting their development, benefits, and operational models.
The first section focuses on carsharing, a service that allows users to rent cars on a short-term basis. This model is revolutionizing urban mobility by providing flexible access to vehicles without the burden of ownership. By enabling access to cars around the clock, carsharing services have been shown to reduce the number of privately owned vehicles, contributing to lower greenhouse gas emissions and a shift toward more sustainable transportation methods. Various business models and operational models of carsharing will be discussed to offer a comprehensive understanding of how this service functions. Relatively few studies have focused on fleet optimization for carsharing. This paper delves into existing research, examining the challenges encountered, results achieved, and potential directions for future studies in this field.
The second section delves into bikesharing, a system that allows users to rent bicycles for short-term use. Bikesharing has evolved through multiple generations, from simple free bicycle systems to advanced IT-based services that integrate with public transportation networks. This section will outline the evolution of bikesharing, its environmental benefits, and its role in solving first- and last-mile problems. A discussion on the types of bikesharing systems, including dock-based and dockless models, will further illuminate their operational diversity, and a quick overview of the current biggest bikesharing systems that operate in Europe.
Finally, scooter sharing will be examined as the latest trend in micromobility. This mode of transportation offers users the convenience of renting scooters for short-distance travel, thereby enhancing urban mobility options. This chapter will explore the different types of scooter sharing systems, including standing electric scooters and moped-style sharing, and their operational models. Additionally, regulatory frameworks across five European countries will be reviewed to provide insight into the legal aspects governing the use of shared scooters.
To facilitate easier reading and ensure conceptual clarity, a glossary of the key operational models used throughout this paper is provided in Table 1. The glossary serves as a reference point for understanding recurring terms related to shared mobility systems, while detailed explanations and context for each concept are further elaborated in the main body of this paper.
Table 1.
Glossary of key terms in shared mobility models.
2. Materials and Methods
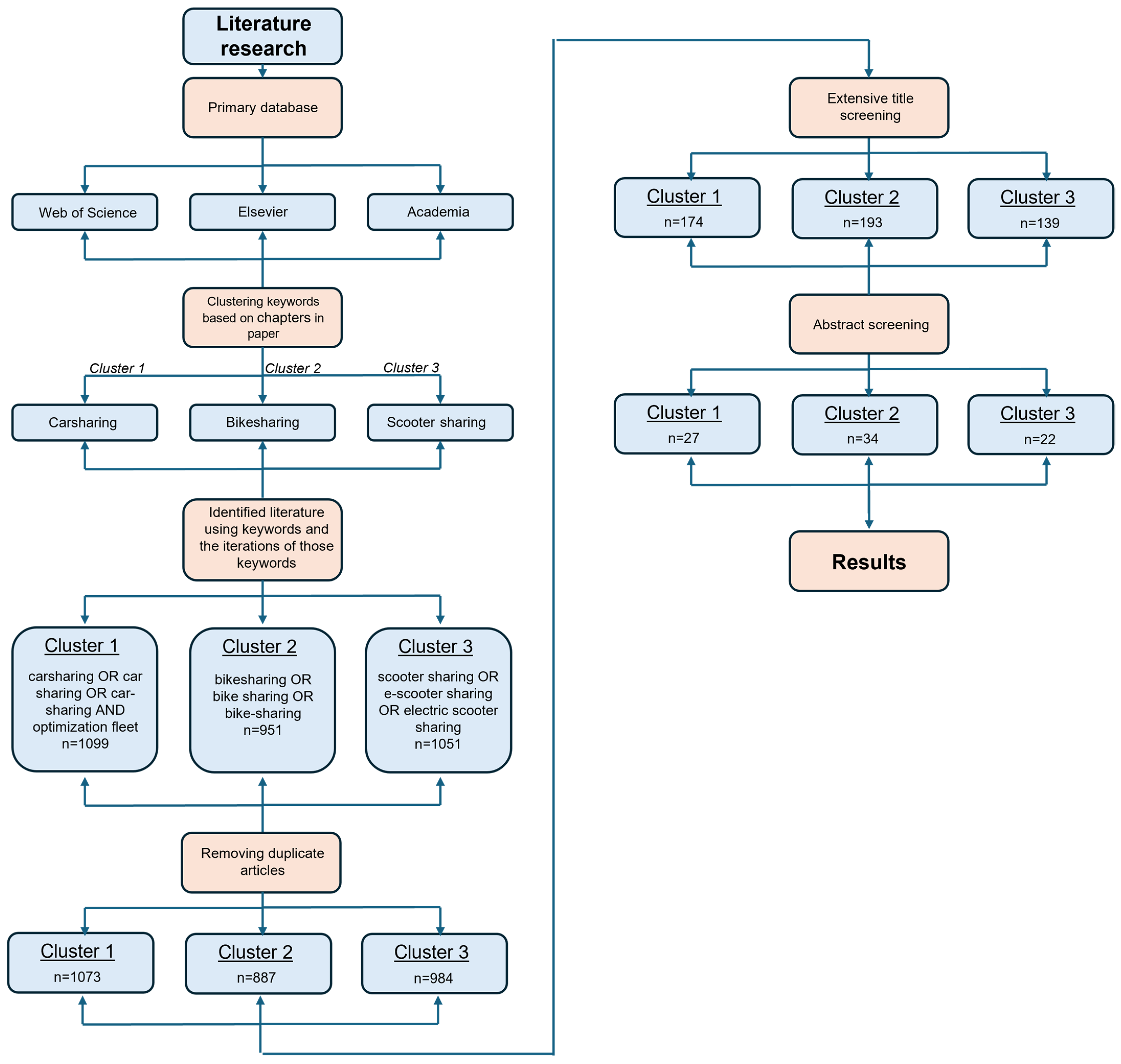
For the purposes of this review, Web of Science (WoS), Elsevier, and Academia were used as the primary databases for literature research, as they encompass several key scientific resources, including the Science Citation Index Expanded, Scopus, Urban Transportation, Urban Mobility, Transportation Research Record, and Transportation Science Technology.
During the database searches, a range of keywords was applied to narrow and focus the results. For each modality, a primary keyword was used along with its various iterations to maximize the comprehensiveness of the search. The keywords included “carsharing”, “car sharing”, “bikesharing”, “bike-sharing”, “bike sharing”, “scooter sharing”, “e-scooter sharing”, and “electric scooter sharing”. Although the terms are conceptually similar, different authors often use varying terminology; therefore, all potential variations were incorporated to ensure the breadth and inclusivity of the search. As carsharing was the central focus of the review, particular attention was given to this area, with an emphasis on fleet optimization and related research.
From the numerous scientific papers and journal articles retrieved, only open access publications were selected, with the search restricted to those published after 2010. This criterion was applied due to the rapid evolution of technology in the field of shared mobility, rendering older studies less relevant to the current state of the field.
In accordance with the defined criteria, the subsequent step involved systematic screening of paper titles. Given the substantial number of publications identified during the initial search, comprehensive title screening was conducted. Papers whose titles corresponded to the research focus were selected for full-text retrieval. The abstracts of the selected papers were then reviewed to further exclude those that did not meet the inclusion criteria. The reference lists of the selected papers were examined. If any cited works were deemed relevant and academically valuable, they were included as supplementary sources, irrespective of their publication date prior to 2010. The overall selection process is illustrated in Figure 1.
Figure 1.
Research methodology.
There are some research limitations associated with this paper. All the literature considered and reviewed was in English, which raises the possibility that closely related articles written in other languages were not included. Additionally, only open access articles were reviewed, which further limited the scope of the available literature.
3. Carsharing
Carsharing is a service that provides short-term car rentals, which allows users to use vehicles at any time of the day for any length of the rental period. The service is available for 0–24 h a day, and the duration of the rental can range from one minute to several days. According to research by [13], most carsharing users lower emissions by reducing their driving and car ownership; however, some carless households experience a slight increase in emissions after joining a program. This leads to a net annual decrease of 0.58 to 0.84 t GHG per home on average. As part of a larger trend toward sustainable travel habits, the study also found an increase in the use of walking, bicycling, and public transportation.
3.1. Effects of Carsharing on Vehicle Ownership
Based on a study conducted in North America by [14], wherein the effects of carsharing on household vehicle ownership and the total number of vehicles were the main focus of a before-and-after analytical design. The findings demonstrate that carsharing participants statistically own a significantly lower number of vehicles. In the sample, the average number of cars per household decreased from 0.47 to 0.24 cars. This means that for every carsharing vehicle, 9–13 vehicles should be removed from the road. In a document funded by Horizon 2020, *Learning from the Stars—The Future of Carsharing in Europe*, research shows that in Switzerland, one carsharing vehicle replaces up to 18 private cars, and in Bremen, one carsharing vehicle replaces up to 16 private cars [14,15].
3.2. Operational Models
There are different operational models for carsharing depending on the type of service provided and the population. According to [16], carsharing operational models are divided into access-based and platform-based services. They state that access-based services can be B2C (business-to-consumer), B2B (business-to-business), and cooperative models, and that platform-based services are P2P (peer-to-peer) models.
According to [17], there are five main types of carsharing services:
- B2C round-trip
- B2C One-way station-based
- B2C One-way free-floating
- P2P
- Corporate
In a paper by [18], business models are defined as free-floating, round-trip station-based, peer-to-peer models and the combination of round-trip station-based and free-floating. Their approach is different from those of [16,17]. However, it is also important to note that the approach of [17] is different from that of [16]. In [19], the authors divided operational models into one-way, free-floating and round trips. It can be concluded that there is no unified opinion or clear definition of the business and operational models of carsharing.
It is crucial to define the differences between the business and operational models for carsharing. While it may seem the same, it is very important to know that business models are the first question when you are trying to implement a new carsharing system: “To whom do I want to provide my services?”. The answer to that question is one of the operational models: it can be B2C, which is where you as a business provide services to regular people who have no affiliation to any company you may also provide services to, aka. consumers. It can be B2B, where you as a business provide services to other businesses and not to the public. They can also be cooperative or “self-regulating communities” [20] which is based on collective car ownership and usage among a specific or formalized local group, such as friends, neighbors, or a nonprofit organization. Companies that offer B2B services often also offer B2C services, where one does not necessarily exclude the other. After the business model is defined, the next step is to determine the operational model of carsharing that is to be implemented. Round-trip, one-way station-based and one-way free-floating carsharing models were defined by [17]. The oldest operational model of carsharing is the round-trip model [21]. In the round trip, users typically choose from various stations that are implemented in the city, the closest station to them, and in each station, there are various types of cars for them to choose. The length of the rental and the price the customer pays depend on the financial model of the provider. The most important aspect of round-trip is that the pick-up point is the same as the drop-off point [22]. The free-floating carsharing model allows users to pick-up and drop-off vehicles on any public surface within the coverage area determined by the operator [22]. The novelty of the free-floating model is that the location where the vehicle is abandoned does not have to be the same as the location where the vehicle is collected. This offers significantly greater flexibility to users.
3.3. Operational Challenges of Carsharing in Europe
Carsharing is promoted as a sustainable urban mobility option, with evidence that it can reduce private car ownership and use, thereby lowering greenhouse gas emissions. However, realizing these sustainability benefits is not assured, as some carsharing programs carry the danger of increasing rather than replacing private vehicle use, which might counteract environmental benefits [23]. Carsharing must be seamlessly integrated with public transportation, where careful design guarantees that it enhances rather than subtracts from it. According to [24], if carsharing services are not properly integrated, they may potentially decrease the demand for public transportation and increase traffic, especially when customers choose shared cars over public transportation because they are more convenient to use. Carsharing must be used in combination with links to transportation and more comprehensive emission-reduction plans in order to successfully accomplish sustainability goals [24].
Carsharing still serves only a small fraction of mobility needs in Europe and remains far from being mainstream in many cities [23]. According to [25], only approximately one-third of Europeans are willing to completely adopt shared mobility services because they are concerned about the availability, safety, and cleanliness of vehicles. Another problem is accessibility: carsharing fleets are typically concentrated in crowded urban areas, providing little coverage in suburban and rural areas. Because carsharing programs are less beneficial in lower-income and outlying areas, this uneven access raises concerns about fairness.
According to [25], carsharing companies face high costs and infrastructure needs from an operational and economic perspective. This is mainly due to the increased wear and tear of vehicles, where maintaining a fleet of shared vehicles (fuel, cleaning, and maintenance) can be up to 30% more expensive than maintaining a private vehicle. Fleet operations also depend on adequate infrastructure (dedicated parking spots and charging stations for electric carshare vehicles), although only about 40% of urban areas in the EU have the facilities that could support large-scale carsharing. The financial success of services is put to the test by these limitations, which increase complexity and running expenses. Traditional car rentals, ride-hailing, and other shared modes of transportation present a serious threat to carsharing businesses that operate on slim margins. Profitability is challenging to attain due to the large investment in capital needed and the requirement to maintain low prices for competition. In order to expand their financially sustainable user base, many carsharing providers are still experimenting with business models and depending on outside funding or partnerships [25].
3.4. Carsharing in Europe
When discussing carsharing in Europe, there are currently no definitive data on the number of companies operating in this sector. However, market size projections provide valuable insight. By 2032, the European carsharing market is estimated to be worth approximately €17.5 billion. In comparison, the hydrogen fuel cell market is projected to be worth approximately €5.6 billion by the same year. These figures highlight the promising future of the carsharing industry in Europe [26].
3.4.1. B2C Round-Trip
These types of carsharing operations can be seen in Austria under the names Caruso Carsharing GesbR [27], Cambio [28], Mobility Carsharing [29], and Stattauto Carsharing [30], where users must leave the vehicle at its original location after the journey.
3.4.2. B2C One-Way Station-Based
Some of the companies in Europe that offer these services are book‘n’drive [31], Communauto [32], Avant2Go [33], Greenwheels [34], mobility carsharing [35], and Zipcar [36]. These companies have specific locations around the city, or some companies have expanded to multiple cities or even countries, where users can pick up the vehicle and drop it off at the same location or any other location that is offered by that company.
3.4.3. B2C One-Way Free-Floating
Some of the free-floating carsharing companies that operate in Europe are Sharenow [37], Greenmobility [38], Sixt [39], Zity [40], Free2move [41], and Poppy [42].
3.4.4. P2P—Peer-to-Peer
A different type of carsharing, but still belonging to the carsharing group, is P2P carsharing, where people rent their own vehicle through a third party and are reimbursed in return. Some companies that offer this kind of service in Europe are TURO [43], Amovens [44], and hiyacar [45].
3.4.5. Corporate
Some of the companies that operate in corporate carsharing are Flinkster [46], Free2move and ShareNow [47], and Avant2Go [48].
3.5. Conducted Research
Optimization of Carsharing Fleet Placement in Round-Trip Carsharing Service was published by [49], in which they developed an optimization model specifically for the round-trip carsharing fleet placement problem, termed the Fleet Placement Problem (FPP). The model uses two key parameters—walking distance and maximum user coverage—to establish a balance between accessibility and coverage of the service. Applied to three real-world instances (two in Luxembourg and one in Munich), this model marked the first use of exact real-world data for this type of problem, adding notable relevance. Their research demonstrated that NSGA-II notably outperforms manual allocation in terms of both user coverage and the approximated Pareto front, providing decision-makers with a range of solutions. This paper also suggests future applications of the model in cities like London, Athens, and Paris. After a carsharing service launch, further objectives, such as fleet utilization, fleet size, and station count, may become relevant, and the authors recommend a custom metaheuristic algorithm tailored for the fleet management problem.
In a related paper, [49] the authors further developed their approach, focusing on the initial placement of a car fleet for round-trip carsharing services using a multi-objective optimization model. This study, which also employs metaheuristic algorithms, emphasizes the novelty of using real street networks for optimization, a method that has not been previously explored in the literature. Their model sought to determine optimal fleet vehicle locations based on three primary objectives: maximizing the number of citizens who can access a vehicle within a predefined walking distance, minimizing the distance to public transport, and optimizing or maintaining the desired fleet size. This model was tested using real-world instances in Munich and Hamburg. Future work for this study will involve expanding the Vehicle Placement Problem to integrate dynamic data, such as user demand and vehicle movement, and enhancing model realism by adjusting user distribution according to building sizes [50].
Looking at another approach, [51] aimed to optimize the strategic design of mixed carsharing systems that combine free-floating and station-based models. The main objective was to leverage the advantages of both systems while minimizing their drawbacks, contributing to sustainable urban mobility. The study used a continuous approximation (CA) model to optimize the key decision variables: fleet size, station density, and rebalancing intensity. It evaluated both the operational agency costs and user access and service reliability costs. Then the model was applied to a case study in Barcelona, Spain, using real-world parameters and scenarios to test its performance and robustness. Their results showed that mixed systems performed better than standalone configurations, where with mixed systems around 80% of potential demand was served, while with pure free-floating or station-based systems only 70% was served. It was also concluded that a higher station density leads to greater demand coverage and better system balance. Through this research, some key trade-offs emerged: optimal designs reduced fleet sizes while increasing repositioning operations; operative costs were dominant among agency costs (between 60% and 65%); and mixed systems achieved profitability with reduced idle times and a higher utilization rate (between 13 and 29 trips/vehicle/day).
A summary of the research conducted and future research proposals is presented in Table 2.
Table 2.
Summary of the conducted research.
The evolution of carsharing’s has shown that it may minimize car ownership, maximize urban mobility, and encourage sustainable travel choices. Carsharing is a major part of urban transportation; however, it is only one aspect of a larger trend toward shared mobility solutions. In addition to carsharing, bikesharing has grown into a very suitable and sustainable option, especially for short urban trips. Bikesharing programs have grown in popularity as populations seek to reduce traffic, pollution, and first- and last-mile connectivity by utilizing infrastructure and advancements in technology. The evolution, operational models, and bikesharing in Europe are examined in the following section.
4. Bikesharing
Bikesharing is a service in which bicycles are made available for shared use on a short-term basis. According to [9], bikesharing is simply “the shared use of bicycle fleet” and “a short-term bicycle access, which provides its users with an environmentally friendly form of public transportation.” It is one of the most popular transportation modes that has been introduced in an increasing number of cities in Europe, Asia, and North America [52]. Bikesharing is a perfect solution to the first- and last-mile problems [9,53], and by today’s technology, they are completely self-service and available any day of the week [52].
There are four key phases of generations in bikesharing [54,55]:
- First generation: white bikes (free system)
- Second generation: coin-deposit systems
- Third generation: IT-based systems
- Fourth generation: demand-responsive, multimodal systems.
Other authors, such as [9,56,57], also follow the same principle of defining these generations.
The first attempt at sharing bicycles, also known as “White Bikes”, began in Amsterdam in 1965. Fifty bicycles were painted white and left unlocked throughout the city for anyone to use for free. Unfortunately, within a month of the start of that initiative, all 50 bikes were destroyed or stolen, thus ending the first generation of the public bike system [58].
After the first failed generation, caused by the lack of security, the second generation was developed with a secured approach to the bikesharing system. This was improved by having coin-deposit docking stations, although the low fee for coin-deposit meant that bikes were often taken and never returned [54,57].
Third-generation IT-based systems leverage wireless and electronic communications for tracking, drop-off, and bicycle collection. The adoption of debit and credit cards has increased user responsibility. Third-generation bikesharing consists of docking stations, advanced technology (such as smart cards, smart keys, and magnetic-stripe cards), kiosks, or user interface technologies for check-in and check-out. Despite costing more than first- or second-generation systems, these systems provide significant advantages due to the revolutionary technologies they incorporate. IT enhances system management, discourages bike theft, and allows public bikesharing systems to track bicycles and access user data. This is responsible for the recent growth in the scope and locations of public bikesharing [54,57].
The technology of third-generation systems is expanded by fourth-generation demand-responsive multimodal systems. These systems incorporate improved features that help improve user metrics, like clean, flexible docking stations or “dockless” bicycles; demand-responsive bicycle redistribution innovations to help system rebalancing; value pricing to encourage self-rebalancing; multimodal access; billing integration (e.g., sharing smartcards with public transit and carsharing); real-time transit integration and system data dashboards; and GPS tracking. For instance, a lot of B-cycle programs (including those in Boulder, CO, Broward County, FL, Denver, CO, HI, Madison, WI, Omaha, NE, and San Antonio, TX, USA) use GPS telematics for real-time tracking. Although all of these features are enabled by IT, fourth-generation bikesharing is considered a standalone phase due to its integration with wider mobility systems and its shift toward data-driven, demand-responsive operations. These systems utilize real-time usage data and predictive analytics to dynamically optimize bike availability, station balancing, and user experience based on actual demand patterns. The idea of fourth-generation bikesharing is still in its infancy and has not yet reached its full potential [54,57].
Considering everything, the development of bikesharing systems has evolved from basic, unprotected bike access in the first and second generations to IT-enabled management in the third, and then to fully integrated, data-driven, and demand-responsive mobility solutions in the fourth. While each generation builds on the previous one, it also brings important operational and conceptual innovations that signal important stages in the evolution of bikesharing.
4.1. Operational Models
There is a lot of ambiguity in defining models of bikesharing. In some studies [9,52,54], models of bikesharing are defined as dock-based and dockless systems, but in other studies [59,60,61], models of bikesharing are defined as station-based and free-floating. Further, [55] states that there are one-way (point-to-point) and round trips. wo models of bikesharing can be said to be adopted in the scientific world [9,60,62], but according to [59], three models of bikesharing are defined: round-trip, free-floating, and peer-to-peer. A clear and consistent classification of bikesharing models is necessary to avoid ambiguity and ensure conceptual clarity. Round-trip bikesharing is a station-based system, but the drop-off location needs to be the same as the pick-up location. Free-floating bikesharing is a system in which bikes can be dropped off at any location and not specifically at the pick-up location. The manual states that a one-way bikesharing system is similar to a free-floating model when it includes a network of docking stations or geofenced zones. However, this logic is flawed. A truly free-floating system, by definition, does not have docking stations. If docking stations are present, the system is station-based, which can then be categorized as either two-way (round-trip) or one-way. From a logical standpoint, a one-way station-based system can also be used as a two-way station-based system, whereas a two-way station-based system cannot function as a one-way system. Therefore, the term “one-way” is not technically accurate because the trip itself may be one-way, but the system does not prohibit returning the bike to its original location.
Bikesharing usually works in such a way that bicycles can be rented at certain locations that are strategically placed close to major attractors and producers of travel. These are usually public transport stations or terminals, railway stations, and tourist attractions. The use registers via a website or smartphone application and, depending on the service provider, chooses one of the offered packages to start using the service.
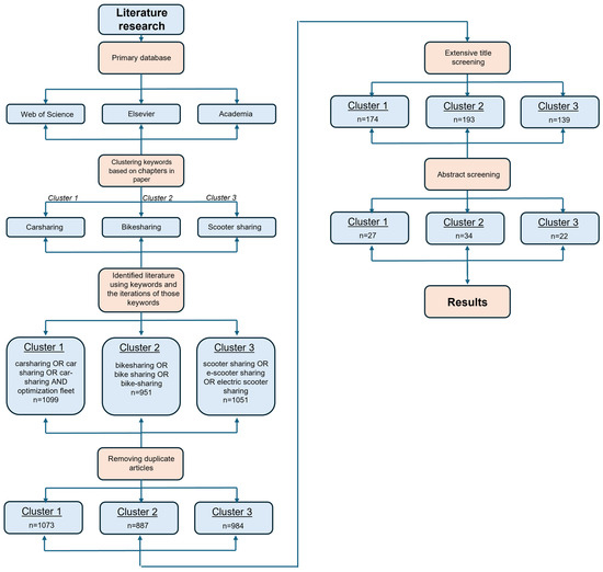
In Figure 2, [63] created a typology of bikesharing models. Regarding the details in topology and the fact that it encompasses all models currently in use, it can be said that this is the best definition, and that all future definitions should be linked to this topology—except for the term “one-way”, as it was previously stated that this terminology is not technically accurate.
Figure 2.
Models of bikesharing.
As [64] states, the bikesharing industry is undergoing significant changes due to new technologies and business models, leading city governments to reassess their investments. By early 2019, private companies were launching and managing bikesharing services without public subsidies. The impact of emerging e-scooters on bikesharing systems is unclear, with some cities seeing increased bikesharing usage and others experiencing a decline. The merger of tech firms and vehicle manufacturers with bikesharing companies adds further uncertainty to the future of bikesharing.
4.2. Operational Challenges of Bikesharing in Europe
Bike-share systems can decrease dependence on cars, reduce emissions, and even boost users’ levels of physical activity by enabling more journeys by bicycle. For instance, the city of Paris claimed that its public bike rental program reduced CO2 emissions by almost 18,000 tons annually, highlighting the possible environmental benefits of widespread bikesharing [65]. Moreover, bikesharing often serves as a first-mile/last-mile solution; when seamlessly integrated with public transportation, it encourages multimodal travel and makes it easier for commuters to switch from trains or buses to bicycles for short trips. According to [66], co-locating bike stations close to transit hubs and using unified payment methods or applications can greatly increase the use of bike shares as an alternative to public transportation. Overall, in dense urban areas, bikesharing is seen as a key element of sustainable mobility strategies, helping to alleviate congestion and reduce pollution while offering affordable travel options.
It is important to recognize that bikesharing systems in Europe provide measurable socioeconomic implications and operational issues that go beyond modal classification and operational typologies. When combining the direct investment impact with the health advantages of increased physical activity, a research of 13 European cities revealed that every euro invested in public bikesharing systems produced an estimated economic return of €1.37 to €1.72. The WHO’s HEAT approach for valuing averted premature deaths and the Leontief input-output model for economic spillover effects were used to calculate these benefits [67].
However, operational challenges still exist. Despite their flexibility, dockless systems have created congestion and saturation in public areas, which has created tension between users, local governments, and citizens. Concerns regarding future integration with current public transportation networks and urban mobility initiatives have also been raised due to poorly managed services. Furthermore, the analysis draws attention to the differences between institutional and non-institutional systems: commercial dockless services frequently prioritize market share over accessibility, safety, and sustainability, whereas public models typically provide regulated, equitable access. These results highlight the importance of city-operator coordination, laws and regulations, and sustainability criteria that extend beyond the original implementation or user counts [67].
4.3. Bikesharing in Europe
According to [68], there were 813 bikesharing systems (BSS) at the time the article was published. The BSS in Paris, known as “Vélib”, is currently the largest in Europe, with 19,000 bikes and 1464 stations [69,70]. Other BSS programs have also grown substantially, such as London with 12,000 bikes, Barcelona with 6000, and Lyon with 4000. Cities like Valencia, Seville, Milan, and Brussels each have over 2000 bikes. In countries like Spain, the number of BSS installations has surged, nearly doubling from 58 to 97 systems between 2008 and 2009. European cities are rapidly expanding their cycling infrastructure, with 32 cities building additional cycling infrastructure, with an example of London announcing 100 km of new cycling infrastructure and Paris announcing 80 km of new cycling infrastructure [71,72].
Next bike is available in almost every main city in Europe and is expanding to cover all of Europe. Next bike can be station-based, free-floating, or even a hybrid system. Velib is specifically station-based, but the sheer number of stations that are available is very close to being free-floating from the customer’s point of view. It is the largest in Europe, with over 19,000 bikes and 1464 stations [69]. Call a bike is also only station-based. It operates only in Germany but is available in 80 cities, including Berlin, Munich, Hamburg, Luneburg, Cologne, Frankfurt, Darmstadt, Stuttgart, and its region, among others. It operates on over 14,500 regular and electric bikes [73]. Bicimad is another BSS operating in Madrid, Spain. According to [74], they have over 140,000 users, 7735 bicycles, and 630 stations located in 21 districts. Santander Cycles is a BSS located in the United Kingdom in three cities: London, Brunel, and Milton Keynes. All the cities work on the same business model, station-based, and according to [75], it currently has 793 stations and 10,336 bicycles.
As bikesharing systems continue to evolve through different generations and operational models, a similar development trend can be observed in the field of scooter sharing. This relatively new shared mobility modality is becoming increasingly popular due to changes in user behavior and advancements in technology. The main elements of scooter sharing, which include its operational models and European legal framework, will be examined in the following section.
5. Scooter Sharing
The newest trend in shared mobility and micromobility that has recently emerged is scooter sharing [76,77]. According to [12], scooter sharing allows individuals access to scooters by joining an organization that maintains a fleet of scooters at various locations, and sharing provides two types of services: standing electric scooter sharing and moped-style scooter sharing. Because they classified a moped as a part of scooter sharing, to them, scooter sharing can be motorized and non-motorized. Standing electric scooter is the one that has recently emerged as a newest trend, and it is only electric. In contrast, moped-style scooter sharing can be electric or gas-powered [12]. This type of definition of scooter sharing is also followed by [78,79,80], but there are some articles that have different definitions [77,81,82] when talking about scooter sharing only defines e-scooter and does not say anything about moped-style scooter sharing. In the Shared Mobility Manual issued by [59] for SHARE North-Academy, e-scooter sharing and e-moped sharing are each a modality for itself, but they are both part of shared micromobility. However, paper [12] clearly states that moped sharing is under scooter sharing, and there are two parts of scooter sharing, electric scooter sharing, and moped sharing. In addition, it states that moped sharing can be electric or gas-powered. There is a logical flaw in [59] in terms of how it can be powered; moped sharing can be electric or gas-powered.
5.1. Operational Models
Scooter services are the same as other previously mentioned shared mobility transportation models: docked and dockless system models. However, as there is confusion about models and services in previous models of sharing (carsharing and bikesharing), there is also confusion about scooter sharing services. While [83] defines service models of scooter sharing as docked and dockless, [81,82] define that scooter sharing can only be dockless. As in [81], which references [84,85,86], it is defined that shared e-scooters have the particularity of being dockless, where the pick-up location and the drop-off location can be anywhere within the designated service area, and there is no need for physical docking stations. Although most shared e-scooters are dockless, some systems require users to return them to designated spots to complete the rental process. These spots do not need to have physical objects like totems or stands; they are, mostly just painted on the sidewalk where the e-scooter needs to be placed to finish the rental. As soon as there are designated spots to pick-up or drop-off a vehicle, the system is no longer dockless, but it becomes a docked system.
In the Shared Mobility Manual [59], system models are categorized as either free-floating or station-based. The manual does not specify whether station-based systems must be docked; however, free-floating systems are also called dockless. The question of whether free-floating systems are actually dockless or a combination of several types was discussed in the previous chapter. In the case of scooter sharing, this aspect is especially important because many systems allow users to pick-up and drop-off scooters in flexible zones, but they still need to return to pre-designated sites, which are sometimes marked visually or with no infrastructure. Compared to bikesharing or carsharing systems, these characteristics make it harder to distinguish between dockless and docked.
5.2. Operational Challenges of Scooter Sharing in Europe
In a study conducted by [87], it was shown that while electric scooter sharing services in European cities contribute to reduced urban air pollution due to their zero tailpipe emissions and potential to replace short car trips, they also present notable sustainability challenges. According to research, shared e-scooters have a considerable environmental impact throughout their life cycle. This is mostly because of the emissions produced during the production of the devices and their batteries, as well as during daily collection and charging processes. Life cycle assessments have revealed that, shared e-scooters can produce more greenhouse gas emissions than shared e-bikes or e-mopeds per kilometer. The lifespan of a scooter is a crucial determinant of its sustainability. If vehicles are frequently damaged or withdrawn from service after a short period, the environmental cost per ride increases significantly, potentially resulting in higher overall CO2 emissions than the transport modes they aim to replace.
Furthermore, [88] emphasizes that the environmental benefits of shared e-scooters are highly sensitive to modal shift patterns and operational practices. Survey results show that a large proportion of e-scooter trips replace walking, cycling, or public transport, while only a minority substitute car travel. This limits their potential to reduce the greenhouse gas emissions. In addition, even slight adjustments to operational efficiency, such as longer collection routes or shorter vehicle lifespans, might substantially reduce or even eliminate their ecological advantage, according to scenario modeling. For example, if the average lifespan drops to 3000 km or if collection operations become more intensive, shared e-scooters may produce more emissions than they prevent. These findings highlight the importance of improving fleet durability and optimizing daily operations in order to ensure that shared e-scooter systems genuinely contribute to sustainable urban mobility.
It is still unclear whether shared scooters are profitable. While e-scooter usage has been strong in several European cities (Paris witnessed up to 1.7 million e-scooter excursions in a month), operators have faced challenges due to high equipment turnover and operating costs. Fleet procurement and charging operations require substantial capital, and many companies relied on venture funding during the rapid expansion phase around 2018–2020 [67]. The profitability of these services is uncertain because they must pay for maintenance, charging, insurance, customer service, and fees or revenue-sharing with cities, in addition to their low user revenue. Some cities have begun limiting the number of licensed e-scooter operators and imposing service quality requirements, which, while improving safety and order, can constrain operators’ ability to scale and turn a profit [89]. In summary, European scooter sharing services are balancing on a thin line: they must convince cities and the public of their societal benefits (by improving safety and reducing nuisances), while also achieving an operational model that is economically sustainable in the long run.
5.3. Legal Framework in Europe
As e-scooter sharing is relatively new and its use is on the rise (using the term e-scooter sharing because its only refers to standing electric scooters and not mopeds) [90], there was a need to introduce order on the roads in urban areas; therefore, each country implemented a new legal framework. The text presents the legal structures of five European nations, and Table 3 offers an overview of the primary concepts.
Table 3.
Summary of the legal framework for five European countries.
The use of e-scooters on the road in Austria is regulated by the Austrian Road Traffic Regulations (StVO). The minimum age to ride an e-scooter is 12 years; however, it is possible to obtain a “bike-pass” from the age of 9, which also allows 9- to 12-year-olds to ride an e-scooter independently. The maximum allowed speed is 25 km/h, motor power must not exceed 600 watts, and helmets are obligatory for children under 12. E-scooters are allowed to ride on a cycle path or cycle lane; if there are none, they are allowed on the road, and it is forbidden to use the pavement [91].
The use of e-scooters in Denmarks is regulated by Danish law. The minimum age to ride an e-scooter is 15 years; however, children and young people under the age of 15 may only ride an e-scooter under adult supervision. The maximum speed is 20 km/h, and e-scooters that are designed to exceed the maximum speed limit are not allowed on the road. Helmet use is obligatory, and if there is a cycle lane, it is obligatory to ride on it when using an e-scooter. It is forbidden to ride e-scooters on pavements, footpaths, or pedestrian crossings [91].
Italy’s use of e-scooters is regulated by law no. 121/2021 (art. 1 ter). The minimum age for riding an e-scooter is 14 years. The maximum allowed speed is 20 km/h and 6 km/h in pedestrian areas. Wearing a helmet is recommended for everyone, but for adolescents between 14 and 18 years of age, it is obligatory. E-scooters are allowed to ride on cycle paths and mixed pedestrian/cycle paths, on urban roads where the speed limit is 50 km/h, and in pedestrian areas, but the maximum speed limit is 6 km/h. It is forbidden to ride on pavements and to ride against the direction of traffic [91].
Germany’s use of e-scooters is regulated by the regulation for very low-power electric vehicles. This law also applies to Segways, but not to monowheels, hoverboards, or electric skateboards. The minimum age to ride an e-scooter is 14 years of age. The maximum allowed speed is 20 km/h, and wearing a helmet is not obligatory. E-scooters are allowed to ride on cycle lanes and cycle paths; if there are no cycle lanes or cycle paths, it is allowed to use the carriageway and outside built-up areas, the hard shoulder. Riding on pavements and pedestrian areas is strictly prohibited [91].
Croatia’s use of e-scooters is regulated by the law of road safety. The minimum age to ride an e-scooter is 14 years of age. The maximum allowed speed is 25 km/h, and the engine power must not exceed 600 watts. Wearing a helmet is obligatory for everyone. E-scooters must be ridden on cycle paths or cycle lanes, and if there are no cycle paths or cycle lanes, they can be ridden on roads where the maximum speed is 50 km/h, and the e-scooter must be kept on the right side of the road. It can also be ridden in areas reserved for pedestrians at walking speed, which is 5 km/h [91].
6. Conclusions
Among the three analyzed systems, bikesharing has emerged as the most widespread and established form of shared mobility across Europe, with well-integrated networks in both large metropolitan areas and smaller cities. E-scooter sharing services have gained rapid popularity in recent years, largely driven by user convenience, micromobility trends, and their perception as a modern urban lifestyle product. In contrast, carsharing—despite being present in Europe for over two decades—continues to face structural and operational challenges. While the concept is mature, the frequent market exits of service providers and operational discontinuities in various cities indicate persistent difficulties in achieving financial and spatial sustainability. This reflects the higher infrastructural and regulatory demands of carsharing systems, as well as the complexity of integrating them effectively into existing urban mobility ecosystems.
The analyses of carsharing, bikesharing, and e-scooter sharing systems demonstrates their collective potential to support sustainable urban transport by reducing private car dependency, emissions, and congestion. However, the full benefits of shared mobility services can only be realized when they are systematically integrated with other sustainable transport modes—most notably public transport. Seamless integration allows for higher service quality, better accessibility, and more efficient multimodal travel chains, ultimately reinforcing the shift away from private vehicle ownership and supporting the reduction in car dependency.
A key finding of this paper is the inconsistency in how operational and business models are defined across the literature. This lack of standardized terminology complicates the evaluation and comparison of shared mobility systems across regions and between studies. To enable more coherent research and policymaking, there is a clear need for the development of a unified classification framework that distinguishes shared mobility modalities and models in a consistent and transparent way.
The review also highlights that most carsharing-related research to date remains focused on static fleet optimization, often without considering the dynamic nature of urban demands. Future research should address this by developing adaptive fleet management approaches that leverage real-time data, integrate public transport networks, and account for user behavior.
From a policy perspective, the findings related to mixed carsharing systems that combine free-floating and station-based models provide actionable insights. These hybrid systems demonstrate higher utilization rates and coverage potentials compared to standalone configurations. EU-level transport policy could benefit from supporting the implementation of such models through funding schemes, urban planning incentives and shared infrastructure development.
In addition, the observed regulatory fragmentation in e-scooter sharing across EU member states points to the need for harmonized legal standards. Establishing a baseline framework—covering aspects such as speed limits, helmet use, vehicle classification, and operational zones—would enhance operational predictability for providers and ensure safer and more consistent user experiences across cities.
Shared mobility can play a pivotal role in achieving the EU’s climate and urban sustainability goals. To achieve this, coordinated efforts across research, urban planning, and policymaking are essential, supported by clear definitions, integrated systems, and targeted interventions that facilitate inclusive, efficient, and environmentally responsible transport networks.
Author Contributions
Conceptualization, L.V. and M.S. (Marko Slavulj); methodology, L.V. and I.G.; formal analysis, M.S. (Matija Sikirić); investigation, L.V. and M.S. (Marko Slavulj); data curation, L.V.; writing—original draft preparation, L.V.; writing—review and editing, M.S. (Marko Slavulj), I.G. and M.S. (Matija Sikirić); visualization, L.V. and M.S. (Marko Slavulj); supervision, M.S. (Marko Slavulj), and I.G.; project administration, L.V. All authors have read and agreed to the published version of the manuscript.
Funding
This research received no external funding.
Institutional Review Board Statement
Not applicable.
Informed Consent Statement
Not applicable.
Data Availability Statement
Not applicable.
Conflicts of Interest
The authors declare no conflicts of interest.
Abbreviations
The following abbreviations are used in this manuscript:
| B2B | Business-to-business |
| B2C | Business-to-consumer |
| P2P | Peer-to-peer |
References
- Bonaldo, M.G. Critical Success Factors in Shared Mobility Service Operation: Carsharing Service Case Study. Ph.D. Thesis, Federal University of Technology, Curitiba, Brazil, 2021. [Google Scholar]
- European Commision. EUR-Lex. 2021. Available online: https://eur-lex.europa.eu/legal-content/EN/TXT/?uri=CELEX:52021DC0550 (accessed on 17 October 2024).
- Rubenis, A.; Celms, A.; Ratkevičs, A. Analysis of Shared Electric Scooter Use in Riga. Sci. J. Riga Tech. Univ. Environ. Clim. Technol. 2022, 26, 930–940. [Google Scholar] [CrossRef]
- European Commission. Eur-Lex. 09 12 2020. Available online: https://eur-lex.europa.eu/legal-content/EN/TXT/?uri=CELEX%3A52020DC0789 (accessed on 17 October 2024).
- Coenegrachts, E.; Vanelslander, T.; Verhetsel, A.; Beckers, J. Analyzing shared mobility markets in Europe: A comparative analysis of shared mobility schemes across 311 European cities. J. Transp. Geogr. 2024, 118, 103918. [Google Scholar] [CrossRef]
- Sprei, F. Disrupting mobility. Energy Res. Soc. Sci. 2018, 37, 238–242. [Google Scholar] [CrossRef]
- Katzev, R. Car Sharing: A New Approach to Urban Transportation Problems. Anal. Soc. Issues Public Policy 2003, 3, 65–86. [Google Scholar] [CrossRef]
- Prettenthaler, F.E.; Steininger, K.W. From ownership to service use lifestyle: The potential of car sharing. Ecol. Econ. 1999, 28, 443–453. [Google Scholar] [CrossRef]
- Shaheen, S.A.; Guzman, S.; Zhang, H. Bikesharing in Europe, the Americas, and Asia. Transp. Res. Rec. J. Transp. Res. Board 2010, 2143, 159–167. [Google Scholar] [CrossRef]
- Giannakari, O.; Tsami, M.; Panou, M.; Papandreou, M. Best Practices of E-Scooters’ Operation Across Europe. Reliab. Stat. Transp. Commun. 2022, 410, 346–354. [Google Scholar]
- Carrese, S.; Giacchetti, T.; Nigro, M.; Algeri, G.; Ceccarelli, G. Analysis and Management of E-scooter Sharing Service in Italy. In Proceedings of the 2021 7th International Conference on Models and Technologies for Intelligent Transportation Systems (MT-ITS), Heraklion, Greece, 16–17 June 2021; pp. 1–7. [Google Scholar]
- Shaheen, S.A.; Cohen, A.P. Shared micromoblity policy toolkit: Docked and dockless bike and scooter sharing. UC Berkeley Transp. Sustain. Res. Cent. 2019, 1–9. [Google Scholar] [CrossRef]
- Martin, E.W.; Shaheen, S.A. Greenhouse Gas Emission Impacts of Carsharing in North America. IEEE Trans. Intell. Transp. Syst. 2011, 12, 1074–1086. [Google Scholar] [CrossRef]
- Martin, E.; Shaheen, S.; Lidicker, J. Impact of Carsharing on Household Vehicle Holdings Results from North American Shared-Use Vehicle Survey. Transp. Res. Rec. J. Transp. Res. Board 2010, 2143, 150–158. [Google Scholar] [CrossRef]
- STARS. Learning from the Stars—The Future of Car Sharing in Europe; STARS: Bruxelles, Belgium, 2020. [Google Scholar]
- Nansubuga, B.; Kowalkowski, C. Carsharing: A systematic literature review and research agenda. J. Serv. Manag. 2021, 32, 55–91. [Google Scholar] [CrossRef]
- Lagadic, M.; Verloes, A.; Louvet, N. Can carsharing services be profitable? A critical review of established and developing business models. Transp. Policy 2019, 77, 68–78. [Google Scholar] [CrossRef]
- Ramos, É.M.S.; Mattos, D.I.; Bergstad, C.J. Roundtrip, free-floating and peer-to-peer carsharing: A Bayesian behavioral analysis. Transp. Res. Part D Transp. Environ. 2023, 115, 103577. [Google Scholar] [CrossRef]
- Wang, Y.; Feng, H. Optimization and Simulation of Carsharing under the Internet of Things. Math. Probl. Eng. 2020, 2020, 4873048. [Google Scholar] [CrossRef]
- Hofmann, E.; Hartl, B.; Penz, E. Power versus trust—What matters more in collaborative consumption? J. Serv. Mark. 2017, 31, 589–603. [Google Scholar] [CrossRef]
- Le Vine, S.; Adamou, O.; Polak, J. Predicting new forms of activity/mobility patterns enabled by shared-mobility services through a needs-based stated-response method: Case study of grocery shopping. Transp. Policy 2014, 32, 60–68. [Google Scholar] [CrossRef]
- Lesteven, G.; Leurent, F. Electromobility for Tourists: Testing Business Models in the Paris Region. Transp. Res. Procedia 2016, 19, 164–175. [Google Scholar] [CrossRef]
- Meelen, T.; Münzel, K. The uphill struggles of carsharing in the Netherlands. Proc. Natl. Acad. Sci. USA 2023, 120, e2206197120. [Google Scholar] [CrossRef] [PubMed]
- Ramos, É.M.S.; Bergstad, C.J.; Chicco, A.; Diana, M. Mobility styles and car sharing use in Europe: Attitudes, behaviours, motives and sustainability. Eur. Transp. Res. Rev. 2020, 12, 13. [Google Scholar] [CrossRef]
- Market Data Forecast. Europe Car Sharing Market Size; Market Data Forecast: Hyderabad, India, 2025. [Google Scholar]
- CustomMarketsInsights. European Car Sharing Market 2024–2033; Custom Market Insights: Austin, TX, USA, 2024. [Google Scholar]
- SWhibayama, T.; Lemmerer, H.; Winder, M.; Pfaffenbichler, P. Cooperative Car Sharing in Small Cities and Scarcely Populated Rural Area—An Experiment in Austria; Institut für Verkehrswissenschaften, Technische Universität Wien: Vienna, Austria, 2013. [Google Scholar]
- Cambio Carsharing. Can I Park the Cambio Car Anywhere? 2024. Available online: https://www.cambio-carsharing.de/en/faq/can-i-park-the-cambio-car-anywhere (accessed on 5 January 2025).
- Mobility. How It Works—Mobility Car Sharing Put Simply. 2025. Available online: https://www.mobility.ch/en/private-customers/how-it-works (accessed on 5 January 2025).
- Stattauto. Here’s How. 2025. Available online: https://www.stattauto-muenchen.de/en/heres-how/ (accessed on 5 January 2025).
- Book-n-Drive. Book-n-Drive Carsharing. 2024. Available online: https://www.book-n-drive.de/en/gute-gruende/ (accessed on 30 July 2024).
- COMMUNAUTO. Communauto Paris. 2024. Available online: https://paris.communauto.com/fonctionnement/#stationnement (accessed on 30 July 2024).
- AvantCar. Avant2Go. 2024. Available online: https://avant2go.hr/ (accessed on 30 July 2024).
- Greenwheels. Greenwheels. 2024. Available online: https://www.greenwheels.nl/en-us (accessed on 29 December 2024).
- Mobility. Mobility. 2024. Available online: https://www.mobility.ch/en/private-customers (accessed on 29 December 2024).
- Zipcar. Easy Access to Cars on Demand Since 2000. 2024. Available online: https://www.zipcar.com/carsharing (accessed on 29 December 2024).
- Sharenow. A New Era of Car-Sharing. 2024. Available online: https://www.share-now.com/ (accessed on 30 July 2024).
- GreenMobility. GreenMobility. 2024. Available online: https://www.greenmobility.com/dk/en/how-it-works/ (accessed on 30 July 2024).
- SIXT. Car Sharing in Europe. 2024. Available online: https://www.sixt.com/share/car-sharing/ (accessed on 30 July 2024).
- ZITY. Zity by Mobilize Confirms Positive Trend One Year After Its Arrival in Italy. 2023. Available online: https://zity.eco/en/blog/anniversary-milan-zity/ (accessed on 29 December 2024).
- Free2move. Car-Sharing by Free2move in 16 Cities. 2024. Available online: https://www.free2move.com/us/en/car-sharing/ (accessed on 29 December 2024).
- POPPY. Shared Cars. Smart Prices. 2024. Available online: https://poppy.be/ (accessed on 29 December 2024).
- TURO. Skip the Rental Car Counter. 2024. Available online: https://turo.com/ (accessed on 29 December 2024).
- Amovens. Comparte Coche y Ayuda a Cuidar el Planeta. 2024. Available online: https://amovens.com/ (accessed on 29 December 2024).
- Hiyacar. Search, Book and Drive. 2024. Available online: https://www.hiyacar.co.uk/ (accessed on 29 December 2024).
- Flinkster. Fklinkster for Business. 2024. Available online: https://www.flinkster.de/en/business-customers (accessed on 29 December 2024).
- Free2move, Sharenow. Car-Sharing for Companies: For Every Business, for All Your Needs. 2024. Available online: https://www.share-now.com/de/en/for-business/ (accessed on 29 December 2024).
- Avant2Go. Mobilnost za Poslovne Potrebe. 2024. Available online: https://avant2go.hr/companies (accessed on 29 December 2024).
- Changaival, B.; Lavangnananda, K.; Danoy, G.; Kliazovich, D.; Guinand, F.; Brust, M.; Musial, J.; Bouvry, P. Optimization of Carsharing Fleet Placement in Round-Trip Carsharing Service. Appl. Sci. 2021, 11, 11393. [Google Scholar] [CrossRef]
- Changaival, B.; Danoy, G.; Kliazovich, D.; Guinand, F.; Brust, M.R.; Musial, J.; Lavangnananda, K.; Bouvry, P. Toward real-world vehicle placement optimization in round-trip carsharing. In Proceedings of the GECCO ‘19: Genetic and Evolutionary Computation Conference, Prague, Czech Republic, 13–17 July 2019; pp. 1138–1146. [Google Scholar]
- Jiménez, E.; Soriguera, F. A continuous approximation model for the optimal design of mixed free-floating and station-based car-sharing systems. Sustain. Cities Soc. 2024, 113, 105673. [Google Scholar] [CrossRef]
- Li, X.; Cottam, A.; Wu, Y.-J.; Khani, A. Can a bikesharing system reduce fuel consumption? Case study in Tucson, Arizona. Transp. Res. Part D Transp. Environ. 2020, 89, 102604. [Google Scholar] [CrossRef]
- Chiou, Y.-C.; Wu, K.-C. Bikesharing: The first- and last-mile service of public transportation? Evidence from an origin–destination perspective. Transp. Res. Part A Policy Pract. 2024, 187, 104162. [Google Scholar] [CrossRef]
- Shaheen, S.A.; Cohen, A.P.; Martin, E.W. Public Bikesharing in North America: Early Operator Understanding and Emerging Trends. Transp. Res. Rec. J. Transp. Res. Board 2013, 2387, 83–92. [Google Scholar] [CrossRef]
- Xiao, G.; Wang, Z. Empirical Study on Bikesharing Brand Selection in China in the Post-Sharing Era. Sustainability 2020, 12, 3125. [Google Scholar] [CrossRef]
- DeMaio, P. Bike-sharing: History, Impacts, Models of Provision, and Future. J. Public Transp. 2009, 12, 41–56. [Google Scholar] [CrossRef]
- Wang, Z.; Zheng, L.; Zhao, T.; Tian, J. Mitigation strategies for overuse of Chinese bikesharing systems based on game theory analyses of three generations worldwide. J. Clean. Prod. 2019, 227, 447–456. [Google Scholar] [CrossRef]
- CIVITAS. CIVITAS-LEARNINGCENTRE. 2024. Available online: https://civitas-learningcentre.talentlms.com/dashboard (accessed on 30 July 2024).
- Karbaumer, R.; Metz, F. Aplanner’s Guide to the Shared Mobility Galaxy; SHARE-North Academy: Bergen, Norway, 2021. [Google Scholar]
- Cheng, L.; Huang, J.; Jin, T.; Chen, W.; Li, A.; Witlox, F. Comparison of station-based and free-floating bikeshare systems as feeder modes to the metro. J. Transp. Geogr. 2023, 107, 103545. [Google Scholar] [CrossRef]
- Liu, X.; Chen, W.; Chen, X.; Chen, J.; Cheng, L. Could free-floating bikeshare weed out station-based bikeshare? Analyzing the relationship between two bikeshare systems from bivariate flow clustering. J. Transp. Geogr. 2024, 118, 103941. [Google Scholar] [CrossRef]
- Parkes, S.D.; Marsden, G.; Shaheen, S.A.; Cohen, A.P. Understanding the diffusion of public bikesharing systems: Evidence from Europe and North America. J. Transp. Geogr. 2013, 31, 94–103. [Google Scholar] [CrossRef]
- van Waes, A.; Farla, J.; Frenken, K.; de Jong, J.P.; Raven, R. Business model innovation and socio-technical transitions. A new prospective framework with an application to bike sharing. J. Clean. Prod. 2018, 195, 1300–1312. [Google Scholar] [CrossRef]
- Fishman, E.; Allan, V. Bike share. Adv. Transp. Policy Plan. 2019, 4, 121–152. [Google Scholar] [CrossRef]
- Astute Analytica. Europe Bike Rental for Tourism Market to Surpass Valuation of US$2,545.53 Milion by 2033; GlobeNewswire: Segundo, CA, USA, 2025. [Google Scholar]
- European Enviroment Agency. Bike Sharing Systems in European Cities; European Enviroment Agency: Copenhagen, Denmark, 2024. [Google Scholar]
- Martinez, S.; Tapia, A.; Bernardo, V.; Ricart, J.E.; Planas, M.R. The Economic Impact of Bike Sharing in European Cities. 05 2019. Available online: https://www.iese.edu/media/research/pdfs/ST-0505-E.pdf#:~:text=match%20at%20L3013%20needs%20to,translates%20into%20expenses%20for%20vehicles (accessed on 23 March 2025).
- Koglin, T.; Mukhtar-Landgren, D. Contested values in bike-sharing mobilities—A case study from Sweden. J. Transp. Geogr. 2021, 92, 103026. [Google Scholar] [CrossRef]
- Velib. Bike for Everyone. 2021. Available online: https://www.velib-metropole.fr/en/service (accessed on 12 November 2024).
- Laporte, G.; Meunier, F.; Calvo, R.W. Shared mobility systems: An updated survey. Ann. Oper. Res. 2018, 271, 105–126. [Google Scholar] [CrossRef]
- Otero, I.; Nieuwenhuijsen, M.; Rojas-Rueda, D. Health impacts of bike sharing systems in Europe. Environ. Int. 2018, 115, 387–394. [Google Scholar] [CrossRef]
- Buehler, R.; Pucher, J. COVID-19 Impacts on Cycling, 2019–2020. Transp. Rev. 2021, 41, 393–400. [Google Scholar] [CrossRef]
- Call a Bike. Call a Bike. 2024. Available online: https://www.callabike.de/en/home (accessed on 12 November 2024).
- Bicimad. Bicimad Statistics. 2024. Available online: https://www.bicimad.com/en/statistics (accessed on 12 November 2024).
- Bikeshare. Bikesharemap. 2024. Available online: https://bikesharemap.com/#/5.666666666666667/4.5554/48.0403/ (accessed on 12 November 2024).
- Abouelela, M.; Al Haddad, C.; Antoniou, C. Are young users willing to shift from carsharing to scooter–sharing? Transp. Res. Part D Transp. Environ. 2021, 95, 102821. [Google Scholar] [CrossRef]
- Orvin, M.M.; Bachhal, J.K.; Fatmi, M.R. Modeling the Demand for Shared E-Scooter Services. Transp. Res. Rec. J. Transp. Res. Board 2021, 2676, 429–442. [Google Scholar] [CrossRef]
- Schelte, N.; Severengiz, S.; Schünemann, J.; Finke, S.; Bauer, O.; Metzen, M. Life Cycle Assessment on Electric Moped Scooter Sharing. Sustainability 2021, 13, 8297. [Google Scholar] [CrossRef]
- Ewert, A.; Brost, M.; Eisenmann, C.; Stieler, S. Small and Light Electric Vehicles: An Analysis of Feasible Transport Impacts and Opportunities for Improved Urban Land Use. Sustainability 2020, 12, 8098. [Google Scholar] [CrossRef]
- Popova, Y.; Zagulova, D. Aspects of E-Scooter Sharing in the Smart City. Informatics 2022, 9, 36. [Google Scholar] [CrossRef]
- Hassam, S.; Alpalhão, N.; Neto, M.d.C. A Spatiotemporal Comparative Analysis of Docked and Dockless Shared Micromobility Services. Smart Cities 2024, 7, 880–912. [Google Scholar] [CrossRef]
- Reck, D.J.; Axhausen, K.W. Who uses shared micro-mobility services? Empirical evidence from Zurich, Switzerland. Transp. Res. Part D Transp. Environ. 2021, 94, 102803. [Google Scholar] [CrossRef]
- Mitropoulos, L.; Stavropoulou, E.; Tzouras, P.; Karolemeas, C.; Kepaptsoglou, K. E-scooter micromobility systems: Review of attributes and impacts. Transp. Res. Interdiscip. Perspect. 2023, 21, 100888. [Google Scholar] [CrossRef]
- Chen, Z.; van Lierop, D.; Ettema, D. Dockless bike-sharing systems: What are the implications? Transp. Rev. 2020, 40, 333–353. [Google Scholar] [CrossRef]
- Caspi, O.; Smart, M.J.; Noland, R.B. Spatial associations of dockless shared e-scooter usage. Transp. Res. Part D Transp. Environ. 2020, 86, 102396. [Google Scholar] [CrossRef] [PubMed]
- Li, H.; Yuan, Z.; Novack, T.; Huang, W.; Zipf, A. Understanding spatiotemporal trip purposes of urban micro-mobility from the lens of dockless e-scooter sharing. Comput. Environ. Urban Syst. 2022, 96, 101848. [Google Scholar] [CrossRef]
- Calan, C.; Sobrino, N.; Vassallo, J.M. Understanding Life-Cycle Greenhouse-Gas Emissions of Shared Electric Micro-Mobility: A Systematic Review. Sustainability 2024, 16, 5277. [Google Scholar] [CrossRef]
- European Commission. Studz Finds> Shared E/Scooters Offer Environmental Benefits; European Commission: Bristol, UK, 2023. [Google Scholar]
- The Guardian. Rented E-Scooters Cleard from Paris Streets on Eve of Ban. The Guradina, 31 August 2023. Available online: https://www.theguardian.com/world/2023/aug/31/rented-e-scooters-cleared-from-paris-streets-on-eve-of-ban#:~:text=In%202020%2C%20after%20complaints%20of,enough%20to%20calm%20the%20row (accessed on 24 March 2025).
- Jiao, J. 7—Shared micro-mobility: The rise of and the future of E-scooters. Shar. Mobil. 2021, 111–137. [Google Scholar] [CrossRef]
- European Consumer Centre Germany. Country Overview: E-Scooter Regulations in Europe; European Consumer Centre Germany: Kehl, Germany, 2023. [Google Scholar]
Disclaimer/Publisher’s Note: The statements, opinions and data contained in all publications are solely those of the individual author(s) and contributor(s) and not of MDPI and/or the editor(s). MDPI and/or the editor(s) disclaim responsibility for any injury to people or property resulting from any ideas, methods, instructions or products referred to in the content. |
© 2025 by the authors. Licensee MDPI, Basel, Switzerland. This article is an open access article distributed under the terms and conditions of the Creative Commons Attribution (CC BY) license (https://creativecommons.org/licenses/by/4.0/).

