A Knowledge and Semantic Fusion Method for Automatic Geometry Problem Understanding
Abstract
1. Introduction
- Global shared dual-layer semantical-enhanced knowledge ontology model (SGKO): By decoupling the ontology layer from the data layer and further constructing the ontology layer as a dual-layer knowledge model for the geometry domain, which consists of an upper-layer geometry domain knowledge and a lower-layer semantic enhancement layer and serves as the common ontology for all problem semantic graphs, this not only resolves the issue of incompatible data granularity in single-layer ontologies for GPU knowledge graphs but also bridges conceptual and object-level information, enabling the integration of problem semantic knowledge graphs with geometry knowledge, but also establishes a geometry domain knowledge model with excellent scalability and maintainability.
- Dynamically generated modular relationship matching templates and template matching strategies: Starting from atomic relationship units, this paper modularizes and componentizes semantic roles, forming a semantic role framework that records the relative positional information between roles, which consists of argument slots and predicate slots. During relationship extraction, the semantic role framework dynamically assembles into a suitable template framework by querying the knowledge base and, after knowledge injection, is instantiated as usable matching templates. Additionally, by summarizing and categorizing relationship descriptions in problem texts, reusable template matching strategies are designed for different relationship expression types, enabling automatic and dynamic adaptation based on text structure. This method effectively overcomes the shortcomings of machine learning methods, such as strong data dependency, poor interpretability, and limited scalability, as well as the drawbacks of traditional rule/template-based methods, including the overwhelming number and complexity of templates with persistently low recall rates and difficulty handling complex text structures, reducing the complexity from exponential levels to linear or logarithmic levels.
- Knowledge-guided GPU: During entity relationship extraction, dynamic interaction with SGKO is performed, simulating the human understanding process and achieving problem parsing through structured knowledge integration.
2. Related Work
2.1. Machine-Learning-Based Methods
2.2. Rule/Template-Based Methods
3. Overview of the Research Framework
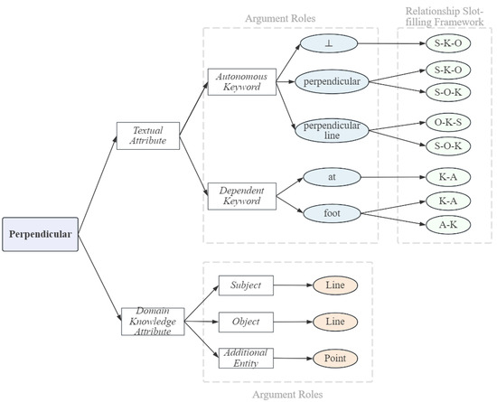
4. SGKO: Semantic-Enhanced Geometry Knowledge Ontology
4.1. The Upper Knowledge System Layer
4.2. The Lower Semantic Knowledge Layer
4.3. Model Scalability and Adaptability
5. Information Detect and Interpret Model
5.1. Text-Level ERE and IDIM-T
5.1.1. Relationship Mention Types
- (1)
- Single Relationship, Single Clause (Complete) (SC)
- (2)
- Single Relationship, Incomplete Description in a Single Clause (SI)
- (3)
- Multiple Relationships, Complete Descriptions in a Single Clause (MC)
- (4)
- Mixed Type of Multiple Types (MT)
5.1.2. Entity Extraction
5.1.3. Relationship Extraction
- Processing Modules
- (1)
- Knowledge Linking Module
- (2)
- Relationship Detection Module
- (3)
- Template Matching Module
- (4)
- Structured Representation Generation Module
- 2.
- State Determination and Overview of Relationship Extraction Process
| Algorithm 1 Relationship Mention Type Determination |
|
5.1.4. Overall Processing Flow of IDIM-T
| Algorithm 2 IDIM-T Processing Framework |
|
5.2. Knowledge-Level ERE and IDIM-K
5.3. Method Complexity Analysis
6. Experiment and Application
6.1. Experiment and Analysis
6.1.1. Self-Verification Test and Validity Verification
6.1.2. Application Verification Test and Error Analysis
- (1)
- Problem Understanding Evaluation
- (2)
- Text-Level ERE Evaluation and Analysis
- TBC: A method that uses Bi-LSTM-CRF for entity extraction and sentence template-based relationship extraction (representative method [36]). It built a total of 153 templates for both atomic and composite relationship expressions across three levels—word, sentence, and clause—to normalize the problem text.
- BBC: A machine-learning-based method that uses Bi-LSTM-CRF for entity extraction and Bert-CasRel for relationship extraction (representative method [62]).
- S2-Like: Integrates the POS tagging (applies ICTCLAS) and hybrid rul/template (S2 model and sentence template) approaches for relationship extraction (referring to method [52]). The sentence templates used for restoring complex relationships are identical to those used in STM for non-simple expressions, with a total of 116 templates.
6.2. Knowledge Graph Representation of Geometry Problem Semantic
7. Conclusions and Future Work
Author Contributions
Funding
Institutional Review Board Statement
Informed Consent Statement
Data Availability Statement
Conflicts of Interest
References
- Huang, L.; Yu, X.; He, B. A Novel Geometry Problem Understanding Method Based on Uniform Vectorized Syntax-Semantics Model. In Proceedings of the 2022 International Conference on Intelligent Education and Intelligent Research (IEIR), Wuhan, China, 18–20 December 2022; IEEE: Piscataway, NJ, USA, 2022; pp. 78–85. [Google Scholar]
- Seo, M.; Hajishirzi, H.; Farhadi, A.; Etzioni, O.; Malcolm, C. Solving Geometry Problems: Combining Text and Diagram Interpretation. In Proceedings of the 2015 Conference on Empirical Methods in Natural Language Processing, Lisbon, Portugal, 17–21 September 2015; Association for Computational Linguistics: Stroudsburg, PA, USA, 2015; pp. 1466–1476. [Google Scholar]
- Mukherjee, A.; Garain, U. A Review of Methods for Automatic Understanding of Natural Language Mathematical Problems. Artif. Intell. Rev. 2008, 29, 93–122. [Google Scholar]
- Wong, W.K.; Hsu, S.C.; Wu, S.H.; Lee, C.W.; Hsu, W.L. LIM-G: Learner-Initiating Instruction Model Based on Cognitive Knowledge for Geometry Word Problem Comprehension. Comput. Educ. 2007, 48, 582–601. [Google Scholar]
- Zheng, X.; Wang, B.; Zhao, Y.; Mao, S.; Tang, Y. A Knowledge Graph Method for Hazardous Chemical Management: Ontology Design and Entity Identification. Neurocomputing 2021, 430, 104–111. [Google Scholar]
- Qiu, Q.; Xie, Z.; Zhang, D.; Ma, K.; Tao, L.; Tan, Y.; Jiang, B. Knowledge Graph for Identifying Geological Disasters by Integrating Computer Vision with Ontology. J. Earth Sci. 2023, 34, 1418–1432. [Google Scholar] [CrossRef]
- He, Y.; Hao, C.; Wang, Y.; Li, Y.; Wang, Y.; Huang, L.; Tian, X. An Ontology-Based Method of Knowledge Modelling for Remanufacturing Process Planning. J. Clean. Prod. 2020, 258, 120952. [Google Scholar]
- Chang, D.S.; Cho, G.H.; Choi, Y.S. Ontology-Based Knowledge Model for Human-Robot Interactive Services. In Proceedings of the 35th Annual ACM Symposium on Applied Computing, Brno, Czech Republic, 30 March–3 April 2020; ACM: New York, NY, USA, 2020; pp. 2029–2038. [Google Scholar]
- Wilcke, X.; Bloem, P.; De Boer, V. The Knowledge Graph as the Default Data Model for Learning on Heterogeneous Knowledge. Data Sci. 2017, 1, 39–57. [Google Scholar]
- Feng, Z.; Mayer, W.; He, K.; Kwashie, S.; Stumptner, M.; Grossmann, G.; Huang, W. A Schema-Driven Synthetic Knowledge Graph Generation Approach With Extended Graph Differential Dependencies (GDDxs). IEEE Access 2020, 9, 5609–5639. [Google Scholar]
- Huang, L.; Zhao, Y.; Wang, B.; Zhang, D.; Zhang, R.; Das, S.; Giunchiglia, F. Property-Based Semantic Similarity Criteria to Evaluate the Overlaps of Schemas. Algorithms 2021, 14, 241. [Google Scholar] [CrossRef]
- Sharma, C.; Sinha, R. A Schema-First Formalism for Labeled Property Graph Databases: Enabling Structured Data Loading and Analytics. In Proceedings of the 6th IEEE/ACM International Conference on Big Data Computing, Applications and Technologies (BDCAT), Auckland, New Zealand, 2–5 December 2019; IEEE/ACM: New York, NY, USA, 2019; pp. 71–80. [Google Scholar]
- Gene Ontology Consortium. The Gene Ontology Resource: 20 Years and Still GOing Strong. Nucleic Acids Res. 2019, 47, D330–D338. [Google Scholar]
- Bodenreider, O. The Unified Medical Language System (UMLS): Integrating Biomedical Terminology. Nucleic Acids Res. 2004, 32, D267–D270. [Google Scholar]
- The Ontology of GeoNames Data Set. Available online: https://download.geonames.org/export/dump/ (accessed on 1 January 2024).
- Portele, C. OpenGIS® Geography Markup Language (GML) Encoding Standard; Version 3.2.1; Open Geospatial Consortium: Wayland, MA, USA, 2007; Available online: https://www.ogc.org/standard/gml/ (accessed on 1 January 2024).
- CIDOC CRM. Conceptual Reference Model. Available online: https://cidoc-crm.org (accessed on 1 January 2024).
- Ho, Q.T.; Le, N.Q.K.; Ou, Y.Y. FAD-BERT: Improved Prediction of FAD Binding Sites Using Pre-Training of Deep Bidirectional Transformers. Comput. Biol. Med. 2021, 131, 104258. [Google Scholar] [CrossRef]
- Vaswani, A. Attention Is All You Need. In Proceedings of the Advances in Neural Information Processing Systems (NeurIPS 2017), Long Beach, CA, USA, 4–9 December 2017; Curran Associates Inc.: Red Hook, NY, USA, 2017; pp. 5998–6008. [Google Scholar]
- Trinh, T.H.; Wu, Y.; Le, Q.V. Solving Olympiad Geometry Without Human Demonstrations. Nature 2024, 625, 476–482. [Google Scholar] [CrossRef] [PubMed]
- Chervonyi, Y.; Trinh, T.H.; Olšák, M. Gold-Medalist Performance in Solving Olympiad Geometry with AlphaGeometry2. arXiv 2025, arXiv:2502.03544. [Google Scholar]
- Team Gemini. Gemini 1.5: Unlocking Multimodal Understanding Across Millions of Tokens of Context. arXiv 2024, arXiv:2403.05530.
- Zhu, N.; Zhang, X.; Huang, Q. FGeo-Parser: Autoformalization and Solution of Plane Geometric Problems. Symmetry 2024, 17, 8. [Google Scholar] [CrossRef]
- Raffel, C.; Shazeer, N.; Roberts, A. Exploring the Limits of Transfer Learning with a Unified Text-to-Text Transformer. J. Mach. Learn. Res. 2020, 21, 5485–5551. [Google Scholar]
- Chen, J.; Li, T.; Qin, J. UniGeo: Unifying Geometry Logical Reasoning via Reformulating Mathematical Expression. In Proceedings of the 2022 Conference on Empirical Methods in Natural Language Processing (EMNLP), Abu Dhabi, United Arab Emirates, 7–11 December 2022; Association for Computational Linguistics: Stroudsburg, PA, USA, 2022; pp. 3313–3323. [Google Scholar]
- Cho, J.; Lei, J.; Tan, H. Unifying Vision-and-Language Tasks via Text Generation. In Proceedings of the 38th International Conference on Machine Learning (ICML 2021), Virtual Event, 18–24 July 2021; PMLR: Cambridge, MA, USA, 2021; pp. 1931–1942. [Google Scholar]
- Zhang, M.L.; Yin, F.; Liu, C.L. A Multi-Modal Neural Geometric Solver with Textual Clauses Parsed from Diagram. In Proceedings of the 32nd International Joint Conference on Artificial Intelligence (IJCAI 2023), Macao, China, 19–25 August 2023; AAAI Press: Palo Alto, CA, USA, 2023; pp. 3374–3382. [Google Scholar]
- Jian, P.; Guo, F.; Wang, Y. Solving Geometry Problems via Feature Learning and Contrastive Learning of Multimodal Data. CMES-Comput. Model. Eng. Sci. 2023, 136, 425–441. [Google Scholar]
- He, Z.; Zhong, X. A Precise Text-to-Diagram Generation Method for Elementary Geometry. In Proceedings of the 2023 20th International Computer Conference on Wavelet Active Media Technology and Information Processing (ICCWAMTIP), Chengdu, China, 15–17 December 2023; IEEE: Piscataway, NJ, USA, 2023; pp. 1–7. [Google Scholar]
- Wang, J.; Zhang, T.; Yu, H. MagicGeo: Training-Free Text-Guided Geometric Diagram Generation. arXiv 2025, arXiv:2502.13855. [Google Scholar]
- Zhang, C.; Song, J.; Li, S. Proposing and Solving Olympiad Geometry with Guided Tree Search. arXiv 2024, arXiv:2412.10673. [Google Scholar]
- Chen, J.; Tang, J.; Qin, J. GeoQA: A Geometric Question Answering Benchmark Towards Multimodal Numerical Reasoning. In Findings of the Association for Computational Linguistics, Proceedings of the ACL-IJCNLP 2021, Bangkok, Thailand, 1–6 August 2021; Association for Computational Linguistics: Stroudsburg, PA, USA, 2021; pp. 513–523. [Google Scholar]
- Gers, F.A.; Schmidhuber, J.; Cummins, F. Learning to Forget: Continual Prediction with LSTM. Neural Comput. 2000, 12, 2451–2471. [Google Scholar] [CrossRef]
- Cao, J.; Xiao, J. An Augmented Benchmark Dataset for Geometric Question Answering Through Dual Parallel Text Encoding. In Proceedings of the 29th International Conference on Computational Linguistics, Gyeongju, Republic of Korea, 12–17 October 2022; International Committee on Computational Linguistics: Stroudsburg, PA, USA, 2022; pp. 1511–1520. [Google Scholar]
- Liu, Y.; Ott, M.; Goyal, N. Roberta: A Robustly Optimized BERT Pretraining Approach. In Proceedings of the 58th Annual Meeting of the Association for Computational Linguistics (ACL 2020), Online, 5–10 July 2020; Association for Computational Linguistics: Stroudsburg, PA, USA, 2020; pp. 6457–6468. [Google Scholar]
- Zhou, W.; Xu, R.; Guan, H. Research on Geometry Problem Text Understanding Based on Bidirectional LSTM-CRF. In Proceedings of the 2022 9th International Conference on Digital Home (ICDH), Guangzhou, China, 2–4 December 2022; IEEE: Piscataway, NJ, USA, 2022; pp. 121–127. [Google Scholar]
- Huang, Z.; Xu, W.; Yu, K. Bidirectional LSTM-CRF Models for Sequence Tagging. In Proceedings of the 2015 Conference on Empirical Methods in Natural Language Processing (EMNLP 2015), Lisbon, Portugal, 17–21 September 2015; Association for Computational Linguistics: Stroudsburg, PA, USA, 2015; pp. 1464–1474. [Google Scholar]
- Tsai, S.; Liang, C.C.; Wang, H.M. Sequence to General Tree: Knowledge-Guided Geometry Word Problem Solving. arXiv 2021, arXiv:2106.00990. [Google Scholar]
- Chung, J.; Gulcehre, C.; Cho, K. Empirical Evaluation of Gated Recurrent Neural Networks on Sequence Modeling. In Proceedings of the NIPS 2014 Workshop on Deep Learning, Montreal, QC, Canada, 12 December 2014; Neural Information Processing Systems Foundation: San Diego, CA, USA, 2014. [Google Scholar]
- Iordan, A.E. Usage of Stacked Long Short-Term Memory for Recognition of 3D Analytic Geometry Elements. In Proceedings of the 14th International Conference on Agents and Artificial Intelligence (ICAART 2022), Online, 3–5 February 2022; SCITEPRESS: Setúbal, Portugal, 2022; Volume 3, pp. 745–752. [Google Scholar]
- Sirisha, B.; Goud, K.K.C.; Rohit, B.T.V.S. A Deep Stacked Bidirectional LSTM (SBiLSTM) Model for Petroleum Production Forecasting. Procedia Comput. Sci. 2023, 218, 2767–2775. [Google Scholar] [CrossRef]
- Xiao, T.; Liu, J.; Huang, Z. Learning to Solve Geometry Problems via Simulating Human Dual-Reasoning Process. In Proceedings of the 33rd International Joint Conference on Artificial Intelligence (IJCAI 2024), Jeju Island, Republic of Korea, 3–9 August 2024; AAAI Press: Palo Alto, CA, USA, 2024; pp. 6559–6568. [Google Scholar]
- Gan, W.; Yu, X.; Wang, M. Automatic Understanding and Formalization of Plane Geometry Proving Problems in Natural Language: A Supervised Approach. Int. J. Artif. Intell. Tools 2019, 28, 1940003. [Google Scholar] [CrossRef]
- Yu, W.; Wang, M.; Wang, X. GEORE: A Relation Extraction Dataset for Chinese Geometry Problems. In Proceedings of the 35th Conference on Neural Information Processing Systems (NeurIPS 2021) Workshop on Math AI for Education (MATHAI4ED), Virtual Event, 6–14 December 2021; Curran Associates Inc.: Red Hook, NY, USA, 2021. [Google Scholar]
- Xing, S.; Xiang, C.; Han, Y. GePBench: Evaluating Fundamental Geometric Perception for Multimodal Large Language Models. arXiv 2024, arXiv:2412.21036. [Google Scholar]
- Lu, P.; Gong, R.; Jiang, S. Inter-GPS: Interpretable Geometry Problem Solving with Formal Language and Symbolic Reasoning. arXiv 2021, arXiv:2105.04165. [Google Scholar]
- Peng, S.; Fu, D.; Liang, Y. Geodrl: A Self-Learning Framework for Geometry Problem Solving Using Reinforcement Learning in Deductive Reasoning. In Findings of the Association for Computational Linguistics, Proceedings of the ACL 2023, Toronto, Canada, 9–14 July 2023; Association for Computational Linguistics: Stroudsburg, PA, USA, 2023; pp. 13468–13480. [Google Scholar]
- Mukherjee, A.; Garain, U.; Nasipuri, M. On Construction of a GeometryNet. In Proceedings of the 25th IASTED International Multi-Conference on Artificial Intelligence and Applications, Innsbruck, Austria, 13–15 February 2007; ACTA Press: Anaheim, CA, USA, 2007; pp. 530–536. [Google Scholar]
- Liu, Q.T.; Huang, H.; Wu, L.J. Using Restricted Natural Language for Geometric Construction. Appl. Mech. Mater. 2012, 145, 465–469. [Google Scholar] [CrossRef]
- Wong, W.K.; Yin, S.K.; Yang, C.Z. Drawing Dynamic Geometry Figures Online with Natural Language for Junior High School Geometry. Int. Rev. Res. Open Distrib. Learn. 2012, 13, 126–147. [Google Scholar] [CrossRef]
- Guo, H.; Liu, Q.; Chen, M.; Huang, H.; Ge, Q. Research for Facing the Natural Language of the Geometry Drawing. Comput. Sci. 2012, 39, 503–506. [Google Scholar]
- Gan, W.; Yu, X. Automatic Understanding and Formalization of Natural Language Geometry Problems Using Syntax-Semantics Models. Int. J. Innov. Comput. Inf. Control 2018, 14, 83–98. [Google Scholar]
- Gan, W.; Yu, X.; Sun, C. Understanding Plane Geometry Problems by Integrating Relations Extracted from Text and Diagram. In Image and Video Technology, Proceedings of the 8th Pacific-Rim Symposium, PSIVT 2017, Wuhan, China, 20–24 November 2017; Springer International Publishing: Cham, Switzerland, 2018; pp. 366–381. [Google Scholar]
- Gan, W.; Yu, X.; Zhang, T. Automatically Proving Plane Geometry Theorems Stated by Text and Diagram. Int. J. Pattern Recognit. Artif. Intell. 2019, 33, 1940003. [Google Scholar] [CrossRef]
- Yu, X.; Geng, Y.; Feng, Z. Solving Solid Geometric Calculation Problems in Text. In Proceedings of the 2021 IEEE International Conference on Engineering, Technology & Education (TALE), Wuhan, China, 5–8 December 2021; IEEE: Piscataway, NJ, USA, 2021; pp. 525–530. [Google Scholar]
- Jian, P.; Sun, C.; Yu, X. An End-to-End Algorithm for Solving Circuit Problems. Int. J. Pattern Recognit. Artif. Intell. 2019, 33, 1940004. [Google Scholar] [CrossRef]
- Yu, X.; Gan, W.; Wang, M. Understanding Explicit Arithmetic Word Problems and Explicit Plane Geometry Problems Using Syntax-Semantics Models. In Proceedings of the 2017 International Conference on Asian Language Processing (IALP), Singapore, 5–7 December 2017; IEEE: Piscataway, NJ, USA, 2017; pp. 247–251. [Google Scholar]
- He, B.; Yu, X.; Jian, P. A Relation Based Algorithm for Solving Direct Current Circuit Problems. Appl. Intell. 2020, 50, 2293–2309. [Google Scholar] [CrossRef]
- Yu, X.; Lyu, X.; Peng, R. Solving Arithmetic Word Problems by Synergizing Syntax-Semantics Extractor for Explicit Relations and Neural Network Miner for Implicit Relations. Complex Intell. Syst. 2023, 9, 697–717. [Google Scholar] [CrossRef]
- Lyu, X.; Yu, X. Solving Explicit Arithmetic Word Problems via Using Vectorized Syntax-Semantics Model. In Proceedings of the 2021 IEEE International Conference on Engineering, Technology & Education (TALE), Wuhan, China, 5–8 December 2021; IEEE: Piscataway, NJ, USA, 2021; pp. 1–7. [Google Scholar]
- Huang, L.; Yu, X.; Niu, L. Solving Algebraic Problems with Geometry Diagrams Using Syntax-Semantics Diagram Understanding. Comput. Mater. Contin. 2023, 77, 517–539. [Google Scholar] [CrossRef]
- Wei, Z.; Su, J.; Wang, Y. A Novel Cascade Binary Tagging Framework for Relational Triple Extraction. In Proceedings of the 58th Annual Meeting of the Association for Computational Linguistics (ACL 2020), Online, 5–10 July 2020; Association for Computational Linguistics: Stroudsburg, PA, USA, 2020; pp. 1476–1488. [Google Scholar]










| No. | Combination | Example |
|---|---|---|
| 1 | ShapeLimit–PolygonType–Polygon | Isosceles Trapezoid , Right Trapezoid |
| 2 | ShapeLimit–Polygon | Equilateral Triangle , Isosceles Triangle |
| 3 | PolygonType–Polygon | Parallelogram , Trapezoid , Rectangle |
| 4 | ShapeLimit–ShapeLimit–Polygon | Right Isosceles Triangle |
| 5 | Polygon | Triangle |
| Relationship Type | Knowledge Attribute | |
|---|---|---|
| Role of Argument | Attribute Value | |
| Parallel | Subject | Line |
| Object | Line | |
| Height | Subject | Line |
| Object | Line, Polygon | |
| Perpendicular | Subject | Line |
| Object | Line | |
| Additional Entity | Point | |
| Relationship Type | # Entity Type | # Keywords | # RSF |
|---|---|---|---|
| Point on line | 2 | 5 | 4 |
| Middle point | 2 | 1 | 2 |
| Middle Line | 2 | 1 | 2 |
| Height | 2 | 1 | 2 |
| Bisector | 2 | 1 | 2 |
| Intersects | 2 | 2 | 2 |
| Intersection * | 2 | 2 | 2 |
| Perpendicular | 1 | 2 | 2 |
| Foot * | 2 | 2 | 2 |
| Perpendicular bisector | 1 | - | - |
| ShapeLimits | 2 | - | 1 |
| PolygonType | 3 | - | 2 |
| Parallel | 1 | 2 | 2 |
| Equals | 4 | 1 | 1 |
| XX-Line of | 3 | 7 | 2 |
| Total | 10 (31) | 27 | 8 (28) |
| Avg | 2.07 | 1.80 | 1.86 |
| Method | Extension Effort | Potential Impact |
|---|---|---|
| Rule/Template-Based Methods | Design rules/templates for atomic and composite relationships | May introduce template conflicts |
| Machine Learning Methods | New corpus collection, model retraining/fine-tuning (, annotation) * | May impact accuracy of other entity/relationship extraction |
| Proposed Method | Configure three kinds of knowledge attributes | Zero interference |
| RMT | Identification Basis |
|---|---|
| SC-B |
(1) c contains one and no . (2) For , there is . (3) All argument entities (subject and object) are in c, and each argument slot mentions only one entity. |
| SC-T |
(1) c contains one and one . (2) , and . (3) All argument entities, and additional entity are in c, and each argument slot mentions only one entity. |
| SI-B |
(1) c contains with . (2) There is a missing argument in c, usually the subject entity. (3) The missing argument entity is usually in a clause before the current c, and its entity type usually belongs to the polygon class. |
| SI-T |
(1) The complete relationship description involves two consecutive clauses and , i is the index of the clause in C. (2) In the case of Attached relationship separation: is in , is in . is in c. contains only one , which is the relationship description of in that clause. There are only and additional entity in that clause. (3) In the case of Subject entity separation, is in , subject entity is in . |
| MC-S |
(1) c contains more than one . (2) Let be the set of all autonomous keywords in c. For the relationships involving the current , all its arguments are in c. (3) There is one or more entities in the same argument slot. Multiple entities are connected by conjunctions (such as “,” (ideographic comma), “and”, etc.). (4) The possible correspondences in the number of entity mentions between argument slots include three types: 1-to-1 (e.g., “AB intersects CE at point E”), 1-to-m (e.g., “AB respectively intersects CE, DF at points P, Q”, “AE, BF intersect CD at P, Q”), and m-to-m situations (e.g., “Points E, F respectively are the midpoints of AC, BC”). (5) For m-to-m, entities belonging to the same relationship have the same index in all argument slot mentions. |
| MC-D |
(1) c contains more than one . (2) For the relationships involving the current , all its arguments are in c. (3) c is linguistically termed as a multi-predicate sentence structure where all relationship descriptions share the same sentence subject. |
| MT | (1) c contains more than one . (2) c contains complete relationship descriptions and at least one incomplete relationship description. (3) In the cases of Attached Relationship Isolation and Subject Entity Isolation, the whole relationship description belongs to the current type. |
| Template Keyword | RSF | Template Formed After Knowledge Filling | Formal Representation |
|---|---|---|---|
| ⊥ | S-K-O | Line-⊥-Line | (subject, Line, left) |
| (object, Line, right) | |||
| perpendicular | S-K-O | Line-perpendicular-Line | (subject, Line, left) |
| (object, Line, right) | |||
| S-O-K | Line-Line-perpendicular line | (subject, Line, left) | |
| (object, Line, left) | |||
| at | K-A | at-Point | (additional entity, Point, right) |
| foot | K-A | foot-Point | (additional entity, Point, right) |
| A-K | Point-foot | (additional entity, Point, left) |
| Module | Traditional Method | Proposed Method | Optimization |
|---|---|---|---|
| Template Complexity | Time: (Exponential) | Time: (Linear) | Hash table indexing, Tree-structured SGKO, Limited RSFs. |
| Space: (Exponential) | Space: (Linear) | ||
| Text-Level ERE | Time: (Polynomial) | Time: (Linear) | Hash table lookup ( per keyword), Dynamic Template Matching. |
| Space: (Exponential) | Space: (Linear) | ||
| Knowledge-Level ERE | Time: (Quadratic) | Time: (Linearithmic) | Hash-based deduplication. |
| Space: (Quadratic) | Space: (Linear) | ||
| Full Pipeline | Time: (Exponential) | Time: (Linearithmic) | |
| Space: (Exponential) | Space: (Linear) |
| Statistical Item | Total | Average | Proportion |
|---|---|---|---|
| Total Problems | 130 | - | - |
| Total Clauses | 978 | 7.52 | 1 |
| No Relationship Clauses | 226 | 1.74 | 0.23 |
| Relationship Clauses | 752 | 5.78 | 0.76 |
| Unary Geo.Relationship | 125 | 0.96 | 0.12 |
| Binary Geo.Relationship | 604 | 4.65 | 0.58 |
| Ternary Geo.Relationship | 260 | 2.00 | 0.25 |
| Numerical Relationship | 52 | 0.40 | 0.05 |
| Total Relationships | 1041 | 8.01 | 1 |
| RMT | Total | Average | Proportion |
|---|---|---|---|
| SC-B | 394 | 3.03 | 0.38 |
| SC-T | 268 | 2.06 | 0.26 |
| SI-B | 78 | 0.60 | 0.07 |
| SI-T | 102 | 0.78 | 0.10 |
| MC-S | 125 | 0.96 | 0.12 |
| MC-D | 52 | 0.40 | 0.05 |
| MT | 22 | 0.17 | 0.02 |
| Total Relationships | 1041 | 8.01 | 1 |
| Statistical Item | Total | Average | Proportion |
|---|---|---|---|
| Total Problems | 230 | - | - |
| Total Clauses | 1769 | 7.69 | 1 |
| No Relationship Clauses | 307 | 1.33 | 0.17 |
| Relationship Clauses | 1462 | 6.36 | 0.83 |
| Unary Geo.Relationship | 182 | 0.79 | 0.10 |
| Binary Geo.Relationship | 1027 | 4.47 | 0.56 |
| Ternary Geo.Relationship | 534 | 2.32 | 0.29 |
| Numerical Relationship | 89 | 0.39 | 0.05 |
| Total Relationships | 1832 | 7.97 | 1 |
| RMT | Total | Average | Proportion |
|---|---|---|---|
| SC-B | 458 | 1.99 | 0.25 |
| SC-T | 367 | 1.60 | 0.20 |
| SI-B | 183 | 0.80 | 0.10 |
| SI-T | 277 | 1.20 | 0.15 |
| MC-S | 329 | 1.43 | 0.18 |
| MC-D | 146 | 0.63 | 0.08 |
| MT | 72 | 0.31 | 0.04 |
| Total Relationships | 1832 | 7.97 | 1 |
| Method | Precision (P) | Recall (R) | F1 Score (F1) |
|---|---|---|---|
| STM | 0.924 | 0.782 | 0.848 |
| TBC | 0.942 | 0.863 | 0.900 |
| BBC | 0.894 | 0.804 | 0.847 |
| S2-like | 0.877 | 0.729 | 0.796 |
| Proposed Method | 0.996 | 0.952 | 0.974 |
| Relationship Type | Total | Accuracy | Failure Causes |
|---|---|---|---|
| Unary Geo.Relationship | 182 | 97.80% | 1, 3 |
| Binary Geo.Relationship | 1027 | 96.11% | 1, 2, 3, 4 |
| Ternary Geo.Relationship | 534 | 93.26% | 1 |
| Numerical Relationship | 89 | 91.01% | 2 |
| Total Relationships | 1832 | 95.23% | - |
| RMT | Total | Accuracy | Failure Causes |
|---|---|---|---|
| SC-B | 458 | 98.25% | 1, 2, 3, 4 |
| SC-T | 367 | 96.46% | 3 |
| SI-B | 183 | 94.54% | 1, 2, 3, 4 |
| SI-T | 277 | 92.06% | 1, 3 |
| MC-S | 329 | 90.58% | 1, 3, 4 |
| MC-D | 146 | 87.67% | 1, 3, 4 |
| MT | 72 | 83.33% | 1, 2, 3, 4 |
| Total Relationships | 1832 | 95.23% | - |
| Failure Cause | Relationship Extraction Handling | Entity Extraction Handling |
|---|---|---|
| Unhandled relationship type | Unable to detect and extract relationships. | Can correctly extract all processed entities. |
| Unhandled entity type | Relationships can be detected, but the extraction fails during template matching due to the inability to find entities of the corresponding type. | Unable to detect and extract entities. |
| Knowledge attribute not set for relationship type | If the unset is a keyword, relationships cannot be detected. If the unset is RSF, there exists surprisingly successful extraction cases. | Unable to detect and extract entities. |
| Knowledge attribute not set for entity type | Can detect the existence of relationships, but fails to extract successful due to the inability to find specified entity types. | Unable to detect and extract entities. |
| Experimental Group | Impacted Relationships | Accuracy |
|---|---|---|
| Total | 1705 | - |
| Unmasked | 0 | 100% |
| PerpendicularBisector-masked | 16 | 99.06% |
| Parallel-masked | 72 | 95.78% |
| Perpendicular-masked | 123 (45) | 92.79% |
Disclaimer/Publisher’s Note: The statements, opinions and data contained in all publications are solely those of the individual author(s) and contributor(s) and not of MDPI and/or the editor(s). MDPI and/or the editor(s) disclaim responsibility for any injury to people or property resulting from any ideas, methods, instructions or products referred to in the content. |
© 2025 by the authors. Licensee MDPI, Basel, Switzerland. This article is an open access article distributed under the terms and conditions of the Creative Commons Attribution (CC BY) license (https://creativecommons.org/licenses/by/4.0/).
Share and Cite
Wang, Y.; Zhou, W.; Rao, Y.; Guan, H. A Knowledge and Semantic Fusion Method for Automatic Geometry Problem Understanding. Appl. Sci. 2025, 15, 3857. https://doi.org/10.3390/app15073857
Wang Y, Zhou W, Rao Y, Guan H. A Knowledge and Semantic Fusion Method for Automatic Geometry Problem Understanding. Applied Sciences. 2025; 15(7):3857. https://doi.org/10.3390/app15073857
Chicago/Turabian StyleWang, Ying, Wei Zhou, Yongsheng Rao, and Hao Guan. 2025. "A Knowledge and Semantic Fusion Method for Automatic Geometry Problem Understanding" Applied Sciences 15, no. 7: 3857. https://doi.org/10.3390/app15073857
APA StyleWang, Y., Zhou, W., Rao, Y., & Guan, H. (2025). A Knowledge and Semantic Fusion Method for Automatic Geometry Problem Understanding. Applied Sciences, 15(7), 3857. https://doi.org/10.3390/app15073857

