A Comprehensive Review of Machine Learning Models for Optimizing Wind Power Processes
Abstract
1. Introduction
2. Basic Concepts of the Wind Power and Turbines
2.1. Wind Power Turbines
- Integrating wind power ramp control strategies with the ability to effectively manage fluctuations associated with changing wind conditions;
- Implementing advanced models and ML techniques for selecting wind turbine types based on specific site conditions and expected wind resource characteristics.
2.2. Classic Methods in the Field of Wind Energy
- Vibration analysis measures the vibration frequencies of mechanical components, such as bearings or wind turbine shafts [39]. Different elements are analyzed through vibrations. Zhang et al. [40] studied the vibrations of traction cables that affect the wind turbine blades’ static tests. The study analyzed the influence of cable length and pulley position to provide recommendations to avoid resonance and reduce vibrations. If the amplitude of the vibrations exceeds a preset threshold, the system triggers an alert.
- Statistical process control uses historical data to identify deviations from normal parameters. For example, if the temperature of a motor rises above a specific value for more than several minutes, this indicates a problem. The analyzed studies emphasize the need for the statistical monitoring of wind energy. Numerical models are evaluated using statistical comparisons between simulated data and meteorological observations, emphasizing regional wind variability and underestimation or overestimation errors [41]. The article by Shambira et al. [42] used statistical distributions, such as Weibull, generalized extreme value (GEV), etc., to evaluate the wind energy potential. In the paper [43], the simulation of blade icing is optimized through statistical analyses that correlate factors such as wind speed, temperature, and liquid water content. This approach highlights nonlinear relationships for prediction. Nonlinearity highlights the need to explore ML models that offer better results in these scenarios.
2.3. ML Techniques in the Wind Power Context
- To optimize processes to maximize energy production;
- The prediction of meteorological events correlated with the prediction of energy production vs. network energy consumption;
- Ensuring the prediction of maintenance needs in wind farms.
2.4. The Latest Technological Advancements in Turbine Design Optimization
3. Methodology
3.1. Employed Methodology for ML Models Applied to Wind Power
- Peer-reviewed journal articles and conference proceedings;
- Studies explicitly discussing ML models applied to wind energy optimization;
- Research addressing performance evaluation metrics for ML models.
3.2. Employed Methodology for Analyzing Influencing Parameters
4. ML Models Classification for Wind Power
4.1. ML Models Applied to Wind Power
4.2. ML Models for Optimized Wind Power Concept
4.3. ML Models for Optimized Wind Power Process
4.4. Evaluation Metrics Employed by the ML Models for Optimized Wind Power Process
5. Analyzing Influencing Parameters in Wind Energy with ML
5.1. Statistical Literature Considerations
5.2. Detailed Literature Content Review of ML Applied in Wind Energy Optimization Process
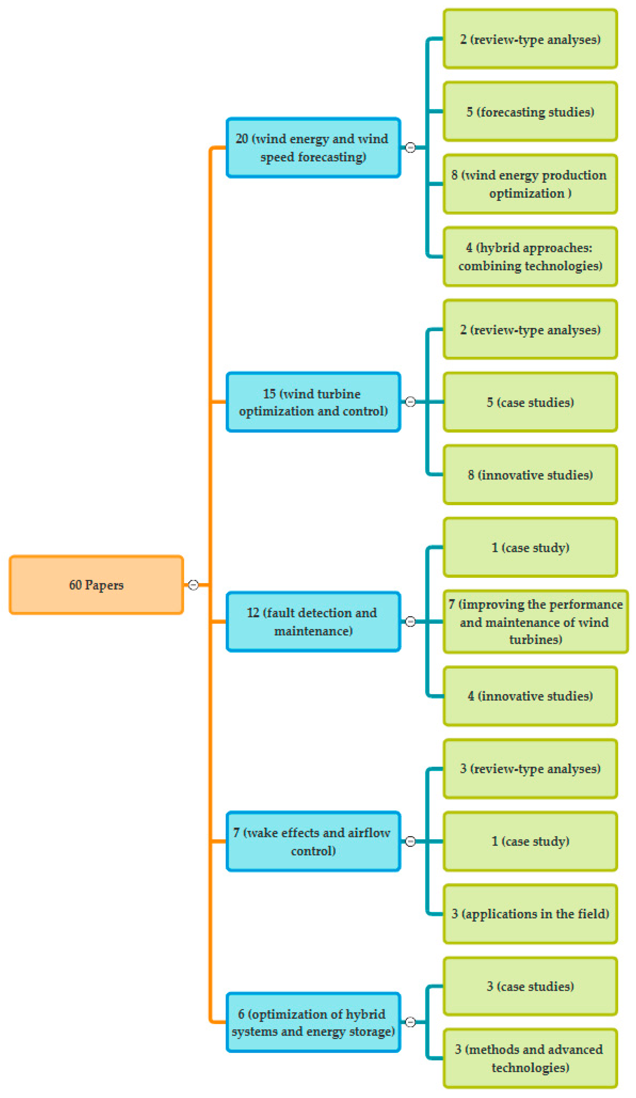
- Twenty papers address wind energy and wind speed forecasting. These are divided as mentioned next (Figure 12):
- ○
- Two papers conduct review-type analyses, noting that ML models are studied to optimize wind farm power generation and minimize downtime. Farrar et al. [88] explored ML applications in wind turbine control, covering wind speed and power prediction, mechanical fault detection, and electrical fault prevention. A novel physics-inspired neural network model [99] also integrated wake effects into wind power forecasting. Guo et al. [99] increased prediction accuracy by over 20% compared to traditional models. This approach highlights the importance of considering wake effects in short-term forecasting;
- ○
- Five papers are specific forecasting studies. The study by Yelgeç and Bingöl [100] used LSTM, XGBoost, and Bayesian-optimized for weather forecasting. A comparative ML analysis in [101] optimizes LightGBM, reducing RMSE to 190.34 kW. Javaid et al. [102] evaluated hydrogen production from suburban wind, showing that LSTM provides the best estimates. In Mongolia, the models improved wind forecasting accuracy, reducing errors by up to 36.19% [103]. Xin et al. [104] presented a hybrid DL model for Baltic Sea wind speed forecasting in the context of wind energy.
- ○
- Eight papers tackled wind energy production optimization from an ML perspective. Sireesha and Thotakura [105] analyzed the optimization of wind energy in Andhra Pradesh, India, using an optimized neural network model that achieved 97.1% accuracy. Another ML model was presented by Li et al. in the paper at [106] that enhances wind speed prediction through AI and proposes a new performance metric called AECP. According to Ashwin Renganathan et al. [107], ML- and LiDAR-based models optimize wind farm design. The ANN-Jensen model [108] improves the prediction of wake-induced power losses. In the paper by Luo et al. [109], DWFE used combined ML models for dynamic wake estimation. The HHO-XGBoost model proposed by Dong et al. [110] predicts offshore turbine vibrations. Song et al. [111] enhanced rotor speed prediction using LiDAR. The research by Mayer et al. [112] presented a data-driven method for predicting offshore turbine structural vibration accelerations using extreme gradient boosting;
- ○
- Four papers adopted hybrid approaches, combining technologies. Safari et al. [113] introduced the DeepVELOX model for wind energy forecasting, achieving a MAPE of 0.0002 and an R2 of 1. In South Africa, a hybrid model demonstrated the feasibility of distributed wind generation for agriculture. Short-term offshore wind speed forecasting using seasonal econometrics, autoregressive integrated moving average as a comparison with AI models is presented in the paper [114]. Kirchner-Bossi et al. [115] developed a hybrid physics–data-driven model, improving short-term wind energy forecasting by 16% through optimized predictor selection. A novel 48 h forecast model for small turbines used hybrid methods and neural networks, reducing errors by integrating seasonal and historical variables [116].
- Fifteen papers address wind turbine optimization and control via ML methods. These are categorized as stated below:
- ○
- ○
- Five papers are case studies conducting applied analyses on specific data. Advanced wind turbine optimization techniques include indirect control for tracking the maximum power point of doubly fed induction generators [118], ML-based modeling, and periodic pitch angle adjustment to improve energy production [119]. Also, in the paper by Dorosti et al. [120], the optimization of VAWT was proposed using an ML and optimized torque control based on wind speed estimation [121]. Optimization methods such as neural networks and genetic algorithms reduce computational costs and enhance the performance of diffuser-augmented turbines [122];
- ○
- Eight papers present innovative studies, which include new methods and advanced techniques. These studies have proposed solutions, such as integrating an ANN-based framework for power and turbine lifespan prediction. This was made possible through a two-stage control system that extends the lifespan of wind farms with minimal power reduction [123]. Additionally, location-specific wake steering techniques and ML models were introduced to improve energy production and reduce fatigue loads [124]. Flow control in wind farms using reinforcement learning (RL) has demonstrated improvements in energy production and a reduction in computational costs [125,126]. Using computational fluid dynamics (CFD) and ML, aerodynamic optimization and noise reduction for vertical Savonius rotors bring notable performance improvements [127].
- Twelve papers address the issue of fault detection and maintenance from the perspective of ML and optimization of wind power production processes. These are divided according to the previously used categories as indicated next:
- ○
- A case study by Santiago et al. [97] synthesized materials from the literature on fault detection and diagnosis in wind turbines so that the condition of components can be predicted and significant failures can be prevented before they affect performance. The article [97] analyzed various predictive maintenance approaches that use data collected from sensors and supervisory control and data acquisition (SCADA) systems to predict issues before they materialize and to determine the necessary corrective actions;
- ○
- Seven articles present case studies discussing the application of ML IoT technologies for improving the performance and maintenance of wind turbines [128]. The studies explore the use of ML for analyzing turbine manufacturing operations [129], energy prediction [98], fault diagnosis [130,131], and anomaly detection based on power curves and ensemble learning [132]. Additionally, methods are investigated for classifying imbalanced data for generator fault detection [133] and drivetrain fault diagnosis in turbines through advanced DL techniques combined with signal processing [134];
- ○
- Four papers are positioned as innovative content articles. These present how ML and advanced technologies are applied to improve the efficiency of wind turbines and fault detection. The studies examine the use of ML for intelligent fault detection and turbine placement optimization [96] and for optimizing sensor node placement for anomaly detection [135]. Additionally, methods for automatically quantifying turbine blade edge erosion based on field images [136], fuzzy reliability assessment, and fault prediction using ML [137] are investigated. ML models address the issue of wind turbine placement by analyzing meteorological data (wind speed and direction, turbulence frequency), topography (terrain height, natural or artificial obstacles), and the interaction between turbines through the “wake” effect (the wind shadow area) created by neighboring turbines. Based on this data, ML techniques identify optimal turbine configurations. The goal is to maximize energy production. The results are obtained through simulations and adjustments based on continuous feedback from experimental data. From these considerations, the necessity of a large volume of data that can be analyzed arises.
- Seven papers investigate wake effects and airflow control, being divided as listed below:
- ○
- ○
- A case study by Park et al. [141] proposes an ML-based forecasting system to improve prediction accuracy in the wind energy sector, considering the wake effect on wind turbines. This paper uses SCADA data to predict wind speed and power generation, evaluating errors through various regression metrics;
- ○
- Three articles present applications in the field of this category. Gajendran et al. [142] propose an ML model based on symbolic regression for forecasting wind turbine wakes under rotation conditions. This paper accurately predicted wind deflection and velocity deficit. Kaseb and Montazeri [143] study the use of metamodels for aerodynamic optimization of a ducted aperture in a tall building to maximize the wind speed when a wind turbine captures. This recorded remarkable results in increasing available power. The third paper analyzes the application of ML in the wind energy field from design to energy-water interaction, highlighting the importance of metamodels [144].
- Six papers address the optimization of hybrid systems and energy storage. These are divided as detailed next:
- ○
- Three case study-type articles. Firstly, the research conducted by Zhou et al. [145] discusses advances in ML related to multi-energy communities by analyzing their mechanisms and applications. Secondly, Bedakhanian et al. [146] also present a thermo-economic and environmental assessment of compressed air energy storage (CAES) integrated with a wind farm in Denmark. Thirdly, Neshat et al. [104] explore a DL model for short-term wind forecasting at the Lillgrund offshore wind farm;
- ○
- Three articles present new methods and advanced technologies for optimizing these systems. Veers et al. [147] describe significant challenges in future wind turbines’ design, manufacturing, and operation. Additionally, using ML techniques, Behzadi et al. [148] present an efficient solution for hybridizing renewable energy with hydrogen-based storage to reduce peak demand. Moreover, Ding et al. [149] propose an innovative methodology for optimizing a renewable energy system, power to gas, and solid oxide fuel cells.
6. Discussion
6.1. Detailed Analysis of Results
6.2. Comparative Analysis of ML Models
- 1 point: Impossible to use in practice and not used in optimizing wind energy production;
- 2 points: Low performance associated with simple models, with modest results in the field;
- 3 point: Average performance for which ML models are intensively analyzed in the literature but which have been identified with a series of limitations;
- 4 points: Good performance in the field of wind energy production optimization;
- 5 points: Excellent performance determined by complex models capable of efficiently optimizing energy production.
6.3. Research Gaps Identification and Study Limitations
- No studies specifically address the influence of geographic topology or turbine height on wind energy optimization. These factors help to understand the localized wind patterns and should be addressed in the literature as future research;
- The literature lacks standardized evaluation metrics for comparing ML models in wind energy optimization. This inconsistency complicates the assessment of model reproducibility of results;
- Clustering methods like K-Means and DBSCAN are underexplored in wind energy optimization. These techniques should be explored to identify patterns in wind turbine behavior;
- Most studies focus narrowly on forecasting wind speed or power output rather than addressing comprehensive production optimization. This fragmentation limits the development of unified optimization frameworks;
- Techniques like PCA and t-SNE are rarely used for dimensionality reduction in wind energy datasets. These methods could simplify complex data pattern recognition;
- Climatic conditions, terrain topology, and grid connectivity are underrepresented in the literature. These factors influence wind energy production and require deeper investigation;
- Many studies consistently fail to report key performance metrics (e.g., accuracy, F1-Score, AUC-ROC). This gap hinders the ability to compare and validate ML models effectively;
- Most studies focus on short-term forecasting and optimization, leaving long-term strategies underexplored;
- Hybrid approaches that combine physics-based models with ML techniques are rare. These models could better capture the complex dynamics of wind energy systems;
- The fragmented nature of the current research highlights the need for unified frameworks that integrate meteorological variables, historical data, and operational constraints for comprehensive optimization.
6.4. The Impact of Discoveries on the Improvement of Wind Energy and Future Solutions
- Intelligent management of renewable resources through production optimization;
- The implementation of digital twin technology in energy networks;
- Enhancing wind turbine efficiency through predictive maintenance;
- Optimizing wind energy production through adaptive control;
- Integrating renewable sources into smart grids using advanced forecasting models;
- Improving energy storage efficiency with ML-based technologies that analyze demand and supply in real-time.
6.5. Recommendations for Future Research
- Wind speed and direction at different altitudes;
- Temperature and atmospheric humidity;
- Atmospheric pressure;
- Turbulence and extreme phenomena (storms, gusts of wind);
- Short-term and long-term forecasts for climate variations.
- The altitude and geographical structure of the area;
- Natural or artificial obstacles that can influence airflow;
- The distribution of turbines in wind farms;
- The impact of the wake effect;
- Operational data regarding network integration.
- The power produced depends on the weather conditions;
- The efficiency of turbines at different wind speeds;
- Data regarding component wear;
- The degree of necessity of maintenance;
- Malfunctions detected;
- The operating duration of the turbines.
7. Conclusions
- Frequent use of advanced ML models, such as ANNs, random forest, and gradient boosting, due to their ability to analyze complex data;
- Traditional models, such as linear and logistic regression, are used less frequently, as they cannot capture the complexity of phenomena influencing wind energy production;
- Unsupervised models, such as K-means and DBSCAN, are not significantly utilized, suggesting that cluster analysis is not yet widely exploited in this field;
- Growing interest in hybrid methods, which combine traditional and advanced approaches to improve predictions;
- Current limitations include difficulty accessing relevant data and the lack of standardized methodologies for evaluating model performance specific to wind energy production.
- Neural network-based models are the most efficient for forecasting wind energy production due to their ability to analyze complex patterns in historical data;
- Random forest and gradient boosting models help identify and optimize factors influencing turbine performance;
- Hybrid models, which combine ML techniques, demonstrate the potential of integrating multiple methods into a unified approach;
- Integrating ML into wind farm management reduces uncertainty related to wind variability and improves resource utilization.
- Wind speed and energy production;
- Turbine layout;
- Predictive maintenance and turbine durability.
- Improving wind energy forecasting strategies;
- Increasing the operational efficiency of wind turbines;
- Reducing costs and environmental impact;
- Opening new research directions.
- Developing more extensive and accurate datasets;
- Exploring more advanced ML methods;
- Optimizing hybrid architectures;
- Developing standardized methodologies for evaluating the performance of models explored for optimizing wind energy production processes.
Supplementary Materials
Author Contributions
Funding
Institutional Review Board Statement
Informed Consent Statement
Data Availability Statement
Conflicts of Interest
Abbreviations
| ANN | Artificial neural network |
| ARID | Active Rotary Inertia Driver |
| CAES | Compressed air energy storage |
| CFD | Computational Fluid Dynamics |
| CNN | Convolutional neural network |
| DBSCAN | Density-Based Spatial Clustering of Applications with Noise |
| DL | Deep learning |
| EHSS | Energy Harvesting and Speed Sensing |
| GEV | Generalized extreme value |
| HAWT | Horizontal Axis Wind Turbines |
| IoT | Internet of Things |
| KNN | K-Nearest Neighbor |
| LSTM | Long short-term memory |
| ML | Machine learning |
| PCA | Principal Component Analysis |
| RL | Reinforcement learning |
| RNN | Recurrent Neural Network |
| SCADA | Supervisory Control and Data Acquisition |
| SVMs | Support Vector Machines |
| T3-FLS | Type-3 fuzzy logic system |
| t-SNE | t-Distributed Stochastic Neighbor Embedding |
| VAWT | Vertical Axis Wind Turbines |
| WOS | Web of Science |
References
- Chaudhuri, A.; Datta, R.; Kumar, M.P.; Davim, J.P.; Pramanik, S. Energy Conversion Strategies for Wind Energy System: Electrical, Mechanical and Material Aspects. Materials 2022, 15, 1232. [Google Scholar] [CrossRef] [PubMed]
- Hazra, S.; Kumar Roy, P. Renewable energy incorporating short-term optimal operation using oppositional grasshopper optimization. Optim. Control Appl. Methods 2023, 44, 452–479. [Google Scholar] [CrossRef]
- Hazra, S.; Roy, P.K. Solar-wind-hydro-thermal scheduling using moth flame optimization. Optim. Control Appl. Methods 2023, 44, 391–425. [Google Scholar] [CrossRef]
- Najjarpour, M.; Tousi, B. Probabilistic Reactive Power Flow Optimization of Distribution System in Presence of Distributed Units Uncertainty Using Combination of Improved Taguchi Method and Dandelion Algorithm. Int. J. Eng. 2024, 37, 37–47. [Google Scholar] [CrossRef]
- Bu, T. Modeling and Control Design of Wind-Battery Integrated Grid System. J. Phys. Conf. Ser. 2022, 2386, 012067. [Google Scholar] [CrossRef]
- Effenberger, N.; Ludwig, N. A collection and categorization of open-source wind and wind power datasets. Wind Energy 2022, 25, 1659–1683. [Google Scholar] [CrossRef]
- Pichault, M.; Vincent, C.; Skidmore, G.; Monty, J. Characterisation of intra-hourly wind power ramps at the wind farm scale and associated processes. Wind Energy Sci. 2021, 6, 131–147. [Google Scholar] [CrossRef]
- Möhrlen, C.; Ó Foghlú, D.; Power, S.; Nolan, G.; Conway, K.; Lambert, E.; Ging, J. EirGrid’s met mast and alternatives study. IET Renew. Power Gener. 2022, 16, 1941–1954. [Google Scholar] [CrossRef]
- Ren, G.; Wan, J.; Wang, Y.; Yao, K.; Fu, J.; Yu, J. A direct prediction method for wind power ramp events considering the class imbalanced problem. Energy Sci. Eng. 2023, 11, 1705–1715. [Google Scholar] [CrossRef]
- Rosca, C.M.; Ariciu, A.V. Unlocking Customer Sentiment Insights with Azure Sentiment Analysis: A Comprehensive Review and Analysis. Rom. J. Pet. Gas Technol. 2023, 4, 173–182. [Google Scholar] [CrossRef]
- Apostu, S.A.; Panait, M.; Vasile, V. The energy transition in Europe—A solution for net zero carbon? Environ. Sci. Pollut. Res. 2022, 29, 71358–71379. [Google Scholar] [CrossRef]
- Popescu, C.; Hysa, E.; Panait, M.; Çela, A. Past, Present, and Future of Critical Issues in Energy: Poverty, Transition and Security—A Systematic Review. Energies 2023, 16, 5484. [Google Scholar] [CrossRef]
- Antonini, E.G.A.; Caldeira, K. Spatial constraints in large-scale expansion of wind power plants. Proc. Natl. Acad. Sci. USA 2021, 118, e2103875118. [Google Scholar] [CrossRef] [PubMed]
- Kukuh Pambudi, F.; Danardono Dwi Prija Tjahjana, D.; Santoso, B. Experimental Study of Gurney Flap on Darrieus Wind Turbine Performance. Int. J. Appl. Sci. Technol. Eng. 2023, 1, 269–274. [Google Scholar] [CrossRef]
- Utama, W.A.P.; Bow, Y.; Yusi, M.S. The Investigation of Savonius Type and Darrieus H Type Wind Turbine Simulation with Wind Speed Variable. Int. J. Res. Vocat. Stud. 2021, 1, 19–26. [Google Scholar] [CrossRef]
- Barlin, B.; Pratama, C.O.; Sasiwimonrit, K. The Effect of Blade Curvature Angle of Savonius Wind Turbine L-Type on the Performance. Indones. J. Eng. Sci. 2021, 2, 033–038. [Google Scholar] [CrossRef]
- Howland, M.F.; Quesada, J.B.; Martínez, J.J.P.; Larrañaga, F.P.; Yadav, N.; Chawla, J.S.; Sivaram, V.; Dabiri, J.O. Collective wind farm operation based on a predictive model increases utility-scale energy production. Nat. Energy 2022, 7, 818–827. [Google Scholar] [CrossRef]
- Tira, H.S.; Maulidin, D.; Nurchayati, N. Numerical Study of Taper Type Turbine Blade at a 5° Angle. Int. J. Progress. Sci. Technol. 2023, 41, 32–37. [Google Scholar] [CrossRef]
- Arini, N.R.; Gilang, M.; Joke, P.; Setyo, N. Numerical Study of a Wind Turbine Blade Modification Using 30° Angle Winglet on Clark Y Foil. Emit. Int. J. Eng. Technol. 2022, 10, 311–319. [Google Scholar] [CrossRef]
- Emeksiz, C.; Yüksel, A. A suitable wind turbine selection for achieving maximum efficiency from wind energy by an adaptive hybrid multi-criteria decision-making approach. J. New Results Sci. 2022, 11, 143–161. [Google Scholar] [CrossRef]
- Joița, D.; Dobrotã, C.E.; Popescu, C. “Do No Significant Harm” Principle and Current Challenges for the EU Taxonomy Towards Energy Transition. In Corporate Governance for Climate Transition; Machado, C., Davim, J.P., Eds.; Springer: Cham, Switzerland, 2023; pp. 187–208. [Google Scholar] [CrossRef]
- Pagliaro, A. Forecasting Significant Stock Market Price Changes Using Machine Learning: Extra Trees Classifier Leads. Electronics 2023, 12, 4551. [Google Scholar] [CrossRef]
- Rosca, C.-M.; Rădulescu, G.; Stancu, A. Artificial Intelligence of Things Infrastructure for Quality Control in Cast Manufacturing Environments Shedding Light on Industry Changes. Appl. Sci. 2025, 15, 2068. [Google Scholar] [CrossRef]
- Yan, J.; Liu, Y.; Ren, X. An Early Fault Detection Method for Wind Turbine Main Bearings Based on Self-Attention GRU Network and Binary Segmentation Changepoint Detection Algorithm. Energies 2023, 16, 4123. [Google Scholar] [CrossRef]
- Palasai, W.; Plengsa-Ard, C.; Kaewbumrung, M. Enhancing Wind Turbine Blade Preventive Maintenance Procedure through Computational Fluid Dynamics-Based Prediction of Wall Shear Stress. Sustainability 2024, 16, 2873. [Google Scholar] [CrossRef]
- Zhang, C.; Liu, M.; Liu, Z.; Sabetahd, R.; Taghavifar, H.; Mohammadzadeh, A. A multiple model type-3 fuzzy control for offshore wind turbines using the Active Rotary Inertia Driver (ARID). Ocean Eng. 2024, 313, 119337. [Google Scholar] [CrossRef]
- Wang, J.; Zhang, B.; Zhao, Z.; Gao, Y.; Liu, D.; Liu, X.; Yang, P.; Guo, Z.; Wang, Z.L.; Wang, J. Boosting the Charge Density of Triboelectric Nanogenerator by Suppressing Air Breakdown and Dielectric Charge Leakage. Adv. Energy Mater. 2024, 14, 2303874. [Google Scholar] [CrossRef]
- Gao, L.; Yang, S.; Abraham, A.; Hong, J. Effects of inflow turbulence on structural response of wind turbine blades. J. Wind Eng. Ind. Aerodyn. 2020, 199, 104137. [Google Scholar] [CrossRef]
- Vasconcelos, L.A.; Passos Filho, J.A.; De Oliveira, L.W. Optimal offshore wind farms connection considering the wind capacity maximization—A Benders decomposition approach. IET Renew. Power Gener. 2020, 14, 1772–1781. [Google Scholar] [CrossRef]
- Ren, B.; Jia, Y.; Li, Q.; Wang, D.; Tang, W.; Zhang, S. Robust Wind Power Ramp Control Strategy Considering Wind Power Uncertainty. Electronics 2024, 13, 211. [Google Scholar] [CrossRef]
- Fernández-González, R.; Puime-Guillén, F.; Panait, M. Multilevel governance, PV solar energy, and entrepreneurship: The generation of green hydrogen as a fuel of renewable origin. Util. Policy 2022, 79, 101438. [Google Scholar] [CrossRef]
- Popescu, C.; Panait, M.; Palazzo, M.; Siano, A. Energy Transition in European Union—Challenges and Opportunities. In Energy Transition. Industrial Ecology; Khan, S.A.R., Panait, M., Puime Guillen, F., Raimi, L., Eds.; Springer Nature: Singapore, 2022; pp. 289–312. [Google Scholar] [CrossRef]
- Alrige, M.; Bitar, H.; Aljaeed, J.; Alasmari, S. Turbine recommender: The selection of wind turbine type using one of a machine learning technique. Int. J. Adv. Appl. Sci. 2022, 9, 119–127. [Google Scholar] [CrossRef]
- Samakpong, T.; Ongsakul, W.; Madhu Manjiparambil, N. Optimal power flow incorporating renewable uncertainty related opportunity costs. Comput. Intell. 2022, 38, 1057–1082. [Google Scholar] [CrossRef]
- Noja, G.G.; Cristea, M.; Panait, M.; Trif, S.M.; Ponea, C.Ș. The Impact of Energy Innovations and Environmental Performance on the Sustainable Development of the EU Countries in a Globalized Digital Economy. Front. Environ. Sci. 2022, 10, 934404. [Google Scholar] [CrossRef]
- Huijbens, E.; Benediktsson, K. Earth, wind and fire: Island energy landscapes of the Anthropocene. Fennia 2022, 199, 188–202. [Google Scholar] [CrossRef]
- Eltohamy, M.S.; Abdel Moteleb, M.S.; Talaat, H.E.A.; Mekhamer, S.F.; Omran, W.A. A Novel Approach for the Power Ramping Metrics. Indones. J. Electr. Eng. Inform. 2021, 9, 313–333. [Google Scholar] [CrossRef]
- Pang, C.; Yu, J.; Liu, Y. Correlation analysis of factors affecting wind power based on machine learning and Shapley value. IET Energy Syst. Integr. 2021, 3, 227–237. [Google Scholar] [CrossRef]
- Zhou, C.; Shen, Y. A PID Control Method Based on Internal Model Control to Suppress Vibration of the Transmission Chain of Wind Power Generation System. Energies 2022, 15, 5919. [Google Scholar] [CrossRef]
- Zhang, Y.; Qin, Z.; Zhang, Y.; Li, J.; Zhang, L.; Yang, P. Study on the Vibration Characteristics of Wire Rope in Static Testing of Wind Turbine Blades. Energies 2025, 18, 1138. [Google Scholar] [CrossRef]
- Hadjipetrou, S.; Kyriakidis, P. High-Resolution Wind Speed Estimates for the Eastern Mediterranean Basin: A Statistical Comparison Against Coastal Meteorological Observations. Wind 2024, 4, 311–341. [Google Scholar] [CrossRef]
- Shambira, N.; Mukumba, P.; Makaka, G. Assessing the Wind Energy Potential: A Case Study in Fort Hare, South Africa, Using Six Statistical Distribution Models. Appl. Sci. 2025, 15, 2778. [Google Scholar] [CrossRef]
- Jiang, W.; Wen, R.; Qin, M.; Zhao, G.; Ma, L.; Guo, J.; Wu, J. A Fast Simulation Method for Wind Turbine Blade Icing Integrating Physical Simulation and Statistical Analysis. Energies 2024, 17, 5785. [Google Scholar] [CrossRef]
- Rosca, C.-M.; Stancu, A. Fusing Machine Learning and AI to Create a Framework for Employee Well-Being in the Era of Industry 5.0. Appl. Sci. 2024, 14, 10835. [Google Scholar] [CrossRef]
- Roșca, C.-M.; Cărbureanu, M. A Comparative Analysis of Sorting Algorithms for Large-Scale Data: Performance Metrics and Language Efficiency. In Emerging Trends and Technologies on Intelligent Systems, Proceedings of the ETTIS 2024, Noida, India, 27–28 March 2024; Lecture Notes in Networks and Systems; Springer: Singapore, 2025; pp. 99–113. [Google Scholar] [CrossRef]
- Kponyo, J.J.; Agyemang, J.O.; Klogo, G.S. Detecting End-Point (EP) Man-In-The-Middle (MITM) Attack based on ARP Analysis: A Machine Learning Approach. Int. J. Commun. Netw. Inf. Secur. 2022, 12, 384–388. [Google Scholar] [CrossRef]
- Ling, Q. Machine learning algorithms review. Appl. Comput. Eng. 2023, 4, 91–98. [Google Scholar] [CrossRef]
- Rizal, R.A.; Purba, N.O.; Siregar, L.A.; Sinaga, K.; Azizah, N. Analysis of Tuberculosis (TB) on X-ray Image Using SURF Feature Extraction and the K-Nearest Neighbor (KNN) Classification Method. J. Appl. Inf. Commun. Technol. 2020, 5, 9. [Google Scholar] [CrossRef]
- Rosca, C.M. Comparative Analysis of Object Classification Algorithms: Traditional Image Processing Versus Artificial Intelligence—Based Approach. Rom. J. Pet. Gas Technol. 2023, 4, 169–180. [Google Scholar] [CrossRef]
- Wang, P.; Xiao, K.; Zhou, L. Research on feature coding theory and typical application analysis in machine learning algorithms. Appl. Comput. Eng. 2024, 32, 85–92. [Google Scholar] [CrossRef]
- Chiba, Z.; Abghour, N.; Moussaid, K.; El Omri, A.; Mohamed, R. Intelligent and Improved Self-Adaptive Anomaly based Intrusion Detection System for Networks. Int. J. Commun. Netw. Inf. Secur. 2022, 11, 312–330. [Google Scholar] [CrossRef]
- Pagliaro, A.; Cusumano, G.; La Barbera, A.L.; La Parola, V.L.; Lombardi, S. Application of Machine Learning Ensemble Methods to ASTRI Mini-Array Cherenkov Event Reconstruction. Appl. Sci. 2023, 13, 8172. [Google Scholar] [CrossRef]
- Zheng, J.; Liang, Z.-T.; Li, Y.; Li, Z.; Wu, Q.-H. Multi-Agent Reinforcement Learning with Privacy Preservation for Continuous Double Auction-Based P2P Energy Trading. IEEE Trans. Ind. Inform. 2024, 20, 6582–6590. [Google Scholar] [CrossRef]
- Granados, D.P.; Ruiz, M.A.O.; Acosta, J.M.; Lara, S.A.G.; Domínguez, R.A.G.; Kañetas, P.J.P. A Wind Turbine Vibration Monitoring System for Predictive Maintenance Based on Machine Learning Methods Developed under Safely Controlled Laboratory Conditions. Energies 2023, 16, 2290. [Google Scholar] [CrossRef]
- Makkar, P. Reinforcement Learning: A Comprehensive Overview. Int. J. Innov. Res. Comput. Sci. Technol. 2024, 12, 119–125. [Google Scholar] [CrossRef]
- Papandrianos, N.; Papageorgiou, E.; Anagnostis, A.; Papageorgiou, K. Bone metastasis classification using whole body images from prostate cancer patients based on convolutional neural networks application. PLoS ONE 2020, 15, e0237213. [Google Scholar] [CrossRef]
- Oliveira, D.F.; Nogueira, A.S.; Brito, M.A. Performance Comparison of Machine Learning Algorithms in Classifying Information Technologies Incident Tickets. AI 2022, 3, 601–622. [Google Scholar] [CrossRef]
- Rosca, C.-M.; Stancu, A.; Iovanovici, E.M. The New Paradigm of Deepfake Detection at the Text Level. Appl. Sci. 2025, 15, 2560. [Google Scholar] [CrossRef]
- Wahid, A.; Azim, F.; Firdausi, F. Application of Data Mining to Classify Receiving Social Assistance Using the Naïve Bayes Method. INSIDE—J. Sist. Inform. Cerdas 2023, 1, 62–66. [Google Scholar] [CrossRef]
- Saha, L.; Tripathy, H.K.; Nayak, S.R.; Bhoi, A.K.; Barsocchi, P. Amalgamation of Customer Relationship Management and Data Analytics in Different Business Sectors—A Systematic Literature Review. Sustainability 2021, 13, 5279. [Google Scholar] [CrossRef]
- Tang, W.; Carey, S.K. Classifying annual daily hydrographs in Western North America using t-distributed stochastic neighbour embedding. Hydrol. Process. 2022, 36, e14473. [Google Scholar] [CrossRef]
- Rosca, C.-M.; Stancu, A. Earthquake Prediction and Alert System Using IoT Infrastructure and Cloud-Based Environmental Data Analysis. Appl. Sci. 2024, 14, 10169. [Google Scholar] [CrossRef]
- Dora, A.S.B.; Kannan, S. A Performance Comparison of Machine Learning Methods for Short-Range Wind Power Estimation. In Proceedings of the International Conference on Smart Engineering for Renewable Energy Technologies, Rajapalayam, India, 24–25 March 2023; p. 05013. [Google Scholar] [CrossRef]
- Ateş, K.T. Estimation of Short-Term Power of Wind Turbines Using Artificial Neural Network (ANN) and Swarm Intelligence. Sustainability 2023, 15, 13572. [Google Scholar] [CrossRef]
- Deng, Y.-C.; Tang, X.-H.; Zhou, Z.-Y.; Yang, Y.; Niu, F. Application of machine learning algorithms in wind power: A review. Energy Sources Part A Recovery Util. Environ. Eff. 2025, 47, 4451–4471. [Google Scholar] [CrossRef]
- Rosca, C.M.; Stancu, A.; Ariciu, A.V. Algorithm for child adoption process using artificial intelligence and monitoring system for children. Internet Things 2024, 26, 101170. [Google Scholar] [CrossRef]
- Wu, Q.; Guan, F.; Lv, C.; Huang, Y. Ultra-short-term multi-step wind power forecasting based on CNN-LSTM. IET Renew. Power Gener. 2021, 15, 1019–1029. [Google Scholar] [CrossRef]
- Anzalone, A.; Pagliaro, A.; Tutone, A. An Introduction to Machine and Deep Learning Methods for Cloud Masking Applications. Appl. Sci. 2024, 14, 2887. [Google Scholar] [CrossRef]
- Tan, L.; Han, J.; Zhang, H. Ultra-Short-Term Wind Power Prediction by Salp Swarm Algorithm-Based Optimizing Extreme Learning Machine. IEEE Access 2020, 8, 44470–44484. [Google Scholar] [CrossRef]
- Yang, M.; Li, X.; Fan, F.; Wang, B.; Su, X.; Ma, C. Two-stage day-ahead multi-step prediction of wind power considering time-series information interaction. Energy 2024, 312, 133580. [Google Scholar] [CrossRef]
- Yang, M.; Che, R.; Yu, X.; Su, X. Dual NWP wind speed correction based on trend fusion and fluctuation clustering and its application in short-term wind power prediction. Energy 2024, 302, 131802. [Google Scholar] [CrossRef]
- Yang, M.; Jiang, Y.; Zhang, W.; Li, Y.; Su, X. Short-term interval prediction strategy of photovoltaic power based on meteorological reconstruction with spatiotemporal correlation and multi-factor interval constraints. Renew. Energy 2024, 237, 121834. [Google Scholar] [CrossRef]
- Edwin, E.B.; Lyngdoh, D.B.; Thanka, M.R. Wind power plant forecasting and power prediction methods using Machine Learning Algorithms. Int. J. Adv. Trends Comput. Sci. Eng. 2021, 10, 687–691. [Google Scholar] [CrossRef]
- Garan, M.; Tidriri, K.; Kovalenko, I. A Data-Centric Machine Learning Methodology: Application on Predictive Maintenance of Wind Turbines. Energies 2022, 15, 826. [Google Scholar] [CrossRef]
- Rosca, C.-M. New Algorithm to Prevent Online Test Fraud Based on Cognitive Services and Input Devices Events. In Proceedings of the Third Emerging Trends and Technologies on Intelligent Systems, ETTIS 2023, Noida, India, 23–24 February 2023; Lecture Notes in Networks and Systems. Noor, A., Saroha, K., Pricop, E., Sen, A., Trivedi, G., Eds.; Springer Nature: Singapore, 2023; Volume 730, pp. 207–219. [Google Scholar] [CrossRef]
- Chen, Z.; Zhang, L.; Cai, W.; Laili, Y.; Wang, X.; Wang, F.; Wang, H. Multi-workflow dynamic scheduling in product design: A generalizable approach based on meta-reinforcement learning. J. Manuf. Syst. 2025, 79, 334–346. [Google Scholar] [CrossRef]
- Xia, Y.; Huang, Y.; Fang, J. A generalized Nash-in-Nash bargaining solution to allocating energy loss and network usage cost of buildings in peer-to-peer trading market. Sustain. Energy Grids Netw. 2025, 42, 101628. [Google Scholar] [CrossRef]
- Li, Y.; Qian, K.; Wang, Z.; Xu, A. The evolution of China’s wind power industry innovation network from the perspective of multidimensional proximity. Technol. Anal. Strateg. Manag. 2024, 1–15. [Google Scholar] [CrossRef]
- Zhang, Z.; Bu, Y.; Wu, H.; Wu, L.; Cui, L. Parametric study of the effects of clump weights on the performance of a novel wind-wave hybrid system. Renew. Energy 2023, 219, 119464. [Google Scholar] [CrossRef]
- Stadtmann, F.; Rasheed, A.; Kvamsdal, T.; Johannessen, K.A.; San, O.; Kölle, K.; Tande, J.O.; Barstad, I.; Benhamou, A.; Brathaug, T.; et al. Digital Twins in Wind Energy: Emerging Technologies and Industry-Informed Future Directions. IEEE Access 2023, 11, 110762–110795. [Google Scholar] [CrossRef]
- Matrenin, P.V.; Harlashkin, D.A.; Mazunina, M.V.; Khalyasmaa, A.I. Investigation of the Features Influencing the Accuracy of Wind Turbine Power Calculation at Short-Term Intervals. Appl. Syst. Innov. 2024, 7, 105. [Google Scholar] [CrossRef]
- Faller, L.; Graßmann, M.; Lichtenstein, T. Machine learning based parameter estimation for an adapted finite element model of a blade bearing test bench. Energy AI 2024, 18, 100436. [Google Scholar] [CrossRef]
- Lahoz, M.; Nabhani, A.; Saemian, M.; Bergada, J.M. Wind Turbine Enhancement via Active Flow Control Implementation. Appl. Sci. 2024, 14, 11404. [Google Scholar] [CrossRef]
- Han, T.; Li, Q.; Feng, L.; Chen, X.; Zhou, F.; Li, Z. Impact of Outlet Pressure on Internal Flow Characteristics and Energy Loss in Pump-Turbine System Under Pump Operation Conditions. Energies 2024, 18, 110. [Google Scholar] [CrossRef]
- Zhang, F.; Zhu, W.; Zu, S.; Zhang, X.; Chen, J.; Wu, B.; Huang, J. Control Research on Active Pitch Control System for Horizontal-Axis Tidal-Current Turbine Generator. Energies 2025, 18, 764. [Google Scholar] [CrossRef]
- Shen, L.; Zhang, C.; Shan, F.; Chen, L.; Liu, S.; Zheng, Z.; Zhu, L.; Wang, J.; Wu, X.; Zhai, Y. Review and Prospects of Key Technologies for Integrated Systems in Hydrogen Production from Offshore Superconducting Wind Power. Energies 2024, 18, 19. [Google Scholar] [CrossRef]
- Liu, D.; Kang, Y.; Luo, H.; Ji, X.; Cao, K.; Ma, H. A Grid Status Analysis Method with Large-Scale Wind Power Access Using Big Data. Energies 2023, 16, 4802. [Google Scholar] [CrossRef]
- Farrar, N.O.; Ali, M.H.; Dasgupta, D. Artificial Intelligence and Machine Learning in Grid Connected Wind Turbine Control Systems: A Comprehensive Review. Energies 2023, 16, 1530. [Google Scholar] [CrossRef]
- Wang, X.; Guo, Q.; Tu, C.; Che, L.; Xu, Z.; Xiao, F.; Li, T.; Chen, L. A Comprehensive Control Strategy for F-SOP Considering Three-Phase Imbalance and Economic Operation in ISLDN. IEEE Trans. Sustain. Energy 2025, 16, 149–159. [Google Scholar] [CrossRef]
- Li, N.; Dong, J.; Liu, L.; Li, H.; Yan, J. A novel EMD and causal convolutional network integrated with Transformer for ultra short-term wind power forecasting. Int. J. Electr. Power Energy Syst. 2023, 154, 109470. [Google Scholar] [CrossRef]
- Hu, Y.; Li, X.; Gao, Y.; Zhao, Z.; Liu, X.; He, L.; Zhang, B.; Zhou, L.; Wang, Z.L.; Wang, J. A Combined Wind Harvesting and Speed Sensing System Based on Constant-Voltage Triboelectric Nanogenerator. Adv. Energy Mater. 2024, 14, 202400672. [Google Scholar] [CrossRef]
- Rutherford, J.; Nyhan, M.; Leahy, P.G. Reducing Wind Energy Forecast Error with a Hybrid Ensemble Prediction Method. Wind Energy 2025, 28, e70002. [Google Scholar] [CrossRef]
- Shen, H.; Deng, L.; Wang, L.; Liu, X. Analysis of the Effect of Meteorological Elements on New Energy Power Prediction Based on Machine Learning. Recent Adv. Electr. Electron. Eng. (Former. Recent Pat. Electr. Electron. Eng.) 2024, 17, 408–428. [Google Scholar] [CrossRef]
- Ren, C.; Xing, Y. Maximum Cumulative Fatigue Damage Assessment of Bottom-Fixed Wind Turbine Structures in the Design Phase by AK-MDAmax Approach. In Proceedings of the ASME 43rd International Conference on Ocean, Offshore and Arctic Engineering, Singapore, 9–14 June 2024; p. V05BT06A063. [Google Scholar] [CrossRef]
- Ndlela, N.W.; Moloi, K.; Kabeya, M. Comprehensive Analysis of Approaches for Transmission Network Expansion Planning. IEEE Access 2024, 12, 195778–195815. [Google Scholar] [CrossRef]
- Raju, S.K.; Periyasamy, M.; Alhussan, A.A.; Kannan, S.; Raghavendran, S.; El-Kenawy, E.-S.M. Machine learning boosts wind turbine efficiency with smart failure detection and strategic placement. Sci. Rep. 2025, 15, 1485. [Google Scholar] [CrossRef]
- Santiago, R.A.D.F.; Barbosa, N.B.; Mergulhão, H.G.; Carvalho, T.F.D.; Santos, A.A.B.; Medrado, R.C.; Filho, J.B.D.M.; Pinheiro, O.R.; Nascimento, E.G.S. Data-Driven Models Applied to Predictive and Prescriptive Maintenance of Wind Turbine: A Systematic Review of Approaches Based on Failure Detection, Diagnosis, and Prognosis. Energies 2024, 17, 1010. [Google Scholar] [CrossRef]
- Emexidis, C.; Gkonis, P. The Integration of Internet of Things and Machine Learning for Energy Prediction of Wind Turbines. Appl. Sci. 2024, 14, 10276. [Google Scholar] [CrossRef]
- Guo, N.-Z.; Shi, K.-Z.; Li, B.; Qi, L.-W.; Wu, H.-H.; Zhang, Z.-L.; Xu, J.-Z. A physics-inspired neural network model for short-term wind power prediction considering wake effects. Energy 2022, 261, 125208. [Google Scholar] [CrossRef]
- Yelgeç, M.A.; Bingöl, O. Wind Power Forecasting with LSTM and Comparison with Different Machine Learning Algorithms: A Case Study of Southwestern Turkey. Electr. Power Compon. Syst. 2024, 18, 1–20. [Google Scholar] [CrossRef]
- Oyucu, S.; Aksöz, A. Integrating Machine Learning and MLOps for Wind Energy Forecasting: A Comparative Analysis and Optimization Study on Türkiye’s Wind Data. Appl. Sci. 2024, 14, 3725. [Google Scholar] [CrossRef]
- Javaid, A.; Javaid, U.; Sajid, M.; Rashid, M.; Uddin, E.; Ayaz, Y.; Waqas, A. Forecasting Hydrogen Production from Wind Energy in a Suburban Environment Using Machine Learning. Energies 2022, 15, 8901. [Google Scholar] [CrossRef]
- Xin, J.; Bao, D.; Ma, Y.; Ma, Y.; Gong, C.; Qiao, S.; Jiang, Y.; Ren, X.; Pang, T.; Yan, P. Forecasting and Optimization of Wind Speed over the Gobi Grassland Wind Farm in Western Inner Mongolia. Atmosphere 2022, 13, 1943. [Google Scholar] [CrossRef]
- Neshat, M.; Nezhad, M.M.; Abbasnejad, E.; Mirjalili, S.; Tjernberg, L.B.; Astiaso Garcia, D.; Alexander, B.; Wagner, M. A deep learning-based evolutionary model for short-term wind speed forecasting: A case study of the Lillgrund offshore wind farm. Energy Convers. Manag. 2021, 236, 114002. [Google Scholar] [CrossRef]
- Sireesha, P.V.; Thotakura, S. Wind power prediction using optimized MLP-NN machine learning forecasting model. Electr. Eng. 2024, 106, 7643–7666. [Google Scholar] [CrossRef]
- Li, M.; Yang, Y.; He, Z.; Guo, X.; Zhang, R.; Huang, B. A wind speed forecasting model based on multi-objective algorithm and interpretability learning. Energy 2023, 269, 126778. [Google Scholar] [CrossRef]
- Ashwin Renganathan, S.; Maulik, R.; Letizia, S.; Iungo, G.V. Data-driven wind turbine wake modeling via probabilistic machine learning. Neural Comput. Appl. 2022, 34, 6171–6186. [Google Scholar] [CrossRef]
- Pujari, K.N.; Miriyala, S.S.; Mitra, K. Jensen-ANN: A Machine Learning adaptation of Jensen Wake Model. IFAC-Pap. 2023, 56, 4651–4656. [Google Scholar] [CrossRef]
- Luo, Z.; Wang, L.; Fu, Y.; Xu, J.; Yuan, J.; Tan, A.C. Wind turbine dynamic wake flow estimation (DWFE) from sparse data via reduced-order modeling-based machine learning approach. Renew. Energy 2024, 237, 121552. [Google Scholar] [CrossRef]
- Dong, X.; Miao, Z.; Li, Y.; Zhou, H.; Li, W. One data-driven vibration acceleration prediction method for offshore wind turbine structures based on extreme gradient boosting. Ocean Eng. 2024, 307, 118176. [Google Scholar] [CrossRef]
- Song, D.; Tan, X.; Deng, X.; Yang, J.; Dong, M.; Elkholy, M.H.; Talaat, M.; Joo, Y.H. Rotor equivalent wind speed prediction based on mechanism analysis and residual correction using Lidar measurements. Energy Convers. Manag. 2023, 292, 117385. [Google Scholar] [CrossRef]
- Mayer, M.J.; Biró, B.; Szücs, B.; Aszódi, A. Probabilistic modeling of future electricity systems with high renewable energy penetration using machine learning. Appl. Energy 2023, 336, 120801. [Google Scholar] [CrossRef]
- Safari, A.; Kheirandish Gharehbagh, H.; Nazari Heris, M. DeepVELOX: INVELOX Wind Turbine Intelligent Power Forecasting Using Hybrid GWO–GBR Algorithm. Energies 2023, 16, 6889. [Google Scholar] [CrossRef]
- Liu, X.; Lin, Z.; Feng, Z. Short-term offshore wind speed forecast by seasonal ARIMA—A comparison against GRU and LSTM. Energy 2021, 227, 120492. [Google Scholar] [CrossRef]
- Kirchner-Bossi, N.; Kathari, G.; Porté-Agel, F. A hybrid physics-based and data-driven model for intra-day and day-ahead wind power forecasting considering a drastically expanded predictor search space. Appl. Energy 2024, 367, 123375. [Google Scholar] [CrossRef]
- Piotrowski, P.; Kopyt, M.; Baczyński, D.; Robak, S.; Gulczyński, T. Hybrid and Ensemble Methods of Two Days Ahead Forecasts of Electric Energy Production in a Small Wind Turbine. Energies 2021, 14, 1225. [Google Scholar] [CrossRef]
- Behara, R.K.; Saha, A.K. Artificial Intelligence Control System Applied in Smart Grid Integrated Doubly Fed Induction Generator-Based Wind Turbine: A Review. Energies 2022, 15, 6488. [Google Scholar] [CrossRef]
- Ali, M.; Garip, I.; Colak, I. Maximum Power Point Tracking Techniques Based on M5P Indirect Control of Doubly Fed Induction Generator for Wind Energy Systems. In Proceedings of the IEEE 20th International Power Electronics and Motion Control Conference, Brasov, Romania, 25–28 September 2022; pp. 498–507. [Google Scholar] [CrossRef]
- Qin, Y.; Sun, Z.; Ma, F.; Ma, S. Wind Turbine Power Optimization Based on Extreme Gradient Boosting Model and Periodic Adjustment Strategy. In Proceedings of the 33rd Chinese Control and Decision Conference, Kunming, China, 22–24 May 2021; pp. 145–152. [Google Scholar] [CrossRef]
- Dorosti, E.; Shabani, A.; Vijayaraghavan, K. Efficiency-Driven Supervised Learning Regressors in Power Modeling and Optimization of Vertical Axis Wind Turbines. In Proceedings of the ASME 2024 18th International Conference on Energy Sustainability, Anaheim, CA, USA, 15–17 July 2024. [Google Scholar] [CrossRef]
- Jiao, X.; Zhou, X.; Yang, Q.; Zhang, Z.; Liu, W.; Zhao, J. An Improved Optimal Torque Control Based on Estimated Wind Speed for Wind Turbines. In Proceedings of the 13th Asian Control Conference, Jeju, Republic of Korea, 4–7 May 2022; pp. 2024–2029. [Google Scholar] [CrossRef]
- Hwang, P.-W.; Wu, J.-H.; Chang, Y.-J. Optimization Based on Computational Fluid Dynamics and Machine Learning for the Performance of Diffuser-Augmented Wind Turbines with Inlet Shrouds. Sustainability 2024, 16, 3648. [Google Scholar] [CrossRef]
- Yang, S.; Deng, X.; Li, Q. A joint optimization framework for power and fatigue life based on cooperative wake steering of wind farm. Energy 2025, 319, 134849. [Google Scholar] [CrossRef]
- He, R.; Yang, H.; Lu, L.; Gao, X. Site-specific wake steering strategy for combined power enhancement and fatigue mitigation within wind farms. Renew. Energy 2024, 225, 120324. [Google Scholar] [CrossRef]
- Abkar, M.; Zehtabiyan-Rezaie, N.; Iosifidis, A. Reinforcement learning for wind-farm flow control: Current state and future actions. Theor. Appl. Mech. Lett. 2023, 13, 100475. [Google Scholar] [CrossRef]
- Dong, H.; Zhao, X. Reinforcement Learning-Based Wind Farm Control: Toward Large Farm Applications via Automatic Grouping and Transfer Learning. IEEE Trans. Ind. Inform. 2023, 19, 11833–11845. [Google Scholar] [CrossRef]
- Fatahian, H.; Mishra, R.; Jackson, F.F.; Fatahian, E. Data-driven multi-objective optimization of aerodynamics and aeroacoustics in dual Savonius wind turbines using large eddy simulation and machine learning. Phys. Fluids 2024, 36, 105176. [Google Scholar] [CrossRef]
- Rosca, C.M. Convergence Catalysts: Exploring the Fusion of Embedded Systems, IoT, and Artificial Intelligence. In Engineering Applications of AI and Swarm Intelligence; Yang, X.-S., Ed.; Springer Nature: Singapore, 2025; pp. 69–87. [Google Scholar] [CrossRef]
- Lorenzo-Espejo, A.; Escudero-Santana, A.; Muñoz-Díaz, M.-L.; Robles-Velasco, A. Machine Learning-Based Analysis of a Wind Turbine Manufacturing Operation: A Case Study. Sustainability 2022, 14, 7779. [Google Scholar] [CrossRef]
- Jiang, J.; Xu, C.; An, H. Research on the effect of wind turbine bearing fault diagnosis method based on multi-feature calculation and Bayesian optimized machine learning method. Int. J. Interact. Des. Manuf. (IJIDeM) 2023, 17, 2687–2697. [Google Scholar] [CrossRef]
- Gougam, F.; Chemseddine, R.; Benazzouz, D.; Benaggoune, K.; Zerhouni, N. Fault prognostics of rolling element bearing based on feature extraction and supervised machine learning: Application to shaft wind turbine gearbox using vibration signal. Proc. Inst. Mech. Eng. Part C J. Mech. Eng. Sci. 2021, 235, 5186–5197. [Google Scholar] [CrossRef]
- Moreno, S.R.; Coelho, L.D.S.; Ayala, H.V.H.; Mariani, V.C. Wind turbines anomaly detection based on power curves and ensemble learning. IET Renew. Power Gener. 2020, 14, 4086–4093. [Google Scholar] [CrossRef]
- Maldonado-Correa, J.; Valdiviezo-Condolo, M.; Artigao, E.; Martín-Martínez, S.; Gómez-Lázaro, E. Classification of Highly Imbalanced Supervisory Control and Data Acquisition Data for Fault Detection of Wind Turbine Generators. Energies 2024, 17, 1590. [Google Scholar] [CrossRef]
- Jamil, F.; Jara Avila, F.; Vratsinis, K.; Peeters, C.; Helsen, J. Wind Turbine Drivetrain Fault Detection Using Multi-Variate Deep Learning Combined with Signal Processing. In Proceedings of the ASME Turbo Expo 2023: Turbomachinery Technical Conference and Exposition, Boston, MA, USA, 26–30 June 2023. [Google Scholar] [CrossRef]
- Salhi, M.S.; Touti, E.; Benzarti, F.; Lachiri, Z. Computational sensor nodes optimization for smart anomaly detection applied to wind energy. Renew. Energy Focus 2023, 47, 100489. [Google Scholar] [CrossRef]
- Aird, J.A.; Barthelmie, R.J.; Pryor, S.C. Automated Quantification of Wind Turbine Blade Leading Edge Erosion from Field Images. Energies 2023, 16, 2820. [Google Scholar] [CrossRef]
- An, J.; Hu, X.; Gong, L.; Zou, Z.; Zheng, L.-R. Fuzzy reliability evaluation and machine learning-based fault prediction of wind turbines. J. Ind. Inf. Integr. 2024, 40, 100606. [Google Scholar] [CrossRef]
- Dörterler, S.; Arslan, S.; Özdemir, D. Unlocking the potential: A review of artificial intelligence applications in wind energy. Expert Syst. 2024, 41, e13716. [Google Scholar] [CrossRef]
- Chatterjee, S.; Khan, P.W.; Byun, Y.-C. Recent advances and applications of machine learning in the variable renewable energy sector. Energy Rep. 2024, 12, 5044–5065. [Google Scholar] [CrossRef]
- Masoumi, M. Machine Learning Solutions for Offshore Wind Farms: A Review of Applications and Impacts. J. Mar. Sci. Eng. 2023, 11, 1855. [Google Scholar] [CrossRef]
- Park, R.-J.; Kim, J.-H.; Yoo, B.; Yoon, M.; Jung, S. Verification of Prediction Method Based on Machine Learning under Wake Effect Using Real-Time Digital Simulator. Energies 2022, 15, 9475. [Google Scholar] [CrossRef]
- Gajendran, M.K.; Kabir, I.F.S.A.; Vadivelu, S.; Ng, E.Y.K. Machine Learning-Based Approach to Wind Turbine Wake Prediction under Yawed Conditions. J. Mar. Sci. Eng. 2023, 11, 2111. [Google Scholar] [CrossRef]
- Kaseb, Z.; Montazeri, H. Data-driven optimization of building-integrated ducted openings for wind energy harvesting: Sensitivity analysis of metamodels. Energy 2022, 258, 124814. [Google Scholar] [CrossRef]
- Elyasichamazkoti, F.; Khajehpoor, A. Application of machine learning for wind energy from design to energy-Water nexus: A Survey. Energy Nexus 2021, 2, 100011. [Google Scholar] [CrossRef]
- Zhou, Y. Advances of machine learning in multi-energy district communities– mechanisms, applications and perspectives. Energy AI 2022, 10, 100187. [Google Scholar] [CrossRef]
- Bedakhanian, A.; Assareh, E.; Agarwal, N.; Lee, M. Thermoeconomical, wind assessments and environmental analysis of compressed air energy storage (CAES) integrated with a wind farm by using RSM as a machine learning optimization technique—Case study—Denmark. J. Energy Storage 2024, 78, 110059. [Google Scholar] [CrossRef]
- Veers, P.; Bottasso, C.L.; Manuel, L.; Naughton, J.; Pao, L.; Paquette, J.; Robertson, A.; Robinson, M.; Ananthan, S.; Barlas, T.; et al. Grand challenges in the design, manufacture, and operation of future wind turbine systems. Wind Energy Sci. 2023, 8, 1071–1131. [Google Scholar] [CrossRef]
- Behzadi, A.; Alirahmi, S.M.; Yu, H.; Sadrizadeh, S. An efficient renewable hybridization based on hydrogen storage for peak demand reduction: A rule-based energy control and optimization using machine learning techniques. J. Energy Storage 2023, 57, 106168. [Google Scholar] [CrossRef]
- Ding, X.; Wang, Y.; Guo, P.; Sun, W.; Harrison, G.P.; Lv, X.; Weng, Y. A novel physical and data-driven optimization methodology for designing a renewable energy, power to gas and solid oxide fuel cell system based on ensemble learning algorithm. Energy 2024, 313, 134002. [Google Scholar] [CrossRef]
- Hu, X.; Li, J.; Li, F.; Wang, J.; Wang, Y. Priority rule-based heuristics for distributed multi-project scheduling considering global resource failures. J. Oper. Res. Soc. 2025, 1–20. [Google Scholar] [CrossRef]
- Zhang, C.; Zeng, Q.; Dui, H.; Chen, R.; Wang, S. Reliability model and maintenance cost optimization of wind-photovoltaic hybrid power systems. Reliab. Eng. Syst. Saf. 2025, 255, 110673. [Google Scholar] [CrossRef]
- Zhao, H.; Zong, Q.; Zhou, H.; Yao, W.; Sun, K.; Zhou, Y.; Wen, J. Frequency-Voltage Active Support Strategy for Hybrid Wind Farms Based on Grid-Following and Grid-Forming Hierarchical Subgroup Control. CSEE J. Power Energy Syst. 2025, 11, 65–77. [Google Scholar] [CrossRef]
- Popescu, C.; Gabor, M.R.; Stancu, A. Predictors for Green Energy vs. Fossil Fuels: The Case of Industrial Waste and Biogases in European Union Context. Agronomy 2024, 14, 1459. [Google Scholar] [CrossRef]
- Li, F.-F.; Xie, J.-Z.; Fan, Y.-F.; Qiu, J. Potential of different forms of gravity energy storage. Sustain. Energy Technol. Assess. 2024, 64, 103728. [Google Scholar] [CrossRef]
- Yi, X.; Lu, T.; Li, Y.; Ai, Q.; Hao, R. Collaborative planning of multi-energy systems integrating complete hydrogen energy chain. Renew. Sustain. Energy Rev. 2025, 210, 115147. [Google Scholar] [CrossRef]












| ML Model | Performance Metrics | Number of Publications |
|---|---|---|
| Linear Regression | R2 | 1 |
| Mean Absolute Error | 3 | |
| Mean Squared Error | 2 | |
| Root Mean Squared Error | 2 | |
| Logistic Regression | Accuracy | 0 |
| Precision | 0 | |
| Recall | 0 | |
| F1-Score | 0 | |
| AUC-ROC | 0 | |
| KNNs | Accuracy | 1 |
| Precision | 1 | |
| Recall | 1 | |
| F1-Score | 1 | |
| AUC-ROC | 0 | |
| SVMs | Accuracy | 2 |
| Precision | 0 | |
| Recall | 0 | |
| F1-Score | 0 | |
| AUC-ROC | 0 | |
| Decision Trees | Accuracy | 1 |
| Precision | 0 | |
| Recall | 0 | |
| F1-Score | 0 | |
| AUC-ROC | 0 | |
| Random Forest | Accuracy | 3 |
| Precision | 2 | |
| Recall | 0 | |
| F1-Score | 0 | |
| AUC-ROC | 0 | |
| ANNs | Accuracy | 6 |
| Precision | 0 | |
| Recall | 0 | |
| F1-Score | 0 | |
| AUC-ROC | 0 | |
| CNNs | Accuracy | 1 |
| Precision | 0 | |
| Recall | 0 | |
| F1-Score | 0 | |
| AUC-ROC | 0 | |
| RNNs | Accuracy | 3 |
| Precision | 0 | |
| Recall | 0 | |
| F1-Score | 0 | |
| AUC-ROC | 0 | |
| Naive Bayes | Accuracy | 0 |
| Precision | 0 | |
| Recall | 0 | |
| F1-Score | 0 | |
| AdaBoost | Accuracy | 0 |
| Precision | 3 | |
| Recall | 0 | |
| F1-Score | 0 | |
| Gradient Boosting | Accuracy | 3 |
| Precision | 3 | |
| Recall | 1 | |
| F1-Score | 1 | |
| XGBoos | Accuracy | 1 |
| Precision | 1 | |
| Recall | 0 | |
| F1-Score | 0 | |
| K-Means | Silhouette | 0 |
| Davies–Bouldin Index | 0 | |
| Inertia | 0 | |
| DBSCAN | Silhouette | 0 |
| Davies–Bouldin Index | 0 | |
| PCA | Explained Variance Ratio | 0 |
| Reconstruction Error | 0 | |
| t-SNE | Perplexity | 0 |
| Trustworthiness | 0 | |
| Markov Chains | Transition Matrix | 0 |
| Stationary Distribution | 0 |
| ML Model | Strengths | Limitations | Applications in Wind Energy |
|---|---|---|---|
| Linear Regression | Simple, interpretable, fast to train | Limited accuracy for nonlinear relationships | Baseline forecasting, power curve modeling |
| Logistic Regression | Effective for classification tasks | Not suitable for continuous output prediction | Fault detection, failure classification |
| KNNs | Works well with small datasets, non-parametric | Computationally expensive for large datasets | Wind pattern recognition, anomaly detection |
| SVMs | High accuracy for classification problems | Slow training on large datasets requires feature scaling | Wind speed and power prediction |
| Decision Trees | Easy to interpret, handles nonlinear data | Prone to overfitting without pruning | Wind turbine performance assessment |
| Random Forest | Robust, reduces overfitting | Computationally expensive | Energy output prediction, predictive maintenance |
| Gradient Boosting | High accuracy, handles complex patterns | Prone to overfitting with small datasets | Wind speed forecasting, turbine fault prediction |
| XGBoost | Optimized for speed and performance | Requires careful hyperparameter tuning | Wind farm energy production modeling |
| ANNs | Handles complex nonlinear relationships | Computationally intensive, requires large datasets | Power output optimization, predictive maintenance |
| CNNs | Excels in pattern recognition from spatial data | Requires large, labeled datasets | Wind turbine image-based fault detection |
| RNNs | Effective for sequential and time-series data | Prone to vanishing gradient problem | Wind speed and power time-series forecasting |
| DL | High accuracy, learns complex patterns | Requires high computational power | Multi-variable wind energy forecasting |
| ML Model | Precision (Score) | Efficiency (Score) | Weakness |
|---|---|---|---|
| Linear Regression | 2 | 4 | Cannot model complex nonlinear relationships |
| Logistic Regression | 2 | 3 | Poor performance for multi-class and complex problems |
| KNNs | 3 | 2 | Computationally expensive for large datasets |
| SVMs | 4 | 3 | Slow training for large datasets |
| Decision Trees | 3 | 3 | Overfits easily without pruning |
| Random Forest | 4 | 4 | Hard to interpret, computationally expensive |
| Gradient Boosting, XGBoost, AdaBoost | 5 | 4 | Requires hyperparameter tuning, high computational cost |
| ANNs | 5 | 4 | Black-box nature requires large datasets |
| CNNs | 5 | 3 | The high computational power required |
| RNNs, LSTM | 4 | 3 | Long training times, vanishing gradient issue |
| DL–Hybrid models | 5 | 4 | It needs big data, computationally expensive |
| K-Means Clustering | 3 | 3 | Poor performance on noisy data |
Disclaimer/Publisher’s Note: The statements, opinions and data contained in all publications are solely those of the individual author(s) and contributor(s) and not of MDPI and/or the editor(s). MDPI and/or the editor(s) disclaim responsibility for any injury to people or property resulting from any ideas, methods, instructions or products referred to in the content. |
© 2025 by the authors. Licensee MDPI, Basel, Switzerland. This article is an open access article distributed under the terms and conditions of the Creative Commons Attribution (CC BY) license (https://creativecommons.org/licenses/by/4.0/).
Share and Cite
Rosca, C.-M.; Stancu, A. A Comprehensive Review of Machine Learning Models for Optimizing Wind Power Processes. Appl. Sci. 2025, 15, 3758. https://doi.org/10.3390/app15073758
Rosca C-M, Stancu A. A Comprehensive Review of Machine Learning Models for Optimizing Wind Power Processes. Applied Sciences. 2025; 15(7):3758. https://doi.org/10.3390/app15073758
Chicago/Turabian StyleRosca, Cosmina-Mihaela, and Adrian Stancu. 2025. "A Comprehensive Review of Machine Learning Models for Optimizing Wind Power Processes" Applied Sciences 15, no. 7: 3758. https://doi.org/10.3390/app15073758
APA StyleRosca, C.-M., & Stancu, A. (2025). A Comprehensive Review of Machine Learning Models for Optimizing Wind Power Processes. Applied Sciences, 15(7), 3758. https://doi.org/10.3390/app15073758
