Next Article in Journal
Rotor Unbalanced Vibration Control of Active Magnetic Bearing High-Speed Motor via Adaptive Fuzzy Controller Based on Switching Notch Filter
Previous Article in Journal
Effects of Structural Dynamic Characteristics on Soil–Structure Interaction (SSI) Analysis of High-Frequency-Dominant Seismic Excitation
 
 
Font Type:
Arial Georgia Verdana
Font Size:
Aa Aa Aa
Line Spacing:
Column Width:
Background:
Systematic Review

Blockchains’ Impact on Enhancing Physical Activity, Rehabilitation, Sport, and Exercise-Based Therapeutics: A Systematic Review

1
Department of Computer Science, Blekinge Institute of Technology, 371 79 Karlskrona, Sweden
2
Department of Technology and Aesthetics, Blekinge Institute of Technology, 371 79 Karlskrona, Sweden
*
Author to whom correspondence should be addressed.
Appl. Sci. 2025, 15(7), 3683; https://doi.org/10.3390/app15073683
Submission received: 4 March 2025 / Revised: 19 March 2025 / Accepted: 24 March 2025 / Published: 27 March 2025
(This article belongs to the Section Computing and Artificial Intelligence)

Abstract

Blockchain technology is increasingly recognized as a promising solution for managing health-related data, particularly in promoting well-being through physical activity. This is becoming more significant as the Internet of Things (IoT) and sport monitoring sensors continue to expand and become more available, leading to a growing number of users in sports and prolonged usage of these devices, which continuously capture large volumes of physical activity data. The substantial volume of data generated in sports and physical activities, combined with distinct concerns compared to medical and health-related information, makes this domain a unique case for blockchain applications. This paper presents a systematic review of blockchain applications in physical activity, exercise-based rehabilitation, fitness, sport, and exercise-based therapeutics (PARFSET). It specifically focuses on examining their quality attributes, including privacy, security, accountability, personalization, adherence, and extensibility. Our objective is to establish a foundational understanding of the benefits of a blockchain in PARFSET domains, particularly following the decline in initial hype for blockchain technology. We aim to provide a clearer perspective on potential applications, future advancements, and research directions. To this end, we assess the maturity levels of blockchain adoption in these areas and highlight specific examples where a blockchain contributes to enhanced data protection, user-centered customization, trust through accountability, and system scalability. Additionally, we present a hypothetical illustrative case to demonstrate how blockchain applications and their quality outcomes can be effectively integrated. Finally, the paper explores the challenges associated with blockchain implementation and outlines potential directions for future research.

1. Introduction

Blockchain technology is considered a promising solution for managing health-related data, including data related to promoting well-being through physical activity, i.e., PARFSET. It meets the requirements for secure data exchange, privacy protection, and accountability through its core features: data immutability, decentralization, and a shared ledger [1]. A survey on the use of blockchain in the biomedical domain [2] highlights various aspects of its application. Many of these applications are also inherently applicable to PARFSET data.
The application of blockchains in PARFSET becomes even more beneficial when integrated with IoT, particularly Internet of Medical Things (IoMT) devices [3]. IoT and IoMT platforms enable the extensive and continuous collection of PARFSET data from users through various sensors, especially wearable devices. In this context, each individual becomes a source of a continuous stream of extensive data, requiring the application of big data science techniques. Blockchain technology offers a solution for the secure, decentralized, immutable, and continuous logging, recoding in ledger the transaction and metadata on these data streams generated by sensors and collected through IoT or IoMT systems.
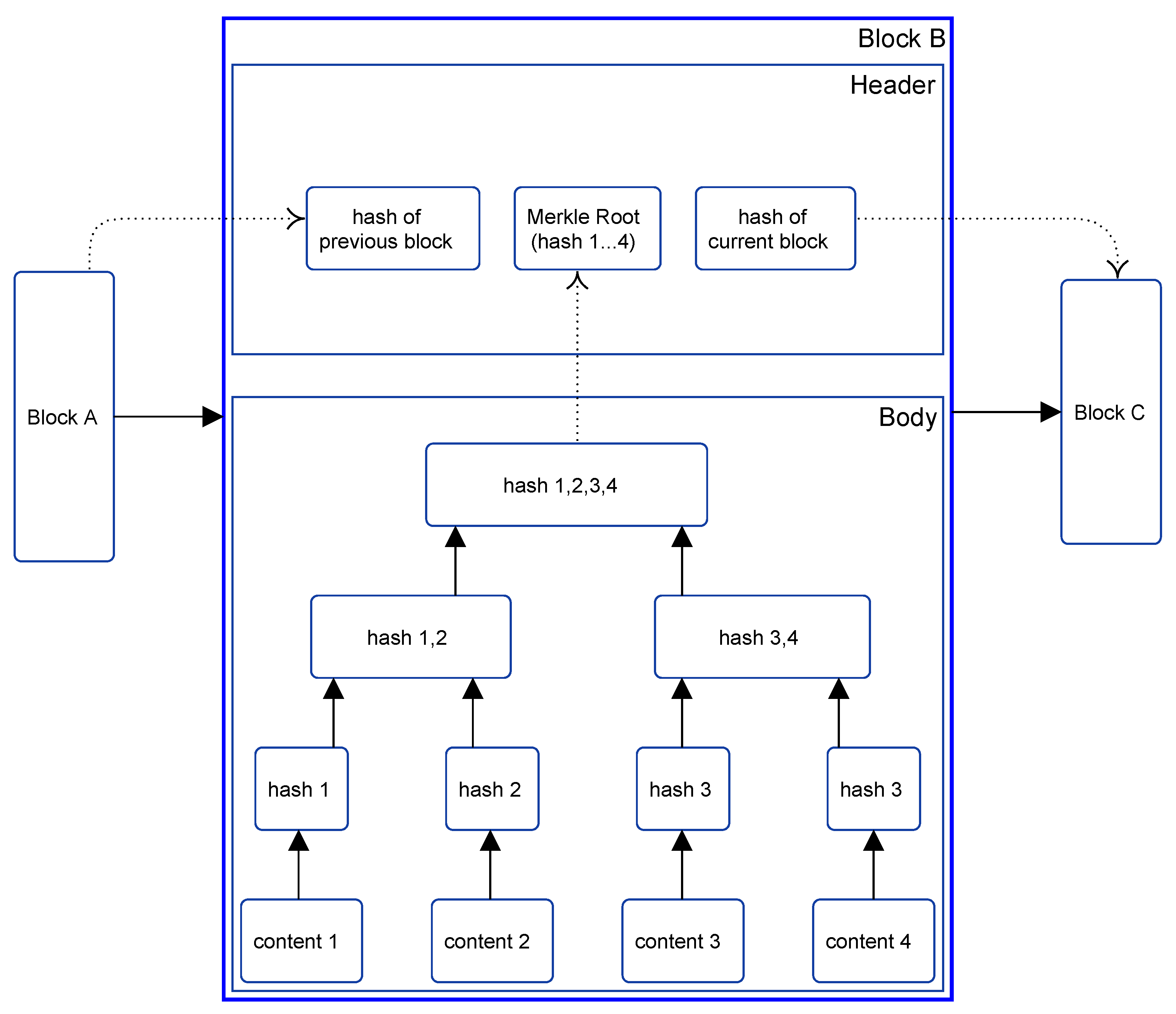
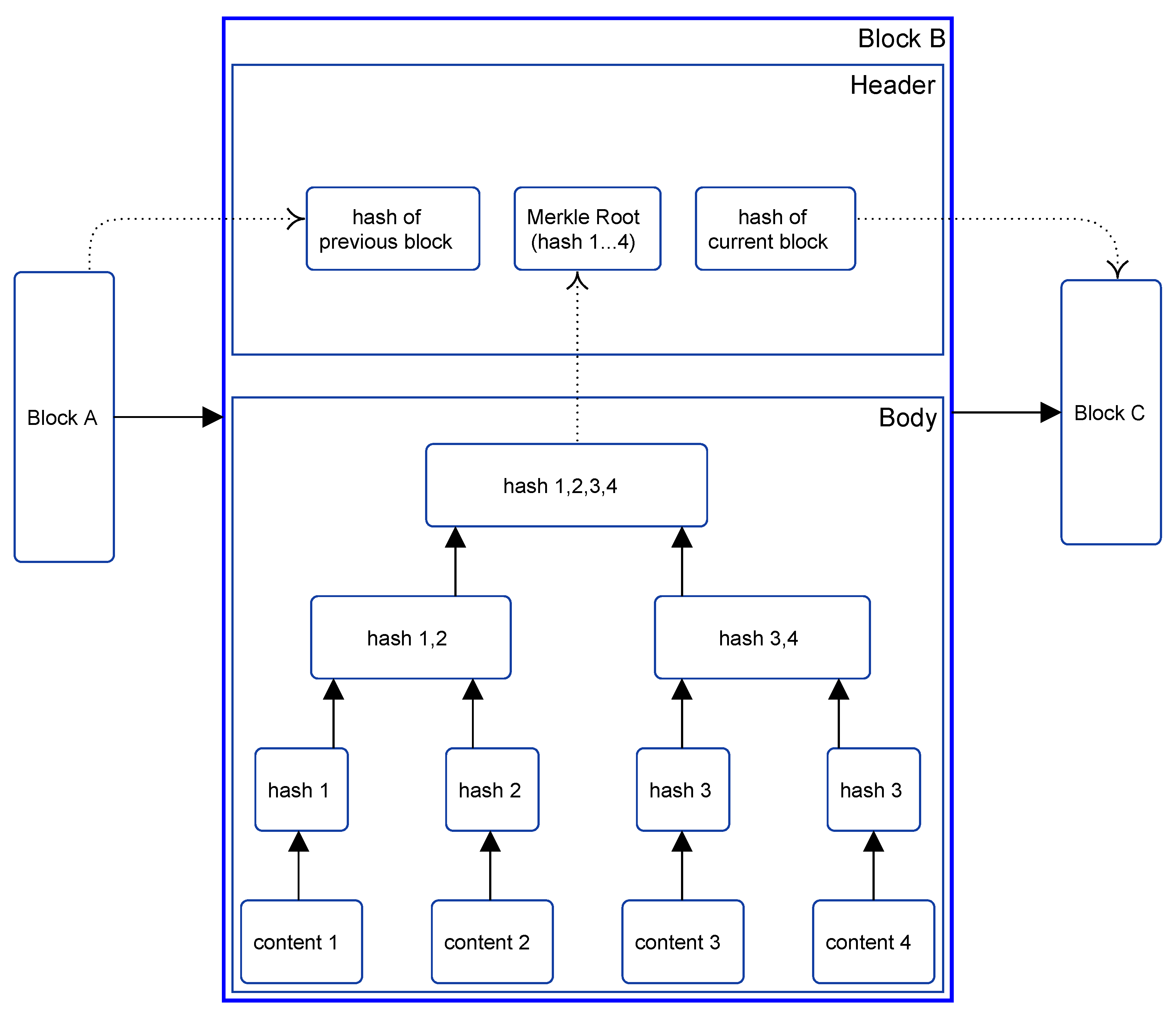
The features of blockchain technology are a result of how it functions. In the blockchain-based data storage model, data records (also known as transactions) from various sources are continuously grouped into blocks with a specific structure. The general structure of these blocks is illustrated in Figure 1. Each block contains a certain number of data records or transactions in its body, and each record is associated with a hash value.
A hash value is a fixed-size string of characters or numbers generated based on the content of the data. Any change in the content will alter the corresponding hash value. In a blockchain, pairs of hash values are recursively hashed to create a new hash value. This process of hashing pairs of records and hash values forms a binary tree, where any change in a leaf node affects the hash value at the root. This tree is known as a Merkle tree, named after its inventor. By maintaining the root hash value, it is possible to validate the integrity and immutability of the original data.
In blockchain technology, this concept is extended by linking blocks together through the inclusion of the root hash value from each block in the subsequent block. This creates a chain where the last block contains a hash value that represents all previous contents in the chain. As a result, any attempt to tamper with the contents of any block will invalidate the final hash value, ensuring the security and integrity of the blockchain.
Hashing is a one-way function, meaning that the original data cannot be reconstructed from the hash; it only represents the data. This characteristic enables an alternative storage model called off-chain storage. In this model, the original data is stored in external databases, while the blockchain only stores the hash values of that data. This allows data to be stored privately, with the blockchain serving as a secure reference for verifying the integrity of the data without actually storing it.
This approach can be especially useful in physical activity, exercise-based rehabilitation, fitness, sport, and exercise-based therapeutics (PARFSET) cases, where data is collected in various ways, such as through wearable sensors, and stored locally on personal devices. Additionally, private PARFSET data can be stored in publicly available databases in encrypted form. Some meta-data, such as the ownership or timestamps can be public. At the same time, the encrypted data can be easily shared, while the data owner retains control over decryption by choosing who can access the decryption key.
Another key feature of blockchain technology is the use of smart contracts. These are self-executing programs stored on the blockchain that automatically enforce the terms of an agreement once specific conditions are met, eliminating the need for intermediaries. For example, in online purchases, a smart contract can hold the buyer’s payment until the seller delivers the product or service. Once the conditions are verified, the smart contract releases the payment automatically. This process ensures that both parties fulfill their obligations without needing a third-party mediator. This concept can also be applied to other types of transactions involving different parties or assets, including information exchange. This highlights how smart contracts could be beneficial in PARFSET information cases, where information itself is the asset being managed.
In addition to storing PARFSET records, blockchains can also store audit logs. For example, when a user’s physical activity record is requested in an off-chain setup, the request time and the identity of the requester can be recorded in the blockchain by the data provider. This adds an additional layer of accountability and traceability to blockchain-based data management.
Blockchains can be enhanced by a consensus mechanism. When a new block is created in a blockchain, it must first be validated by the participating nodes in the network through a distributed agreement mechanism. This is particularly important in cryptocurrencies, where consensus among network participants is required to confirm financial transactions. Although we did not find any work using a consensus mechanism for PARFSET, it is conceivable that it could be utilized in innovative ways to both match the nature of data in PARFSET and enhance data integrity, fairness and trust in these applications.
The problem we investigate in this study is how blockchain technology influences quality attributes in PARFSET systems. Given the large volume of data in this domain and its distinct challenges compared to medical and health-related information, a focused and systematic approach is essential to assess a blockchain’s impact in this area. Therefore, in this study, we review the application of blockchain technology in PARFSET and discuss the quality attributes achieved through these applications. The aim is to contextualize blockchain technology within PARFSET and demonstrate how it can enhance specific quality attributes in this domain. It is important to note that there are several commercial software applications that claim to use blockchain technology in PARFSET but lack peer-reviewed documentation in scientific journals or proceedings. These applications often make unverified claims and were therefore excluded from our review.
It should also be noted that the application of blockchain technology to electronic health records (EHRs) may provide similar benefits to its use in PARFSET. However, this study specifically focuses on research dedicated to PARFSET. Despite this focus, the shared similarities between these fields should not be overlooked. Blockchains technology and set of IoT, or more specifically IoMT, being used have similar functionalities in both these sister fields. Advancements or increased adoption of blockchain in medicine-focused health applications are likely to synergize with its use in other areas of health, such as physical activity fields (PARFSET), and vice versa.
In this context, it is beneficial to consider relevant case studies. The progress of blockchain technology in various fields, as assessed through technology readiness levels (TRLs) [4], can contribute to its advancement in PARFSET. The adoption of blockchain in other domains [5,6] not only fosters new innovative use cases in PARFSET but also provides insights into adoption trends and challenges.More specifically, since PARFSET shares similarities with the healthcare sector, reviewing blockchain applications and their impact in healthcare [7,8] can offer valuable comparisons. Certain healthcare applications, particularly those integrating the Internet of Things (IoT) with blockchain [9], are especially relevant due to their similarities with PARFSET use-cases.

2. Related Works

There are various literature reviews that discuss the use of blockchain technology in healthcare. However, this does not match precisely with the requirements in PARFSET. In PARFSET, inertial measurement unit (IMU) sensors are widely used for performance tracking and analysis. Wearable devices, such as accelerometers in smartwatches, monitor movement patterns, while sensors on the neck and lower back assess head and upper body mobility. Leg-mounted sensors aid rehabilitation by tracking movement recovery. Sports applications rely on these technologies to measure speed, velocity, and long-term fitness progression. Additionally, headbands capture head and neck motion, and data gloves are being tested for detecting finger movements [10]. In contrast, these applications are not common in healthcare, where sensor usage follows a different pattern in terms of data type, sampling frequency, and device functionality.
Considering these differences, to the best of our knowledge, and based on searches conducted using PubMed and Scopus, there is only one review that specifically focuses on PARFSET [3]. The study by Lopez-Barreiro et al. [3] examines research from the three years preceding this review, with a slightly different emphasis in their search strategy. Furthermore, we aim to explore the quality attribute outcomes of blockchain applications, rather than delving into specific technological details of the blockchain’s use-cases. Our study addresses aspects such as privacy and security, data integrity, trustworthiness, transparency, gamification, adherence, personalization, and extensibility (see Section 5). We further extend this approach by integrating these aspects into an illustrative hypothetical use-case (see Section 6).

3. Methodology

The search was carried out in December 2024, adapting components of the PRISMA protocol [11], and using the PubMed and Scopus digital libraries. The search strings used are listed in Table 1. Figure 2 illustrates the steps of the search process and the results obtained at each stage. Only the studies focused on PARFSET are included where the articles are published in English. Studies that primarily discuss blockchains as a technology, using in PARFSET merely as an example, were excluded. Additionally, review articles, non-peer-reviewed works (such as letters to the editor), and retracted publications were also excluded. Two groups of the authors assessed the works and then combined their results. The findings from this search are summarized in Table 2.
The included studies were classified according to certain characteristics specific to the topic which were formulated using the research article [2] as a reference (see Table 3), in particular, the maturity of approach scale for studies on is defined depending on the maturity level of the study based on four stages, as follows.
  • Proposal—research proposal of a novel blockchain application.
  • Architecture—architectural design of a system or system component employing blockchain technologies.
  • Implementation—an implementation of a working prototype of the proposed blockchain system component, with details on the technical platforms and tools used.
  • Evaluation—an evaluation in the real setting.
The studies are further sub-classified based on the complexity of the methods used.

Classification of Papers by Methodology

We deepened the works classification by specifying their methodological approach: theoretical methods and experimental methods (Figure 3). Furthermore, for each of these sub-classfication, we provided details in form of labels (Table 4).
  • Theoretical methods
    -
    Conceptual model: Papers in this category focus on developing abstractions that help understand key concepts and their relationships within the system. These studies do not provide detailed structural or technical descriptions but emphasize high-level understanding.
    -
    Architectural design: Papers under this classification present designs that provide detailed structural and technical information, expanding upon conceptual models to create a comprehensive system blueprint.
  • Experimental methods
    -
    Proof of concept: Papers classified as proof of concept present preliminary experimental work aimed at validating a concept or evaluating its feasibility. These studies are less detailed than prototype implementations but serve as an important step toward establishing feasibility.
    -
    Simulation: Papers in this category use computer-based simulations involving mathematical models to evaluate or predict system behavior and characteristics. These studies provide insights into how the system might perform under different conditions.
    -
    Prototype: Papers describing prototypes involve working implementations of concepts, complete with technical details of the frameworks and tools used. These studies offer practical validation and insights into the feasibility of the proposed approaches.
Finally, the type of contribution of each study is identified as the last stage of classification, with the following explanation of the labels.
  • Algorithm: A custom algorithm tailored to application needs.
  • Workflow and processes: Details of system workflow and processes.
  • Simulation analysis: Mathematical analysis of simulated model results.
  • Experimental model: Experimental setup description, including tools and frameworks, without results.
  • Prototype case: Case study of an application of a prototype without experimental results.
  • Performance evaluation: Case study including experimental assessment.
  • Experimental evaluation: Experimental results were used to assess the performance of algorithms or architectures within a defined framework.
  • User evaluation and feedback: Feedback from real-life participants based on a case.
Figure 3 provides an illustration of the entire 3-stage classification criteria that was utilised.

4. Results

Overall, 20 papers were considered for the final selection (see Table 2 and Figure 2).
Among the included papers, the majority were found to be at the proposal stage followed by the architecture and implementation stages. Also, only one evaluation stage study was found, which was expected given the nascent stage of the application of blockchains in this domain. Most of the contributions were found to be algorithms specific to the requirements pointed out in each study, which were tested using computer simulations. There were two contributions that were experimental evaluations of a proof of concept, one performance evaluation of a prototype, and one user evaluation of a pilot. Finally, there were two contributions of the workflow and processes within the proposed architectural designs. None of the papers explicitly stated their TRL. However, according to a previous study [3], some of the papers included in our work have been classified as TRL-3 ([16]), TRL-4 ([14,15,22]), and TRL-5 ([22]). The results are depicted in Table 4.
After the classification process, each study was reviewed through analyzing the role of blockchains within that study, specifically to identify the key service of a blockchain relevant in the specific context.

5. Quality Attribute Outcomes

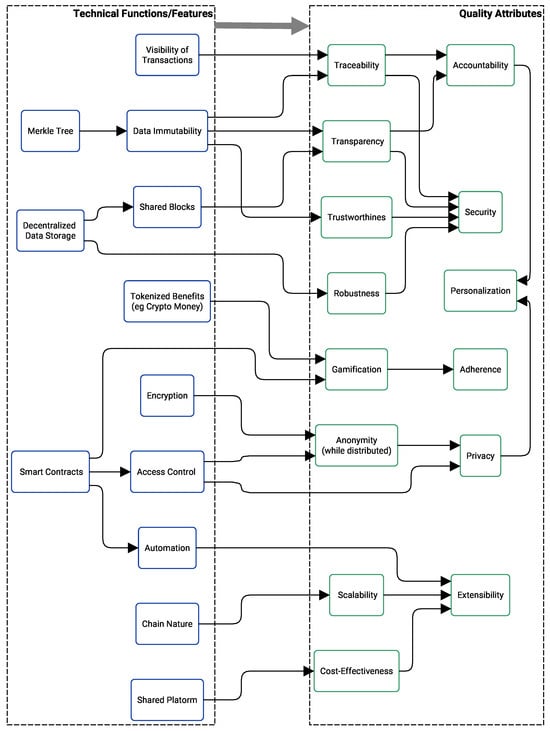
The reviewed studies have utilized blockchain technology in different ways to achieve various benefits. Here, we discuss the key features and quality attributes achieved through these applications. A summary of this discussion is provided in Table 5. Furthermore, the relationship of blockchain features or functions with those quality attributes is visualize in Figure 4.

5.1. Privacy and Security

Blockchain technology is applied across our selected studies to enhance privacy and data security through several key mechanisms. Overall, a blockchain enhances security by ensuring data integrity, preventing unauthorized modifications, and resisting cyberthreats through decentralized storage, and consensus mechanisms. Here is how each mechanism is implemented and exemplified across the papers:

5.1.1. Preventing Unauthorized Data Modification

A blockchain’s immutability ensures that once data is recorded, it cannot be modified or tampered with. This characteristic is essential for preventing unauthorized data alterations in sensitive applications. For instance, Bastos et al. [17] discuss how the SmartWalk system for older adults uses a blockchain to log activity data in a tamper-proof manner, ensuring healthcare providers can trust the data’s authenticity and rely on it for making personalized care decisions.
Jamil et al. [16] developed an IoT framework that integrates a blockchain network, utilizing Hyperledger Composer, to manage the streaming of fitness data from wearable IoT sensors. This blockchain-based solution ensures the integrity and confidentiality of the fitness data. The authors also analyzed the framework against common security threats, demonstrating that some of its strength comes from the inherent features of blockchain technology. For example, the framework is resilient against false data injection attacks because the consensus mechanism in a blockchain prevents unauthorized insertion of data blocks [16].
Li and He [21] have developed a blockchain-based system called B-PEIS, which securely stores student physical fitness data during training and evaluation. This ensures privacy while using data to enhance performance through tailored physical education plans [21].

5.1.2. Decentralized Data Storage

A blockchain’s decentralized storage prevents risks associated with centralization, such as single points of failure. Lopez-Barreiro et al. [26] and Zhu et al. [31] each describe a blockchain-based platform that stores user activity data securely across a distributed network. This approach allows users to engage in physical activity challenges with guaranteed data protection and reduces vulnerabilities typically associated with centralized servers.
In a multi-hospital setting for rehabilitation, Mohammed et al. [27] describe how a blockchain supports decentralized data sharing. Data from IoMT sensors, such as bio-ankle sensors used in recovery, can be securely shared among hospitals without compromising patient privacy, providing real-time access while preserving decentralized data integrity.

5.1.3. Smart Contracts and Access Control

Smart contracts on blockchains provide automated access control, enforcing security policies based on predefined conditions and limiting data access to authorized users. In the metaverse context explored by Zhu et al. [31], smart contracts enable secure, conditional access to sensitive healthcare and fitness data. This setup helps prevent unauthorized access to patient data and ensures that only authorized healthcare providers and analysts can interact with the information, adding a layer of security to virtual health and fitness environments.
In their study, Jamil et al. used smart contracts to manage access permissions and effectively implement fitness-related recommendations. The framework includes a smart contract-based real-time inference engine that automatically generates recommendations based on specific criteria. For example, when a threshold heart rate is reached in an applicant, the smart contract is activated to issue appropriate recommendations [16].
Lopez-Barreiro et al. [26] also use smart contracts to verify users’ completion of physical activity challenges, automatically triggering reward distribution. This approach allows users to securely self-authenticate through the platform, promoting safe engagement in health activities without compromising privacy through unnecessary data exposure.

5.1.4. Encryption and Anonymity

Blockchains can utilize encryption to protect sensitive data, making it accessible only to authorized parties. In Emish et al. [24], a mobile health app for behavioral tracking employs encryption to secure users’ geolocation and activity data, ensuring that only authorized entities can view or use the data.

5.1.5. Combined Security Impact of Blockchain Features

By combining encryption, access control through smart contracts, anonymization, and immutability, blockchains create a highly secure environment for sensitive health and fitness data. For example, in the platform developed by Lopez-Barreiro et al. [26] for health challenges, a blockchain secures participants’ data with encryption and records achievements immutably. This approach ensures both data integrity and access control, allowing users to securely participate in health challenges while maintaining privacy and data security.

5.2. Data Integrity, Trustworthiness, Transparency, and Accountability

A blockchain’s immutable ledger ensures that once data is recorded, it cannot be altered, preserving the integrity of health and activity records. This significantly enhances trustworthiness, as well as transparency and accountability. This feature is particularly valuable in applications where the authenticity of information is crucial.

5.2.1. Data Immutability and Trustworthiness

In blockchain systems, the immutability of data builds a foundation of trust, as it assures users that recorded information is permanent and cannot be tampered with. For instance, in the SmartWalk project described by Bastos et al. [17], a blockchain is used to log physical activity data for older adults. This application enables healthcare providers to rely on the authenticity of the data when creating personalized health interventions, as the blockchain ensures data integrity.

5.2.2. Transparency and Accountability

In addition to data integrity, blockchains’ decentralized ledger system promotes transparency and accountability. The shared nature of a blockchain allows authorized parties to access a consistent version of the data, which enhances confidence in its reliability. Since all transactions are recorded immutably and can be verified by authorized users, blockchains ensure that data remains transparent and auditable. For example, the vINCI project by Spinsante et al. [22] uses a blockchain to record time-stamped activity data from wearable devices, enabling caregivers and patients to verify activity records. This transparency ensures that both providers and users can view and track activity data accurately over time, supporting accountability in healthcare monitoring and fostering a reliable system for long-term health management.

5.2.3. Combined Impact of Integrity, Transparency, and Accountability

Blockchains’ combination of immutability and a transparent, shared ledger strengthens both the trustworthiness and accountability of data in sensitive applications. Lopez-Barreiro et al. [26] illustrate this dual benefit in their blockchain-based health challenge platform, where participants’ achievements are recorded in an immutable, verifiable manner. This setup enables users to independently verify their participation in health challenges, while the transparency of the system promotes accountability, ensuring that achievements are accurately recorded and accessible to all authorized participants.

5.3. Gamification, Adherence, and Personalization

5.3.1. Gamification and Adherence in Health and Fitness

Blockchain technology facilitates gamification by enabling tokenized rewards and smart contracts for validating fitness challenges and distributing incentives. For example, the platform proposed by Lopez-Barreiro et al. integrates blockchain-based challenges to promote physical activity and healthy eating habits, rewarding participants with tokens for meeting activity goals and fostering engagement through competition and social incentives [26]. Decentralized applications (dApps) described by Emish et al. utilize smart contracts to automate reward distribution and validate progress without human intervention, ensuring efficiency and security [24]. Personalized challenges are further enhanced by targeted messaging; Emish et al. describe systems that deliver reminders and updates about weekly fitness goals, motivating participants to meet their objectives [24].
Peer competition and community-driven challenges play a crucial role in sustaining adherence. A blockchain enables transparent tracking and sharing of progress, fostering accountability. For example, Lopez-Barreiro et al. highlight fitness platforms where users can compete in virtual leaderboards or collaborate to achieve group health milestones, increasing long-term engagement in physical activity [26].

5.3.2. Personalization

Blockchain enhances monitoring and personalization by securely storing and analyzing user-specific fitness, health, and performance data. For example, wearable devices integrated with blockchain technology track physical activity and health metrics, tailoring fitness programs to individual needs. Bastos et al. describe how the SmartWalk system tracks older adults’ walking routines in urban settings, recommending personalized walking routes and providing real-time feedback to healthcare providers [17]. Monitoring systems employ blockchain for tamper-proof data storage, enabling transparent and trustworthy progress tracking. For instance, Lopez-Barreiro et al. discuss rehabilitation platforms that track patients’ recovery metrics and provide caregivers with accurate data for planning interventions [26]. Zhu et al. describe anomaly detection models integrated with a blockchain and the IoT that issue real-time alerts for irregularities in recovery, enabling timely adjustments to therapeutic plans [31].

5.4. Extensibility

5.4.1. Cost-Effectiveness

Blockchain technology can reduce operational costs by eliminating the need for centralized data management and third-party intermediaries. For instance, the SmartWalk system, which monitors physical activity among older adults, uses a blockchain to reduce costs associated with availability [17]. Similarly, decentralized applications for fitness and health challenges automate processes like reward distribution and validation using smart contracts, minimizing administrative overhead [24]. These features also support non-invasive monitoring, reducing the need for expensive hardware while maintaining effective tracking [26].

5.4.2. Scalability

Blockchain platforms are designed to support the increasing scale of users, devices, and data without performance degradation. For instance, fitness platforms leveraging scalable cloud architectures manage large volumes of geolocation and activity data from wearables, ensuring smooth performance as the user base grows [24]. In virtual fitness environments, the combination of a blockchain with 6G networks supports real-time analytics and low-latency interactions, enabling platforms like the Health Metaverse to accommodate numerous simultaneous users and data streams effectively [31]. These features make blockchains a reliable foundation for expanding fitness and healthcare services at scale.

5.4.3. Automation

In the work of Jamil et al. [16], automation in fitness management is achieved through a blockchain-based framework that integrates IoT devices, smart contracts, and machine learning. IoT sensors collect real-time fitness data, which is securely transmitted and their meta-data stored immutably on the blockchain. Smart contracts, programmed with predefined rules, automatically process this data to trigger alerts, generate personalized fitness recommendations, and send real-time notifications without manual intervention. This automated workflow allows the framework to scale effectively, accommodating a large number of users.

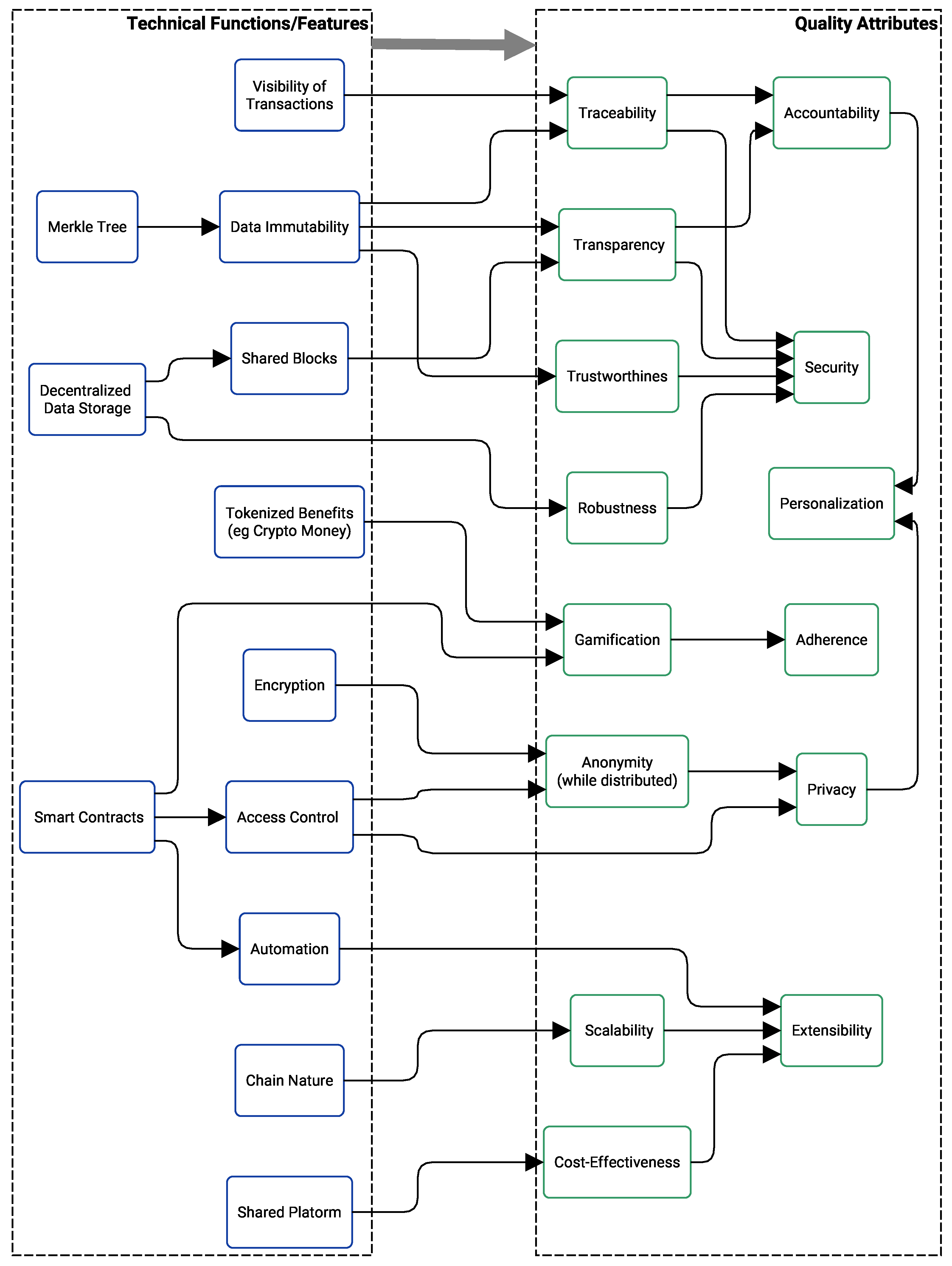
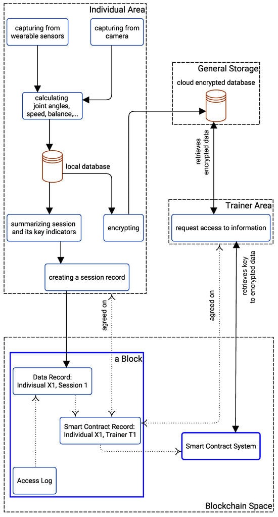
6. Illustrative Hypothetical Case: Blockchain-Enabled Motor Development Analysis

To better illustrate the features of blockchain technology applicable to PARFSET, we developed an imaginary case that integrates key applications and quality attribute benefits, providing a comprehensive and cohesive overview Figure 5. The case involves gross motor skill development analysis in participants using wearable and camera sensors, IoT, and blockchain technology.
Consider a system that uses wearable sensors and cameras to monitor and analyze the gross motor development skills of individuals participating in a physical training program. Wearable devices capture movement data, such as joint angles, speed, and balance, while camera sensors provide visual input for detailed motion analysis. The collected data is then transmitted through IoT infrastructure. Since the data streamed from sensors can be extensive, the blockchain can be used to record only the transactions of receiving new data chunks, while the actual data is stored separately across multiple data stores, locally or on cloud, in an encrypted format. However, metadata such as ownership, access-logs, and even some main features from the original data can securely be stored in a blockchain network.
A blockchain’s data immutability and traceability ensure that once movement records are logged, they cannot be altered, preserving data accuracy and integrity. This is particularly valuable for assessing long-term changes in participants’ motor skills, or assessing the interventions which were supposed to improve those motor skills.
The use of decentralized data storage ensures that all sensor data is securely distributed across multiple nodes, reducing the risk of data breaches or loss due to centralized server failures. Here, the blockchain performs as the core that integrates all those distributed pieces. This guarantees consistent availability and protection of participants’ data throughout the analysis process.
Smart contracts provide automated access control, allowing only authorized users, such as trainers or researchers, to access specific data. For instance, a trainer might access a participant’s motor data through a smart contract, which verifies their authorization and logs the access in the blockchain, ensuring accountability and traceability. Furthermore, smart contracts can be executed automatically when specific conditions are met. For example, if a pattern indicating an injury is detected in the signals, a smart contract can grant emergency access to the participant’s location to an emergency response team. Similarly, when a trainee reaches a certain level of improvement in gross motor skills, a new trainer can be assigned to them, automatically receiving permission to access relevant exercise data.
To motivate participants, gamification elements can be integrated through a blockchain. Participants can receive tokenized rewards for achieving specific motor milestones, such as improved balance or agility. These rewards are managed by smart contracts that verify progress and automatically distribute tokens when conditions are met, fostering engagement and encouraging consistent participation.
Scalability is supported through a blockchain’s capability to manage large volumes of data from multiple participants without performance degradation. As the number of participants and data points grows, the blockchain network can accommodate the increase effectively, ensuring smooth and consistent performance. Personalization is facilitated by using data collected over time to create tailored training programs for gross motor skill development for individuals, thereby enhancing motor development outcomes. A blockchain ensures that participants’ data remains secure while enabling trainers to make adjustments based on individual progress.
In motor development analysis, cost-effectiveness is achieved by reducing reliance on centralized data management and manual tasks. A blockchain streamlines data management, while decentralized storage lowers infrastructure costs and ensures continuous data availability, making the system efficient for managing large-scale motor development programs. The system can be extended for various applications by adding addons that integrate with the core blockchain feature.

7. Limitations and Challenges

The transition from legacy systems to blockchain-based solutions presents various limitations and challenges. These include a lack of enough number of real-world evaluations, the complexity of system integration, and insufficient research on consensus mechanisms. Additional issues such as security, legal compliance, and interoperability also need to be addressed.

7.1. Security, Privacy, and Scalability Challenges

Like any technological solution, blockchain can introduce new challenges even as it improves certain aspects. While a separate study is required to determine which of these challenges are most relevant to PARFSET, some challenges related to security, privacy, and scalability in PARFSET applications include the following.
Consensus mechanisms can be vulnerable to attacks if a majority of nodes, depending on the type of mechanism used, act maliciously or unethically [32]. In PARFSET, this risk could be particularly relevant in competitive sports scenarios, where manipulating records may provide unfair advantages to a group or individual.
Although PARFSET data can be encrypted and stored publicly on a blockchain, there is still a risk of private keys being lost or stolen. This contrasts with traditional systems, where data may not be encrypted but is instead protected by network security and access controls. The risk becomes even greater if a flaw in a smart contract exposes sensitive information. Additionally, a blockchain’s immutability makes it difficult to correct such errors once they occur, potentially leading to wide-spread security breaches [32,33].
Another challenge is that even when the main content of records is encrypted, the mere existence of a record—along with its timestamp and ownership details—can reveal information about an individual’s PARFSET activities [34]. This unintentional data exposure is undesirable. One possible mitigation strategy is introducing random void records to obscure time patterns and reduce traceability.
Scalability can also be a concern if consensus mechanisms are not carefully selected based on the nature of PARFSET data and its applications. For example, proof of work (PoW) consumes significant computing power and energy, making it unsuitable for PARFSET applications with an extensive number of data records. Additionally, the level of granularity in recorded data can impact scalability. If every individual activity is logged on the blockchain, storage requirements would become excessive. One possible solution is to leverage off-chain databases for storing detailed records while maintaining only summarized session data on the blockchain, supplemented with reference hashes to ensure data integrity and validation.

7.2. Limited Number of Real-World Evaluations

The limited number of studies identified during the review, coupled with the even fewer that incorporated an evaluation phase, and the modest contribution of blockchain technology in some cases, indicate a lack of a robust foundation for understanding how blockchain is shaping the future of PARFSET. This underscores a significant gap, as technical studies alone cannot adequately address the unpredictability and complexity of real-world scenarios where a blockchain is supposed to be used critically and intensely.
While the application of blockchain technology in healthcare shares certain similarities with PARFSET fields, there are notable differences, such as varying user perceptions of data sensitivity. Consequently, findings from blockchain evaluations in healthcare cannot be seamlessly extended to PARFSET, even where such evaluations exist. Nevertheless, at this stage, it remains both reasonable and valuable to explore the potential impact of blockchains on the future of PARFSET, allowing researchers and practitioners to better understand its possibilities and challenges.
Future research should focus on conducting field evaluations to examine the reliability and applicability of blockchain systems within PARFSET across diverse and dynamic environments. Such efforts are essential to move beyond hype, limited anecdotal experiences, or purely theoretical discussions, providing a deeper understanding of the practical relevance of blockchain technology in shaping PARFSET.

7.3. Lack of Studies on Suitable Consensus Mechanisms

The reviewed literature revealed a clear deficit in research on consensus mechanisms tailored for specific blockchain applications in PARFSET. While existing mechanisms such as proof of work (PoW) and proof of stake (PoS) are widely used in other applications of blockchains, their suitability for the PARFSET domain remains underexplored. Bamakan et al. stressed the importance of selecting efficient and context-appropriate consensus mechanisms, as the choice directly impacts scalability, security, and energy consumption [35].
The consensus mechanisms used in blockchain applications for PARFSET must align with the unique characteristics of this field. The substantial volume of data generated in PARFSET settings, combined with the absence of currency token exchanges (unlike cryptocurrency systems), necessitates mechanisms that prioritize low energy consumption and minimal operational complexity. Traditional PoW is unsuitable due to its excessive computational effort and high energy demands. PoS and delegated proof of stake (DPoS) offer low energy consumption; however, PoS relies on validators committing stakes, which is not suitable for a blockchain without a native coin. Similarly, DPoS introduces governance challenges, as participants must elect delegates, adding further complexity. Practical Byzantine fault tolerance (PBFT) is energy-efficient but relies on extensive communication through multiple message exchanges, which may struggle to scale in PARFSET environments with a diverse and large user base. Proof of authority (PoA) is an energy-efficient mechanism that assigns validation rights to trusted authorities. However, it demands reputational effort (managing trusted validators) and carries a risk of centralization, which may not be desirable in the personal and decentralized nature of PARFSET applications. Proof of location (PoL) relies on location, offering a low computational footprint, which makes it well-suited for PARFSET cases, as these are based on individuals in specific locations. However, concerns remain regarding both individual privacy and the accuracy of the approach [36]. Ultimately, blockchain implementations in PARFSET must balance energy efficiency with the effort required for governance, communication, and stakeholder management to ensure a scalable and practical solution, and a more thorough investigation is required to identify suitable alternatives.

7.4. Complexity in System Integration

The integration of blockchain systems with existing legacy architectures, procedures, and devices presents significant challenges. At the enterprise level, organizations must either completely redesign their data management systems or develop new, complex interfaces, both of which require considerable investments of time, finances, and expertise.
At the device level, devices such as those with embedded sensors or those serving as gateways in IoT networks are often not fully compatible with this new schema (seamlessly and constantly generating new records to be stored in blockchain). For instance, Emish et al. highlighted limitations within the iOS architecture, where strict controls on background processes necessitate user intervention for data sharing [24].
Integration with emerging technologies, such as digital twins, further complicates the landscape. Manocha et al. and Bhatia identified the mandatory looping requirements for optimized event determination within digital twin frameworks, emphasizing the need for significant research and development to achieve seamless interoperability [25,28].

7.5. Legal Compliance

Blockchain technologies offer innovative methods for capturing and sharing data, but many legal aspects remain underexplored. Compliance with regulations such as the General Data Protection Regulation (GDPR) is a critical factor for most data systems and poses even greater challenges in blockchain implementations [17]. This issue was also highlighted by Lopez-Barreiro et al. [26] as an area for further consideration in their future work.

8. Conclusions

This paper highlights how blockchain technology is shaping the physical activity, exercise-based rehabilitation, fitness, sport, and exercise-based therapeutics (PARFSET) domain by enhancing privacy, security, accountability, personalization, adherence, and extensibility. Through its immutable, decentralized, and transparent architecture, blockchain technology provides unique advantages for securely managing sensitive PARFSET data. By employing features such as smart contracts and encryption, a blockchain enables automation of workflows, personalization of interventions, and fostering of user engagement through gamification. Furthermore, its extensibility and cost-effectiveness position it as a robust solution for scaling PARFSET applications.
Despite these promising attributes, the application of blockchains in PARFSET is still in its infancy, with limited real-world implementations and evaluations. Challenges such as the complexity of system integration, lack of tailored consensus mechanisms, and legal compliance issues highlight areas that require further exploration. Addressing these limitations will be critical for advancing blockchain adoption in the PARFSET domain.

Author Contributions

S.M. and J.C. conducted the initial search and evaluation, performed the maturity assessments, and recorded the summaries. S.E. repeated the search and evaluation, extracted the summaries, and cross-checked them with the previous notes. S.E. authored the text and created the illustrations. S.E. and F.F. developed the hypothetical illustrative case. S.K. reviewed each step of the process. All authors have read and agreed to the published version of the manuscript.

Funding

This research received no external funding.

Conflicts of Interest

The authors declare no conflicts of interest.

References

  1. Vazirani, A.A.; O’Donoghue, O.; Brindley, D.; Meinert, E. Blockchain Vehicles for Efficient Medical Record Management. NPJ Digit. Med. 2020, 3, 1. [Google Scholar] [PubMed]
  2. Drosatos, G.; Kaldoudi, E. Blockchain Applications in the Biomedical Domain: A Scoping Review. Comput. Struct. Biotechnol. J. 2019, 17, 229–240. [Google Scholar] [PubMed]
  3. Lopez-Barreiro, J.; Alvarez-Sabucedo, L.; Garcia-Soidan, J.L.; Santos-Gago, J.M. Use of Blockchain Technology in the Domain of Physical Exercise, Physical Activity, Sport, and Active Ageing: A Systematic Review. Int. J. Environ. Res. Public Health 2022, 19, 8129. [Google Scholar] [CrossRef]
  4. Holm, K.; Goduscheit, R.C. Assessing the Technology Readiness Level of Current Blockchain Use Cases. In Proceedings of the 2020 IEEE Technology & Engineering Management Conference (TEMSCON), Novi, MI, USA, 3–6 June 2020; pp. 1–6. [Google Scholar] [CrossRef]
  5. Sunny, F.A.; Hajek, P.; Munk, M.; Abedin, M.Z.; Satu, M.S.; Efat, M.I.A.; Islam, M.J. A Systematic Review of Blockchain Applications. IEEE Access 2022, 10, 59155–59177. [Google Scholar] [CrossRef]
  6. AlShamsi, M.; Al-Emran, M.; Shaalan, K. A Systematic Review on Blockchain Adoption. Appl. Sci. 2022, 12, 4245. [Google Scholar] [CrossRef]
  7. Elangovan, D.; Long, C.S.; Bakrin, F.S.; Tan, C.S.; Goh, K.W.; Yeoh, S.F.; Loy, M.J.; Hussain, Z.; Lee, K.S.; Idris, A.C.; et al. The Use of Blockchain Technology in the Health Care Sector: Systematic Review. JMIR Med. Inform. 2022, 10, e17278. [Google Scholar] [CrossRef]
  8. Saeed, H.; Malik, H.; Bashir, U.; Ahmad, A.; Riaz, S.; Ilyas, M.; Bukhari, W.A.; Khan, M.I.A. Blockchain Technology in Healthcare: A Systematic Review. PLoS ONE 2022, 17, e0266462. [Google Scholar] [CrossRef]
  9. Adere, E.M. Blockchain in Healthcare and IoT: A Systematic Literature Review. Array 2022, 14, 100139. [Google Scholar] [CrossRef]
  10. Vijayan, V.; Connolly, J.P.; Condell, J.; McKelvey, N.; Gardiner, P. Review of Wearable Devices and Data Collection Considerations for Connected Health. Sensors 2021, 21, 5589. [Google Scholar] [CrossRef]
  11. Tugwell, P.; Tovey, D. PRISMA 2020. J. Clin. Epidemiol. 2021, 134, A5–A6. [Google Scholar] [CrossRef]
  12. Abdur Rahman, M.; Rashid, M.M.; Le Kernec, J.; Philippe, B.; Barnes, S.J.; Fioranelli, F.; Yang, S.; Romain, O.; Abbasi, Q.H.; Loukas, G.; et al. A Secure Occupational Therapy Framework for Monitoring Cancer Patients’ Quality of Life. Sensors 2019, 19, 5258. [Google Scholar] [CrossRef] [PubMed]
  13. Yin, Z.; Li, Z.; Li, H. Application of Internet of Things Data Processing Based on Machine Learning in Community Sports Detection. Prev. Med. 2023, 173, 107603. [Google Scholar] [CrossRef] [PubMed]
  14. Shan, Y.; Mai, Y. Research on Sports Fitness Management Based on Blockchain and Internet of Things. EURASIP J. Wirel. Commun. Netw. 2020, 2020, 201. [Google Scholar] [CrossRef]
  15. Jamil, F.; Qayyum, F.; Alhelaly, S.; Javed, F.; Muthanna, A. Intelligent Microservice Based on Blockchain for Healthcare Applications. Comput. Mater. Contin. 2021, 69, 2513–2530. [Google Scholar]
  16. Jamil, F.; Kahng, H.K.; Kim, S.; Kim, D.H. Towards Secure Fitness Framework Based on IoT-Enabled Blockchain Network Integrated with Machine Learning Algorithms. Sensors 2021, 21, 1640. [Google Scholar] [CrossRef]
  17. Bastos, D.; Ribeiro, J.; Silva, F.; Rodrigues, M.; Rabadão, C.; Fernández-Caballero, A.; Barraca, J.P.; Rocha, N.P.; Pereira, A. Security Mechanisms of a Mobile Health Application for Promoting Physical Activity among Older Adults. Sensors 2021, 21, 7323. [Google Scholar] [CrossRef]
  18. Karakaya, A.; Akleylek, S. A Novel IoT-based Health and Tactical Analysis Model with Fog Computing. PeerJ Comput. Sci. 2021, 7, e342. [Google Scholar] [CrossRef]
  19. Bhatia, M. An AI-enabled Secure Framework for Enhanced Elder Healthcare. Eng. Appl. Artif. Intell. 2024, 131, 107831. [Google Scholar] [CrossRef]
  20. Ibrahim, M.; Jamil, F.; Lee, Y.; Kim, D. Blockchain Based Secured Load Balanced Task Scheduling Approach for Fitness Service. Comput. Mater. Contin. 2022, 71, 2599–2616. [Google Scholar]
  21. Li, Y.; He, Z. B-PEIS: A Secure Blockchain-based Physical Education Information System. In Proceedings of the 2022 International Conference on Advanced Learning Technologies (ICALT), Bucharest, Romania, 1–4 July 2022; pp. 397–399. [Google Scholar] [CrossRef]
  22. Spinsante, S.; Poli, A.; Mongay Batalla, J.; Krawiec, P.; Dobre, C.; Bǎjenaru, L.; Mavromoustakis, C.X.; Costantinou, C.S.; Molan, G.; Herghelegiu, A.M.; et al. Clinically-Validated Technologies for Assisted Living: The vINCI Project. J. Ambient. Intell. Humaniz. Comput. 2023, 14, 2095–2116. [Google Scholar]
  23. Li, N.; Zhu, X. Design and Application of Blockchain and IoT-enabled Sports Injury Rehabilitation Monitoring System Using Neural Network. Soft Comput. 2023, 27, 11815–11832. [Google Scholar]
  24. Emish, M.; Kelani, Z.; Hassani, M.; Young, S.D. A Mobile Health Application Using Geolocation for Behavioral Activity Tracking. Sensors 2023, 23, 7917. [Google Scholar] [CrossRef] [PubMed]
  25. Bhatia, M. Iot-Inspired Secure Healthcare Framework for Adult: Blockchain Perspective. Mob. Netw. Appl. 2023, 29, 1–17. [Google Scholar]
  26. Lopez-Barreiro, J.; Alvarez-Sabucedo, L.; Garcia-Soidan, J.L.; Santos-Gago, J.M. Creation of a Holistic Platform for Health Boosting Using a Blockchain-Based Approach: Development Study. Interactive Journal of Medical Research 2023, 12, e44135. [Google Scholar]
  27. Mohammed, M.A.; Ibrahim, D.A.; Abdulkareem, K.H. Bio-Inspired Robotics Enabled Schemes in Blockchain-Fog-Cloud Assisted IoMT Environment. J. King Saud Univ.-Comput. Inf. Sci. 2023, 35, 1–12. [Google Scholar]
  28. Manocha, A.; Afaq, Y.; Bhatia, M. Digital Twin-assisted Blockchain-inspired Irregular Event Analysis for Eldercare. Knowl.-Based Syst. 2023, 260, 110138. [Google Scholar]
  29. Li, J.; Quan, Z.; Song, W. Blockchain Enhanced Student Physical Performance Analysis Using Machine Learning-IoT and Apriori Algorithm in Physical Education Network Teaching. Scalable Comput. Pract. Exp. 2024, 25, 1478–1490. [Google Scholar]
  30. Chen, Y.; Chen, C.C.; Tang, L.C.; Chieng, W.H. Enhancing Running Exercise with IoT, Blockchain, and Heart Rate Adaptive Running Music. IEEE Access Pract. Innov. Open Solut. 2024, 12, 14168–14181. [Google Scholar]
  31. Zhu, K.T.; Wu, Y.; Yang, R.; Yuan, Q. Anomaly Detection in Metaverse Healthcare and Fitness: Bigdata Analytics Using 6G-enabled Internets of Things. Wirel. Pers. Commun. 2024, 1–20. [Google Scholar] [CrossRef]
  32. Sayeed, S.; Marco-Gisbert, H. Assessing Blockchain Consensus and Security Mechanisms against the 51% Attack. Appl. Sci. 2019, 9, 1788. [Google Scholar] [CrossRef]
  33. Atzei, N.; Bartoletti, M.; Cimoli, T. A Survey of Attacks on Ethereum Smart Contracts (SoK). In Principles of Security and Trust; Maffei, M., Ryan, M., Eds.; Springer: Berlin/Heidelberg, Germnay, 2017; pp. 164–186. [Google Scholar] [CrossRef]
  34. de Haro-Olmo, F.J.; Varela-Vaca, Á.J.; Álvarez-Bermejo, J.A. Blockchain from the Perspective of Privacy and Anonymisation: A Systematic Literature Review. Sensors 2020, 20, 7171. [Google Scholar] [CrossRef] [PubMed]
  35. Bamakan, S.M.H.; Motavali, A.; Bondarti, A.B. A Survey of Blockchain Consensus Algorithms Performance Evaluation Criteria. Expert Syst. Appl. 2020, 154, 113385. [Google Scholar]
  36. Brambilla, G.; Amoretti, M.; Medioli, F.; Zanichelli, F. Blockchain-Based Proof of Location. arXiv 2016, arXiv:1607.00174. [Google Scholar] [CrossRef]
Figure 1. Structure of blocks in blockchain.
Figure 1. Structure of blocks in blockchain.
Applsci 15 03683 g001
Figure 2. Search flow diagram.
Figure 2. Search flow diagram.
Applsci 15 03683 g002
Figure 3. Work maturity classification.
Figure 3. Work maturity classification.
Applsci 15 03683 g003
Figure 4. Quality attribute outcomes of using a blockchain in PARFSET.
Figure 4. Quality attribute outcomes of using a blockchain in PARFSET.
Applsci 15 03683 g004
Figure 5. Illustrative hypothetical case: Utilizing a blockchain for secure recording and monitoring of gross motor skill development data.
Figure 5. Illustrative hypothetical case: Utilizing a blockchain for secure recording and monitoring of gross motor skill development data.
Applsci 15 03683 g005
Table 1. Search strings.
Table 1. Search strings.
DatabaseSearch String
PubMed(“block chain”[Title/Abstract] OR “blockchain”[Title/Abstract]) AND (“physical activity”[Title/Abstract] OR “sport”[Title/Abstract] OR “fitness”[Title/Abstract] OR “running”[Title/Abstract] OR “therapeutic”[Title/Abstract] OR “rehabilitation”[Title/Abstract])
ScopusTITLE-ABS-KEY ((“blockchain” OR “block chain”) AND (“physical activity” OR “sport” OR “fitness” OR “therapeutic” OR “rehabilitation”) AND (“internet of health things” OR “internet of medical things” OR “internet of things”))
Table 2. Included papers.
Table 2. Included papers.
DatabaseResultsIncluded
PubMed713
Scopus12717
Table 3. Overview of blockchain applications in the biomedical domain [2].
Table 3. Overview of blockchain applications in the biomedical domain [2].
Biomedical DataApplication AreaReason for Using Blockchain
• clinical trial records
• personal records
• medical records
• sensor data
• consent forms
• ambient temperature
• transaction records
• database queries
• financial data
• location
• clinical trials
• biomedical databases
• health records
• medicines supply
• medical insurance
• wearables and embedded
• health
• access control
• non-repudiation
• data versioning
• data integrity
• data auditing
• data provenance
Blockchain TechnologyMaturity of Approach
• Bitcoin
• Ethereum
• Hyperledger Fabric
• MultiChain
• TenderMint
• JUICE
• Gcoin
• NEM
• IOTA
• Custom
• proposal
• architecture
• implementation
• evaluation
Table 4. Summary of studies by development stage, method, and variable.
Table 4. Summary of studies by development stage, method, and variable.
ReferenceYearDevelopment StageMethodDetails
[12]2019ArchitectureArchitectural designWorkflow and processes
[13]2023ArchitectureArchitectural designWorkflow and processes
[14]2020ArchitectureArchitectural designWorkflow and processes
[15]2021ImplementationPrototypePrototype case
[16]2021ImplementationPrototypePrototype case
[17]2021ProposalSimulationSimulation
[18]2021ProposalSimulationSimulation
[19]2024ProposalSimulationSimulation
[20]2022ArchitectureProof of conceptExperimental evaluation
[21]2022ArchitectureProof of conceptExperimental evaluation
[22]2023EvaluationPilotUser evaluation and feedback
[23]2023ProposalSimulationAlgorithm
[24]2023ArchitectureProof of conceptExperimental evaluation
[25]2023ProposalSimulationAlgorithm
[26]2023ProposalConceptual modelAlgorithm
[27]2023ProposalSimulationAlgorithm
[28]2023ImplementationPrototypePerformance evaluation
[29]2024ProposalSimulationAlgorithm
[30]2024ProposalSimulationAlgorithm
[31]2024ProposalSimulationAlgorithm
Table 5. Qaulity attribute outcomes of using blockchain in PARFSET.
Table 5. Qaulity attribute outcomes of using blockchain in PARFSET.
Qaulity AttributeFeature
Privacy and security
Preventing unauthorized data modification: [14,16,17,18,19,21]
Data immutability and traceability: [17,22]
Decentralized data storage: [16,26,27]
Smart contracts and access control: [16,26,31]
Encryption and anonymity: [24]
Combined security impact of blockchain features: [16,26]
Data integrity, trustworthiness, transparency, and accountability
Data integrity and trustworthiness: [17]
Transparency and accountability: [22]
Combined Impact of integrity, transparency, and accountability: [26]
Gamification, adherence, and personalization
Gamification and adherence in health and fitness: [24,26]
Personalization: [17,24,26,31]
Extensibility
Cost-effectiveness: [17,24,26]
Scalability: [13,24,31]
Automation: [16]
Disclaimer/Publisher’s Note: The statements, opinions and data contained in all publications are solely those of the individual author(s) and contributor(s) and not of MDPI and/or the editor(s). MDPI and/or the editor(s) disclaim responsibility for any injury to people or property resulting from any ideas, methods, instructions or products referred to in the content.

Share and Cite

MDPI and ACS Style

Eivazzadeh, S.; Mutyala, S.; Chinthala, J.; Fotrousi, F.; Khatibi, S. Blockchains’ Impact on Enhancing Physical Activity, Rehabilitation, Sport, and Exercise-Based Therapeutics: A Systematic Review. Appl. Sci. 2025, 15, 3683. https://doi.org/10.3390/app15073683

AMA Style

Eivazzadeh S, Mutyala S, Chinthala J, Fotrousi F, Khatibi S. Blockchains’ Impact on Enhancing Physical Activity, Rehabilitation, Sport, and Exercise-Based Therapeutics: A Systematic Review. Applied Sciences. 2025; 15(7):3683. https://doi.org/10.3390/app15073683

Chicago/Turabian Style

Eivazzadeh, Shahryar, Sravan Mutyala, Jaideep Chinthala, Farnoosh Fotrousi, and Siamak Khatibi. 2025. "Blockchains’ Impact on Enhancing Physical Activity, Rehabilitation, Sport, and Exercise-Based Therapeutics: A Systematic Review" Applied Sciences 15, no. 7: 3683. https://doi.org/10.3390/app15073683

APA Style

Eivazzadeh, S., Mutyala, S., Chinthala, J., Fotrousi, F., & Khatibi, S. (2025). Blockchains’ Impact on Enhancing Physical Activity, Rehabilitation, Sport, and Exercise-Based Therapeutics: A Systematic Review. Applied Sciences, 15(7), 3683. https://doi.org/10.3390/app15073683

Note that from the first issue of 2016, this journal uses article numbers instead of page numbers. See further details here.

Article Metrics

Back to TopTop