Next Article in Journal
An Encoder-Only Transformer Model for Depression Detection from Social Network Data: The DEENT Approach
Previous Article in Journal
Text Mining Approaches for Exploring Research Trends in the Security Applications of Generative Artificial Intelligence
 
 
Font Type:
Arial Georgia Verdana
Font Size:
Aa Aa Aa
Line Spacing:
Column Width:
Background:
Article

A Study on Residential Community-Level Housing Vacancy Rate Based on Multi-Source Data: A Case Study of Longquanyi District in Chengdu City

1
The Faculty Geography Resources Sciences, Sichuan Normal University, Chengdu 610101, China
2
Key Laboratory of Land Resources Evaluation and Monitoring in Southwest China, Sichuan Normal University, Chengdu 610066, China
*
Author to whom correspondence should be addressed.
Appl. Sci. 2025, 15(6), 3357; https://doi.org/10.3390/app15063357
Submission received: 4 February 2025 / Revised: 11 March 2025 / Accepted: 12 March 2025 / Published: 19 March 2025

Abstract

As a pillar industry of China’s economy, the real estate sector has been challenged by the increasing prevalence of housing vacancies, which negatively impacts market stability. Traditional vacancy rate estimation methods, relying on labor-intensive surveys and lacking official statistical support, are limited in accuracy and scalability. To address these challenges, this study proposes a novel framework for assessing residential community-level housing vacancy rates through the integration of multi-source data. Its core is based on night-time lighting data, supplemented by other multi-source big data, for housing vacancy rate (HVR) estimation and practical validation. In the case study of Longquanyi District in Chengdu City, the main conclusions are as follows: (1) with low data resolution, the model estimates a root mean square error (RMSE) of 0.14, which is highly accurate; (2) the average housing vacancy rate (HVR) of houses in Longquanyi District’s residential community is 46%; (3) the HVR rises progressively with the increase in the distance from the city center; (4) the correlation between the HVR of Longquanyi District and the house prices of the area is not obvious; (5) the correlation between the HVR of Longquanyi District and the time of completion of the communities in the region is not obvious, but the newly built communities have extremely high HVR. Compared to the existing literature, this study innovatively leverages multi-source big data to provide a scalable and accurate solution for HVR estimation. The framework enhances understanding of urban real estate dynamics and supports sustainable city development.

1. Introduction

In recent years, China has experienced a rapid urbanization process, with significant changes in urban population density and spatial structure. By 2024, China’s urbanization rate reached 67% [1], but the distribution of urban population density is extremely uneven, and the eastern region is densely populated, while the western region is sparsely populated. This uneven population distribution presents a significant challenges to urban planning and community policy [2]. In the context of rapid urbanization in China, the phenomenon of a “ghost city” has attracted wide attention. The so-called “ghost city” refers to a new city with a sparse population and an extremely high housing vacancy rate due to excessive development. Take Kangbashi New Area in Ordos as an example; it was called a “ghost city” due to the lack of population support at the beginning, but with government intervention and the gradual improvement of the market mechanism, it gradually became livable [3]. This phenomenon reflects the dynamic change of vacancy rates in the process of Chinese urbanization and its impact on urban sustainability. Vacancy rate is an important indicator of urban sustainable development, and there are many relevant studies in the world. For example, Armstrong et al. proposed the vacancy rate visual analysis method (VVAM) to evaluate the effectiveness of an urban regeneration strategy by quantifying and visualizing building vacancy rates [4]. In addition, Newman et al. conducted a longitudinal analysis of vacancy rates in large cities in the United States from 1960 to 2010 and found that factors such as demographic change, unemployment rate, and urban expansion had a significant influence on vacancy rates in [5]. These studies provide an important international perspective for understanding the dynamic changes in vacancy rates.
The term “vacant housing” denotes properties that are unoccupied or are actively listed for sale or rent [6,7]. Vacancies can be transient (e.g., seasonal or transitional) [8] or structural (e.g., long-term, driven by economic or policy factors) [9]. This issue not only results in the wastage of resources [10] and escalates social and economic costs [11] but it may also compromise public safety [12,13].
The housing vacancy rate in a given region is a significant indicator of the health of the local real estate market. Consequently, employing scientific methodologies to investigate the housing vacancy rate can facilitate the resolution of this issue, enhance rational allocation and utilization of resources, and foster sustainable urban development.
Since most developed countries develop early, they usually have a housing vacancy rate calculation system based on actual statistical data. For instance, the United States utilizes the “American Community Survey, Current Population Survey/Housing Vacancies and Homeownership Survey (CPS/HVS) [14,15]”, the “American Community Survey (ACS)” [16], and records from the “United States Postal Service (USPS) [17]”. Japan conducts sampling surveys of houses and land to compile the Housing and Land Survey (HLS) data [18], while Singapore’s Urban Redevelopment Authority (URA) compiles relevant data under its leadership [19]. In contrast, Chinese authorities have yet to establish a formal statistical system, and the difficulty of obtaining data from the real estate industry has led to relatively lagging progress in the research of the urban housing vacancy rate in China.
At present, some scholars in the academic community have conducted vacancy rate studies based on survey statistics in certain regions of China. For instance, Luo Xinchuan took Shanghai as the research object, designed a field survey plan, and carried out investigations [20]. In addition, there are studies that, based on electricity consumption data, set a minimum threshold and extract the vacancy rate [21]. However, these types of research rely on a large amount of actual survey data. For cities that are rapidly developing and changing, their timeliness, flexibility, and ability to continuously track are relatively poor. Therefore, some scholars have turned to seeking more timely indirect data to explore the issue of vacant housing in cities. For example, Wei Ge et al. [22] used night-time light data to construct a “ghost city” index. Shi, LF and others proposed the new concept of “ghost community” [23].
With the continuous advancement of remote sensing technology and the proliferation of multi-source big data, current research that integrates remote sensing and big data has evolved from merely identifying the general vacancy conditions of regions to assessing specific vacancy rates. For example, He Lei and Pan Jinghu et al. [24] utilized remote sensing and Weibo check-in data to conduct a pixel-based study on the vacancy rate of housing in 30 sample cities. Their findings indicated that the vacancy rate in the eastern regions of China is relatively low, while it is higher in the central and western regions, with more pronounced vacancy issues in small- and medium-sized cities. Zhang Dong et al. [25] adopted a method combining point-of-interest (POI) data, high-resolution imagery, and night-time light data to conduct an in-depth study on the vacancy rate of housing in the Yuelu District of Changsha City. The results show that the overall vacancy rate in the study area was 17.88%, with significantly higher vacancy rates in non-urbanized areas compared to urbanized areas. Moreover, the vacancy rate exhibited distinct spatial clustering characteristics, where high and low vacancy rate areas aggregated separately. Shi et al. [26] used Luojia-1 night-time light data along with OpenStreetMap (OSM) and high-resolution imagery to investigate the vacancy rate of housing in Guiyang City. The study found that houses located farther from the city center and newly constructed houses had higher vacancy rates.
The current research predominantly focuses on a large-scale analysis of vacancy rates, primarily describing the spatial distribution patterns of housing vacancies at the regional level. However, studies that can refine the research scale to the residential community level are relatively scarce. In light of this research gap, this study proposes an innovative method for assessing housing vacancy rates by integrating multi-source big data, aiming to achieve a precise evaluation of the vacancy rates in specific residential communities. This study takes the Longquanyi District of Chengdu City as a case for estimation and analysis and validates the results through field sampling surveys. It is hoped that this approach will provide new perspectives and methodologies for the investigation of urban housing vacancy rates.

2. Materials and Methods

2.1. Study Site Overview

Chengdu, as a significant city in the western region of China, has experienced rapid development in recent years. By the end of 2023, the city’s permanent resident population reached 21.403 million, with a GDP total of RMB 2.21 trillion [27]. However, despite the remarkable growth in both economic and population scales, some scholars have pointed out the existence of the so-called “ghost city” phenomenon in Chengdu, with a vacancy rate as high as 24.7% [28]. “Ghost city” refers to a large number of underutilized housing areas. Against the backdrop of the in-depth collaborative development of the Chengdu–Chongqing economic circle, the Longquanyi District of Chengdu has achieved particularly outstanding development results in recent years. Longquanyi District is not only the core area of Chengdu’s “eastward” strategy but is also a microcosm of Chengdu’s development vitality. Push–pull factors promote population mobility [29], and the imbalance of push–pull conditions in rapidly developing cities may increase the risk of vacancy in urban houses.
In light of this, this paper focuses on an in-depth study of Longquanyi District, exploring a scientific method to accurately extract the vacancy rate of housing in the region using multi-source indirect data sources. This study aims to reveal the true situation of the vacancy rate of residential housing in Longquanyi District, providing scientific decision-making support for local development planning. Furthermore, this study also has a macro perspective, which can reflect the overall development trend of Chengdu to a certain extent, observe and analyze the “ghost city” phenomenon in Chengdu, and, thus, provide theoretical and empirical support for sustainable urban development. The exact location of Longquanyi District is detailed in Figure 1.

2.2. Data Sources and Preprocessing

2.2.1. Night-Time Light Data

We used night-time light data from the Visible Infrared Imaging Radiometer Suite (VIIRS) onboard the United States National Polar-orbiting Partnership Satellite (NPP/VIIRS), provided by the Earth Observation Group (EOG). These data have a spatial resolution of approximately 500 m. We selected the February 2024 VIIRS_vcmslcfg data, which have been corrected for scattered light to enhance the dynamic range. This correction helps to better capture the variations in night-time light intensity, which is crucial for our analysis of urban areas. The data can be accessed at https://eogdata.mines.edu/products/vnl/ (10 June 2024).

2.2.2. Point of Interest (POI) Data

POI data consists of geographic points closely related to human activities, such as schools, restaurants, hospitals, etc. These points indicate areas of human interest and can reflect the distribution and concentration of urban populations. We obtained POI data from Gaode Map (Amap), a leading Chinese map data provider with a comprehensive and up-to-date database. After registration, we accessed the data through Amap’s open interface. The original dataset included 21 categories and 40,081 points. We then cleaned and filtered the data based on their relevance to residents’ daily lives, resulting in eight categories: Catering Services, Shopping Services, Daily Life Services, Sports and Leisure Services, Medical and Health Care Services, Education and Culture Services, Government and Social Organizations, and Financial and Insurance Services, totaling 38,913 points. This selection ensures that the POI data used are directly relevant to urban population distribution and activities. The POI data were accessed at https://lbs.amap.com/ (12 May 2024).

2.2.3. Area of Interest (AOI) Data

AOI data, or surface information, represent region-like geographic entities, such as residential areas, universities, or stadiums. They can be in the form of points, lines, or polygons and are used to identify specific regions in geospatial data. In our study, AOI data refers to the surfaces of communities obtained from Gaode Map. We used the open interface provided by Amap to acquire these data. After comparing the data with actual images and other auxiliary data, we cleaned the dataset to obtain 632 residential community surface elements. These data include attributes such as the completion time of the residential community and the average unit price. The AOI data were also accessed at https://lbs.amap.com/ (12 February 2024).

2.2.4. Supplementary Housing Information

To address potential insufficiencies and missing information in the AOI data, we utilized information from two leading Chinese internet housing intermediary websites: Shell.com and Chain.com. These websites provided additional details about the price of residential communities, the year of completion, and other attributes. These supplementary data helped in enriching our dataset and ensuring more accurate and comprehensive information for our analysis. The data from Shell.com were accessed at https://cd.ke.com/ (12 May 2024), and the data from Chain.com were accessed at https://lianjia.com/ (12 May 2024).

2.3. Methodology

Developed countries and regions around the world, such as the United States, Japan, and Singapore, are not only economically prosperous but also demonstrate a high degree of professionalism and foresight in the field of urban management and real estate. These regions have developed a sophisticated and complete system for surveying housing vacancy rates, which requires in-depth insights into the property market and a large amount of long-term and continuous field research data. Through this system, the relevant authorities are able to accurately and timely grasp the housing vacancy situation, providing strong data support for policymaking and urban planning.
However, in countries or regions where there is no official research system in place, such as mainland China, it is particularly difficult to accurately measure the vacancy rate in a given area. Nevertheless, this does not mean that we cannot conduct in-depth research and analysis on this issue. On the contrary, we should strengthen the exploration and investment in the relevant areas in order to gradually establish a housing vacancy rate survey system that meets our own national conditions and provide a strong guarantee for the healthy development of the property market.
There are already some studies in the academic world that have tried to estimate the housing vacancy rate of a specific region through some direct or indirect data. For example, some studies have used electricity consumption data to set a threshold to determine whether a house is vacant or not [21], while others have combined microblogging check-in data and night-time lighting data to analyze the housing vacancy situation [24]. With the advancement of multi-source big data technology, our research materials have become richer, opening up new avenues for in-depth exploration of housing vacancy rates.
HVR estimates depend on the correlation of night-time light intensity and vacancy rates, so the statistical analysis of DN values is important and affects all estimates. The heterogeneity of resident habits, 500 m resolution limit, and time change may introduce errors. Therefore, we mixed multi-source data, sampling, and survey sample calibration to minimize errors.
In this study, rooms that are not used at night are defined as vacant rooms, and the proportion of such rooms in each neighborhood is regarded as the housing vacancy rate in that neighborhood, which is divided into these parts.

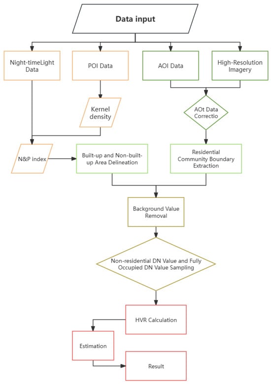
2.3.1. Model Assumptions and Workflow

The preprocessing, fusion, and extraction of DN values in this study were all performed using ArcGIS Pro 3.0.
The model is constructed based on the following core assumptions:
  • Night-time light intensity positively correlates with residential occupancy;
  • Non-residential light interference (e.g., roads, factories) can be effectively excluded via POI/AOI data;
  • The DN threshold for fully occupied areas can be accurately calibrated through sampling.
The workflow consists of four key stages (Figure 2):

2.3.2. Delineation of Built-Up and Non-Built-Up Areas

In the investigation of urban development and the impact of human activities, the precise demarcation of urbanized and non-urbanized areas is of paramount importance. Night-time light data, as a crucial indicator of the intensity of human activities in cities, have been extensively applied in recent years, particularly in delineating the boundaries of urbanized areas. However, it is essential to recognize that the accuracy of such demarcation based solely on night-time light data is not satisfactory due to the low resolution of the data and the interference of light spill-over effects [30]. To address this challenge, we introduce cleaned point-of-interest (POI) data, which include various facilities closely related to daily human life, such as restaurants, supermarkets, banks, and hospitals. Previous studies have confirmed that the integration of night-time light data with POI data can effectively eliminate noise in the night-time light data and significantly mitigate the impact of light spill-over effects [31,32]. Therefore, we constructed the NP index by combining POI data with night-time light data and set appropriate thresholds for the classification of urbanized and non-urbanized areas.
The cleaned POI data were analyzed using kernel density estimation. After iterative experimentation, the optimal parameters were determined as an output resolution of 10 m and a search radius of 650 m. On this basis, we integrated night-time light data using the following formula:
N P i = P i × N T L i
where N P i is the NTL and POI index, P i is the POI kernel density value at point i, and N T L i is the night-time light luminance value at point i. At the same time, in order to create a better delineation effect, we resampled the night-time light data to a resolution of 10 m of the POI kernel density data.

2.3.3. Determination of Residential Communities

In order to precisely estimate the housing vacancy rate (HVR) of residential communities, it is essential to accurately delineate the boundaries of these communities. Utilizing area-of-interest (AOI) data, we acquired detailed polygonal data for residential communities within the Longquanyi District of Chengdu City. Despite this, issues such as overlapping features and positional discrepancies necessitate further refinement to ensure the precision of the residential community locations and their boundaries. Consequently, we incorporated high-spatial-resolution imagery provided by Google, which offers a spatial resolution of 0.5 m, as ancillary data. This imagery served as a reference for manual visual adjustments to address the inaccuracies present in the AOI data. The specific types of errors rectified and the resultant adjustments are illustrated in Figure 3.

2.3.4. Extraction of DN Values for Non-Residential Areas

The vacancy rate estimated in this study is specifically for residential communities, so the influence of lights from factories, schools, roads, and other areas should be excluded. In order to exclude non-residential areas and images with abnormal lighting values, we identified residential and non-residential areas using the previously delineated community surfaces and combined them with Google HD imagery to sample roads, streetlights, and non-residential areas to obtain DN “background values”. Some of the sampling samples and types are shown in Figure 4.
The sampling calculation formula is as follows:
N U = a v g j = 1 n N U , j
N R = N A N U
where N U is the average DN value of non-residential area, N U , j is the average DN value of the jth sample of non-residential area, N A is the DN value of residential area, and N R is the real DN value of residential area. The true DN value for the study area was obtained by subtracting this sampling value from the original data.

2.3.5. Full Residence DN Withdrawal

In order to estimate the vacancy rate, it is also necessary to determine the DN threshold when the house is fully occupied. After eliminating the influence of the “background value”, we selected the average DN value of partially occupied areas as the threshold value of non-vacant areas. Generally speaking, people prefer to live in areas with good geographical location, convenient traffic, and complete living facilities. These so-called fully inhabited areas not only have the distinctive feature of high DN values but also have high POI kernel density values, are surrounded by a wealth of public facilities and commercial services, are close to transport routes, usually located in the heart of the city, and have high building densities. Partially full residential communities are shown in Figure 5.
The formula for calculating the full occupancy threshold is as follows:
N f = a v g j = 1 n N f , j
where N f is the full settlement threshold, N f , j is the average true DN value of the jth full settlement sample, and n is the number of full settlements sampled.
For an individual house, the original data resolution of 500 m cannot adequately represent the actual situation. However, the average area of residential communities in the study area is 38,871.40 square meters. Therefore, it is feasible to consider a residential community as a whole and use the resampled N&P data at a resolution of 10 m to represent a residential community.

2.3.6. Calculation of HVR

Previously, we extracted the true DN values of residential communities and sampled some of the fully placed communities. Therefore, we were able to construct an HVR estimation model based on the real DN values of a residential community to estimate the housing vacancy rate in the study area with the following model equation:
H i = 1 N i N f × 100 % N i < N f 0 N i N f
where   H i is the housing vacancy rate of ith residential community, N i is the true DN value of the ith residential community, and N f is the threshold for fully occupied housing.

2.3.7. Accuracy Verification

To ensure the representativeness of the sample, this study combined the characteristics of neighborhood relations, traffic conditions, and the feasibility of field validation, and used the stratified sampling method for field validation. The geographical location includes the city center and suburbs and new development zones, including high-end villas, mid-range apartments, and mixed-use communities. Priority was given to communities that can be safely photographed at night. A total of 19 residential areas were selected to conduct the field sampling and cross-verification at night to ensure the smooth implementation of the on-site verification. Statistical analysis of the photos of community lighting houses taken at night and, when it was difficult to obtain valid photos, manual visual inspection were carried out to calculate the actual vacancy rate data. The formula for calculating the actual vacancy rate is as follows:
R H i = a v g t = 1 n R H i , t
where R H i is the actual housing vacancy rate of the ith sample plot and R H i , t is the housing vacancy rate of the ith sample plot on day t . Figure 6 shows some of the field validation data collection plots. This study selected 19 sample communities from different clusters and collected data from 1972 households.

3. Results

3.1. Results of the Delineation Between Built-Up and Non-Built-Up Areas

In this study, the NP index was constructed based on night-time light data and POI kernel density. There are various ways to determine the delineation threshold, such as the density curve graphing method, to seek the mutation threshold [33], the empirical threshold method, and the method of cross-validation by drawing on statistical data [34,35]. For the study area, after trying many methods, the cross-validation method was the most effective, and through many experiments, this study took 25.5 as the threshold to divide the built-up area and the non-built-up area; the results are shown in Figure 5. Based on this calculation, we calculated that the built-up area of Longquanyi District of Chengdu City in 2023 was 105.62 km2, and compared with the actual statistical data of the built-up area of 103.63 km2 [36], the current error rate of the measurement results is 1.92%, which fully shows the accuracy and reliability of the method. The results of the division are shown in Figure 7.
In general, the important barrier of Longquan Mountain restricts the spread of built-up areas to the east, so that the built-up area of Longquanyi District is bounded by Longquan Mountain and concentrated in the middle and south of the east side of the whole area, while the northern part of the area is scattered in clusters. The non-built-up areas are mainly located in the western part of Longquanyi District, which are less developed and contain a more natural environment and non-urban land. The built-up areas are not entirely homogeneous, and there are some undeveloped “enclaves”, as well as some non-built-up areas surrounded by built-up areas. There are also smaller patches of built-up areas within the non-built-up area, creating small areas that are relatively independent of the larger built-up area.

3.2. Residential Neighborhood Face Extraction

Through the previously mentioned method of using a combination of AOI data and Google HD maps, we were able to quickly, massively, and accurately extract a total of 632 residential community faces in Longquanyi District (some residential communities have more than one face) and obtain the Longquanyi District residential community distribution data; the results of the extractions are shown in Figure 8.
From the extraction results, the spatial distribution of residential communities in the study area shows characteristics of multi-center, grouped, and clustered along the traffic axis. This is in line with the spatial development strategy of Longquanyi District of “one mountain, three slices, one axis, and multiple clusters” and the development pattern of Longquan Street as the core, supplemented by Xihe Street, Tong’an Street, and Luodai Town. Specifically, the district is not clustered around a single center but around the administrative center, economic development zone, university city, traffic hubs, and other sub-centers to form high-density clusters, and along the Chengdu–Chongqing Expressway, Xialong Expressway, Yidu Avenue, Chenglong Avenue, and other major traffic arteries. Secondary roads at all levels will be the different scales of the residential clusters linked together, the formation of a networked residential spatial structure. In addition, the newly built districts are gradually expanding to the periphery of the city, forming new residential districts, while some areas (e.g., Longquanshan District) have sparse distribution of districts and relatively weak residential functions due to historical reasons and natural conditions. This spatial distribution of multi-center, clustered residential districts along the traffic axis is the result of a combination of factors, such as the urban development process, population distribution characteristics, and the structure of the traffic.

3.3. Estimated Results of Vacancy Rates in Residential Communities

We estimated the housing vacancy rate to the precise level of individual communities. We evaluated the accuracy of the model estimation results using the mean absolute error (MAE) and root mean square error (RMSE) from the field survey data. Table 1 shows the accuracy of HVR estimation. The MAE and RMSE are calculated as follows:
M A E = 1 n i = 1 n H i R H i
R M S E = 1 n i = 1 n H i R H i 2
where M A E is the mean absolute error, RMSE is the root mean square error, H i is the estimated vacancy rate, R H i is the measured vacancy rate, and n is the survey sample size. The estimated housing vacancy rates of the survey sample communities are shown in Table 2.
After calculation, the mean absolute error (MAE) of the model estimation results is 0.1085, and the root mean square error (RMSE) is 0.1448. This proves that the overall accuracy is high, with strong credibility and high practical significance. We divided the housing vacancy rate of residential communities in Longquanyi District into grades (see Figure 8). Overall, the average housing vacancy rate across residential communities in Longquanyi District reached 46%, with significant spatial heterogeneity: 14.4% of communities exhibited very high vacancy rates (>80%), 22.6% showed high rates (60–80%), and 42.8% fell into the medium category (40–60%). The dominance of communities with high and very high vacancy rates contributed to the overall elevated vacancy level in the district.
We graded the housing vacancy rate in each neighborhood at intervals of every 0.2 (20%), which gives us the housing vacancy rate and its layout in the residential community of the study area (Figure 9).
On the whole, the average vacancy rate of houses in Longquanyi District is 46%, among which communities with a very high vacancy rate (>80%) account for 14.4%, communities with a high vacancy rate (60–80%) account for 22.6%, communities with a medium vacancy rate (40–60%) account for 42.8%, communities with a low vacancy rate (20–40%) account for 25.5%, and those with a very low vacancy rate (<20%) account for 22.2%. It can be seen that the vacancy rate of residential areas in Longquanyi District of Chengdu is affected by the relatively high and extremely high vacancy rates. Even the overall vacancy rate is much higher than that of cities like Chongqing (HVR is 20.8%) [10]. It can be said that Longquanyi District is currently in a high vacancy rate.
In terms of spatial distribution, low-vacancy-rate communities are mainly concentrated around Chengdu University, around Longquanyi metro station, and in the center of Tong’an Street. Communities with high vacancy rates are distributed at the edges of the clusters. We conducted a local spatial autocorrelation analysis of the vacancy rates of residential communities to explore the spatial correlation and clustering characteristics of the vacancy rates. The results are shown in Figure 10.
In Figure 10, HH represents a high vacancy rate in both the district and its surrounding districts, with a high–high positive correlation between them. LL represents a low vacancy rate in both the district and its surrounding districts. A low–low correlation is observed between the two variables. The HL scenario represents a district with a high vacancy rate and its surrounding districts with a low vacancy rate, exhibiting a high–low correlation. The remaining cases demonstrate no significant correlation.
The results demonstrate that the HH area is predominantly situated in the peripheries of Longquanyi, Damian Street, Longquan Street, Tongan Street, and Luodai Town. This suggests that the vacancy rate of housing in this area is relatively high and that there is an HH spatial agglomeration with significant development potential. Conversely, the LL area is concentrated in the vicinity of Chengdu University in Shiling Street, Longquanyi District, which exhibits a low vacancy rate and displays the characteristics of agglomeration. This area has undergone more comprehensive development. In general, the size of the housing vacancy rate in the study area exhibits certain spatial clustering characteristics. Consequently, in the subsequent development process, it is essential to implement targeted adjustments and optimizations to the agglomeration characteristics of each area, particularly the high–high agglomeration area. This can be achieved through optimizing housing facilities and transport conditions, among other factors, to facilitate the further development of the high–high agglomeration area as a whole.

3.4. Correlation Analysis of Vacancy Rate of Residential Community with House Prices and Time of Construction

The housing vacancy rate in a neighborhood can be affected by many conditions, such as the housing price and year of completion of the neighborhood [37,38,39].
However, other studies believe that the housing price and construction time is not a simple linear relationship with HVR but is also affected by the welfare policy [40], the mismatch between housing supply and demand [41], and the capitalization of real estate [42].
First, a linear correlation analysis was conducted between house prices and HVR. It can be concluded from Figure 11 that the coefficient of determination between house price and HVR is only 0.0007, which indicates that there is obviously no linear correlation between the HVR of a residential community in Longquanyi District and the house price in the area.
Then, a linear correlation was analyzed between the year of completion and HVR. It can be concluded from Figure 12 that the coefficient of determination between the year of completion and HVR is only 0.01166, which indicates that the HVR of the residential community in Longquanyi District is obviously non-linearly correlated with the year of completion of the area.
As far as the rapid development of Longquanyi District is concerned, the amount of new house construction is quite large; built between 2014 and 2024, the village reached 20%, so we assume reasonable doubt about the relationship between the residential vacancy rate and housing prices. There is no obvious linear relationship between the variables, demonstrating that there may be a housing supply and demand imbalance in Longquanyi District. Future research is necessary to explore whether this is the case.
Using HVR as the Z coordinate, house price as the X coordinate, and the year of completion as the Y coordinate to make a three-dimensional scatter plot (see Figure 13), it can be seen that the purple and blue low vacancy rate areas are concentrated close to the timeframe between 1990 and 2005, and this part of the house price is in the middle level of the overall house price. It can be seen that this part of the residential neighborhoods is popular in the market; the medium vacancy rates of cyan, green, and yellow occupy the majority of the area, which is relatively dispersed in terms of house prices and time of completion, and at the same time, some of the neighborhoods with medium vacancy rates have been built at a relatively later date. The high vacancy spots in red and brown are relatively dispersed in terms of year of completion but have a concentration of home prices around CNY 10,000. There are two outliers in the figure: the red outlier is Wolong Valley Nine, a high-end villa community in Longquanyi District, which was built in 2020, and its house price reaches over CNY 30,000, with a high vacancy rate. The purple outlier is Dong’an Lake Future City neighborhood, which is still partially under construction, although it has the same house price of more than CNY 30,000, but its vacancy rate in the data showed very low. This shows that there may be a more complex non-linear relationship between vacancy rates, house prices, and time to completion.

4. Discussion

4.1. Exploration of the Emergence of Special Circumstances in the Study Area

Dong’an Lake Future City is a newly developed large-scale residential community in Longquanyi District, which is positioned as a high-end district with house prices above CNY 30,000 and close to Dong’an Lake Dayun Park (Figure 14). The model estimation results show that the vacancy rate of the district is very low, but according to the actual survey, its occupancy rate is low, demonstrating that the model estimation is inconsistent with the actual situation. The same is true for the positioning of high-end Wolong Valley Nine Villa District: its prices are also more than CNY 30,000. According to the survey, its actual vacancy rate is not much different from the model estimation. Because it is a high-end villa community, its other surrounding light sources are less polluted, making the model assumption of the intensity of the night-time light values exhibited by the use of the houses to be in high compliance with the actual situation.
Therefore, the reasons for the deviation of the model estimation results from the actual situation are mainly due to the limitations of the night-time lighting data themselves and the disturbing factors not taken into account by the model, which are summarized below:
Data accuracy limitation: The commonly used night-time lighting data, such as NPP-VIIRS used in this study, has a spatial resolution of 500 m, which makes it difficult to identify individual buildings and even more difficult to distinguish whether there are people living inside the houses. At the same time, the night-time light values in the Future City community are strongly influenced by road lights, park landscape lights, and the phenomenon of unoccupied houses turning on their lights at night and will have an impact on the actual night-time light values assumed by the model to be formed by residential use. In this case, the overall light intensity in the area is anomalous, which, in turn, is misjudged by the model as a low vacancy rate.
The model assumptions do not match the reality of the community: The model assumes a positive correlation between night-time light intensity and occupancy, i.e., the stronger the light, the higher the occupancy. However, the reality of Future City is that, as a new community, it has a low occupancy rate. The fact that Future City, as a newly developed community, has a large number of furnished but unoccupied homes and that the developer maintains night-time lighting in the homes for showroom and sales purposes, even if the homes are vacant, further exacerbates the bias in the data, resulting in distorted night-time lighting data. Even with the integration of OSM data, POI data, high-resolution satellite imagery, and field validation, it is still difficult to completely eliminate this data bias.

4.2. Strengths, Weaknesses, and Prospects of This Study

This study leverages the advantages of multi-source big data to efficiently estimate the housing vacancy rate in Longquanyi District, Chengdu City. Compared to traditional methods, such as household surveys, this approach offers benefits including speed, efficiency, and relative accuracy. In the absence of a mature and comprehensive official survey mechanism, it provides a scientifically feasible method for assessing the housing vacancy rate in the region, while also serving as a supplement to other survey methods. However, due to the limitations of the spatial resolution of the data, it is difficult to further improve the estimation accuracy under current data conditions. Although higher precision night-time light satellite data, such as Luojia-1 and Jilin-1, which can achieve sub-meter spatial resolution, are available, their low timeliness and high cost make them unsuitable for rapidly changing markets. We hope to obtain higher quality satellite data in the future to further enhance estimation accuracy and look forward to the emergence of more targeted data to promote the development of housing vacancy rate surveys based on multi-source big data. Moving forward, the assessment of housing vacancy rates requires continuous innovation in both data and methodology:
  • Explore broader multi-source data fusion: On the basis of existing data, further integrate demographic data, night-time takeaway orders, water, electricity and gas usage data, cell phone signaling data, etc., to build a more comprehensive assessment system that better reflects the real occupancy situation.
  • Develop smarter identification algorithms: Develop algorithms that can automatically identify mixed residential and commercial areas; for example, combining deep learning technology to extract features such as building form and surrounding environment to improve identification accuracy. At the same time, develop a more sophisticated identification model for vacant house lights to exclude the influence of other light interference sources, such as car lights and landscape lights.
  • Build a dynamic monitoring and evaluation system: The state of housing vacancy is not static, so it is necessary to establish a dynamic monitoring mechanism, such as regularly collecting night-time lighting data, updating the relevant databases, and making real-time adjustments to the model in conjunction with changes in the market, in order to more accurately reflect the dynamic trend of the housing vacancy rate.
In conclusion, the assessment of housing vacancy rate is a complex and dynamically changing subject, which requires the comprehensive use of multi-source data, intelligent algorithms, and dynamic monitoring tools to continuously improve the accuracy and reliability of the assessment and to provide more powerful data support for urban planning and real estate market regulation.

5. Conclusions

In this paper, we conducted an in-depth investigation on the vacancy rate of housing at the residential neighborhood level in Longquanyi District, Chengdu City, and proposed and implemented a method for assessing the vacancy rate of housing based on multi-source big data. The method takes night lighting data as the core, supplemented by POI, AOI, and other data sources, and achieves accurate estimation of the housing vacancy rate by constructing an NP index, kernel density analysis, spatial autocorrelation analysis, and other technical means. The main findings are as follows: 1. Accuracy of the estimation model: the model using night-time lighting data and other multi-source data has high accuracy in estimating the housing vacancy rate at low resolution. The average absolute error of the model is 0.1085, and the root-mean-square error is 0.1448. 2. Situation of the housing vacancy rate: The average housing vacancy rate in the residential community of Longquanyi District is 46%, and the overall vacancy rate is at a high level. 3. Spatial clustering characteristics of housing vacancy rate: The housing vacancy rate in the study area shows certain spatial clustering characteristics, with high vacancy rate areas concentrated at the edge of the area, and low vacancy rate areas concentrated in the core areas of the clusters with convenient traffic and perfect facilities. 4. Relationship between the vacancy rate and housing price and completion time: This study found that the correlation between the vacancy rate and the housing price and completion time in the study area is not significant.

Author Contributions

Conceptualization, Y.Z. and W.C.; methodology, Y.Z.; software, J.Z.; validation, Y.Z. and J.Z.; formal analysis, Y.Z.; investigation, D.C.; resources, D.L.; data curation, W.W.; writing—original draft preparation, Y.Z.; writing—review and editing, Y.Z. and D.C.; visualization, D.L.; supervision, W.C.; project administration, Y.Z.; funding acquisition, W.C. All authors have read and agreed to the published version of the manuscript.

Funding

This research was funded by the Humanities and Social Sciences Foundation of the Ministry of Education of the People’s Republic of China, grant number 18YJC850004; the Key Project of Sichuan Provincial Science and Technology Program, grant number 2022YFS0488; and the National Natural Science Foundation of China (NSFC), grant number 32060370.

Institutional Review Board Statement

Not applicable.

Informed Consent Statement

Not applicable.

Data Availability Statement

The NPP/VIIRS night-time light data with a spatial resolution of 500 m were obtained from the Earth Observation Group (https://eogdata.mines.edu/products/vnl/, accessed on 12 February 2024). The data from February 2024 VIIRS_vcmslcfg provided by the platform were selected and corrected for scattered light to increase the dynamic range. POI (point-of-interest) data were obtained from Gaode Map (Amap) (https://lbs.amap.com/, accessed on 12 February 2024). The dataset includes 21 categories and 40,081 points, which were cleaned and filtered to 8 categories and 38,913 points based on their relevance to residents’ daily lives. AOI (area-of-interest) data, including residential community boundaries and attributes (e.g., completion year, average unit price), were obtained from Amap (https://lbs.amap.com/, accessed on 12 February 2024). After cleaning and validation, a total of 632 residential community surface elements were extracted. Additional residential community information (e.g., price, completion year) was supplemented using data from Shell.com (https://cd.ke.com/, accessed on 12 February 2024) and Lianjia.com (https://lianjia.com/, accessed on 12 February 2024), two leading online housing platforms in China.

Conflicts of Interest

The authors declare no conflicts of interest. The funders had no role in the design of the study; in the collection, analyses, or interpretation of data; in the writing of the manuscript; or in the decision to publish the results.

References

  1. National Bureau of Statistics. The People’s Republic of China 2024 National Economic and Social Development Statistical Bulletin. People’s Daily, 1 March 2025; p. 5. [Google Scholar]
  2. Morán Uriel, F.J.; Camerin, F.; Córdoba Hernández, R. Urban horizons in China: Challenges and opportunities for community intervention in a country marked by the heihe-tengchong line. In Diversity as Catalyst: Economic Growth and Urban Resilience in Global Cityscapes. Urban Sustainability; Siew, G., Zaheer, A., Ali, C., Eds.; Springer: Singapore, 2024; pp. 105–125. Available online: https://link.springer.com/chapter/10.1007/978-981-97-8776-0_6 (accessed on 5 March 2025).
  3. Yin, G.; Liu, Y.; Chen, Y. “Ghost city” or habitable city? The production and transformation of space in China’s new towns. Cities 2024, 145, 104678. [Google Scholar] [CrossRef]
  4. Armstrong, G.; Soebarto, V.; Zuo, J. Vacancy Visual Analytics Method: Evaluating adaptive reuse as an urban regeneration strategy through understanding vacancy. Cities 2021, 115, 103220. [Google Scholar] [CrossRef]
  5. Newman, G.; Lee, R.J.; Gu, D.; Park, Y.; Saginor, J.; Van Zandt, S.; Li, W. Evaluating drivers of housing vacancy: A longitudinal analysis of large U.S. cities from 1960 to 2010. J. Hous. Built Environ. 2019, 34, 807–827. [Google Scholar] [CrossRef] [PubMed]
  6. DiPasquale, D.; Wheaton, W. Urban Economics and Real Estate Market; Prentice Hall: Englewood Cliffs, NJ, USA, 1996. [Google Scholar]
  7. Sun, Q.; Zheng, S.; Liu, H. The international comparison and reference significance of residential vacancy statistics. Stat. Res. 2005, 8–12. [Google Scholar] [CrossRef]
  8. Roth, J.J. Empty Homes and Acquisitive Crime: Does Vacancy Type Matter? Am. J. Crim. Justice 2019, 44, 770–787. [Google Scholar] [CrossRef]
  9. Glaeser, E.L.; Gyourko, J. Urban Decline and Durable Housing. J. Political Econ. 2005, 113, 345–375. [Google Scholar] [CrossRef]
  10. Tan, Z.; Wei, D.; Yin, Z. Housing Vacancy Rate in Major Cities in China: Perspectives from Nighttime Light Data. Complexity 2020, 2020, 5104578. [Google Scholar] [CrossRef]
  11. He, G.; Mol, A.P.J.; Lu, Y. Wasted cities in urbanizing China. Environ. Dev. 2016, 18, 2–13. [Google Scholar] [CrossRef]
  12. Kondo, M.C.; Keene, D.; Hohl, B.C.; MacDonald, J.M.; Branas, C.C. A Difference-In-Differences Study of the Effects of a New Abandoned Building Remediation Strategy on Safety. PLoS ONE 2015, 10, e0129582. [Google Scholar] [CrossRef]
  13. Schachterle, S.E.; Bishai, D.; Shields, W.; Stepnitz, R.; Gielen, A.C. Proximity to vacant buildings is associated with increased fire risk in Baltimore, Maryland, homes. Inj. Prev. 2012, 18, 98–102. [Google Scholar] [CrossRef]
  14. Chen, Z.; Yu, B.; Hu, Y.; Huang, C.; Shi, K.; Wu, J. Estimating House Vacancy Rate in Metropolitan Areas Using NPP-VIIRS Nighttime Light Composite Data. IEEE J. Sel. Top. Appl. Earth Obs. Remote Sens. 2015, 8, 2188–2197. [Google Scholar] [CrossRef]
  15. Kresin, M. Other Vacant Housing Units: 2000, 2005 and 2010; US Census Bureau: Washington, DC, USA, 2013. [Google Scholar]
  16. Van Auken, P.M.; Hammer, R.B.; Voss, P.R.; Veroff, D.L. The American Community Survey in counties with “seasonal” populations. Popul. Res. Policy Rev. 2006, 25, 275–292. [Google Scholar] [CrossRef]
  17. Berland, A. Are Housing Vacancy Rates a Good Proxy for Physical Blight? Cityscape 2022, 24, 53–68. [Google Scholar]
  18. Public housing provision and housing vacancies in Japan. J. Jpn. Int. Econ. 2019, 53, 101038. [CrossRef]
  19. Amy, K.; Ming, Y.S.; Yuan, L.L. The natural vacancy rate of the Singapore office market. J. Prop. Res. 2000, 17, 329–338. [Google Scholar] [CrossRef]
  20. Luo, X. Survey design of vacant housing vacancy—Take Shanghai as an example. China Real Estate 2010, 30–32. [Google Scholar] [CrossRef]
  21. Jiao, L.; Zhang, M.; Qin, X.; Kong, Y. Identification, characteristics and causes of vacant housing in urban and rural areas—Based on multi-source data such as electricity consumption in X County in the North China Plain. J. Nat. Resour. 2022, 37, 2004–2017. [Google Scholar]
  22. Ge, W.; Yang, H.; Zhu, X.; Ma, M.; Yang, Y. Ghost City Extraction and Rate Estimation in China Based on NPP-VIIRS Night-Time Light Data. ISPRS Int. J. GEO-Inf. 2018, 7, 219. [Google Scholar] [CrossRef]
  23. Shi, L.; Wurm, M.; Huang, X.; Zhong, T.; Leichtle, T.; Taubenböck, H. Urbanization that hides in the dark—Spotting China’s “ghost neighborhoods” from space. Landsc. Urban Plan. 2020, 200, 103822. [Google Scholar] [CrossRef]
  24. He, L.; Pan, J.; Dong, L. Identification of vacant housing space based on remote sensing and microblog check-in data. Remote Sens. Technol. Appl. 2020, 35, 820–831. [Google Scholar]
  25. Zhang, D.; Li, D.; Zhou, L.; Huang, J.; Gao, H.; Wang, J.; Ma, Y. Use high score images and Luojia 1 data to estimate the housing vacancy rate. Bull. Surv. Mapp. 2021, 41–46, 52. [Google Scholar] [CrossRef]
  26. Shi, L.; Wurm, M.; Huang, X.; Zhong, T.; Leichtle, T.; Taubenböck, H. Estimating housing vacancy rates at block level: The example of Guiyang, China. Landsc. Urban Plan. 2022, 224, 104431. [Google Scholar] [CrossRef]
  27. Chengdu Municipal Bureau of Statistics; National Bureau of Statistics Chengdu Survey Team. 2023 Chengdu Municipal Statistical Bulletin on National Economic and Social Development. Chengdu Munic. People’s Gov. Bull. 2024, 3–9. [Google Scholar]
  28. Chen, K.; Wen, Y. The Great Housing Boom of China. Am. Econ. J. Macroecon. 2017, 9, 73–114. [Google Scholar] [CrossRef]
  29. Yang, G.; Zhang, L. Analysis of urban and rural migrant workers returning home to build houses—Based on the perspective of external situation analysis of ‘reverse push and pull’. Urban Dev. Stud. 2019, 26, 109–116. [Google Scholar] [CrossRef]
  30. Shi, K.; Huang, C.; Yu, B.; Yin, B.; Huang, Y.; Wu, J. Evaluation of NPP-VIIRS night-time light composite data for extracting built-up urban areas. Remote Sens. Lett. 2014, 5, 358–366. [Google Scholar] [CrossRef]
  31. Li, F.; Yan, Q.; Zou, Y.; Liu, B. Research on the extraction accuracy of urban built-up areas with night light POI—Take Luojia 101 star and NPP/VIIRS night light images as examples. Geomat. Inf. Sci. Wuhan Univ. 2021, 46, 825–835. [Google Scholar] [CrossRef]
  32. Tang, X.; Tang, J.; Li, W.; Gao, X.; Song, S. Luojia No.1 integrates the built-up area extraction of multi-source data. Remote Sens. Inf. 2023, 38, 78–87. [Google Scholar] [CrossRef]
  33. Zheng, H.H.; Gui, Z.P.; Li, F. Built-up extraction method combining night light data and point of interest data. Geogr. Geo-Inf. Sci. 2019, 35, 25–32. [Google Scholar]
  34. Florida, R.; Mellander, C.; Gulden, T. Global Metropolis: Assessing Economic Activity in Urban Centers Based on Nighttime Satellite Images. Prof. Geogr. 2012, 64, 178–187. [Google Scholar] [CrossRef]
  35. Shu, S.; Yu, B.; Wu, J.; Liu, H. Evaluation and application of the extraction method of urban built-up areas based on night light data. Remote Sens. Technol. Appl. 2011, 26, 169–176. [Google Scholar]
  36. 2023 Chengdu Longquanyi District National Economic and Social Development Bulletin. Available online: https://www.longquanyi.gov.cn//lqyqzfmhwz_gb/c168706/2024-06/13/content_c26e982abade4599bfe73efcb2b3b6fc.shtml (accessed on 2 September 2024).
  37. Bai, Y.; Wan, Y.; Zhang, S.; Mao, J. Housing vacancy rate impact factors to explore—Take Hefei as an example. Archit. Cult. 2019, 9, 69–71. [Google Scholar]
  38. Joo, H.; Lee, S.; Kang, S.-J.; Kim, S.-Y. Vacant House Characteristics by Use Area and Their Application to Sustainable Community. Appl. Sci. 2022, 12, 10696. [Google Scholar] [CrossRef]
  39. Yunmi, P.; D, N.G.; Jung-Eun, L.; Sukjin, L. Identifying and comparing vacant housing determinants across South Korean cities. Appl. Geogr. 2021, 136, 102566. [Google Scholar]
  40. Hoekstra, J.; Vakili-Zad, C. High vacancy rates and rising house prices: The Spanish paradox. Tijdschr. Voor Econ. En Soc. Geogr. 2011, 102, 55–71. [Google Scholar] [CrossRef]
  41. Molloy, R. Long-term vacant housing in the United States. Reg. Sci. Urban Econ. 2016, 59, 118–129. [Google Scholar] [CrossRef]
  42. Manganelli, B.; Anelli, D.; Tajani, F.; Morano, P. Capitalization Rate and Real Estate Risk Factors: An Analysis of the Relationships for the Residential Market in the City of Rome (Italy). Real Estate Manag. Valuat. 2024, 32, 101–115. [Google Scholar] [CrossRef]
Figure 1. Study area.
Figure 1. Study area.
Applsci 15 03357 g001
Figure 2. Workflow diagram of the estimation of the HVR.
Figure 2. Workflow diagram of the estimation of the HVR.
Applsci 15 03357 g002
Figure 3. Scenarios of errors within the AOI (area of interest): (a) surfaces erroneously marked as residential zones. (b) Surfaces overlapping with roadways. (c) Surfaces that do not completely cover the intended area. (d) Surfaces that are offset from their actual positions.
Figure 3. Scenarios of errors within the AOI (area of interest): (a) surfaces erroneously marked as residential zones. (b) Surfaces overlapping with roadways. (c) Surfaces that do not completely cover the intended area. (d) Surfaces that are offset from their actual positions.
Applsci 15 03357 g003
Figure 4. Various samples of non-residential areas: (a) roads and service areas; (b) factories; (c) non-residential buildings.
Figure 4. Various samples of non-residential areas: (a) roads and service areas; (b) factories; (c) non-residential buildings.
Applsci 15 03357 g004
Figure 5. Selection diagram of no vacant residential areas under multidimensional data superposition analysis.
Figure 5. Selection diagram of no vacant residential areas under multidimensional data superposition analysis.
Applsci 15 03357 g005
Figure 6. Selected sampling plots.
Figure 6. Selected sampling plots.
Applsci 15 03357 g006
Figure 7. NP index and map of built-up and non-built-up area divisions.
Figure 7. NP index and map of built-up and non-built-up area divisions.
Applsci 15 03357 g007
Figure 8. Distribution map of residential communities.
Figure 8. Distribution map of residential communities.
Applsci 15 03357 g008
Figure 9. Residential vacancy rate grading chart.
Figure 9. Residential vacancy rate grading chart.
Applsci 15 03357 g009
Figure 10. Spatial correlation and clustering characteristics of vacancy rates in residential communities.
Figure 10. Spatial correlation and clustering characteristics of vacancy rates in residential communities.
Applsci 15 03357 g010
Figure 11. Linear scatterplot of house prices and HVR.
Figure 11. Linear scatterplot of house prices and HVR.
Applsci 15 03357 g011
Figure 12. Linear scatterplot of built year and HVR.
Figure 12. Linear scatterplot of built year and HVR.
Applsci 15 03357 g012
Figure 13. Three-dimensional scatter plot of housing vacancy rate, housing price, and construction year.
Figure 13. Three-dimensional scatter plot of housing vacancy rate, housing price, and construction year.
Applsci 15 03357 g013
Figure 14. Situation of Dong’an Lake Future City and the surrounding area.
Figure 14. Situation of Dong’an Lake Future City and the surrounding area.
Applsci 15 03357 g014
Table 1. Data and their sources.
Table 1. Data and their sources.
Serial NumberData TypeData ContentData Source
1NPP/VIRSVisible Infrared Imaging Radiometer Suite (VIIRS) data with a spatial resolution of 500 m. Data from February 2024, corrected for stray light and enhanced dynamic range.https://eogdata.mines.edu/products/vnl/ (accessed on 12 February 2024)
2POIGeospatial entity point data involving schools, hospitals, shopping malls, etc., reflecting urban population distribution.https://lbs.amap.com/ (accessed on 12 February 2024)
3AOIVector data of residential areas, universities, etc., including attributes such as construction time and average price per unit.https://lbs.amap.com/ (accessed on 12 February 2024)
4OtherCompletion of missing property price, construction year, and other attribute information in AOI data.https://m.ke.com/,
https://lianjia.com/ (accessed on 12 February 2024)
Table 2. HVR estimation accuracy table.
Table 2. HVR estimation accuracy table.
District Name H i R H i Estimation Error
CapitaMalls Asia0.4850 0.5667 0.0817
Poly Roses0.4200 0.4154 −0.0046
Baiyue City0.4860 0.4310 −0.0550
Wolong City Nine0.7360 0.7333 −0.0027
Sansheng Metro City0.5040 0.5357 0.0317
Universe Grand Gateway City0.5310 0.5862 0.0552
Lai Fung Court, Phase 1, Geely Mansion0.5980 0.7222 0.1242
Dragon East Foothill City0.5690 0.6322 0.0632
China Resources Land Times City0.0700 0.4747 0.4047
Peaceful Home
Modern New Home
0.2470
0
0.3618
0.21
0.1148
0.2879
Ocean Power International Community0.2720 0.4630 0.1910
Blue Sky Central Court0.2630 0.3000 0.0370
Impressions of Longquan0.3290 0.4554 0.1264
Beautiful view of Pengcheng Golden Dragon0.3780 0.4111 0.0331
Jinglong Life Garden0.4250 0.6200 0.1950
Huangge Yishu0.3140 0.5200 0.2060
Oriental Wah Mei Court0.4200 0.4800 0.0600
Yedu Yunting0.5180 0.4552 −0.0628
Disclaimer/Publisher’s Note: The statements, opinions and data contained in all publications are solely those of the individual author(s) and contributor(s) and not of MDPI and/or the editor(s). MDPI and/or the editor(s) disclaim responsibility for any injury to people or property resulting from any ideas, methods, instructions or products referred to in the content.

Share and Cite

MDPI and ACS Style

Zou, Y.; Zhu, J.; Chen, D.; Liang, D.; Wei, W.; Cheng, W. A Study on Residential Community-Level Housing Vacancy Rate Based on Multi-Source Data: A Case Study of Longquanyi District in Chengdu City. Appl. Sci. 2025, 15, 3357. https://doi.org/10.3390/app15063357

AMA Style

Zou Y, Zhu J, Chen D, Liang D, Wei W, Cheng W. A Study on Residential Community-Level Housing Vacancy Rate Based on Multi-Source Data: A Case Study of Longquanyi District in Chengdu City. Applied Sciences. 2025; 15(6):3357. https://doi.org/10.3390/app15063357

Chicago/Turabian Style

Zou, Yuchi, Junjie Zhu, Defen Chen, Dan Liang, Wen Wei, and Wuxue Cheng. 2025. "A Study on Residential Community-Level Housing Vacancy Rate Based on Multi-Source Data: A Case Study of Longquanyi District in Chengdu City" Applied Sciences 15, no. 6: 3357. https://doi.org/10.3390/app15063357

APA Style

Zou, Y., Zhu, J., Chen, D., Liang, D., Wei, W., & Cheng, W. (2025). A Study on Residential Community-Level Housing Vacancy Rate Based on Multi-Source Data: A Case Study of Longquanyi District in Chengdu City. Applied Sciences, 15(6), 3357. https://doi.org/10.3390/app15063357

Note that from the first issue of 2016, this journal uses article numbers instead of page numbers. See further details here.

Article Metrics

Back to TopTop