Next Article in Journal
Application Research on Contour Feature Extraction of Solidified Region Image in Laser Powder Bed Fusion Based on SA-TransUNet
Previous Article in Journal
Preparation, Characterization and Evaluation of the Antibacterial Activity of Ag Nanoparticles Embedded in Transparent Oxide Matrices
Previous Article in Special Issue
Design of a Supercapacitor Module and Control Algorithm for Practical Verification of a Hybrid Energy Storage System
 
 
Font Type:
Arial Georgia Verdana
Font Size:
Aa Aa Aa
Line Spacing:
Column Width:
Background:
Article

Design of the Converter Prototype for Powering the Hydrogen Electrolyzer

Department of Mechatronics and Electronics, Faculty of Electrical Engineering and Information Technology, University of Žilina, 01026 Žilina, Slovakia
*
Authors to whom correspondence should be addressed.
Appl. Sci. 2025, 15(5), 2601; https://doi.org/10.3390/app15052601
Submission received: 6 December 2024 / Revised: 18 February 2025 / Accepted: 24 February 2025 / Published: 28 February 2025
(This article belongs to the Special Issue Trends, Research and Development in DC–DC Power Converters)

Abstract

Electrolysis, which uses direct current, is the most common way to produce hydrogen gas. However, its efficiency is very low, about 70%. The method used when current pulses are used by electrolysis is called pulse electrolysis. According to other studies, this method can increase the efficiency of the production of hydrogen gas by the electrolysis of water. The main objective of this paper is to present a prototype of a converter that provides current pulses with specific parameters. This converter can produce positive and negative pulse-modulated current pulses of defined amplitude and duty. Also, the number of positive and negative pulses in one working cycle is adjustable. This converter’s design enables us to research pulse water electrolysis, its electrical behavior, and the possibilities of increasing the efficiency of the electrolysis process. While this paper focuses on the development of the prototype for future research, the technology could be extended to other applications requiring precise current pulse control.

1. Introduction

The demand for clean energy from alternative or renewable energy sources increases. Most of the world’s energy production today is based on fossil fuels. Burning and producing them causes huge ecological problems, among which is the impossibility of recycling all waste produced during these processes. These days, commonly used alternative energy sources are water, solar, wind, and geothermal energy [1]. However, hydrogen is also an option for renewable energy sources. This demand opens comprehensive options for new power converter topology designs and an even bigger space for new control algorithm possibilities [2].
Conventional hydrogen production using electrolysis is based on direct current [3]. A reversible voltage calculated by the Nernst equation is necessary to decompose the water molecule. It is approximately 1.23 V in standard atmospheric conditions; practically, this is 1.5 V for water [4,5]. Also, several ohmic overpotentials exist in electrodes, electrolytes, bubbles, etc. [6]. The resistance of each depends on the electrolyzer’s parameter. Thus, the voltage that is needed to be applied to the electrolyzer’s terminals is higher proportionally to the applied current. Various dynamic models can describe the electrolyzer’s electrical response [7].
Figure 1 shows a general diagram of an electrolyzer that will be used in future experiments. An alkaline water solution is used during alkaline water electrolysis, although some applications also use acid solutions. Commonly used alkalines are sodium hydroxide and potassium hydroxide, which have low resistance for hydroxide anion OH- flow. In the cathode, ions are reduced, and oxygen gas is released. In the anode, ions oxidize while hydrogen is produced. Hydroxide OH- ions pass through the electrolyte from the cathode to the anode [8,9]. In this method, a membrane that prevents gas mixing can be used.
One of the points of interest is the pulse water electrolysis production [10]. This method reflects the electrolyzer’s frequency dependence resulting from the double-layer behavior of polar water molecules [3]. By connecting the external voltage potential to the electrolyzer’s electrodes, water molecules start orientating their potential toward the external electric potential. The change in the orientation of water molecules takes some time depending on electrolyzer parameters and input voltage/current parameters. The electrolyzer shows a capacitive character [11,12]. That allows for increasing current density for a short period without exceeding internal voltage. Faraday’s first law of electrolysis claims that the amount of product is proportional to the local current density. Following earlier studies, using current pulses makes it possible to decrease the power consumption of the electrolyzer needed to produce one kilogram of hydrogen gas in contrast to only a direct current being used [4].
Theoretical electrotechnics knowledge indicates the possibility of using a wide range of different inverter topologies and control algorithms [13,14]. Various topologies and algorithms have different effects on electrolyzers’ properties. The following were considered during the design of the inverter: First, inverters with current and voltage outputs have different properties when used in electrolysis hydrogen production [10]. However, various sources diverge in these areas. Based on Faraday’s laws of electrolysis, the maximum possible efficiency of the electrolysis process occurs when the voltage applied to the electrolyzer’s cell converges, ideally equally, to the reversible voltage of water [15]. The electrolyzer’s equivalent circuit consists mainly of combinations of resistors and capacitors. Some of them are nonlinear [8,16,17]. According to this, the experimental measurements using both current and voltage pulses have been performed. The measured voltage and current curves were analyzed. An analysis has dealt with the possibility of the maximalization of the increase in the current density, while the voltage applied to the electrolyzer’s terminals converges to the reversible voltage. This led to the usage of an inverter with a current-based output.
However, for now, this is a prototype with lower power, which is the basis for further development and will be the subject of further research and measurements. Using a negative pulse opens possibilities for investigating the possible influence of this pulse on the release of gas bubbles from the electrode’s surface and the change in ion concentration in the vicinity of the electrode. These phenomena can have a positive effect on the efficiency of the process. The results of this research and measurements will be the subject of future publications.
This work aimed to design and construct an inverter for powering a hydrogen electrolyzer. The output signal of the inverter consists of rectangular current pulses. Amplitude, polarity, duty, and the number of consecutive pulses in one working cycle have been programmable. The whole inverter consists of three functional blocks. Firstly, the current source includes an interleaved buck converter that ensures a selectable and stable output current amplitude with a maximum range of 20 A. The second block is an inverter that shapes the current into the required shape. At the same time, the time between current pulses ensures a constant conductive current path for the output of the current source. In the end, the control block contained a microcontroller. The MCU offers complex control of the whole device; the program of the MCU can be easily modified to investigate the influence of control algorithm changes on inverter and electrolyzer behavior. The converter’s block diagram is shown in Figure 2.
This work presents the result of the diploma thesis, which is the basis for further development of a converter for the pulsed power supply of an electrolyzer with a power of approximately 5 kW. Further research will continue, and the goal will be to improve the parameters, increase the power, and evaluate various modes of operation. The goal of using a prototype with a lower power is to investigate the effect of current pulses, their combinations, and their times on the efficiency of water molecule decomposition in the electrolysis process.
As this study focuses on a prototype, the efficiency of the device is not a primary concern at this stage. The main objective is to examine the influence of pulsed current waveforms on the electrolysis process. Future research will address the optimization of efficiency once the fundamental effects of pulse parameters are better understood.

2. Constant Current Source

Due to the nature of the load, it is necessary to ensure that the converter has sufficient dynamics. At the same time, when no current is supplied to the electrolyzer, it is essential to ensure the conductive path of the output of the constant current source. The interleaved topology of the buck converter with peak current control was chosen for the best possible dynamics and the lowest ripple of the output [18]. Each phase of the inverter is mounted on a separate PCB. The outputs are connected in parallel. Controlling is ensured by the central control unit fitted with a microcontroller. The constant current source output voltage for experimental electrolyzer measurement was established at a maximum value of 9 V. The supply voltage was based on a value of 15 V. The output current of one phase is a maximum of 10 A with a ripple of 20%. The total maximum current of both phases is, therefore, 20 A. The switching frequency was set to a value of 400 kHz. The inductance value L was derived from these parameters [19]; see Equations (1) and (2).
D = V o u t V i n = 9   V 15   V = 0.6
L = V o u t V i n D 0.2 I o u t · f s w = 15   V 9   V 0.6 0.2 · 10   A · 400   k H z = 4.5   μ H
From the available choke types with the required IR > 10 A, ISAT30% > 15 A, fres > 10 MHz, and L > 4.5 μH, the inductance SMD WE-HCI 10 µH was chosen; see parameters in Table 1.
The power loss on the inductance can only be calculated for the DC loss of the winding PLDC according to Equation (3), where RL is winding resistance. The core losses and losses due to the skin effect and proximity effect at specified operating conditions are 178 mW according to the manufacturer’s calculation tool. The total power loss on the choke is 518 mW. The manufacturer also states that the expected heating of the choke is at 11.6 °C when the recommended installation regulations are met.
P L D C = I L 2 · R L = 10   A 2 · 3.4   m = 340   m W
The current measurement method for achieving the maximum possible dynamic range and enabling peak current control of the converter was chosen using shunt current measurement in the upper branch of the converter [9]. This approach requires an operational amplifier with a sufficiently wide unity gain bandwidth with a maximum common mode input voltage exceeding 9 V.
Using simulation and empirical methods, two parallel shunts with a value of Rsh = 40 mΩ were chosen. The total power loss at one shunt at a current of 10 A is Psh = 1 W.
Because the input voltage range of the ADC is 0–2.048 V, the voltage drop on the shunt needs to be amplified by factor A = 6.8 using a differential operational amplifier setup. The required parameters are met by the LT1632 “Rail-to-Rail” operational amplifier. This amplification matches the converter current to 0–15.0568 A, which means the possibility of measuring 5 A overcurrent in peak. The low-pass filter on the ADC input composed of R29 and D6 diodes’ barrier capacitance, so as to attenuate high-frequency components, was tuned [18] according to Equation (4). The current measurement constant KCCS for ADC was determined by Equation (5), where Vref is the ADC reference voltage 2.048 V, A is the amplification factor of differential amplifier 6.8, and R15 and R16 are values of shunt resistors. The converter circuit diagram is shown in Figure 3.
f d f = 1 2 π R C D = 1 2 π · 33   Ω · 180   p F = 27   M H z
K C C S = V r e f A · R 15 | | R 16 · 4095 = 0.00367736
Power MOSFET transistors are power switches designed explicitly for half-bridge topologies and packaged as dual devices within a single housing. After recalculating the power losses of various MOSFETs [20], the most suitable type was the “OptiMOS—6” dual-power N-channel IAUC60N04S6L045H transistors. The power loss was determined by Equations (6)–(11) for both transistors in a synchronous buck converter [21,22].
P c o n = R D S _ o n · I L 2 = 520   m W
P o u t = V o u t 2 · C o s s · f s w = 8   m W
P i n = V G S 2 · C i s s · f s w = 48   m W
P o n = V G S · I L · t r · f s w = 48   m W
P o f f = V G S · I L · t f · f s w = 192   m W
P t = P c o n + P o u t + P i n + P o n + P o f f = 816   m W
The effect of applying a heat source to the component-mounting locations was simulated on a simplified PCB model (Figure 4). According to Equation (12), the transistor junction temperature was derived from the surface temperature of the mounting location, and the shunt temperature was derived similarly according to Equation (13) with an ambient temperature of 25 °C [23,24].
ϑ t = ϑ 0 t + R ϑ t · P c e l k = 39   ° C + 2.9 K W · 816   m W = 41.3   ° C
ϑ s h = ϑ 0 s h + R ϑ s h · P s h = 46   ° C + 34 K W · 1   W = 80   ° C
The interleaved buck converter’s input of each branch contains a capacitor bank. According to the requested parameters, the ripple current IRC_RMS was determined to be 5 A. The selected capacitor was EEE-FT1H331AP, with a capacitance of 330 μF and a maximum ripple current IRC of 900 mA. The bank of six capacitors was connected in parallel to meet the requirements [13].
According to the simulated values under worst-case operating conditions, the I ripple on the capacitor bank is 5 A. When using six pcs of C = 330 µF capacitors, the current is distributed to IC 833 mA on each capacitor. Then, the power loss of each capacitor PC can be calculated according to Equation (14), where tanδ is the dissipation factor—the total is 500 µW.
P C = I C 2 · t a n δ 2 π f s w C = 833   m A 2 · 0.1 2 π · 400   k H z · 330   μ F = 84   μ W
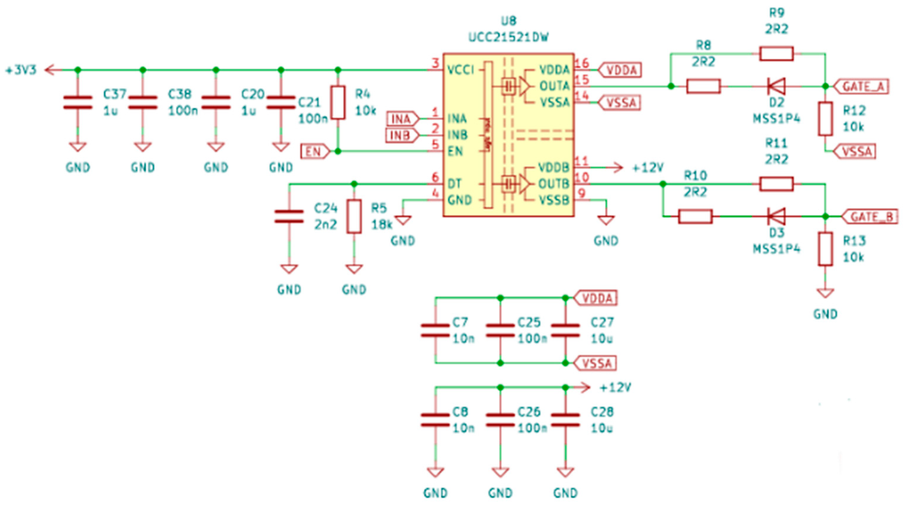
Power MOSFETs are driven using the isolated dual-channel MOSFET driver UCC21521DW, configured according to datasheet specifications, as shown in Figure 5. Powering the upper branch of the driver was provided by an isolated DC/DC converter TBA1212, which is powered from the same voltage supply as a lower branch of the driver.

3. Constant Current Source Control Algorithm

The peak current control offers excellent dynamic performance for buck converters [25]. It operates with a constant switching frequency and variable duty cycle. The current reference and measured values are compared in a comparator. Initially, the measured value is lower than the reference, producing a true output, which triggers the control system to open the upper transistor. The inductor current rises until the measured value matches the reference. At this point, the comparator output switches to false, and the control unit turns off the transistor [18]. The inductor current decreases until the comparator resets to true [15]. This process is illustrated in Figure 6.
Using a constant reference in the peak current control can cause rapid duty cycle changes, leading to subharmonic frequencies in the inductor current; see Figure 5. These frequencies negatively impact EMC and generate audible vibrations. To mitigate this, a ramp with a negative slope is added to the reference value; see Figure 7 [15,18].
The condition of the system stability is that if the reference value corresponds to the required current amplitude, then the steepness of the ramp m in the steady state must be greater than half the difference between the steepness of the fall d and rise u of the inductor current I, as shown in Equation (15) [26].
m > 1 2 ( d u )
By substituting the general calculation of the output voltage of the buck converter, the calculation of the minimum steepness of the ramp in Equation (16) can be performed. The steepness of the converter ramp is at least 750 kA/s, which transforms to 6.25 mA/cycle at 120 MHz clock frequency. The ramp drop in one period is, therefore, 1.875 A to prevent the generation of subharmonics.
m > U i n 2 · L
If any error occurs, it is necessary to turn off the transistor in the upper branch of the converter to prevent overvoltage in the converter’s output. Also, transition events occur during the changing of the conductivity of transistors, which generates overshoots in the current waveform, which can exceed the reference value and cause an undesirable transistor turn-off. According to this, it is necessary to implement a blanking window. However, this leads to minimizing the value of the minimum duty.
When controlling the interleaved buck converter in the peak current in the current source mode, creating two separate synchronized systems, each for one branch of the converter, is necessary. The input of such a system is the instantaneous current of the given converter branch. The output is a complementary PWM signal. Separate MCU modules control the individual branches of the inverter with a phase shift of 180°. The base frequency of the processor is 120 MHz. To create a time base with a converter frequency of 400 kHz, the counter in UP counter mode resets every 300 processor cycles. After reset, the time base of the first branch generates a synchronization pulse for the time base of the second branch. It is delayed by 150 clocks, which creates the desired phase shift. At the same time, the time is based in the middle of the period, i.e., at the 150th cycle, generating a request to start the ADC conversion, which measures the current of the controlled branch. The measured value does not correspond to the average value. Still, the accuracy of the measurement would be sufficient since the current ripple through the inductance is designed to be less than 10% when using the selected inductance. Thus, it was determined by calculation that the most significant measurement deviation for the given ripple is 5% at 50% duty, which is sufficient considering that the measured current does not influence the control system. However, the average value of the current IAV can be calculated using Equation (17), where D is the duty and Imeas is the measured value of the current.
I A V = ( 1 D ) · I m e a s
Dead time was determined graphically using the transistor’s turn-on and turn-off times, as well as delay times to a value of at least 14 ns. The PWM rising and falling edge delay is two cycles, which ensures a dead time of 16.6 ns.

4. Inverter

The function of the inverter is to create the required waveform of positive and negative polarity current pulses at the output with a variable period and duty. Likewise, the number of consecutive positive and negative pulses in one working cycle must be selectable; see Figure 8. Also, it is desirable that during the duration between individuals, whether positive or negative impulses, it creates the interval in which the current path of the constant current source closes. This interval is called the zero interval. At the same time, it was found from the simulation measurements—since the replacement scheme of the electrolyzer can be described by the RC combinations shown in Figure 9—that it is necessary to prevent the reverse flow of current from the electrolyzer after the end of the current pulse [7,27].
Figure 8 defines the basic parameters of the waveform of the inverter working cycle: Tpos is the period of a positive impulse, and Tneg is the period of a negative impulse; the duration of these periods is independent. tpos_imp is the duration of a positive pulse, and tneg_imp is the duration of a negative pulse. Next, we can introduce Npos and Nneg as the number of positive and negative pulses in one cycle. The duration of one cycle can be expressed according to Equation (18). Specific timing parameters will be the subject of further extensive research, and the results will be published later.
T c y k = N p o s · T p o s + N n e g · T n e g
A full-bridge inverter (Q3–Q6, Figure 10) generates the required waveform, enabling bidirectional current flow by switching Q3 and Q6 for positive pulses or Q4 and Q5 for negative pulses. It can also switch to high or low-impedance states [14]. During the “zero interval”, switching transistors in the left (Q3, Q4) or right (Q5, Q6) branches discharges double-layer capacitance via Q4 and Q6 diodes in positive pulses, complicating control. Q1 and Q2 were added to address this: Q1 closes the current path during the “zero interval”, and Q2 handles it during the “active interval”.
Switching transistors in the correct order with defined timing is necessary for maintaining a constant conductive path. During the current pulse’s rising edge, transistor Q2 is turned on 20 ns ahead of the full bridge part of the inverter, and Q1 is turned off with a 20 ns delay. Similarly, during the current pulse’s falling edge, transistor Q1 is turned on 20 ns ahead, and Q2 is turned off with a 20 ns delay. This control method creates a 40 ns time window during which transistors Q1 and Q2 are conductive simultaneously, preventing the conductive path’s disappearance on constant current source output [28]. The theoretical scheme of the inverter’s transistor switching is shown in Figure 11.
Considering the component’s parameters, the maximum power loss [28] of the transistor if duty converges to 100% is described by Equations (19)–(24). In the inverter, three transistors are turned on simultaneously [20]. The total power loss of the inverter transistors is then 6.44 W [21,22].
P c o n = R D S _ o n · I L 2 = 2080   m W
P o u t = 1 2 V o u t 2 · C o s s · f s w = 1   m W
P i n = 1 2 V G S 2 · C i s s · f s w = 6   m W
P o n = 1 2 V G S · I o u t · t r · f s w = 12   m W
P o f f = 1 2 V G S · I o u t · t f · f s w = 48   m W
P t s = P c o n + P o u t + P i n + P o n + P o f f = 2147   m W
The same method used in the buck converter was used to determine the temperature of the transistor junctions in the inverter. According to Equation (25), at a duty cycle close to 100% and an ambient temperature of 25 °C, the semiconductor junctions heat up to a maximum of 74.3 °C. The surface temperature simulation results are shown in Figure 12.
ϑ t s = ϑ 0 t s + R ϑ t · P t s = 68   ° C + 2.9 K W · 2.147   m W = 74.3   ° C
Tcyk is the sum of all periods during one working cycle of the inverter, representing a carrier signal in which positive and negative pulses are superponed. Dcyk is then the duty, which represents the ratio between the time of generation of positive pulses and Tcyk; see Equation (26).
D c y k = N p o s · T p o s T c y k
Given that the required period depends on the number of pulses, so it can approach times that exceed the maximum possible period when using the CLK = 120 MHz clock cycle, it is possible to variably set the frequency divider for the time base with the CLKDIVcyk parameter. If the PRDcyk value exceeds 216, the division ratio is automatically recalculated. Therefore, the value of the PRDcyk and CMPAcyk registers will be as shown in Equations (27)–(29). The carrier signal defines the time when positive or negative pulses are generated. Positive pulses are generated in the case of a positive value, and vice versa. The values for setting the PRDpos period and the CMPApos cycle define the PWM parameters of the positive pulses of the inverter. See Equations (30) and (31).
P R D c y k = T C · C L K 2 T C C L K 2 16
C L K D I V c y k = T C · C L K 2 16
C M P A c y k = P R D c y k · D c y k
P R D p o s = T p o d · C L K 2 C L K D I V c y k
C M P A p o s = P R D p o s · D p o s
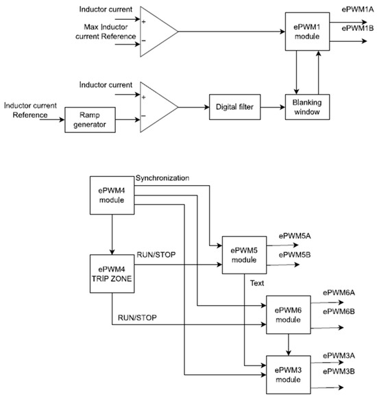
The TRIP zone generates control signals for the “active” and “zero intervals”. If both control signals for the positive and negative pulses are in a low state, then a “zero interval” is generated. If any of the signals is in a high state, an “active interval” is generated. Figure 13 shows a whole converter control diagram.
All control signals must be brought to a safe state in the event of a fault. At the same time, during the debug mode, the processor will be suspended, and it is impossible to guarantee the current logic level of the control signals. Therefore, it is necessary to include the EMU_STOP event, which occurs during this interruption, among the fault conditions. The safe states of transistors are described in Table 2.
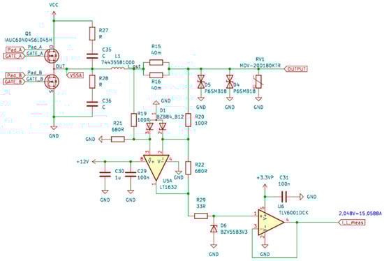
When the transistor is turned off, the current in the circuit rapidly changes, creating overvoltage on the parasitic leakage inductance. This overvoltage creates voltage stress on circuit components, negatively affecting especially semiconductor elements. Therefore, RC snubbers, as seen in Figure 14, are assigned to the switching elements to absorb the energy accumulated in the stray inductance and turn it into heat when the transistor is switched on [18].
The leakage inductance Llk must be determined to set the snubber parameters. One approach involves observing the change in overshoot frequency by adding a small capacitance Cadd parallel to the MOSFET drain and source. The circuit resonates as a series LC circuit, with resonance frequencies fr1 (without Cadd) and fr2 (with Cadd). Substituting these into Thompson’s relation provides equations to calculate Llk and Coss (Equations (32)–(35)). Ideal damping allows for Rs and Cs to be derived (Equations (36) and (37)), with resistor power loss PRs expressed in Equation (38), dependent on switching frequency fsw and current amplitude I [29,30,31].
f r 1 = 1 2 π L l k C o s s
f r 2 = 1 2 π L l k ( C o s s + C a d d )
L l k = f 1 2 f 2 2 C a d d · f 2 2 · f 1 2 = ( 16.67   M H z ) 2 ( 12.82   M H z ) 2 4 π 2 220   p F · ( 16.67   M H z ) 2 · ( 12.82   M H z ) 2 28.6   n H
C o s s = C a d d · f 2 2 f 1 2 f 2 2 = 220   p F · ( 12.82   M H z ) 2 ( 16.67   M H z ) 2 ( 12.82   M H z ) 2 320   p F
R s = 1 2 L l k C l k = 1 2 28.6   n H 320   p F 15 Ω
C s = 1 2 π f 1 · R s 680   p F
P R s = I 2 · L l k · f s w 2 f 1 = 10 A 2 · 28.6   n H · ( 400   k H z ) 2 16.67   M H z = 137 m W
The total power loss of the designed converter is calculated to be 21.32 W (see Equation (39)) at the maximum converter load Iout = 20 A, Uout = 9 V. In this case, the efficiency is 89.4% according to Equation (40). The relatively low efficiency is caused by the required output parameters, i.e., low output voltage at a higher current value. At the same time, the device consists of a current source and an inverter to achieve the optimal shape of the output current for measuring the impact of the pulsed power supply of the electrolyzer. Since this is an advanced electrolyzer power supply idea, we are unaware of a similar device with which a comparison could be made. Maximizing efficiency will be the subject of future research.
P T O T _ I N V = 2 · P T O T b u c k + P T O T H b r i d g e + P M C U m o d u l e = 2 · 3.933   W + 12.882   W + 50   m W = 21.32   W
η i n v = I o u t · V o u t I o u t · V o u t + P T O T _ I N V · 100 % = 20   A · 9   V 20   A · 9   V + 21.32   W · 100 % = 89.4 %
where PTOT_INV is the sum of power losses of the inverter, PTOTbuck is the sum of power losses of the constant current source, PTOT_INV is the sum of power losses of the H-bridge, PMCUmodule is the sum of power losses of the MCU module, Iout is the output current, Vout is the output voltage, and ηinv is the inverter efficiency.

5. Results

According to the information available to us, which we considered in the design, the electrolyzer should be powered by a current of 10 A at a voltage range of 2.5–3 V depending on the electrolyte concentration, temperature, condition, and properties of the electrodes. The impedance of the electrolyzer when powered by a direct current depends on the value of the current at the nominal current; according to the available information, it is approximately 280 mΩ. The values of the internal capacitances are not known. Their measurement is the subject of further research. We used a resistive load with the value Rload = 0.75 Ω in the measurements performed. The converter prototype and the experimental setup are shown in Figure 15 and Figure 16.
The influence of the current ramp on the characteristics of the converter, the timing of the control signals, the waveform of the output current, and the shape of the output pulses were measured on the manufactured sample of the converter.
When measuring the influence of the ramp slope on converter characteristics, fluctuations in duty must be considered when the requested duty is more than 50%.
As shown in Figure 17 and Figure 18, when the ramp is nonactive, visible subharmonic and higher ripples (approximately double the RMS of a ripple) appear in the current waveform caused by non-constant, periodically changing PWM duty. The occurrence of subharmonics in the output current has a negative effect on the converter’s EMC. During this measurement, the converter showed acoustic manifestations, namely a high-frequency tone accompanied by a periodic crackling sound caused mainly by the vibration of the inductance winding, which has a negative effect on the life of the insulation. Also, in Figure 19, the PWM duty is equal in every cycle. However, the current RMS is about 120 mA lower than the requested value due to the ramp properties. This problem can be solved by including feedback in the control algorithm.
After connecting the H-bridge inverter as a load of the buck converter, current peaks in the waveform can be seen during the switching of the inverter’s transistors, as seen in Figure 19. From further measurements, it was concluded that the discharge of the varistor capacity caused these peaks. During the ACT interval, the output voltage of the buck converter depends on the load’s characteristics, and its maximum value can be 9 V. However, during the NULL interval, the inverter’s output voltage is close to 0 V. When the transition between ACT and NULL intervals causes the varistor’s charge to be discharged, it causes peaks in the current waveform.
Considering the dynamic properties of the transistors used, the duration of the dead time is sufficient: 14 ns. During debugging, however, we chose a value of 32 ns due to the switching current and the derived parasitic inductance. If a smaller dead time value were used, the transistors would be heated more, as shown in Figure 20.
Figure 21 and Figure 22 show the timing of the positive pulse against the ACT and NULL intervals. The negative pulse, blue in both figures, has a similar timing. However, one figure cannot show negative and positive pulse edges. In Figure 21, the rising edge of the ACT interval starts at about 20 ns before the positive pulse rising edge, and then, after 21 ns, the falling edge of the NULL interval. In Figure 22, the rising edge of the NULL interval starts at about 20 ns before the positive pulse falling edge. After 20 ns, the falling edge of the ACT interval starts, as was determined earlier. This timing of converters’ control pulses ensures the continuity of the current path in the circuit, which prevents overvoltage peaks.
Figure 23 shows the output current ripple (pink curve) of the constant current source of both converter branches at Vin = 15 V, Rload = 750 mΩ, and output current Iout 10 A for each converter branch (in total 20 A). The green curve shows the control signal of the top transistor of the first branch of the buck converter, and the orange curve shows the control signal of the top transistor of the second branch of the buck converter. The output current was reduced to 19.8 A in this measurement due to ramp compensation.
In this inverter application, emphasis was placed on the smallest possible ripple of the output current. The required maximum ripple was 10%. The ripple of the output current of the constant current source was 960 mA peak to peak. A current ripple of 4.8% was satisfactory for the given application.
Figure 24 presents a broader view of the timing of the inverter’s control signals during several periods of the converter’s working cycle. Five positive pulses with a 75% duty and one negative pulse with a 25% duty were requested in one work cycle.
When generating current pulses with the required amplitude of 10 A, as shown in Figure 25 and Figure 26, we tried to observe the occurrence of an overshoot at the beginning of the pulses when a low-impedance load of 0.1 Ω was connected. The pulse period of 800 μs was set while the duty of positive pulses was 75% and the duty of negative pulses was 25%. The shape of the pulses was tested when the supply voltage was reduced to 5 V (see Figure 18), as the best possible observation of overshoots was expected. During a detailed investigation, we discovered that the current overshoot in the waveform is caused by the circuit’s parasitic capacitance and the power source’s supply voltage instability. At Vin = 5 V, the overshoot reaches 125% of the required output current. Due to the required application, this overshoot can influence the measured values, especially when using shorter current pulse periods. The current overshoot is negligible from a measurement at a nominal input voltage of 15 V, as shown in Figure 26. The converter dynamics are thus dependent on the supply voltage. At the same time, it is not sufficient at a reduced supply voltage. The suitability of using the converter with shorter pulse periods than 50 μs must be verified when measuring directly with the electrolyzer as a load.

6. Conclusions

In this work, a complete circuit diagram of a prototype converter for powering a hydrogen electrolyzer was designed and constructed, along with a control algorithm and debugging. The topology of the proposed converter is based on a buck converter combined with an H-bridge. The design of the inverter part ensures a continuous current path. However, the most significant problem during the design was the incomplete knowledge of the nature of the electrolyte as a load for the designed converter, which will be the subject of measurements with the assembled converter.
The measured parameters corresponded to the design requirements. We verified the functionality of the current sources at maximum power, and the results were satisfactory. The inverter properties also achieved the required parameters during the measurement with resistive load. However, it is questionable whether the converter can generate current pulses with a duration of less than 50 μs with sufficiently good dynamic properties when supplying an electrolyzer at a higher frequency of pulses.
This work presents the result of the diploma thesis, which is the basis for further development of a converter for the pulsed power supply of an electrolyzer with a power of approximately 5 kW. Further research will continue, and the goal will be to improve the parameters, increase the power, and evaluate the various modes of operation. The goal of using a prototype with a lower power is to investigate the effect of current pulses, their combinations, and their duration on the efficiency of water molecule decomposition in the electrolysis process. The use of a pulse opens possibilities for investigating the possible influence of this pulse on the release of gas bubbles from the electrode’s surface and the change in the ion concentration in the vicinity of the electrode. These phenomena can positively affect the efficiency of the electrolysis process. The results of this research and measurements will be the subject of future publications.
The developed power supply technology can be easily implemented into existing facilities that produce hydrogen using alkaline electrolysis. Investment in new power supply systems will reduce the final cost of hydrogen production and extend the life of the electrodes, making hydrogen more accessible to a wide range of consumers.

Author Contributions

Conceptualization, T.P. and P.Š.; methodology, T.P.; software, T.P.; validation, J.T; formal analysis, M.P.; investigation, T.P., J.T. and P.Š; resources, T.P. and M.P.; data curation, P.Š.; writing—original draft preparation, T.P.; writing—review and editing, M.P.; visualization, J.T.; supervision, P.Š.; project administration, J.T.; funding acquisition, M.P. All authors have read and agreed to the published version of the manuscript.

Funding

This work was supported by the following projects: APVV-22-0330 “Research of a system for active and optimal management of electrical energy using battery storage system” and VEGA 1/0314/24 “Research of a system for active management of electrical energy using battery storage system”.

Institutional Review Board Statement

Not applicable.

Informed Consent Statement

Not applicable.

Data Availability Statement

The data presented in this study are available in the article.

Conflicts of Interest

The authors declare no conflicts of interest.

References

  1. Shaurya, P.; Junghoon, Y. Fundamentals for Microscale and Nanoscale Flows. In Nanofluidics and Microfluidics; William Andrew Publishing: Norwich, NY, USA, 2014; pp. 9–38. [Google Scholar] [CrossRef]
  2. Martinson, C.A.; van Schoor, G.; Uren, K.R.; Bessarabov, D. Characterisation of a PEM electrolyser using the current interrupt method. Int. J. Hydrogen Energy 2014, 39, 20865–20878. [Google Scholar] [CrossRef]
  3. Kaveh, M.; Nasri, S.; Hossein, M. An Investigation into the Electrical Impedance of Water Electrolysis Cells—With a View to Saving Energy. Int. J. Electrochem. Sci. 2012, 7, 3466–3481. Available online: https://www.sciencedirect.com/science/article/pii/S1452398123139691 (accessed on 5 December 2024).
  4. Hu, S.; Guo, B.; Ding, S.; Yang, F.; Dang, J.; Liu, B.; Gu, J.; Ma, J.; Ouyang, M. A comprehensive review of alkaline water electrolysis mathematical modeling. Appl. Energy 2022, 327, 120099. [Google Scholar] [CrossRef]
  5. Han, B.; Steen, S.M., III; Mo, J.; Zhang, F.Y. Electrochemical performance modeling of a proton exchange membrane electrolyzer cell for hydrogen energy. Int. J. Hydrogen Energy 2015, 40, 7006–7016. [Google Scholar] [CrossRef]
  6. Rabih, S. Contribution à la Modélisation de Systèmes Réversibles de Types Electrolyseur et Pile à Hydrogène en vue de leur Couplage aux Générateurs Photovoltaïques. Ph.D. Thesis, Toulouse, INPT, Toulouse, France, 2008. Available online: https://hal.science/tel-04529075 (accessed on 13 March 2023).
  7. Hossain, B.; Islam, R.; Muttaqi, K.M.; Sutanto, D.; Agalgaonkar, A.P. Dynamic Electrical Equivalent Model of Proton Exchange Membrane Electrolyzer. In Proceedings of the 2021 IEEE 6th International Conference on Computing, Communication and Automation (ICCCA), Arad, Romania, 17–19 December 2021; IEEE: New York, NY, USA, 2022; pp. 826–831. [Google Scholar] [CrossRef]
  8. Kai, Z.; Dongke, Z. Recent progress in alkaline water electrolysis for hydrogen production and applications. Prog. Energy Combust. Sci. 2010, 36, 307–326. [Google Scholar]
  9. Mohan, N.; Undeland, T.M.; Robbins, W.P. Power Electronics: Converters, Applications, and Design; Wiley: Hoboken, NJ, USA, 2002. [Google Scholar]
  10. Rocha, F.; de Radiguès, Q.; Thunis, G.; Proost, J. Pulsed Water Electrolysis: A Review. Electrochim. Acta 2021, 377, 138052. [Google Scholar] [CrossRef]
  11. Groß, A.; Sakong, S. Modelling the electric double layer at electrode-electrolyte interfaces. Curr. Opin. Electrochem. 2019, 14, 1–6. [Google Scholar] [CrossRef]
  12. Jiang, L.; Li, D.; Xie, X.; Ji, D.; Li, L.; Li, L.; He, Z.; Lu, B.; Liang, S.; Zhou, J. Electric double layer design for Zn-based batteries. Energy Storage Mater. 2023, 62, 102932. [Google Scholar] [CrossRef]
  13. Pegado, R.D.A.; Gomes, R.C.M.; Alves, L.F.S.; Vitorino, M.A.; Rodriguez, Y.P.M.; Filho, A.V.M.L. High-frequency switch modeling technique applied to DC-DC converters simulation. In Proceedings of the 2017 Brazilian Power Electronics Conference (COBEP), Juiz de Fora, Brazil, 19–22 November 2017; pp. 1–6. [Google Scholar] [CrossRef]
  14. Kim, S.-H. (Ed.) Chapter 7—Pulse Width Modulation Inverters; Electric Motor Control; Elsevier: Amsterdam, The Netherlands, 2017; pp. 265–340. ISBN 9780128121382. [Google Scholar]
  15. Demir, N.; Kaya, M.F.; Albawabiji, M.S. Effect of pulse potential on alkaline water electrolysis performance. Int. J. Hydrogen Energy 2018, 43, 17013–17020. [Google Scholar] [CrossRef]
  16. Cho, K.M.; Deshmukh, P.; Shin, W.G. Hydrodynamic behavior of bubbles at gas-evolving electrode in ultrasonic field in water electrolysis. Ultrason. Sonochem. 2021, 80, 105796. [Google Scholar] [CrossRef] [PubMed]
  17. Rallières, O. Modélisation et Caractérisation de Piles A Combustible et Electrolyseurs PEM. Doctoral Dissertation, Energie Électrique, Institut National Polytechnique de Toulouse—INPT, Toulouse, France, 2011. [Google Scholar]
  18. Rashid, M.H. Power Electronics Handbook: Devices, Circuits, and Applications; Elsevier: Amsterdam, The Netherlands, 2017. [Google Scholar]
  19. Drgona, P.; Stefun, R.; Kascak, S.; Morgos, J. Demonstration of a System Identification on Real Step-Down Power Converters. Commun.—Sci. Lett. Univ. Zilina 2020, 22, 128–133. [Google Scholar] [CrossRef]
  20. De Micheli, G.; Ernst, R.; Wolf, W. In Systems on Silicon, Readings in Hardware/Software Co-Design; Morgan Kaufmann: Burlington, MA, USA, 2002; pp. xi–xiv. ISBN 9781558607026. [Google Scholar]
  21. Rodríguez, M.; Rodríguez, A.; Miaja, P.F.; Lamar, D.G.; Zúniga, J.S. An Insight into the Switching Process of Power MOSFETs: An Improved Analytical Losses Model. IEEE Trans. Power Electron. 2010, 25, 1626–1640. [Google Scholar] [CrossRef]
  22. Resutik, P.; Kascak, S. Estimation of power losses and temperature distribution in three-phase inverter. In Proceedings of the 2020 ELEKTRO, Taormina, Italy, 25 May 2020; pp. 1–5. [Google Scholar] [CrossRef]
  23. Trasatti, S. Electrocatalysis in the anodic evolution of oxygen and chlorine. Electrochim. Acta 2001, 29, 1503–1512. [Google Scholar] [CrossRef]
  24. Baliga, B.J. Fundamentals of Power Semiconductor Devices; Springer: Berlin/Heidelberg, Germany, 2008. [Google Scholar]
  25. Ridley, R.B. A new, continuous-time model for current-mode control. IEEE Trans. Power Electron. 1991, 6, 271–280. [Google Scholar] [CrossRef]
  26. Chen, W.-W.; Chen, J.-F.; Liang, T.-J.; Wei, L.-C.; Ting, W.-Y. Designing a Dynamic Ramp with an Invariant Inductor in Current-Mode Control for an On-Chip Buck Converter. Power Electron. IEEE Trans. 2014, 29, 750–758. [Google Scholar] [CrossRef]
  27. Hoang, A.L.; Balakrishnan, S.; Hodges, A.; Tsekouras, G.; Al-Musawi, A.; Wagner, K.; Lee, C.-Y.; Swiegers, G.F.; Wallace, G.G. High-performing catalysts for energy-efficient commercial alkaline water electrolysis. Sustain. Energy Fuels 2023, 7, 31–60. [Google Scholar] [CrossRef]
  28. Jeong, S.-G.; Park, M.-H. The analysis and compensation of dead-time effects in PWM inverters. IEEE Trans. Ind. Electron. 1991, 38, 108–114. [Google Scholar] [CrossRef]
  29. Hurtuk, P.; Radvan, R.; Frivaldský, M. Investigation of possibilities to increasing efficiency of full bridge converter designed for low output voltage and high output current applications. In Proceedings of the 2012 ELEKTRO, Rajecke Teplice, Slovakia, 21 May 2012; pp. 129–132. [Google Scholar] [CrossRef]
  30. Stefanos, N.; Preface, M. (Eds.) Power Electronics and Motor Drive Systems; Academic Press: Cambridge, MA, USA, 2017; pp. xvii–xix. ISBN 9780128117989. [Google Scholar]
  31. Frivaldský, M.; Pčola, M.; Biel, Z.; Kučera, R.; Franko, M.; Holček, R. Node Ringing Reduction of Synchronous Buck Converter. Commun.—Sci. Lett. Univ. Zilina 2023, 25, C48–C55. [Google Scholar] [CrossRef]
Figure 1. Principal diagram of alkaline electrolyzer.
Figure 1. Principal diagram of alkaline electrolyzer.
Applsci 15 02601 g001
Figure 2. Converter’s block diagram.
Figure 2. Converter’s block diagram.
Applsci 15 02601 g002
Figure 3. Scheme of one branch of the buck converter.
Figure 3. Scheme of one branch of the buck converter.
Applsci 15 02601 g003
Figure 4. PCB surface temperature simulation of the constant current source.
Figure 4. PCB surface temperature simulation of the constant current source.
Applsci 15 02601 g004
Figure 5. MOSFET driver configuration.
Figure 5. MOSFET driver configuration.
Applsci 15 02601 g005
Figure 6. Principle of peak current control.
Figure 6. Principle of peak current control.
Applsci 15 02601 g006
Figure 7. The theory of the ramp effect.
Figure 7. The theory of the ramp effect.
Applsci 15 02601 g007
Figure 8. Example of one working cycle of the inverter.
Figure 8. Example of one working cycle of the inverter.
Applsci 15 02601 g008
Figure 9. Simplified steady-state equivalent model of the electrolyzer.
Figure 9. Simplified steady-state equivalent model of the electrolyzer.
Applsci 15 02601 g009
Figure 10. Principle circuit diagram of the inverter.
Figure 10. Principle circuit diagram of the inverter.
Applsci 15 02601 g010
Figure 11. Principle of converter switching.
Figure 11. Principle of converter switching.
Applsci 15 02601 g011
Figure 12. PCB surface temperature simulation of the inverter.
Figure 12. PCB surface temperature simulation of the inverter.
Applsci 15 02601 g012
Figure 13. Control diagram flowchart.
Figure 13. Control diagram flowchart.
Applsci 15 02601 g013
Figure 14. Derivation of leakage inductance.
Figure 14. Derivation of leakage inductance.
Applsci 15 02601 g014
Figure 15. Prototype of the converter.
Figure 15. Prototype of the converter.
Applsci 15 02601 g015
Figure 16. Experimental setup.
Figure 16. Experimental setup.
Applsci 15 02601 g016
Figure 17. Waveforms of output current (pink) and PWM (yellow), Vin = 1.5 V, Iout = 2 A, active ramp generator.
Figure 17. Waveforms of output current (pink) and PWM (yellow), Vin = 1.5 V, Iout = 2 A, active ramp generator.
Applsci 15 02601 g017
Figure 18. Waveforms of output current (pink) and PWM (yellow), Vin = 1.5 V, Iout = 2 A, nonactive ramp generator.
Figure 18. Waveforms of output current (pink) and PWM (yellow), Vin = 1.5 V, Iout = 2 A, nonactive ramp generator.
Applsci 15 02601 g018
Figure 19. Influence of H-bridge switching on buck converter’s output current.
Figure 19. Influence of H-bridge switching on buck converter’s output current.
Applsci 15 02601 g019
Figure 20. Dead time measurement of constant current control PWMs.
Figure 20. Dead time measurement of constant current control PWMs.
Applsci 15 02601 g020
Figure 21. Timing of rising edge of positive pulse (green) against NULL (orange) and ACT (pink) intervals.
Figure 21. Timing of rising edge of positive pulse (green) against NULL (orange) and ACT (pink) intervals.
Applsci 15 02601 g021
Figure 22. Timing of falling edge of positive pulse (green) against NULL (orange) and ACT (pink) intervals.
Figure 22. Timing of falling edge of positive pulse (green) against NULL (orange) and ACT (pink) intervals.
Applsci 15 02601 g022
Figure 23. Control signals and output current ripple at Vin = 15 V and Iout = 20 A.
Figure 23. Control signals and output current ripple at Vin = 15 V and Iout = 20 A.
Applsci 15 02601 g023
Figure 24. Converters controlling signal waveforms.
Figure 24. Converters controlling signal waveforms.
Applsci 15 02601 g024
Figure 25. Inverter output current, Vin = 5 V, Iout = 10 A, Rload = 0.1 Ω.
Figure 25. Inverter output current, Vin = 5 V, Iout = 10 A, Rload = 0.1 Ω.
Applsci 15 02601 g025
Figure 26. Inverter output current, Vin = 15 V, Iout = 10 A, Rload = 0.1 Ω.
Figure 26. Inverter output current, Vin = 15 V, Iout = 10 A, Rload = 0.1 Ω.
Applsci 15 02601 g026
Table 1. Inductor parameters.
Table 1. Inductor parameters.
Properties Test ConditionsValueUnitTolerance
InductanceL100 kHz/10 mA10μH±20%
Rated inductanceLR100 kHz/10 mA/21 A7.8μHTyp.
Rated currentIRΔT = 50 K21AMax.
Saturation current 10%ISAT,10%IΔL/LI < 10%8ATyp.
Saturation current 30%ISAT,30%IΔL/LI < 30%26ATyp.
DC resistanceRDC20 °C3.4±10%
Self-resonant frequencyfres 15MHzTyp.
Table 2. Control signal safe states.
Table 2. Control signal safe states.
SignalTransistorSafe State
EPWM1ABUCK1 upper branch0
EPWM1BBUCK1 lower branch1
EPWM2ABUCK2 upper branch0
EPWM2BBUCK2 lower branch1
EPWM3AInverter ACT 10
EPWM3BInverter NULL 21
EPWM5AInverter P_UP0
EPWM5BInverter L_DOWN0
EPWM7AInverter L_UP0
EPWM7BInverter P_DOWN0
1 Q2 in Figure 10. 2 Q1 in Figure 10.
Disclaimer/Publisher’s Note: The statements, opinions and data contained in all publications are solely those of the individual author(s) and contributor(s) and not of MDPI and/or the editor(s). MDPI and/or the editor(s) disclaim responsibility for any injury to people or property resulting from any ideas, methods, instructions or products referred to in the content.

Share and Cite

MDPI and ACS Style

Paulec, T.; Špánik, P.; Tvarožek, J.; Praženica, M. Design of the Converter Prototype for Powering the Hydrogen Electrolyzer. Appl. Sci. 2025, 15, 2601. https://doi.org/10.3390/app15052601

AMA Style

Paulec T, Špánik P, Tvarožek J, Praženica M. Design of the Converter Prototype for Powering the Hydrogen Electrolyzer. Applied Sciences. 2025; 15(5):2601. https://doi.org/10.3390/app15052601

Chicago/Turabian Style

Paulec, Tomáš, Pavol Špánik, Juraj Tvarožek, and Michal Praženica. 2025. "Design of the Converter Prototype for Powering the Hydrogen Electrolyzer" Applied Sciences 15, no. 5: 2601. https://doi.org/10.3390/app15052601

APA Style

Paulec, T., Špánik, P., Tvarožek, J., & Praženica, M. (2025). Design of the Converter Prototype for Powering the Hydrogen Electrolyzer. Applied Sciences, 15(5), 2601. https://doi.org/10.3390/app15052601

Note that from the first issue of 2016, this journal uses article numbers instead of page numbers. See further details here.

Article Metrics

Back to TopTop