Comparison of Various Models for Optimal Water Distribution in Canal Systems
Abstract
1. Introduction
2. Materials and Methods
2.1. Irrigation Model 1 (Upstream-to-Downstream Irrigation)
2.2. Irrigation Model 2 (Downstream-to-Upstream Irrigation)
2.3. Irrigation Model 3 (Continuous Irrigation Between Groups, with Rotational Irrigation Within Groups)
2.4. Irrigation Model 4 (Rotational Irrigation Between Groups, with Continuous Irrigation Within Groups)
2.5. Irrigation Model 5 (Rotational Irrigation-Based Optimal Distribution)
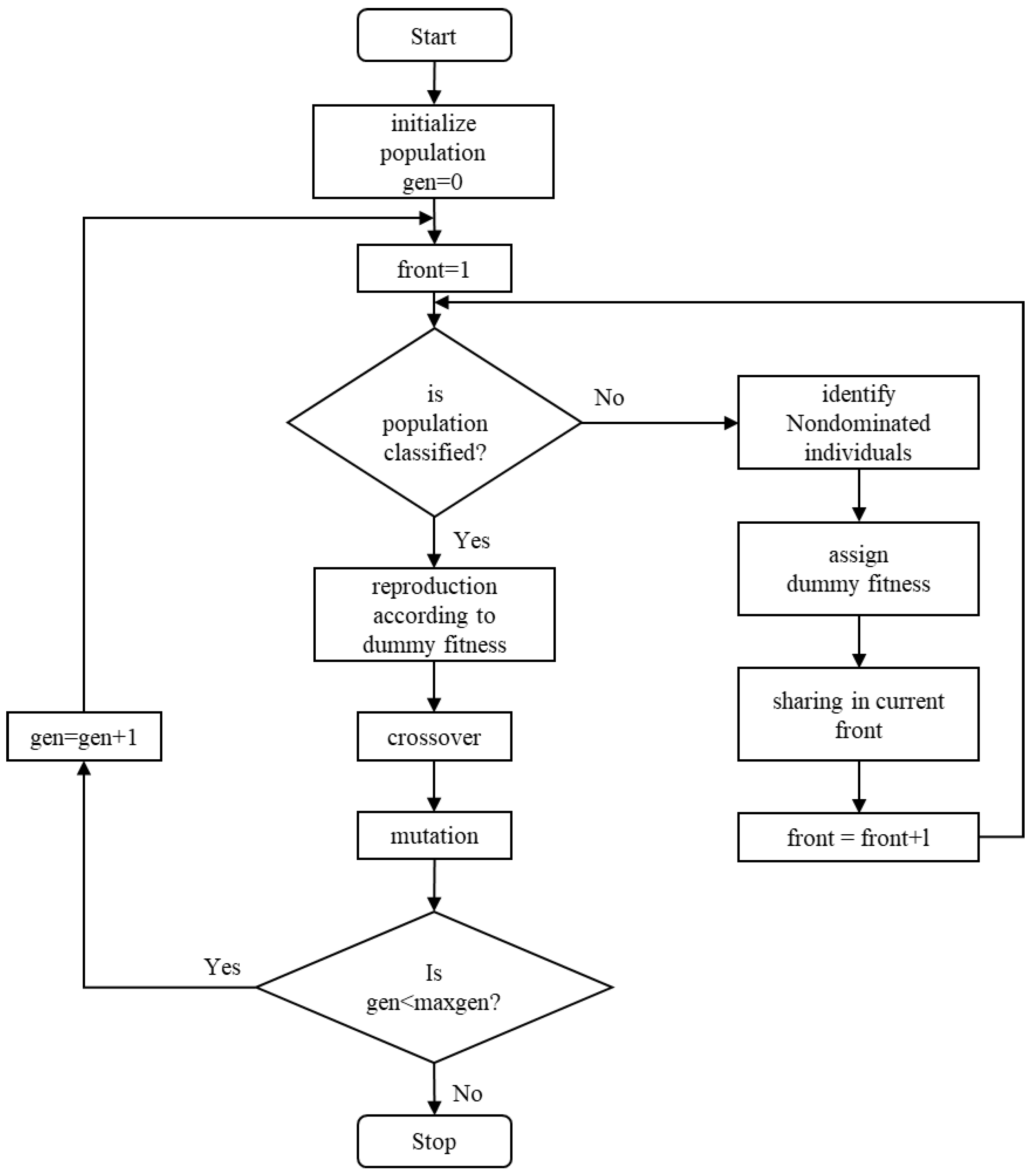
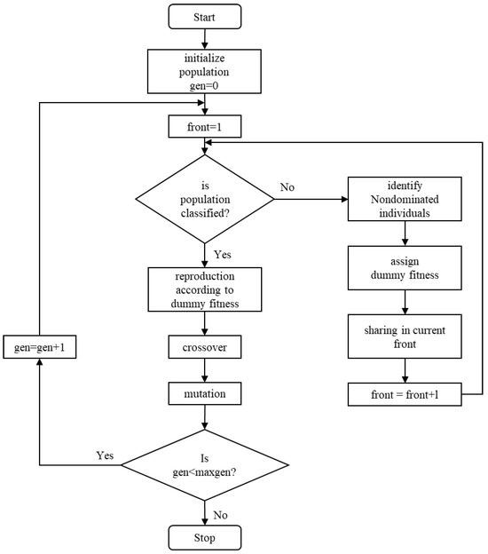
2.6. Model Solving
2.7. Model Comparison Indicators
3. Results
3.1. Study Area
3.2. Results Analysis
3.2.1. Model Results
3.2.2. Model Comparison Results
4. Discussion and Conclusions
Author Contributions
Funding
Institutional Review Board Statement
Informed Consent Statement
Data Availability Statement
Conflicts of Interest
References
- Tian, J.; Guo, S.; Liu, D.; Pan, Z.; Hong, X. A Fair Approach for Multi-Objective Water Resources Allocation. Water Resour. Manag. 2019, 33, 3633–3653. [Google Scholar] [CrossRef]
- Liu, X.; Tang, Q.; Liu, W.; Veldkamp, T.; Boulange, J.; Liu, J.; Wada, Y.; Huang, Z.; Yang, H. A Spatially Explicit Assessment of Growing Water Stress in China From the Past to the Future. Earth’s Future 2019, 7, 1027–1104. [Google Scholar] [CrossRef]
- Ministry of Water Resources. 2021 Water Resources Bulletin; Ministry of Water Resources of the People’s Republic of China: Beijing, China, 2021.
- Kang, S.; Hao, X.; Du, T.; Su, X.; Lu, H.; Li, X.; Huo, Z.; Li, S.; Ding, R. Improving agricultural water productivity to ensure food security in China under changing environment: From research to practice. Agric. Water Manag. 2017, 179, 5–17. [Google Scholar] [CrossRef]
- Du, T.; Kang, S.; Zhang, J.; Davies, W.J. Deficit irrigation and sustainable water-resource strategies in agriculture for China’s food security. J. Exp. Bot. 2015, 66, 2253–2269. [Google Scholar] [CrossRef]
- KC, B.; Schultz, B.; Prasad, K. Water Management to Meet Present and Future Food Demand. Irrig. Drain. 2011, 60, 348–359. [Google Scholar]
- Fan, Y.; Chen, H.; Gao, Z.; Wang, Y.; Xu, J. Optimal water distribution model of canals considering the workload of managers. Irrig. Drain. 2023, 72, 182–195. [Google Scholar] [CrossRef]
- Zhou, K.; Fan, Y.; Gao, Z.; Chen, H.; Kang, Y. Research progress on operation control and optimal scheduling of irrigation canal systems. Irrig. Drain. 2024. [CrossRef]
- Suryavanshi, A.R.; Reddy, J.M. Optimal operation schedule of irrigation distribution systems. Agric. Water Manag. 1986, 11, 23–30. [Google Scholar] [CrossRef]
- Wang, Z.; Reddy, J.; Feyen, J. Improved 0–1 programming model for optimal flow scheduling in irrigation canals. Irrig. Drain. Syst. 1995, 9, 105–111. [Google Scholar] [CrossRef]
- Wardlaw, R.; Bhaktikul, K. Comparison of Genetic Algorithm and Linear Programming Approaches for Tertiary Canal Scheduling. J. Irrig. Drain. Eng. 2004, 130, 311–317. [Google Scholar] [CrossRef]
- Peng, S.Z.; Wang, Y.; Khan, S.; Rana, T.; Luo, Y.F. A Simplified Multi-Objective Genetic Algorithm Optimization Model for Canal Scheduling. Irrig. Drain. 2012, 61, 294–305. [Google Scholar] [CrossRef]
- Anwar, A.A.; Haq, Z.U. Genetic algorithms for the sequential irrigation scheduling problem. Irrig. Sci. 2013, 31, 815–829. [Google Scholar] [CrossRef]
- Delgoda, D.; Malano, H.; Saleem, S.K.; Halgamuge, M.N. A novel generic optimization method for irrigation scheduling under multiple objectives and multiple hierarchical layers in a canal network. Adv. Water Resour. 2017, 105, 188–204. [Google Scholar] [CrossRef]
- Haq, Z.U.; Anwar, A.A. Irrigation Scheduling with Genetic Algorithms. J. Irrig. Drain. Eng. 2010, 136, 704–714. [Google Scholar] [CrossRef]
- Kaur, S.; Srivastava, D.K.; Arya, D.S. Improved Planning Model for Canal Scheduling of Rotational Irrigation. J. Irrig. Drain. Eng. 2013, 139, 560–570. [Google Scholar] [CrossRef]
- Kanooni, A.; Monem, M.J. Integrated Stepwise Approach for Optimal Water Allocation in Irrigation Canals. Irrig. Drain. 2014, 63, 12–21. [Google Scholar] [CrossRef]
- Hong, S.; Malaterre, P.-O.; Belaud, G.; Dejean, C. Optimization of water distribution for open-channel irrigation networks. J. Hydroinformatics 2014, 16, 341–353. [Google Scholar] [CrossRef]
- Fan, Y.; Chen, H.; Gao, Z.; Fan, Y.; Chang, X.; Yang, M.; Fang, B. Water distribution and scheduling model of an irrigation canal system. Comput. Electron. Agric. 2023, 209, 107866. [Google Scholar] [CrossRef]
- Anwar, A.; Haq, Z. Arranged-Demand Irrigation Scheduling with Nonidentical Discharges. J. Irrig. Drain. Eng. 2016, 142, 04016033. [Google Scholar] [CrossRef]
- Guo, S.; Zhang, F.; Zhang, C.; An, C.; Wang, S.; Guo, P. A Multi-Objective Hierarchical Model for Irrigation Scheduling in the Complex Canal System. Sustainability 2018, 11, 24. [Google Scholar] [CrossRef]
- Yao, W.; Ma, X.; Chen, Y. Optimization of Canal Water in an Irrigation Network Based on a Genetic Algorithm: A Case Study of the North China Plain Canal System. Irrig. Drain. 2019, 68, 629–636. [Google Scholar] [CrossRef]
- Fan, Y.; Chen, H.; Gao, Z.; Fang, B.; Liu, X. A Model Coupling Water Resource Allocation and Canal Optimization for Water Distribution. Water Resour Manag. 2023, 37, 1341–1365. [Google Scholar] [CrossRef]
- Anwar, A.A.; Clarke, D. Irrigation Scheduling Using Mixed-Integer Linear Programming. J. Irrig. Drain. Eng. 2001, 127, 63–69. [Google Scholar] [CrossRef]
- Monem, M.J.; Namdarian, R. Application of Simulated Annealing (SA) Techniques for Optimal Water Distribution in Irrigation Canals. Irrig. Drain. 2005, 54, 365–373. [Google Scholar] [CrossRef]
- Deb, K.; Agrawal, S.; Pratap, A.; Sameer, A.; Meyarivan, T. A Fast and Elitist Multiobjective Genetic Algorithm: NSGA-II. IEEE Trans. Evol. Comput. 2002, 6, 182–197. [Google Scholar] [CrossRef]
- Zhao, Z.; Liu, B.; Zhang, C.; Liu, H. An improved adaptive NSGA-II with multi-population algorithm. Appl. Intell. 2019, 49, 569–580. [Google Scholar] [CrossRef]
- Wang, C. Irrigation and Drainage in Agriculture; China Water & Power Press: Beijing, China, 2014. [Google Scholar]












| Name of Canal | Design Flow Rate (m3s−1) | Crop Area (ha) | Water Requirement (m3) |
|---|---|---|---|
| Fengqigou branch canal | 1.8 | 1339.3 | 723,222 |
| Tertiary canal 1 | 0.5 | 63.3 | 34,182 |
| Tertiary canal 2 | 0.6 | 71.5 | 38,610 |
| Tertiary canal 3 | 0.5 | 58.4 | 31,536 |
| Tertiary canal 4 | 0.5 | 59.6 | 32,184 |
| Tertiary canal 5 | 0.8 | 67.9 | 36,666 |
| Tertiary canal 6 | 0.5 | 74.6 | 40,284 |
| Tertiary canal 7 | 0.6 | 49.5 | 26,730 |
| Tertiary canal 8 | 0.6 | 71.9 | 38,826 |
| Tertiary canal 9 | 0.5 | 45.7 | 24,678 |
| Tertiary canal 10 | 0.8 | 104.2 | 56,268 |
| Tertiary canal 11 | 0.5 | 61.8 | 33,372 |
| Tertiary canal 12 | 0.8 | 94.1 | 50,814 |
| Tertiary canal 13 | 0.8 | 115.8 | 62,532 |
| Tertiary canal 14 | 0.8 | 74.8 | 40,392 |
| Tertiary canal 15 | 0.5 | 54.9 | 29,646 |
| Tertiary canal 16 | 0.5 | 84.3 | 45,522 |
| Tertiary canal 17 | 0.5 | 64.2 | 34,668 |
| Tertiary canal 18 | 0.5 | 68.5 | 36,990 |
| Tertiary canal 19 | 0.6 | 54.3 | 29,322 |
| Tertiary Canal | Model 1 (h) | Model 2 (h) | Model 3 (h) | Model 4 (h) | Model 5 (h) |
|---|---|---|---|---|---|
| 1 | 18.99 | 18.99 | 18.99 | 18.99 | 23.74 |
| 2 | 17.88 | 17.88 | 21.45 | 21.45 | 21.45 |
| 3 | 17.52 | 17.52 | 14.55 | 17.52 | 21.90 |
| 4 | 17.88 | 17.88 | 17.88 | 17.88 | 22.35 |
| 5 | 12.73 | 12.73 | 17.52 | 16.98 | 14.55 |
| 6 | 22.38 | 22.38 | 22.38 | 22.38 | 27.98 |
| 7 | 12.38 | 14.85 | 12.38 | 18.56 | 14.85 |
| 8 | 17.98 | 21.57 | 21.57 | 17.98 | 21.57 |
| 9 | 13.71 | 13.71 | 13.71 | 17.14 | 17.14 |
| 10 | 22.33 | 19.54 | 16.47 | 19.54 | 22.33 |
| 11 | 18.54 | 18.54 | 23.18 | 18.54 | 23.18 |
| 12 | 23.53 | 28.23 | 17.64 | 17.64 | 20.16 |
| 13 | 24.81 | 21.71 | 21.71 | 21.71 | 21.71 |
| 14 | 22.44 | 14.03 | 14.03 | 16.03 | 16.03 |
| 15 | 16.47 | 16.47 | 19.54 | 20.59 | 20.59 |
| 16 | 25.29 | 25.29 | 25.29 | 25.29 | 31.61 |
| 17 | 19.26 | 19.26 | 24.08 | 24.08 | 19.26 |
| 18 | 20.55 | 20.55 | 25.69 | 25.69 | 25.69 |
| 19 | 13.58 | 13.58 | 16.29 | 16.29 | 13.58 |
| Group of Rotational Irrigation | Number of Tertiary Canals in Each Group | Time of Group (h) | ||||||
|---|---|---|---|---|---|---|---|---|
| First group | 4 | 9 | 10 | 12 | 13 | 14 | 15 | |
| Time (h) | 17.88 | 13.71 | 16.47 | 17.64 | 21.71 | 14.03 | 19.54 | 120.98 |
| Second group | 1 | 3 | 5 | 6 | 11 | 16 | ||
| Time (h) | 18.99 | 14.55 | 17.52 | 22.38 | 23.18 | 25.29 | 121.91 | |
| Third group | 2 | 7 | 8 | 17 | 18 | 19 | ||
| Time (h) | 21.45 | 13.38 | 21.57 | 24.08 | 25.69 | 16.29 | 121.45 | |
| Total time (h) | 121.91 | |||||||
| Group of Rotational Irrigation | Number of Tertiary Canals in Each Group | Time of Group (h) | |||
|---|---|---|---|---|---|
| First group | 1 | 8 | 11 | ||
| Time (h) | 18.99 | 17.96 | 18.54 | 18.99 | |
| Second group | 3 | 4 | 12 | ||
| Time (h) | 17.52 | 17.88 | 17.64 | 17.88 | |
| Third group | 2 | 13 | 15 | ||
| Time (h) | 21.45 | 21.71 | 20.58 | 21.71 | |
| Fourth group | 6 | 16 | 17 | 18 | |
| Time (h) | 22.38 | 25.29 | 24.08 | 25.69 | 25.69 |
| Fifth group | 7 | 9 | 10 | ||
| Time (h) | 18.56 | 17.14 | 19.54 | 19.54 | |
| Sixth group | 5 | 14 | 19 | ||
| Time (h) | 16.98 | 16.03 | 16.29 | 16.98 | |
| Total time (h) | 120.79 | ||||
| Tertiary Canal | Flow Rate of Model 1 (m3s−1) | Flow Rate of Model 2 (m3s−1) | Flow Rate of Model 3 (m3s−1) | Flow Rate of Model 4 (m3s−1) | Flow Rate of Model 5 (m3s−1) |
|---|---|---|---|---|---|
| 1 | 0.5 | 0.5 | 0.5 | 0.5 | 0.4 |
| 2 | 0.6 | 0.6 | 0.5 | 0.5 | 0.5 |
| 3 | 0.5 | 0.5 | 0.5 | 0.5 | 0.4 |
| 4 | 0.5 | 0.5 | 0.5 | 0.5 | 0.4 |
| 5 | 0.8 | 0.8 | 0.7 | 0.6 | 0.7 |
| 6 | 0.5 | 0.5 | 0.5 | 0.5 | 0.4 |
| 7 | 0.6 | 0.5 | 0.6 | 0.4 | 0.5 |
| 8 | 0.6 | 0.5 | 0.5 | 0.6 | 0.5 |
| 9 | 0.5 | 0.5 | 0.5 | 0.4 | 0.4 |
| 10 | 0.7 | 0.8 | 0.5 | 0.8 | 0.7 |
| 11 | 0.5 | 0.5 | 0.4 | 0.5 | 0.4 |
| 12 | 0.6 | 0.5 | 0.8 | 0.8 | 0.7 |
| 13 | 0.7 | 0.8 | 0.8 | 0.8 | 0.8 |
| 14 | 0.5 | 0.8 | 0.8 | 0.7 | 0.7 |
| 15 | 0.5 | 0.5 | 0.5 | 0.4 | 0.4 |
| 16 | 0.5 | 0.5 | 0.5 | 0.5 | 0.4 |
| 17 | 0.5 | 0.5 | 0.4 | 0.4 | 0.5 |
| 18 | 0.5 | 0.5 | 0.4 | 0.4 | 0.4 |
| 19 | 0.6 | 0.6 | 0.5 | 0.5 | 0.6 |
Disclaimer/Publisher’s Note: The statements, opinions and data contained in all publications are solely those of the individual author(s) and contributor(s) and not of MDPI and/or the editor(s). MDPI and/or the editor(s) disclaim responsibility for any injury to people or property resulting from any ideas, methods, instructions or products referred to in the content. |
© 2025 by the authors. Licensee MDPI, Basel, Switzerland. This article is an open access article distributed under the terms and conditions of the Creative Commons Attribution (CC BY) license (https://creativecommons.org/licenses/by/4.0/).
Share and Cite
Zhang, X.; Fan, Y.; Gao, Z.; Yang, M.; Wang, Y.; Liu, X. Comparison of Various Models for Optimal Water Distribution in Canal Systems. Appl. Sci. 2025, 15, 2233. https://doi.org/10.3390/app15042233
Zhang X, Fan Y, Gao Z, Yang M, Wang Y, Liu X. Comparison of Various Models for Optimal Water Distribution in Canal Systems. Applied Sciences. 2025; 15(4):2233. https://doi.org/10.3390/app15042233
Chicago/Turabian StyleZhang, Xufeng, Yu Fan, Zhanyi Gao, Mingming Yang, Yifan Wang, and Xia Liu. 2025. "Comparison of Various Models for Optimal Water Distribution in Canal Systems" Applied Sciences 15, no. 4: 2233. https://doi.org/10.3390/app15042233
APA StyleZhang, X., Fan, Y., Gao, Z., Yang, M., Wang, Y., & Liu, X. (2025). Comparison of Various Models for Optimal Water Distribution in Canal Systems. Applied Sciences, 15(4), 2233. https://doi.org/10.3390/app15042233
