Next Article in Journal
Improving the Performance Prediction of Process Simulation Models for TBM Tunneling Using Real-Time Project Data
Previous Article in Journal
Optimizing African Port Hinterland Connectivity Using Markov Processes, Max-Flow, and Traffic Flow Models: A Case Study of Dar es Salaam Port
 
 
Font Type:
Arial Georgia Verdana
Font Size:
Aa Aa Aa
Line Spacing:
Column Width:
Background:
Article

Optimization of Cable Pre-Tension Forces in Multi-Tower Cable-Stayed Bridges with Crossing Cables Considering the Dead Load Allocation

School of Architecture and Civil Engineering, Xi’an University of Science and Technology, No. 58 Yanta Rd., Xi’an 710054, China
*
Author to whom correspondence should be addressed.
Appl. Sci. 2025, 15(4), 1967; https://doi.org/10.3390/app15041967
Submission received: 27 December 2024 / Revised: 6 February 2025 / Accepted: 10 February 2025 / Published: 13 February 2025
(This article belongs to the Section Civil Engineering)

Abstract

In a multi-tower cable-stayed bridge with crossing cables, the crossing cable pre-tension forces can not only control the vertical displacement of the deck under dead load, but also affect the structural performance. This paper presents an optimization method for pre-tension forces of crossing cable multi tower cable-stayed bridge. This method uses the conic quasi-uniform B-spline curve to represent the distribution of cable pre-tension forces, and the shape of the curve is optimized by particle swarm optimization algorithm. The displacement of the tower and deck under dead load and the displacement of the deck under dead load + live load are taken as optimization objectives, and the two-objective optimization problem is solved by linear weighting method. Finally, the effectiveness of the proposed method is verified by comparing it with practical methods. The calculation results indicate that when the stress level of the cable under dead load is consistent, this method minimizes the vertical displacement of the deck under dead load and live load.

1. Introduction

Since the mid-20th century, there have been significant advances in cable-stayed bridge technology [1], especially in multi-tower design, to enhance the bridge’s ability to span wide waters [2]. The Rion-Antirion Bridge, the Millau Viaduct and the Jiashao Bridge are examples of this technological development. With the increase of the number of towers, how to improve the longitudinal stiffness of mid towers has become a key problem. For the first time, the Queensferry Crossing adopted crossing cables to limit the deflection of the tower, thereby enhancing the structural rigidity [3]. The zone where the deck is supported by the crossing cables is called the crossing zone, and the dead load of deck is transferred to the tower on both sides through the crossing cable. The pre-tension forces of crossing cable not only determines the proportion of the tower bearing the deck’ dead load, but also affects the selection of the area of the cable. The diameter of the cable increases with the increase of the pre-tension force, which is directly related to the performance of the crossing cables. Therefore, the pre-tension forces of crossing cable is the key in the design of multi-tower cable-stayed bridges. The following is an overview of several early proposed methods for cable force optimization.
Wang et al. [4] proposed the zero displacement method, which optimizes structural performance by adjusting cable forces to make the displacement of nodes on the deck approach zero. Zhang et al. [5] introduced the Kriging model into the zero displacement method, reducing the number of iterations. Chen et al. [6] proposed an optimization method based on force balance, which takes the bending moment of the deck as the optimization objective, and continuously adjusts the force applied to the anchor point to find the cable force distribution that achieves the desired bending moment. Janjic et al. [7] proposed the unit load method, which considers the construction process and time-dependent effects in the cable force optimization process. Liang et al. [8] proposed a practical method based on the cable force influence matrix, aimed at minimizing the bending energy in the tower and deck to find the optimal cable forces.
With the extensive application of computational methods such as artificial intelligence in engineering [9], the cable force optimization problem has ushered in a new solution strategy. Sung et al. [10] emphasized the importance of post-tensioning cable forces for improving the structural performance, especially in solving the unbalanced load caused by dead load. Then, the post-tensioning cable forces are taken as the design variables, and the objective function is established based on the minimum strain energy theory to calculate the optimal post-tensioning cable forces. Cid [11] used finite difference method and sequential quadratic programming algorithm to optimize crossing cable system of Queensferry Crossing, effectively reducing the steel volume in cables. Song et al. [12] considered the counterweights acting on the side spans during the cable force optimization process, and reduced the bending energy in the main girder and towers by adjusting the counterweights and cable forces. Subsequently, Wang et al. [13] took the length of the counterweight and the bending energy of the tower and deck as the objective function, and solved the dual objective optimization problem by improving the Pareto weighting coefficient method. The results show that the force of the structure under dead load permanent state can be improved by considering the action length of the counterweight. Hassan et al. [14] first applied B-spline curves to represent the distribution of post-tensioning cable forces along the bridge length, greatly reducing the number of design variables. And B-spline curves were used to represent the distribution of cable area, optimizing the steel consumption of cables [15]. Guo et al. [16] applied B-Spline interpolation curves to the cable force optimization of curved cable-stayed bridges, and then optimized the shape of spline curves through simulated annealing algorithm. Song et al. [17] integrated B-spline curves into the surrogate model, improving optimization efficiency.
In a multi-tower cable-stayed bridge, the longitudinal stiffness of the mid tower can be improved effectively after the crossing cables is installed on the main span. For the zone where crossing cables are installed on the main span, the vertical displacement of the deck under dead load is controlled by the pre-tension force of multiple pairs of crossing cables. At present, there is no research on the optimization of crossing cable pre-tension force. In this paper, an optimization method of cable pre-tension force for multi-tower cable-stayed bridges with crossing cables is proposed, which combines particle swarm optimization and B-spline curve to minimize structural displacements under dead and live loads. The double objective problem is transformed into single objective problem by weighting method, which simplifies the solving process and improves the efficiency. This method is suitable for the preliminary design stage and can determine the optimal allocation of the deck’ dead load between the crossing cables.
The paper is organized as follows. In Section 2, the geometry and finite element model of the bridge selected for the study are presented. In Section 3, the definition and optimization techniques of optimization problems are described. In Section 4, the calculation process of cable pre-tension forces is introduced. In Section 5, numerical optimization results and discussions are presented. Section 6 is the conclusion drawn from the study.

2. Description and Finite Element Modeling of the Bridge

2.1. Description of the Bridge

The geometric shape of the bridge selected in this study is similar to the Huangmaohai Bridge under construction [18,19]. The total length of the three-tower cable-stayed bridge is 2200 m, and the two main spans are 720 m. The geometry of the cable-stayed bridge is shown in Figure 1a. The bridge adopts the longitudinal restraint cable + floating system. The longitudinal restraint cable is set between the mid tower and the main girder, which can limit the longitudinal displacement of the main girder. The auxiliary pier and the transition pier provide vertical support. Both sides of the tower are arranged with double cable planes, and each fan-shaped cable plane is composed of 24 cables. The area of a ordinary cable is 0.01 m2. In addition, there are 5 pairs of crossing cables on both sides of the mid tower intersecting with the side tower cables, so as to improve the structural stiffness. The anchorage distance of the crossing cable on the decks 15 m. The cable-stayed bridge has a total of 154 pairs of cables, with a tensile strength of 1770 MPa. The deck adopts split steel box girder, and its yield strength is 355 MPa. The tower and auxiliary piers are made of C55 concrete. The cross sections of the deck and the tower are shown in Figure 1b,c. Table 1 shows the cross-sectional properties of each component, where A is the cross-sectional area; Iz and Iy are the moments of inertia around the longitudinal direction and transverse direction, respectively.

2.2. Finite Element Model

Finite element model (FE model) is established using the ANSYS Parametric Design Language (ANSYS Corporation, Canonsburg, PA, USA). Table 2 shows the properties of the components considered for bridge modeling. Considering the symmetry of the structure, only the left half bridge of the FE model is shown in Figure 2. The FE model has a total of 912 nodes and 844 units, including 308 LINK10 units, 296 BEAM4 units and 240 BEAM188 units. The boundary conditions in this FE model are listed in Table 3. The stay cable is a flexible component, and the equivalent elastic modulus or Ernst modulus [20,21] is used to consider the sag effect caused by the self-weight of the cable. Activation of stress stiffness effect (SSTIF) in ANSYS to consider geometric nonlinearities in cable-stayed bridges.
The tower has a variable cross-section, and the FE model simplifies the cross-section of the tower without changing the longitudinal rigidity of the tower. In the FE model, the weight of the deck and the transverse connection is neglected, and the massless rigid arm is used to link the two box chambers, so the weight of the deck is applied in the form of uniform load. The weight of the deck section is 242 kN/m, the weight of the second stage pavement is 94 kN/m, thus the dead load (DL) is 336 kN/m.

3. Definition of Optimization Problem

The following presents the selection of design variables and objective functions in the cable pre-tension force optimization problem of the multi-tower cable-stayed bridge with crossing cables.

3.1. Conic Quasi-Uniform B-Spline

In previous studies on cable pre-tension force optimization, cable pre-tension force was usually defined as a design variable. The application of the dense cable system greatly increases the number of variables, leading to an increase in the computational cost of optimization algorithms [22,23]. In order to avoid these shortcomings, the quasi-uniform B-spline curve is used in this study to represent the distribution of cable pre-tension forces [24,25], as shown in Figure 3. When control points are set, B-spline curves can generate smooth curves between these points, and its shape is mainly affected by neighboring control points.
Given n + 1 control points Pi (i = 0, 1, …, n) and a node vector U = {u0, u1, …, um}, conic quasi-uniform B-spline curve (k = 2) is defined as follows:
P u = i = 0 n P i G i , 2 u 0 u 1
where Gi,2(u) are the conic B-spline basis functions. The basis functions are given as:
G i , k ( u ) = 1   0   i f     u i u u i + 1 o t h e r w i s e   k = 0 u u i u i + k u i G i , k 1 ( u ) + u i + k + 1 u u i + k + 1 u i + 1 G i + 1 , k 1 ( u ) k 1
And the nodes at both ends of the node vector in the conic quasi-uniform B-spline curve have a repetition degree of k + 1. The node vector of the conic quasi-uniform B-spline is as follows:
U = 0 , 0 , 0 , u k + 1 , , u m k 1 , 1 , 1 , 1
The number of node vectors (m), the number of control points (n + 1), and the degree of the basis function (k) satisfy the relation m = n + k + 1. The calculation process of the conic quasi-uniform B-spline curve is summarized as follows:
  • Determine the number of control points (n + 1) and nodes (m + 1).
  • Define control point location parameters.
  • The basis function corresponding to the i th control point is calculated from Equation (2).
  • Multiply the control point by the basis function.
Due to structural symmetry, three conic quasi-uniform B-spline curves were used to represent the distribution of cable pre-tension forces on the side span and main span, as shown in Figure 4. By adjusting the coordinates of the control points, the distribution of cable pre-tension force can be changed.

3.2. Design Variables

In Figure 4, the mapped values of cable pre-tension forces for cable numbers i, j and k are exemplified on the B-spline curve, representing their respective pre-tension forces. The coordinates of the control point consist of the horizontal coordinate x and the vertical coordinate y. From the side span to the mid tower, the ranges of the horizontal coordinates x corresponding to the three B-splines are (0 ≤ xLs), (0 ≤ xLm/2), and (0 ≤ xLm/2 + Lc), where Lc is the length of 5 pairs of crossing cable suspension deck, which is 75 m. The number of crossing cables remains unchanged during the optimization process. The range of the vertical coordinate y is defined by the control function f(x), i.e., (f(x)minyf(x)max), as shown in Figure 4. This cable pre-tension force feasible region is associated with the deck’ dead load and the horizontal coordinate in order to reduce the solutions space and accelerate the convergence of the optimization problem. The function of the cable pre-tension force feasible region is calculated as follows:
f x max = 1 + β λ c G l x h x f x min = 1 β λ c G l x h x
where β represents the amplification factor, which determines the size of the cable pre-tension force feasible region, and its value range is (0,1). λc is the cable distance on the deck. In the ordinary zone G is the deck’ dead load, and in the crossing zone G is half of the deck’ dead load. lx and hx are the length of the cable at x coordinate and the vertical projection length of the cable respectively, which can be determined by the structural geometric parameters. If the force distribution of the cable system is less understood, a larger amplification factor can be set. The amplification factor in the two function curves can take different values.

3.3. Objective Functions

Figure 5 shows the internal force change of the crossing cable under the action of horizontal force δH. Under the horizontal force δH, the crossing cable force of the mid tower increases, the crossing cable force of the side tower at the same anchor point decreases, and the allocation of the deck’ dead load between the crossing cables changes, thus limiting the deformation of the mid tower.
Chai et al. [26] derived the analytical formula for the constraint rigidity of the cross cables on the towers based on the interaction mechanism of crossing cables:
K = E a r l l 3 / A l + l r 3 / A r
where, E, A and l are the elastic modulus, are and length of the crossing cable, and ar is the length from the anchorage position of the crossing cable on the deck to the mid tower. To clarify Equation (5), the terminology used is shown in Figure 5.
As can be seen from Equation (5), the constraint stiffness of the crossing cable is related to its area, anchorage position and elastic modulus. When the stress level of the crossing cable under dead load is σ [27], the area A of the crossing cable can be expressed as:
A = F σ
where F is the pre-tension force of the crossing cable.
Substituting Equation (6) into Equation (5), constraint stiffness of crossing cables is expressed as:
K = 1 σ E a r l l 3 / F l + l r 3 / F r
According to Equation (7), when the stress level under dead load and anchorage position of the crossing cable are constant, the constraint stiffness of the crossing cable is only related to the pre-tension forces. The allocation ratio of the deck’ dead load among the crossing cables determines the constraint stiffness of the crossing cables on the mid tower. In this study, the stress level under dead load is 590 MPa, and the crossing cable area is calculated by Equation (6). The stress level does not affect the allocation ratio of the deck’ dead load between the crossing cables.
Reducing the deflection of the deck caused by live load is the key problem of multi-tower cable-stayed bridge. Therefore, the optimization objective is defined as minimizing the displacement of the tower and beam under dead loads and minimizing the displacement of the dead under live loads. This definition ensures that the line shape of the tower and deck is smooth under dead load, and the structural performance is optimal.
The first objective function is the square root of the sum of squared displacements of nodes between the deck and tower under dead load. Fojb1 is formulated as follows:
F o b j 1 = δ 1 2 + δ 2 2 + + Δ 1 2 + Δ 2 2 +
where δi is the vertical displacement of the deck nodes within the range from the end of the side span to the mid tower, and Δi is the horizontal displacement of the side tower nodes.
The second objective function is the cube root of the ratio of the sum of the maximum upward and downward displacement of the deck to the span length under live load. Fojb2 is formulated as follows:
F o b j 2 = δ m a x + δ m i n / L 3
where δmax and δmin are the maximum upward and downward displacement of the deck caused by live load.
The linear weighting method is used to transform the two optimization objectives into a single objective problem [28]. By introducing the weighting coefficient αi to combine the two objective functions, the objective function Fojb is obtained:
F o b j = α 1 F o b j 1 + α 2 F o b j 2
The weighted coefficient αi reflects the relative importance of each objective function in the optimization process. By adjusting the weighting coefficient, the emphasis of the optimization results can be controlled.

3.4. Particle Swarm Optimization

Kennedy and Eberhart proposed the Particle Swarm Optimization (PSO) algorithm by simulating the collective behavior of bird flocks [29,30]. In the iterative process, they constantly adjust their position z and speed v based on the individual optimal solution pbest and the group optimal solution gbest, so as to gradually approach the global optimal solution. The evolution process of particle swarm is:
v i t + 1 = ω v i t + c 1 r 1 p i , b e s t t z i t + c 2 r 2 g b e s t t z i t z i t + 1 = z i t + v i t + 1
where t is the number of evolutionary generations, r1 and r2 are random numbers between [0, 1], c1 and c2 are the learning factors, and ω is the inertia weight factor.
And zi and vi and satisfied:
z i z min , z max v i v min , v max
where zmax and zmin are the maximum and minimum limits of the space where the particles are located. vmax and vmin are the maximum and minimum velocities of particles.
In PSO algorithm, the key to adjust the local search ability and global search ability is the design of inertia weight ω. For complex high-dimensional function optimization problems, Liu et al. [31] proposed an exponential decreasing inertia weight strategy (EDIW) to balance global and local search capabilities. The EDIW strategy is as follows:
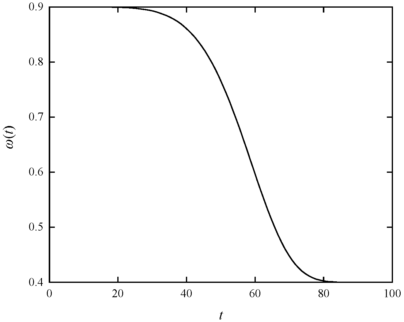
ω t = ω min + ω max ω min exp 20 × t T 6
where ωmax and ωmin are the maximum and minimum inertia weights. T represents the maximum evolution generation. Taking ωmax = 0.9, ωmin = 0.4, the change curve of EDIW is shown in Figure 6.
The EDIW strategy maintains a large inertia weight at the beginning of the iteration, which enhances the global search ability. Once the approximate position of the optimal solution is located, the local is finely explored, so that the global search ability is well balanced with the local exploitation ability.

4. Optimization Method for Cable Pre-Tension Forces

The optimization process of cable pre-tension forces combining FE model, conic quasi-uniform B-spline curve, and PSO algorithm is shown in Figure 7.
  • The FE model is established based on the geometry and material characteristics of the bridge.
  • Initialize the positions and velocities of individual particles in the population, which forms the control point of the B-spline curve.
  • A conic quasi-uniform B-spline is established from the particles in the population, as described in Section 3.1.
  • Based on the B-spline curve, the cable pre-tension forces are determined and the areas of the cable is calculated. The displacement of the tower and deck is obtained by applying the pre-tension forces and areas to the FE model. The objective function value for each particle is calculated using Equation (10).
  • Update the historical best control point position pbest and global best control point position gbest for each particle based on the objective function value.
  • Update the inertia weight according to Equation (13) of the EDIW strategy.
  • Update the particle velocity and position according to Equation (11). If the particle velocity and position exceed the boundary, perform the cross-border processing.
  • Repeat steps 3–7 and terminate the algorithm after T iterations. Output the optimal solution.
Figure 7. Flow chart for evaluation of the cable pre-tension forces.
Figure 7. Flow chart for evaluation of the cable pre-tension forces.
Applsci 15 01967 g007

5. Results and Discussion

The optimization of cable pretension forces in the example is realized based on the above method. The effectiveness of the proposed optimization method is evaluated by analyzing the number of control points, the distance of weight vector and the selection of objective function.

5.1. Parameter Setting of the Optimization Method

Parameters in the PSO algorithm are set as follows, population size N = 100, maximum number of iterations T = 100. It is more appropriate for individual learning factor c1 and social learning factor c2 to be 2 [29]. As shown in Figure 5, the range of the horizontal coordinate x of the three B-spline curves from the side span to the mid tower ranges from 0 to 350 m, 0 to 350 m and 0 to 428 m respectively. The range of the vertical coordinate y is determined by Equation (4). In the main span, the amplification factor β of the cable pre-tension force feasible region is 0.4. Because an auxiliary pier and a non-cable zone girder section are set in the side span, a wider feasible region of cable pre-tension force is established, and the amplification factor β is 0.5. The maximum particle velocity is set to 10% of the value range to prevent algorithm divergence. The maximum velocity of the particle at time t is (35,600). The inertia weight decreases from ωmax = 0.9 to ωmin = 0.4. The weight vector in the objective function is (5,5).
According to Chinese bridge design specification [32,33], there are 6 lanes in total, and the lane after considering the reduction factor is 46.68 kN/m uniformly distributed load + 1600 kN concentrated force. There are many loading ways for live loads on the deck, and different loading positions will affect the allocation ratio of the deck’s dead load between the crossing cables. In order to maximize the constraint stiffness of the crossing cables, the optimization process only considers the loading way with the most unfavorable structural stress. The mid tower of multi-tower cable-stayed bridge lacks the longitudinal constraint provided by backstays. When the live load only acts on one main span and the adjacent main span is not loaded, the deformation of the structure is the most significant. The arrangement of dead load and dead load + live load (the most unfavorable load case) is shown in Figure 8.

5.2. Optimum Number of Control Points

The force forms of ordinary cables and crossing cables are different, resulting in a complex distribution of cable pre-tension force along the deck. This requires more control points to enable the curve to accurately represent the distribution of cable forces. 4, 5 and 6 control points were used for optimization, and the influence of the number of control points on the optimization results was analyzed. The influence of the number of control points on the vertical displacement of the deck is shown in Figure 9.
As can be seen from Figure 9, under dead load case, the maximum displacement of the deck under 4, 5 and 6 control points are 0.019 m, 0.017 m and 0.014 m, respectively. Due to the presence of a long girder section without cables in the side span, the deck displacement from the end of the side span to the auxiliary pier zone is relatively large. The difference in displacement of the deck between the dead load + live load case (LC 1) and the dead load case (LC 0) is the displacement of the deck caused by the live load. When the control points are 4, 5, and 6, the maximum deflection of the deck caused by live load is 1.603 m, 1.581 m, and 1.574 m, respectively. These results indicate that as the number of control points increases, the vertical displacement of the deck gradually decreases. However, when the number of control points increased to 5, the decrease in displacement of the deck was relatively small. Therefore, 5 control points are sufficient to control the pre-tension force distribution of the current bridge.

5.3. Weight Vector Analysis

In multi-objective optimization, weighting method combines different objectives into a single objective function by giving them corresponding weights. Three weight vectors (2,8), (5,5) and (8,2) are set and their effects on two objective functions (Fobj1, Fobj2) are analyzed in order to find a reasonable allocation of weights. With the number of 5 control points, the calculation results are shown in Figure 10.
From Figure 10, in the initial stage of the iteration process, the value of the first objective function (Fobj1) is higher than that of the second objective function (Fobj2), but with the progress of the iteration, the gap between the two objective functions gradually narrows. In the whole iteration process, the numerical change of the second objective function is small. This indicates that in the early stages of optimization, the first objective function has a more significant impact on the results, which helps to quickly reduce the displacement of the structure under dead load. As the iteration progresses, the sizes of the two objective functions gradually become uniform. This weighting strategy not only ensures the stability of the algorithm, but also adjusts the relative importance of the two objective functions by changing the weights.
Figure 11 shows the influence of different weight vectors on the displacement of the deck. The results show that the displacement of the deck corresponding to the three weight vectors is similar under dead load case, and the maximum vertical displacement within the main deck is less than 0.030 m. The configuration of weight vectors has a relatively small impact on the displacement of the deck under dead load. Under three weight vectors, the maximum deflection of the deck caused by live load is 1.575 m, 1.581 m, and 1.589 m, respectively, with weight vectors (2,8) corresponding to the smallest deflection of the deck. Increasing the weight of the second objective function can improve the structural stiffness. Figure 12 shows the bending moment of the deck under dead load with different weight vectors. It is noted that the distribution of bending moments under different weight vectors is similar. This indicates that the configuration of weight vectors has little effect on the stress of the deck under dead load.
Figure 13 shows the cable pre-tension forces under different weight vectors. The results show that the cable pre-tension force is evenly distributed along the deck. The distribution of cable pre-tension forces under each weight vector is similar, showing that the pre-tension forces near the tower is smaller, and the pre-tension forces away from the tower is gradually increased. In order to analyze the relationship between the allocation ratio of the deck’ dead load between the crossing cables and its anchoring position, the ratio of the vertical components of the pre-tension force of the crossing cables under different weight vectors is summarized in Table 4.
From Table 4, it can be seen that under different weight vectors, the allocation of the vertical component force of the crossing cable is similar. The vertical component of the pre-tension force of the crossing cable between the side tower and the mid tower at the mid span is basically equal. As the anchoring position moves towards the side tower, the vertical component of the crossing cable from the mid tower gradually decreases. The results show that increasing the weight of the second objective function is beneficial for increasing the stiffness of the structure, while having a relatively small effect on the dead load permanent state.

5.4. Comparison of Optimization Methods

The practical method (PM) [8] is widely used in the design of bridges in China, aiming at reducing the bending energy of structures. Further, the practical method was used to optimize the cable pre-tension forces. Compared with the optimization results with the weight vector (2,8), the pre-tension forces distribution of the two methods was shown in Figure 14. It is noted that the distribution of the cable pre-tension force obtained by the practical method is not uniform, and the cable pre-tension force changes abruptly at the auxiliary pier. The B-spline curve is used to represent the pre-tension force distribution, which can ensure the uniform distribution of cable force.
Figure 15 shows the vertical displacement of the deck under dead and live load. It is noted that the deck displacement of the proposed method under dead load is much smaller than that of the practical method. The maximum deflection of the deck under live load is 1.575 m and 1.609 m respectively. The traditional optimization method does not consider the effect of the pre-tension force of the crossing cable on its constraint stiffness, so the proposed method can obtain a higher structural stiffness.
The bending moment of the deck under dead load is shown in Figure 16. It is noted that the two methods have larger bending moments at the side span, but the moment distribution of the practical method at the mid span is better than that of the proposed method. According to the optimization results, it can be seen that the cable pre-tension force optimization process should not only consider the internal force of the tower and the deck, but also consider the influence on the constraint stiffness of the crossing cable.

6. Conclusions

In this paper, a method of cable pre-tension force optimization for multi-tower cable-stayed bridges with crossing cables is proposed, which combines ANSYS Parametric Design Language, conic quasi-uniform B-spline curve and particle swarm optimization algorithm. The main conclusions are as follows:
(1)
When the stress level of the crossing cable is constant under dead load, the pre-tension force of the crossing cable will affect its constraint stiffness. Therefore, cable force optimization should not only consider the dead load permanent state, but also consider the influence on the structural stiffness.
(2)
The determination of crossing cable pre-tension force can be solved as an optimization problem, and the optimization of pre-tension force can improve the performance of the structure.
(3)
The conic quasi-uniform B-spline curve can flexibly represent the distribution of cable force of ordinary cable and cross cable, greatly reducing the number of design variables, and the cable force changes uniformly along the deck.
(4)
The proposed method solves the double objective optimization problem through linear weighting method, and the results show that minimizing the displacement of the tower and deck under dead load and minimizing the displacement of the deck under live load are not contradictory. Increasing the weight of the second objective function helps to find a better allocation ratio of dead load, while having little effect on the first objective function.
(5)
Compared with the practical method, the proposed method obtains better cable force distribution and considers the influence of pre-tension forces on the constraint stiffness of crossing cables.

Author Contributions

Conceptualization, K.H. and S.C.; methodology, K.H. and S.C.; software, K.H., S.C. and X.W.; validation, K.H.; formal analysis, K.H., S.C. and X.W.; data curation, K.H.; writing—original draft, K.H.; writing—review &editing, S.C.; project administration, X.W.; funding acquisition, S.C. All authors have read and agreed to the published version of the manuscript.

Funding

This study was supported by the National Natural Science Foundation of China (Grant No. 52178166). The authors express their gratitude for the financial assistance.

Institutional Review Board Statement

Not applicable.

Informed Consent Statement

Not applicable.

Data Availability Statement

The data presented in this study are available on request from the corresponding author. The data are not publicly available due to privacy.

Conflicts of Interest

The authors declare no conflict of interest.

Nomenclature

Across-sectional area of the cable
Fcable pre-tension force
σallowable stress of the cable
Picontrol points of the B-spline curves
Unode vector of the B-spline curves
Bi,k(u)B-spline basis functions
Ls, Lmlength of the side span and main span
Lclength of the deck suspended by crossing cables
Gdead load of the deck
δivertical displacement of the deck nodes under dead load
Δihorizontal displacement of the side tower nodes under dead load
δmax, δminthe maximum upward and lower deflection of the deck caused by live loads
Fojbobjective functions
zmax, zminsearch space of particles
vmax, vminvelocities of particles
ωinertia weight
LC 0dead load case
LC 1dead load + live load case

References

  1. Gimsing, N.J.; Georgakis, C.T. Cable Supported Bridges: Concept and Design, 3rd ed.; J. Wiley: Chichester, UK, 2012; pp. 239–250. [Google Scholar]
  2. Virlogeux, M. Bridges with Multiple Cable-Stayed Spans. Struct. Eng. Int. 2001, 11, 61–82. [Google Scholar] [CrossRef]
  3. Arellano, H.; Tolentino, D.; Gómez, R. Optimum Criss Crossing Cables in Multi-span Cable-stayed Bridges using Genetic Algorithms. KSCE J. Civ. Eng. 2019, 23, 719–728. [Google Scholar] [CrossRef]
  4. Wang, P.H.; Tseng, T.C.; Yang, C.G. Initial shape of cable-stayed bridges. Comput. Struct. 1993, 47, 111–123. [Google Scholar] [CrossRef]
  5. Zhang, J.; Au, F.T.K. Calibration of initial cable forces in cable-stayed bridge based on Kriging approach. Finite Elem. Anal. Des. 2014, 92, 80–92. [Google Scholar] [CrossRef]
  6. Chen, D.W.; Au, F.T.K.; Tham, L.G.; Lee, P.K.K. Determination of initial cable forces in prestressed concrete cable-stayed bridges for given design deck profiles using the force equilibrium method. Comput. Struct. 2000, 74, 1–9. [Google Scholar] [CrossRef]
  7. Janjic, D.; Pircher, M.; Pircher, H. Optimization of Cable Tensioning in Cable-Stayed Bridges. J. Bridge Eng. 2003, 8, 131–137. [Google Scholar] [CrossRef]
  8. Liang, P.; Xiao, R.C.; Zhang, X.S. Practical method of optimization of cable tensions for cable-stayed bridges. J. Tongji Univ. 2003, 31, 1270–1274. (In Chinese) [Google Scholar]
  9. Martins, A.M.B.; Simões, L.M.C.; Negrão, J.H.J.O. Optimization of cable-stayed bridges: A literature survey. Adv. Eng. Softw. 2020, 149, 102829. [Google Scholar] [CrossRef]
  10. Sung, Y.C.; Chang, D.W.; Teo, E.H. Optimum post-tensioning cable forces of Mau-Lo Hsi cable-stayed bridge. Eng. Struct. 2006, 28, 1407–1417. [Google Scholar] [CrossRef]
  11. Cid, C.; Baldomir, A.; Hernández, S. Optimum crossing cable system in multi-span cable-stayed bridges. Eng. Struct. 2018, 160, 342–355. [Google Scholar] [CrossRef]
  12. Song, C.; Xiao, R.; Sun, B. Optimization of cable pre-tension forces in long-span cable-stayed bridges considering the counterweight. Eng. Struct. 2018, 172, 919–928. [Google Scholar] [CrossRef]
  13. Wang, Z.; Zhang, N.; Cheng, Q. Multi-objective optimization-based reasonable finished state in long-span cable-stayed bridge considering counterweights. Structures 2023, 51, 1497–1506. [Google Scholar] [CrossRef]
  14. Hassan, M.M.; Nassef, A.; Damatty, A. Determination of optimum post-tensioning cable forces of cable-stayed bridges. Eng. Struct. 2012, 44, 248–259. [Google Scholar] [CrossRef]
  15. Hassan, M.M. Optimization of stay cables in cable-stayed bridges using finite element, genetic algorithm, and B-spline combined technique. Eng. Struct. 2013, 49, 643–654. [Google Scholar] [CrossRef]
  16. Guo, J.; Yuan, W.; Dang, X.; Alam, M.S. Cable force optimization of a curved cable-stayed bridge with combined simulated annealing method and cubic B-Spline interpolation curves. Eng. Struct. 2019, 201, 109813. [Google Scholar] [CrossRef]
  17. Song, C.; Xiao, R.; Sun, B.; Wang, Z.; Zhang, C. Cable force optimization of cable-stayed bridges: A surrogate model-assisted differential evolution method combined with B-Spline interpolation curves. Eng. Struct. 2023, 283, 115856. [Google Scholar] [CrossRef]
  18. Chen, Z.; Shi, J.; Fu, B. Technical and Economic Analysis of the Life Cycle of Huangmaohai Cross-sea Bridge. IOP Conf. Ser Earth Environ. 2021, 787, 012161. [Google Scholar] [CrossRef]
  19. Pan, F. Overall Design and Innovation of Huangmaohai Link Project. Bridge Constr. 2021, 21, 10–16. (In Chinese) [Google Scholar] [CrossRef]
  20. Wang, L.; Xiao, Z.; Li, M.; Fu, N. Cable Force Optimization of Cable-Stayed Bridge Based on Multiobjective Particle Swarm Optimization Algorithm with Mutation Operation and the Influence Matrix. Appl. Sci. 2023, 13, 2611. [Google Scholar] [CrossRef]
  21. Huang, E.; Ke, H.; Hu, H. Optimization of Construction Process and Determination of Intermediate Cable Forces for Composite Beam Cable-Stayed Bridge. Appl. Sci. 2023, 13, 5738. [Google Scholar] [CrossRef]
  22. Mahdavi, S.; Shiri, M.E.; Rahnamayan, S. Metaheuristics in large-scale global continues optimization: A survey. Inform. Sci. 2015, 295, 407–428. [Google Scholar] [CrossRef]
  23. Cid, C.; Baldomir, A.; Hernández, S.; Montoya, M.C. Optimum Size, Position and Number of Cables in Cable-Stayed Bridges. WIT Trans. Built Environ. 2016, 166, 29–40. [Google Scholar]
  24. Piegl, L. On NURBS: A survey. Comput. Graph. Appl. IEEE 1991, 11, 55–71. [Google Scholar] [CrossRef]
  25. Pourazady, M.; Xu, X. Direct manipulations of B-spline and NURBS curves. Adv. Eng. Softw. 2000, 31, 107–118. [Google Scholar] [CrossRef]
  26. Chai, S.B.; Wang, X.L. Simplified calculation method for deformation of multi-tower cable-stayed bridges with crossed cables. Eng. Struct. 2019, 181, 354–361. [Google Scholar] [CrossRef]
  27. Huang, K.J.; Chai, S.B.; Wang, X.L. Crossing cable design optimization of multi-tower cable-stayed bridge based on joint analytical method and genetic algorithm. Structures 2024, 69, 107335. [Google Scholar] [CrossRef]
  28. Kalton, G.; Flores-Cervantes, I. Weighting methods. J. Off. Stat. 2003, 19, 81. [Google Scholar]
  29. Kennedy, J.; Eberhart, R. Particle Swarm Optimization. In Proceedings of the ICNN’95—International Conference on Neural Networks, Perth, WA, Australia, 27 November–1 December 1995; IEEE: Perth, WA, Australia, 1995; pp. 1942–1948. [Google Scholar] [CrossRef]
  30. Eberhart, R.; Kennedy, J. A New Optimizer Using Particle Swarm Theory. In Proceedings of the MHS’95—Sixth International Symposium on Micro Machine and Human Science, Nagoya, Japan, 4–6 October 1995; IEEE: Nagoya, Japan, 1995; pp. 39–43. [Google Scholar] [CrossRef]
  31. Liu, W.; Zhou, Y.R. Modified inertia weight particle swarm optimizer. Comput. Eng. Appl. 2009, 45, 46–48. (In Chinese) [Google Scholar] [CrossRef]
  32. JTG D60-2015; General Specifications for Design of Highway Bridges and Culverts. Ministry of Transport of the People’s Republic of China: Beijing, China, 2015. (In Chinese)
  33. JTG/T 3365-01-2020; Guidelines for Design of Highway Cable-Stayed Bridge. Ministry of Transport of the People’s Republic of China: Beijing, China, 2020. (In Chinese)
Figure 1. General layout of the bridge (m).
Figure 1. General layout of the bridge (m).
Applsci 15 01967 g001
Figure 2. Finite element model constructed in ANSYS.
Figure 2. Finite element model constructed in ANSYS.
Applsci 15 01967 g002
Figure 3. Quasi-uniform B-spline curve.
Figure 3. Quasi-uniform B-spline curve.
Applsci 15 01967 g003
Figure 4. Pre-tension forces represented by conic quasi-uniform B-spline curves.
Figure 4. Pre-tension forces represented by conic quasi-uniform B-spline curves.
Applsci 15 01967 g004
Figure 5. Interaction mechanism of crossing cables.
Figure 5. Interaction mechanism of crossing cables.
Applsci 15 01967 g005
Figure 6. EDIW change curve.
Figure 6. EDIW change curve.
Applsci 15 01967 g006
Figure 8. Load cases.
Figure 8. Load cases.
Applsci 15 01967 g008
Figure 9. Influence of control points on the deck vertical displacement.
Figure 9. Influence of control points on the deck vertical displacement.
Applsci 15 01967 g009
Figure 10. Evolution of objective function under three weight vectors.
Figure 10. Evolution of objective function under three weight vectors.
Applsci 15 01967 g010
Figure 11. Influence of weight vector on deck vertical displacement.
Figure 11. Influence of weight vector on deck vertical displacement.
Applsci 15 01967 g011
Figure 12. Bending moments of deck under different weight vectors.
Figure 12. Bending moments of deck under different weight vectors.
Applsci 15 01967 g012
Figure 13. Cable pre-tension forces with different weight vectors.
Figure 13. Cable pre-tension forces with different weight vectors.
Applsci 15 01967 g013
Figure 14. Cable pre-tension forces.
Figure 14. Cable pre-tension forces.
Applsci 15 01967 g014
Figure 15. Deck vertical displacement.
Figure 15. Deck vertical displacement.
Applsci 15 01967 g015
Figure 16. Bending moment of deck.
Figure 16. Bending moment of deck.
Applsci 15 01967 g016
Table 1. Cross-sectional properties.
Table 1. Cross-sectional properties.
Cross SectionA (m2)Iz (m4)Iy (m4)
Girder2.12275.474.76
Tower (A–A)49.47532.32562.10
Tower (B–B)43.98291.38291.38
Tower (C–C)85.57826.171786.39
Tower (D–D)127.895093.75093.7
Table 2. Properties of the structural members.
Table 2. Properties of the structural members.
Structural MembersElement TypeElasticity Modulus (Pa)Density (kg/m3)
TowerBEAM1883.62 × 10102600
GirderBEAM42.06 × 10110
CableLINK102.05 × 10117850
Table 3. Boundary conditions in the FE model.
Table 3. Boundary conditions in the FE model.
PositionUXUYUZRXRYRZ
Bottom of the towerFixedFixedFixedFixedFixedFixed
Bottom of the pierFixedFixedFixedFixedFixedFixed
Intersection node between girder and towerFreeFreeCoupledCoupledFreeFree
Intersection node between girder and pierFreeCoupledCoupledCoupledFreeFree
Table 4. Allocation of dead load between crossing cables.
Table 4. Allocation of dead load between crossing cables.
Length from the Mid Tower (m)Weight Vector (2,8)Weight Vector (5,5)Weight Vector (8,2)
367.5(0.58:0.42)(0.58:0.42)(0.63:0.37)
382.5(0.62:0.38)(0.63:0.37)(0.64:0.36)
397.5(0.67:0.33)(0.68:0.32)(0.68:0.32)
412.5(0.73:0.27)(0.75:0.25)(0.73:0.27)
427.5(0.81:0.19)(0.82:0.18)(0.81:0.19)
Note: Vertical component of crossing cable force of side tower: vertical component of crossing cable force of mid tower.
Disclaimer/Publisher’s Note: The statements, opinions and data contained in all publications are solely those of the individual author(s) and contributor(s) and not of MDPI and/or the editor(s). MDPI and/or the editor(s) disclaim responsibility for any injury to people or property resulting from any ideas, methods, instructions or products referred to in the content.

Share and Cite

MDPI and ACS Style

Huang, K.; Chai, S.; Wang, X. Optimization of Cable Pre-Tension Forces in Multi-Tower Cable-Stayed Bridges with Crossing Cables Considering the Dead Load Allocation. Appl. Sci. 2025, 15, 1967. https://doi.org/10.3390/app15041967

AMA Style

Huang K, Chai S, Wang X. Optimization of Cable Pre-Tension Forces in Multi-Tower Cable-Stayed Bridges with Crossing Cables Considering the Dead Load Allocation. Applied Sciences. 2025; 15(4):1967. https://doi.org/10.3390/app15041967

Chicago/Turabian Style

Huang, Kaijie, Shengbo Chai, and Xiulan Wang. 2025. "Optimization of Cable Pre-Tension Forces in Multi-Tower Cable-Stayed Bridges with Crossing Cables Considering the Dead Load Allocation" Applied Sciences 15, no. 4: 1967. https://doi.org/10.3390/app15041967

APA Style

Huang, K., Chai, S., & Wang, X. (2025). Optimization of Cable Pre-Tension Forces in Multi-Tower Cable-Stayed Bridges with Crossing Cables Considering the Dead Load Allocation. Applied Sciences, 15(4), 1967. https://doi.org/10.3390/app15041967

Note that from the first issue of 2016, this journal uses article numbers instead of page numbers. See further details here.

Article Metrics

Back to TopTop