Abstract
This study proposes a risk assessment method for ethane tank leakage based on Fault Tree Analysis (FTA) and the Fuzzy Bayesian Network (FBN). It aims to diagnose and probabilistically evaluate system risks in scenarios where leakage data are imprecise and insufficient. Initially, a fault tree for ethane tank leakage risk is constructed using the connectivity of logical gates. Then, through the analysis of minimal cut sets, the fundamental causes of ethane tank leakage risk are identified, including cracking, instability, and corrosion perforation. Subsequently, the fault tree is mapped into a Bayesian network, which is then integrated to transform it into an FTA–FBN risk diagnostic probability model. Prior probabilities of parent nodes and conditional probability tables are obtained through fuzzy mathematics principles and expert guidance. These are combined with Bayesian inference to derive posterior probabilities, thereby determining the contribution of each basic event to the ethane tank leakage risk. By leveraging the advantages of the fuzzy Bayesian network in handling uncertain problems, the model and analysis effectively address the ambiguities encountered in real-world scenarios. In order to better cope with the uncertainty of leakage, the weakest t-norm algorithm and the similarity aggregation method are introduced for the parameter learning of the fuzzy Bayesian network to achieve an accurate solution of the model. Finally, this integrated model is used in a real case to study the causes of ethane storage tank leakage. The research results are of great scientific significance for revealing the evolution mechanism of ethane storage tank leakage accidents and ensuring system safety throughout the life cycle.
1. Introduction
As one of the pillar industries of modern industry, the petrochemical industry holds a vital position in the national economy [1]. Ethane serves as one of the most crucial indicators of the development of the petrochemical industry [2]. It is not only used as a fuel for outdoor applications and as a refrigerant but also plays a key role in the feedstock for ethylene production. Currently, ethane accounts for more than 40% of the world’s ethylene production feedstock [3]. Ethane storage is an important issue because of its different physicochemical and phase change properties from those of natural gas and crude oil. Ethane storage tanks may experience leakage and diffusion due to causes such as corrosion perforation, overpressure, and failure. Given the high latent heat of vaporization of ethane, when it leaks into the air, it vaporizes, absorbing a significant amount of heat, which can lead to frostbite on humans and damage to equipment. Additionally, ethane exhibits flammability and toxicity [4]. Despite improvements in safety measures for ethane storage, accidents such as ethane leaks and explosions still occur annually [5]. These incidents, especially in areas with dense storage tank concentrations, can trigger a domino effect, resulting in greater casualties and economic losses [6], as in the case of the disaster at the large ethane storage complex at Mont Belvieu, just outside Houston, USA [7].
In research on ethane leaks, due to the flammable and explosive nature of ethane, which poses high risks, and the high cost of related experiments, numerical simulation remains the mainstream approach for studying ethane leakage and diffusion [8]. Commonly used numerical simulation tools include Fluent, FLACS, COMSOL, PHAST, and FEM. Numerous scholars have obtained some important conclusions through these tools and methods, as shown in Table 1 below.
Table 1.
Studies related to ethane leakage, dispersion, and explosion.
The primary research subjects in studies on ethane leakage include ethane pipelines, ethane storage tanks, and petrochemical industrial parks. The risk factors associated with ethane leakage incidents encompass a range of variables such as initial pressure, leak direction, leak orifice size, wind speed and direction, temperature, pressure, and the presence of obstacles. These numerical simulation methods are primarily used to model fluid dynamics behavior, predict the dispersion and combustion phenomena following an ethane leak, and focus on the simulation of physical processes. However, they do not account for uncertainties during the ethane leakage process, the various influencing factors of the leak, and their interactions. In contrast, FTA and FBNs focus on risk identification, quantification, and interaction. They provide an overall risk assessment from a system safety perspective, not only focusing on physical processes but also considering the influence of human factors, environmental factors, and other aspects.
Regarding risk assessment methods, many scholars have conducted extensive research, and FTA is a widely used reliability assessment technique, as for example, in [23]. Roozbahani [24] utilized FTA to identify the risk factors affecting the success of inter-basin water transfer plans. However, in the context of ethane leakage in complex large-scale systems, due to the lack of data and high levels of uncertainty, it may be difficult to accurately obtain the failure probabilities of the system. Therefore, the fuzzy set theory combined with FTA has emerged as a risk assessment model to address these challenges [25]. The fuzzy set theory, by introducing the concept of membership degrees, can more accurately describe fuzzy phenomena and uncertainties in complex systems. For instance, Zhang [26] introduced the fuzzy set theory to construct a dynamic risk assessment model for hydrogen leakage in hydrogen refueling stations. However, in complex systems, expert opinions may have differences in consensus, and it is necessary to aggregate opinions to obtain more reliable results. Since traditional fuzzy sets only contain membership functions and ignore the hesitancy in expert evaluations, it is necessary to adopt some aggregation techniques to combine fuzzy numbers. To represent the interaction relationships between risk events, Bayesian Networks (BNs) are crucial. BNs can capture and quantify the probabilities of unknown events through probability distributions and conditional probabilities. BNs have been applied in various risk management domains such as environmental risk [27], emergency management [28], cybersecurity [29], and supply chain management [30]. Li [31] constructed a risk-based accident model for quantitative risk analysis of submarine pipeline leakage failure by combining the bow-tie approach and BNs. Although this method can effectively customer service the limitations of FTA, it ignores the fuzzy phenomena in complex systems. Aliabadi [32] innovatively proposed Fuzzy Bayesian Networks (FBNs), which combine the fuzzy set theory and BNs and can effectively solve the problem of data uncertainty in complex systems; however, this fuzziness does not take into account the consensus mechanism among experts.
This paper extends the previous research and proposes a new and more compatible FTA–FBN risk assessment method by introducing the weakest t-norm algorithm and the similarity aggregation method based on the integration of a fault tree and a fuzzy Bayesian network to reduce the uncertainty in the diagnosis of the leaking risk of ethane storage tanks. The weakest t-norm algorithm can be utilized to reduce the accumulation of ambiguity and improve the fuzzy accuracy of the system. The Similarity Aggregation Method (SAM) takes into account the similarity among the opinions of each expert, particularly when there is divergence or ambiguity in expert opinions. The SAM can reduce uncertainty by aggregating similar opinions, thereby addressing the shortcoming of previous FTA–FBN models that only considered expert weights. The remainder of this paper is structured as follows: Section 2 introduces the relevant theories and methods. Section 3 presents a practical case study, where both an FTA and an FBN model are established to conduct a quantitative analysis of the risk of ethane tank leakage. Section 4 concludes the paper with the research findings.
2. Methods
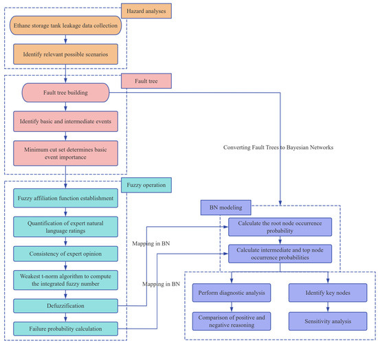
In this study, FTA, combined with the fuzzy set theory and the Bayesian network, is used to assess the leakage risk of ethane storage tanks. Figure 1 demonstrates the research framework of this paper with the following steps.
Figure 1.
The framework of the proposed method.
2.1. Fault Tree
Fault tree analysis is a logical and graphical approach for deriving failure probabilities from combinations and sequences of failure incidents. Qualitative methods for fault tree analysis aid in defining the frequency of risk occurrences and comprehending the different potential reasons for failure [33]. A fault tree is a top-down logical reasoning fault technique. Each logical operation is represented by AND gates and OR gates and is associated with showing the sequence of faults in the corresponding system. By connecting the gates, each basic event has an influence effect on the intermediate and top events. Therefore, FTA can be employed to identify the causal relationships of events within a system.
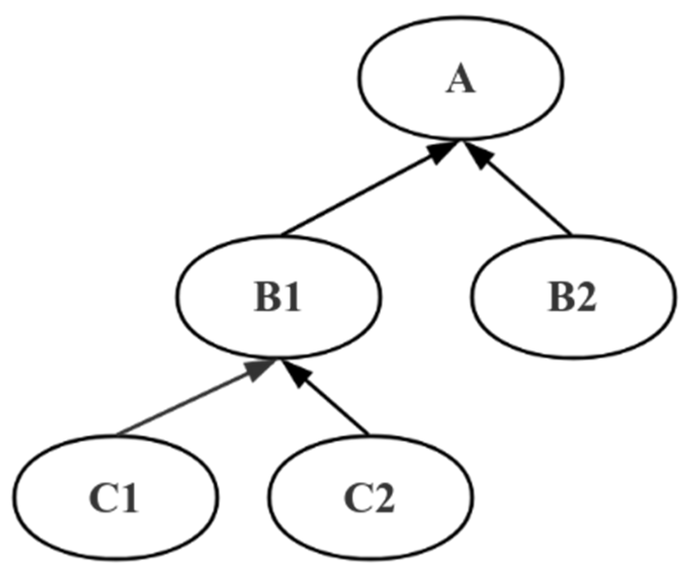
Fault trees can be converted into Bayesian networks for quantitative analysis, providing advantages for system probability updating, as well as prediction and diagnostic calculations [34]. In a Bayesian network, all events and logic gates from the fault tree are converted into random variables, and the interactions between the variables are represented by oriented arrows. This conversion process from an FTA model to an FBN model is shown in Figure 2.
Figure 2.
Schematic diagram of FTA mapping to FBN.
2.2. Theory of Fuzzy Sets
The theory of fuzzy sets primarily addresses uncertain or ambiguous problems. Its essence lies in flexibility, which is a fuzzification of the absolute membership relationship found in classical sets [35]. This theory represents the membership degree of elements within a set using characteristic functions. Instead of being represented by a set of two values (0 and 1), the membership degree is now expressed by any value within the interval [0, 1], with this value corresponding to the degree of membership [36].
In the fuzzy set theory, given an argument domain , corresponds to any . is a fuzzy set on , and is the degree of affiliation of to . In this paper, the degree of bottom event failure is described by the trapezoidal fuzzy number 1, 2, 3, 4) with the following expression [37]:
The affiliation function is shown in Figure 3. Whereas 0 denotes the center of the maximum possibility interval of the fuzzy number, 1, 2, 3, and 4 denote the fuzzy zone boundary.
Figure 3.
Trapezoidal fuzzy affiliation function.
In the traditional process of fuzzy number operations, direct calculation using the endpoints of fuzzy intervals is employed, and the max and min principles are utilized for processing fuzzy data. However, this approach does not account for the overlapping effects between fuzzy numbers, potentially leading to accumulation phenomena during fuzzy number operations. In contrast, the weakest t-norm algorithm can reduce the range of fuzzy intervals in the fuzzy number operations to mitigate the accumulation of fuzziness, while maintaining the primitive form of the fuzzy numbers in the calculations [38].
Using the weakest t-norm algorithm, two trapezoidal fuzzy numbers (1, 2, 3, 4) and (1, 2, 3, 4) are computed as:
2.3. Fuzzy Operation Process Using the Similarity Aggregation Method
It is challenging to ascertain the likelihood of the bottom event in the ethane tank leakage fault tree due to the event’s ambiguity and the complexity of the data statistics. Therefore, according to the fuzzy set theory, industry experts are invited to acquire the prior likelihood of the bottom event using level 7 natural language, as shown in Table 2.
Table 2.
Natural language variables and fuzzy sets correspond.
Since different experts have different estimated ratings for the same underlying events, there are usually discrepancies and consistencies among experts. To ensure the reliability and consistency of experts’ ratings, this article adopts the Similarity Aggregation Method (SAM) to examine experts’ linguistic viewpoints. The goal is to decrease the influence of differences in expert linguistic assessment on the occurrence probability of ethane tank leakage risk events. The Similarity Aggregation Method (SAM) is calculated as follows:
Compute the level of agreement of any expert’s opinion . Let ) and ) represent the trapezoidal fuzzy numbers of the pth and qth experts for the same bottom event. The similarity between the trapezoidal fuzzy numbers and is the expert agreement degree:
where . The nearer the value gets to 1, the less variable the expert opinion is. As for i = 1, 2, 3, 4, this indicates the position of the trapezoidal fuzzy number.
- (1)
- Compute the Average Agreement of experts and .where stands for the quantity of evaluation specialists.
- (2)
- Compute the Relative Agreement Degree of expert .
- (3)
- Compute the Consensus Degree Coefficient of expert .where is the physical quantity to evaluate the relative value of expert opinion; denotes the weight of expert ; denotes the slack factor; and 0 ≤ ≤ 1. In this paper, we take = 0.5.
- (4)
- Use the weakest t-norm algorithm to calculate the combined fuzzy number of expert opinions .
- (5)
- Transform the fuzzy numbers into failure probabilities.
According to the regional center of gravity method, the aggregated fuzzy number result of expert opinions is defuzzied to obtain the Fuzzy Possibility Scores (FPSs). Here, denotes the output variable, and denotes the trapezoidal affiliation function.
Although the likelihood of each bottom event can be presented by a fuzzy figure, the difference in the classification of risk level may lead to differences in the calculated probability of the result in the process of practical application. To solve this problem, we use the Onsiawa method to transform the fuzzy possibility value of the bottom event into the failure probability [39]. Considering also that the prior probability may become very small after the computation of Equations (4)–(9), which may lead to numerical robustness problems in the subsequent Bayesian inference process and reduce the model sensitivity, this paper improves the formula.
2.4. Bayesian Networks
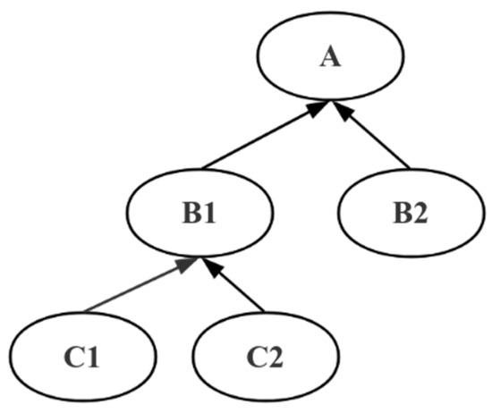
Bayesian Networks (BNs) represent unclear causal links between variables contained in nodes by fusing graph theories with probability theories [40]. In risk analysis applications, there are often many unknown variables and many different pieces of evidence, some of which may be interrelated [41]. In the network, arrows start from the “parent nodes” and point to the “child nodes”. The directed connections between parent and child nodes explicitly express causal relationships or influence mechanisms, while the conditional probability tables configured for each child node quantify the specific probabilistic manifestations of this dependency. Together, these elements form the dependency structure of the nodes in the graph, providing a complete description of conditional independence, as shown in Figure 4.
Figure 4.
Schematic of a simple Bayesian network.
From Figure 2, C1 points to B1, which means that C1 is the parent node of B1 and that B1 is the child node of C1; C1 and C2 have no parent node to point into, so they are called root nodes, which have corresponding prior probability distributions. Non-root nodes have corresponding conditional probability distributions. The Bayesian network formula is as follows:
In the formula, denotes the probability of the parent node occurring; denotes the conditional probability value of occurrence of the child node; and denotes the system failure probability.
The key difference between fuzzy Bayesian networks (FBNs) and traditional Bayesian networks (BNs) lies in the assignment of probability values to nodes. In BNs, probability values for nodes are generally calculated using statistical data. In contrast, fuzzy logic is widely employed in cases where data are missing or uncertain. FBNs combine fuzzy logic and Bayesian reasoning, introducing fuzzy numbers on the basis of the traditional Bayesian network architecture. This incorporation allows the probability values of nodes to vary within a certain interval, thereby more accurately capturing the uncertainties inherent in real-world scenarios. The computation of FBNs involves two main steps: initially, fuzzy calculations are performed using Equations (1)–(9), followed by a Bayesian inference carried out with Equation (10).
3. Case Research
3.1. Fault Tree Modeling of Ethane Tank Leakage Risk
To confirm the validity of the ethane storage tank leakage risk evaluation framework proposed in this paper, we use a cluster of ethane storage tanks in Xinjiang Province as a real case study. The ethane storage tank is designed with a maximum pressure of 0.4 MPa and a design temperature of −196 °C, with a capacity of 1500 m3. The self-pressurizer for the ethane storage tank is designed to operate at a pressure of 1.6 MPa. The storage and loading facility is composed of the ethane storage tank, ethane loading pump, loading arm, BOG preheater, and BOG compressor, collectively forming an integrated system for the storage and loading of ethane.
Through the field research that was conducted in order to obtain the related ethane storage tank leakage risk statistical report, which was then combined with the related literature and expert interviews, the typical risk events in the process of ethane storage tank leakage were determined; 47 risk factors are summarized and shown in Table 3. These risk factors include 32 basic events and 15 intermediate events; the top event is T (ethane storage tank leakage risk).
Table 3.
Symbols and corresponding events in the ethane storage tank leakage risk fault tree.
Based on the risk factors associated with ethane storage tank leakage, the logical relationships among these risk factors were systematically sorted out. Using X1, X2, …, X32 as the basic events, A, B, and C as intermediate events, and the ethane storage tank leakage risk T as the top event, we established a fault tree for ethane storage tank leakage risk, as shown in Figure 5.

Figure 5.
Fault tree for ethane tank leak risk.
3.1.1. Minimal Cut Set Analysis
The minimal cut set illustrates the potential pathways that could result in the top event happening in addition to the minimal set of fundamental events that could cause it to occur. Let T be the risk of ethane leakage and simplify the fault tree using Boolean algebra to obtain the minimal cut set. According to Figure 4, the result of the Boolean algebra operation is as follows:
According to Table 4, the ethane leak is caused by a total of 24 minimal cut sets. It is evident from Table 4 that the ethane leak fault tree has several minimal cut sets, most of which are single-component cut sets. This implies that the top event may result from a variety of risk variables. Every cut set illustrates a possible scenario in which the system might malfunction. However, in practical scenarios, it is also necessary to consider the coupling effects between minimal cut sets.
Table 4.
Minimal cut set of ethane leakage accident tree.
3.1.2. Importance Analysis of Basic Events
Structural importance, in fault tree analysis, evaluates the degree to which each basic event contributes to the occurrence of the top event (system failure). This assessment emphasizes the positional structure of each basic event and its influence on the top event, independent of the probabilities of occurrence of these events. By conducting such an analysis, it becomes possible to identify the most critical events or factors that have the greatest impact on the reliability and safety of the system. The structural importance is calculated as follows:
In the formula, denotes the structural importance, denotes the number of minimal cut sets, denotes the number of minimal cut sets containing the th basic event, and denotes the number of basic events in the th minimal cut set for the th basic event.
Because every basic event has a varied impact on the top event, the fault tree must be quantitatively analyzed to determine the importance of each basic event so that cause treatment can be prioritized ahead of time. Importance calculation methods are categorized into structural and probabilistic importance. For ethane leakage accidents, there is currently no well-established database, along with a lack of relevant data, in this area. Therefore, this article employs the structural importance calculation method to further determine the structural importance of the minimal cut sets. For example, the structural importance calculation for the basic event X2 (material defect) is as follows:
Table 5 displays the structural importance of every basic event, which is determined using Equation (10) and Table 1.
Table 5.
Structural importance of basic events.
After sorting the computation results in Table 2, the basic events’ structural importance ordering is as follows:
= = = = = = = = = = = = = = = = > = = = = = > = = . It is evident that certain fundamental events are equally significant, suggesting that they have a comparable role in the occurrence of the top event.
3.2. Bayesian Network Construction
3.2.1. Basic Event Probability Analysis
During the course of the study, five safety management experts from the oil and gas sector were invited, each possessing at least 10 years of experience in safety management. The selection of these experts was based on their professional expertise in the safety domain and their extensive practical experience. Additionally, to ensure the reliability and accuracy of the data collection, a multi-verification mechanism was employed. After each interview, the collected data were systematically organized and reviewed by another expert. Each expert’s opinion was processed independently, and for risk indicators that showed significant discrepancies, the experts were invited to discuss and reach a consensus. By collecting the leakage reports of an oil field in Xinjiang province in recent years, the invited experts were allowed to use a seven-level natural language scale to judge the basic events in the risk of leakage of ethane sub-tanks, respectively. Meanwhile, to reduce the subjectivity of experts, this paper introduces the t-norm algorithm and the SAM for fuzzy operation and constructs a fuzzy Bayesian network. In this paper, risk event X29 (soil corrosion) is taken as an example for calculation and analysis.
According to Equations (4)–(8), the expert fuzzy evaluation risk event X29 is reasonably tested, and the t-norm algorithm is used to compute the comprehensive fuzzy number of the expert evaluation event, with the results displayed in Table 6. According to the the calculation results, it can be observed that the degree of consistency between two and two of the fuzzy evaluations of the invited experts in safety management in the petrochemical industry is high, and the relative consistency index is basically the same. This indicates that the invited experts have a relatively balanced understanding of the ethane leakage in the oilfield, and the assessments are relatively objective.
Table 6.
Expert consistency test and evaluation results.
According to Formula (9), the comprehensive fuzzy numbers obtained from the expert evaluations for the basic event X29 are defuzzied as follows:
Based on Formula (10), the fuzzy possibility scores for the basic event X29 are converted into failure probabilities as follows:
According to the aforementioned calculation process, the likelihood of the basic events occurring for the ethane tank leakage risk are provided in Table 7.
Table 7.
Prior probability values of root nodes.
3.2.2. Intermediate Event Probability Analysis
Through the logical connections between events, we can gradually determine the probabilities of intermediate occurrences using the FBN model and associated probability computation techniques. The FTA model can be converted to the FBN model through logical gates such as OR gates or AND gates. According to the reasoning logic of the FBN, we will proceed with the relevant calculations.
(1) OR Gate. According to Table 6 and Figure 4, the conditional probability table for intermediate event C1 corresponding to basic events X26, X27, and X28 is obtained, as shown in Table 8. The terms “Yes” and “No” are used to indicate whether event C1 occurs or not. The GeNle (4.1.4190.0) software is utilized to compute the probability of intermediate events.
Table 8.
Conditional probabilities for C1.
(2) AND Gate. According to Table 6 and Figure 4, the conditional probability table for intermediate event N1 corresponding to basic events X1, X2, and X3 is obtained, as shown in Table 9. The terms “Yes” and “No” are used to indicate whether event B1 occurs or not. The GeNle (4.1.4190.0) software is utilized to compute the probability of intermediate events.
Table 9.
Conditional probability for N1.
Similarly, the probabilities of the remaining intermediate events are obtained according to the above mathematical logic calculation rules; see Table 10 for details.
Table 10.
Conditional probabilities of intermediate events.
3.2.3. Top Event Probability Analysis
The likelihood of the top event (T) happening is projected through the fault tree model, combining the probabilities of the basic and intermediate events. The calculation method is shown below:
Let represent the likelihood of the T event occurring, denote the likelihood of the rth basic event, and represent the status of the basic event (1 for occurring, 0 for not occurring). The calculation of is as follows:
Therefore, the likelihood of the T event occurring is computed as = 0.519. Additionally, after following the above process to determine the occurrence probabilities for all nodes, a Bayesian network risk diagram is generated, as illustrated in Figure 6.
Figure 6.
Positive reasoning analysis of ethane storage tank leakage risk.
3.3. Bayesian Inference Analysis
3.3.1. Reverse Inference Analysis
Reverse inference, which involves assuming a certain state probability of system operational risk at 100%, entails backward inference calculations of the posterior probabilities for each node via arcs directed in the reverse direction. In this article, assuming the risk of ethane storage tanks leakage occurs, the likelihood of the top event (T) being True is set at 100%. The posterior probabilities for each node derived from reverse inference analysis are depicted in Figure 6 and Figure 7.
Figure 7.
Reverse reasoning analysis of ethane storage tank leakage risk.
As indicated in Figure 8, when the risk of ethane storage tank leakage occurs, the probabilities of certain basic events show significant changes compared with those derived from forward inference. Notably, high-risk factors such as X4, X25, X29, X31, and X32 exhibit the most pronounced shifts. Therefore, in the practical storage process of ethane storage tanks, it is crucial to ensure the safety and rationality of the systems corresponding to these risk factors to avert potential security risks.
Figure 8.
Comparison of positive and negative inference results of bayesian network models.
3.3.2. Sensitivity Analysis
Bayesian network sensitivity analysis refers to quantifying the effect of small changes in local conditional probability parameters on the posterior probability distribution of the target node [42]. By calculating the change in the expected effect under continuous perturbation of a specific parameter, both key parameters and structures are identified and evaluated. Based on the above inference results, the occurrence probabilities of M3 (corrosion perforation) and M1 (tank cracking) are relatively high. Sensitivity analysis is performed on these two risk events separately to deduce the root causes of their occurrence, providing targeted decisions for risk control, as detailed in Table 10.
As observed in Table 11, in the ethane leakage risk M3 (corrosion perforation), the risk nodes with high sensitivity include X25, X29, X30, X31, and X32. These risk factors are all related to corrosion, directly affecting the rate and extent of corrosion, which may lead to leakage in the ethane storage tank. According to Table 12, in the ethane leakage risk M1 (tank cracking), the risk nodes with high sensitivity are X4, X5, X6, and X7, all of which are related to the internal load stress of the storage tank.
Table 11.
Sensitivity analysis for ethane storage tank leakage risk M3 (corrosion perforation).
Table 12.
Sensitivity analysis for ethane storage tank leakage risk M1 (tank cracking).
4. Discussion
In this paper, a systematic approach is presented for the analysis of ethane tank leakage using the FTA–FBN model. While incorporating advanced logic rules in BNs can also define conditional and data dependencies [43], logical systems have limited capabilities in handling uncertainties, particularly when dealing with large-scale problems. The BN proposed in this paper calculates the occurrence probabilities of risk events using fuzzy sets and maps the relationships among these events through fault tree diagrams. Notably, during the fuzzy processing stage, the paper innovatively employs the weakest t-norm algorithm and similarity aggregation methods, which effectively address the uncertainties and fuzziness inherent in complex system risk assessments. However, due to the lack and insufficiency of data in the oil and gas industry, the entire risk quantification process in this paper largely depends on expert opinions. Therefore, if new knowledge about risk indicators becomes available, the model needs to be continuously improved.
In the risk assessment of the actual case of ethane storage tank leakage, the probability of occurrence of the basic event and the top event can be calculated by the FTA–FBN model, and the risk events can be ranked after the importance calculation. Through the calculation results, the key risk events of ethane storage tank leakage are identified, and the probability of occurrence is reasonable. This paper identifies the key influencing factors affecting ethane tank leakage through the minimal cut sets in FTA and conducts sensitivity analysis on these factors. This indicates that these factors are critical and need to be reduced in probability during the ethane storage process. Therefore, this paper not only identifies, quantifies, and manages the risk of ethane tank leakage but also uncovers the key influencing factors. Notably, the factor identification for ethane tank leakage risk in this paper is comprehensive, covering not only physical and chemical characteristic factors but also environmental, management, and human factors.
5. Conclusions and Future Work
In this study, an improved integrated framework is proposed, which maps Fault Tree Analysis (FTA), the Fuzzy Set Theory (FST), and expert knowledge into a Bayesian Network (BN) to achieve risk assessment of fuzzy data in complex systems. The weakest t-norm algorithm processes the intersection operations between fuzzy sets by taking the minimum value, which can conservatively estimate the intersection results to the greatest extent, avoiding the overestimation of risks. The Similarity Aggregation Method (SAM) is used to aggregate different experts’ views on basic events. Expert interviews and the fuzzy set theory can effectively handle the issue of insufficient leakage data. The proposed integrated approach can effectively overcome the challenges and uncertainties of risk events in the process of probabilistic risk assessment of complex systems where data are unavailable. Through fuzzy operations, the qualitative data are translated into quantitative form. Compared with some other safety risk assessment methods, this approach offers certain improvements: (i) It takes into account the divergence and ambiguity of expert opinions, using the Similarity Aggregation Method (SAM) to aggregate the similarities between experts. (ii) It combines FTA, fuzzy sets, and BNs for probabilistic reasoning, which can yield relatively reliable risk indicators and capture the dependencies between events. In the case study, the leakage risk of an ethane storage tank was assessed, and the causes of this accident were analyzed with a fault tree being established accordingly. Due to the incompleteness of basic event data, expert interviews were combined to obtain the bottom events of the system fault tree. Finally, the proposed method was used to evaluate the occurrence probabilities of the top and bottom events of the system. The results indicate that high cyclical load fluctuations, corrosive media, thinning of internal coatings, failure of cathodic protection, and failure of corrosion insulation are key risk factors for ethane storage tank leakage. In summary, professionals in oil and gas storage and transportation, as well as safety research professionals, can leverage the findings of this article to minimize the probability of ethane storage tank leakage incidents. The results of this study also make practical contributions to risk assessment in ethane storage and transportation by identifying critical bottom events.
The findings offer a novel framework and methodology for better comprehending the progression of ethane tank leakage incidents, enabling proactive hazard prevention and control measures. However, the method proposed in this paper focuses more on static analysis and does not fully consider the dynamic characteristics of the system over time, such as equipment aging, changes in operating conditions, and environmental impacts, where risk levels may evolve over time. In future work, this paper intends to combine FTA with a Dynamic Fuzzy Bayesian Network (DFBN) to overcome the limitations of current static models in capturing time-dependent and system dynamic changes. The dynamic Bayesian network, which is capable of updating the risk scenarios in real time and reflecting the complexity of ethane storage tank leakage risk as a function of the environment and operating conditions, can be used to dynamically investigate the accident development process by inputting new data at different times, thus enhancing the sensitivity and responsiveness to potential risks.
Author Contributions
Conceptualization, M.P.; methodology, M.P. and Z.Z. (Zheyuan Zhang); software, Z.Z. (Zheyuan Zhang); writing—original draft, Z.Z. (Zheyuan Zhang); writing—review and editing, Z.Z. (Zhaoming Zhou); supervision, Q.L. All authors have read and agreed to the published version of the manuscript.
Funding
This study was supported by the following grants: Major Program of the National Social Science Foundation of China: Research on the Path of High-Quality Development of Natural Gas Industry Driven by Energy Revolution. Project number: 22&ZD1050.
Institutional Review Board Statement
Not applicable.
Informed Consent Statement
Not applicable.
Data Availability Statement
The data presented in this study are available upon request from the corresponding author.
Conflicts of Interest
The authors declare that there are no conflicts of interest regarding the publication of this paper.
References
- Li, W.Z.; Li, J.F.; Wang, Y.; Song, W.H. Study on Tank Area Leakage Risk of Petrochemical Enterprises Based on Bayesian-FTA. J. Nankai Univ. Nat. Sci. 2020, 53, 12–16. [Google Scholar]
- Jia, W.L.; Zhang, Y.R. Optimal diameter of liquid-phase ethane transportation pipeline considering the liquid-vapor phase change. J. Nat. Gas Sci. Eng. 2022, 107, 104797. [Google Scholar] [CrossRef]
- Gaffney, A.M.; Mason, O.M. Ethylene production via Oxidative Dehydrogenation of Ethane using M1 catalyst. Catal. Today 2017, 285, 159–165. [Google Scholar] [CrossRef]
- Nie, C.F.; Zhu, H.Y.; Liu, L.Q. Leakage and diffusion law and safety range of liquid phase ethane pipeline. Chem. Eng. 2024, 52, 82–87. [Google Scholar]
- Wang, B.; Wu, C.; Huang, L.; Zhang, L.; Kang, L.; Gao, K. Prevention and control of major accidents (MAs) and particularly serious accidents (PSAs) in the industrial domain in China: Current status, recent efforts and future prospects. Process. Saf. Environ. Prot. 2018, 117, 254–266. [Google Scholar] [CrossRef]
- Jiang, D.; Pan, X.H.; Hua, M.; Mébarki, A.; Jiang, J.C. Assessment of tanks vulnerability and domino effect analysis in chemical storage plants. J. Loss Prev. Process Ind. 2019, 60, 174–182. [Google Scholar] [CrossRef]
- Bin, J.C.; Rogers, S.; Liu, Z. Vision Fourier transformer empowered multi-modal imaging system for ethane leakage detection. Inf. Fusion 2024, 106, 102266. [Google Scholar] [CrossRef]
- Li, F.; Yuan, Y.; Yan, X.; Malekian, R.; Li, Z. A study on a numerical simulation of the leakage and diffusion of hydrogen in a fuel cell ship. Renew. Sustain. Energy Rev. 2018, 97, 177–185. [Google Scholar] [CrossRef]
- Chen, S.; Du, W.; Peng, X.; Cao, C.; Wang, X.; Wang, B. Peripheric sensors-based leaking source tracking in a chemical industrial park with complex obstacles. J. Loss Prev. Process Ind. 2022, 78, 104828. [Google Scholar] [CrossRef]
- Mohammaddoost, H.; Asemani, M.; Azari, A.; Vaferi, B. Investigation of methane and ethane diffusivity in the glass reinforced epoxy composite: Experimental and simulation. Process Saf. Environ. Prot. 2023, 180, 1012–1022. [Google Scholar] [CrossRef]
- Lee, C.C.; Tran, M.V.; Scribano, G.; Chong, C.T.; Ooi, J.B.; Cong, H.T. Numerical Study of NO2 and Soot Formations in Hydrocarbon Diffusion Flames. Energy Fuels 2019, 33, 12839–12851. [Google Scholar] [CrossRef]
- Rudy, W.; Pekalski, A.; Makarov, D.; Teodorczyk, A.; Molkov, V. Prediction of Deflagrative Explosions in Variety of Closed Vessels. Energies 2021, 14, 2138. [Google Scholar] [CrossRef]
- Bezaatpour, J.; Fatehifar, E.; Rasoulzadeh, A. CFD investigation of natural gas leakage and propagation from buried pipeline for anisotropic and partially saturated multilayer soil. J. Clean. Prod. 2020, 277, 123940. [Google Scholar] [CrossRef]
- Andreottia, M.; Mocellinb, P.; Zaninia, M.A.; Vianellob, C.; Pellegrinoa, C.; Modenaa, C.; Maschiob, G. Structural Behaviour of Multi-Storey Buildings Subjected to Internal Explosion. Chem. Eng. Trans. 2016, 48, 421–426. [Google Scholar]
- Wattanapanich, C.; Imjai, T.; Aosai, P.; Hansapinyo, C.; Figueiredo, F.P.; Garcia, R. Thermal Analysis of a Raft Concrete Foundation: A Case Study of a Leaking Ethane Tank. Buildings 2022, 12, 889. [Google Scholar] [CrossRef]
- Pendyala, R.; Yong, J.; Azman, I.A.; Ilyas, S.U. CFD Simulations of Transient Fuel Gases Mixing, Leakage and Flammability in Air. In Proceedings of the Conference on Process Integration, Modelling and Optimisation for Energy Saving and Pollution Reduction (PRES), Kuching, Malaysia, 22–27 August 2015; pp. 1921–1926. [Google Scholar]
- Cheng, C.; Xia, T.; Pang, Q.Z. Simulation Study on Consequences of Ethylene Oxide Storage Tank Leakage Accidents in Summer and Winter. Saf. Environ. Eng. 2022, 29, 156–162. [Google Scholar]
- Huang, C.Y.; Pu, H.Y.; Pan, H.H. Simulation and analysis of leakage and diffusion characteristics of gas phase ethane pipeline. Chem. Eng. 2024, 52, 64–69+81. [Google Scholar]
- Ma, J.; Li, R.; Xiu, Z.; Liu, Z.; Li, P.; Li, S.; Zhao, K. Characterization of the evolution of leakage and variation of in-pipe parameters in a full-size ethane high-pressure pipeline. Process Saf. Environ. Prot. 2024, 185, 839–852. [Google Scholar] [CrossRef]
- Sun, W.; Yang, S.; Yang, Y.; Fang, Q.; Zhu, J.; Dai, J.; Li, H. Investigation on the concentration prediction model and personnel hazard range of LNG leakage from tankers in the tunnel. Process Saf. Environ. Prot. 2023, 172, 700–715. [Google Scholar] [CrossRef]
- You, B.; Luo, J.; Shi, S.L. Simulation analysis of leakage and diffusion in LNG storage tank. China Saf. Sci. J. 2023, 33, 125–131. [Google Scholar]
- Baalisampang, T.; Abbassi, R.; Garaniya, V.; Khan, F.; Dadashzadeh, M. Accidental release of Liquefied Natural Gas in a processing facility: Effect of equipment congestion level on dispersion behaviour of the flammable vapour. J. Loss Prev. Process Ind. 2019, 61, 237–248. [Google Scholar] [CrossRef]
- Kaushik, M.; Kumar, M. An integrated approach of intuitionistic fuzzy fault tree and Bayesian network analysis applicable to risk analysis of ship mooring operations. Ocean Eng. 2023, 269, 113411. [Google Scholar] [CrossRef]
- Roozbahani, A.; Ghanian, T. Risk assessment of inter-basin water transfer plans through integration of Fault Tree Analysis and Bayesian Network modelling approaches. J. Environ. Manag. 2024, 356, 120703. [Google Scholar] [CrossRef]
- Tabesh, M.; Roozbahani, A.; Hadigol, F.; Ghaemi, E. Risk Assessment of Water Treatment Plants Using Fuzzy Fault Tree Analysis and Monte Carlo Simulation. Iran. J. Sci. Technol.-Trans. Civ. Eng. 2022, 46, 643–658. [Google Scholar] [CrossRef]
- Zhang, J.; Shi, M.; Lang, X.; You, Q.; Jing, Y.; Huang, D.; Dai, H.; Kang, J. Dynamic risk evaluation of hydrogen station leakage based on fuzzy dynamic Bayesian network. Int. J. Hydrogen. Energy 2024, 50, 1131–1145. [Google Scholar] [CrossRef]
- Sevinc, V.; Kucuk, O.; Goltas, M. A Bayesian network model for prediction and analysis of possible forest fire causes. For. Ecol. Manag. 2020, 457, 117723. [Google Scholar] [CrossRef]
- Kammouh, O.; Gardoni, P.; Cimellaro, G.P. Probabilistic framework to evaluate the resilience of engineering systems using Bayesian and dynamic Bayesian networks. Reliab. Eng. Syst. Saf. 2020, 198, 106813. [Google Scholar] [CrossRef]
- Kabir, S.; Papadopoulos, Y. Applications of Bayesian networks and Petri nets in safety, reliability, and risk assessments: A review. Saf. Sci. 2019, 115, 154–175. [Google Scholar] [CrossRef]
- Wan, C.; Yan, X.; Zhang, D.; Qu, Z.; Yang, Z. An advanced fuzzy Bayesian-based FMEA approach for assessing maritime supply chain risks. Transp. Res. Part E-Logist. Transp. Rev. 2019, 125, 222–240. [Google Scholar] [CrossRef]
- Li, X.H.; Chen, G.M.; Zhu, H.W. Quantitative risk analysis on leakage failure of submarine oil and gas pipelines using Bayesian network. Process Saf. Environ. Prot. 2016, 103, 163–173. [Google Scholar] [CrossRef]
- Aliabadi, M.M.; Pourhasan, A.; Mohammadfam, I. Risk modelling of a hydrogen gasholder using Fuzzy Bayesian Network (FBN). Int. J. Hydrogen. Energy 2020, 45, 1177–1186. [Google Scholar] [CrossRef]
- Akhtar, I.; Kirmani, S. An Application of Fuzzy Fault Tree Analysis for Reliability Evaluation of Wind Energy System. IETE J. Res. 2022, 68, 4265–4278. [Google Scholar] [CrossRef]
- Chen, Y.J.; Li, X.J.; Zhang, L. Research on the application of fault tree and fuzzy Bayesian network in Research on the application of fault tree and fuzzy Bayesian network in. J. Saf. Environ. 2024, 24, 857–866. [Google Scholar]
- Zadeh, L.A. Fuzzy sets. Inf. Control 1965, 8, 338–353. [Google Scholar] [CrossRef]
- Zhang, J.; Kang, J.; Sun, L.; Bai, X. Risk assessment of floating offshore wind turbines based on fuzzy fault tree analysis. Ocean Eng. 2021, 239, 109859. [Google Scholar] [CrossRef]
- Tan, R.; Li, X.; Yue, J. The t-norm based on fuzzy fault tree for evaluation of failure probability of PMT experiment system. J. Huazhong Univ. Sci. Technol. Nat. Sci. Ed. 2022, 50, 56–62. [Google Scholar]
- Lin, K.P.; Wu, M.J.; Hung, K.C.; Kuo, Y. Developing a Tω (the weakest t-norm) fuzzy GERT for evaluating uncertain process reliability in semiconductor manufacturing. Appl. Soft Comput. 2011, 11, 5165–5180. [Google Scholar] [CrossRef]
- Onisawa, T. An approach to human reliability in man-machine systems using error possibility. Fuzzy Sets Syst. 1988, 27, 87–103. [Google Scholar] [CrossRef]
- Xie, X.; Huang, L.; Marson, S.M.; Wei, G. Emergency response process for sudden rainstorm and flooding: Scenario deduction and Bayesian network analysis using evidence theory and knowledge meta-theory. Nat. Hazards 2023, 117, 3307–3329. [Google Scholar] [CrossRef]
- Hosseini, S.; Barker, K. Modeling infrastructure resilience using Bayesian networks: A case study of inland waterway ports. Comput. Ind. Eng. 2016, 93, 252–266. [Google Scholar] [CrossRef]
- Yuan, C.; Cui, H.; Tao, B.; Ma, S. Cause factors in emergency process of fire accident for oil-gas storage and transportation based on fault tree analysis and modified Bayesian network model. Energy Environ. 2018, 29, 802–821. [Google Scholar] [CrossRef]
- Babaleye, A.O.; Kurt, R.E.; Khan, F. Safety analysis of plugging and abandonment of oil and gas wells in uncertain conditions with limited data. Reliab. Eng. Syst. Saf. 2019, 188, 133–141. [Google Scholar] [CrossRef]
Disclaimer/Publisher’s Note: The statements, opinions and data contained in all publications are solely those of the individual author(s) and contributor(s) and not of MDPI and/or the editor(s). MDPI and/or the editor(s) disclaim responsibility for any injury to people or property resulting from any ideas, methods, instructions or products referred to in the content. |
© 2025 by the authors. Licensee MDPI, Basel, Switzerland. This article is an open access article distributed under the terms and conditions of the Creative Commons Attribution (CC BY) license (https://creativecommons.org/licenses/by/4.0/).