Federated Learning for Environmental Monitoring: A Review of Applications, Challenges, and Future Directions
Abstract
1. Introduction
2. Methodology
- Application domain (e.g., air and water quality, climate modeling, smart agriculture, biodiversity, energy systems);
- Model type (e.g., CNN, RNN, LSTM, hybrid architectures, ensemble FL, physics-informed models);
- Hardware integration (e.g., edge devices, IoT nodes, fog computing units, energy-harvesting systems);
- Algorithmic characteristics, such as aggregation strategies (FedAvg, FedProx, FedDrop), interpretability mechanisms, and privacy-preserving methods (secure aggregation, differential privacy).
- (TITLE-ABS-KEY(“federated learning”) AND TITLE-ABS-KEY(environment* OR “environmental monitoring” OR ecosystem* OR pollution OR “air quality” OR “water quality” OR biodiversity OR “precision agriculture” OR “smart farming” OR “wildlife monitoring” OR “forest monitoring”) AND TITLE-ABS-KEY(sensor* OR “edge device” OR “IoT” OR “Internet of Things” OR “embedded system*” OR microcontroller OR microcomputer OR “Raspberry Pi” OR Arduino OR wearable OR “remote sensing” OR drone OR “unmanned vehicle”))
- AND (LIMIT-TO (DOCTYPE, “ar”))
- AND (LIMIT-TO (LANGUAGE, “English”))
- AND (LIMIT-TO (OA, “all”))
3. Background and Conceptual Foundations
4. Technological Landscape: Models, Devices, and Architectures in Environmental FL Applications
4.1. Model Architectures and Learning Algorithms
4.2. Device-Level Trade-Offs and Energy Awareness
4.3. Communication Architectures and Topologies
4.4. Adaptive Aggregation, Non-IID Mitigation, and Security
4.5. Comparative Synthesis and Observed Trends
- 1.
- Shift from proof-of-concept to operational prototypes.Early studies validated feasibility; recent work integrates FL into functioning monitoring systems, often combining FL with IoT middleware or sensor-management layers.
- 2.
- Convergence between model selection and hardware capacity.CNN-based tasks dominate vision-centric applications, while hybrid statistical models persist where interpretability or low power consumption is essential. Model design is thus dictated more by deployment feasibility than by algorithmic novelty.
- 3.
- Edge intelligence as a sustainability driver.The increasing emphasis on energy-aware scheduling and modular training illustrates that environmental FL is evolving toward energy-conscious intelligence, aligning computational practice with sustainability principles.
- 4.
- Growing importance of explainability and governance.Several projects now include explainable components (e.g., feature-importance reporting or rule-based decision layers), anticipating the integration of ethical oversight frameworks in environmental AI.
4.6. Evolutionary Timeline
5. Domain-Specific Applications of Federated Learning in Environmental Monitoring

| Year | Air Quality | Water Quality | Agriculture | Climate | Biodiversity | Other | Total |
|---|---|---|---|---|---|---|---|
| 2020 | 1 | 0 | 0 | 0 | 0 | 5 | 6 |
| 2021 | 0 | 1 | 0 | 0 | 0 | 14 | 15 |
| 2022 | 1 | 0 | 0 | 0 | 2 | 17 | 20 |
| 2023 | 1 | 1 | 0 | 1 | 1 | 49 | 53 |
| 2024 | 7 | 4 | 3 | 0 | 0 | 69 | 83 |
| 2025 | 11 | 6 | 8 | 1 | 4 | 153 | 183 |
| Total | 21 | 12 | 11 | 2 | 7 | 307 | 361 |
5.1. Air-Quality Monitoring
5.2. Water-Quality and Hydrological Applications
5.3. Smart and Precision Agriculture
5.4. Climate and Meteorological Forecasting
5.5. Biodiversity and Ecological Sensing
5.6. Cross-Domain Comparison and Emerging Insights
- 1.
- Architectural convergence under contextual diversity.Although each domain emphasizes different sensing modalities, the same fundamental FL algorithms (FedAvg, FedProx) recur, adapted through weighting or scheduling to domain constraints.
- 2.
- Trade-offs between interpretability and autonomy.Agriculture and water-quality applications prioritize local explainability, while climate and biodiversity studies focus on global coherence—revealing the spectrum between autonomy and harmonization in FL design.
- 3.
- Progress toward integration with physical and ethical frameworks.A growing subset of works embeds physical models or fairness constraints into FL objectives, signaling a paradigm shift from algorithmic experimentation to sustainable and accountable federated intelligence.
6. Challenges and Open Problems in Federated Environmental Intelligence
6.1. Statistical and Algorithmic Challenges
6.2. Communication and Energy Constraints
6.3. Scalability and Multimodal Integration
6.4. Explainability, Security, and Governance
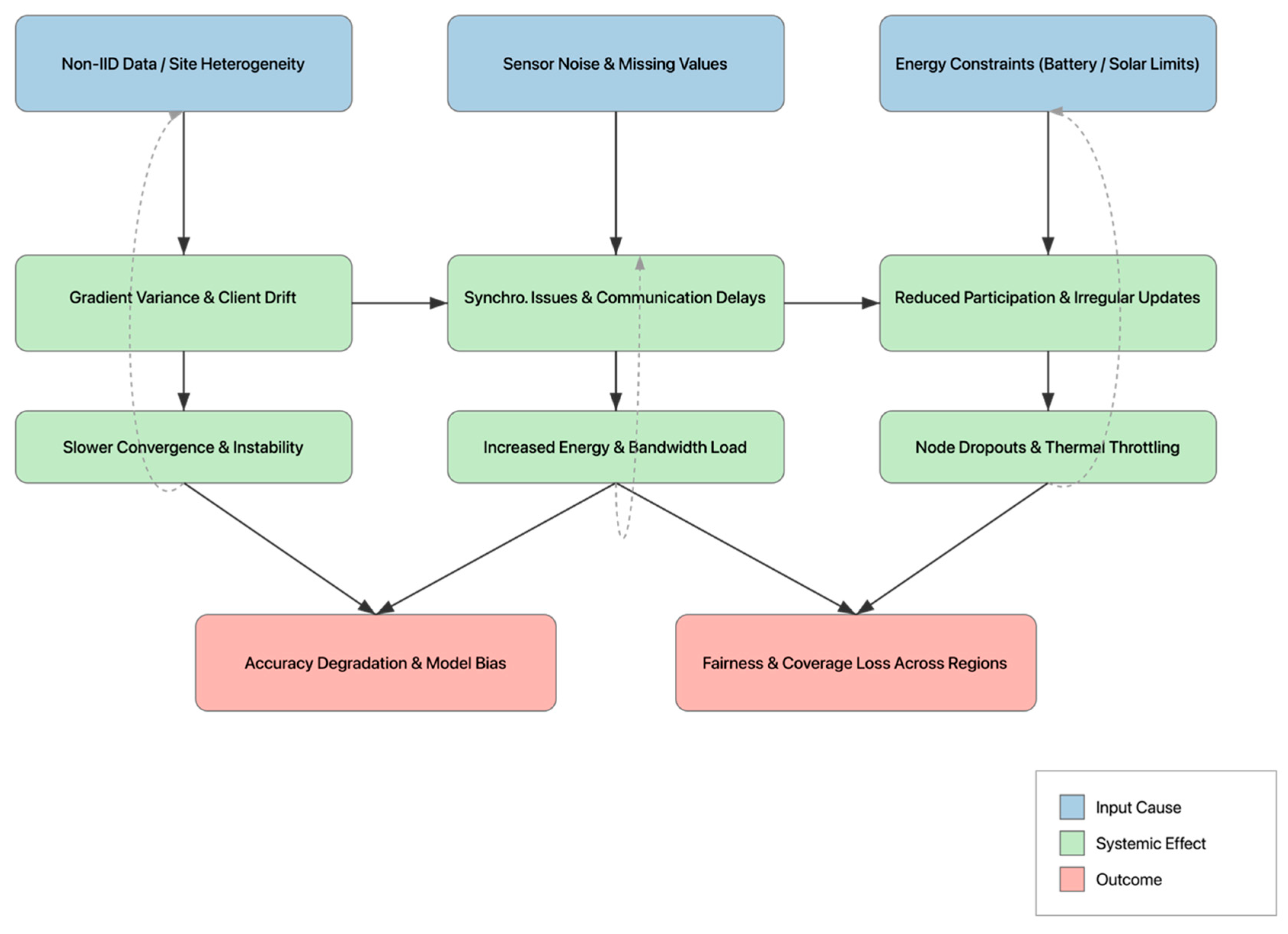
6.5. Causal Interactions: Data and Energy Effects on Performance
7. Future Directions in Federated Environmental Intelligence
7.1. Technology Roadmap 2025–2035
7.2. Edge-Native Sustainability Metrics
- 1.
- Energy per update (J/update)—quantifying energy efficiency of each training cycle.
- 2.
- Carbon cost per inference (gCO2/inference)—measuring deployment emissions.
- 3.
- Thermal efficiency ratio (Teff)—assessing hardware thermal performance versus throughput.
- 4.
- Sustainability score (Ssust)—a composite metric integrating accuracy, uptime, and renewable energy share.
7.3. Integrative Outlook
- Context-adaptive federated optimization, where participation weights depend on data quality, energy availability, and carbon intensity.
- Cross-domain transfer learning in FL, enabling interoperability across hydrology, meteorology, and biodiversity through shared embedding spaces.
- Self-auditing federated ecosystems, where model updates, data provenance, and energy consumption are cryptographically logged and verifiable.
- At the institutional level, FL should evolve into a trust infrastructure connecting scientific communities, regulators, and local stakeholders.
- (1)
- personalized and physics-informed models,
- (2)
- energy-efficient and carbon-aware infrastructures,
- (3)
- inclusive and participatory governance, and
- (4)
- embedded ethical accountability.
8. Research Gaps and Future Priorities
9. Conclusions
Author Contributions
Funding
Data Availability Statement
Conflicts of Interest
Abbreviations
| AI | Artificial Intelligence |
| CNN | Convolutional Neural Network |
| DP | Differential Privacy |
| FL | Federated Learning |
| FedAvg | Federated Averaging |
| FedProx | Federated Proximal Optimization |
| GNN | Graph Neural Network |
| GRU | Gated Recurrent Unit |
| IoT | Internet of Things |
| LSTM | Long Short-Term Memory |
| ML | Machine Learning |
| non-IID | Non-Independent and Identically Distributed |
| PDE | Partial Differential Equation |
| PRISMA | Preferred Reporting Items for Systematic Reviews and Meta-Analyses |
| RF | Random Forest |
| RNN | Recurrent Neural Network |
| SDG | Sustainable Development Goal |
| SHAP | SHapley Additive exPlanations |
| SVM | Support Vector Machine |
| UAV | Unmanned Aerial Vehicle |
| XAI | Explainable Artificial Intelligence |
References
- Ramakrishnan, J. Achieving High Efficiency and Privacy in IoT With Federated Learning: A Verifiable Horizontal Approach. IEEE Access 2025, 13, 48587–48604. [Google Scholar] [CrossRef]
- Ballotta, L.; Fabbro, N.D.; Perin, G.; Schenato, L.; Rossi, M.; Piro, G. VREM-FL: Mobility-Aware Computation-Scheduling Co-Design for Vehicular Federated Learning. IEEE Trans. Veh. Technol. 2025, 74, 3311–3326. [Google Scholar] [CrossRef]
- Awan, K.A.; Ud Din, I.; Almogren, A.; Nawaz, A.; Khan, M.Y.; Altameem, A. SecEdge: A Novel Deep Learning Framework for Real-Time Cybersecurity in Mobile IoT Environments. Heliyon 2025, 11, e40874. [Google Scholar] [CrossRef] [PubMed]
- Zhang, H.; Huang, H.; Peng, C. A Novel User Behavior Modeling Scheme for Edge Devices with Dynamic Privacy Budget Allocation. Electronics 2025, 14, 954. [Google Scholar] [CrossRef]
- Song, M.; Zhao, X.; Pedrycz, W. A Robust Federated Biased Learning Algorithm for Time Series Forecasting. Clust. Comput. 2025, 28, 239. [Google Scholar] [CrossRef]
- Albelaihi, R. Mobility Prediction and Resource-Aware Client Selection for Federated Learning in IoT. Future Internet 2025, 17, 109. [Google Scholar] [CrossRef]
- Barbosa, G.N.N.; Mattos, D.M.F. A Practical Evaluation of a Federated Learning Application in IoT Device and Cloud Environment. JBCS 2025, 31, 1–10. [Google Scholar] [CrossRef]
- Ximing, C.; Xilong, H.; Du, C.; Tiejun, W.; Qingyu, T.; Rongrong, C.; Jing, Q. FedMEM: Adaptive Personalized Federated Learning Framework for Heterogeneous Mobile Edge Environments. Int. J. Comput. Intell. Syst. 2025, 18, 84. [Google Scholar] [CrossRef]
- Qi, Y.; Hossain, M.S. Semi-Supervised Federated Learning for Digital Twin 6G-Enabled IIoT: A Bayesian Estimated Approach. J. Adv. Res. 2024, 66, 47–57. [Google Scholar] [CrossRef]
- Xie, Z.; Li, Z. A Blockchain Multi-Chain Federated Learning Framework for Enhancing Security and Efficiency in Intelligent Unmanned Ports. Electronics 2024, 13, 4926. [Google Scholar] [CrossRef]
- Soltani, M.; Khajavi, K.; Jafari Siavoshani, M.; Jahangir, A.H. A Multi-Agent Adaptive Deep Learning Framework for Online Intrusion Detection. Cybersecurity 2024, 7, 9. [Google Scholar] [CrossRef]
- Wang, L.; Yan, L.; Li, X.; Han, S. System-Level Digital Twin Modeling for Underwater Wireless IoT Networks. JMSE 2024, 13, 32. [Google Scholar] [CrossRef]
- Ennaji, E.M.; El Hajla, S.; Maleh, Y.; Mounir, S. Adversarially Robust Federated Deep Learning Models for Intrusion Detection in IoT. IJEECS 2025, 37, 937. [Google Scholar] [CrossRef]
- Yang, J. AFM-DViT: A Framework for IoT-Driven Medical Image Analysis. Alex. Eng. J. 2025, 113, 294–305. [Google Scholar] [CrossRef]
- Khan, R.; Saeed, U.; Koo, I. FedLSTM: A Federated Learning Framework for Sensor Fault Detection in Wireless Sensor Networks. Electronics 2024, 13, 4907. [Google Scholar] [CrossRef]
- Fernando, X.; Gupta, A. UAV Trajectory Control and Power Optimization for Low-Latency C-V2X Communications in a Federated Learning Environment. Sensors 2024, 24, 8186. [Google Scholar] [CrossRef]
- Stephan, T.; Paramana, P.P.D.; Lin, C.-C.; Agarwal, S.; Verma, R. Federated Learning-Driven IoT System for Automated Freshness Monitoring in Resource-Constrained Vending Carts. J. Big Data 2025, 12, 33. [Google Scholar] [CrossRef]
- Singh Popli, M.; Singh, R.P.; Kaur Popli, N.; Mamun, M. A Federated Learning Framework for Enhanced Data Security and Cyber Intrusion Detection in Distributed Network of Underwater Drones. IEEE Access 2025, 13, 12634–12646. [Google Scholar] [CrossRef]
- McMahan, H.B.; Moore, E.; Ramage, D.; Hampson, S.; Arcas, B.A. Communication-Efficient Learning of Deep Networks from Decentralized Data. In Proceedings of the 20th International Conference on Artificial Intelligence and Statistics, Fort Lauderdale, FL, USA, 20–22 April 2016. [Google Scholar] [CrossRef]
- Babu, A.; Bagubali, A. Federated Learning With Sailfish-Optimized Ensemble Models for Anomaly Detection in IoT Edge Computing Environment. IEEE Access 2025, 13, 53171–53187. [Google Scholar] [CrossRef]
- Alharbey, R.A.; Jamil, F. Federated Learning Framework for Real-Time Activity and Context Monitoring Using Edge Devices. Sensors 2025, 25, 1266. [Google Scholar] [CrossRef]
- Danquah, L.K.G.; Appiah, S.Y.; Mantey, V.A.; Danlard, I.; Akowuah, E.K. Computationally Efficient Deep Federated Learning with Optimized Feature Selection for IoT Botnet Attack Detection. Intell. Syst. Appl. 2025, 25, 200462. [Google Scholar] [CrossRef]
- Tuncel, Y.K.; Öztoprak, K. SAFE-CAST: Secure AI-Federated Enumeration for Clustering-Based Automated Surveillance and Trust in Machine-to-Machine Communication. PeerJ Comput. Sci. 2025, 11, e2551. [Google Scholar] [CrossRef]
- Albogami, N.N. Intelligent Deep Federated Learning Model for Enhancing Security in Internet of Things Enabled Edge Computing Environment. Sci. Rep. 2025, 15, 4041. [Google Scholar] [CrossRef]
- Asiri, M.; Khemakhem, M.A.; Alhebshi, R.M.; Alsulami, B.S.; Eassa, F.E. RPFL: A Reliable and Privacy-Preserving Framework for Federated Learning-Based IoT Malware Detection. Electronics 2025, 14, 1089. [Google Scholar] [CrossRef]
- Takele, A.K.; Villányi, B. Resource-Efficient Clustered Federated Learning Framework for Industry 4.0 Edge Devices. AI 2025, 6, 30. [Google Scholar] [CrossRef]
- Eladl, S.G.; Haikal, A.Y.; Saafan, M.M.; ZainEldin, H.Y. A Proposed Plant Classification Framework for Smart Agricultural Applications Using UAV Images and Artificial Intelligence Techniques. Alex. Eng. J. 2024, 109, 466–481. [Google Scholar] [CrossRef]
- Sato, K.; Ishibashi, K. Adaptively Weighted Averaging Over-the-Air Computation and Its Application to Distributed Gaussian Process Regression. IEEE Trans. Cogn. Commun. Netw. 2025, 1. [Google Scholar] [CrossRef]
- Mughal, F.R.; He, J.; Das, B.; Dharejo, F.A.; Zhu, N.; Khan, S.B.; Alzahrani, S. Adaptive Federated Learning for Resource-Constrained IoT Devices through Edge Intelligence and Multi-Edge Clustering. Sci. Rep. 2024, 14, 28746. [Google Scholar] [CrossRef]
- Zuo, X.; Wang, M.; Zhu, T.; Zhang, L.; Yu, S.; Zhou, W. Federated Learning With Blockchain-Enhanced Machine Unlearning: A Trustworthy Approach. IEEE Trans. Serv. Comput. 2025, 18, 1428–1444. [Google Scholar] [CrossRef]
- Benila, S.; Devi, K. Federated Synergy: Hierarchical Multi-Agent Learning for Sustainable Edge Computing in IIoT. IEEE Access 2025, 13, 68311–68322. [Google Scholar] [CrossRef]
- Jitendra Chandnani, C.; Agarwal, V.; Chetan Kulkarni, S.; Aren, A.; Amali, D.G.B.; Srinivasan, K. A Physics-Based Hyper Parameter Optimized Federated Multi-Layered Deep Learning Model for Intrusion Detection in IoT Networks. IEEE Access 2025, 13, 21992–22010. [Google Scholar] [CrossRef]
- Piccialli, F.; Chiaro, D.; Qi, P.; Bellandi, V.; Damiani, E. Federated and Edge Learning for Large Language Models. Inf. Fusion 2025, 117, 102840. [Google Scholar] [CrossRef]
- Ficili, I.; Giacobbe, M.; Tricomi, G.; Puliafito, A. From Sensors to Data Intelligence: Leveraging IoT, Cloud, and Edge Computing with AI. Sensors 2025, 25, 1763. [Google Scholar] [CrossRef]
- Alsenani, Y. FAItH: Federated Analytics and Integrated Differential Privacy with Clustering for Healthcare Monitoring. Sci. Rep. 2025, 15, 10155. [Google Scholar] [CrossRef] [PubMed]
- Adeniran, I.A.; Nazeer, M.; Wong, M.S.; Chan, P.-W. An Improved Machine Learning-Based Model for Prediction of Diurnal and Spatially Continuous near Surface Air Temperature. Sci. Rep. 2024, 14, 27342. [Google Scholar] [CrossRef] [PubMed]
- Devaraj, H.; Sohail, S.; Ooi, M.; Li, B.; Hudson, N.; Baughman, M.; Chard, K.; Chard, R.; Casella, E.; Foster, I.; et al. RuralAI in Tomato Farming: Integrated Sensor System, Distributed Computing, and Hierarchical Federated Learning for Crop Health Monitoring. IEEE Sens. Lett. 2024, 8, 1–4. [Google Scholar] [CrossRef]
- Shaer, I.; Shami, A. CorrFL: Correlation-Based Neural Network Architecture for Unavailability Concerns in a Heterogeneous IoT Environment. IEEE Trans. Netw. Serv. Manage. 2023, 20, 1543–1557. [Google Scholar] [CrossRef]
- Behjati, M.; Alobaidy, H.A.H.; Nordin, R.; Abdullah, N.F. UAV-Assisted Federated Learning with Hybrid LoRa P2P/LoRaWAN for Sustainable Biosphere. Front. Commun. Netw. 2025, 6, 1529453. [Google Scholar] [CrossRef]
- Alwabli, A. Federated Learning for Privacy-Preserving Air Quality Forecasting Using IoT Sensors. Eng. Technol. Appl. Sci. Res. 2024, 14, 16069–16076. [Google Scholar] [CrossRef]
- Zhao, Y.; Li, M.; Lai, L.; Suda, N.; Civin, D.; Chandra, V. Federated Learning with Non-IID Data. arXiv 2018, arXiv:1806.00582. [Google Scholar] [CrossRef]
- Lu, Z.; Pan, H.; Dai, Y.; Si, X.; Zhang, Y. Federated Learning With Non-IID Data: A Survey. IEEE Internet Things J. 2024, 11, 19188–19209. [Google Scholar] [CrossRef]
- Huangsuwan, K.; Liu, T.; See, S.; Beng Ng, A.; Vateekul, P. FedDrip: Federated Learning With Diffusion-Generated Synthetic Image. IEEE Access 2025, 13, 10111–10125. [Google Scholar] [CrossRef]
- Gao, L.; Fu, H.; Li, L.; Chen, Y.; Xu, M.; Xu, C.-Z. FedDC: Federated Learning with Non-IID Data via Local Drift Decoupling and Correction. In Proceedings of the 2022 IEEE/CVF Conference on Computer Vision and Pattern Recognition (CVPR), New Orleans, LA, USA, 18–24 June 2022; IEEE: New York, NY, USA, 2022; pp. 10102–10111. [Google Scholar]
- Duan, J.-H.; Li, W.; Zou, D.; Li, R.; Lu, S. Federated Learning with Data-Agnostic Distribution Fusion. In Proceedings of the 2023 IEEE/CVF Conference on Computer Vision and Pattern Recognition (CVPR), Vancouver, BC, Canada, 18–22 June 2023; IEEE: New York, NY, USA, 2023; pp. 8074–8083. [Google Scholar]
- Yarham, S.; Behjati, M.; Alobaidy, H.A.H.; Majeed, A.P.P.A.; Zheng, Y. Enhancing Air Quality Monitoring: A Brief Review of Federated Learning Advances. In Selected Proceedings from the 2nd International Conference on Intelligent Manufacturing and Robotics, ICIMR 2024, 22–23 August, Suzhou, China; Chen, W., Pp Abdul Majeed, A., Ping Tan, A.H., Zhang, F., Yan, Y., Luo, Y., Huang, L., Liu, C., Zhu, Y., Eds.; Lecture Notes in Networks and Systems; Springer: Singapore, 2025; Volume 1316, pp. 489–501. ISBN 978-981-96-3948-9. [Google Scholar]
- Poudel, S.; Sainju, A.M.; Upadhyay, K. Privacy Meets Conservation: Federated Learning’s Revolution in Deforestation Detection. In Proceedings of the 2025 IEEE World AI IoT Congress (AIIoT), Seattle, WA, USA, 28 May 2025; IEEE: New York, NY, USA, 2025; pp. 249–258. [Google Scholar]
- Victor, N.; Rajeswari, C.; Alazab, M.; Bhattacharya, S.; Magnusson, S.; Maddikunta, P.K.R.; Ramana, K.; Gadekallu, T.R. Federated Learning for IoUT: Concepts, Applications, Challenges and Opportunities. arXiv 2022, arXiv:2207.13976. [Google Scholar] [CrossRef]
- Li, Q.; Wen, Z.; Wu, Z.; Hu, S.; Wang, N.; Li, Y.; Liu, X.; He, B. A Survey on Federated Learning Systems: Vision, Hype and Reality for Data Privacy and Protection. IEEE Trans. Knowl. Data Eng. 2023, 35, 3347–3366. [Google Scholar] [CrossRef]
- Hosain, M.T.; Abir, M.R.; Rahat, M.Y.; Mridha, M.F.; Mukta, S.H. Privacy Preserving Machine Learning With Federated Personalized Learning in Artificially Generated Environment. IEEE Open J. Comput. Soc. 2024, 5, 694–704. [Google Scholar] [CrossRef]
- Fu, J.; Hong, Y.; Ling, X.; Wang, L.; Ran, X.; Sun, Z.; Wang, W.H.; Chen, Z.; Cao, Y. Differentially Private Federated Learning: A Systematic Review. arXiv 2024, arXiv:2405.08299. [Google Scholar] [CrossRef]
- Supriya, Y.; Gadekallu, T.R. A Survey on Soft Computing Techniques for Federated Learning- Applications, Challenges and Future Directions. J. Data Inf. Qual. 2023, 15, 1–28. [Google Scholar] [CrossRef]
- Rokade, M.D. Advancements in Privacy-Preserving Techniques for Federated Learning: A Machine Learning Perspective. JES 2024, 20, 1075–1088. [Google Scholar] [CrossRef]
- Shrivastava, A. Privacy-Centric AI: Navigating the Landscape with Federated Learning. IJRASET 2024, 12, 357–363. [Google Scholar] [CrossRef]
- Li, T.; Sahu, A.K.; Talwalkar, A.; Smith, V. Federated Learning: Challenges, Methods, and Future Directions. IEEE Signal Process. Mag. 2020, 37, 50–60. [Google Scholar] [CrossRef]
- Islam, F.A.S. Artificial Intelligence-Powered Carbon Market Intelligence and Blockchain-Enabled Governance for Climate-Responsive Urban Infrastructure in the Global South. J. Eng. Res. Rep. 2025, 27, 440–472. [Google Scholar] [CrossRef]
- Mammen, P.M. Federated Learning: Opportunities and Challenges. arXiv 2021, arXiv:2101.05428. [Google Scholar] [CrossRef]
- Yang, W.; Liu, T.; Jiang, P.; Qi, A.; Deng, L.; Liu, Z.; He, Y. A Forest Wildlife Detection Algorithm Based on Improved YOLOv5s. Animals 2023, 13, 3134. [Google Scholar] [CrossRef] [PubMed]
- Chamara, N.; Islam, M.D.; Bai, G.F.; Shi, Y.; Ge, Y. Ag-IoT for Crop and Environment Monitoring: Past, Present, and Future. Agric. Syst. 2022, 203, 103497. [Google Scholar] [CrossRef]
- Adepoju, D.A.; Adepoju, A.G. Establishing Ethical Frameworks for Scalable Data Engineering and Governance in AI-Driven Healthcare Systems. Int. J. Res. Publ. Rev. 2025, 6, 8710–8726. [Google Scholar] [CrossRef]
- Olagunju, F. Federated Learning in the Era of Data Privacy: An Exhaustive Survey of Privacy Preserving Techniques, Legal Frameworks, and Ethical Considerations. IJFEI 2025, 2, 153–160. [Google Scholar] [CrossRef]




| Model | Type | Primary Use | Strengths | Limitations | Representative Example |
|---|---|---|---|---|---|
| CNN | Spatial/visual | Vegetation, land cover, remote sensing | Robust spatial feature extraction; adaptable to lightweight variants | Energy-intensive; sensitive to limited data diversity | [27,28] |
| RNN/LSTM | Temporal | Weather, air quality, hydrology | Captures short-term dynamics; interpretable sequences | Requires dense sampling; prone to drift | [39,40] |
| GNN | Relational | River networks, multi-sensor ecosystems | Explicit spatial correlation modeling | High computational overhead | [41] |
| Ensemble (RF, Boosting) | Hybrid statistical | Agriculture, anomaly detection | Transparent outputs; stable on small datasets | Limited scalability and adaptability | [28,29] |
| Device | Compute Unit | RAM | Power Use | Cost Level | Typical Application |
|---|---|---|---|---|---|
| Raspberry Pi 4 | ARM Cortex-A72 (Quad-core) | 4 GB | ~5 W | Low | Weather stations, soil monitoring |
| Jetson Nano | Integrated GPU (Maxwell) | 4 GB | 10–20 W | Medium | Drone-based imaging, forest-fire detection |
| Coral Edge TPU * | ASIC Tensor Processor | 1 GB | <5 W | Medium | On-site image classification, anomaly detection |
| Arduino MKR | Microcontroller | 32 KB SRAM, 256 KB Flash | <1 W | Very low | Representative of ultra-low-power microcontrollers used in distributed sensing arrays |
| Domain | Model Type | Device Class | Network Architecture | Core Findings and Observations |
|---|---|---|---|---|
| Vegetation Monitoring (e.g., [27,37]) | Lightweight CNN | Edge IoT Sensors | Star Topology (Central Aggregator) | Demonstrated viable on-device image classification; efficient convergence achievable with quantized models. |
| Vehicular Edge Sensing (e.g., [2,6,16]) | Multimodal Scheduler (CNN + LSTM) | Mobile Edge Nodes | Hierarchical FL | Mobility-aware aggregation improved stability despite intermittent connectivity. |
| Edge Anomaly Detection (e.g., [3,20,29]) | Modular Pipeline (RF + NN) | Heterogeneous Edge Platforms | Selective Aggregation | Context-adaptive model switching enhanced energy efficiency. |
| Cold-Chain Monitoring (e.g., [7,9,17]) | IoT + Federated Coordination | Fog and Embedded Units | Fog-Centric Aggregation | Architecture transferable to ecological logistics (e.g., fish stock transport, crop freshness tracking). |
| Domain | Typical Model | Network Topology | Edge Hardware | Key Adaptations | Remaining Gaps |
|---|---|---|---|---|---|
| Air Quality (e.g., [36,40,46]) | CNN/RNN hybrid | Hierarchical (city–regional) | Urban sensor networks | Weighted aggregation, dropout handling | Limited interpretability |
| Water Quality (e.g., [4,9,12]) | LSTM/GRU | Star or hierarchical | Buoys, river stations | Temporal weighting, quantization | Sparse data, lack of benchmarks |
| Agriculture (e.g., [27,37,59]) | CNN + RF ensemble | Star topology | IoT farm nodes | Energy-aware scheduling, explainable outputs | Limited generalization across crops |
| Climate (e.g., [28,42,56]) | Autoencoder/LSTM | Hierarchical or multi-scale | HPC–edge hybrid | Physical constraints, cross-scale coupling | Uncertainty estimation |
| Biodiversity (e.g., [39,47,59]) | CNN/Transformer | Star or mesh | Camera traps, acoustic nodes | Adaptive client participation | Irregular updates, data imbalance |
| Category | Core Causes | Manifestation in FL Systems | Representative Mitigations |
|---|---|---|---|
| Statistical | Non-IID data, sensor bias, local drift | Gradient conflicts, poor convergence, accuracy loss (Zhao 2018 [41]; Gao 2022 [44]) | FedProx, clustered FL, personalized aggregation |
| Communication | Low bandwidth, asynchronous updates | Straggler nodes, stale gradients (Lu 2024 [42]; Behjati 2025 [39]) | Gradient compression, event-triggered updates |
| Energy | Battery limits, solar variability | Irregular participation, reduced update frequency | Energy-aware client selection, model pruning |
| Governance | Ownership conflicts, lack of accountability | Legal disputes, trust deficits (Victor 2022 [48]) | Federated auditing, incentive and fairness frameworks |
| Layer | 2025–2027 | 2028–2031 | 2032–2035 |
|---|---|---|---|
| Model | Stabilization of federated optimization algorithms (FedAvg, FedProx, FedDyn); domain adaptation for non-IID data. | Multimodal FL architectures with uncertainty quantification; hybrid physics-informed frameworks integrating PDE solvers. | Autonomous FL agents capable of continual learning, reinforcement-driven aggregation, and adaptive task scheduling. |
| Hardware | Expansion of solar-powered edge clusters and AI-enabled IoT sensors. | Integration of neuromorphic processors, FPGA-based adaptive computing, and energy telemetry. | Fully carbon-aware, self-optimizing infrastructures with real-time life-cycle assessment feedback. |
| Governance | Institutional frameworks for federated data exchange and compliance (GDPR, AI Act). | Regional federations and transparent audit mechanisms. | Global FL consortia establishing interoperability and equitable ownership standards. |
| Ethics | Introduction of environmental data ethics principles and responsible AI guidelines. | Integration of explainability and fairness modules into FL pipelines. | Full ethics-by-design and continuous bias monitoring embedded in training workflows. |
| Research Gap | Proposed Future Priority |
|---|---|
| Lack of standardized benchmarks | Develop open, shared datasets and protocols for fair evaluation of FL in environmental domains |
| Limited interpretability and explainability | Design explainable FL frameworks that provide transparent reasoning for environmental decision-making |
| Few real-world deployments | Conduct large-scale field trials across heterogeneous, resource-constrained, and cross-border sensor networks |
| Security vulnerabilities | Develop lightweight, context-aware defenses against poisoning, inversion, and other adversarial attacks |
| Governance and ownership issues | Establish participatory governance frameworks ensuring inclusivity, accountability, and data sovereignty |
Disclaimer/Publisher’s Note: The statements, opinions and data contained in all publications are solely those of the individual author(s) and contributor(s) and not of MDPI and/or the editor(s). MDPI and/or the editor(s) disclaim responsibility for any injury to people or property resulting from any ideas, methods, instructions or products referred to in the content. |
© 2025 by the authors. Licensee MDPI, Basel, Switzerland. This article is an open access article distributed under the terms and conditions of the Creative Commons Attribution (CC BY) license (https://creativecommons.org/licenses/by/4.0/).
Share and Cite
Miller, T.; Durlik, I.; Kostecka, E.; Puszkarek, A. Federated Learning for Environmental Monitoring: A Review of Applications, Challenges, and Future Directions. Appl. Sci. 2025, 15, 12685. https://doi.org/10.3390/app152312685
Miller T, Durlik I, Kostecka E, Puszkarek A. Federated Learning for Environmental Monitoring: A Review of Applications, Challenges, and Future Directions. Applied Sciences. 2025; 15(23):12685. https://doi.org/10.3390/app152312685
Chicago/Turabian StyleMiller, Tymoteusz, Irmina Durlik, Ewelina Kostecka, and Arkadiusz Puszkarek. 2025. "Federated Learning for Environmental Monitoring: A Review of Applications, Challenges, and Future Directions" Applied Sciences 15, no. 23: 12685. https://doi.org/10.3390/app152312685
APA StyleMiller, T., Durlik, I., Kostecka, E., & Puszkarek, A. (2025). Federated Learning for Environmental Monitoring: A Review of Applications, Challenges, and Future Directions. Applied Sciences, 15(23), 12685. https://doi.org/10.3390/app152312685

