The New Operational Quantity Ambient Dose in Environmental Radiation Monitoring
Featured Application
Abstract
1. Introduction
2. Materials and Methods
| Ambient Dosimeter or Survey Instrument | Reference |
|---|---|
| Automess 6150 AD6 Geiger–Müller survey monitor | [15] |
| Centronics IG5-A20 2 MPa Ar ionisation chamber | [16] |
| Seibersdorf environmental dosimeter | [17] |
| BEOSL environmental dosimeter | [18] |
| 2 cm sphere | [19] |
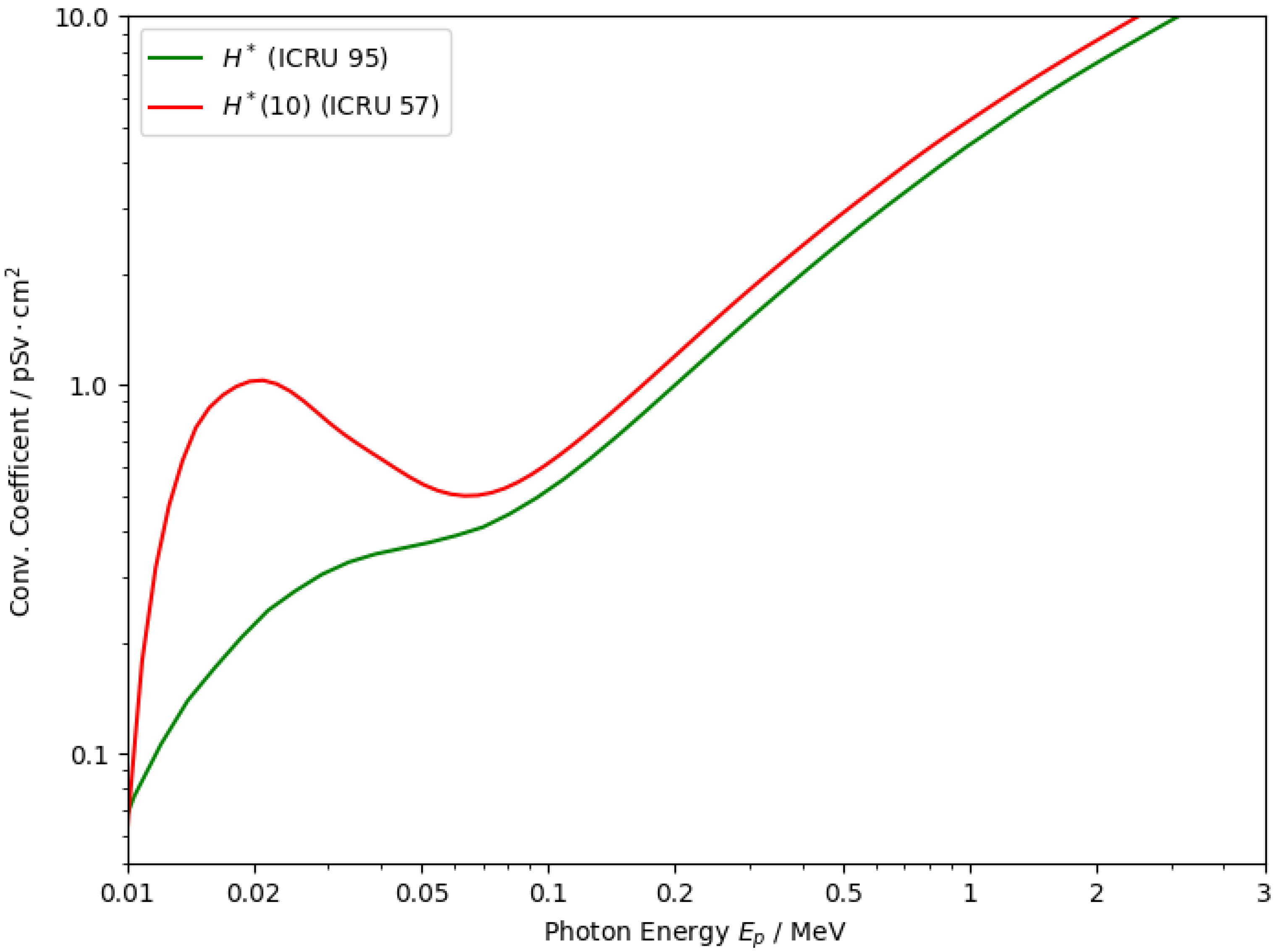
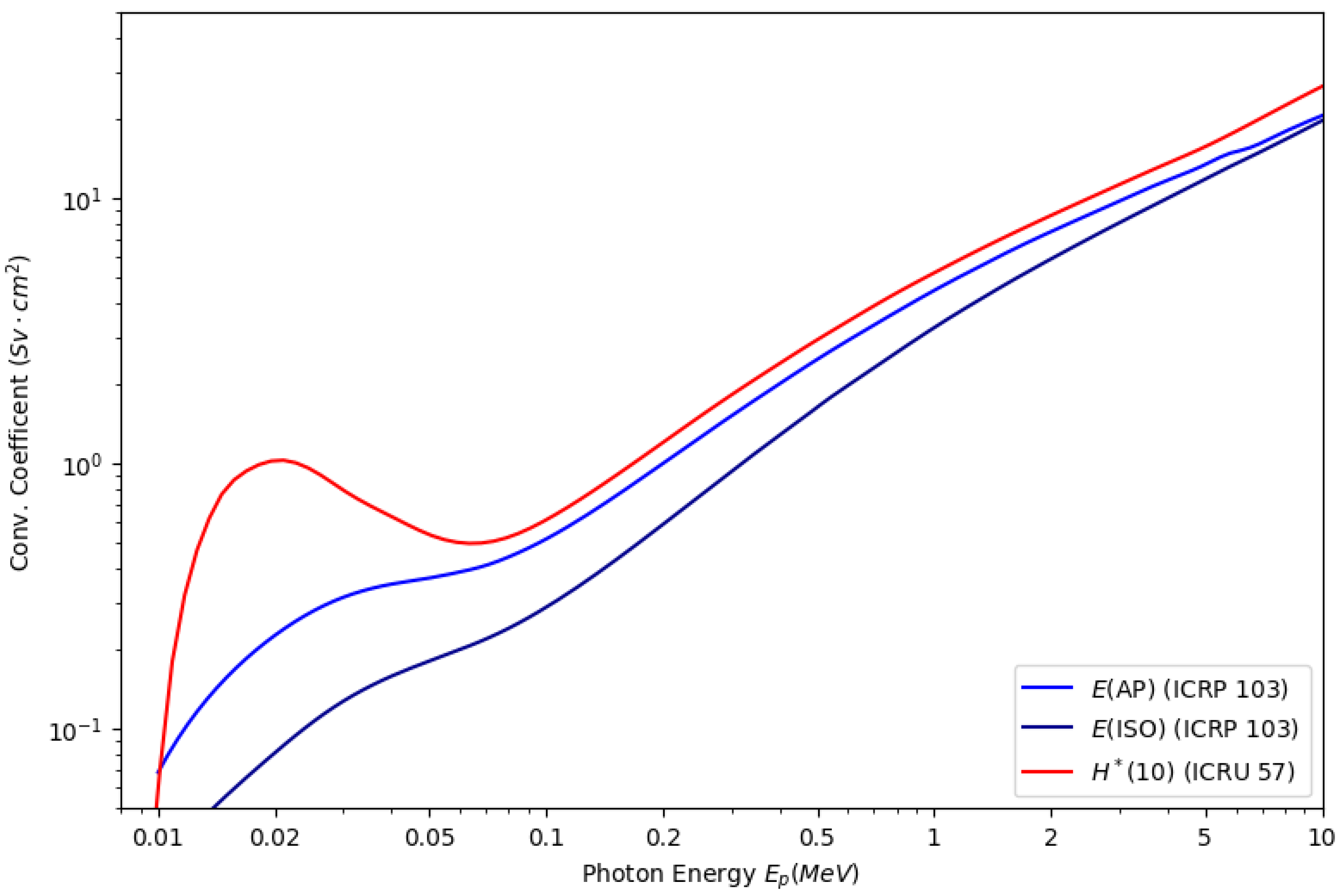
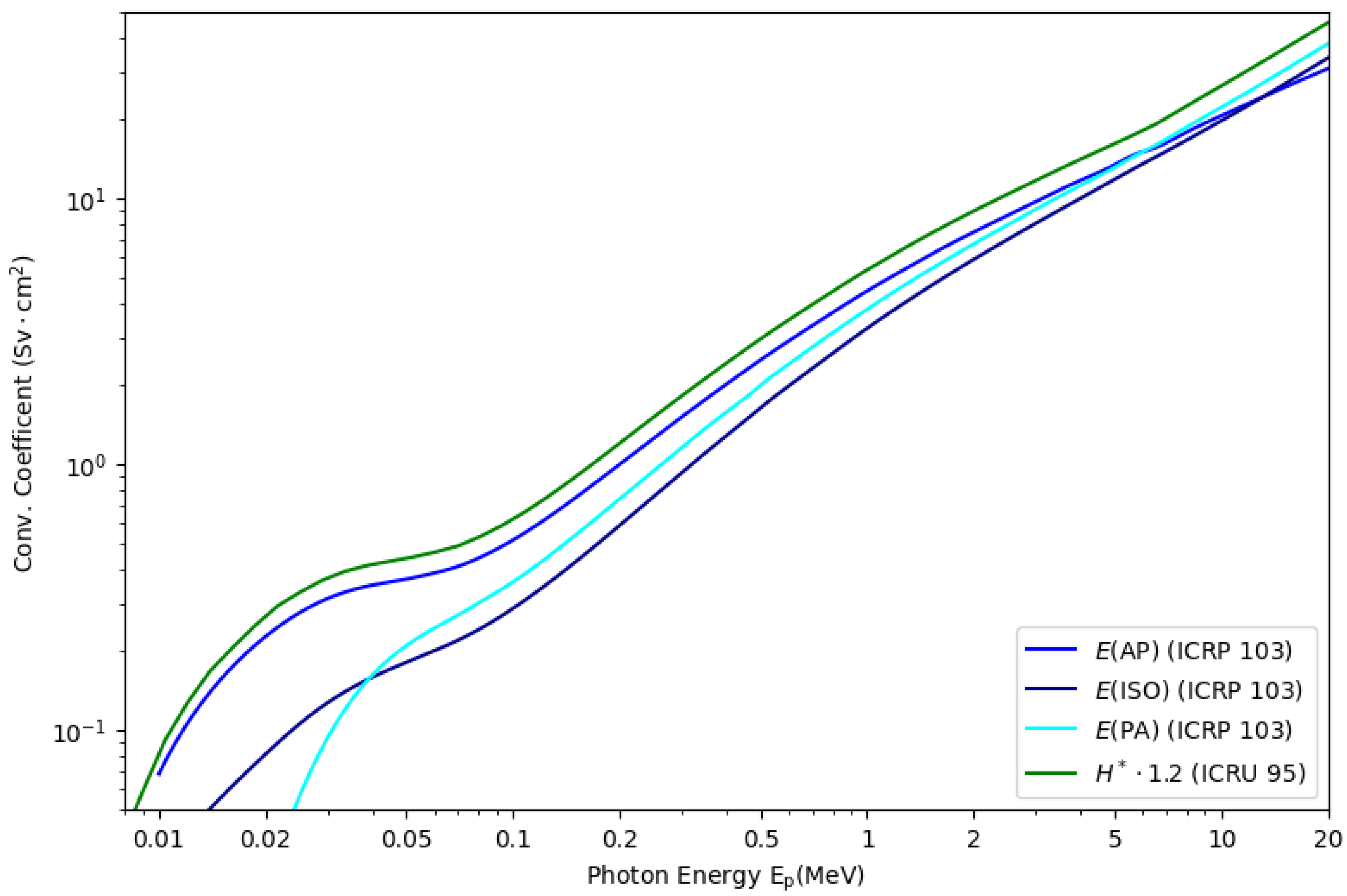
3. Results
3.1. Active Dosimeters
3.2. Passive Environmental Dosimeters
3.3. Spectrometer-Type Environmental Dosimeters
4. Discussion
Funding
Institutional Review Board Statement
Informed Consent Statement
Data Availability Statement
Conflicts of Interest
References
- ICRP, International Commission on Radiological Protection. The 1990 Recommendations of the International Commission on Radiological Protection. ICRP Publication 60. Ann. ICRP 1991, 21, 1–211. [Google Scholar] [CrossRef]
- ICRP, International Commission on Radiological Protection. The 2007 Recommendations of the International Commission on Radiological Protection. ICRP Publication 103. Ann. ICRP 2007, 37, 1–334. [Google Scholar] [CrossRef]
- ICRP, International Commission on Radiological Protection. Adult Reference Computational Phantoms. ICRP Publication 110. Ann. ICRP 2009, 39, 1–110. [Google Scholar] [CrossRef]
- ICRP, International Commission on Radiological Protection. Conversion Coefficients for Radiological Protection Quantities for External Radiation Exposures. ICRP Publication 116. Ann. ICRP 2010, 40, 1–257. [Google Scholar] [CrossRef]
- ICRU, International Commission on Radiation Units and Measurments. ICRU Report 51: Quantities and Units in Radiation Protection Dosimetry; ICRU Report; International Commision on Radiation Units and Measurements: Bethesda, MD, USA, 1993. [Google Scholar]
- ICRP, International Commission on Radiological Protection. Conversion Coefficients for use in Radiological Protection against External Radiation. ICRP Publication 74. Ann. ICRP 1996, 26, 1–224. [Google Scholar] [CrossRef]
- ICRU. ICRU Report 57: Conversion Coefficients for Use in Radiological Protection Against External Radiation; ICRU Report; International Commision on Radiation Units and Measurements: Bethesda, MD, USA, 1999. [Google Scholar]
- ICRU. ICRU Report 95: Operational Quantities for External Radiation Exposure; ICRU Report; International Commision on Radiation Units and Measurements: Bethesda, MD, USA, 2020. [Google Scholar]
- Behrens, R.; Otto, T. Conversion Coefficients from Total Air Kerma to the Newly Proposed ICRU/ICRP Operational Quantities for Radiation Protection for Photon Reference Radiation Qualities. J. Radiol. Prot. 2022, 42, 011519. [Google Scholar] [CrossRef] [PubMed]
- Stettner, C.; Hranitzky, C.; Poljanc, K.; Strebl, F.; Streli, C. Catalogue of Dose Rate Constants for More than 400 Radionuclides in Terms of Ambient Dose H*. Appl. Radiat. Isot. 2022, 184, 110159. [Google Scholar] [CrossRef] [PubMed]
- Otto, T. Response of Photon Dosimeters and Survey Instruments to New Operational Quantities Proposed by ICRU RC26. J. Instrum. 2019, 14, P01010. [Google Scholar] [CrossRef]
- Čemusová, Z.; Ekendahl, D.; Judas, L.; Kapuciánová, M.; Kuča, P.; Vykydal, Z. Response of Current Area Dosemeters to New Operational Quantities. Radiat. Prot. Dosim. 2022, 198, 1313–1321. [Google Scholar] [CrossRef]
- ISO 4037-3:2019; Radiological Protection—X and Gamma Reference Radiation for Calibrating Dosemeters and Doserate Meters and for Determining Their Response as a Function of Photon Energy—Part 3: Calibration of Area and Personal Dosemeters and the Measurement of Their Response as a Function of Energy and Angle of Incidence. International Standard, International Organisation for Standardization: Geneva, Switzerland, 2019.
- Plotdigitizer.com. Available online: https://plotdigitizer.com/ (accessed on 5 October 2025).
- Automess GmbH. Dose Rate Meter 6150 AD; Automess GmbH: Ladenburg, Germany, 2005. [Google Scholar]
- Theis, C.; Forkel-Wirth, D.; Perrin, D.; Roesler, S.; Vincke, H. Characterisation of Ionisation Chambers for a Mixed Radiation Field and Investigation of Their Suitability as Radiation Monitors for the LHC. Radiat. Prot. Dosim. 2005, 116, 170–174. [Google Scholar] [CrossRef][Green Version]
- Hranitzky, C.; Stadtmann, H. Influences and Their Corrections for the New TL Area Dosemeter Seibersdorf. Radiat. Meas. 2008, 43, 520–524. [Google Scholar] [CrossRef]
- Jahn, A.; Sommer, M.; Henniger, J. Environmental Dosimetry with the BeOSL Personal Dosemeter. Radiat. Prot. Dosim. 2016, 170, 346–349. [Google Scholar] [CrossRef]
- Carlsson, C.A.; Carlsson, G.A.; Lund, E.; Matscheko, G.; Pettersson, H.B.L. An Instrument for Measuring Ambient Dose Equivalent, H*(10). Radiat. Prot. Dosim. 1996, 67, 33–39. [Google Scholar] [CrossRef]
- Krnác, S.; Ragan, P. HPGe Spectrometer as a Gamma Ray Dosemeter In Situ. Radiat. Prot. Dosim. 1995, 58, 217–228. [Google Scholar] [CrossRef]
- Fehrenbacher, G.; Meckbach, R.; Jacob, P. Unfolding the Response of a Ge Detector Used for In-Situ Gamma-Ray Spectrometry. Nucl. Instrum. Methods Phys. Res. Sect. A Accel. Spectrometers Detect. Assoc. Equip. 1996, 383, 454–462. [Google Scholar] [CrossRef]
- Kessler, P.; Behnke, B.; Dabrowski, R.; Dombrowski, H.; Röttger, A.; Neumaier, S. Novel Spectrometers for Environmental Dose Rate Monitoring. J. Environ. Radioact. 2018, 187, 115–121. [Google Scholar] [CrossRef]
- Ranga, V.; Mazumdar, I.; Patel, S.M.; Majumder, G. Characterisation of a 1″ × 1″ LaBr2.85Cl0.15:Ce Crystal for γ-Rays up to 4.4 MeV. Nucl. Instrum. Methods Phys. Res. Sect. A Accel. Spectrometers Detect. Assoc. Equip. 2022, 1041, 167369. [Google Scholar] [CrossRef]
- Breitenmoser, D.; Stabilini, A.; Kasprzak, M.M.; Mayer, S. Development and validation of a high-fidelity full-spectrum Monte Carlo model for the Swiss airborne gamma-ray spectrometry system. Nucl. Instrum. Methods Phys. Res. Sect. A Accel. Spectrometers Detect. Assoc. Equip. 2025, 1077, 170512. [Google Scholar] [CrossRef]
- Eakins, J.S.; Bartlett, D.T.; Hager, L.G.; Molinos-Solsona, C.; Tanner, R.J. The MCNP-4C2 Design of a Two Element Photon/Electron Dosemeter That Uses Magnesium/Copper/Phosphorus Doped Lithium Fluoride. Radiat. Prot. Dosim. 2007, 128, 21–35. [Google Scholar] [CrossRef]
- Fasselt, L.; Allport, P.P.; Benhammadi, S.; Bosley, R.R.; Dopke, J.; Flynn, S.; Gonella, L.; Guerrini, N.; Issever, C.; Nikolopoulos, K.; et al. Energy Calibration through X-ray Absorption of the DECAL Sensor, a Monolithic Active Pixel Sensor Prototype for Digital Electromagnetic Calorimetry and Tracking. Front. Phys. 2023, 11, 1231336. [Google Scholar] [CrossRef]
- Llopart, X.; Alozy, J.; Ballabriga, R.; Campbell, M.; Casanova, R.; Gromov, V.; Heijne, E.; Poikela, T.; Santin, E.; Sriskaran, V.; et al. Timepix4, a Large Area Pixel Detector Readout Chip Which Can Be Tiled on 4 Sides Providing Sub-200 Ps Timestamp Binning. J. Instrum. 2022, 17, C01044. [Google Scholar] [CrossRef]





Disclaimer/Publisher’s Note: The statements, opinions and data contained in all publications are solely those of the individual author(s) and contributor(s) and not of MDPI and/or the editor(s). MDPI and/or the editor(s) disclaim responsibility for any injury to people or property resulting from any ideas, methods, instructions or products referred to in the content. |
© 2025 by the author. Licensee MDPI, Basel, Switzerland. This article is an open access article distributed under the terms and conditions of the Creative Commons Attribution (CC BY) license (https://creativecommons.org/licenses/by/4.0/).
Share and Cite
Otto, T. The New Operational Quantity Ambient Dose in Environmental Radiation Monitoring. Appl. Sci. 2025, 15, 12291. https://doi.org/10.3390/app152212291
Otto T. The New Operational Quantity Ambient Dose in Environmental Radiation Monitoring. Applied Sciences. 2025; 15(22):12291. https://doi.org/10.3390/app152212291
Chicago/Turabian StyleOtto, Thomas. 2025. "The New Operational Quantity Ambient Dose in Environmental Radiation Monitoring" Applied Sciences 15, no. 22: 12291. https://doi.org/10.3390/app152212291
APA StyleOtto, T. (2025). The New Operational Quantity Ambient Dose in Environmental Radiation Monitoring. Applied Sciences, 15(22), 12291. https://doi.org/10.3390/app152212291

