AI-Driven Control Strategies for FACTS Devices in Power Quality Management: A Comprehensive Review
Abstract
1. Introduction
1.1. Power Quality Challenges in Modern Grids
1.2. FACTS Devices, Principles and Capabilities
1.3. Limitation of Conventional FACTS Control
1.4. Artificial Intelligence Controllers
1.5. Research Gaps and Paper Contributions
- Systematic Classification of AI Solutions to PQ-Focused FACTS Control: This study develops a new taxonomy based on which AI methods, including Long Short-Term Memory networks (LSTM), Convolutional Neural Networks (CNN), Graph Neural Networks (GNN), fuzzy logic, and reinforcement learning, are classified in respect to their ability to be used with a particular device and power quality targets. Taxonomy is classified in terms of control functionality, which can be voltage sag mitigation, harmonic suppression, and flicker reduction, consequently offering a guide on the relevant choice of AI models for each application.
- Quantitative analysis of AI-enhanced versus traditional Controllers: The study conducts a strict performance analysis of the AI-enhanced FACTSs in comparison to the traditional PI/PID controllers. Various power quality tests were analyzed, including the accuracy of voltage regulation, total harmonic distortion (THD) reduction, flicker reduction, response time, and effectiveness of reactive power compensation.
- Assessment of practical implementation issues: The authors evaluated the practical limitations of deployment, which comprise computational latency, model integrity, interpretability, and data quality, in addition to integration with the existing grid infrastructure. Special attention is paid to the differences in simulation results and hardware-in-the-loop (HIL) or field-level models.
- Roadmap to Future Research and Future Trends: Future promising research opportunities are nominated, including the use of digital twins to validate AI-FACTS, federated learning to create distributed intelligence, physics-based neural networks (PINNs) to create constraint-based control, and multi-agent reinforcement learning (MARL) to achieve coordinated microgrid control.
2. Overview of Power Quality Issues and FACTS Solutions
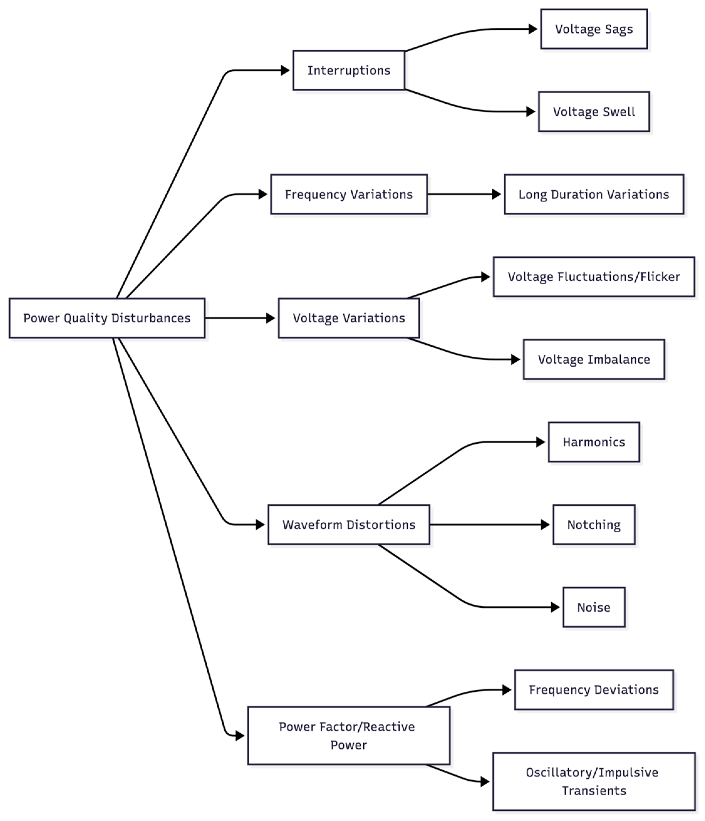
2.1. Classification of Power Quality Disturbances and Cost Loss
2.1.1. Voltage Magnitude Variations
Voltage Sags (Dips)
Voltage Swells
Long-Duration Voltage Variations
2.1.2. Waveform Distortion
Harmonics
Interharmonics
Notching
Noise
2.1.3. Voltage Fluctuations and Flicker
- Short-term flicker severity (Pst): Measured over 10 min
- Long-term flicker severity (Plt): Measured over a 2 h period
- Arc furnaces
- Welding equipment
- Rolling mills
- Reciprocating pumps and compressors
- Wind turbines
- Large motor starting (repetitive)
2.1.4. Power System Imbalance
Voltage Unbalance
Current Unbalance
2.1.5. Power Frequency Variation
2.1.6. Transient Disturbances
2.1.7. Power Factor and Reactive Power Issues
2.2. FACTS Devices, Classifications and Operating Principles
- Line impedance (X)
- Voltage magnitude (∣V∣)
- Phase angle (δ)
2.2.1. FACTS Device Classifications
Series-Connected Controllers
2.2.2. Shunt-Connected FACTS Controllers
- Static Var Compensator (SVC): Comprised of thyristor-controlled reactors/capacitors, it provides fast voltage regulation and supports system stability under heavy or fluctuating loads [11].
- STATCOM (Static Synchronous Compensator): A voltage-source converter (VSC)-based shunt device offering rapid dynamic reactive compensation, harmonic filtering, flicker mitigation, and rapid support during faults [11]. The mathematical modeling details for these devices, including control equations and converter relationships, are summarized in Appendix A.1.
2.2.3. Combined Series-Shunt Controllers
- Unified Power Flow Controller (UPFC): Simultaneously manages voltage magnitude, impedance, and phase angle using dual VSCs sharing a common DC link; UPFCs represent the most flexible FACTS technology for power flow control and quality enhancement [11].
- Interline Power Flow Controller (IPFC): Coordinates the power flow across multiple transmission lines using several VSCs connected to a shared DC link, optimizing grid utilization, and compensating multiple lines collectively [11].
2.2.4. Operating Principles and PQ Enhancement
3. Fundamental of Artificial Intelligence in Power Systems
3.1. Core AI Technologies for Power System Applications
3.2. AI Applications Across the Power System Value Chain
- Deep Learning Renewable Forecasting: Deep learning-based models combine historical weather data, measured irradiance, and power generation measurements to predict wind and solar generation for better grid and dispatch planning [81].
- Predictive Maintenance: AI models based on convolutional neural networks (CNNs) and recurrent neural networks (RNNs) use sensor compositions, such as vibration, temperature, and acoustic sensor readings, to identify early signs of equipment and component deterioration, thus facilitating cost-efficient maintenance plans [82].
- Dynamic Line Rating (DLR): Models of neural networks combine ambient and operating variables to forecast real-time transmission limits; therefore, the utilization of the grid is optimized, and grid congestion is avoidable [83].
- Microgrid and Adaptive Control: Reinforcement learning algorithms find control policies to use energy management in uncertain conditions, thus maximizing the utilization of a grid and reducing costs [86].
| AI Application Area | AI Techniques Used | Key Benefits |
|---|---|---|
| Power Generation—Forecasting | Deep Learning (incorporating G: solar irradiance, T: temperature, C: cloud coverage) | Improved forecast accuracy, reduced reserve requirements, lower integration costs |
| Power Generation—Predictive Maintenance | Convolutional Neural Networks (CNNs), Recurrent Neural Networks (RNNs) | Early malfunction detection, reduced breakdowns, minimized unnecessary servicing |
| Transmission System—Dynamic Line Rating | AI models analyzing ambient temperature, wind speed, solar irradiation | Increased transmission capacity, reduced grid congestion, enhanced renewable integration |
| Distribution Management—Load Forecasting and Loss Detection | Graph Neural Networks (GNNs) | Improved forecasting, better network reconfiguration, non-technical loss reduction |
| Microgrid Management—Optimal Control Policies | Reinforcement Learning (RL) | Optimized control policies, cost efficiency, reliability under uncertainty |
3.3. Advantages of AI in Power System Application
- It has superior forecasting accuracy and reliability compared with traditional statistical methods.
- Adaptive modeling and control strategies continuously evolve as system patterns change, thereby reducing manual recalibration and operational overhead [81].
- Proactive fault detection, predictive disturbance mitigation, and dynamic optimization of conflicting objectives (quality, cost, and emissions) [87].
- Real-time optimization via gradient-based update rules:
3.4. Implementation Considerations and Challenges
- Data Quality and Integration: AI models require high-resolution, contextually relevant, and complete datasets. As mentioned in reference [88], the mitigation measures include advanced infrastructure for measurements, systematic data purification, and synthetic data generation.
- Model Interpretability: AI algorithms (many of which are opaque) compromise regulation and trust between operators. Explainable AI (XAI) techniques, including attention mechanisms, feature-importance analyses, and symbolic regression, are solutions to this issue and contribute to the understandability of the decision-making process.
- Computational Complexity and Latency: It centralizes AI solutions, high levels of latency and reliability issues can be expected. According to reference [89], edge AI platforms are used to compute on and around substations and control nodes, which is a significant improvement in the responsiveness and robustness of the system [90,91].
3.5. Regulatory and Organizational Challenges
3.6. Future Directions and Emerging Trends
4. AI Applications for Power Quality Enhancement, Monitoring, and Control
4.1. Advanced AI Technologies
4.1.1. Neural Network Architecture
4.1.2. Fuzzy Logic Systems
4.1.3. Evolutionary and Swarm Intelligence Algorithms
4.2. AI Techniques for Voltage Sag Prediction and Mitigation
Predictive Analytics for Voltage Sag
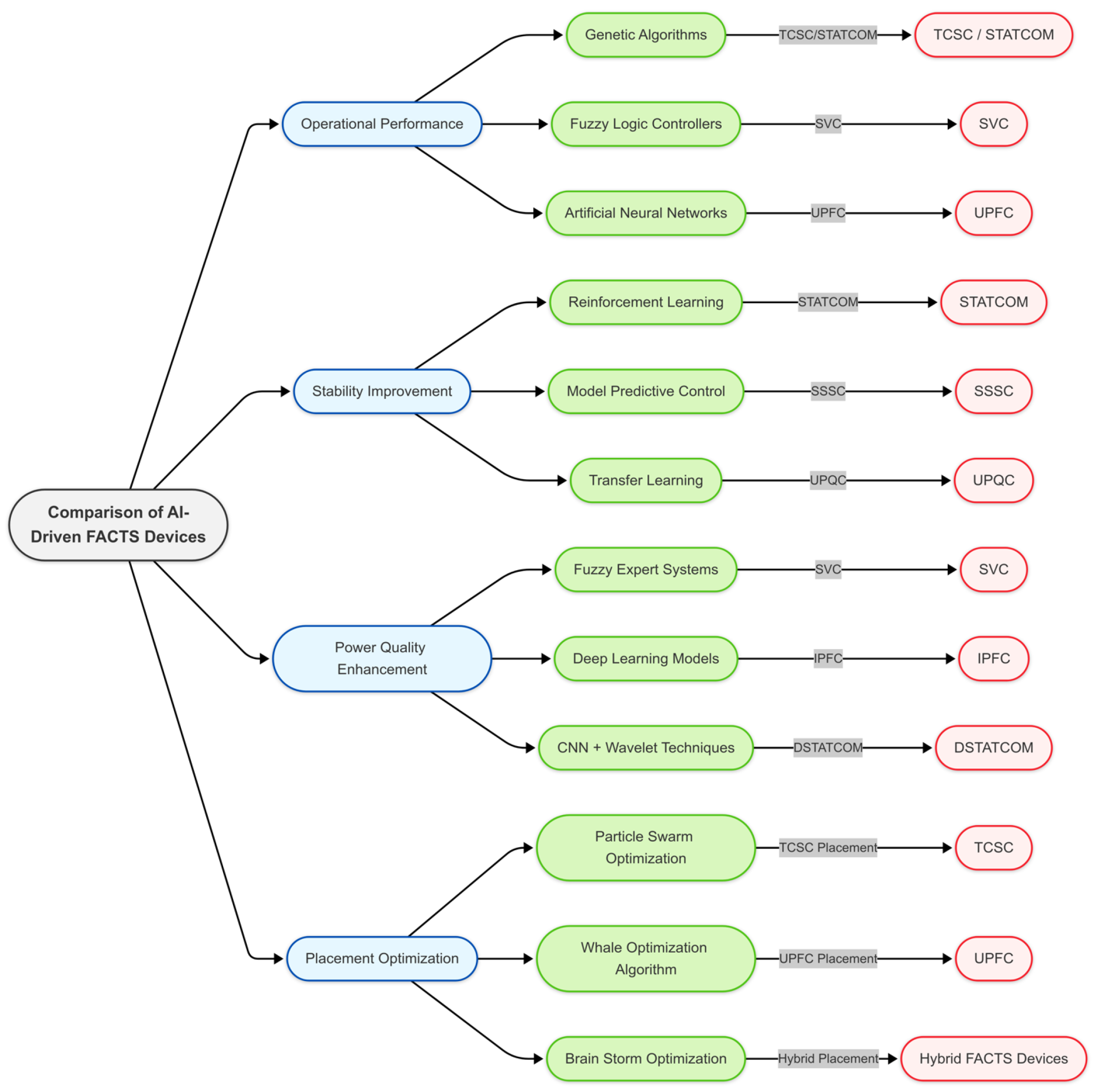
4.3. Advanced FACTS Devices with AI Control
4.3.1. Static Synchronous Compensator (STATCOM) with AI Control
4.3.2. Dynamic Voltage Restorer (DVR) with AI-Enhanced Sliding Mode Control
4.3.3. Unified Power Quality Conditioner (UPQC) with AI Algorithm
4.4. AI-Driven Dynamic Power Factor Correction and Reactive Power Compensation
4.4.1. Neural Network-Controlled Shunt Active Power Filters
4.4.2. Adaptive Reactive Power Compensation Algorithms
4.4.3. Distribution Static Compensators with Intelligent Control
4.5. Real-Time Power Quality Monitoring and Distributed Control
4.5.1. AI-Enhanced Disturbance Classification
4.5.2. Disturbance Edge Computing Architecture
4.5.3. IOT-Integrated Monitoring System
4.6. Optimization Strategies for Power Quality Systems
4.6.1. Multi-Objective Optimization for FACTS Device Placement
- f1(x) is the voltage sag mitigation
- f2(x) is the installation and operational costs
- f3(x) is the power system losses
4.6.2. Metaheuristic Algorithms for Controller Parameter Optimization
4.6.3. Deep Reinforcement Learning for Adaptive Control
4.7. Real-World Applications of AI Technology in Power Quality Management
4.8. Comparative Case Studies
4.8.1. Flicker Mitigation (STATCOM)
4.8.2. DVR of Voltage-Sag Compensation
4.8.3. New PQ Mitigation as a Combine Approach Using UPCQ
5. Challenges, Future Research Directions, and Implications of AI-FACTS Integration
5.1. AI-FACTS Implication Challenges
5.2. Model Drift and Lifecycle Management
5.2.1. Monitoring and Detection
5.2.2. Triggers and Policies
5.2.3. Failover and Risky Releases
5.2.4. Edge-Cloud Orchestration
5.2.5. Auditability, Diplomacy and Governance
5.2.6. Retraining Strategy and Validation
5.3. Future Research Directions
- Physics-constrained hybrid AI Hybrid models use data-driven learning models with analytical models to combine resilience to distributional change with reduced dependence on large labeled corpora in the application of PQ control mechanisms in complex grid architectures that use converters in many locations [68,118].
- PINNs incorporate power-system-level differential equations (including constraints on the network, networks, and modeling (and constraining) device dynamics) directly into the objective of the training task with the critical goals of ensuring feasibility and fast convergence [118].
- Federated and privacy-preserving learning models support multi-utility and multi-region model training without necessarily involving the exchange of raw data, preserving confidentiality, and meeting regulatory requirements while capturing the heterogeneity of operational regimes and enhancing the generalizability of AI-FACTS controllers [94].
- Federated architectures use cross-domain aggregation to support heterogeneity in sites, sensor arrays, and DER portfolios; using weighted client updates to reduce non-iid data distributions and concept drift, and this approach helps to increase the stability of globally deployed models that serve to reduce THD mitigation, sag/swell compensation, and properly flicker reduction [94].
- Digital twins and real-time simulations imply that temporally synchronized, high-fidelity, virtual copies of substations, feeders, and FACTS assets are created, such that controllers can be stress-tested in high-fidelity, physically sensitive, in silico, and alternative disturbances can be stress-tested in functions of a rarity database before any controllers can be deployed [12].
- Twin-guided adaptive control is an adaptive control technique that uses the closed-loop feedback of a pair of digital twins to tune artificial intelligence controllers to transiently provide a low-latency response and enhance voltage recovery statistics to mitigate production risk and alleviate response latency and voltage recovery requirements [39].
- Multi-agent reinforcement Learning The (MARL) determines the local juxtaposition goals of specific devices, including STATCOMs, DVRs, UPQCs, and DERs, and rallies the system-wide stability results through objective reinforcement and reward shaping actions in constrained communication among multiple agents [88].
- Safety-conscious grid control reinforcement learning, an explicit grid control problem, is combined with fallback and supervisory layers to ensure that the actions of the agents are within the voltage, current, and thermal parameters, and the responses with respect to the disturbance-rich environment meet the stringent and time-critical PQ feedback requirements [113].
- Decipherable and explicable artificial intelligence architectures provide interpretable attribution measures and post-facto reasoning about FACTS actuation judgments, which implicitly support operator trust, quick incident investigation, and allowance to meet industry norms and regulatory demands for AI-powered grid control.
- Authentic conforming and strong respect are achieved through a combination of formal verification and adversarial belligerence to stochastic noise, sensor flaws, and topology changes to compromise the AI controllers to PQ events and provide what can be confidently described as deterministic performance in the presence of uncertainty.
- Inference and control logic edge computing and distributed intelligence split their logic into local edge nodes, which contributes to sub-cycle to tens-of-milliseconds latency, reduced dependency on backhaul, and persistent provision of services in an intermittently connected scenario [88].
- Hierarchical orchestration is a combination of edge-level execution with regional coordination to offer frequency and voltage backup and make localized PQ remediation conform to the constraints of the bulk system and inter-area stability goals.
- Quantum-prepared optimization focuses on quantum-classical solutions of complex combinatorics optimization of scheduling, protection-constrained reconfigurations, and multi-objective optimal power flow to scale up problems in problem domains where classical algorithms exhibit limitations in scalability.
- Lifecycle and drift management involve keeping track of the distributions of features and residual anomalies and taking action by retraining pipelines with guarded retraining when drift owing to variations in the different seasons, changes in the DER mix, sensor recalibration, and scheduling are observed. Lifecycle and drift management involve monitoring feature distribution changes and residual anomalies and responding by retraining pipelines with rollback safeguards in response to drift detectors, such as seasonal variations, changes in the DER mix, or sensor recalibration [81].
- Open and privacy-protective benchmarking and hardware-in-the-loop verification develop open and privacy-safe benchmarks and testbeds that offer a relative evaluation of AI-FACTS controllers regarding metrics such as THD attenuation, voltage regulation accuracy, flicker mitigation, response latency of controllers, and their robustness at varied operating points [11].
- With a continuously growing collection of associations between methodological families with neural networks, support vendor machines, fuzzy logic, deep reinforcement learning, and meteorology, and with particular categories of the disturbance (harmonics, sags/swells, flicker, unbalance), a growing collection of such associations is integrated into a taxonomy and evidence-curation framework, whereby standard reporting of performance improvements and limitations on functionality are reported [79].
6. Conclusions and Discussion
- Continuous Self-optimization: Adapting to changing network conditions without human intervention
- Coordinated Response: Implementing multiple FACTS devices to achieve system-wide objectives
Author Contributions
Funding
Data Availability Statement
Conflicts of Interest
Appendix A
- Full Conduction: Reactor is fully inserted in the (α = 0°).
- Partial Conduction: Partial conduction (0° < α < 90°).
- Blocked Mode: Thyristors off, no current through reactor, line sees zero added reactance (α = 90°).
- Inductive Vernier Mode: XTCSC < 0 (firing beyond resonance point, limited use).
- Bypassed Mode: Thyristor fully conducting (α = 90°).
- Blocked Mode: blocked thyristors (equivalent to fixed capacitors).
- Capacitive Vernier Mode: XTCSC > XC (firing angle in inductive region).
- Inductive Vernier Mode: XTCSC < 0 (firing beyond resonance point, limited use).
- Reactance Emulation: Maintains θq = θi ± 90 with variable |Vq|;
- Direct Phase Angle Control: Varies θq to directly influence power angle;
- Combined Control: Simulates control of reactance and phase angle;
- Multiline Control: When connected to multiple lines (IPFC configuration).
- TCR Operation: Reactive power absorption varies with the firing angle.
- Control characteristics: The voltage was as follows:
Appendix A.1. Static Synchronous Compensator (STATCOM)
Appendix A.2. Forecasting Uncertainty and Reliability Challenges
References
- Milano, F.; Manjavacas, Á.O. Frequency Variations in Power Systems: Modeling, State Estimation, and Control, 1st ed.; Wiley: Hoboken, NJ, USA, 2020. [Google Scholar] [CrossRef]
- Utomo, D.; Hsiung, P.-A. A Multitiered Solution for Anomaly Detection in Edge Computing for Smart Meters. Sensors 2020, 20, 5159. [Google Scholar] [CrossRef] [PubMed]
- Talebi, S.; Aly, H. Optimized Renewable Energy Integration: Advanced Modeling, Control and Design of a Standalone Microgrid Using Hybrid FA-PSO. IEEE Access 2025, 13, 63486–63503. [Google Scholar] [CrossRef]
- Gouda, N.; Aly, H. Distributed Energy Sources Management using Shuffled Frog-Leaping Algorithm for Optimizing the Environmental and Economic Indices of Smart Microgrid. In Proceedings of the IEEE International Conference in Emerging Technologies for Sustainability and Intelligent Systems (ICETSIS), Manama, Bahrain, 28–29 January 2024; pp. 1507–1511. [Google Scholar] [CrossRef]
- Ali, G.; Musbah, H.; Aly, H.; Little, T. Hybrid renewable energy resources selection based on multi criteria decision methods for optimal performance. IEEE Access 2023, 11, 26773–26784. [Google Scholar] [CrossRef]
- Aly, H. A proposed intelligent short-term load forecasting hybrid models of ANN, WNN and KF based on clustering techniques for smart grid. Electr. Power Syst. Res. 2020, 182, 106191. [Google Scholar] [CrossRef]
- IEEE 1159-2019; IEEE Recommended Practice for Monitoring Electric Power Quality. IEEE: New York, NY, USA, 2019. [CrossRef]
- IEEE Power & Energy Society; Institute of Electrical and Electronics Engineers; IEEE-SA Standards Board (Eds.) IEEE Guide: Adoption of IEC/TR 61000-3-7:2008, Electromagnetic Compatibility (EMC): Limits: Assessment of Emission Limits for the Connection of Fluctuating Installations to MV, HV and EHV Power Systems; Institute of Electrical and Electronics Engineers: New York, NY, USA, 2012. [Google Scholar]
- Ingram, M.; Mahmud, R.; Narang, D. Background Information on the Power Quality Requirements in IEEE Std 1547-2018; NREL/TP-5D00-78751, 1827312, MainId:32668; National Renewable Energy Laboratory: Golden, CO, USA, 2021. [CrossRef]
- Jarupula, S.; Vutlapalli, N.R.; Vutlapalli, N.R. Power Quality Improvement in Distribution System using ANN Based Shunt Active Power Filter. Int. J. Power Electron. Drive Syst. IJPEDS 2015, 5, 568. [Google Scholar] [CrossRef]
- Alajrash, B.H.; Salem, M.; Swadi, M.; Senjyu, T.; Kamarol, M.; Motahhir, S. A comprehensive review of FACTS devices in modern power systems: Addressing power quality, optimal placement, and stability with renewable energy penetration. Energy Rep. 2024, 11, 5350–5371. [Google Scholar] [CrossRef]
- Marouani, I.; Guesmi, T.; Alshammari, B.M.; Alqunun, K.; Alshammari, A.S.; Albadran, S.; Abdallah, H.H.; Rahmani, S. Optimized FACTS Devices for Power System Enhancement: Applications and Solving Methods. Sustainability 2023, 15, 9348. [Google Scholar] [CrossRef]
- Saravanan, A.; Selvakumar, G.; Maheswari, A.; Muthulakshmi, P.; Mohammad, H. D-STATCOM for Power Quality Improvement Trained by ANN. Int. J. Sci. Eng. Res. 2015, 5, 37–42. [Google Scholar]
- Balasubbareddy, M. A solution to the multi-objective optimization problem with FACTS devices using NSHCSA including practical constraints. In Proceedings of the 2017 IEEE International Conference on Power, Control, Signals and Instrumentation Engineering (ICPCSI), Chennai, India, 21–22 September 2017; pp. 2615–2624. [Google Scholar] [CrossRef]
- Bhol, R.; Swain, S.C.; Dash, R.; Reddy, K.J.; Dhanamjayulu, C.; Kotb, H.; Emara, A. Performance analysis of DFIG support microgrid using GA optimized restricted Boltzmann Machine algorithm. Heliyon 2024, 10, e30669. [Google Scholar] [CrossRef] [PubMed]
- Renduchintala, U.K.; Pang, C.; Tatikonda, K.M.; Yang, L. ANFIS-fuzzy logic based UPQC in interconnected microgrid distribution systems: Modeling, simulation and implementation. J. Eng. 2021, 2021, 6–18. [Google Scholar] [CrossRef]
- Mallick, N.; Shiva, C.K.; Sen, S.; Basetti, V.; Mukherjee, V.; Reddy, C.S. Adaptive fuzzy-PI controlled dynamic voltage restorer for mitigating voltage sags. Sci. Rep. 2025, 15, 16817. [Google Scholar] [CrossRef]
- Ramasamy, M.; Thangavel, S. Experimental verification of PV based Dynamic Voltage Restorer (PV-DVR) with significant energy conservation. Int. J. Electr. Power Energy Syst. 2013, 49, 296–307. [Google Scholar] [CrossRef]
- Sumathi, S.; Bansilal. Atificial neural network application for control of STATCOM in power systems for both voltage control mode and reactive power mode. In Proceedings of the 2009 International Conference on Power Systems, Kharagpur, India, 27–29 December 2009; pp. 1–4. [Google Scholar] [CrossRef]
- Nishad, D.K.; Tiwari, A.N.; Khalid, S.; Gupta, S. Power quality solutions for rail transport using AI-based unified power quality conditioners. Discov. Appl. Sci. 2024, 6, 651. [Google Scholar] [CrossRef]
- Joshi, A.; Gaganambha; Dharshan, B.G.; Varsha, V.; Shamala, N.; Spoorthi, S.N.; Reshma. Comparative analysis of Dynamic Voltage Restorer based on PI and ANN Control strategies in order to improve the voltage quality under Non-linear loads. World J. Adv. Res. Rev. 2024, 22, 292–303. [Google Scholar] [CrossRef]
- Sundar, G.; Thirunavukkarasu, M.; Kumar, C.D. Ideal Site of Shunt FACTS Devices for Power Flow Control in Long Transmission Line. Res. J. Appl. Sci. Eng. Technol. 2015, 9, 850–855. [Google Scholar] [CrossRef]
- Panuganti, S.; Roselyn, J.P.; Dash, S.S.; Devaraj, D. Contribution of FACTS devices for VSC-OPF problem using Non- Dominated Sorting Genetic Algorithm-II. In Proceedings of the 2013 International Conference on Energy Efficient Technologies for Sustainability, Nagercoil, India, 10–12 April 2013; pp. 1103–1112. [Google Scholar] [CrossRef]
- Department of Electrical Engineering; GH Raisoni University, Amravati; Chavhan, V.; Amalraj, S.; Singh, S.K.; Bobade, C. Performance Analysis of Various FACTS Controllers Used for Voltage Stability Improvement in Power System. Indian J. Sci. Technol. 2023, 16, 4098–4107. [Google Scholar] [CrossRef]
- Jordehi, A.R. Particle swarm optimisation (PSO) for allocation of FACTS devices in electric transmission systems: A review. Renew. Sustain. Energy Rev. 2015, 52, 1260–1267. [Google Scholar] [CrossRef]
- Çöteli, R.; Açikgöz, H.; Dandil, B.; Tuncer, S. Real-time implementation of three-level inverter-based D-STATCOM using neuro-fuzzy controller. Turk. J. Electr. Eng. Comput. Sci. 2018, 26, 2088–2103. [Google Scholar] [CrossRef]
- Das, S.; Ishrak, H.M.; Hasan, M.M.; Kabir, M.A. Empirical analysis of power quality using UPQC with hybrid control techniques. Results Eng. 2023, 20, 101527. [Google Scholar] [CrossRef]
- Kumbhar, A.; Dhawale, P.G.; Kumbhar, S.; Patil, U.; Magdum, P. A comprehensive review: Machine learning and its application in integrated power system. Energy Rep. 2021, 7, 5467–5474. [Google Scholar] [CrossRef]
- Albatsh, F.M.; Mekhilef, S.; Ahmad, S.; Mokhlis, H.; Hassan, M.A. Enhancing power transfer capability through flexible AC transmission system devices: A review. Front. Inf. Technol. Electron. Eng. 2015, 16, 658–678. [Google Scholar] [CrossRef]
- Davoudkhani, I.F.; Shakarami, M.R.; Abdelaziz, A.Y.; El-Shahat, A. Robust design and best control channel selection of FACTs-based WADC for improving power system stability using Grey Wolf Optimizer. Energy Rep. 2024, 11, 55–70. [Google Scholar] [CrossRef]
- Alhamrouni, I.; Kahar, N.H.A.; Salem, M.; Swadi, M.; Zahroui, Y.; Kadhim, D.J.; Mohamed, F.A.; Nazari, M.A. A Comprehensive Review on the Role of Artificial Intelligence in Power System Stability, Control, and Protection: Insights and Future Directions. Appl. Sci. 2024, 14, 6214. [Google Scholar] [CrossRef]
- Patra, J.; Pal, N.; Mohanta, H.C.; Akwafo, R.; Mohamed, H.G. A Novel Approach of Voltage Sag Data Analysis Stochastically: Study, Representation, and Detection of Region of Vulnerability. Sustainability 2023, 15, 4345. [Google Scholar] [CrossRef]
- Samanta, I.S.; Mohanty, S.; Parida, S.M.; Rout, P.K.; Panda, S.; Bajaj, M.; Blazek, V.; Prokop, L.; Misak, S. Artificial intelligence and machine learning techniques for power quality event classification: A focused review and future insights. Results Eng. 2025, 25, 103873. [Google Scholar] [CrossRef]
- Zeng, Y.; Hussein, Z.A.; Chyad, M.H.; Farhadi, A.; Yu, J.; Rahbarimagham, H. Integrating type-2 fuzzy logic controllers with digital twin and neural networks for advanced hydropower system management. Sci. Rep. 2025, 15, 5140. [Google Scholar] [CrossRef]
- Conrado, B.R.P.; De Souza, W.A.; Liberado, E.V.; Paredes, H.K.M.; Brandao, D.I.; Moreira, A.C. Towards technical and economic feasibility of power quality compensators. Electr. Power Syst. Res. 2023, 216, 109020. [Google Scholar] [CrossRef]
- Dehaghani, M.N.; Korõtko, T.; Rosin, A. AI Applications for Power Quality Issues in Distribution Systems: A Systematic Review. IEEE Access 2025, 13, 18346–18365. [Google Scholar] [CrossRef]
- Bollen, M.H.J.; Gu, I.Y.-H. Signal processing of power quality disturbances. In IEEE Press Series on Power Engineering; Wiley: Hoboken, NJ, USA, 2006. [Google Scholar] [CrossRef]
- Al-Shetwi, A.Q.; Hannan, M.A.; Jern, K.P.; Mansur, M.; Mahlia, T.M.I. Grid-connected renewable energy sources: Review of the recent integration requirements and control methods. J. Clean. Prod. 2020, 253, 119831. [Google Scholar] [CrossRef]
- Ziegler, S.; He, C.; Mohanpurkar, M.; Sankar, N.; Braby, M. Panel Session: Artificial Intelligence and Digital Twin Technologies for Smart Grid Applications (Slides); IEEE PES Resource Center: New York, NY, USA, 2022. [Google Scholar] [CrossRef]
- Veizaga, M.; Delpha, C.; Diallo, D.; Bercu, S.; Bertin, L. Classification of voltage sags causes in industrial power networks using multivariate time-series. IET Gener. Transm. Distrib. 2023, 17, 1568–1584. [Google Scholar] [CrossRef]
- EI-Arini, M.M.; Youssef, M.T.; Hendawy, H.H. Voltage sag analysis and its reduction to improve power system performance. In Proceedings of the 2006 Eleventh International Middle East Power Systems Conference, El-Minia, Egypt, 19–21 December 2006. [Google Scholar]
- Tyagi, M. A Comprehensive Study of Voltage Swell and Sag in Power Distribution Systems: Characteristics, Causes, Effects, and Mitigation Strategies. J. Electr. Syst. 2024, 20, 960–972. [Google Scholar] [CrossRef]
- IEEE 519-2014; IEEE Recommended Practice and Requirements for Harmonic Control in Electric Power Systems. IEEE: New York, NY, USA, 2014. [CrossRef]
- IEEE 1453-2015; IEEE Recommended Practice for the Analysis of Fluctuating Installations on Power Systems. IEEE: New York, NY, USA, 2015. [CrossRef]
- Moradi, A.; Yaghoobi, J.; Alduraibi, A.; Zare, F.; Kumar, D.; Sharma, R. Modelling and prediction of current harmonics generated by power converters in distribution networks. IET Gener. Transm. Distrib. 2021, 15, 2191–2202. [Google Scholar] [CrossRef]
- Abed, A.M.; El-Sehiemy, R.A.; Bentouati, B.; El-Arwash, H.M. Accurate Identification of Harmonic Distortion for Micro-Grids Using Artificial Intelligence-Based Predictive Models. IEEE Access 2024, 12, 83740–83763. [Google Scholar] [CrossRef]
- Sapkota, D.B.; Neupane, P.; Pokharel, K.; Khan, S. An artificial neural network based approach for harmonic component prediction in a distribution line. Energy Rep. 2024, 12, 3861–3873. [Google Scholar] [CrossRef]
- Talebi, S.; Aly, H. A Review of Battery Energy Storage System Optimization: Current State-Of-The-Art and Future Trends. In Proceedings of the 2024 International Conference on Green Energy, Computing and Sustainable Technology (GECOST), Miri Sarawak, Malaysia, 17–19 January 2024; pp. 116–120. [Google Scholar] [CrossRef]
- Li, C.; Xu, W.; Tayjasanant, T. Interharmonics: Basic concepts and techniques for their detection and measurement. Electr. Power Syst. Res. 2003, 66, 39–48. [Google Scholar] [CrossRef]
- Li, G.; Shao, Y.; Pan, H.; Liu, X. A Notch Control Strategy of Energy Storage Converter for Suppressing Grid Harmonics. IEEE Trans. Ind. Electron. 2024, 72, 4389–4400. [Google Scholar] [CrossRef]
- Hadi, M.B.; Moeini-Aghtaie, M.; Khoshjahan, M.; Dehghanian, P. A Comprehensive Review on Power System Flexibility: Concept, Services, and Products. IEEE Access 2022, 10, 99257–99267. [Google Scholar] [CrossRef]
- Shazon, M.N.H.; Masood, N.-A.; Jawad, A. Frequency control challenges and potential countermeasures in future low-inertia power systems: A review. Energy Rep. 2022, 8, 6191–6219. [Google Scholar] [CrossRef]
- Zalhaf, A.S.; Zhao, E.; Han, Y.; Yang, P.; Almaliki, A.H.; Aly, R.M.H. Evaluation of the Transient Overvoltages of HVDC Transmission Lines Caused by Lightning Strikes. Energies 2022, 15, 1452. [Google Scholar] [CrossRef]
- Ahmad, I.; Fandi, G.; Muller, Z.; Tlusty, J. Voltage Quality and Power Factor Improvement in Smart Grids Using Controlled DG Units. Energies 2019, 12, 3433. [Google Scholar] [CrossRef]
- Rathnayake, H.; Ganjavi, A.; Zare, F.; Kumar, D.; Davari, P. Common-mode noise modelling and resonant estimation in a three-phase motor drive system: 9-150 kHz frequency range. In Proceedings of the 2020 22nd European Conference on Power Electronics and Applications (EPE’20 ECCE Europe), Lyon, France, 7–11 September 2020; pp. 1–10. [Google Scholar] [CrossRef]
- Mahmud, M.A.P.; Farjana, S.H. Comparative life cycle environmental impact assessment of renewable electricity generation systems: A practical approach towards Europe, North America and Oceania. Renew. Energy 2022, 193, 1106–1120. [Google Scholar] [CrossRef]
- Khalili, M.; Aliasghari, T.P.; Najmi, E.S.; Abdelaziz, A.Y.; Abu-Siada, A.; Nowdeh, S.A. Optimal Allocation of Distributed Thyristor Controlled Series Compensators in Power System Considering Overload, Voltage, and Losses with Reliability Effect. Energies 2022, 15, 7478. [Google Scholar] [CrossRef]
- Fatule, E.J.C.; Espiritu, J.F.; Taboada, H.; Sang, Y. A Computationally Efficient Evolutionary Algorithm for Stochastic D-FACTS Optimization. In Proceedings of the 2020 52nd North American Power Symposium (NAPS), Tempe, AZ, USA, 11–13 April 2021; pp. 1–6. [Google Scholar] [CrossRef]
- Mohapatra, S.K.; Panda, S. Stability enhancement with SSSC-based controller design in presence of non-linear voltage-dependent load. Int. J. Intell. Syst. Technol. Appl. 2016, 15, 163. [Google Scholar] [CrossRef]
- Kumar, L.S.; Ghosh, A. Static synchronous series compensator—Design, control and application. Electr. Power Syst. Res. 1999, 49, 139–148. [Google Scholar] [CrossRef]
- Nambiar, R.E.; Darshan, M.; Lavanya, B.; Aj, P.K.; Priyadarshini, V. Comparative Study Between Different Controllers of DVR for Power Quality Improvement. In Proceedings of the 2021 International Conference on Design Innovations for 3Cs Compute Communicate Control (ICDI3C), Bangalore, India, 10–11 June 2021; pp. 84–87. [Google Scholar] [CrossRef]
- Omar, R.; Abd Rahim, N.; Sulaiman, M. Dynamic Voltage Restorer Application for Power Quality Improvement in Electrical Distribution System: An Overview. Aust. J. Basic Appl. Sci. 2011, 5, 379–396. [Google Scholar]
- Eremia, M.; Gole, A.; Toma, L. Static VAr Compensator (SVC). In Advanced Solutions in Power Systems: HVDC, FACTS, and Artificial Intelligence, 1st ed.; Eremia, M., Liu, C., Edris, A., Eds.; Wiley: Hoboken, NJ, USA, 2016; pp. 271–338. [Google Scholar] [CrossRef]
- Yang, Z.; Zhao, G.; Yu, H. Current limiting control method with adaptive virtual impedance for grid-forming STATCOM. Energy Rep. 2023, 9, 453–460. [Google Scholar] [CrossRef]
- Song, S.; Han, C.; Lee, G.-S.; McCann, R.A.; Jang, G. Voltage-Sensitivity-Approach-Based Adaptive Droop Control Strategy of Hybrid STATCOM. IEEE Trans. Power Syst. 2021, 36, 389–401. [Google Scholar] [CrossRef]
- Rastogi, M.; Ahmad, A.; Bhat, A.H. Performance investigation of two-level reduced-switch D-STATCOM in grid-tied solar-PV array with stepped P&O MPPT algorithm and modified SRF strategy. J. King Saud Univ.-Eng. Sci. 2023, 35, 393–405. [Google Scholar] [CrossRef]
- Haque, M.M.; Ali, M.S.; Wolfs, P.; Blaabjerg, F. A UPFC for Voltage Regulation in LV Distribution Feeders With a DC-Link Ripple Voltage Suppression Technique. IEEE Trans. Ind. Appl. 2020, 56, 6857–6870. [Google Scholar] [CrossRef]
- Mandal, A.; Muttaqi, K.M.; Islam, M.R.; Sutanto, D. A novel architecture of the solid-state unified power flow controller and its integration into the power grid. Electr. Power Syst. Res. 2025, 241, 111296. [Google Scholar] [CrossRef]
- Wang, G.; Wu, Z.; Liu, Z. Predictive direct control strategy of unified power quality conditioner based on power angle control. Int. J. Electr. Power Energy Syst. 2024, 156, 109718. [Google Scholar] [CrossRef]
- Alshannaq, A.M.; Haj-ahmed, M.A.; Aldwaik, M.; Abualnadi, D. Interline Power Flow Controller Allocation for Active Power Losses Enhancement Using Whale Optimization Algorithm. Energies 2024, 17, 6318. [Google Scholar] [CrossRef]
- Ding, C.; Li, X.; Li, B.; Jiang, Q.; Wen, M.; Liu, T. Research on IPFC-Based Dynamic Droop Control Strategy. Energies 2023, 16, 5400. [Google Scholar] [CrossRef]
- Gupta, M.; Arya, A.; Varshney, U.; Mittal, J.; Tomar, A. A review of PV power forecasting using machine learning techniques. Prog. Eng. Sci. 2025, 2, 100058. [Google Scholar] [CrossRef]
- Khajeh, H.; Laaksonen, H. Applications of Probabilistic Forecasting in Smart Grids: A Review. Appl. Sci. 2022, 12, 1823. [Google Scholar] [CrossRef]
- Aupke, P.; Kassler, A.; Theocharis, A.; Nilsson, M.; Uelschen, M. Quantifying Uncertainty for Predicting Renewable Energy Time Series Data Using Machine Learning †. Eng. Proc. 2021, 5, 50. [Google Scholar] [CrossRef]
- Teixeira, R.; Cerveira, A.; Pires, E.J.S.; Baptista, J. Advancing Renewable Energy Forecasting: A Comprehensive Review of Renewable Energy Forecasting Methods. Energies 2024, 17, 3480. [Google Scholar] [CrossRef]
- Barhmi, K.; Heynen, C.; Golroodbari, S.; Van Sark, W. A Review of Solar Forecasting Techniques and the Role of Artificial Intelligence. Solar 2024, 4, 99–135. [Google Scholar] [CrossRef]
- Lopez-Garcia, T.B.; Coronado-Mendoza, A.; Domínguez-Navarro, J.A. Artificial neural networks in microgrids: A review. Eng. Appl. Artif. Intell. 2020, 95, 103894. [Google Scholar] [CrossRef]
- Tuncar, E.A.; Sağlam, Ş.; Oral, B. A review of short-term wind power generation forecasting methods in recent technological trends. Energy Rep. 2024, 12, 197–209. [Google Scholar] [CrossRef]
- Miron, A.; Cziker, A.C.; Beleiu, H.G. Fuzzy Control Systems for Power Quality Improvement—A Systematic Review Exploring Their Efficacy and Efficiency. Appl. Sci. 2024, 14, 4468. [Google Scholar] [CrossRef]
- Leboucher, C.; Chelouah, R.; Siarry, P.; Le Ménec, S. A Swarm Intelligence Method Combined to Evolutionary Game Theory Applied to the Resources Allocation Problem. Int. J. Swarm Intell. Res. 2012, 3, 20–38. [Google Scholar] [CrossRef][Green Version]
- Benti, N.E.; Chaka, M.D.; Semie, A.G. Forecasting Renewable Energy Generation with Machine Learning and Deep Learning: Current Advances and Future Prospects. Sustainability 2023, 15, 7087. [Google Scholar] [CrossRef]
- Saidi, L.; Ali, J.B.; Fnaiech, F. Application of higher order spectral features and support vector machines for bearing faults classification. ISA Trans. 2015, 54, 193–206. [Google Scholar] [CrossRef] [PubMed]
- Lawal, O.A.; Teh, J. Dynamic line rating forecasting algorithm for a secure power system network. Expert Syst. Appl. 2023, 219, 119635. [Google Scholar] [CrossRef]
- Jiang, C.; Liu, C.; Yuan, Y.; Lin, J.; Shao, Z.; Guo, C.; Lin, Z. Emergency voltage control strategy for power system transient stability enhancement based on edge graph convolutional network reinforcement learning. Sustain. Energy Grids Netw. 2024, 40, 101527. [Google Scholar] [CrossRef]
- Madbhavi, R.; Natarajan, B.; Srinivasan, B. Graph Neural Network-Based Distribution System State Estimators. IEEE Trans. Ind. Inform. 2023, 19, 11630–11639. [Google Scholar] [CrossRef]
- Pesántez, G.; Guamán, W.; Córdova, J.; Torres, M.; Benalcazar, P. Reinforcement Learning for Efficient Power Systems Planning: A Review of Operational and Expansion Strategies. Energies 2024, 17, 2167. [Google Scholar] [CrossRef]
- Gautam, M. Deep Reinforcement Learning for Resilient Power and Energy Systems: Progress, Prospects, and Future Avenues. Electricity 2023, 4, 336–380. [Google Scholar] [CrossRef]
- Mohanty, A.; Ramasamy, A.; Verayiah, R.; Bastia, S.; Dash, S.S.; Soudagar, M.E.M.; Khan, T.Y.; Cuce, E. Smart grid and application of big data: Opportunities and challenges. Sustain. Energy Technol. Assess. 2024, 71, 104011. [Google Scholar] [CrossRef]
- Romero, D.A.V.; Laureano, E.V.; Betancourt, R.O.J.; Álvarez, E.N. An open source IoT edge-computing system for monitoring energy consumption in buildings. Results Eng. 2024, 21, 101875. [Google Scholar] [CrossRef]
- Long, Y.; Bao, Y.; Zeng, L. Research on Edge-Computing-Based High Concurrency and Availability ‘Cloud, Edge, and End Collaboration’ Substation Operation Support System and Applications. Energies 2023, 17, 194. [Google Scholar] [CrossRef]
- Liang, S.; Jin, S.; Chen, Y. A Review of Edge Computing Technology and Its Applications in Power Systems. Energies 2024, 17, 3230. [Google Scholar] [CrossRef]
- Shobeiry, S.M. AI-Enabled Modern Power Systems: Challenges, Solutions, and Recommendations. In Artificial Intelligence in the Operation and Control of Digitalized Power Systems; Azad, S., Nazari-Heris, M., Eds.; Power Systems; Springer Nature: Cham, Switzerland, 2024; pp. 19–67. [Google Scholar] [CrossRef]
- Misyris, G.S.; Venzke, A.; Chatzivasileiadis, S. Physics-Informed Neural Networks for Power Systems. In Proceedings of the 2020 IEEE Power & Energy Society General Meeting (PESGM), Montreal, QC, Canada, 2–6 August 2020; pp. 1–5. [Google Scholar] [CrossRef]
- Zhang, Z.; Rath, S.; Xu, J.; Xiao, T. Federated Learning for Smart Grid: A Survey on Applications and Potential Vulnerabilities. arXiv 2024, arXiv:2409.10764. [Google Scholar] [CrossRef]
- Yassin, M.A.M.; Shrestha, A.; Rabie, S. Digital twin in power system research and development: Principle, scope, and challenges. Energy Rev. 2023, 2, 100039. [Google Scholar] [CrossRef]
- Ajagekar, A.; You, F. Quantum computing for energy systems optimization: Challenges and opportunities. Energy 2019, 179, 76–89. [Google Scholar] [CrossRef]
- Goyal, H.R.; Almusawi, M.; Otero-Potosi, S.; Varshney, N.; Sharma, V.; Rao, A.K. Predictive Maintenance in Smart Grids with Long Short-Term Memory Networks (LSTM). In Proceedings of the 2024 International Conference on Communication, Computer Sciences and Engineering (IC3SE), Gautam Buddha Nagar, India, 9–11 May 2024; pp. 1370–1375. [Google Scholar] [CrossRef]
- Das, D.; Prasai, A.; Harley, R.G.; Divan, D. Optimal placement of Distributed Facts devices in power networks Using Particle Swarm Optimization. In Proceedings of the 2009 IEEE Energy Conversion Congress and Exposition, San Jose, CA, USA, 20–24 September 2009; pp. 527–534. [Google Scholar] [CrossRef]
- Ahmed, M.; Lim, C.P.; Nahavandi, S. A Deep Q-Network Reinforcement Learning-Based Model for Autonomous Driving. In Proceedings of the 2021 IEEE International Conference on Systems, Man, and Cybernetics (SMC), Melbourne, Australia, 17–21 October 2021; pp. 739–744. [Google Scholar] [CrossRef]
- Erişti, H.; Uçar, A.; Demir, Y. Wavelet-based feature extraction and selection for classification of power system disturbances using support vector machines. Electr. Power Syst. Res. 2010, 80, 743–752. [Google Scholar] [CrossRef]
- Cortes-Robles, O.; Barocio, E.; Obushevs, A.; Korba, P.; Sevilla, F.R.S. Fast-training feedforward neural network for multi-scale power quality monitoring in power systems with distributed generation sources. Measurement 2021, 170, 108690. [Google Scholar] [CrossRef]
- Dai, S.; Wu, X. A CNN-based Power Quality Disturbance Decomposition and Classification System Using Wavelet Transform. In Proceedings of the 2021 2nd International Conference on Artificial Intelligence and Information Systems, Chongqing, China, 28–30 May 2021; ACM: New York, NY, USA, 2021; pp. 1–5. [Google Scholar] [CrossRef]
- Tabassum, S.; Babu, A.R.V.; Dheer, D.K. Real-time power quality enhancement in smart grids through IoT and adaptive neuro-fuzzy systems. Sci. Technol. Energy Transit. 2024, 79, 89. [Google Scholar] [CrossRef]
- Huang, J.; Jiang, Z.; Rylands, L.; Negnevitsky, M. SVM-based PQ disturbance recognition system. IET Gener. Transm. Distrib. 2018, 12, 328–334. [Google Scholar] [CrossRef]
- Huang, Y.; Rong, X.; Bie, Z.; Li, J.; Huang, B.; Zhao, T.; Li, G. Artificial intelligence for resilient power system: Motivations, advances, and challenges. Smart Power Energy Secur. 2025, 1, 65–75. [Google Scholar] [CrossRef]
- Alhattab, A.; Alsammak, A.N.; Mohammed, H. A Review on D-STATCOM for Power Quality Enhancement. Al-Rafidain Eng. J. AREJ 2023, 28, 207–218. [Google Scholar] [CrossRef]
- Meena, P.; Dua, P.; Maji, N.; Arora, A. Control of DSTATCOM in Distribution Systems by Artificial Intelligence based Controller. In Proceedings of the 2022 IEEE International Conference on Distributed Computing and Electrical Circuits and Electronics (ICDCECE), Ballari, India, 23–24 April 2022; pp. 1–6. [Google Scholar] [CrossRef]
- Dev, A.; Mondal, B.; Verma, V.K.; Kumar, V. Teaching learning optimization-based sliding mode control for frequency regulation in microgrid. Electr. Eng. 2024, 106, 7009–7021. [Google Scholar] [CrossRef]
- Abdelaal, A.K.; Shaheen, A.M.; El-Fergany, A.A.; Alqahtani, M.H. Sliding mode control based dynamic voltage restorer for voltage sag compensation. Results Eng. 2024, 24, 102936. [Google Scholar] [CrossRef]
- Das, S.K.; Swain, S.C.; Dash, R.; K, J.R.; C, D.; Chinthaginjala, R.; Jena, R.; Kotb, H.; Elrashidi, A. Design and analysis of UPQC in a microgrid using model reference adaptive control ensemble with back-stepping controller. Heliyon 2024, 10, e34140. [Google Scholar] [CrossRef]
- Sagiroglu, S.; Colak, I.; Bayindir, R. Power factor correction technique based on artificial neural networks. Energy Convers. Manag. 2006, 47, 3204–3215. [Google Scholar] [CrossRef]
- Herrera, R.S.; SalmerÓn, P.; Kim, H. Instantaneous Reactive Power Theory Applied to Active Power Filter Compensation: Different Approaches, Assessment, and Experimental Results. IEEE Trans. Ind. Electron. 2008, 55, 184–196. [Google Scholar] [CrossRef]
- Li, X.; Lv, Z.; Wang, S.; Wei, Z.; Wu, L. A Reinforcement Learning Model Based on Temporal Difference Algorithm. IEEE Access 2019, 7, 121922–121930. [Google Scholar] [CrossRef]
- Kumar, C.P.; Elanchezhian, E.B.; Subramani, P.; Subramanian, S. Assessment of Power Quality Enhancement in a Grid-tied PV Network viaANN-based UPQC. Recent. Adv. Electr. Electron. Eng. 2024, 17, 475–485. [Google Scholar] [CrossRef]
- Alexandropoulos, S.-A.N.; Aridas, C.K.; Kotsiantis, S.B.; Vrahatis, M.N. Multi-Objective Evolutionary Optimization Algorithms for Machine Learning: A Recent Survey. In Approximation and Optimization; Demetriou, I.C., Pardalos, P.M., Eds.; Springer Optimization and Its Applications; Springer International Publishing: Cham, Switzerland, 2019; Volume 145, pp. 35–55. [Google Scholar] [CrossRef]
- Dehaghani, M.N.; Korõtko, T.; Rosin, A. Power quality improvement in DG based distribution systems: A review. Renew. Sustain. Energy Rev. 2026, 225, 116184. [Google Scholar] [CrossRef]
- Poenaru-Olaru, L.; Sallou, J.; Cruz, L.; Rellermeyer, J.S.; Van Deursen, A. Retrain AI Systems Responsibly! Use Sustainable Concept Drift Adaptation Techniques. In Proceedings of the 2023 IEEE/ACM 7th International Workshop on Green and Sustainable Software (GREENS), Melbourne, Australia, 13–14 May 2023; pp. 17–18. [Google Scholar] [CrossRef]
- Lawal, Z.K.; Yassin, H.; Lai, D.T.C.; Idris, A.C. Physics-Informed Neural Network (PINN) Evolution and Beyond: A Systematic Literature Review and Bibliometric Analysis. Big Data Cogn. Comput. 2022, 6, 140. [Google Scholar] [CrossRef]
- Zink, R.; Ioshchikhes, B.; Weigold, M. Concept drift monitoring for industrial load forecasting with artificial neural networks. Procedia CIRP 2024, 130, 120–125. [Google Scholar] [CrossRef]
- Li, W.; Liu, X.; Yu, L.; Zhu, J. Adaptive Sub-synchronous Oscillation Suppression Strategy for Doubly Fed Wind Farm Connected to Series Compensated System. In Proceedings of the 2024 21st International Conference on Harmonics and Quality of Power (ICHQP), Chengdu, China, 15–18 October 2024; pp. 120–125. [Google Scholar] [CrossRef]
- Husein, M.; Gago, E.J.; Hasan, B.; Pegalajar, M.C. Towards energy efficiency: A comprehensive review of deep learning-based photovoltaic power forecasting strategies. Heliyon 2024, 10, e33419. [Google Scholar] [CrossRef] [PubMed]
- Samarajeewa, C.; De Silva, D.; Manic, M.; Mills, N.; Moraliyage, H.; Alahakoon, D.; Jennings, A. An artificial intelligence framework for explainable drift detection in energy forecasting. Energy AI 2024, 17, 100403. [Google Scholar] [CrossRef]




| Disturbance Type | Description | Characteristics | Primary Causes | Impacts |
|---|---|---|---|---|
| Voltage Sags [37] | Temporary drop in voltage (0.1–0.9 pu) | 0.5 cycles to 1 min, defined by RMS | Faults, motor starts, transformer | Equipment shutdown |
| Voltage Swells [35] | Temporary rise in voltage (1.1–1.8 pu) | 0.5 cycles to 1 min, same formula as sag | SLG faults, load rejection, capacitor energization | Overheating, insulation stress |
| Long-Duration Variations | Sustained voltage <0.9 or >1.1 pu for >1 min | Sustained, steady-state voltage deviation | Load variation, poor regulation | Appliance damage, flicker |
| Interruptions [28,29] | Loss of voltage (<0.1 pu) | Momentary, temporary, sustained | Faults, protection trips | Process downtime, data loss |
| Harmonics [49] | Integer multiples of fundamental frequency | THD formula used is voltage/current distortion | Non-linear loads, VFDs, chargers | Equipment overheating, waveform distortion |
| Interharmonics [49] | Non-integer frequency components | 0–50/60 Hz, affects stability | Cycloconverters, arcing, converters | Flicker, signal interference |
| Notching [12] | Periodic voltage dips due to commutation | Notch depth, area, count | Power electronics | Waveform distortion |
| Noise [55] | High frequency (<200 kHz) superimposed | Common/transverse mode | Switching, EM interference | Communication errors |
| Voltage Fluctuations/Flicker [35,44] | Random voltage change (0.9–1.1 pu) | Pst (10 min), Plt (2 hr) | Arc furnaces, motors | Light flicker, stress |
| Voltage Unbalance [51] | Unequal voltage magnitude/angle | VUF = |V2|/|V1| | Asymmetrical loads, open delta | Motor torque pulsation |
| Current Unbalance [51] | Unequal phase currents | CUF = |C2|/|C1| | Even in balanced voltages | Excess heating, vibration |
| Frequency Deviations [7] | Deviation from nominal (50/60 Hz) | Normal: ±0.1 Hz, Disturbance: ±0.5 Hz | Load-generation mismatch | Instability, control errors |
| Oscillatory/Impulsive Transients [53] | Sudden voltage/current shifts | Rise < μs, duration < μs | Lightning, switching | Insulation damage |
| Power Factor/Reactive Power [54] | Low PF affects efficiency | PF = P/S, True PF includes THDI | Reactive loads, harmonics | Losses, poor voltage regulation |
| FACTS Device | Configuration Type | Operating Principle | Characteristics | Applications | Response Time | Limitations |
|---|---|---|---|---|---|---|
TCSC [11,57,58]![]() | Series (via coupling transformer) | Variable capacitive reactance using a fixed capacity or a thyristor-controlled reactor | Impedance varies by firing angle; operates in bypassed, blocked, inductive/capacitive vernier modes | Power flow control, oscillation damping, SSR mitigation, fault current limitation | 1–2 cycles | Resonance risks, complex control, harmonic generation |
SSSC [59,60]![]() | Series (via coupling transformer) | VSC injects controllable voltage in series with line | Emulates variable reactance or phase angle shift | Power flow control, voltage stability, transient stability improvement | <1 cycle | High cost, advanced control, protection complexity |
DVR [61,62]![]() | Series (with load) | VSC with energy storage injects compensating voltage | Offers in-phase, pre-sag, and minimum energy compensation | Voltage sag/swell mitigation (up to 50%), harmonic filtering | 10–25 ms | Limited by storage size, less effective for deep sags |
SVC [63]![]() | Shunt (at buses or midpoints) | Thyristor-switched/controlled reactors/capacitors (TCR/TSC) | Reactive power control via firing angle; slope-based voltage regulation | Voltage regulation (±3%), flicker mitigation, unbalance compensation | 2–3 cycles | Voltage-dependent performance, harmonics, limited at low voltages |
STATCOM [64,65]![]() | Shunt (at critical buses) | VSC generates reactive power through voltage magnitude control | Voltage regulation, power factor correction, reactive reserve support | Harmonic filtering (up to 13th), flicker & unbalance compensation | <1 cycle | High cost, complex control, cooling needed |
D-STATCOM [66]![]() | Shunt (distribution systems) | STATCOM variant for distribution (1–10 MVA) | Higher frequency switching (2–5 kHz), enhanced voltage support | Flicker mitigation (e.g., arc furnaces), harmonic filtering (up to 25th) | <1 cycle | Lower rating vs. transmission-grade STATCOM |
UPFC [67,68]![]() | Combined Series–Shunt (common DC link) | Integrated STATCOM + SSSC for full power flow control | Controls impedance, voltage magnitude, and phase angle simultaneously | Real-time control of active/reactive power, damping, load balancing | <1 cycle | Highest cost and control complexity |
UPQC [27,69]![]() | Combined Series–Shunt (distribution-level) | Combines series & shunt active filters for voltage/current issues | Series filter mitigates voltage issues; shunt filter mitigates current issues | Voltage sag/swell mitigation (up to 50%), harmonic suppression (up to 25th), unbalance and flicker reduction | <1 cycle | Expensive, bulky for small enclosures, high complexity |
IPFC [70,71]![]() | Multiple Series Controllers (shared DC link) | Multiple SSSCs controlling flows across lines | Shares active power between lines, provides reactive compensation | Power redistribution, reactive support, system loss reduction | <1 cycle | Complex coordination, high cost, limited practical deployment |
| Parameter | Shunt (Thyristor) | Shunt (VSC) | Series (Thyristor) | Series (VSC) | Combined (VSC) |
|---|---|---|---|---|---|
| Connection Type | Shunt | Shunt | Series | Series | Combined |
| Base Technology | Thyristor | VSC | Thyristor | VSC | VSC |
| Response Time | 2–3 cycles | <1 cycle | 1–2 cycles | <1 cycle | <1 cycle |
| Control Range | Limited by V2 | Independent of V | Limited range | Independence of I | Comprehensive |
| Maximum Compensating Current | Proportional to V | Rated value | N/A | N/A | Rated value |
| Maximum Compensating Voltage | N/A | N/A | Limited to MOV | Rated value | Rated value |
| Reactive Power Capability | Power V2 | Independent of V | N/A | N/A | Comprehensive |
| Active Power Control | No | With ESS only | Indirect | With ESS only | Direct |
| Overload Capability | 30% for 1 s | 1.5–2x for 1 s | 30% for 1 s | 1.5–2x for 1 s | 1.5–2x for 1 s |
| Harmonic Generation | 2–3% THD | <1% THD | 2–3% THD | <1% THD | <1% THD |
| Harmonic Filtering Capability | Limited | Up to 25th | None | None | Up to 25th |
| Maximum Practical Rating | 800 MVAr | 400 MVAr | 350 MVAr | 200 MVAr | 300 MVAr |
| Response to System Faults | Poor at low V | Excellent | Limited | Good | Excellent |
| Space Requirements | 0.08–0.12 m2/MVAr | 0.03–0.05 m2/MVAr | 0.06–0.08 m2/MVAr | 0.05–0.07 m2/MVAr | 0.08–0.12 m2/MVAr |
| Losses at Rated Output | 0.7–1.0% | 1.2–1.8% | 0.7–1.0% | 1.4–2.0% | 1.6–2.5% |
| Life Expectancy | 30–40 years | 25–30 years | 30–40 years | 25–30 years | 25–30 years |
| Control Loop Bandwidth | 5–10 Hz | 100–300 Hz | 3–5 Hz | 100–300 Hz | 100–300 Hz |
| Relative Cost ($/kVAr) | 30–50 | 50–70 | 40–60 | 70–90 | 90–120 |
| Acoustic Noise | 60–80 dB | 65–75 dB | 55–75 dB | 65–75 dB | 65–80 dB |
| Cooling Requirements | Air/Oil | Air/Liquid | Air/Oil | Air/Liquid | Air/Liquid |
| Control Complexity | Medium | High | Medium | High | Very High |
| Operating Temperature Range | −40 to +50 °C | −35 to +45 °C | −40 to +50 °C | −35 to +45 °C | −35 to +45 °C |
| Altitude Derating (above 1000 m) | 1%/100 m | 1%/100 m | 1%/100 m | 1%/100 m | 1%/100 m |
| AI Technique | Application for Power Quality | Advantages | Limitations |
|---|---|---|---|
| Feedforward Neural Networks (FFNNs) [97] | PQ disturbance classification, FACTS optimization, load forecasting | Simple, effective for static patterns, low computation | Limited to time-based patterns, overfitting risk |
| Long Short-Term Memory (LSTM) [68] | Sag prediction, time-series PQ events, anticipatory FACTS control | Captures temporal dependencies, long-term memory, good for prediction | High complexity, long training, and needs historical data |
| Convolutional Neural Networks (CNN) [69] | PQ waveform feature extraction, pattern recognition | Good at spatial features, reduces dimensionality, less overfitting | Needs lots of data, computationally heavy |
| Fuzzy Logic Controllers [70] | FACTS control adjustment, adaptive DVR/D-STATCOM control | Handles imprecision, rule-based, robust | Needs expert rule design, tuning complexity |
| Particle Swarm Optimization (PSO) [15,98] | Sag detection, harmonic compensation, FACTS placement | Simple, good convergence, parallelizable | Premature convergence risk, sensitive to setup |
| Genetic Algorithms (GA) [72] | FACTS tuning, harmonic filters, PF correction | Global search, handles constraints | Slow, complex encoding, high computation |
| Teaching-Learning-Based Optimization (TLBO) [73] | FACTS fine-tuning, controller optimization | No parameter tuning, good convergence, simple | Needs many iterations for large problems |
| Gray Wolf Optimizer (GWO) [30,99] | FACTS placement, PQ enhancement, controller tuning | Balanced search, fewer parameters | Can stagnate in local optima |
| SARSA [32] | Adaptive FACTS control, real-time parameter tuning | Stable learning, learn from experience | Slow convergence, exploration parameter sensitive |
| Deep Q-Networks (DQNs) [100] | High-dimension FACTS control, adaptive PQ systems | Effective in large states, stable with experience replay | Heavy computation, complex, long training |
| FACTS Device (Study) | Metric | Uncompensated | With AI Control | Improvement |
|---|---|---|---|---|
| UPQC (Rail traction) [20] | Source Current THD | 25.16% | 1.12% (ANN UPQC) | −95.5% (harmonic cut) |
| Load Voltage THD | 5.62% | 2.07% (ANN UPQC) | −63% | |
| D-STATCOM (Distribution) [88] | Source Current THD | 27.24% | 10.72% (ANN D-STATCOM) | −60% |
| Power Factor (lagging) | 0.9 | ~1.00 (ANN D-STATCOM) | Unity PF achieved | |
| DVR (Lab prototype) [112] | Post-Sag Voltage THD | 4.48% (PI DVR) | 2.84% (ANN DVR) | −37% vs. PI control |
Disclaimer/Publisher’s Note: The statements, opinions and data contained in all publications are solely those of the individual author(s) and contributor(s) and not of MDPI and/or the editor(s). MDPI and/or the editor(s) disclaim responsibility for any injury to people or property resulting from any ideas, methods, instructions or products referred to in the content. |
© 2025 by the authors. Licensee MDPI, Basel, Switzerland. This article is an open access article distributed under the terms and conditions of the Creative Commons Attribution (CC BY) license (https://creativecommons.org/licenses/by/4.0/).
Share and Cite
Kiasari, M.; Aly, H. AI-Driven Control Strategies for FACTS Devices in Power Quality Management: A Comprehensive Review. Appl. Sci. 2025, 15, 12050. https://doi.org/10.3390/app152212050
Kiasari M, Aly H. AI-Driven Control Strategies for FACTS Devices in Power Quality Management: A Comprehensive Review. Applied Sciences. 2025; 15(22):12050. https://doi.org/10.3390/app152212050
Chicago/Turabian StyleKiasari, Mahmoud, and Hamed Aly. 2025. "AI-Driven Control Strategies for FACTS Devices in Power Quality Management: A Comprehensive Review" Applied Sciences 15, no. 22: 12050. https://doi.org/10.3390/app152212050
APA StyleKiasari, M., & Aly, H. (2025). AI-Driven Control Strategies for FACTS Devices in Power Quality Management: A Comprehensive Review. Applied Sciences, 15(22), 12050. https://doi.org/10.3390/app152212050










