Next Article in Journal
Hybrid AHA-PLO Metaheuristic Feature Selection for Robust Deepfake Video Detection
Previous Article in Journal
Numerical Assessment of Localized Damage in Pipe-on-Wall Impact Under Pipe Whip Failure Conditions
Previous Article in Special Issue
A Hybrid Approach to Investigating Factors Associated with Crash Injury Severity: Integrating Interpretable Machine Learning with Logit Model
 
 
Font Type:
Arial Georgia Verdana
Font Size:
Aa Aa Aa
Line Spacing:
Column Width:
Background:
Article

From a Distance to a Process Perspective: A Method for Assessing the Feasibility of a Port–Dry Port System

by
Claudia Caballini
1,*,
Hilda Ghiara
2 and
Giovanni Gommellini
3
1
DIATI Department, Politecnico di Torino, Corso Duca Degli Abruzzi 24, 10129 Torino, Italy
2
DIEC-Department of Economics, University of Genova, Via F. Vivaldi 5, 16126 Genova, Italy
3
Container Terminal Ravenna, 48122 Ravenna, Italy
*
Author to whom correspondence should be addressed.
Appl. Sci. 2025, 15(21), 11715; https://doi.org/10.3390/app152111715
Submission received: 24 September 2025 / Revised: 25 October 2025 / Accepted: 29 October 2025 / Published: 2 November 2025
(This article belongs to the Special Issue Advances in Land, Rail and Maritime Transport and in City Logistics)

Abstract

Ports often act as bottlenecks in import cycles. Yet feasibility assessments of port–dry port systems still privilege distance/location over the process dynamics that generate time and cost. This paper proposes a process-centred feasibility method that links process analysis and reengineering, operational cycle design, and economics. We map AS-IS/TO-BE activities, design shuttle-train operations between port and dry port, and estimate costs via a time-driven approach aligned with TDABC. The method is applied to the Port of Genoa—Rivalta Scrivia dry port. Consolidating containers to a single inland destination and relocating customs clearance to the dry port via Fast Corridor stabilises yard operations, removes re-handling in the port-to-dry-port cycle, reduces dwell, and improves train formation and reliability. Under these conditions, the process-based configuration becomes time- and cost-competitive vis-à-vis all-road and conventional block-train baselines for relevant inland destinations. This paper reframes feasibility from a distance-based view to a process, cycle, and economics logic, offering managerial guidance and policy implications on regulatory enablers that unlock dry-port benefits.

1. Introduction

Ports are pivotal gateways in global supply chains, since they have to transfer cargo inland quickly and reliably despite space constraints, ship-size growth, and rising volumes. When port processes are not optimised, terminals become bottlenecks that propagate delays and costs along the import cycle, eroding the competitiveness of both ports and the logistics chains they serve. While operational efficiency at the quayside has received considerable attention, the procedural complexity and inter-organisational dynamics [1] that connect quayside operations to inland delivery—customs clearance, documentation flows, and yard/rail coordination—remain comparatively under-explored.
Many terminal operators try to solve the problem of a lack of space whilst neglecting to re-engineer port processes from ship unloading to the final destination of goods. Since cost and time are crucial for shippers, port authorities and terminal managers are increasingly interested in adopting process-aware management [2]. A common focus of terminal operators is on ship cycle efficiency, underestimating the other terminal cycles [3]. The inefficiencies generated at the terminal have a cascading effect on the subsequent transport cycles, both in terms of time and costs.
The majority of inefficiencies are related to the import port cycle, due to its greater complexity than the export cycle. This complexity must be attributed to two structural factors: the multiplicity of cargo destinations and the time-consuming and complex customs clearance activities.
A growing body of work highlights the potential of dry ports—inland terminals connected to seaports—to decongest maritime terminals and streamline inland flows. Yet, most feasibility assessments still adopt a distance-based viewpoint (how far inland a facility can be located) rather than a process-based perspective (how the end-to-end port–hinterland cycle is organised and governed). We argue that time and cost performance—and, ultimately, feasibility—hinge on the design and reengineering of processes (physical and informational), not on distance alone. The analysis and reengineering of processes is fundamental for an in-depth study of all aspects of business and for process improvement. It enables the mapping of all physical and informational activities, inter-relationships between them, individuals responsible for the various activities and criticalities found [4,5,6].
This paper proposes a process-centred method to assess the feasibility of a port–dry port system, with specific attention to the import cycle. The approach recognises two structural sources of inefficiency at the terminal: (i) the multiplicity of inland destinations, which generates yard re-handles and stack inefficiencies, and (ii) the rigidity and timing of customs clearance, which can delay trains and discourage rail use. It then evaluates how process redesign—e.g., consolidating to a single inland destination via shuttle trains and moving customs activities to the dry port (e.g., Fast Corridor)—can reshape times, costs, and operational feasibility.
Accordingly, this paper addresses two research questions (RQs):
-
RQ1. What are the structural inefficiencies of the import port cycle that drive port congestion and higher time/cost?
-
RQ2. Under what operational and economic conditions is a port–dry port system technically and financially viable compared with conventional road or block-train rail alternatives?
To answer these questions, we develop a three-dimensional assessment framework—(i) processes, (ii) operational cycles, and (iii) economics—and apply it to the Port of Genoa—Rivalta Scrivia dry port system. The case study quantifies how process analysis and reengineering (Phase 1) determine handling times and costs, how these feed into cycle design and train sizing (Phase 2), and how they compare, in monetary terms, with all-road and conventional block-train options for different inland destinations (Phase 3). The results provide managerial guidance for terminal operators and port authorities and policy implications for enabling customs and rail arrangements that unlock dry-port benefits.
The remainder of this paper is organised as follows. Section 2 reviews the relevant literature. Section 3 details the import cycle’s structural inefficiencies and motivates a process-based dry-port perspective. Section 4 presents the three-phase feasibility method. Section 5 applies the method to the Genoa–Rivalta Scrivia case. Section 6 discusses policy and managerial implications; Section 7 concludes and outlines future research.

2. Literature Review

Dry ports—defined as inland terminals functionally connected to seaports through high-capacity corridors—have been widely discussed as instruments to alleviate port congestion, extend terminal capacity, and improve hinterland accessibility [7,8,9]. Reviews and scoping studies consistently report benefits in terms of congestion relief, modal shift to rail, and possibilities to relocate certain activities inland (storage, customs, value-adding services), with positive spillovers for urban traffic and land use [10,11,12]. At the same time, structural trends—ship-size growth, spatial constraints in port cities, environmental targets—reinforce the relevance of inland extensions to sustain port–hinterland performance [13,14]. Moreover, theoretical and empirical studies have emphasised the role of dry ports in port regionalisation processes [15,16].
A large strand of research conceptualises dry-port feasibility primarily through a distance/location lens. Typical questions include how far inland a facility should be located, which cities/regions to serve, and what position within the corridor minimises generalised costs [17,18,19]. These models often rely on spatial interaction, gravity, or hub-location formulations, sometimes embedding access/egress times and basic handling penalties. While valuable in deciding where to place infrastructure, these approaches tend to treat the port–dry port system as a black box with respect to the procedural dynamics that actually generate times and costs along the import cycle.
Complementary work examines dry ports within network design and pricing problems—e.g., the competition between ports and inland terminals, carrier/rail operator strategies, and the effects of pricing on modal split [20,21]. These studies clarify when and how rail-based inland hubs can attract flows, under what cost structures and service frequencies, and how externalities may be internalised in optimisation models. Yet, they typically abstract from process frictions at the terminal (yard re-handles due to multiple destinations, documentation bottlenecks, or customs timing) that shape the operational viability of the rail cycle and, ultimately, the feasibility of the port–dry port configuration.
A separate line of inquiry emphasises functional integration between seaports and inland sites through the extended gate concept [22]. and highlights how shifting activities inland (e.g., customs) can decouple quayside operations from urban constraints and land scarcity [12,23]. This stream provides a strong qualitative rationale for off-port processing but still offers limited operational quantification of how specific process changes (e.g., customs clearance moved to the dry port; consolidation to a single inland destination) translate into concrete time/cost impacts on the import cycle and on train scheduling.
Environmental assessments generally show that dry ports can contribute to lower GHG emissions and urban externalities by enabling rail substitution and reducing truck VKT within congested port-city areas [10,21]. However, when environmental targets are detached from procedural root causes (stack strategy, documentation flows, rail slot reliability), the link between project choices (how processes are redesigned) and environmental outcomes (what is actually saved) remains indirect.
Despite these valuable contributions, three process-related gaps persist:
  • Procedural and inter-organisational complexity is under-modelled. Most distance/location and network designs treat dwell time and terminal penalties as exogenous or simplified parameters. Yet, what drives those penalties is process details: the number of inland destinations assigned to the same yard stack (affecting re-handles), the timing and rigidity of customs clearance, and the synchronisation between yard operations and rail formation. Without explicitly mapping and reengineering these processes, feasibility assessments risk misestimating the achievable time and cost savings [1,4,24].
  • Customs relocation and regulatory levers are rarely embedded as operational variables. The literature acknowledges that moving customs clearance inland can alleviate bottlenecks [12,23], yet few quantitative studies incorporate customs timing/placement as a decision variable and simulate its impact on train reliability, yard turnover, and stack strategy. In practice, arrangements such as Fast Corridor (postponed clearance at the dry port) can be decisive for enabling shuttle trains and consolidating flows, but their time/cost mechanics remain insufficiently represented.
  • From location to process–cycle–economics logic. Existing studies seldom link process redesign (AS-IS (current state)/TO-BE (future state) mapping, VSM/PCE metrics) to operational cycle design (train size/frequency; departure timing; rail–yard synchronisation) and then to economic comparison with all-road or conventional block-train alternatives. This three-step causality—process → cycle → economics—is essential to evaluate the feasibility of a port–dry port system beyond spatial suitability. Without it, location/price models may over- or under-estimate benefits if processes are not reengineered to support the chosen cycle.
To address these gaps, we adopt a process-centred assessment that explicitly models the drivers of time and cost in the import cycle and connects them to operational and economic feasibility:
  • Process dimension: We map and quantify AS-IS/TO-BE processes, focusing on stack strategy (single vs. multiple inland destinations and the resulting re-handles), documentation flow, and customs timing/relocation (e.g., moving clearance to the dry port via Fast Corridor). Process analysis leverages BPM/BPR tools (process mapping, VSM/PCE) to estimate how design choices translate into handling times and cost components [4,24].
  • Operational cycle dimension: Using process outputs, we design the rail cycle (train size/frequency, departure windows) for port–dry port shuttle services. We show how process redesign (e.g., single-destination consolidation) increases yard stability, reduces re-handles, and improves train formation/reliability, enabling apples-to-apples comparisons with all-road and block-train baselines [20,22].
  • Economic dimension: We aggregate process and cycle metrics into unit costs and time indicators, comparing scenarios across inland destinations. This allows evaluating under which operational and regulatory conditions (e.g., off-port customs, reliable shuttle timetable) the port–dry port system is financially viable relative to conventional options [17,21].
By bringing processes to the foreground, this paper complements distance/location and pricing models with the mechanisms that create performance in practice. It thus responds to the calls for a more operational and governance-aware understanding of dry ports, in which regulatory levers (customs placement), organisational choices (stacking and consolidation), and synchronisation (rail–yard alignment) are part of the feasibility logic rather than contextual footnotes [22,23].

3. The Dry Port as a Solution to the Inefficiencies of the Import Port Cycle

Figure 1 illustrates typical configurations of the import port cycle:
(i)
Ship-to-truck with storage under yard gantry cranes;
(ii)
Ship-to-rail with storage under rail gantry cranes;
(iii)
Ship-to-rail with storage in the yard area.
The unloading of containers from the vessel and their subsequent reloading onto road or rail transport are usually carried out as separate operations, in order to ensure that the reloading phase does not delay the ship unloading process, which is the top operational priority for container terminals. In particular, reloading activities typically begin before vessel unloading is fully completed. This decoupling of these two cycles is made possible through the use of buffer areas, which can be located either beneath gantry cranes or within the yard area.
The reloading phase, whether by truck or by rail, presents two main structural criticalities:
(a)
The different destinations of goods generate rehandles (i.e., unproductive yard movements), leading to increased times and costs. The first available container in a stack is not necessarily the one required for immediate delivery, and, even if it is, its customs status may prevent its release. The resulting sequence of container pick-ups inevitably causes multiple rehandles. In both the ship-to-truck and ship-to-rail cycles, such rehandles are unavoidable, and stack efficiency rarely exceeds 70%. Reduced stack efficiency extends truck turnaround times, generating congestion within and outside terminal areas. This, in turn, leads to an increase in costs and a reduction in haulage companies’ profit margin.
(b)
The customs clearance process of goods negatively affects cycle times and operational costs. In the case of rail transport, even a single uncleared container can delay the departure of an entire train.
These two critical issues can be effectively mitigated through the implementation of a dry port, properly engineered within the port–dry port operational cycle.
A dry port can be conceptualised as an extension of a port, particularly of its quayside operational cycle, up to a point that reduces the port bottleneck to a physiological minimum. Beyond this limit, however, the advantages of extending the port’s reach tend to vanish (Figure 2). This limit is not only determined solely by the distance between the port and the dry port, but rather by the interrelated operational processes, which define both time and cost performance, thereby justifying or constraining its use.
To be truly effective, a port–dry port system must overcome the two fundamental weaknesses in the traditional import port cycle by addressing the following key aspects:
  • Multiple goods destinations are replaced by a single destination, i.e., the dry port;
  • Customs clearance procedures are relocated from the seaport to the dry port, for instance, through the use of a Customs Fast Corridor [5].

3.1. Single Destination of Goods

The issue of having multiple goods destinations can be addressed by introducing a single destination, represented by the dry port. Containers would first be transported to the dry port by rail shuttle, and from there forwarded to their final destinations by road or rail. Shuttle trains are high-frequency trains composed of a fixed number of wagons. Shuttle trains should conceptually be considered as “terminal operations”: to move containers, trains are used instead of terminal equipment such as trailers or reach stackers. Managing a single destination eliminates the need to prioritise shipments or wait for customs clearance, bringing significant advantages in forwarding speed. If customs operations are relocated outside the seaport, the entire operational logic of cargo forwarding changes: containers can be loaded directly onto the first available train without any intermediate re-handling, thus achieving near-100% stacking efficiency. Figure 2 illustrates the “vessel-to-dry port” import operational cycle, showing two possible configurations: with the stack located under the rail-mounted crane (top of Figure 2) or in the yard area (bottom of Figure 2). Since all containers are destined exclusively for the dry port, no rehandles are required. By introducing the dry port as a single destination, full containers are managed in the same way as empty ones, simplifying operations and enhancing overall efficiency.
Table 1 and Table 2 present a comparison of the import port cycles illustrated in Figure 1. As highlighted in Table 1, the dry port cycle requires only four handling movements, compared with five and seven movements in the conventional rail cycle, where containers are stored under a crane and in a yard buffer area, respectively.
Table 2 shows that stack efficiency reaches 100% only in the dry port cycle, thanks to the single destination. Moreover, in the conventional rail cycle—both with storage under cranes and in the yard buffer area—the number of required tracks must exceed three: one track is needed for shunting operations, and at least two are required to serve the different destinations. In contrast, the port–dry port cycle requires only two tracks: one for shunting and one dedicated to the single dry port destination.
In conventional rail cycles, container segregation within the yard stacks occurs by destination and weight class. Conversely, in the dry port cycle, segregation is limited solely to weight class, allowing for better use of terminal storage space. Segregation by destination becomes necessary once all containers share the same final destination, i.e., in the case of a dry port.
Finally, the number of rehandles is highest in the truck cycle and completely eliminated in the dry port cycle.

3.2. Postponing Customs Clearance Procedures Through the Use of a Customs Fast Corridor

The second structural bottleneck of the import port cycle concerns the customs clearance process, which typically takes place within port areas. Customs clearance is mandatory, time-consuming, and operationally rigid. In rail transport, all customs documents must be collected and verified several hours before train departure. If documentation for even a single container is missing, the departure of the entire train is delayed. This procedural rigidity discourages the use of rail transport and is incompatible with high-frequency shuttle trains.
This complexity can be overcome through the implementation of a Fast Corridor [5], which transfers customs clearance operations from the seaport to the dry port. The Fast Corridor was first introduced in Italy in 2015, following an experimental phase initiated in 2008 between the Port of Genoa and the Rivalta Scrivia dry port. Legally, it is grounded in Articles 139 and 148 of the Union Customs Code (UCC). Under the Union Customs Code (Arts. 139 and 148 (5)), goods may be moved between authorised temporary storage facilities without additional customs formalities, provided no increased risk of fraud. Based on this framework, the Fast Corridor allows containers to be transferred directly from the port to the dry port, streamlining import operations. (Containers to be transferred are entered in the Incoming Goods Manifest with the indication of the dry port temporary storage warehouse where they will be introduced. After validation of the manifest and disembarkation, the consignments assume the status of goods deposited in the said temporary storage warehouse, and the competent operator assumes full responsibility for them. For the purpose of leaving the port customs area, containers are accompanied by an extract of the Cargo Manifest, endorsed by Customs, listing the containers with the corresponding system-generated A/3 lots attached).

4. A Method to Assess the Feasibility of a “Port–Dry Port” System

The viability and effectiveness of a port–dry port system should be evaluated against two conventional transport alternatives: (i) all road transport, and (ii) rail transport using block trains (with a variable number of wagons per train), as shown in Figure 3. The assessment aims to verify whether the port–dry port configuration is more competitive and operationally efficient than these traditional transport options.
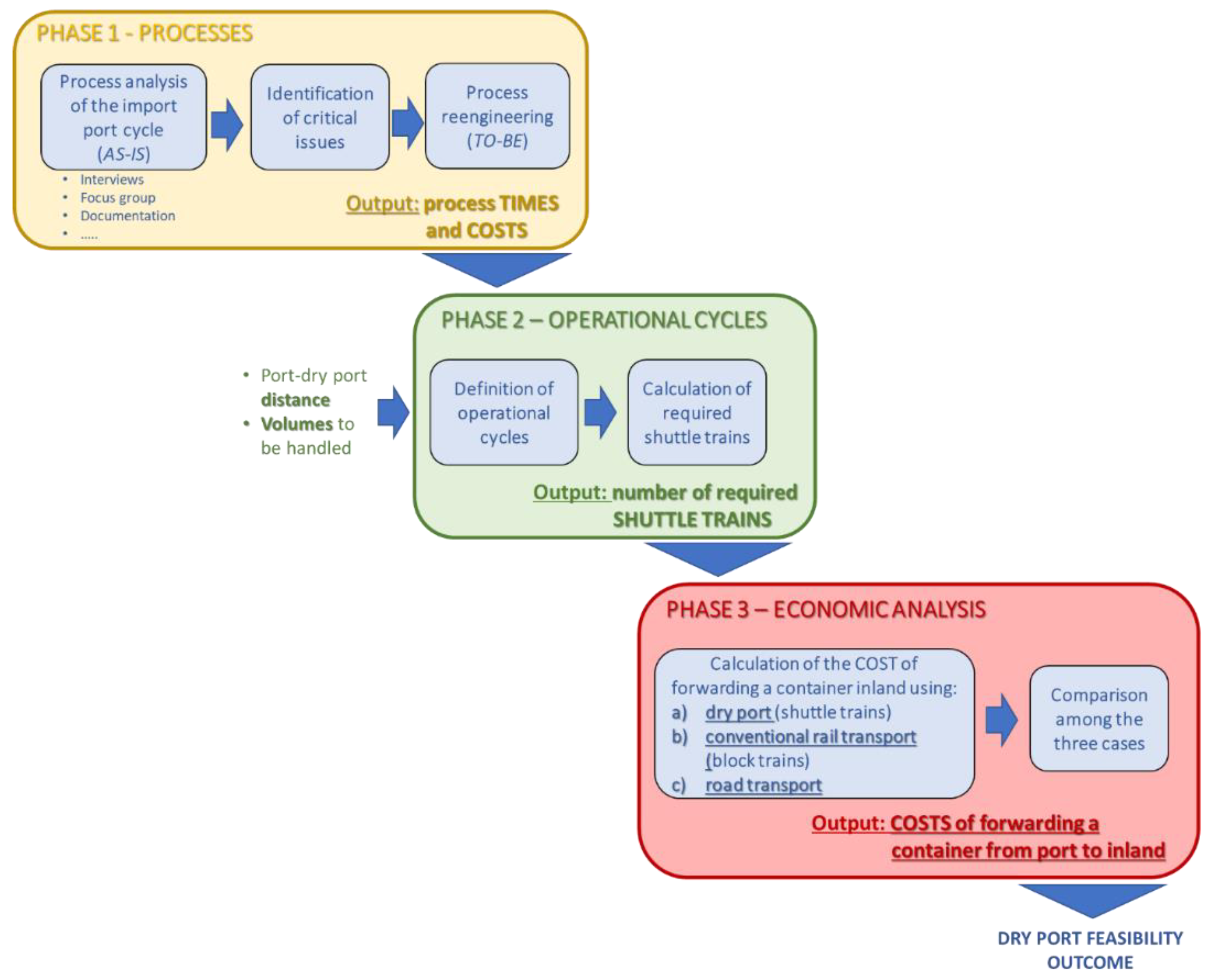
Below, a new methodology is proposed to assess the operational and economic feasibility of a “port–dry port” system. The method, provided in Figure 4, consists of three main phases:
  • PHASE 1—Analysis of AS-IS processes and definition of TO-BE processes. This phase involves a detailed examination of current import operations to identify critical issues and inefficiencies. Through stakeholder interviews, focus groups, and brainstorming sessions, improved process configurations (TO-BE) are designed to address these issues. The outcome is the estimation of time and cost parameters for each process activity (Section 4.1).
  • PHASE 2—Analysis of operational cycles and estimation of required shuttle trains. Using the data from phase 1 (times and costs), along with the port–dry port distance and annual rail traffic volumes, the number of daily shuttle trains needed to serve the corridor is calculated (Section 4.2).
  • PHASE 3—Economic analysis. Based on the results of Phase 2, an economic evaluation is carried out to determine the unit cost per container when using the dry port. The dry port solution is considered economically viable if this cost is lower than that of conventional rail (block trains) or all-road transport alternatives (Section 4.3).
Each phase is explained in more detail in the following sections.

4.1. Costing Approach and Relation to ABC/TDABC

We adopt a process-centred, time-driven costing consistent with this study’s logic (processes → operational cycles → economics). For each scenario, we derive unit costs from AS-IS/TO-BE process times (e.g., re-handles due to stack strategy, train formation, documentation/clearance timing) and resource capacity cost rates (e.g., yard equipment and labour, rail operations, documentation/customs handling). This yields a time-driven estimate of costs per container and is conceptually aligned with Time-Driven Activity-Based Costing (TDABC) [25,26], where the cost of a process equals the product of a capacity cost rate and the time required to execute the process.
We do not implement a full ABC allocation of corporate overheads to activity centres for two reasons. First, the purpose here is comparative feasibility among alternative configurations, where marginal and time-driven components—those effectively affected by process redesign and cycle choices—are the relevant drivers. Second, a full ABC spanning multiple organisations (seaport terminal, dry port, railway undertakings, customs broker) would require confidential and non-harmonised accounting data, which would jeopardise cross-scenario comparability due to heterogeneous overhead structures and cost-driver definitions.
Practically, we compute the following:
  • Process times from mapped activities (AS-IS/TO-BE);
  • Capacity cost rates for resources that change across scenarios (yard equipment/labour, rail formation/traction, documentation/clearance);
  • Unit costs as time × rate.
This design captures the economic consequences of process reengineering (e.g., consolidation to single-destination stacks; relocation of customs to the dry port via Fast Corridor) on cycle reliability and cost. In future extensions—once harmonised accounting data are available—the framework can be augmented with a full ABC layer to allocate shared overheads without altering the process → cycle → economics logic.

4.2. PHASE 1—Process Analysis and Reengineering

The analysis and improvement of processes is fundamental to achieving an efficient and effective port–dry port system.
In Phase 1, process times and costs are determined from the AS-IS state and constitute the case-study baseline. The sources are represented by operational logs, time-and-motion studies, and stakeholder interviews. The TO-BE component structures these data and applies transformation rules to obtain TO-BE parameters according to the redesign choices (e.g., document digitisation, task parallelisation, resource reallocation). For each activity,   i , we compute the following:
t i T O B E = t i A S I S 1 r i + δ i  
c i T O B E = c i A S I S Δ c i
where r i is the expected relative time reduction (negative if time increases), δ i any fixed time added or removed, and Δ c i (e.g., licenses, training, OPEX). The values of r i ,   δ i , and Δ c i come from pilots, benchmarks, or vendor documentation. When direct measures are unavailable, justified ranges are defined and tested through sensitivity analysis. In this way, TO-BE parameters are an explicit derivation of the AS-IS baseline and the intended transformations, ensuring traceability of assumptions.
Drawing on the authors’ consolidated expertise in the field, the processes associated with (i) road transport, (ii) conventional rail transport, and (iii) the dry port operations were mapped and compared. Figure 5 presents the legend used to interpret the process diagrams shown in Figure 6, Figure 7 and Figure 8. Process details may slightly vary depending on the specific port context.
Figure 6 illustrates the physical and informational flows of the import road cycle from the port to the hinterland. After containers are unloaded from the ship and stored in the terminal yard, customs brokers submit customs declarations to the Customs Agency, which then authorises their release. Freight forwarders receive delivery orders from shipping lines and forward them to road carriers, who access the terminal to pick up the containers and deliver them to their final destination.
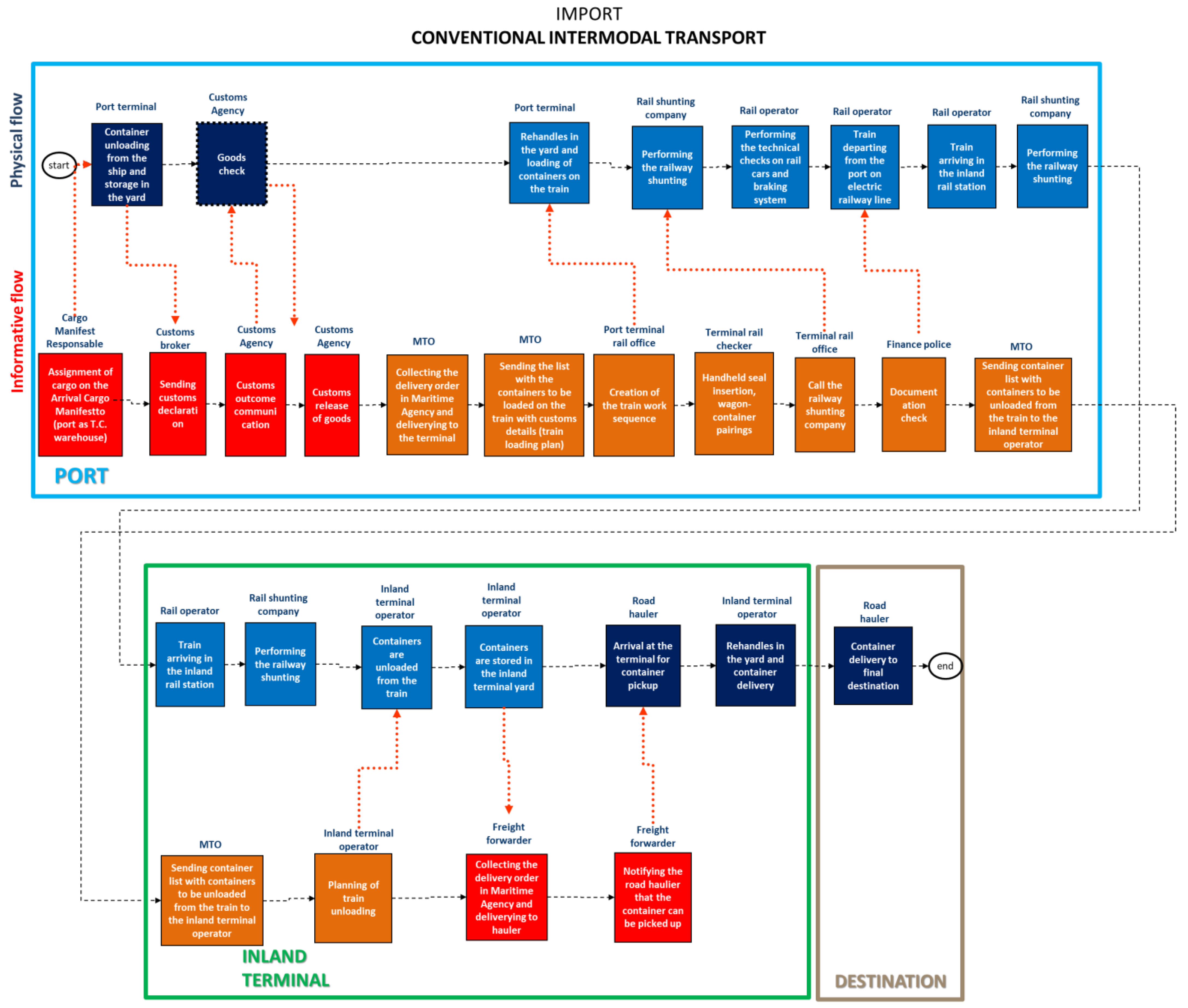
Figure 7 illustrates the physical and informational processes of the conventional rail import cycle from the port to the hinterland. In this case, operations are considerably more complex than those of the road cycle, as they involve a larger number of actors and coordination steps. After customs release, Multimodal Transport Operators (MTOs) receive delivery orders from shipping lines and transmit to the port terminal the list of containers to be loaded onto the train, including customs details. Based on this information, the terminal rail office prepares the train loading plan. The designated containers are retrieved from the yard and loaded onto the wagons, after which the rail checker carries out hand-sealing and wagon–container coupling.
Once loading is completed, the terminal rail office notifies the shunting company that the train is ready to be transferred from the terminal rail yard to the external yard, where the railway operator performs the technical checks on wagons and braking systems. Following a documentation inspection by the finance police, the train departs the port on the main electrified rail line.
Upon arrival at the inland rail terminal, the train is shunted, and the MTO sends the list of containers to be unloaded to the inland terminal operator, who then schedules the unloading operations. Containers are unloaded and stored in the inland terminal yard. The final leg of the process—container delivery to final consignees—follows the same procedure as the road transport cycle.
Figure 8 illustrates the impact of the Fast Corridor procedure on import processes. The use of a dry port connected to the seaport via a Fast Corridor significantly reduces the number of operations required. In this configuration, customs clearance is fully transferred to the dry port (except for security checks), leading to simplified port operations and improved overall efficiency.
The process analysis shown in Figure 6 and Figure 7, and the corresponding process reengineering illustrated in Figure 8, refer to the Italian case study, but can be considered sufficiently general to apply to other contexts. Minor variations may occur depending on local regulations, port governance models, operational practices, or other contextual factors. In any case, the analysis and reengineering of port–dry port processes represent a crucial prerequisite and starting point for the successful implementation of a port–dry port system.

4.3. PHASE 2—Operational Analysis

Once the process analysis and reengineering have been completed, the organisation of transport cycles for the port–dry port system must be defined, including the number of required shuttle trains.
The following section compares the transport cycle configuration of the port–dry port system with that of a conventional block train system.

4.3.1. Block Trains vs. Shuttle Train Service

Figure 9a illustrates the case of a port–dry port connection operated with block trains. Upon arrival at the dry port terminal, the train undergoes shunting operations and is transferred to the dry port rail yard, where it is unloaded, reloaded, and then shunted again. Once the electric locomotive is coupled, the train is ready to depart from the dry port back to the port. Similar steps are repeated upon its return.
The main drawbacks of block train operations are as follows: (i) all activities must be performed sequentially, and (ii) any delay in one operation can lead to the loss of the scheduled rail slot, thus postponing the train’s departure.
In contrast, Figure 9b depicts the shuttle train configuration, in which a single locomotive operates multiple fleets of wagons on a high-frequency schedule. Using at least three wagon fleets allows parallel execution of several operations—such as loading/unloading at terminals and technical checks before departure. This is enabled by the presence of buffer tracks (pick-up and delivery bundles), which decouple terminal operations from train movements on the main line, allowing the two cycles to proceed independently.
In other words, all terminal cycle activities—including shunting, loading/unloading, and technical checks—can be carried out on one fleet while another fleet is travelling. As a result, terminal operations can take longer without affecting service frequency, thus reducing pressure on port resources and optimising terminal efficiency.
Figure 9b shows that, when using three wagon fleets and a single electric locomotive, a higher number of train rotations can be achieved within the same time window (t1–t17 = 8 h) compared to the block train configuration, which relies on only one locomotive.
To achieve the same frequency and cycle times as shuttle train operations (t4 in the example in Figure 9b), conventional rail transport with block trains would require the use of two locomotives, as illustrated in Figure 10.

4.3.2. Sizing the Number of Required Trains

The notation summarised in Table 3 is used to quantify the number of shuttle and block trains needed to transport a specified annual container throughput.
Number of Block Trains
Equation (1) provides the total time T T O T B :
T T O T B =   t L × λ b × c b +   t S + t c + t p , i + t S + t U × c b +   t L × λ b × c b + t S +     t c + t S + t p , i + t U × c b
Considering 24 h per day, the number of maximum block trains B m a x that can be ideally performed in a day are given by (2).
B m a x = 24 × 60 t T O T B
The number of block trains needed, B r e q , is given by (3).
B r e q = V × ρ 2 × n b × D
Therefore, the number of effective daily block trains B e f f that can be performed from the port to the inland terminal is provided by (4).
B e f f = min   ( B m a x ;   B r e q ;   R )
Number of Shuttle Trains
Unlike conventional intermodal transport with block trains, shuttle rail operations connecting a port and a dry port, all terminal activities at both nodes are performed in parallel rather than sequentially. The total time T T O T S is given by the following:
T T O T S =   t p , d × 2
Considering 24 h per day, the number of maximum shuttle trains S m a x that can be ideally performed in a day is given by the following:
S m a x =   24 × 60 t T O T S
The number of required daily shuttle trains (round trips) S r e q needed to handle the total container volumes forwarded inland by rail is calculated as follows.
S r e q = V × ρ 2 × n s × D
Accordingly, the number of effective daily shuttle trains (round trips) S e f f that can actually be operated between the port and the inland terminal is given by the following:
S eff = min   ( S m a x ;   S r e q ;   R )
It should be noted that, when the number of wagons per train is the same for both shuttle and block train configurations, the number of shuttle trains required to meet the same rail demand is always lower than that of blocked trains.

4.4. PHASE 3—Economic Analysis

To be effective, a port–dry port system must also be economically viable. This section evaluates the conditions under which such a system is economically competitive, by comparing it with conventional rail and road connections between the port and its hinterland.
Figure 11 presents a comparison of four possible transport alternatives for an import container, where the cost is borne by a generic shipper or freight forwarder:
  • Case 1: Intermodal transport with block trains (O-B-D);
  • Case 2: Port–dry port shuttling followed by a rail leg (O-A-B-D);
  • Case 3: All road transport (O-D);
  • Case 4: Port–dry port shuttling followed by a road leg (O-A-D).
The additional mathematical notation required is provided in Table 4.

4.4.1. Forwarding by Rail

When containers are forwarded from the port by rail, Case 1 and Case 2 should be compared to identify the most cost-effective solution (see Figure 11).
The total cost,   C C 1 T O T , of forwarding a container from the port to the inland destination in Case 1—Intermodal transport with block trains (O-B-D), is given by the following:
  C C 1 T O T =   C p S T × ρ p B + C H × λ s + C p C U + C p S H + C p ,   i n T + C i n S H n b + C H + C i n S T × ρ i n S +   C H + C L M
The total cost   C C 2 T O T of forwarding a container from the port to the inland destination in Case 2—Port–dry port shuttling and further leg by rail (O-A-B-D), is given by Equation (10):
  C C 2 T O T =   C p S T × ρ p S + C H × λ B + C p S H + C p ,   d T + C d S H n s   +   C H + C d C U +   C d S T × ρ d S +   C H + C d S H + C d ,   i n T + C i n S H n b   +   C H + C H + C L M
When rail transport is used, the port–dry port system is economical convenient if the total cost of transporting a container from the port to its final destination via a shuttle train between the port and dry port, followed by a conventional train (Case 2: O-A-B-D) is lower than that of a conventional block train (Case 1: O-B-D), i.e., if inequality (11) is verified.
  C C 2 T O T <   C C 1 T O T
that is:
C p S T × ρ p S + C H ×   λ B + C p S H + C p ,   d T + C d S H n s   +   C H + C d C U +   C d S T × ρ d S +   C H + C d S H + C d ,   i n T + C i n S H n b   +   C H + C H + C L M C p S T × ρ p B + C H × λ s + C p C U + C p S H + C p ,   i n T + C i n S H n b + C H + C i n S T × ρ i n S +   C H + C L M
If Equation (11) is satisfied, no external intervention is required: both the private operators involved and the system as a whole (i.e., primarily the port system and the local community) benefit from the use of a dry port and from forwarding goods by rail from the dry port. In this case, the benefit translates into higher profits for operators (through lower costs and improved efficiency) and reduced negative externalities for the overall system (such as lower congestion and environmental impact).
If the two terms of Equation (11) are equal, there is no direct advantage or disadvantage for final customers (typically shippers or freight forwarders) in adopting the dry port solution; however, the system as a whole still gains a net benefit.
Conversely, if Equation (11) is not satisfied, the use of a dry port is not economically convenient for final customers, even though it still provides system-wide benefits. In such a case, the market requires financial support—an incentive equal to or greater than the difference ( C C 2 T O T   C C 1 T O T ).

4.4.2. Forwarding by Road

When containers are forwarded from the port by road, Case 3 and Case 4 should be compared to determine the most cost-effective option (see Figure 11).
The total cost,   C C 3 T O T , of forwarding a container from the port to the inland destination in Case 3—All road transport (O-D), is given by Equation (12).
  C C 3 T O T = C p S T × ρ p B + C H ×   λ s + C p C U + C T R
The total cost   C C 4 T O T of forwarding a container from the port to the inland destination in Case 4—Port–dry port shuttling and further leg by road (O-A-D), is given by Equation (13):
  C C 4 T O T =   C p S T × ρ p S + C H ×   λ B + C p S H + C p ,   d T + C d S H n s   +   C H + C d C U +   C d S T × ρ d S +   C H + C L M
For the dry port solution to be more convenient than all road transport, the following inequality must hold:
  C C 4 T O T <   C C 3 T O T
that is:
C p S T × ρ p S + C H ×   λ B + C p S H + C p ,   d T + C d S H n s   +   C H + C d C U +   C d S T × ρ d S +   C H + C L M C p S T × ρ p B + C H ×   λ s + C p C U + C T R
If Equation (14) is satisfied, the port–dry port system operates without the need for public support, and both the private operators involved and the system as a whole benefit—the former through higher profits and greater efficiency, and the latter through a reduction in negative externalities (e.g., congestion and environmental impacts).
If Equation (14) holds as an equality, there is no direct advantage or disadvantage for private operators in adopting the dry port solution; however, the overall system still experiences a net benefit. Conversely, if case Equation (14) is not satisfied, the market requires financial aid—an incentive equal to (   C C 4 T O T   C C 3 T O T )—for the port–dry port system to remain economically viable.
Synthesis of the Method
This section has set out a process-centred feasibility method that connects three layers in a single causal chain: process analysis and reengineering, operational cycle design, and unit economics. Starting from AS-IS/TO-BE mapping, we quantify the time drivers associated with stack strategy, re-handles, documentation, and customs timing, and we translate these into resource usage through time-driven costing consistent with TDABC principles. The resulting process times and cost rates inform the sizing and operational scheduling of a dedicated port–dry port shuttle. Feasibility is then assessed by comparing unit cost and cycle time against all-road and conventional block-train baselines. Adoption is recommended when the redesigned configuration delivers lower or comparable costs and times; robustness is checked through sensitivity on capacity cost rates and utilisation, ensuring that conclusions do not hinge on knife-edge parameters.

5. Case Study: Port of Genoa—Dry Port of Rivalta Scrivia

In this section, the methodology described in Section 4 is applied to the case study of Genoa Port—Rivalta Scrivia dry port in Italy.

5.1. A Dry Port for the Port of Genoa

Italian ports contribute approximately 2.6% of the national GDP, handling around 500 million tonnes of cargo per year [27]. Among them, the port of Genoa, located in northwestern Italy, plays a leading role in the national maritime sector, accounting in 2023 for 10% of total tonnage and 21% of total container throughput handled by Italian ports [27].With a diversified traffic mix—including liquid bulk, dry bulk, ro-ro and container traffic—and a throughput of 49.6 million tonnes in 2021, the port of Genoa stands as Italy’s most important seaport, serving the country’s key industrial regions: 26% in Lombardy, 18% in Triveneto, 15% in Emilia-Romagna, 8% in Piedmont, and 3% in Liguria [28]. Within the port, the PSA Genoa Prà container terminal is the largest gateway container terminal in Italy and among the largest in the Mediterranean basin, handling 1.45 million TEU in 2021 (Table 5).
To validate the methodology proposed in Section 4, the PSA Genoa Prà container terminal was chosen. Although it is not a port but a terminal, it can be functionally regarded as an independent port, given its dedicated highway junction and direct rail connections. Like many Italian ports and terminals, the PSA Genoa Prà terminal faces major inefficiencies arising from non-optimised processes, increased traffic, limited available space due to land morphology, and proximity to a dense urban area. One potential solution to mitigate these issues is the implementation of a shuttle rail service linking the terminal with an inland location, aimed at rapidly freeing up port areas and improving overall efficiency.
The Rivalta Scrivia dry port, located approximately 70 km from the port of Genoa, beyond the Apennine mountain range (see Figure 12), is formally authorised by the Italian Customs Authority. It enables the consolidation of large cargo volumes, serving as both an origin and destination node for goods, and thus allowing medium- and long-distance rail forwarding from the dry port. Moreover, Rivalta hosts Italy’s first Fast Customs Corridor [5], further enhancing its suitability as a strategic dry port for Genoa. This configuration supports the goal of increasing the share of rail transport from the Port of Genoa—currently around 14%—by improving the efficiency of inland flows. Finally, the dry port of Rivalta Scrivia lies along the “Terzo Valico” high-speed/high-capacity railway line, part of the Rhine–Alpine Corridor within the Trans-European Transport Network (TEN-T). Scheduled for completion in 2026, this infrastructure will enable the operation of 2000–2200-ton trains, further strengthening the port–dry port connection and its competitiveness.
The method presented in Section 4 was applied to the case study of Genoa Port–Rivalta Scrivia dry port.
Data and information collection for this case study were collected primarily from the following sources:
-
The authors’ direct professional experience in the field (one of the authors previously served as general manager of Rivalta Scrivia dry port);
-
Official databases of the port of Genoa (provided by the Port Authority of the Western Ligurian Sea) and of the Rivalta Scrivia dry port (provided by Rivalta Terminal Europa, the company managing the facility);
-
In-depth interviews with industry experts—including representatives from the Port Authority, Multimodal Transport Operator, shipping lines, terminal operators, and the customs authority—were conducted to validate the case-study results.
Step 1 of the methodology—corresponding to the analysis and reengineering of logistics processes—is presented in Figure 8, Figure 9 and Figure 10. The output of this step consists of the times and cost parameters associated with each process.
The application of steps 2 and 3 of the methodology is presented in the following sections.

5.2. Case Study—Operating Cycles Analysis (Phase 2)

The operating cycles for the Genoa Port–Rivalta Scrivia dry port connection were defined for both block trains and shuttle trains configurations. Figure 13 illustrates a comparison between the two operating cycles.
Assume that, at 0:00 h, a block train departs from the port. The travel time to the dry port is 1.5 h, so the train arrives at 1:30 a.m. Upon arrival, shunting operations are performed (1:30–1:45 a.m.), after which the train is moved to the dry port rail yard (requiring an additional 15 min). At the dry port, the train is unloaded and reloaded using terminal equipment—typically reach stackers or RMG cranes. Once loading operations are completed, further shunting and technical inspections are carried out (including brake tests and load checks). The electric locomotive is then coupled, and by 4:00 p.m., the train is ready to depart for the return trip to Genoa. After another 1.5 h journey, the train arrives at the Port of Genoa at 5:30 p.m., where similar operations are repeated. In the example illustrated in Figure 13, the complete block train cycle takes approximately 8 h, allowing for only one round trip (outbound and return) within the considered time window.
In the case of shuttle train operations, three wagon fleets and one locomotive are employed, enabling two round trips (i.e., two outbound and two return journeys) within 10 h(see Figure 13).When using six wagon fleets and two locomotives, the total cycle time is further reduced to approximately 2 h, allowing up to 12 shuttle train movements within a 24 hour period. Upon completion of the “Terzo Valico” high-speed/high-capacity rail line, the interval between consecutive shuttle cycles will increase, resulting either in a less constrained system or, alternatively, in the possibility of operating more trains while maintaining the same frequency—thereby enhancing overall capacity and throughput.

5.3. Case Study—Economic Analysis (Phase 3)

This section presents the results of applying the economic models described in Section 4.3 to the Port of Genoa–Rivalta Scrivia dry port case study, considering three inland destinations in Italy—Milan, Padua, and Udine. For each destination, four transport alternatives were evaluated (see Figure 14):
  • Conventional rail transport using block trains;
  • Shuttle trains followed by an additional rail leg;
  • All-road transport;
  • Shuttle trains followed by an additional road leg.
It is assumed that a block train and a shuttle train consist, on average, of 11 and 35 wagons (containers), respectively, with different train loading factors, based on the input data presented in Table 6, Table 7 reports the results of the economic analysis described in Section 4.3, applied to the three destinations.
For the Genoa–Milan connection, the most convenient alternative is Option #4, which involves using shuttle trains from Genoa to the Rivalta Scrivia dry port, followed by road transport to the final destination. This configuration results in a total cost of EUR 642 per container (considering a 20’ container). The use of conventional block trains presents a slightly higher cost, equal to EUR 731 per container. In contrast, all-road transport, under free-flow traffic conditions, would cost approximately EUR 540 per container (calculated as 274 km × EUR 2/km). However, the frequent congestion along the Genoa–Milan corridor significantly increases travel times, thereby reducing the number of daily trips and profit margins for road hauliers, while also increasing fuel consumption. As a result, the effective truck cost can rise to around EUR 750 per container. Finally, the shuttle–block train combination does not represent a viable alternative for such a short distance, as shunting operations have a disproportionate impact on total costs.
For the Genoa–Padua connection, the preferred alternative is rail transport using a shuttle train from the Port of Genoa to the Rivalta Scrivia dry port, followed by a conventional block train to the final destination, with a total cost of EUR 735 per container. This option is closely followed by intermodal transport using a conventional block train directly from Genoa to the Padua freight village, and a final road leg, with a total cost of EUR 756 per container. Provided that there is sufficient cargo volume, and, despite the lower operational flexibility of rail compared to road transport, the rail-based solution remains preferable. This outcome confirms the general principle that economies of scale in rail transport become significant beyond distances of approximately 400–500 km.
The results for the Genoa–Udine connection are analogous to those obtained for the Genoa–Padua case. The most cost-effective alternative is the shuttle train connection between Genoa and the Rivalta Scrivia dry port, followed by a conventional rail leg to Udine, with a total cost of EUR 785 per container. The conventional intermodal alternative is nearly equivalent in cost (EUR 819 per container). However, in practice, there is insufficient traffic volume from Genoa to form a complete train to Udine, as indicated in Table 6, where the average train load factor is around 70%, and sometimes even lower depending on the rail line.
Thus, the rail option becomes economically viable only by leveraging Rivalta Scrivia’s hub function through the use of shuttle trains. Consequently, the competitiveness between conventional block trains and shuttle train systems using a dry port as an inland hub depends primarily on the train load factor. For economic sustainability, it is essential that the inland node (whether a dry port or a freight village) be located within a traffic-generating environment.
In summary, the economic analysis applied to the case study demonstrates that the shuttle train + dry port model is more advantageous than either road transport or conventional block train operations only for specific destinations. This outcome depends not only on distance, but also on operational processes, traffic volumes, and commercial factors.
The comparison of transit times, provided in Table 8, shows that full intermodal block-train solutions are not always the fastest option, as they suffer from additional handling, storage, and shunting operations at both port and inland terminals. Conversely, hybrid configurations in which containers are quickly shuttled to a dry port and then dispatched by road systematically emerge as the most time-efficient across all corridors, even outperforming pure road transport. This confirms that the main temporal bottleneck is not the road leg itself, but the dwell time inside the maritime terminal. As a result, dry ports act not only as rail facilitators but also as time compressors, enabling faster cargo release independently of the final transport mode.
The empirical analysis clearly highlights the importance of conducting a detailed, case-specific assessment. The best infrastructural and logistical solution must be defined based on an in-depth analysis of market characteristics and the context-specific factors that influence the overall performance of the port–dry port system.

Synthesis of Case Study Results

Applied to the Port of Genoa–Rivalta Scrivia system, the method shows that process redesign materially shapes operational feasibility. Consolidating flows to a single inland destination and relocating customs clearance to the dry port stabilises yard operations and compresses re-handles and dwell times. Under these conditions, the port–dry port configuration becomes time- and cost-competitive for relevant inland ranges when contrasted with all-road and conventional block-train alternatives, and the relative ranking of scenarios remains stable under plausible variations in capacity cost rates and resource utilisation. The case thus illustrates that feasibility is not a function of distance alone, but of how processes are organised and governed.

6. Policy and Managerial Implications

The results obtained in the previous sections highlight several important managerial and policy implications for enhancing the efficiency and sustainability of port–dry port systems.
Policy Implications
  • Infrastructure investments: Policymakers—including port authorities and rail infrastructure managers—should promote investments that facilitate the use of rail transport between ports and inland areas. This includes increasing the availability of rail slots and adopting technological solutions that ensure efficient and reliable cargo movement by rail.
  • Local economic impact: For a dry port to operate effectively, customs clearance should be performed inland. This relocation can stimulate economic growth in inland areas, but may also cause resistance among port-based customs brokers who fear job displacement. It is therefore essential to manage this transition by demonstrating that such a shift enhances port efficiency and competitiveness, enabling ports to handle larger cargo volumes.
  • State aid and incentives: Public authorities (mainly regional and national governments) should consider financial support for port–dry port systems that are not yet economically viable but can (i) deliver significant environmental and social benefits for the region and the national logistics network and, (ii) enable the performance of longer, fully loaded trains from inland hubs where freight volumes are typically higher than in seaports, thereby increasing the competitiveness and profitability of rail transport.
  • Regulation and protocols: Customs and port authorities should establish clear regulations and operational protocols to support inspections carried out outside port areas.
  • Promotion: Policymakers should actively promote the adoption of port–dry port systems, highlighting their potential for freight consolidation and logistics optimisation.
Managerial implications
  • Processes and technology: Terminal managers, both at ports and inland facilities, should focus on redesigning operational processes to support effective port–dry port systems. If tracking technologies are adopted, trucking companies should invest in real-time monitoring systems to ensure visibility and coordination along the corridor.
  • Training: Port and dry port managers should invest in employee training programs to help staff adapt to new operational procedures and technological innovations, ensuring smoother transitions and more resilient logistics operations.

7. Conclusions

This paper reframed the feasibility of a port–dry port system from a distance/location view to a process-centred logic that links process analysis and reengineering to operational cycle design and unit economics. Applied to the Genoa–Rivalta Scrivia system, the method shows that how processes are organised and governed—rather than distance per se—determines time, cost, and reliability outcomes.
The analysis identifies two primary sources of inefficiency: the interaction between multiple inland destinations and yard stacking, which inflates re-handles and destabilises operations, and the timing/rigidity of customs clearance, which couples train departures to document availability and undermines rail reliability. Mapping AS-IS/TO-BE processes quantifies these mechanisms and makes their economic consequences explicit through time-driven costing.
Feasibility improves materially when flows are consolidated to a single inland destination served by a shuttle train and when customs clearance is relocated to the dry port under an appropriate regulatory arrangement. Under these process conditions, the port–dry port configuration becomes time- and cost-competitive against all-road and conventional block-train baselines for relevant hinterland ranges, with robustness confirmed by sensitivity to capacity cost rates and utilisation. For terminal operators and port authorities, the priorities are to adopt single-destination stacking for shuttle-bound flows, decouple clearance from quay-side timing via off-port schemes, and synchronise yard procedures and rail paths. For policymakers, predictable rail capacity, customs frameworks that enable off-port processing, and data-sharing among actors are key enablers to unlock benefits at scale.
The evidence rests on a single case study; external validity should be tested across multiple ports, governance settings, and demand profiles. Costing is time-driven and process-based but does not allocate full corporate overheads (as in a complete ABC) across multi-actor boundaries; future work will incorporate TDABC with harmonised accounting data to examine overhead sensitivity. Scenario design assumes deterministic operations; extending to stochastic/disruption-aware models (e.g., weather, labour, berth conflicts) and dynamic train scheduling would strengthen realism. Environmental and safety impacts were discussed qualitatively; integrating well-to-wake emissions, local externalities and near-miss/safety metrics into the process–cycle–economics chain would provide a fuller assessment. Finally, a before–after evaluation of implemented process changes would offer causal validation beyond simulated scenarios.
In sum, this study demonstrates that dry-port feasibility is a process outcome. By making process drivers measurable and linking them to cycle design and unit economics, the approach provides a transparent decision basis for managers and policy makers while opening a tractable path for multi-case, stochastic, and TDABC-enhanced research.

Author Contributions

Conceptualization, C.C., H.G. and G.G.; Methodology, C.C. and G.G.; Validation, H.G. and G.G.; Formal analysis, C.C. and G.G.; Investigation, C.C. and H.G.; Resources, G.G.; Data curation, C.C. and G.G.; Writing—original draft, C.C. and H.G.; Writing—review & editing, C.C. and H.G.; Visualization, C.C.; Supervision, C.C.; Project administration, C.C. All authors have read and agreed to the published version of the manuscript.

Funding

This research received no external funding.

Institutional Review Board Statement

Not applicable.

Informed Consent Statement

Not applicable.

Data Availability Statement

The data presented in this study are available on request from the corresponding author. [Because some of them are from external companies].

Acknowledgments

We would like to thank Silvio Ferrando, former Marketing and International Business Manager at Genoa and Savona Port Authority (till the end of 2024) and current CEO at Med Roll srl, for his valuable support in this research.

Conflicts of Interest

Author Giovanni Gommellini is employed by the company Container Terminal Ravenna. The remaining authors declare that the research was conducted in the absence of any commercial or financial relationships that could be construed as a potential conflict of interest.

References

  1. Saragiotis, P. Business process management in the port sector: A literature review. Marit. Bus. Rev. 2019, 4, 49–70. [Google Scholar] [CrossRef]
  2. De Langen, P.; Saragiotis, P. Getting port governance right. In Handbook of International Trade and Transportation; Blonigen, B.A., Wesley, W.W., Eds.; Edward Elgar Publishing: Cheltenham, UK, 2018; chapter 17; pp. 500–517. [Google Scholar]
  3. Ghiara, H.; Tei, A. Port activity and technical efficiency: Determinants and external factors. Marit. Policy Manag. 2021, 48, 711–724. [Google Scholar] [CrossRef]
  4. O’Neill, P.; Sohal, A.S. Business Process Reengineering A review of recent literature. Technovation 1999, 19, 571–581. [Google Scholar] [CrossRef]
  5. Al-Mashari, M.; Irani, Z.; Zairi, M. Business process reengineering: A survey of international experience. Bus. Process Manag. J. 2001, 7, 437–455. [Google Scholar] [CrossRef]
  6. Habib, M.N.; Shah, A. Business process reengineering: Literature review of approaches and applications. In Proceedings of the 3rd Asia-Pacific Business Research Conference, Kuala Lumpur, Malaysia, 25–26 February 2013; Springer Publishing: New York, NY, USA, 2013; pp. 25–26. [Google Scholar]
  7. Roso, V. The emergence and significance of dry ports: The case of the Port of Goteborg. World Rev. Intermodal Transp. Res. 2009, 2, 296–310. [Google Scholar] [CrossRef]
  8. Roso, V.; Woxenius, J.; Lumsden, K. The dry port concept: Connecting container seaports with the hinterland. J. Transp. Geogr. 2009, 17, 338–345. [Google Scholar] [CrossRef]
  9. Roso, V.; Lumsden, K. A review of dry ports. Marit. Econ. Logist. 2010, 12, 196–213. [Google Scholar] [CrossRef]
  10. Miraj, P.; Berawi, M.A.; Zagloel, T.Y.; Sari, M.; Saroji, G. Research trend of dry port studies: A two-decade systematic review. Marit. Policy Manag. 2021, 48, 563–582. [Google Scholar] [CrossRef]
  11. Varese, E.; Marigo, D.S.; Lombardi, M. Dry Port: A Review on Concept, Classification, Functionalities and Technological Processes. Logistics 2020, 4, 29. [Google Scholar] [CrossRef]
  12. Hervás-Peralta, M.; Poveda-Reyes, S.; Molero, G.D.; Santarremigia, F.E.; Pastor-Ferrando, J.P. Improving the performance of dry and maritime ports by increasing knowledge about the most relevant functionalities of the Terminal Operating System (TOS). Sustainability 2019, 11, 1648. [Google Scholar] [CrossRef]
  13. Notteboom, T. The Relationship between Seaports and the Inter-Modal Hinterland in Light of Global Supply Chains; OECD/ITF Joint Transport Research Centre Discussion Papers; OECD Publishing: Paris, France, 2008. [Google Scholar] [CrossRef]
  14. Haralambides, H.E. Gigantism in container shipping, ports and global logistics: A time-lapse into the future. Marit. Econ. Logist. 2019, 21, 1–60. [Google Scholar] [CrossRef]
  15. Notteboom, T. An emerging “Le Havre–Gdańsk range” in the European container port system. In Baltic Rim Economies; Centrum Balticum: Turku, Finland, 2025; pp. 49–51. [Google Scholar]
  16. Jeevan, J.; Notteboom, T.; Rozar, N.; Mohd Salleh, N.H.; Menhat, M.N.S.; Ngah, A.H.; Md Hanafiah, R.; Mohd Zaideen, I.M. Integration of rail freight with dry ports: A route for seaport regionalization. Res. Transp. Bus. Manag. 2022, 45, 100910. [Google Scholar] [CrossRef]
  17. Nguyen, L.C.; Notteboom, T. A multi-criteria approach to dry port location in developing economies with application to Vietnam. Asian J. Shipp. Logist. 2016, 32, 23–32. [Google Scholar] [CrossRef]
  18. Nguyen, L.C.; Notteboom, T. The relations between dry port characteristics and regional port-hinterland settings: Findings for a global sample of dry port. Marit. Policy Manag. 2018, 46, 24–42. [Google Scholar] [CrossRef]
  19. Van Nguyen, T.; Zhang, J.; Zhou, L.; Meng, M.; He, Y. A data-driven optimization of large-scale dry port location using the hybrid approach of data mining and complex network theory. Transp. Res. Part E Logist. Transp. Rev. 2020, 134, 101816. [Google Scholar] [CrossRef]
  20. Qiu, X.; Lee, C.Y. Quantity discount pricing for rail transport in a dry port system. Transp. Res. Part E Logist. Transp. Rev. 2019, 122, 563–580. [Google Scholar] [CrossRef]
  21. Tsao, Y.C.; Linh, V.T. Seaport-dry port network design considering multimodal transport and carbon emissions. J. Clean. Prod. 2018, 199, 481–492. [Google Scholar] [CrossRef]
  22. Veenstra, A.; Zuidwijk, R.; van Asperen, E. The extended gate concept for container terminals: Expanding the notion of dry ports. Marit. Econ. Logist. 2012, 14, 14–32. [Google Scholar] [CrossRef]
  23. Wilmsmeier, G.; Monios, J. Port and Dry Port Life Cycles: Aligning Systems Complexity. In Handbook of Terminal Planning, 2nd ed.; Böse, J.W., Ed.; Springer: Cham, Switzerland, 2020; pp. 501–515. [Google Scholar]
  24. Saini, M.; Efimova, A.; Chromjaková, F. Value stream mapping of ocean import containers: A process cycle efficiency perspective. Acta Logist. 2021, 8, 393–405. [Google Scholar] [CrossRef]
  25. Kaplan, R.S.; Anderson, S.R. Time-driven activity-based costing. Harv. Bus. Rev. 2004, 82, 131–138. [Google Scholar] [CrossRef] [PubMed]
  26. Kaplan, R.S.; Anderson, S.R. Time-Driven Activity-Based Costing: A Simpler and More Powerful Path to Higher Profits; Harvard Business School Press: Allston, MA, USA, 2007. [Google Scholar]
  27. Assoporti. Statistica Portuale Annuale 2024; Assoporti: Rome, Italy, 2024; Available online: https://www.assoporti.it/statistiche (accessed on 28 October 2025).
  28. Port Authority of the Western Ligurian Sea. 2022 Port Volumes: 2.8 Million TEUs. Ports of Genoa. 2023. Available online: https://www.portsofgenoa.com/en/magazine/news/2022-port-volumes-2-8-million-teus.html (accessed on 28 October 2025).
Figure 1. Operative port cycles: (top) vessel to truck (1 =unloading from vessel, 2 = from vessel to yard under rail park, 3 = stacking, 4 = loading from yard onto train), (middle) vessel to rail with storage under crane (1 =unloading from vessel, 2 = from vessel to yard under rail park, 3 = stacking, 4 = loading from yard onto train), and (bottom) vessel to rail with storage in a buffer area (1 =unloading from vessel, 2 = from vessel to yard, 3 = stacking, 4 = loading from yard to equipment, 5 = from yard to rail park, = loading onto train).
Figure 1. Operative port cycles: (top) vessel to truck (1 =unloading from vessel, 2 = from vessel to yard under rail park, 3 = stacking, 4 = loading from yard onto train), (middle) vessel to rail with storage under crane (1 =unloading from vessel, 2 = from vessel to yard under rail park, 3 = stacking, 4 = loading from yard onto train), and (bottom) vessel to rail with storage in a buffer area (1 =unloading from vessel, 2 = from vessel to yard, 3 = stacking, 4 = loading from yard to equipment, 5 = from yard to rail park, = loading onto train).
Applsci 15 11715 g001
Figure 2. Operative port cycles “vessel-to-dry port”. Scheme (a): 1 = unloading from vessel, 2 = transport from vessel to yard under rail park, 3 = stacking, 4 =loading onto train. Scheme (b): 1 = unloading from vessel, 2 = transport from vessel to yard, 3 = stacking, 4 = transport from yard to rail park, 5 = loading onto train. Source: container terminals of the port of Genoa.
Figure 2. Operative port cycles “vessel-to-dry port”. Scheme (a): 1 = unloading from vessel, 2 = transport from vessel to yard under rail park, 3 = stacking, 4 =loading onto train. Scheme (b): 1 = unloading from vessel, 2 = transport from vessel to yard, 3 = stacking, 4 = transport from yard to rail park, 5 = loading onto train. Source: container terminals of the port of Genoa.
Applsci 15 11715 g002
Figure 3. (a) Road transport, (b) intermodal transport with block trains, (c) port–dry port with shuttle trains and further leg by train or truck.
Figure 3. (a) Road transport, (b) intermodal transport with block trains, (c) port–dry port with shuttle trains and further leg by train or truck.
Applsci 15 11715 g003
Figure 4. Proposed methodology.
Figure 4. Proposed methodology.
Applsci 15 11715 g004
Figure 5. Legend to interpret processes.
Figure 5. Legend to interpret processes.
Applsci 15 11715 g005
Figure 6. Physical and informational processes of the import road transport cycle from the port to the hinterland.
Figure 6. Physical and informational processes of the import road transport cycle from the port to the hinterland.
Applsci 15 11715 g006
Figure 7. Physical and informational processes of the conventional rail import cycle from port to hinterland.
Figure 7. Physical and informational processes of the conventional rail import cycle from port to hinterland.
Applsci 15 11715 g007
Figure 8. Physical and informational processes of the rail import shuttle cycle from the port to the hinterland (dry port case).
Figure 8. Physical and informational processes of the rail import shuttle cycle from the port to the hinterland (dry port case).
Applsci 15 11715 g008
Figure 9. Generic transport cycle from port to dry port with block trains (a) and shuttle trains (b) using a single locomotive.
Figure 9. Generic transport cycle from port to dry port with block trains (a) and shuttle trains (b) using a single locomotive.
Applsci 15 11715 g009
Figure 10. Operating cycle of block trains, three fleets of rail wagons, and one locomotive.
Figure 10. Operating cycle of block trains, three fleets of rail wagons, and one locomotive.
Applsci 15 11715 g010
Figure 11. Comparison of three transport alternatives: all road (O-D), conventional block trains (O-B-D), shuttle trains with forwarding by road (O-A-D), and shuttle trains with forwarding by rail (O-A-B-D).
Figure 11. Comparison of three transport alternatives: all road (O-D), conventional block trains (O-B-D), shuttle trains with forwarding by road (O-A-D), and shuttle trains with forwarding by rail (O-A-B-D).
Applsci 15 11715 g011
Figure 12. Location of PSA Genoa Prà container terminal and Rivalta Scrivia dry port.
Figure 12. Location of PSA Genoa Prà container terminal and Rivalta Scrivia dry port.
Applsci 15 11715 g012
Figure 13. Case study: operational cycle using block trains (left) and shuttle trains (right).
Figure 13. Case study: operational cycle using block trains (left) and shuttle trains (right).
Applsci 15 11715 g013
Figure 14. Case study Genoa Port–Rivalta Scrivia dry port cases analysed. Green lines: Milan destination; Yellow lines: Padua destination; Red lines: Udine destination.
Figure 14. Case study Genoa Port–Rivalta Scrivia dry port cases analysed. Green lines: Milan destination; Yellow lines: Padua destination; Red lines: Udine destination.
Applsci 15 11715 g014
Table 1. Comparison between different transport cycles (“vessel-to-truck”, “vessel-to-rail” and “port-to-dry port”): type of equipment and number of movements required. Source: container terminals of Genoa Port and Rivalta Scrivia dry port.
Table 1. Comparison between different transport cycles (“vessel-to-truck”, “vessel-to-rail” and “port-to-dry port”): type of equipment and number of movements required. Source: container terminals of Genoa Port and Rivalta Scrivia dry port.
Movement
Number
Type of MovementTransport Cycles
Vessel-to-TruckVessel-to-Rail (with Block Trains)Port to Dry Port
Cycle
Storage Under CraneStorage in a Buffer Area
1From vessel to quayQuay craneQuay craneQuay craneQuay crane
2From quay to yard stackTrailerTrailerTrailerTrailer
3Stacking in the yardRTGRMGRTGReach stacker/RMG
4Rehandles (*)RTGRMGRTG-
5Loading of the container…on truck through RTGDirectly on rail wagon: RMGon trailer: RTG-
6From stack to RMG--Trailer-
7Train loading--RMGReach stacker
Total movements5574
(*) only one rehandle is assumed.
Table 2. Comparison between different transport cycles (“vessel-to-truck”, “vessel-to-rail”, and “port-to-dry port”).
Table 2. Comparison between different transport cycles (“vessel-to-truck”, “vessel-to-rail”, and “port-to-dry port”).
Transport Cycles
Vessel-to-TruckVessel-to-Rail (with Block Trains)Port to Dry Port Cycle
Storage Under CraneStorage in a Buffer Area
Stack efficiency70%70%70%100%
N. of railway tracks needed->3>3≤3
Container segregationnonePer destination and per weight classPer destination and per weight classPer weight class
Number of rehandlesmaximumhighhighnone
Table 3. Mathematical notation used—part 1.
Table 3. Mathematical notation used—part 1.
Variable and ParametersDescriptionUnit
t p , i Time needed to transport a block train from the port to the inland terminal, or vice versa, which is function of the distance between the port and the inland terminal d p , i and the average speed of a train v : t p , i =   d p , i v .minutes
t S Time needed to carry out the train shunting operation, either in the maritime terminal or in the dry port.minutes
t U ,   t L   Time needed to unload or load a container in a terminal.minutes
t c Time needed to perform train technical checks in external rail parks.
VTotal throughput to be transferred by rail to the hinterland, via block trains or shuttle trains.containers/year
ρ Rail quota.percentage
λ s , λ b Average numbers of handling movements needed to load a container on a shuttle or block train. No rehandles in the yard are needed.movements
n s ,   n b Average number of containers loaded onto a block or a shuttle train.containers
DNumber of rail operating days.days
R Number of rail slots available per day on the rail line (round trips).
T T O T B Total time needed to perform a rail conventional cycle with block trains, i.e., from the port to an inland terminal and back, including all the operations to be performed at nodes (port and inland terminal).minutes
B m a x ,   S m a x Number of maximum block/shuttle trains (round trips).trains
B r e q , S r e q Number of block/shuttle trains (round trips) required to be performed on a daily basis.trains
B e f f
S e f f
Number of effective daily block/shuttle trains (round trips).trains
T T O T S Time needed to perform a rail shuttle trip.minutes
Table 4. Mathematical notation used—part 2.
Table 4. Mathematical notation used—part 2.
Variable and ParametersDescriptionUnit
C H Cost of handling a container in a terminal (port, dry port or inland terminal). This cost may refer to different operations: container rehandles in the yard, loading on a train or unloading from a train, loading a truck.EUR/cntr
C p S H Cost of shunting a train from a port to the electric rail line or vice versa.EUR/train
C d S H Cost of shunting a train from a dry port to the electric rail line or vice versa.EUR/train
C p , d T Cost of transporting a shuttle train from the port to the dry port or vice versa (shuttling). This cost depends on the distance to be covered and the number of locomotives used.EUR/train
C p ,   i n T Cost of transporting a block train from the port to an inland terminal or vice versa. This cost depends on the distance to be covered and on the number of locomotives used.EUR/train
C d ,   i n T Cost of transporting a train from the dry port to an inland terminal or vice versa. This cost depends on the distance to be covered and the number of locomotives used.EUR/train
C p C U ,   C d C U Cost of performing customs inspection in a port or dry port facility.EUR/cntr
C p S T ,   C d S T Daily cost of storing a container in a port or dry port terminal.EUR/cntr × day
ρ p B ,   ρ p S Average numbers of days a container is stored at a port in case of using block/shuttle trains.days
ρ d ,   ρ i n Average numbers of days a container is stored at a dry port or inland terminal.days
C L M Cost of last mile transport by truck (i.e., from the inland terminal to the final destination in the catchment area).EUR/cntr
C T R The cost of transporting a container from port to the final destination by truck. This cost depends on the distance to be covered and road unitary cost.EUR/cntr
Table 5. PSA Genoa Prà terminal traffic volumes, year 2021 [28].
Table 5. PSA Genoa Prà terminal traffic volumes, year 2021 [28].
20’40’Total ContainerTEU
UnloadingFull119,652188,321307,973496,294
Empty19,960110,779130,739241,518
TOT139,612299,100438,712737,812
LoadingFull105,711253,120358,831611,951
Empty23,58540,61764,202104,819
TOT129,296293,737423,033716,770
Tot. Full225,363441,441666,8041,108,245
Tot. Empty43,545151,396194,941346,337
TOT268,908592,837861,7451,454,582
Table 6. Data used for the analysis. Source of data: Italian industry experts.
Table 6. Data used for the analysis. Source of data: Italian industry experts.
ParameterValue
Average dwell time [days] when using dry port1
Average dwell time [days] when NOT using dry port7
Free port time [days]4
Average number of rehandles needed when using dry port0
Average number of rehandles needed when NOT using dry port1.5
Average number of wagons per shuttle train11
Average number of containers per wagon25
Average number of wagons per block train35
% of filling of a block train0.7
Average number of storage days at dry port [days]4
Free dry port time [days]6
Average number of storage days at inland terminal [days]7
Free inland terminal time [days]8
Table 7. Comparative economic analysis of four transport alternatives for three case studies (Genoa–Milan, Genoa–Padua, Genoa–Udine). Source of data: Italian experts in the field.
Table 7. Comparative economic analysis of four transport alternatives for three case studies (Genoa–Milan, Genoa–Padua, Genoa–Udine). Source of data: Italian experts in the field.
Case 1
Genoa-Milan (Treviglio)
(Through Rivalta Scrivia Dry Port and/or Milano Smistamento Rail Station)
Case 2
Genoa-Padua (Piove di Sacco)
(Through Rivalta Scrivia Dry Port and/or Padua Freight Village)
Case 3
Genoa-Udine
(through Rivalta Scrivia Dry Port and/or Pordenone Freight Village)
CASE 1 CASE 2 CASE 3 CASE 4 CASE 1 CASE 2 CASE 3 CASE 4 CASE 1 CASE 2 CASE 3 CASE 4
COST ITEM MEASUREMENT UNIT UNITARY VALUE Intermodal with Block Trains Port-Dry Port Shuttling and Further Leg by Rail All Road Port-Dry Port Shuttling and Further Leg by Road Intermodal with Block Trains Port-Dry Port Shuttling and Further Leg by Rail All Road Port-Dry Port Shuttling and Further Leg by Road Intermodal with Block Trains Port-Dry Port Shuttling and Further Leg by Rail All Road Port-Dry Port Shuttling and Further Leg by Road
1Storage at port [€/day x cntr]2040not applicable600400600400600
2Port handling (rehandles and loading on rail wagon/truck) [€/cntr]401001004010040100401004010040
3Customs clearance at port [€/cntr] 215215 215 215 215 215
4Shunting at port [€/train] 650 650650650 650650650 650
5Rail leg (with shuttle trains) port-dry port[€/train] 1100 1100 1100 1100 1100
6Shunting at dry port[€/train] 300 300 300 300 300
7Dry port handling (unloading and loading on wagon/truck, rehandles) [€/cntr]35 70 70 70 70 70
8Storage at dry port [€/cntr]20 0 0 0 0 0
9Customs clearance at dry port[€/cntr] 177 177 177 177 177
10Shunting at dry port[€/train] 300 300
11Rail leg (with block trains) port/dry port-inland terminal [€/train] 2500 40002700 48003500
12Shunting at inland terminal [€/train] 300 300300 300300
13Storage at inland terminal [€/cntr]150 0 0
14Inland terminal handling (rehandles and loading on truck) [€/cntr]3570 07070 07070 0
16Road transport[€/cntr] 250750280250250110084030030014501200
Total cost per cntr [€/cntr]73111256427567351475120281978518251562
Table 8. Comparative time analysis of 4 transport alternatives for three case studies (Genoa–Milan, Genoa–Padua, Genoa–Udine). Source of data: Italian experts in the field.
Table 8. Comparative time analysis of 4 transport alternatives for three case studies (Genoa–Milan, Genoa–Padua, Genoa–Udine). Source of data: Italian experts in the field.
Case 1
Genoa-Milan (Treviglio)
(Through Rivalta Scrivia Dry Port and/or Milano Smistamento Rail Station)
Case 2
Genoa-Padua (Piove di Sacco)
(Through Rivalta Scrivia Dry Port and/or Padua Freight Village)
Case 3
Genoa-Udine
(Through Rivalta Scrivia Dry Port and/or Pordenone Freight Village)
CASE 1 CASE 2 CASE 3 CASE 4 CASE 1 CASE 2 CASE 3 CASE 4 CASE 1 CASE 2 CASE 3 CASE 4
TIME ITEM [days] Intermodal with Block Trains Port-Dry Port Shuttling and Further Leg by Rail All Road Port-Dry Port Shuttling and Further Leg by Road Intermodal with Block Trains Port-Dry Port Shuttling and Further Leg by Rail All Road Port-Dry Port Shuttling and Further Leg by Road Intermodal with Block Trains Port-Dry Port Shuttling and Further Leg by Rail All Road Port-Dry Port Shuttling and Further Leg by Road
1Storage at port3not applicable3131313131
2Port handling (rehandles and loading on rail wagon/truck) 0.20.050.10.20.10.050.10.20.10.050.1
3Customs clearance at port (included in storage at port) - - - - - -
4Shunting at port 0,3 0.30.30.3 0.30.30.3 0.3
5Rail leg (with shuttle trains) port-dry port 0.07 0.07 0.07 0.07 0.07
6Shunting at dry port 0.2 0.2 0.2 0.2 0.2
7Dry port handling (unloading and loading on wagon/truck, rehandles) 0.1 0.1 0.1 0.1 0.1
8Storage at dry port 1 1 1 1 1
9Customs clearance at dry port (included in storage at dry port) - - - - -
10Shunting at dry port 0.2 0.2
11Rail leg (with block trains) port/dry port-inland terminal 0.07 0.20.2 0.350.35
12Shunting at inland terminal 0.2 0.20.2 0.20.2
13Storage at inland terminal 1 1 1
14Inland terminal handling (rehandles and loading on truck) 0.2 0.20.20.2 0.20.20.2 0.2
16Road transport0.030.120.120.040.040.180.040.030.030.280.03
Total cost per cntr [€/cntr]5.003.173.095.143.613.233.015.283.753.333.00
Disclaimer/Publisher’s Note: The statements, opinions and data contained in all publications are solely those of the individual author(s) and contributor(s) and not of MDPI and/or the editor(s). MDPI and/or the editor(s) disclaim responsibility for any injury to people or property resulting from any ideas, methods, instructions or products referred to in the content.

Share and Cite

MDPI and ACS Style

Caballini, C.; Ghiara, H.; Gommellini, G. From a Distance to a Process Perspective: A Method for Assessing the Feasibility of a Port–Dry Port System. Appl. Sci. 2025, 15, 11715. https://doi.org/10.3390/app152111715

AMA Style

Caballini C, Ghiara H, Gommellini G. From a Distance to a Process Perspective: A Method for Assessing the Feasibility of a Port–Dry Port System. Applied Sciences. 2025; 15(21):11715. https://doi.org/10.3390/app152111715

Chicago/Turabian Style

Caballini, Claudia, Hilda Ghiara, and Giovanni Gommellini. 2025. "From a Distance to a Process Perspective: A Method for Assessing the Feasibility of a Port–Dry Port System" Applied Sciences 15, no. 21: 11715. https://doi.org/10.3390/app152111715

APA Style

Caballini, C., Ghiara, H., & Gommellini, G. (2025). From a Distance to a Process Perspective: A Method for Assessing the Feasibility of a Port–Dry Port System. Applied Sciences, 15(21), 11715. https://doi.org/10.3390/app152111715

Note that from the first issue of 2016, this journal uses article numbers instead of page numbers. See further details here.

Article Metrics

Back to TopTop