Transparent Digital Governance: A Blockchain-Based Workflow Audit Application
Featured Application
Abstract
1. Introduction
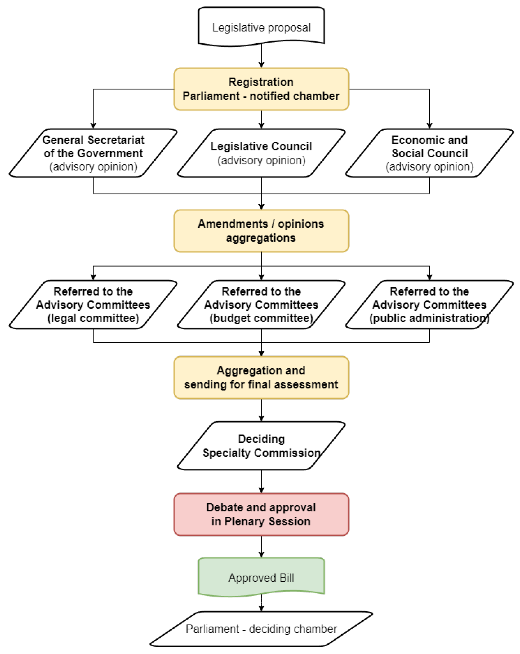
- Legislative Initiative: The process begins with the legislative initiative, which can be proposed by the Government, members of Parliament (deputies or senators), or by at least 100,000 citizens with voting rights.
- Submission to Parliament: The proposed bill is submitted to the Parliament. It is first reviewed by the chamber that has primary jurisdiction over the subject matter, which could be either the Senate or the Chamber of Deputies.
- Committee Review: The bill is assigned to relevant parliamentary committees for detailed examination. These committees analyze the bill, hold hearings, and may suggest amendments.
- Debate and Voting in the First Chamber: The bill is debated in the first chamber (either the Senate or the Chamber of Deputies). Members discuss the bill and vote on it. If the bill is approved, it will proceed to the other chamber.
- Review by the Second Chamber: The second chamber reviews the bill, following a similar process of committee review, debate, and voting. Both chambers must approve the bill in the same form.
- Conference Committee: If there are differences between the versions passed by each chamber, a conference committee made up of members from both chambers works to reconcile the differences. Subsequently, the revised bill is transmitted back to both chambers for final approval. After that, the amended bill is returned to both chambers where the bill is discussed before the final voting session and approval.
- Promulgation by the President: Once both chambers pass the final version of the bill, it is sent to the President of Romania for promulgation. The President can sign the bill into law, request a review, or send it back to Parliament for reconsideration.
- Publication: After the President signs the bill, it is published in the Official Journal/Gazette of Romania and becomes law.
- Identify problem and motivate: The research identified areas in the Romanian legislative process that could benefit from increased transparency, such as capturing comments from commissions at each phase. Existing publication practices, such as the Official Journal, only provide final versions without verifiable histories or real-time visibility.
- Define Objectives of a Solution: Objectives were derived from domain analysis and stakeholder needs: ensuring end-to-end traceability of legislative documents, including intermediate drafts and providing real-time, verifiable transparency for external monitoring organizations. These objectives were constrained by respecting the existing workflow in the Parliament.
- Design and Development: The artifact consists of a blockchain audit layer built on Ethereum, a monitoring interface, and a suite of smart contracts for storing intermediate stages of the laws.
- Demonstration: The system was deployed and tested in a simulated Romanian parliamentary workflow scenario, going through all the stages in the first chamber. Observers could access real-time audit data through the monitoring interface, demonstrating the transparency mechanism in practice.
- Evaluation: Functional and usability assessment was done by domain experts from the Parliament, interviewed for the study. Smart contract validation-workflow logic was tested using automated unit tests in Hardhat, runtime event inspection via Chainlens, and static code analysis to ensure security and correctness.
- Communication: Results are communicated to both academic and practitioner communities through this article.
2. Related Work
2.1. Blockchain Use Cases and Applications
2.2. Benefits for the Legislative Processes Tracking and Audit Using Blockchain
- Trust and transparency: Blockchain technology offers an immutable and transparent ledger where transactions are recorded in a decentralized manner. This provides auditors with the ability to verify the integrity of data without relying on a central authority, thereby enhancing trust in statements and audit reports [32].
- Prevention of frauds: The transparency that is characteristic of blockchain technology has been shown to act as a deterrent to fraudulent activities. The transparency characteristic of blockchain technology has been demonstrated to have the effect of reducing the likelihood of financial fraud. This is due to the fact that auditors are able to identify irregularities with greater efficacy [33].
- Enhanced Data Modification Prevention (sometimes referred as Security): Blockchain’s cryptographic techniques guarantee the secure storage of data and prevent any unauthorized alterations. Furthermore, auditors can rely on the accuracy and consistency of the information stored on the blockchain [34].
- Transaction monitoring: Blockchain technology facilitates the real-time monitoring of financial transactions, enabling auditors to continuously observe and assess activities. This transition from a retrospective examination approach to an ongoing monitoring strategy has been shown to enhance the effectiveness of audits.
- Increased efficiency through automation: The automation of predefined audit procedures through the use of smart contracts reduces the necessity for manual effort. This allows auditors to direct their attention toward exceptions and anomalies, thereby enhancing efficiency and reducing the overall duration of the audit process.
3. Document Workflow
- Creation: The accreditation application is generated and the necessary documents are submitted.
- Review and validation: The application form, its content, and submitted documents are analyzed and validated.
- Approval: The journalist’s application for accreditation is either approved or rejected.
- Distribution: The necessary documents are sent to the departments involved in implementing the security check and issuing access permits.
4. Methods and Implementation
4.1. Blockchain Platform
- Privacy: Hyperledger Fabric is designed for private, permissioned networks, making it an optimal choice for enterprise use where data privacy and controlled access are paramount. The issue of confidentiality is important in this context; only authorized participants are able to view transactions, thus ensuring the highest levels of confidentiality.
- Scalability and Performance: Hyperledger Fabric is capable of processing a considerable number of transactions per second due to its modular architecture. It does not rely on a native cryptocurrency, which can facilitate reducing transaction costs.
- Governance and Flexibility: Hyperledger Fabric’s modular architecture allows users to customize the blockchain to align with their specific requirements. This flexibility is a key advantage of Hyperledger Fabric, as it enables users to adapt the blockchain to their unique needs. Moreover, Hyperledger Fabric has strong support from major enterprises and a robust development community, further enhancing its credibility and potential for success.
- Decentralized and public: The Ethereum network is a public, non-restricted network, meaning that anyone (individual or company) is permitted to join and engage in the activities conducted on the network. The network is characterized by a high degree of transparency, whereby all transactions are publicly visible and accessible for review. All transactions are transparent and accessible for viewing by any interested party, which may not be optimal for the management of sensitive documents.
- Smart Contracts: Ethereum is a highly effective platform for the execution of smart contracts and the construction of decentralized applications. It offers a robust foundation for the implementation of sophisticated logic and automation. The Hardhat Development Environment is a system that facilitates the process of constructing, testing, and deploying smart contracts in a streamlined manner, centered around Ethereum Virtual Machine based blockchains by providing a set of tools and features like Smart Contract Development, Local Testing, Debugging.
- Community and Ecosystem: The Ethereum platform boasts a substantial and dynamic developer community, offering a valuable resource for locating necessary resources and assistance. As a highly utilized blockchain system, Ethereum provides superior interoperability with other blockchain implementation’s services.
4.2. Components
4.2.1. Frontend
4.2.2. Backend
4.2.3. Blockchain Layer
4.3. Document Workflow
- Document Upload (Figure 3a):
- User uploads a document through the UI.
- Application Programming Interface (API) Server receives the document and stores it in the database.
- Smart Contract is called to record the document’s initial state (Creation) on the blockchain.
- State Transitions (Figure 3b):
- User requests a state transition (e.g., from Creation to Review).
- API Server validates the request and calls the smart contract to update the document’s state on the blockchain.
- Smart Contract updates the state and logs the transition.
- Document Retrieval:
- User requests to view a document.
- API Server retrieves the document from the database and its state from the blockchain.
- UI displays the document along with its current state.
4.4. Audit
4.5. Verification and Access
- Verification Process: At the entry point, the journalist presents their QR code to the security officer (can be a human or automated reader) who scan it using a physical scanner device (in case of a human) or mobile app to reduce costs (using an automated reader).
- Authentication: The scanned QR code links to the application that verifies the journalist’s credentials in real time. The scanned QR code triggers a query to the blockchain network via smart contract. If the information matches the valid accreditation document, the system approves access (Figure 6).
- Access Decision: If the verification is successful, the access controller permits entry. If the QR code is invalid, expired, or tampered with, entry is denied. Once verified, the security officer permits the journalist to enter.
- Audit Trail: For a highly secure access audit, the application automatically logs every verification event, creating a tamper-proof record for future reference
5. Results
6. Migration from Document Workflow to Legislative Process
| Algorithm 1 Legislative Document Workflow. |
|
- (a)
- Structured Usability Study:
- (b)
- User Testing and Accessibility Analysis:
- (c)
- User Experience for Non-Technical Stakeholders:
- (a)
- Storing Legislative Documents on Blockchain
- (b)
- Data Sovereignty and General Data Protection Regulation (GDPR) Compliance
- (c)
- Security
- -
- real time monitoring with a focus on access logs and auditing functionalities;
- -
- user authorization based on MFA;
- -
- applications authorization based on key management;
- -
- data infrastructure (database and file system storage) protected by encryption and always on redundancy.
- -
- Digital signatures of elected officials/role holders: binds person to action/document; non-repudiation; legal evidence.
- -
- Qualified timestamps: an authoritative, legally recognized time attestation for the client hash; if the timestamp attestation is later published on-chain or kept as a receipt, it proves existence/time independent of server.
- -
- Client-side signing and immediate anchoring
7. Conclusions
Author Contributions
Funding
Data Availability Statement
Acknowledgments
Conflicts of Interest
Abbreviations
| API | Application Programming Interface |
| CL | Legislative Council |
| DLT | Distributed Ledger Technology |
| EBSI | European Blockchain Services Infrastructure |
| ES | ECMAScript |
| GDPR | General Data Protection Regulation |
| IT&C | Information Technology and Communication |
| NGO | Non-Governmental Organizations |
| SGG | General Secretariat of the Government |
| UI | User Interface |
References
- Marakas, G.M.; O’Brien, J.A. Enterprise Information Systems, 13th ed.; McGraw-Hill Higher Education: New York, NY, USA, 2007. [Google Scholar]
- Anttiroiko, A.V. Electronic Government: Concepts, Methodologies, Tools, and Applications: Concepts, Methodologies, Tools, and Applications; IGI Global: Hershey, PA, USA, 2008; Volume 3. [Google Scholar]
- Popa, A.M.; Mocanu, S. Scalable Ecosystem Dedicated To Digitalization Of Citizen-Administration Interaction. UPB Sci. Bull. Ser. C 2021, 83, 59–72. [Google Scholar]
- Farida, I.; Setiawan, R.; Maryatmi, A.S.; Juwita, M.N. The implementation of E-government in the industrial revolution era 4.0 in Indonesia. Int. J. Progress. Sci. Technol. 2020, 22, 340–346. [Google Scholar]
- Masiero, S. Digital identity as platform-mediated surveillance. Big Data Soc. 2023, 10, 20539517221135176. [Google Scholar] [CrossRef]
- Júnior, L.A.F.; Guimarães, L.G.d.A.; Segundo, E.M.D.; Batista da Costa, W.P.L.; El-Aouar, W.A. Open Government and E-Government: Concepts, Gaps, Interfaces, and Trends. In Global Encyclopedia of Public Administration, Public Policy, and Governance; Springer: Berlin/Heidelberg, Germany, 2023; pp. 8750–8760. [Google Scholar]
- Theocharis, S.; Tsihrintzis, G.A. E-government: The concept, the environment and critical issues for the Back-office systems. In Semantic Knowledge Modelling via Open Linked Ontologies: Ontologies in E-Governance; Springer: Berlin/Heidelberg, Germany, 2023; pp. 7–49. [Google Scholar]
- Neacsu, E.; Schiopu, P. A Security Analysis Of Public Key Cryptographic Systems Used For Electronic Signature. UPB. Sci. Bull. Ser. C 2021, 83, 135–146. [Google Scholar]
- Bonyuet, D. Overview and impact of blockchain on auditing. Int. J. Digit. Account. Res. 2020, 20, 31–43. [Google Scholar] [CrossRef]
- Hevner, A.R.; March, S.T.; Park, J.; Ram, S. Design science in information systems research. MIS Q. 2004, 28, 75–105. [Google Scholar] [CrossRef]
- Ranjith Kumar, M.; Bhalaji, N. Blockchain based chameleon hashing technique for privacy preservation in E-governance system. Wirel. Pers. Commun. 2021, 117, 987–1006. [Google Scholar] [CrossRef]
- EBSI. Understanding EBSI’s Blockchain Ecosystem. Available online: https://hub.ebsi.eu/blockchain (accessed on 11 May 2025).
- STS. Rețeaua Europeană de Blockchain, Extinsă în România de căTre STS. Available online: https://sts.ro/ro/reteaua-europeana-de-blockchain-extinsa-in-romania-de-catre-sts (accessed on 11 May 2025).
- Lykidis, I.; Drosatos, G.; Rantos, K. The use of blockchain technology in e-government services. Computers 2021, 10, 168. [Google Scholar] [CrossRef]
- Fraga-Lamas, P.; Fernandez-Carames, T.M.; da Cruz, A.M.R.; Lopes, S.I. An overview of blockchain for Industry 5.0: Towards human-centric, sustainable and resilient applications. IEEE Access 2024, 12, 116162–116201. [Google Scholar] [CrossRef]
- Hermus, M.; van Buuren, A.; Bekkers, V. Applying design in public administration: A literature review to explore the state of the art. Policy Politics 2020, 48, 21–48. [Google Scholar] [CrossRef]
- Tan, E.; Lerouge, E.; Du Caju, J.; Du Seuil, D. Verification of education credentials on European Blockchain Services Infrastructure (EBSI): Action research in a cross-border use case between Belgium and Italy. Big Data Cogn. Comput. 2023, 7, 79. [Google Scholar] [CrossRef]
- Liu, Y.; He, D.; Obaidat, M.S.; Kumar, N.; Khan, M.K.; Choo, K.K.R. Blockchain-based identity management systems: A review. J. Netw. Comput. Appl. 2020, 166, 102731. [Google Scholar] [CrossRef]
- Shuaib, M.; Daud, S.M.; Alam, S.; Khan, W.Z. Blockchain-based framework for secure and reliable land registry system. TELKOMNIKA Telecommun. Comput. Electron. Control. 2020, 18, 2560–2571. [Google Scholar] [CrossRef]
- Idrees, S.M.; Nowostawski, M.; Jameel, R.; Mourya, A.K. Security aspects of blockchain technology intended for industrial applications. Electronics 2021, 10, 951. [Google Scholar] [CrossRef]
- Jafar, U.; Aziz, M.J.A.; Shukur, Z. Blockchain for electronic voting system—review and open research challenges. Sensors 2021, 21, 5874. [Google Scholar] [CrossRef] [PubMed]
- Huang, J.; He, D.; Obaidat, M.S.; Vijayakumar, P.; Luo, M.; Choo, K.K.R. The application of the blockchain technology in voting systems: A review. ACM Comput. Surv. (CSUR) 2021, 54, 1–28. [Google Scholar] [CrossRef]
- Esmaeilian, B.; Sarkis, J.; Lewis, K.; Behdad, S. Blockchain for the future of sustainable supply chain management in Industry 4.0. Resour. Conserv. Recycl. 2020, 163, 105064. [Google Scholar] [CrossRef]
- Korepanova, D.; Kruglik, S.; Madhwal, Y.; Myaldzin, T.; Prokhorov, I.; Shiyanov, I.; Vorobyov, S.; Yanovich, Y. Blockchain-based solution to prevent postage stamps fraud. In Proceedings of the 2019 IEEE International Conference on Blockchain and Cryptocurrency (ICBC), Seoul, Republic of Korea, 14–17 May 2019; IEEE: Piscataway, NJ, USA, 2019; pp. 171–175. [Google Scholar]
- Cagigas, D.; Clifton, J.; Diaz-Fuentes, D.; Fernández-Gutiérrez, M. Blockchain for public services: A systematic literature review. IEEE Access 2021, 9, 13904–13921. [Google Scholar] [CrossRef]
- Demirhan, H. Effective taxation system by blockchain technology. In Blockchain Economics and Financial Market Innovation: Financial Innovations in the Digital Age; Springer International Publishing: Cham, Switzerland, 2019; pp. 347–360. [Google Scholar]
- Chaleenutthawut, Y.; Davydov, V.; Evdokimov, M.; Kasemsuk, S.; Kruglik, S.; Melnikov, G.; Yanovich, Y. Loan portfolio dataset from MakerDAO blockchain project. IEEE Access 2024, 12, 24843–24854. [Google Scholar] [CrossRef]
- Crypto Valley. Zug Citizens Open to More Blockchain-Based E-Voting. 2020. Available online: https://members.cryptovalley.swiss/news/270202 (accessed on 14 August 2025).
- National Association of Secretaries of State. The West Virginia Mobile Voting Pilot. 2019. Available online: https://www.nass.org/sites/default/files/2019-02/white-paper-voatz-nass-winter19.pdf (accessed on 14 August 2025).
- European Parliament. Distributed Ledger Technologies and Blockchains: Building Trust with Disintermediation. 2017. Available online: https://oeil.secure.europarl.europa.eu/oeil/en/procedure-file?reference=2017/2772(RSP) (accessed on 14 August 2025).
- European Commission. Shaping Europe’s Digital Future. Available online: https://digital-strategy.ec.europa.eu/en/policies/regulatory-framework-blockchain (accessed on 10 April 2025).
- Deloitte. The Impact of Blockchain Technology on Audit. Available online: https://www2.deloitte.com/us/en/pages/audit/articles/impact-of-blockchain-in-accounting.html (accessed on 11 May 2025).
- Basly, S.; Saunier, P.L. Blockchain adoption in the accounting and auditing industry: An exploratory study in France. In Decentralized Finance: The Impact of Blockchain-Based Financial Innovations on Entrepreneurship; Springer: Berlin/Heidelberg, Germany, 2024; pp. 95–110. [Google Scholar]
- ISACA. Impacts of Blockchain on the Auditing Profession. 2018. Available online: https://www.isaca.org/resources/isaca-journal/issues/2018/volume-5/impacts-of-blockchain-on-the-auditing-profession (accessed on 10 April 2025).
- Palmirani, M.; Bomprezzi, C.; Papalia, L. The Use of Blockchain for Legislative Simplification and Tracking. In Proceedings of the 2025 Eleventh International Conference on eDemocracy and eGovernment (ICEDEG), Bern, Switzerland, 18–20 June 2025; pp. 97–105. [Google Scholar] [CrossRef]
- Tan, E.; Mahula, S.; Crompvoets, J. Blockchain governance in the public sector: A conceptual framework for public management. Gov. Inf. Q. 2022, 39, 101625. [Google Scholar] [CrossRef]
- Elisa, N.; Yang, L.; Chao, F.; Cao, Y. A framework of blockchain-based secure and privacy-preserving E-government system. Wirel. Netw. 2023, 29, 1005–1015. [Google Scholar] [CrossRef]
- Bustamante, P.; Cai, M.; Gomez, M.; Harris, C.; Krishnamurthy, P.; Law, W.; Madison, M.J.; Murtazashvili, I.; Murtazashvili, J.B.; Mylovanov, T.; et al. Government by Code? Blockchain Applications to Public Sector Governance. Front. Blockchain 2022, 5, 869665. [Google Scholar] [CrossRef]
- Department of Budget and Management Philippines. A Blockchain-Powered System for Tracking SARO and NCA Documents. Available online: https://blockchain.dbm.gov.ph/ (accessed on 14 October 2025).
- e-Estonia. KSI Blockchain. 2025. Available online: https://e-estonia.com/solutions/cyber-security/ksi-blockchain/ (accessed on 14 October 2025).
- Lazuashvili, N.; Norta, A.; Draheim, D. Integration of blockchain technology into a land registration system for immutable traceability: A casestudy of Georgia. In Proceedings of the International Conference on Business Process Management, Vienna, Austria, 1–6 September 2019; Springer: Berlin/Heidelberg, Germany, 2019; pp. 219–233. [Google Scholar]
- Peng, S. The Application of Blockchain Technology in the Field of Electronic Document Management: A Case Study of the ARCHANGEL Project. Suntext Rev. Case Rep. Image 2024, 5, 116. [Google Scholar]
- Chainlens. Your Gateway to EVM Blockchain Exploration. Available online: https://www.chainlens.com/ (accessed on 11 May 2025).
- World Wide Web Consortium (W3C). Verifiable Credentials Data Model v2.0. 2025. Available online: https://www.w3.org/TR/vc-data-model-2.0/ (accessed on 14 October 2025).
- Bratu, A.; Aloman, A.; Goga, N. Blockchain Bridge Between Private Guvernamental Blockchains. In Proceedings of the 2024 IEEE SmartBlock4Africa, Accra, Ghana, 30 September–4 October 2024. [Google Scholar] [CrossRef]
- Special Telecommunication Service. STS Blockchain Explorer. 2025. Available online: https://explorer.blockchain.stslink.ro (accessed on 14 August 2025).
- Servicii Online Senat. Servicii Online Senat. Available online: https://www.senat.ro/ (accessed on 7 May 2025).












| No. Users | HTTP Reqs | HTTP Reqs/s | Avg | Min | Max |
|---|---|---|---|---|---|
| 100 | 19,849 | 328.92 | 303.05 ms | 200.29 ms | 405.02 ms |
| 200 | 39,715 | 659.28 | 302.9 ms | 200.31 ms | 439.61 ms |
| 1000 | 40,569 | 658.71 | 1.49 s | 200.24 ms | 1.93 s |
| Service Name | Upfront Cost | Monthly Cost |
|---|---|---|
| AWS Fargate | 0.00 | 248.69 USD |
| Amazon RDS for PostgreSQL | 0.00 | 104.01 USD |
| Amazon Simple Storage | 0.00 | 0.51 USD |
| Amazon CloudFront | 0.00 | 1.05 USD |
Disclaimer/Publisher’s Note: The statements, opinions and data contained in all publications are solely those of the individual author(s) and contributor(s) and not of MDPI and/or the editor(s). MDPI and/or the editor(s) disclaim responsibility for any injury to people or property resulting from any ideas, methods, instructions or products referred to in the content. |
© 2025 by the authors. Licensee MDPI, Basel, Switzerland. This article is an open access article distributed under the terms and conditions of the Creative Commons Attribution (CC BY) license (https://creativecommons.org/licenses/by/4.0/).
Share and Cite
Marian, C.V.; Mitrea, D.A.; Rusu, D.S.; Vasilateanu, A. Transparent Digital Governance: A Blockchain-Based Workflow Audit Application. Appl. Sci. 2025, 15, 11694. https://doi.org/10.3390/app152111694
Marian CV, Mitrea DA, Rusu DS, Vasilateanu A. Transparent Digital Governance: A Blockchain-Based Workflow Audit Application. Applied Sciences. 2025; 15(21):11694. https://doi.org/10.3390/app152111694
Chicago/Turabian StyleMarian, Constantin Viorel, Dan Alexandru Mitrea, Dinu Stefan Rusu, and Andrei Vasilateanu. 2025. "Transparent Digital Governance: A Blockchain-Based Workflow Audit Application" Applied Sciences 15, no. 21: 11694. https://doi.org/10.3390/app152111694
APA StyleMarian, C. V., Mitrea, D. A., Rusu, D. S., & Vasilateanu, A. (2025). Transparent Digital Governance: A Blockchain-Based Workflow Audit Application. Applied Sciences, 15(21), 11694. https://doi.org/10.3390/app152111694

