Transforming Modular Construction Supply Chains: Integrating Smart Contracts and Robotic Process Automation (RPA) for Enhanced Coordination and Automation
Abstract
1. Introduction
- (1)
- Establish a blockchain-enabled workflow framework underpinned by smart-contract-driven process logic, enabling enhanced coordination, traceability, and trust at the process level; and
- (2)
- Advance the methodological integration of RPA and visualization technologies, together with lean-inspired workflow tokenization, to achieve fine-grained task automation, demand-responsive flow management, and transparent process monitoring within MCSC operations.
2. Literature Review
2.1. MCSC Coordination
2.2. Upgrade Workflow Engine: Smart Contract and RPA
2.3. Research Gap
3. Research Methodology
4. Development of the MCSC-ProCo System
4.1. System Overview
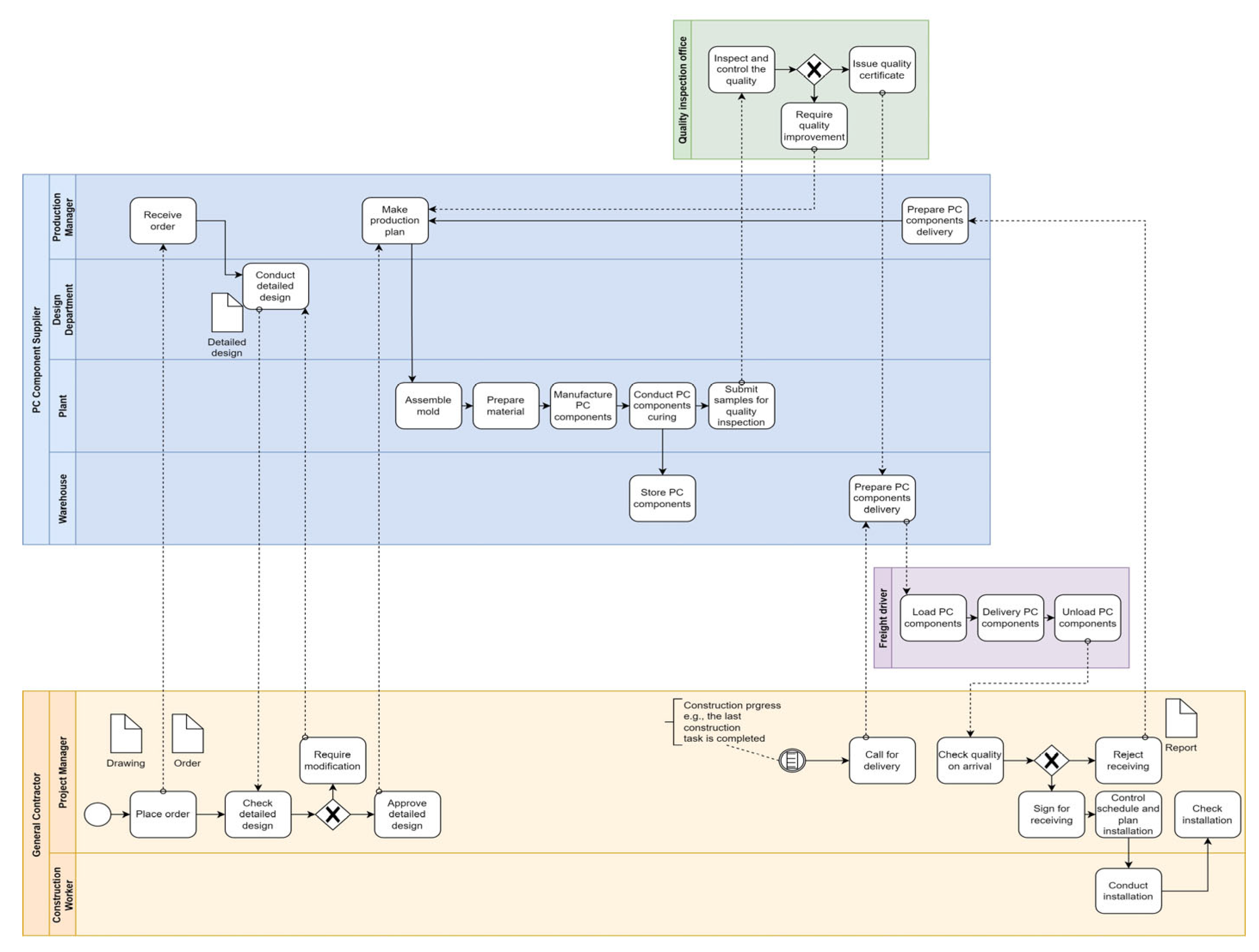
4.2. MCSC Process Modeling and Engines Establishing
4.3. MCSC Coordination Unit Configuration and Process Automation
5. Implementation and Validation
5.1. Demo-System of MCSC-ProCo
- (a)
- Smart contract process: This section displays the structured process logic defined by the smart contract, including MCSC tasks, decision points, and information flows, providing a visual representation of the automated workflow. The basic coordination unit in the process is an MSB, which serves as the token passed along task-to-task transitions throughout the workflow.
- (b)
- Blockchain accounts: This panel shows the active blockchain wallet (e.g., MetaMask) connected to the system, including the account balance in testnet ETH (GoerliETH), which is used to interact with deployed smart contracts. The underlying blockchain network can also be implemented using a consortium chain or a private chain. In the current setup, it primarily serves this demo system. The specific choice of blockchain type and its permission structure should be determined based on the requirements of the MC project stakeholders.
- (c)
- Smart contract functions: This module lists executable functions in the contract, allowing users to trigger or query on-chain actions such as verification, approval, or data submission. Additionally, if an rpa_action requires on-chain status recording, it is also integrated into this module.
- (d)
- BIM model: The embedded BIM viewer (IFC-based) visualizes the digital representation of the physical construction project, enabling users to cross-reference geometric and semantic data. The MSB is linked with the BIM model via the batch-to-component (MSB ID matches GUIDs) method.
- (e)
- Component order table: This table manages the tracking of MC component orders, detailing order IDs, product types, dimensions, delivery times, and status. It allows users to publish relevant data to the blockchain and link it to corresponding BIM elements. The MSBs are also linked with an order using the batch-to-order (one or multiple MSB IDs match one order ID) method.
- (f)
- Blockchain information: This section displays the status of blockchain interactions, including transaction hashes and event logs, ensuring transparency and traceability of recorded actions. In this demo system, order and MSB information are mandatorily recorded on-chain, while BIM models and process status are optionally recorded on-chain.
| Algorithm 1. The “rpa_warning” action in the Demo system of MCSC-ProCo. |
| Input: Ordered MSB (Modular Supply Batch) Omsb; WMS (warehouse management system) database Wdb; Supplier data Sd; Contractor data Cd; Output: true or false |
| /* Obtain the same MSB in Wdb as Wmsb */ Wmsb ← Wdb.find(Omsb); /* Fulfill the condition, then proceed */ if (Wmsb != null) AND (Omsb.count() > Wmsb.count()) then /* First calculate how many products in MSB should be produced, and last for how long */ MsbNumber ← Omsb.count() - Wmsb.count(); DelayedDays ← Omsb.productionDay * MsbNumber; ------------------------------------------------------------- /* Call email API & notify supplier with product info */ SupplierMsg ← “Dear ” + Sd.Username + “, You need to produce ” + MsbNumber + “ ” + Omsb.OrderName + “ for ” + Omsb.ProjectName + “, and you might encounter ” + DelayedDays + “ days delay.”; isSupplierSent ← emailAPI.send(Sd.email, SupplierMsg); ------------------------------------------------------------- /* Call email API & notify contractor with delay info */ ContractorMsg ← “Dear ” + Cd.Username + “, Your project ” + Omsb.ProjectName + “ is expected to be delayed for ” + DelayedDays + “ days.”; isContractorSent ← emailAPI.send(Cd.email, ContractorMsg); ------------------------------------------------------------- return (isSupplierSent AND isContractorSent); else return false; end |
| Algorithm 2. Algorithm of rpa_inbound in the Demo system of MCSC-ProCo. |
| Input: Scanned MSB Smsb; On-site database OSdb; Inbound staff data ISd Output: Signed inbound PDF file Spdf |
| /* Check if the MSB is received by scanning the QR code */ if Smsb != null then /* Retrieve the same MSB in database */ OSmsb ← OSdb.find(Smsb); /* Check if this MSB exists */ if OSmsb != null then /* Change its status into inbounded */ OSmsb.Status ← “inbounded”; /* Retrieve its inbound table InboundTable */ InboundTable ← OSmsb.inboundTable; /* Sign this table by the inbound staff */ Spdf ← OSdb.sign(ISd.identifier, InboundTable); /* Return this table in PDF */ return Spdf; else return false; end else return false; end |
5.2. Case Study Validation
6. Conclusions
Author Contributions
Funding
Institutional Review Board Statement
Informed Consent Statement
Data Availability Statement
Acknowledgments
Conflicts of Interest
Appendix A
| Characteristic | Category | Frequency | Percentage |
|---|---|---|---|
| Gender | Male | 110 | 75.30% |
| Female | 36 | 24.70% | |
| Education | Master’s degree and above | 94 | 64.40% |
| Bachelor’s degree | 50 | 34.20% | |
| Junior college | 2 | 1.40% | |
| Organization | Construction company | 34 | 23.30% |
| Client and developer | 27 | 18.50% | |
| Consulting company | 11 | 7.50% | |
| Manufacturing company | 33 | 22.60% | |
| Technology company | 23 | 15.80% | |
| Research institution | 5 | 3.40% | |
| Government agency | 5 | 3.40% | |
| Others | 8 | 5.50% | |
| Years of work experience | 1–5 | 32 | 21.90% |
| 6–10 | 47 | 32.20% | |
| 11–15 | 43 | 29.50% | |
| 16–20 | 15 | 10.30% | |
| >20 | 9 | 6.20% | |
| Expertise in smart contract and RPA-enabled systems or similar tools | First time learned about | 21 | 14.38% |
| Basic understanding | 37 | 25.34% | |
| Scenario-based knowledge | 80 | 54.79% | |
| Advanced knowledge | 8 | 5.48% |
References
- Lane, B.M. Housing and Dwelling: Perspectives on Modern Domestic Architecture; Routledge: London, UK, 2006. [Google Scholar]
- Innella, F.; Arashpour, M.; Bai, Y. Lean Methodologies and Techniques for Modular Construction: Chronological and Critical Review. J. Constr. Eng. Manag. 2019, 145, 04019076. [Google Scholar] [CrossRef]
- Lim, Y.-W.; Ling, P.C.H.; Tan, C.S.; Chong, H.-Y.; Thurairajah, A. Planning and Coordination of Modular Construction. Autom. Constr. 2022, 141, 104455. [Google Scholar] [CrossRef]
- Xu, Z.; Zayed, T.; Niu, Y. Comparative Analysis of Modular Construction Practices in Mainland China, Hong Kong and Singapore. J. Clean. Prod. 2020, 245, 118861. [Google Scholar] [CrossRef]
- Lawson, R.M.; Ogden, R.G.; Bergin, R. Application of Modular Construction in High-Rise Buildings. J. Archit. Eng. 2012, 18, 148–154. [Google Scholar] [CrossRef]
- Mao, C.; Shen, Q.; Pan, W.; Ye, K. Major Barriers to Off-Site Construction: The Developer’s Perspective in China. J. Manag. Eng. 2015, 31, 04014043. [Google Scholar] [CrossRef]
- MarketsandMarkets Research Pvt. Ltd. Modular Construction Market; MarketsandMarkets Research Pvt. Ltd.: Delray Beach, FL, USA, 2024. [Google Scholar]
- Pan, W.; Yang, Y.; Pan, M. Implementing Modular Integrated Construction in High-Rise High-Density Cities: Perspectives in Hong Kong. Build. Res. Inf. 2023, 51, 354–368. [Google Scholar] [CrossRef]
- Qi, A.; Sun, J.; Lin, H. Research on the Design of Prefabricated Framework System Based on Spatial Needs in the Context of Urban Renewal. J. Civ. Eng. Urban Plan. 2024, 6, 1–10. [Google Scholar] [CrossRef]
- Han, W.; Zhang, C.; Sun, J.; Zhou, C.; Ding, L. Experimental and Numerical Study on the Structural Behavior of Assembled Interlocking Lunar Landing Pad. Acta Astronaut. 2023, 207, 77–88. [Google Scholar] [CrossRef]
- Shafei, H.; Rahman, R.A.; Lee, Y.S. Effectiveness Evaluation of Construction 4.0 Technologies in Improving Built Environment Resilience. Int. J. Disaster Resil. Built Environ. 2024, 15, 530–550. [Google Scholar] [CrossRef]
- Aghasizadeh, S.; Tabadkani, A.; Hajirasouli, A.; Banihashemi, S. Environmental and Economic Performance of Prefabricated Construction: A Review. Environ. Impact Assess. Rev. 2022, 97, 106897. [Google Scholar] [CrossRef]
- Greer, F.; Horvath, A. Modular Construction’s Capacity to Reduce Embodied Carbon Emissions in California’s Housing Sector. Build. Environ. 2023, 240, 110432. [Google Scholar] [CrossRef]
- Liu, Y.; Houwing, E.-J.; Hertogh, M.; Yuan, Z.; Liu, H. Explorative Learning in Infrastructure Development Megaprojects: The Case of the Hong Kong-Zhuhai-Macao Bridge. Proj. Manag. J. 2022, 53, 113–127. [Google Scholar] [CrossRef]
- Darko, A.; Chan, A.P.; Yang, Y.; Tetteh, M.O. Building Information Modeling (BIM)-Based Modular Integrated Construction Risk Management–Critical Survey and Future Needs. Comput. Ind. 2020, 123, 103327. [Google Scholar] [CrossRef]
- Jiang, Y.; Li, M.; Guo, D.; Wu, W.; Zhong, R.Y.; Huang, G.Q. Digital Twin-Enabled Smart Modular Integrated Construction System for on-Site Assembly. Comput. Ind. 2022, 136, 103594. [Google Scholar] [CrossRef]
- Rangasamy, V.; Yang, J.-B. The Convergence of BIM, AI and IoT: Reshaping the Future of Prefabricated Construction. J. Build. Eng. 2024, 84, 108606. [Google Scholar] [CrossRef]
- Zhai, Y.; Chen, K.; Zhou, J.X.; Cao, J.; Lyu, Z.; Jin, X.; Shen, G.Q.P.; Lu, W.; Huang, G.Q. An Internet of Things-Enabled BIM Platform for Modular Integrated Construction: A Case Study in Hong Kong. Adv. Eng. Inform. 2019, 42, 100997. [Google Scholar] [CrossRef]
- Koolwijk, J.S.J.; van Oel, C.J.; Wamelink, J.W.F.; Vrijhoef, R. Collaboration and Integration in Project-Based Supply Chains in the Construction Industry. J. Manag. Eng. 2018, 34, 04018001. [Google Scholar] [CrossRef]
- Vrijhoef, R.; Koskela, L. Revisiting the Three Peculiarities of Production in Construction. In Proceedings of the 13th International Group for Lean Construction Conference: Proceedings; International Group on Lean Construction Sydney, Sydney, Australia, 19–21 July 2005; pp. 19–27. [Google Scholar]
- Zeng, N. BIM-Enabled Construction Supply Chain Integration: Bridging on-Site and off-Site Processes. Doctoral Thesis, Ruhr-Universität Bochum, Bochum, Germany, 2021. [Google Scholar]
- Abdul Nabi, M.; Elsayegh, A.; El-adaway, I.H. Understanding Collaboration Requirements for Modular Construction and Their Cascading Failure Impact on Project Performance. J. Manag. Eng. 2023, 39, 04023043. [Google Scholar] [CrossRef]
- Zeng, N.; Liu, Y.; König, M. 4D BIM-Enabled Look-Ahead Scheduling for Early Warning of Off-Site Supply Chain Disruptions. J. Constr. Eng. Manag. 2023, 149, 04022154. [Google Scholar] [CrossRef]
- Sheng, D.; Ding, L.; Zhong, B.; Love, P.E.; Luo, H.; Chen, J. Construction Quality Information Management with Blockchains. Autom. Constr. 2020, 120, 103373. [Google Scholar] [CrossRef]
- Pan, W.; Parker, D.; Pan, M. Problematic Interfaces and Prevention Strategies in Modular Construction. J. Manag. Eng. 2023, 39, 05023001. [Google Scholar] [CrossRef]
- Abdul Nabi, M.; El-adaway, I.H. Understanding Disputes in Modular Construction Projects: Key Common Causes and Their Associations. J. Constr. Eng. Manag. 2022, 148, 04021184. [Google Scholar] [CrossRef]
- Ye, X.; Zeng, N.; Tao, X.; Han, D.; König, M. Smart Contract Generation and Visualization for Construction Business Process Collaboration and Automation: Upgraded Workflow Engine. J. Comput. Civ. Eng. 2024, 38, 04024030. [Google Scholar] [CrossRef]
- Chen, G.; Liu, M.; Li, H.; Hsiang, S.M.; Jarvamard, A. Motivating Reliable Collaboration for Modular Construction: Shapley Value–Based Smart Contract. J. Manag. Eng. 2023, 39, 04023042. [Google Scholar] [CrossRef]
- Metters, R. Quantifying the Bullwhip Effect in Supply Chains. J. Ops. Manag. 1997, 15, 89–100. [Google Scholar] [CrossRef]
- Osadchiy, N.; Schmidt, W.; Wu, J. The Bullwhip Effect in Supply Networks. Manag. Sci. 2021, 67, 6153–6173. [Google Scholar] [CrossRef]
- Hossain, N.U.I.; Ahmed, I.; Chowdhury, S.; Govindan, K.; Jaradat, R. Assessing the Cascading Impact of Industry 4.0 Disruption on Supply Chain Analytics through the Lens of Dependency Concepts. Comput. Ind. Eng. 2024, 192, 110225. [Google Scholar] [CrossRef]
- Zuccaro, G.; De Gregorio, D.; Leone, M.F. Theoretical Model for Cascading Effects Analyses. Int. J. Disaster Risk Reduct. 2018, 30, 199–215. [Google Scholar] [CrossRef]
- Dolgui, A.; Ivanov, D.; Sokolov, B. Ripple Effect in the Supply Chain: An Analysis and Recent Literature. Int. J. Prod. Res. 2018, 56, 414–430. [Google Scholar] [CrossRef]
- Duong, A.T.B.; Pham, T.; Truong Quang, H.; Hoang, T.G.; McDonald, S.; Hoang, T.-H.; Pham, H.T. Ripple Effect of Disruptions on Performance in Supply Chains: An Empirical Study. Eng. Constr. Archit. Manag. 2024, 31, 1–22. [Google Scholar] [CrossRef]
- Ye, M.; Li, Y.; Ye, K. Developing an Assessment Model of Supply Chain Resilience in Prefabricated Construction Based on the Ripple Effect and Supply Chain Performance. Eng. Constr. Archit. Manag. 2025. ahead-of-print. [Google Scholar] [CrossRef]
- Lagos, C.I.; Herrera, R.F.; Mac Cawley, A.F.; Alarcón, L.F. Predicting Construction Schedule Performance with Last Planner System and Machine Learning. Autom. Constr. 2024, 167, 105716. [Google Scholar] [CrossRef]
- Zeng, N.; Ye, X.; Liu, Y.; König, M. BIM-Enabled Kanban System in Construction Logistics for Real-Time Demand Reporting and Pull Replenishment. Eng. Constr. Archit. Manag. 2024, 31, 3069–3096. [Google Scholar] [CrossRef]
- Rai, A.; Patnayakuni, R.; Seth, N. Firm Performance Impacts of Digitally Enabled Supply Chain Integration Capabilities. MIS Q. 2006, 30, 225–246. [Google Scholar] [CrossRef]
- Reiner, G.; Hofmann, P. Efficiency Analysis of Supply Chain Processes. Int. J. Prod. Res. 2006, 44, 5065–5087. [Google Scholar] [CrossRef]
- Tripathi, S.; Gupta, M. A Framework for Procurement Process Re-Engineering in Industry 4.0. Bus. Process Manag. J. 2020, 27, 439–458. [Google Scholar] [CrossRef]
- Cheng, J.C.; Law, K.H.; Bjornsson, H.; Jones, A.; Sriram, R.D. Modeling and Monitoring of Construction Supply Chains. Adv. Eng. Inform. 2010, 24, 435–455. [Google Scholar] [CrossRef]
- Hagedorn, P.; Liu, L.; König, M.; Hajdin, R.; Blumenfeld, T.; Stöckner, M.; Billmaier, M.; Grossauer, K.; Gavin, K. BIM-Enabled Infrastructure Asset Management Using Information Containers and Semantic Web. J. Comput. Civ. Eng. 2023, 37, 04022041. [Google Scholar] [CrossRef]
- Häußler, M.; Esser, S.; Borrmann, A. Code Compliance Checking of Railway Designs by Integrating BIM, BPMN and DMN. Autom. Constr. 2021, 121, 103427. [Google Scholar] [CrossRef]
- Patrício, L.; Varela, L.; Silveira, Z.; Felgueiras, C.; Pereira, F. A Framework for Integrating Robotic Process Automation with Artificial Intelligence Applied to Industry 5.0. Appl. Sci. 2025, 15, 7402. [Google Scholar] [CrossRef]
- Zhan, J.X.; Ling, Z.; Xu, Z.; Guo, L.; Zhuang, S. Driving Efficiency and Risk Management in Finance through AI and RPA. J. Adv. Comput. Syst. 2024, 4, 1–9. [Google Scholar] [CrossRef]
- Li, J.; Kassem, M. Applications of Distributed Ledger Technology (DLT) and Blockchain-Enabled Smart Contracts in Construction. Autom. Constr. 2021, 132, 103955. [Google Scholar] [CrossRef]
- Ye, X.; Zeng, N.; König, M. Systematic Literature Review on Smart Contracts in the Construction Industry: Potentials, Benefits, and Challenges. Front. Eng. Manag. 2022, 9, 196–213. [Google Scholar] [CrossRef]
- Grosan, C.; Abraham, A. Rule-Based Expert Systems. In Intelligent Systems; Intelligent Systems Reference Library; Springer: Berlin/Heidelberg, Germany, 2011; Volume 17, pp. 149–185. ISBN 978-3-642-21003-7. [Google Scholar]
- Murali Dhar, M.S.; Manimegalai, R. A Policy-Oriented Secured Service for the e-Commerce Applications in Cloud. Pers. Ubiquitous Comput. 2018, 22, 911–919. [Google Scholar] [CrossRef]
- Hosseini, M.R.; Martek, I.; Zavadskas, E.K.; Aibinu, A.A.; Arashpour, M.; Chileshe, N. Critical Evaluation of Off-Site Construction Research: A Scientometric Analysis. Autom. Constr. 2018, 87, 235–247. [Google Scholar] [CrossRef]
- Hou, L.; Tan, Y.; Luo, W.; Xu, S.; Mao, C.; Moon, S. Towards a More Extensive Application of Off-Site Construction: A Technological Review. Int. J. Constr. Manag. 2022, 22, 2154–2165. [Google Scholar] [CrossRef]
- Jin, X.; Shen, G.; Luo, L.; Zhou, X. Influence of Policies on Stakeholders to Drive the Success of Modular Integrated Construction in Hong Kong. Eng. Constr. Archit. Manag. 2024. ahead-of-print. [Google Scholar] [CrossRef]
- Lu, W.; Tan, T.; Xu, J.; Wang, J.; Chen, K.; Gao, S.; Xue, F. Design for Manufacture and Assembly (DfMA) in Construction: The Old and the New. Archit. Eng. Des. Manag. 2021, 17, 77–91. [Google Scholar] [CrossRef]
- Hwang, B.-G.; Shan, M.; Looi, K.-Y. Key Constraints and Mitigation Strategies for Prefabricated Prefinished Volumetric Construction. J. Clean. Prod. 2018, 183, 183–193. [Google Scholar] [CrossRef]
- Liu, Z.; Hwang, B.-G.; Lim, J.M. Prefabricated and Prefinished Volumetric Construction: Assessing Implementation Status, Perceived Benefits, and Critical Risk Factors in the Singapore Built Environment Sector. J. Manag. Eng. 2023, 39, 04023045. [Google Scholar] [CrossRef]
- Zhan, W.; Pan, W.; Law, W.; Shen, H. Stakeholders’ Knowledge, Attitudes, and Intentions of Adopting Modular Integrated Construction for Sustainable Development in Hong Kong. J. Manag. Eng. 2024, 40, 04023070. [Google Scholar] [CrossRef]
- Arshad, H.; Zayed, T. Critical Influencing Factors of Supply Chain Management for Modular Integrated Construction. Autom. Constr. 2022, 144, 104612. [Google Scholar] [CrossRef]
- Doran, D.; Giannakis, M. An Examination of a Modular Supply Chain: A Construction Sector Perspective. Supply Chain Manag. Int. J. 2011, 16, 260–270. [Google Scholar] [CrossRef]
- Yang, Z.; Lu, W. Lean Modular Integrated Construction Production Phase Planning under Uncertainties: A Big Data–Driven Optimization Approach. J. Constr. Eng. Manag. 2024, 150, 04024048. [Google Scholar] [CrossRef]
- Zhang, Y.; Pan, M.; Pan, W.; Yang, Y.; Wu, J. Enhancing Modular Construction Supply Chain: Drivers, Opportunities, Constraints, Concerns, Strategies, and Measures. Dev. Built Environ. 2024, 18, 100408. [Google Scholar] [CrossRef]
- Brandín, R.; Abrishami, S. IoT-BIM and Blockchain Integration for Enhanced Data Traceability in Offsite Manufacturing. Autom. Constr. 2024, 159, 105266. [Google Scholar] [CrossRef]
- Chen, C.; Dong, C.; Ng, C.T.; Shi, X. Operations Strategy for a Construction Supply Chain: Modular Integrated Construction and Blockchain Adoption. Int. Trans. Oper. Res. 2024, 31, 3999–4024. [Google Scholar] [CrossRef]
- Jiang, Y.; Liu, X.; Kang, K.; Wang, Z.; Zhong, R.Y.; Huang, G.Q. Blockchain-Enabled Cyber-Physical Smart Modular Integrated Construction. Comput. Ind. 2021, 133, 103553. [Google Scholar] [CrossRef]
- Wu, L.; Lu, W.; Xue, F.; Li, X.; Zhao, R.; Tang, M. Linking Permissioned Blockchain to Internet of Things (IoT)-BIM Platform for off-Site Production Management in Modular Construction. Comput. Ind. 2022, 135, 103573. [Google Scholar] [CrossRef]
- Chen, Q.; Hall, D.M.; Adey, B.T.; Haas, C.T. Identifying Enablers for Coordination across Construction Supply Chain Processes: A Systematic Literature Review. Eng. Constr. Archit. Manag. 2021, 28, 1083–1113. [Google Scholar] [CrossRef]
- Arashpour, M.; Wakefield, R.; Lee, E.W.M.; Chan, R.; Hosseini, M.R. Analysis of Interacting Uncertainties in On-Site and off-Site Activities: Implications for Hybrid Construction. Int. J. Proj. Manag. 2016, 34, 1393–1402. [Google Scholar] [CrossRef]
- Eastman, C.M.; Sacks, R. Relative Productivity in the AEC Industries in the United States for On-Site and Off-Site Activities. J. Constr. Eng. Manag. 2008, 134, 517–526. [Google Scholar] [CrossRef]
- Goh, M.; Goh, Y.M. Lean Production Theory-Based Simulation of Modular Construction Processes. Autom. Constr. 2019, 101, 227–244. [Google Scholar] [CrossRef]
- Wu, H.; Li, H.; Luo, X.; Jiang, S. Blockchain-Based on-Site Activity Management for Smart Construction Process Quality Traceability. IEEE Internet Things J. 2023, 10, 21554–21565. [Google Scholar] [CrossRef]
- Almashaqbeh, M.; El-Rayes, K. Minimizing Transportation Cost of Prefabricated Modules in Modular Construction Projects. Eng. Constr. Archit. Manag. 2022, 29, 3847–3867. [Google Scholar] [CrossRef]
- Hsu, P.-Y.; Angeloudis, P.; Aurisicchio, M. Optimal Logistics Planning for Modular Construction Using Two-Stage Stochastic Programming. Autom. Constr. 2018, 94, 47–61. [Google Scholar] [CrossRef]
- van Groesen, W.; Pauwels, P. Tracking Prefabricated Assets and Compliance Using Quick Response (QR) Codes, Blockchain and Smart Contract Technology. Autom. Constr. 2022, 141, 104420. [Google Scholar] [CrossRef]
- Hamledari, H.; Fischer, M. Construction Payment Automation Using Blockchain-Enabled Smart Contracts and Robotic Reality Capture Technologies. Autom. Constr. 2021, 132, 103926. [Google Scholar] [CrossRef]
- Yang, R.; Wakefield, R.; Lyu, S.; Jayasuriya, S.; Han, F.; Yi, X.; Yang, X.; Amarasinghe, G.; Chen, S. Public and Private Blockchain in Construction Business Process and Information Integration. Autom. Constr. 2020, 118, 103276. [Google Scholar] [CrossRef]
- Qian, X.; Papadonikolaki, E. Shifting Trust in Construction Supply Chains through Blockchain Technology. Eng. Constr. Archit. Manag. 2021, 28, 584–602. [Google Scholar] [CrossRef]
- Tezel, A.; Papadonikolaki, E.; Yitmen, I.; Hilletofth, P. Preparing Construction Supply Chains for Blockchain Technology: An Investigation of Its Potential and Future Directions. Front. Eng. Manag. 2020, 7, 547–563. [Google Scholar] [CrossRef]
- Sangari, M.S.; Mashatan, A. A Data-Driven, Comparative Review of the Academic Literature and News Media on Blockchain-Enabled Supply Chain Management: Trends, Gaps, and Research Needs. Comput. Ind. 2022, 143, 103769. [Google Scholar] [CrossRef]
- Celik, Y.; Petri, I.; Rezgui, Y. Integrating BIM and Blockchain across Construction Lifecycle and Supply Chains. Comput. Ind. 2023, 148, 103886. [Google Scholar] [CrossRef]
- Lu, W.; Wu, L. A Blockchain-Based Deployment Framework for Protecting Building Design Intellectual Property Rights in Collaborative Digital Environments. Comput. Ind. 2024, 159–160, 104098. [Google Scholar] [CrossRef]
- Reijers, H.A. Business Process Management: The Evolution of a Discipline. Comput. Ind. 2021, 126, 103404. [Google Scholar] [CrossRef]
- Alimoğlu, A.; Özturan, C. An Autonomous Blockchain-based Computational Broker for E-science. Concurr. Comput. 2024, 36, e8087. [Google Scholar] [CrossRef]
- Kang, G.; Cheng, H.; Liu, J.; Wen, Y.; Peng, J. Business Process Modeling for Industrial Internet Application via BPMN Extension. IEEE Trans. Autom. Sci. Eng. 2025, 22, 813–829. [Google Scholar] [CrossRef]
- López-Pintado, O.; Dumas, M.; García-Bañuelos, L.; Weber, I. Controlled Flexibility in Blockchain-Based Collaborative Business Processes. Inf. Syst. 2022, 104, 101622. [Google Scholar] [CrossRef]
- Mertens, D.; Kim, J.; Xu, J.; Kim, E.; Lee, C. Smart Flow: A Provenance-Supported Smart Contract Workflow Architecture. Clust. Comput. 2024, 27, 8173–8187. [Google Scholar] [CrossRef]
- Pham, V.H.S.; Vo, T.T.; Dang, N.T.N. Applying Blockchain Technology in Smart Contracts for Construction Payment: A Comprehensive Solution for Lumpsum Contracts. Asian J. Civ. Eng. 2024, 25, 3549–3564. [Google Scholar] [CrossRef]
- Yoon, J.H.; Aurangzeb, I.; McNamara, S. BIM- and Blockchain-Enabled Automatic Procurement System (BBAPS) Removing Relationship Bias. Autom. Constr. 2024, 168, 105779. [Google Scholar] [CrossRef]
- Agostinelli, S.; Hohenadl, T.; Marrella, A.; Martínez-Rojas, A. SmartRPA: Generating Software Robots from User Interface Logs. SoftwareX 2025, 29, 101995. [Google Scholar] [CrossRef]
- Cabello Ruiz, R.; Jiménez Ramírez, A.; Escalona Cuaresma, M.J.; González Enríquez, J. Hybridizing Humans and Robots: An RPA Horizon Envisaged from the Trenches. Comput. Ind. 2022, 138, 103615. [Google Scholar] [CrossRef]
- Nielsen, I.E.; Piyatilake, A.; Thibbotuwawa, A.; Silva, M.M.D.; Bocewicz, G.; Banaszak, Z.A. Benefits Realization of Robotic Process Automation (RPA) Initiatives in Supply Chains. IEEE Access 2023, 11, 37623–37636. [Google Scholar] [CrossRef]
- Syed, R.; Suriadi, S.; Adams, M.; Bandara, W.; Leemans, S.J.J.; Ouyang, C.; ter Hofstede, A.H.M.; van de Weerd, I.; Wynn, M.T.; Reijers, H.A. Robotic Process Automation: Contemporary Themes and Challenges. Comput. Ind. 2020, 115, 103162. [Google Scholar] [CrossRef]
- Afrin, S.; Roksana, S.; Akram, R. AI-Enhanced Robotic Process Automation: A Review of Intelligent Automation Innovations. IEEE Access 2024, 13, 173–197. [Google Scholar] [CrossRef]
- Chakraborty, A.; Bhattacharyya, S.; De, D.; Mahmud, M.; Banerjee, J.S. Intelligent Automation Framework Using AI and RPA: An Introduction. In Confluence of Artificial Intelligence and Robotic Process Automation; Bhattacharyya, S., Banerjee, J.S., De, D., Eds.; Springer Nature: Singapore, 2023; pp. 1–13. ISBN 978-981-19-8296-5. [Google Scholar]
- Kanakov, F.; Prokhorov, I. Analysis and Applicability of Artificial Intelligence Technologies in the Field of RPA Software Robots for Automating Business Processes. Procedia Comput. Sci. 2022, 213, 296–300. [Google Scholar] [CrossRef]
- Zeng, N.; Han, L.; Liu, Y.; Yuan, J.; Li, Q. Design Science Research (DSR) in Construction: Theoretical Conceptualization of Practice and Practical Realization of Theory. Autom. Constr. 2025, 176, 106298. [Google Scholar] [CrossRef]
- Hevner, A.R.; March, S.T.; Park, J.; Ram, S. Design Science in Information Systems Research. MIS Q. 2004, 28, 75–105. [Google Scholar] [CrossRef]










| Key Indicator | Pre-Implementation (August 2024 MSB: 9) | Post-Implementation (December 2024 MSB: 11) | Improvement (%) |
|---|---|---|---|
| Average MSB Planning Time (hours) | 8.2 | 3.1 | 62.20% |
| Order-to-Delivery Lead Time (days) | 15.7 | 9.4 | 40.13% |
| MSB Multi-party Coordination Negotiation Time (hours) | 6.0 | 2.0 | 66.67% |
| Supply Delay Incidents (per month) | 5 | 2 | 60.00% |
| Cumulative Supply Delay Time (days) | 14 | 3 | 78.57% |
| Outcome | Level β2 (95% CI) | Slope β3 (95% CI) | Expedite × Post (95% CI) | Slowdown × Post (95% CI) | MSB-SI × Post (95% CI) | Notes |
|---|---|---|---|---|---|---|
| Lead time (days) | −2.03 [−2.87, −1.19] | −0.04 [−0.09, +0.01] | −0.47 [−0.83, −0.11] | +0.33 [+0.05, +0.61] | −0.62 [−1.03, −0.21] | Shorter cycle; expedite > regular |
| Approval cycle (h) | −5.98 [−8.23, −3.73] | −0.13 [−0.25, −0.01] | −1.40 [−2.75, −0.06] | +2.55 [+0.71, +4.39] | −3.11 [−5.28, −0.94] | Faster approvals; slowdown offsets |
| Exception rate (%) | −1.79 [−2.41, −1.17] | −0.02 [−0.06, +0.02] | −0.19 [−0.35, −0.03] | +0.53 [+0.29, +0.77] | −0.41 [−0.72, −0.10] | Lower defect exceptions |
| No. | Participant’s Role | Age | Years of Experience | Field of Expertise |
|---|---|---|---|---|
| 1 | Senior Manager | 46 | 23 | Overall project manager |
| 2 | Senior Engineer | 50 | 25 | Construction manager |
| 3 | Manager | 30 | 9 | Procurement manager |
| 4 | Engineer | 42 | 19 | Quality control manager |
| 5 | Supplier | 45 | 20 | Supplier representatives |
Disclaimer/Publisher’s Note: The statements, opinions and data contained in all publications are solely those of the individual author(s) and contributor(s) and not of MDPI and/or the editor(s). MDPI and/or the editor(s) disclaim responsibility for any injury to people or property resulting from any ideas, methods, instructions or products referred to in the content. |
© 2025 by the authors. Licensee MDPI, Basel, Switzerland. This article is an open access article distributed under the terms and conditions of the Creative Commons Attribution (CC BY) license (https://creativecommons.org/licenses/by/4.0/).
Share and Cite
Zeng, N.; Ye, X.; Chen, S.; Liu, Y.; Li, Q. Transforming Modular Construction Supply Chains: Integrating Smart Contracts and Robotic Process Automation (RPA) for Enhanced Coordination and Automation. Appl. Sci. 2025, 15, 11670. https://doi.org/10.3390/app152111670
Zeng N, Ye X, Chen S, Liu Y, Li Q. Transforming Modular Construction Supply Chains: Integrating Smart Contracts and Robotic Process Automation (RPA) for Enhanced Coordination and Automation. Applied Sciences. 2025; 15(21):11670. https://doi.org/10.3390/app152111670
Chicago/Turabian StyleZeng, Ningshuang, Xuling Ye, Shiqi Chen, Yan Liu, and Qiming Li. 2025. "Transforming Modular Construction Supply Chains: Integrating Smart Contracts and Robotic Process Automation (RPA) for Enhanced Coordination and Automation" Applied Sciences 15, no. 21: 11670. https://doi.org/10.3390/app152111670
APA StyleZeng, N., Ye, X., Chen, S., Liu, Y., & Li, Q. (2025). Transforming Modular Construction Supply Chains: Integrating Smart Contracts and Robotic Process Automation (RPA) for Enhanced Coordination and Automation. Applied Sciences, 15(21), 11670. https://doi.org/10.3390/app152111670

