Accurate Multi-Step State of Charge Prediction for Electric Vehicle Batteries Using the Wavelet-Guided Temporal Feature Enhanced Informer
Abstract
1. Introduction
1.1. Literature Review
1.2. Research Gap and Method Proposal
1.3. Key Contribution and Paper Organization
- (1)
- A novel SOC prediction model, the Wavelet-Guided Temporal Feature Enhanced Informer (WG-TFE-Informer), is proposed for multi-step forecasting tasks to enhance noise robustness and enable the efficient extraction of multi-scale temporal features.
- (2)
- A temporal edge enhancement (TEE) module is designed and integrated into the sparse attention mechanism to improve the model’s sensitivity to fine-grained temporal variations, thereby enhancing its ability to capture subtle sequential dynamics and improving overall prediction performance.
- (3)
- A comprehensive SOC prediction framework is constructed, which incorporates battery characteristics, driver behavior, and environmental factors such as terrain. The model achieves a mean relative error (MRE) of 0.21% for short-term predictions (1 min) and maintaining minimal error fluctuation at just 0.62% for long-term predictions (20 min), showcasing robust multi-scale prediction capability.
- (4)
- Ablation experiments are conducted to evaluate the contributions of the modules. Results show a significant improvement in prediction accuracy, with the MRE reduced from 3.06% to 0.89%, under 20-min SOC prediction, clearly outperforming baseline models and confirming the effectiveness and practical value of the proposed approach.
2. SOC Estimation Factor
2.1. Vehicle Operating Data
2.2. Environmental Data
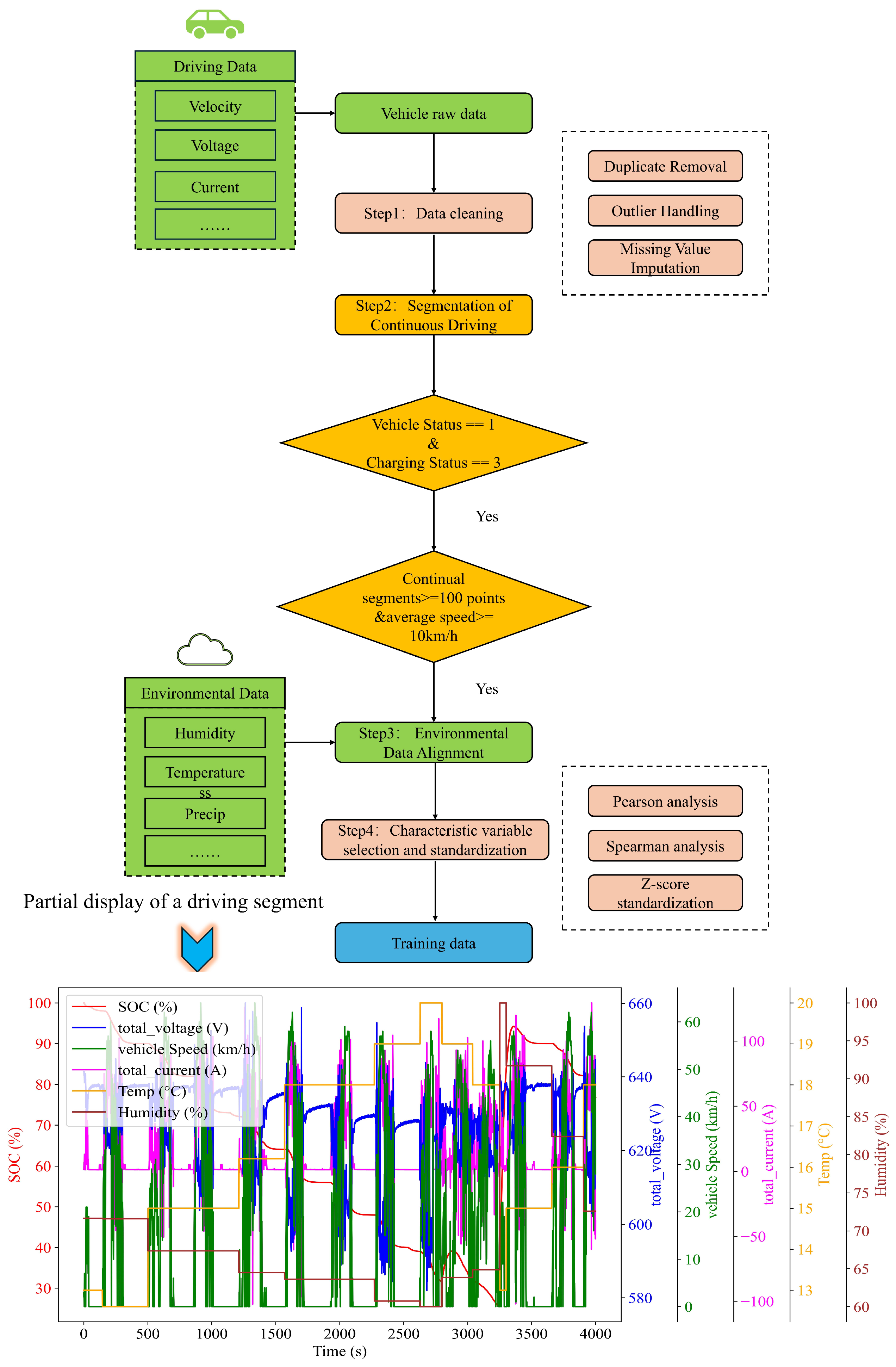
2.3. Data Pre-Processing
2.4. SOC Reconfiguration
3. Proposed Framework
3.1. Informer
3.1.1. ProbSparse Self-Attention
3.1.2. Encoder Distillation Mechanism
3.2. Improved Encoding Structure
3.2.1. LightGBM
3.2.2. Wavelet Convolutions
3.3. TEE Block
3.3.1. Edge Feature Extraction
3.3.2. Edge Enhancement Convolution
3.3.3. Residual Connection and Output
3.4. WG-TFE-Informer Network
4. Experiments Design
4.1. Assessment of Model Validity
4.2. Multi-Step SOC Forecasting and Model Comparison on Real-World Data
4.3. Modular Ablation Study
5. Conclusions
- Incorporation of battery health (SOH): With the continuous accumulation of vehicle operation data, SOC prediction will be extended to include battery degradation effects by integrating SOH into the modeling framework. This will allow dynamic model updates across the battery’s life cycle.
- Multi-vehicle generalization evaluation: More electric vehicles with diverse driving behaviors and environmental conditions will be involved to assess the model’s adaptability and robustness across different geographies and user profiles.
- Federated learning deployment: A federated learning framework will be adopted to aggregate local model weights from individual vehicles, enabling cross-vehicle knowledge sharing and improving overall model generalization and security.
Author Contributions
Funding
Institutional Review Board Statement
Informed Consent Statement
Data Availability Statement
Conflicts of Interest
References
- Cui, D.; Wang, Z.; Liu, P.; Wang, S.; Zhang, Z.; Dorrell, D.G.; Li, X. Battery electric vehicle usage pattern analysis driven by massive real-world data. Energy 2022, 250, 123837. [Google Scholar] [CrossRef]
- Rainieri, G.; Buizza, C.; Ghilardi, A. The psychological, human factors and socio-technical contribution: A systematic review towards range anxiety of battery electric vehicles’ drivers. Transp. Res. Part F Traffic Psychol. Behav. 2023, 99, 52–70. [Google Scholar] [CrossRef]
- Hariharan, C.; Gunadevan, D.; Prakash, S.A.; Latha, K.; Raj, V.A.A.; Velraj, R. Simulation of battery energy consumption in an electric car with traction and HVAC model for a given source and destination for reducing the range anxiety of the driver. Energy 2022, 249, 123657. [Google Scholar] [CrossRef]
- Singh, A.; Pal, K.; Vishwakarma, C. State of charge estimation techniques of Li-ion battery of electric vehicles. E-Prime Electr. Eng. Electron. Energy 2023, 6, 100328. [Google Scholar] [CrossRef]
- Zhang, F.; Wang, L.; Coskun, S.; Pang, H.; Cui, Y.; Xi, J. Energy management strategies for hybrid electric vehicles: Review, classification, comparison, and outlook. Energies 2020, 13, 3352. [Google Scholar] [CrossRef]
- Hong, J.; Wang, Z.; Chen, W.; Wang, L.Y.; Qu, C. Online joint-prediction of multi-forward-step battery SOC using LSTM neural networks and multiple linear regression for real-world electric vehicles. J. Energy Storage 2020, 30, 101459. [Google Scholar] [CrossRef]
- Guo, S.; Ma, L. A comparative study of different deep learning algorithms for lithium-ion batteries on state-of-charge estimation. Energy 2023, 263, 125872. [Google Scholar] [CrossRef]
- El-Dalahmeh, M.A.; Al-Greer, M.; El-Dalahmeh, M.D.; Bashir, I. Physics-based model informed smooth particle filter for remaining useful life prediction of lithium-ion battery. Measurement 2023, 214, 112838. [Google Scholar] [CrossRef]
- Hu, X.; Feng, F.; Liu, K.; Zhang, L.; Xie, J.; Liu, B. State estimation for advanced battery management: Key challenges and future trends. Renew. Sustain. Energy Rev. 2019, 114, 109334. [Google Scholar] [CrossRef]
- Khaleghi, S.; Karimi, D.; Beheshti, S.H.; Hosen, M.S.; Behi, H.; Berecibar, M.; Van Mierlo, J. Online health diagnosis of lithium-ion batteries based on nonlinear autoregressive neural network. Appl. Energy 2021, 282, 116159. [Google Scholar] [CrossRef]
- Dong, C.; Wang, G. Estimation of power battery SOC based on improved BP neural network. In Proceedings of the 2014 IEEE International Conference on Mechatronics and Automation, Tianjin, China, 3–6 August 2014; pp. 2022–2027. [Google Scholar]
- Ren, X.; Liu, S.; Yu, X.; Dong, X. A method for state-of-charge estimation of lithium-ion batteries based on PSO-LSTM. Energy 2021, 234, 121236. [Google Scholar] [CrossRef]
- Jiao, M.; Wang, D.; Qiu, J. A GRU-RNN based momentum optimized algorithm for SOC estimation. J. Power Sources 2020, 459, 228051. [Google Scholar] [CrossRef]
- Xie, Y.; Wang, S.; Zhang, G.; Fan, Y.; Fernandez, C.; Blaabjerg, F. Optimized multi-hidden layer long short-term memory modeling and suboptimal fading extended Kalman filtering strategies for the synthetic state of charge estimation of lithium-ion batteries. Appl. Energy 2023, 336, 120866. [Google Scholar] [CrossRef]
- Chen, J.; Feng, X.; Jiang, L.; Zhu, Q. State of charge estimation of lithium-ion battery using denoising autoencoder and gated recurrent unit recurrent neural network. Energy 2021, 227, 120451. [Google Scholar] [CrossRef]
- Zou, R.; Duan, Y.; Wang, Y.; Pang, J.; Liu, F.; Sheikh, S.R. A novel convolutional informer network for deterministic and probabilistic state-of-charge estimation of lithium-ion batteries. J. Energy Storage 2023, 57, 106298. [Google Scholar] [CrossRef]
- Shen, H.; Zhou, X.; Wang, Z.; Wang, J. State of charge estimation for lithium-ion battery using Transformer with immersion and invariance adaptive observer. J. Energy Storage 2022, 45, 103768. [Google Scholar] [CrossRef]
- Zhou, H.; Zhang, S.; Peng, J.; Zhang, S.; Li, J.; Xiong, H.; Zhang, W. Informer: Beyond efficient transformer for long sequence time-series forecasting. In Proceedings of the AAAI Conference on Artificial Intelligence, Virtually, 2–9 February 2021; Volume 35, pp. 11106–11115. [Google Scholar]
- Yingjie, H.; Yuefeng, L.; Haodong, B.; Wei, G.; Xiaoyan, Z. State-of-Charge Estimation of Lithium-ion Battery Based on Informer and Its Sparse Optimization Method. Acta Electron. Sin. 2023, 51, 50–56. [Google Scholar]
- Li, Q.; Ren, X.; Zhang, F.; Gao, L.; Hao, B. A novel ultra-short-term wind power forecasting method based on TCN and Informer models. Comput. Electr. Eng. 2024, 120, 109632. [Google Scholar] [CrossRef]
- Guo, K.; Zhu, Y.; Zhong, Y.; Wu, K.; Yang, F. An Informer-LSTM Network for State-of-Charge Estimation of Lithium-Ion Batteries. In Proceedings of the 2023 Global Reliability and Prognostics and Health Management Conference (PHM-Hangzhou), Hangzhou, China, 12–15 October 2023; pp. 1–7. [Google Scholar]
- Ren, W.; Xie, X.; Yi, Y.; Qi, C.; Huang, Y.; Feng, M.; Zheng, T. The LiFePO4 battery lifespan SoC estimation using Ham-Informer and internal pressure. J. Energy Storage 2024, 88, 111474. [Google Scholar] [CrossRef]
- Buchicchio, E.; De Angelis, A.; Santoni, F.; Carbone, P.; Bianconi, F.; Smeraldi, F. Battery SOC estimation from EIS data based on machine learning and equivalent circuit model. Energy 2023, 283, 128461. [Google Scholar] [CrossRef]
- Stefenon, S.F.; Seman, L.O.; da Silva, E.C.; Finardi, E.C.; dos Santos Coelho, L.; Mariani, V.C. Hypertuned wavelet convolutional neural network with long short-term memory for time series forecasting in hydroelectric power plants. Energy 2024, 313, 133918. [Google Scholar] [CrossRef]
- Wang, Z.; Hong, T.; Li, H.; Piette, M.A. Predicting city-scale daily electricity consumption using data-driven models. Adv. Appl. Energy 2021, 2, 100025. [Google Scholar] [CrossRef]
- Gao, S.; Zhang, P.; Yan, T.; Lu, H. Multi-scale and detail-enhanced segment anything model for salient object detection. In Proceedings of the 32nd ACM International Conference on Multimedia, Melbourne, VIC, Australia, 28 October–1 November 2024; pp. 9894–9903. [Google Scholar]
- GB/T 32960–2016; Communication Protocol Between Electric Vehicle and Off-Board Monitoring and Management System. Standardization Administration of China: Beijing, China, 2016.
- Xu, H.; Liu, Y.; Li, J.; Yu, H.; An, X.; Ma, K.; Liang, Y.; Hu, X.; Zhang, H. Study on the influence of high and low temperature environment on the energy consumption of battery electric vehicles. Energy Rep. 2023, 9, 835–842. [Google Scholar] [CrossRef]
- Miotti, M.; Needell, Z.A.; Ramakrishnan, S.; Heywood, J.; Trancik, J.E. Quantifying the impact of driving style changes on light-duty vehicle fuel consumption. Transp. Res. Part D Transp. Environ. 2021, 98, 102918. [Google Scholar] [CrossRef]
- Ahmed, H.; Çelik, D. Sliding mode based adaptive linear neuron proportional resonant control of Vienna rectifier for performance improvement of electric vehicle charging system. J. Power Sources 2022, 542, 231788. [Google Scholar] [CrossRef]
- Hong, J.; Wang, Z.; Yao, Y. Fault prognosis of battery system based on accurate voltage abnormity prognosis using long short-term memory neural networks. Appl. Energy 2019, 251, 113381. [Google Scholar] [CrossRef]
- Zheng, Y.; Ouyang, M.; Han, X.; Lu, L.; Li, J. Investigating the error sources of the online state of charge estimation methods for lithium-ion batteries in electric vehicles. J. Power Sources 2018, 377, 161–188. [Google Scholar] [CrossRef]
- Deng, T.; Zhao, Y.; Wang, S.; Yu, H. Sales forecasting based on LightGBM. In Proceedings of the 2021 IEEE International Conference on Consumer Electronics and Computer Engineering (ICCECE), Guangzhou, China, 15–17 January 2021; pp. 383–386. [Google Scholar]
- Yang, G.; Du, S.; Duan, Q.; Su, J. A Novel Data-Driven Method for Medium-Term Power Consumption Forecasting Based on Transformer-LightGBM. Mob. Inf. Syst. 2022, 2022, 5465322. [Google Scholar] [CrossRef]
- Hao, W.; Cominola, A.; Castelletti, A. Combining wavelet-enhanced feature selection and deep learning techniques for multi-step forecasting of urban water demand. Environ. Res. Infrastruct. Sustain. 2024, 4, 035005. [Google Scholar] [CrossRef]
- Finder, S.E.; Amoyal, R.; Treister, E.; Freifeld, O. Wavelet convolutions for large receptive fields. In Proceedings of the European Conference on Computer Vision; Springer: Cham, Switzerland, 2025; pp. 363–380. [Google Scholar]
- Wu, L.; Zhang, Y. Attention-based encoder-decoder networks for state of charge estimation of lithium-ion battery. Energy 2023, 268, 126665. [Google Scholar] [CrossRef]
- Chandran, V.; Patil, C.K.; Karthick, A.; Ganeshaperumal, D.; Rahim, R.; Ghosh, A. State of charge estimation of lithium-ion battery for electric vehicles using machine learning algorithms. World Electr. Veh. J. 2021, 12, 38. [Google Scholar] [CrossRef]
- El-Sayed, E.I.; ElSayed, S.K.; Alsharef, M. Data-driven approaches for state-of-charge estimation in battery electric vehicles using machine and deep learning techniques. Sustainability 2024, 16, 9301. [Google Scholar] [CrossRef]
- Lin, S.L. Deep learning-based state of charge estimation for electric vehicle batteries: Overcoming technological bottlenecks. Heliyon 2024, 10, e35780. [Google Scholar] [CrossRef] [PubMed]
- Chemali, E.; Kollmeyer, P.J.; Preindl, M.; Ahmed, R.; Emadi, A. Long short-term memory networks for accurate state-of-charge estimation of Li-ion batteries. IEEE Trans. Ind. Electron. 2017, 65, 6730–6739. [Google Scholar] [CrossRef]
- Bian, C.; He, H.; Yang, S. Stacked bidirectional long short-term memory networks for state-of-charge estimation of lithium-ion batteries. Energy 2020, 191, 116538. [Google Scholar] [CrossRef]
- Bian, C.; He, H.; Yang, S.; Huang, T. State-of-charge sequence estimation of lithium-ion battery based on bidirectional long short-term memory encoder-decoder architecture. J. Power Sources 2020, 449, 227558. [Google Scholar] [CrossRef]
- Sun, C.; Gao, M.; Cai, H.; Xu, F.; Zhu, C. Data-driven state-of-charge estimation of a lithium-ion battery pack in electric vehicles based on real-world driving data. J. Energy Storage 2024, 101, 113986. [Google Scholar] [CrossRef]
- Li, R.; Wang, H.; Dai, H.; Hong, J.; Tong, G.; Chen, X. Accurate state of charge prediction for real-world battery systems using a novel dual-dropout-based neural network. Energy 2022, 250, 123853. [Google Scholar] [CrossRef]
- Hong, J.; Liang, F.; Yang, H.; Zhang, C.; Zhang, X.; Zhang, H.; Wang, W.; Li, K.; Yang, J. Multi-forword-step state of charge prediction for real-world electric vehicles battery systems using a novel LSTM-GRU hybrid neural network. Etransportation 2024, 20, 100322. [Google Scholar] [CrossRef]
- Feng, Z.; Zhang, J.; Jiang, H.; Yao, X.; Qian, Y.; Zhang, H. Energy consumption prediction strategy for electric vehicle based on LSTM-transformer framework. Energy 2024, 302, 131780. [Google Scholar] [CrossRef]














| Field Name | Description | Example |
|---|---|---|
| Battery and Power System | ||
| batt_SOC | Battery state of charge (%) | 72 |
| batt_vol | Total battery voltage (V) | 558.2 |
| main_batt_cur | Main motor battery current (A) | 135.6 |
| cell_vol_min | Minimum cell voltage (V) | 3.251 |
| cell_vol_max | Maximum cell voltage (V) | 3.497 |
| cell_temp_min | Minimum battery cell temperature (°C) | 21 |
| cell_temp_max | Maximum battery cell temperature (°C) | 35 |
| main_motor_temp | Main motor temperature (°C) | 56 |
| main_motor_rs | Main motor rotational speed (rpm) | 1840 |
| Driver Behavior Features | ||
| acc_pedal | Accelerator pedal position (%) | 43 |
| brake_pedal | Brake pedal engagement status | 1 |
| turn_sharp_freq | Frequency of sharp turns (times/min) | 3 |
| Terrain and Spatial Context | ||
| elevation | Vehicle elevation (m) | 135 |
| direction | Driving direction angle (°) | 185 |
| Field Name | Description | Example |
|---|---|---|
| temp | Ambient temperature (°C) | 24.6 |
| dew | Dew point temperature (°C) | 18.3 |
| humidity | Relative humidity (%) | 76 |
| precip | Precipitation amount (mm) | 1.2 |
| windspeed | Wind speed (km/h) | 13.5 |
| winddir | Wind direction (°) | 220 |
| visibility | Visibility (km) | 10.0 |
| feelslike | Feels-like temperature (°C) | 26.1 |
| Algorithm | MAE (%) | MAX (%) |
|---|---|---|
| ANN [38] | 4.505 | – |
| LR [39] | 3.916 | – |
| SVR [39] | 3.273 | – |
| DNN [40] | 2.502 | – |
| LSTM [41] | 1.606 | – |
| SBLSTM [42] | 1.20 | 6.00 |
| BLSTM-ED [43] | 1.07 | 4.62 |
| SPA-ED [37] | 0.77 | 1.98 |
| WG-TFE-Informer | 0.28 | 0.54 |
| Model | Wavelet Convolutions | LightGBM | TEE | (%) |
|---|---|---|---|---|
| Informer | ✗ | ✗ | ✗ | 3.06 |
| Model1 | ✓ | ✗ | ✗ | 2.59 |
| Model2 | ✗ | ✓ | ✗ | 3.03 |
| Model3 | ✗ | ✗ | ✓ | 2.27 |
| Model4 | ✓ | ✓ | ✗ | 1.98 |
| Model5 | ✓ | ✗ | ✓ | 1.56 |
| Model6 | ✗ | ✓ | ✓ | 2.23 |
| WG-TFE-Informer | ✓ | ✓ | ✓ | 0.89 |
Disclaimer/Publisher’s Note: The statements, opinions and data contained in all publications are solely those of the individual author(s) and contributor(s) and not of MDPI and/or the editor(s). MDPI and/or the editor(s) disclaim responsibility for any injury to people or property resulting from any ideas, methods, instructions or products referred to in the content. |
© 2025 by the authors. Licensee MDPI, Basel, Switzerland. This article is an open access article distributed under the terms and conditions of the Creative Commons Attribution (CC BY) license (https://creativecommons.org/licenses/by/4.0/).
Share and Cite
Liu, C.; Pei, L. Accurate Multi-Step State of Charge Prediction for Electric Vehicle Batteries Using the Wavelet-Guided Temporal Feature Enhanced Informer. Appl. Sci. 2025, 15, 11431. https://doi.org/10.3390/app152111431
Liu C, Pei L. Accurate Multi-Step State of Charge Prediction for Electric Vehicle Batteries Using the Wavelet-Guided Temporal Feature Enhanced Informer. Applied Sciences. 2025; 15(21):11431. https://doi.org/10.3390/app152111431
Chicago/Turabian StyleLiu, Chuke, and Ling Pei. 2025. "Accurate Multi-Step State of Charge Prediction for Electric Vehicle Batteries Using the Wavelet-Guided Temporal Feature Enhanced Informer" Applied Sciences 15, no. 21: 11431. https://doi.org/10.3390/app152111431
APA StyleLiu, C., & Pei, L. (2025). Accurate Multi-Step State of Charge Prediction for Electric Vehicle Batteries Using the Wavelet-Guided Temporal Feature Enhanced Informer. Applied Sciences, 15(21), 11431. https://doi.org/10.3390/app152111431

