Mitigating Crossfire Attacks via Topology Spoofing Based on ENRNN-MTD
Abstract
1. Introduction
- (1)
- (2)
- (3)
- Defense algorithms based on Virtual Networks [12,13,14,15] can protect the real network topology and characteristics by blocking network reconnaissance and implementing other strategies. However, they fail to account for complex topological structures during the reconnaissance phase, thereby limiting their practical application.
- We propose a topology spoofing defense mechanism based on GNN. By designing a novel network topology encoding method and adopting depth-first search (DFS) traversal, the network topology is encoded into a set of quintuples consisting of edge sequences and node sequences. Based on the graph neural network model, a large number of virtual topologies with similar structures but distinct differences are generated. This effectively addresses the issue of low randomization in the dynamic defense of virtual topologies and enhances the defense capability during the network detection phase.
- A dynamic stealth defense mechanism based on IP hopping is proposed. By leveraging Moving Target Defense (MTD), a random address-hopping technique using chaotic sequences was designed to conceal the key node information of core services and enhance defense capabilities during the attack phase.
- The evaluation was achieved by implementing a topology spoofing defense prototype system that was optimized by fine-tuning the parameters of the GNN and IP hop mechanisms. Experimental results demonstrate that our approach reduces the server response time by over 60% under crossfire attacks compared to an undefended system, while introducing less than 10% additional CPU overhead and maintaining sub-10 ms latency for legitimate traffic.
2. Related Work
2.1. Topology Spoofing Defense Scheme
- (1)
- Flow Rerouting (FR)-based methods. LinkBait [5] introduced a link ambiguity algorithm that selectively rerouted probe flows to conceal target links from adversaries, misleading them into identifying a decoy link as the target. SPIFFY [6] increases attack costs and enhances attack traffic detection by temporarily expanding the core link bandwidth through Software-Defined Networking (SDN). Kim et al. proposed EqualNet [7], a secure long-term network topology obfuscation framework that is able to balance flow density to prevent attackers from targeting network bottlenecks and link flooding. Zhou et al. presented PRDD [8], an SDN-based persistent routing diversification defense method that mitigates attacks on routing nodes by identifying persistent links through congestion measurements and deploying multiple agents on the entry switches of attacked persistent links in a scalable manner.
- (2)
- Overlay Network (ON)-based methods. Trassare et al. [10] hid the critical routes and links by mapping the false topology to remote attackers through traceroute. Meier et al. proposed NetHide [11], a network topology obfuscation framework that can transform topology obfuscation into a multi-objective optimization problem based on security requirements and availability indicators. By leveraging P4 programmable switches, NetHide provides attackers with false network topology information while maintaining traceroute availability and link security.
- (3)
- Virtual Network (VN)-based methods. The Reconnaissance Deception System (RDS) [13] obstructs network reconnaissance by delaying the adversaries’ scanning techniques and invalidating the collected information while minimizing the impact of performance on legitimate traffic. Aydeger et al. [12] applied Network Function Virtualization (NFV) to deceive attackers with false topology information without exposing the actual network structure. Kim et al. [16] proposed an SDN-based active defense method, SDHoneyNet, which leveraged the SDN switches’ statistical functions to identify the key network nodes potentially containing bottleneck links. the Barabási-Albert model [17] deploys a decoy network following a power law distribution near these nodes. Liu et al. [18] introduced NetObfu, a lightweight and cost-effective network topology spoofing method that is able to compute a virtual topology under security constraints, minimizing costs while ensuring that each node responded to the attackers’ detection attempts based on the spoofed topology. BOTTLENET [15] presented a comprehensive topology spoofing framework that offers a range of bottleneck metrics and topology spoofing algorithms, enabling the construction and deployment of more secure virtual topologies.
2.2. Graph Generation Models
2.3. Moving Target Defense Method Based on IP Hopping
3. System Model
3.1. Threat Modeling
3.2. Defense Architecture
- (1)
- Reconnaissance phase (main defense actions include steps 1–5). In period T, the defender detects topology exploration activities within the network and utilizes the topology analysis component to gather information on current physical network nodes, links, and related structures, thereby constructing a corresponding graph representation. Using DFS encoding, this graph structure is converted into sequence data and processed by a hierarchical recurrent neural network model, that is, a topology generator, to create a large set of random virtual network topologies stored in a topology pool. This randomness prevents attackers from accurately identifying structural changes, exploiting vulnerabilities, and predicting future virtual topologies.
- (2)
- Attack phase (main defense actions include steps 6–9). If the attacker successfully identifies the target node during the detection phase, the defender transitions to the attack phase. First, the hopping strategy management component generates a targeted hopping scheme based on existing network topology. Then, IP address hopping is implemented as the core mechanism to update the network node information. Finally, the rule generator component issues forwarding rules to the controller. The primary defense objective at this stage is to conceal the key node information, maximizing the attacker’s cost while ensuring that legitimate users receive timely forwarding table updates to maintain normal business traffic transmission.
4. Proposed Defense Methods
4.1. Virtual Topology Generation Based on Hierarchical Recurrent Neural Networks
- (1)
- Graph Structure Encoding. First, the graph structure of the real network was converted into sequence information using DFS coding.
- (2)
- Virtual topology generation. Edge-level and node-level recurrent networks in ENRNN were utilized to learn the graph structure and edge relationships, enabling the capture of potential topology changes.
4.1.1. DFS Encoding
4.1.2. Virtual Topology Generation
- (1)
- Edge-level Recurrent Neural Network (ELRNN)
- (2)
- Node-level Recurrent Neural Network (NLRNN)
4.2. Random Address Hopping Defense Based on Chaotic Sequence
4.2.1. Address Hopping Mechanism of RAH-CS
4.2.2. Hopping Flow of IP Address
- (1)
- Source host a sends the packets with IP address (RIPa, LVIPb) to the directly connected source OpenFlow switch to initiate a communication request. Upon receiving the packets, the source switch matches them against their flow tables, updates their IP address to (HVIPa, HVIPb) based on the flow table information, and forwards them through the designated forwarding port.
- (2)
- The modified packets continue to be forwarded along the designated route, and at the destination OpenFlow switch, their IP address is updated to (LVIPa, RIPb) based on the flow table information before being delivered to the destination host b.
- (3)
- Upon receiving the correct data packets, the destination host b sends the response packets with the IP address (RIPb, LVIPa), which are modified to (HVIPb, HVIPa) at the destination switch. The modified packets were then forwarded along the corresponding path to the source switch.
- (4)
- The source switch modifies the packet addresses from (HVIPb, HVIPa) to (LVIPb, RIPa) and forwards them to the source host a, completing the communication process.
4.3. Computational Complexity Analysis
5. Experiment and Discussion
5.1. Experimental Settings
- (1)
- Network size: The simulated network had 50 nodes, which consisted of 24 guest hosts, 4 OpenFlow vSwitches, 4 attack hosts, 16 decoy servers, a target server and a controller. The POX was selected as the SDN controller for generating and delivering defense mechanisms as well as for traffic control. The bandwidth of all links in the network was set to 300 kb/s.
- (2)
- Attacker models: During the attack phase, common topology probes and IP flooding tools were used. Firstly, the attack hosts executed the traceroute command to find all links connecting target server and decoy server in the target area and ultimately obtained the link map. Then, the flow density of all links in the link map would be calculated and the links with high flow density would be selected as target link. And finally, the HPING-3 was used to simulate attack flow, and the crossfire attack was simulated by sending attack flows of different attack intensities. The bandwidth of each attack flow was set to 100 kb/s.
- (3)
- Experimental datasets: To assess the effectiveness of our method, we used the Internet Topology Zoo dataset [37], which aggregates over 300 network maps from ISPs, data centers, academic networks, and more. This dataset contains metadata such as detailed information about nodes and links, network types, and source citations. It covers various network snapshots ranging from the ARPANET in 1969 to those after 2006. It provides important data support for research in computer science and engineering fields, including network structure analysis, network dynamic feature research, and network topology simulation and performance evaluation.
- (4)
- Parameters for the GNN training and IP-hopping mechanisms: ENRNN, implemented using the PyTorch 1.11.0+cu115 version, was applied to generate random virtual topologies for deception defense. During training, the Internet Topology Zoo dataset was split in an 8:1:1 ratio for the training, validation, and test sets. The training and validation sets were used for model training and validation, respectively, whereas the test set evaluated the modeL′s learning performance for the given task. The training process involves generating positive and negative edge samples, forward propagation, calculating the cross-entropy loss, and back-propagation to train the model. During the IP-hopping phase, IP address pools of the high frequency and low frequency hopping space were set to 152.0.0.0/24 and 10.0.0.0/24. Initial periods of high frequency and low frequency hopping were 5 s and 180 s. The code is available at https://github.com/lchang1977/Deceiving-Defense/tree/main (11 October 2025).
5.2. Results and Analysis
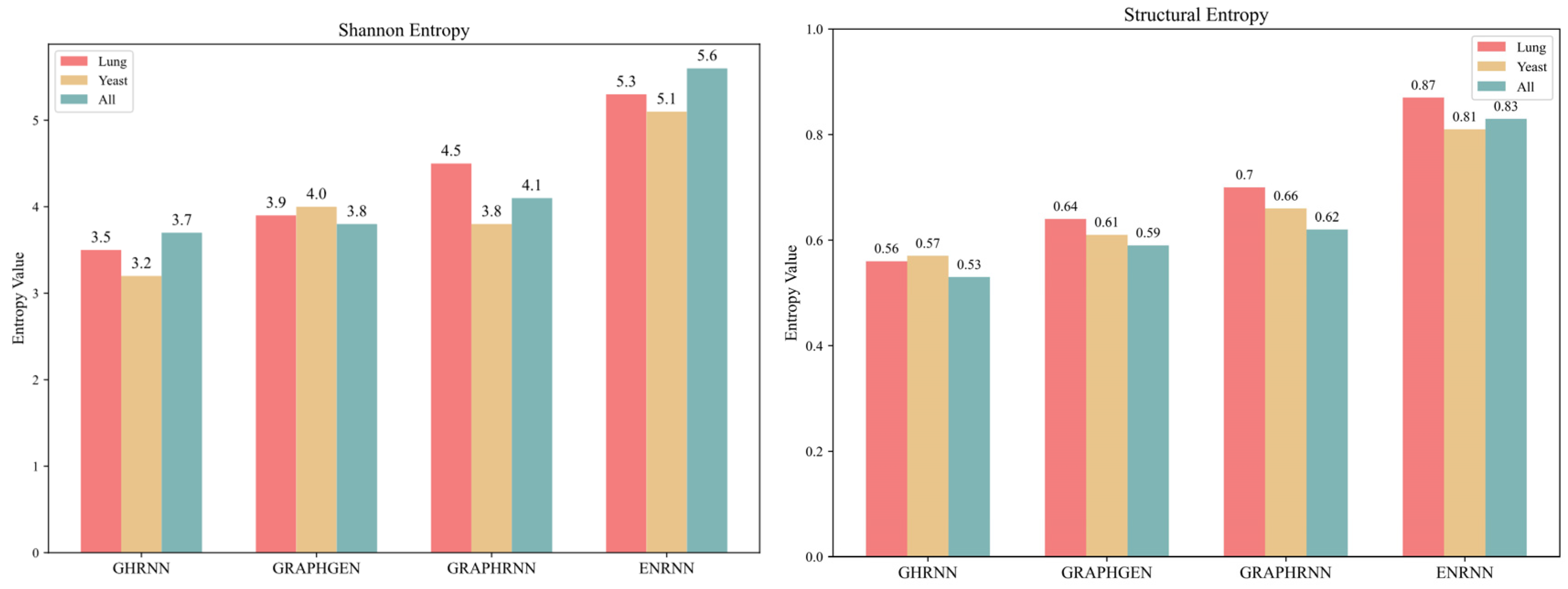
5.2.1. Performance of Virtual Topology Generation
- (1)
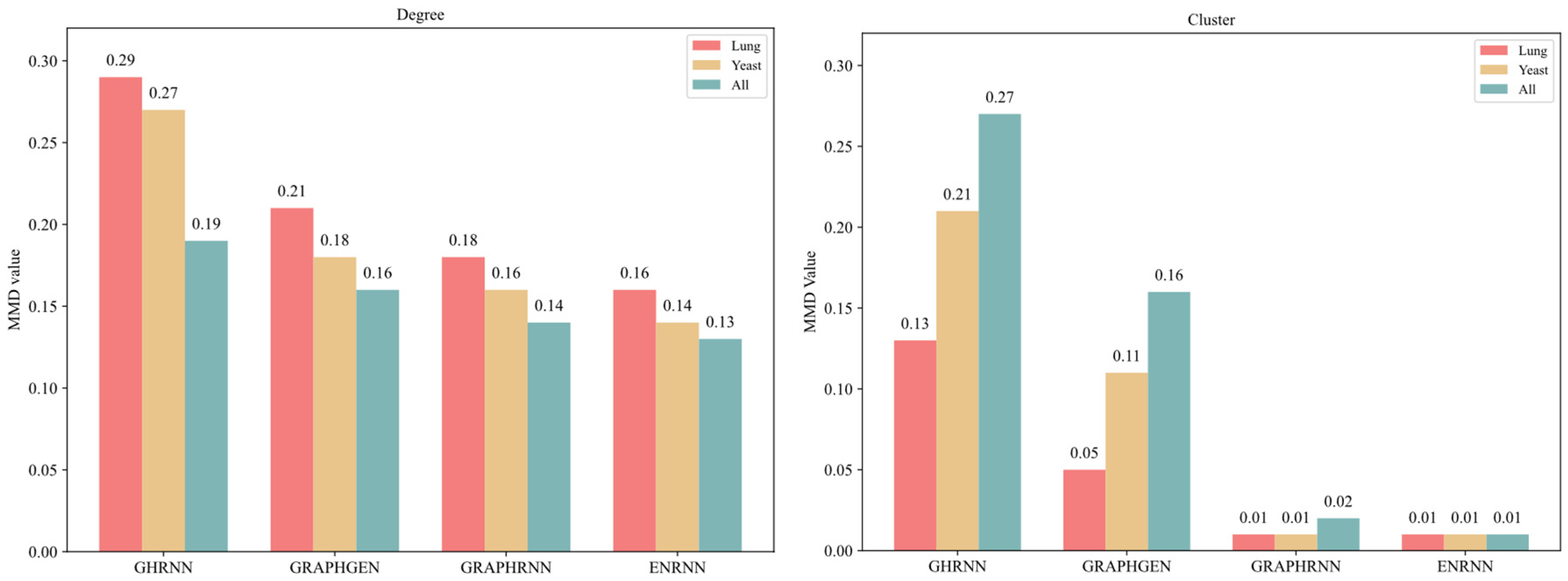
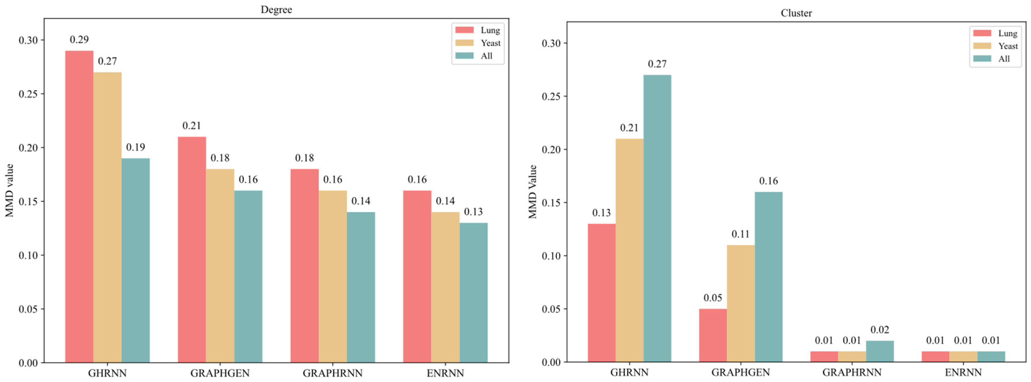
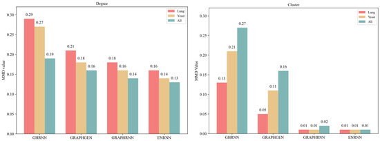
- Topology Similarity. The Maximum Mean Discrepancy (MMD) measures the difference between two distributions, with smaller MMD values indicating a greater similarity. Therefore, calculating the MMD between the generated and real graphs can provide an effective evaluation of the virtual topology quality.
- (2)
- Scalability. Training time serves as an intuitive measure of model scalability. As shown in Figure 9, the training time curve over the training process was used to compare the performance of ENRNN with that of other models on the Lung, Yeast, and All datasets.
- (3)
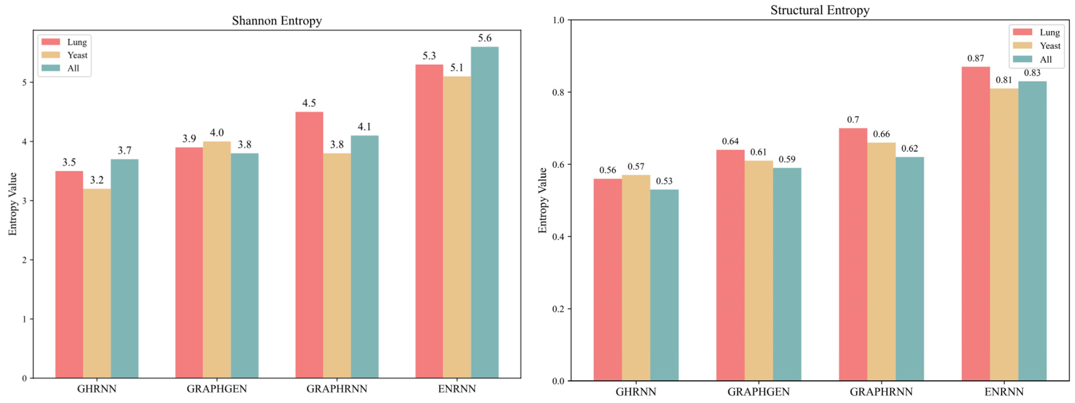
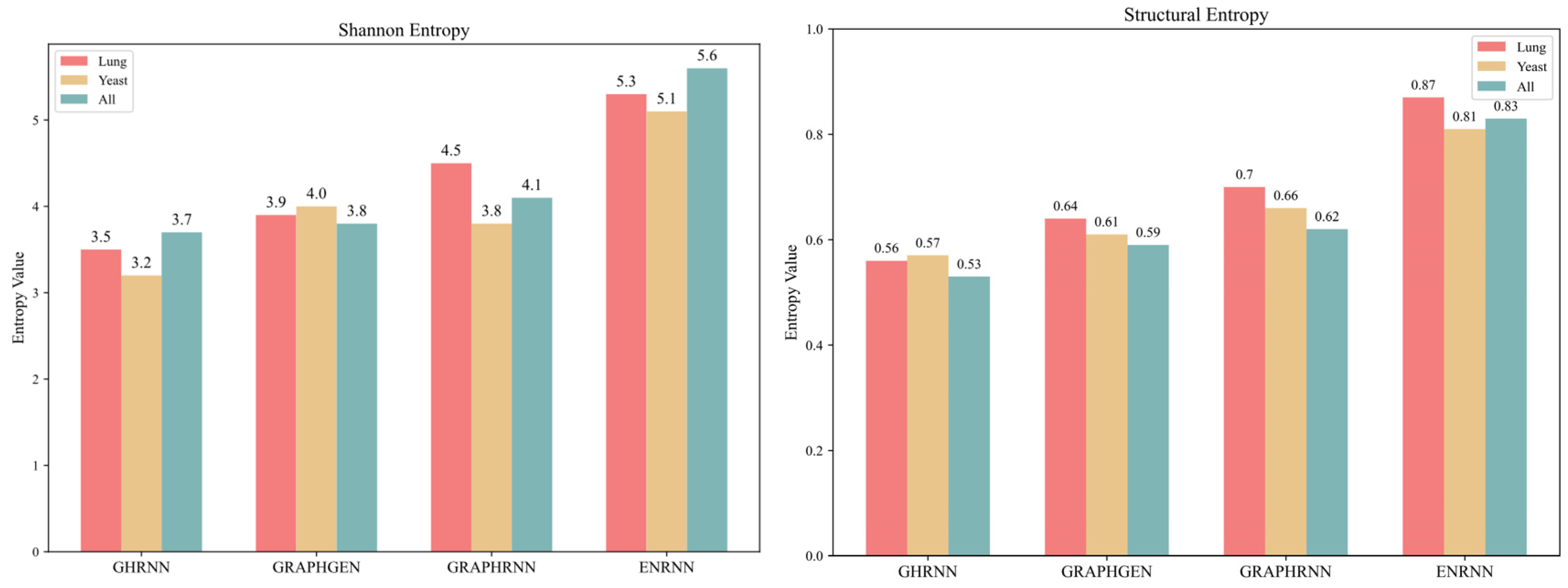
- Unpredictability and Diversity
5.2.2. Defense Effectiveness
5.2.3. System Load Testing
5.2.4. Communication Synchronization and Robustness Testing
5.2.5. Sensitivity Studies of RAH-CS
- (1)
- Impact of Sliding Window Size n
- (2)
- Impact of Hopping Periods
- (3)
- Impact of Address Pool Size
5.2.6. Ablation Studies
- (1)
- Encoding Strategy Comparison
- BFS Encoding: Breadth-first search traversal with node-level ordering
- Random Walk Encoding: Fixed-length random walks with restart probability 0.15
- (2)
- Model Architecture Ablation
- ELRNN-only: Only edge-level RNN without node-level modeling
- NLRNN-only: Only node-level RNN without edge sequence modeling
- Full ENRNN: Our complete hierarchical architecture
- (3)
- Hidden Size and Depth Analysis
- (4)
- Training Schedule Ablation
- Fixed LR: Constant learning rate 0.003
- Step Decay: Reduce by 30% at [100, 200, 400, 800] epochs (our schedule)
- Cosine Annealing: Cosine annealing without restarts
- Warmup+Cosine: Linear warmup for 50 epochs + cosine annealing
6. Conclusions and Future Work
- Lightweight and Adaptive Defense: Adopting edge computing for GNN inference and combining reinforcement learning to optimize hopping frequency adaptively, thereby balancing system security and latency.
- Large-Scale Validation: We plan to transition this research to a large-scale testbed (e.g., using GENI or FABRIC) or a real-world network deployment, where the system’s performance will be rigorously evaluated under conditions of scale, heterogeneous link speeds, and mixed background traffic. This will also allow for testing against the stealthy attack variants mentioned.
- Resilient Architecture Design: Designing a more resilient architecture to tackle recoverability challenges, such as introducing a blockchain-assisted controller state synchronization mechanism to ensure second-level switching in case of failures and implementing a fast rollback process based on backup topologies.
- Enhanced Deception: Implementing potential countermeasures against detection evasion, such as injecting random, bounded delays into response packets to obscure the differences between real and virtual nodes, or implementing a strategy mutation mechanism to render the defense model learned by attackers ineffective.
Author Contributions
Funding
Institutional Review Board Statement
Informed Consent Statement
Data Availability Statement
Acknowledgments
Conflicts of Interest
References
- Hyder, M.F.; Fatima, T. Towards Crossfire Distributed Denial of Service Attack Protection Using Intent-Based Moving Target Defense Over Software-Defined Networking. IEEE Access 2021, 9, 112792–112804. [Google Scholar] [CrossRef]
- Cheng, S.Y. Intelligent Detection and Defense Methods of Link Flooding Attacks. Ph.D. Thesis, University of Science and Technology of China, Hefei, China, 2024. [Google Scholar]
- Guo, L.; Jing, S.; Wei, L.; Zhao, C. Crossfire attack defense method based on software defined network. Comput. Eng. 2024, 54, 216–227. [Google Scholar]
- Rasool, R.; Wang, H.; Ashraf, U.; Ahmed, K.; Anwar, Z.; Rafique, W. A survey of link flooding attacks in software defined network ecosystems. J. Netw. Comput. Appl. 2020, 172, 102803. [Google Scholar] [CrossRef]
- Wang, Q.; Xiao, F.; Zhou, M.; Wang, Z. Linkbait: Active link obfuscation to thwart link-flooding attacks. arXiv 2017, arXiv:1703.09521. [Google Scholar]
- Kang, M.S.; Gligor, V.D.; Sekar, V. SPIFFY: Inducing CostDetectability Tradeoffs for Persistent Link-Flooding Attacks. In Proceedings of the Network and Distributed System Security Symposium, San Diego, CA, USA, 21–24 February 2016; Internet Society: Reston, VA, USA, 2016. [Google Scholar]
- Kim, J.; Marin, E.; Conti, M.; Shin, S. EqualNet: A Secure and Practical Defense for Long-term Network Topology Obfuscation. In Proceedings of the 2022 Network and Distributed System Security Symposium, San Diego, CA, USA, 24–28 April 2022. [Google Scholar]
- Zhou, B.; Wu, C.; Yang, Q.; Chen, X.; Zhang, D. A Persistent Route Diversification Mechanism for Defending Against Stealthy Crossfire Attack. Secur. Commun. Netw. 2022, 2022, 2566681. [Google Scholar] [CrossRef]
- Lu, Z.C. Low-Rate Denial of Service Attack Defense Method Based on Moving Target Defense Technology in SDN. Ph.D. Thesis, Civil Aviation University of China, Beijing, China, 2024. [Google Scholar]
- Trassare, S.T.; Beverly, R.; Alderson, D. A technique for network topology deception. In Proceedings of the MILCOM 2013-2013 IEEE Military Communications Conference, San Diego, CA, USA, 18–20 November 2013; IEEE: Piscataway, NJ, USA, 2013; pp. 1795–1800. [Google Scholar] [CrossRef]
- Meier, R.; Tsankov, P.; Lenders, V.; Vanbever, L.; Vechev, M. NetHide: Secure and Practical Network Topology Obfuscation. In Proceedings of the USENIX Security Symposium, Baltimore, MD, USA, 15–17 August 2018; pp. 693–709. [Google Scholar]
- Aydeger, A.; Saputro, N.; Akkaya, K. Utilizing NFV for Effective Moving Target Defense Against Link Flooding Reconnaissance Attacks. In Proceedings of the MILCOM 2018 IEEE Military Communications Conference (MILCOM), Los Angeles, CA, USA, 29–31 October 2018; pp. 946–951. [Google Scholar] [CrossRef]
- Achleitner, S.; La Porta, T.; McDaniel, P.; Sugrim, S.; Krishnamurthy, S.V.; Chadha, R. Cyber Deception: Virtual Networks to Defend Insider Reconnaissance. In Proceedings of the Workshop on Managing Insider Security Threats, Vienna, Austria, 28 October 2016; ACM: New York, NY, USA, 2016. [Google Scholar]
- Qin, X.; Jiang, F.; Qin, X.; Ge, L.; Lu, M.; Doss, R. CGAN-based cyber deception framework against reconnaissance attacks in ICS. Comput. Netw. 2024, 251, 110655. [Google Scholar] [CrossRef]
- Eshratifar, A.E.; Esmaili, A.; Pedram, M. BottleNet: A Deep Learning Architecture for Intelligent Mobile Cloud Computing Services. In Proceedings of the 2019 IEEE/ACM International Symposium on Low Power Electronics and Design (ISLPED), Lausanne, Switzerland, 29–31 July 2019; pp. 1–6. [Google Scholar] [CrossRef]
- Kim, J.; Shin, S. Software-defined HoneyNet: Towards mitigating link flooding attacks. In Proceedings of the 2017 47th Annual IEEE/IFIP International Conference on Dependable Systems and Networks Workshops (DSNW), Denver, CO, USA, 26–29 June 2017; pp. 99–100. [Google Scholar] [CrossRef]
- Barabási, A.L.; Albert, R. Emergence of scaling in random networks. Science 1999, 286, 509–512. [Google Scholar] [CrossRef] [PubMed]
- Liu, Y.; Zhao, J.; Zhang, G.; Xing, C. NetObfu: A lightweight and efficient network topology obfuscation defense scheme. Comput. Secur. 2021, 110, 102447. [Google Scholar] [CrossRef]
- Jin, W.; Barzilay, R.; Jaakkola, T. Junction tree variational autoencoder for molecular graph generation. In Proceedings of the 35th International Conference on Machine Learning (ICML), Stockholm, Sweden, 10–15 July 2018; PMLR: Cambridge, MA, USA, 2018; pp. 2323–2332. [Google Scholar]
- Simonovsky, M.; Komodakis, N. GraphVAE: Towards generation of small graphs using variational autoencoders. In Proceedings of the International Conference on Artificial Neural Networks (ICANN), Rhodes, Greece, 4–7 October 2018; Springer: Cham, Switzerland, 2018; pp. 412–422. [Google Scholar] [CrossRef]
- Samanta, B.; Abir, D.E.; Jana, G.; Chattaraj, P.K.; Ganguly, N.; Rodriguez, M.G. NeVAE: A deep generative model for molecular graphs. AAAI Conf. Artif. Intell. 2019, 33, 1110–1117. [Google Scholar] [CrossRef]
- Bojchevski, A.; Shchur, O.; Zügner, D.; Günnemann, S. Netgan: Generating graphs via random walks. In Proceedings of the International Conference on Machine Learning (ICML), Stockholm, Sweden, 10–15 July 2018; PMLR: Cambridge, MA, USA, 2018; pp. 610–619. [Google Scholar]
- Guimaraes, G.L.; Sanchez-Lengeling, B.; Outeiral, C.; Farias, P.L.; Aspuru-Guzik, A. Objective-reinforced generative adversarial networks (ORGAN) for sequence generation models. arXiv 2017, arXiv:1705.10843. [Google Scholar]
- De Cao, N.; Kipf, T. MolGAN: An implicit generative model for small molecular graphs. arXiv 2018, arXiv:1805.11973. [Google Scholar]
- Yang, C.; Zhuang, P.; Shi, W.; Luu, A.; Li, P. Conditional structure generation through graph variational generative adversarial nets. In Proceedings of the Neural Information Proceedings Systems (NIPS), Vancouver, BC, Canada, 8–14 December 2019; pp. 1338–1349. [Google Scholar]
- You, J.; Ying, R.; Ren, X.; Hamilton, W.; Leskovec, J. GraphRNN: Generating realistic graphs with deep auto-regressive models. In Proceedings of the International Conference on Machine Learning (ICML), Stockholm, Sweden, 10–15 July 2018; PMLR: Cambridge, MA, USA, 2018; pp. 5708–5717. [Google Scholar]
- Li, Y.; Vinyals, O.; Dyer, C.; Pascanu, R.; Battaglia, P. Learning deep generative models of graphs. arXiv 2018, arXiv:1803.03324. [Google Scholar] [CrossRef]
- Bjerrum, E.J.; Threlfall, R. Molecular generation with recurrent neural networks (RNNs). arXiv 2017, arXiv:1705.04612. [Google Scholar] [CrossRef]
- Sharma, D.P.; Kim, D.S.; Yoon, S.; Lim, H.; Cho, J.H.; Moore, T.J. FRVM: Flexible Random Virtual IP Multiplexing in Software-defined Networks. In Proceedings of the IEEE 2018 17th IEEE International Conference on Trust, Security and Privacy in Computing and Communications/12th IEEE International Conference On Big Data Science and Engineering (TrustCom/BigDataSE), New York, NY, USA, 1–3 August 2018; IEEE: Piscataway, NJ, USA, 2018; pp. 579–587. [Google Scholar] [CrossRef]
- Jafarian, J.H.; Al-Shaer, E.; Duan, Q. Openflow random host mutation: Transparent moving target defense using software defined networking. In Proceedings of the 1st Workshop on Hot Topics in Software Defined Networks, Helsinki, Finland, 13 August 2012; ACM Press: New York, NY, USA, 2012; pp. 127–132. [Google Scholar] [CrossRef]
- Jafarian, J.H.H.; Al-Shaer, E.; Duan, Q. Spatio-Temporal address mutation for proactive cyber agility against sophisticated attackers. In Proceedings of the 1st ACM Workshop on Moving Target Defense, Scottsdale, AZ, USA, 3 November 2014; ACM Press: New York, NY, USA, 2014; pp. 69–78. [Google Scholar] [CrossRef]
- Wang, S.; Zhang, L.; Tang, C. A new dynamic address solution for moving target defense. In Proceedings of the Information Technology, Networking, Electronic and Automation Control Conference IEEE, Chongqing, China, 20–22 May 2016; IEEE: Piscataway, NJ, USA, 2016; pp. 1149–1152. [Google Scholar] [CrossRef]
- Makanju, A.; Zincir-Heywood, A.N.; Kiyomoto, S. On evolutionary computation for moving target defense in software defined networks. In Proceedings of the Genetic and Evolutionary Computation Conference on Companion, Berlin, Germany, 15–19 July 2017; ACM Press: New York, NY, USA, 2017; pp. 287–288. [Google Scholar] [CrossRef]
- Qin, X.; Doss, R.; Jiang, F.; Qin, X.; Long, B. Securing ICS networks: SDN-based automated traffic control and MTD defensive framework against DDoS attacks. Comput. Commun. 2025, 241, 108252. [Google Scholar] [CrossRef]
- Tu, D.; Li, W. SDN address hopping scheme based on chaotic sequence. Comput. Digit. Eng. 2018, 46, 2315–2318. [Google Scholar]
- Feng, W. Research and Implementation of Address Port Dynamic Hopping Technology in Network Communication. Ph.D. Thesis, Huazhong University of Science and Technology, Wuhan, China, 2013. [Google Scholar]
- Knight, S.; Nguyen, H.X.; Falkner, N.; Bowden, R.; Roughan, M. The internet topology zoo. IEEE J. Sel. Areas Commun. 2011, 29, 1765–1775. [Google Scholar] [CrossRef]
















| Method | Purpose | Deception Algorithms |
|---|---|---|
| LinkBait [5] | Link confusion | ON |
| SPIFFY [6] | Temporary increase in link bandwidth | ON |
| NTD [10] | Hide critical links | VN |
| NetHide [11] | Confusing network routing | VN |
| RDS [13] | Delayed scanning for investigation and deception | FR |
| VSNs [12] | Virtualization network functionality | FR |
| BOTTLENET [15] | Complex topology | FR, ON, VN |
| EqualNet [7] | Network topology confusion | FR |
| PRDD [8] | Persistent routing diversification defense | FR |
| Ours | Virtual topology & mobile target defense | VN, MTD |
| ENRNN-MTD | |
|---|---|
| Graphics card | NVIDIA Geforce RTX 2080 Ti |
| Operating system | Ubuntu 20.04 |
| Processor | Intel i7-9750h 4cores 2.6 GHz |
| Memory | 16 GB |
| Simulator | Mininet |
| Interchanger | OpenFlow vSwitch |
| Controller | POX |
| Client | 24 |
| OF switch | 4 |
| Attacker | 4 |
| Decoy server | 16 |
| Target server | 1 |
| Optimization algorithm | Adam optimizer |
| Learning rate | 0.003 (decay 30% at 100/200/400/800 training epoch) |
| Batch size | 256 |
| Hidden state dimension | 256 |
| Input dimension | 92 |
| Node number |V| | 333–431 |
| Edge number |E| | 477–736 |
| IP address pool of high frequency hopping | 152.0.0.0/24 |
| IP address pool of low frequency hopping | 10.0.0.0/24 |
| High frequency hopping period | 5 s |
| Low frequency hopping period | 180 s |
| n Value | Window Size | Avg. Desync Rate (%) | Service Interruption Rate (%) | Memory Overhead Increase (%) |
|---|---|---|---|---|
| 1 | 3 | 4.2 | 1.8 | 3.5 |
| 2 | 5 | 0.8 | 0.2 | 7.2 |
| 3 | 7 | 0.3 | 0.1 | 11.5 |
| High-Freq Period (s) | Low-Freq Period (s) | Server Response time Increase (ms) | CPU Load Increase (%) | Attack Success Rate (%) |
|---|---|---|---|---|
| 1 | 60 | 15.3 | 18.7 | 2.1 |
| 5 | 180 | 8.2 | 9.5 | 4.3 |
| 10 | 300 | 5.1 | 6.2 | 12.7 |
| Address Pool Size | Number of Addresses | Shannon Entropy | Flow Table Update Delay (ms) | Memory Usage (MB) |
|---|---|---|---|---|
| /24 | 60 | 5.8 | 15.3 | 45.6 |
| /16 | 180 | 7.6 | 8.2 | 128.4 |
| Encoding Method | MMD | Shannon Entropy | Training Time (s) |
|---|---|---|---|
| BFS | 0.051 ± 0.006 | 4.83 ± 0.18 | 3120 ± 150 |
| Random Walk | 0.089 ± 0.011 | 4.21 ± 0.22 | 2980 ± 140 |
| DFS (Ours) | 0.032 ± 0.004 | 5.42 ± 0.15 | 2850 ± 120 |
| Model Variant | MMD | Shannon Entropy | Valid Edge Ratio |
|---|---|---|---|
| ELRNN-only | 0.071 ± 0.008 | 4.25 ± 0.12 | 0.82 ± 0.04 |
| NLRNN-only | 0.058 ± 0.007 | 4.63 ± 0.10 | 0.88 ± 0.03 |
| Full ENRNN | 0.032 ± 0.004 | 5.42 ± 0.15 | 0.96 ± 0.02 |
| Configuration | Hidden Size | Depth | MMD | Shannon Entropy | Training Time (s) |
|---|---|---|---|---|---|
| Small | 128 | 1 | 0.068 | 4.85 | 1850 |
| Medium | 256 | 2 | 0.032 | 5.42 | 2850 |
| Large | 512 | 3 | 0.029 | 5.38 | 5270 |
| Schedule | MMD | Shannon Entropy | Convergence Epochs |
|---|---|---|---|
| Fixed LR | 0.047 ± 0.006 | 4.92 ± 0.14 | 950 ± 45 |
| Cosine Annealing | 0.038 ± 0.005 | 5.18 ± 0.12 | 650 ± 38 |
| Warmup+Cosine | 0.035 ± 0.004 | 5.25 ± 0.11 | 580 ± 32 |
| Step Decay (Ours) | 0.032 ± 0.004 | 5.42 ± 0.15 | 520 ± 28 |
Disclaimer/Publisher’s Note: The statements, opinions and data contained in all publications are solely those of the individual author(s) and contributor(s) and not of MDPI and/or the editor(s). MDPI and/or the editor(s) disclaim responsibility for any injury to people or property resulting from any ideas, methods, instructions or products referred to in the content. |
© 2025 by the authors. Licensee MDPI, Basel, Switzerland. This article is an open access article distributed under the terms and conditions of the Creative Commons Attribution (CC BY) license (https://creativecommons.org/licenses/by/4.0/).
Share and Cite
Chang, D.; Zhang, X.; Sun, J.; Fang, C. Mitigating Crossfire Attacks via Topology Spoofing Based on ENRNN-MTD. Appl. Sci. 2025, 15, 11432. https://doi.org/10.3390/app152111432
Chang D, Zhang X, Sun J, Fang C. Mitigating Crossfire Attacks via Topology Spoofing Based on ENRNN-MTD. Applied Sciences. 2025; 15(21):11432. https://doi.org/10.3390/app152111432
Chicago/Turabian StyleChang, Dexian, Xiaobing Zhang, Jiajia Sun, and Chen Fang. 2025. "Mitigating Crossfire Attacks via Topology Spoofing Based on ENRNN-MTD" Applied Sciences 15, no. 21: 11432. https://doi.org/10.3390/app152111432
APA StyleChang, D., Zhang, X., Sun, J., & Fang, C. (2025). Mitigating Crossfire Attacks via Topology Spoofing Based on ENRNN-MTD. Applied Sciences, 15(21), 11432. https://doi.org/10.3390/app152111432

