Mixed-Strategy Harris Hawk Optimization Algorithm for UAV Path Planning and Engineering Applications
Abstract
1. Introduction
- (1)
- Four strategies were implemented to enhance the performance of HHO. Firstly, the positive charge repulsion initialization enriches population diversity, fostering a broader exploration of solution space. Secondly, the nonlinear escape factor enhances optimization capabilities by facilitating efficient movement towards optimal solutions. Thirdly, the Gaussian random walk strategy improves movement abilities, introducing randomness to explore diverse solution paths effectively. Lastly, the position update strategy, based on mutual benefit and symbiosis, promotes algorithmic development by exchanging beneficial information among individuals. Together, these strategies bolster global exploration and mitigate the risk of getting trapped in local optima, thereby enhancing overall algorithm performance.
- (2)
- The MSHHO is comprehensively tested on 12 unconstrained benchmark functions, three constrained optimization issues, and a UAV flight trajectory optimization and compared with popular algorithms. The statistical results indicate that the MSHHO algorithm has significant superiority in solving optimization issues.
- (3)
- Population initialization is an important step in MAs, which can be achieved through various methods such as random initialization, uniform initialization, clustering initialization, chaotic mapping, etc. This article innovatively uses the principle of positive charge repulsion to initialize the population, solving the problem of local aggregation and loss of population, making the population distribution more uniform and stable while satisfying randomness.
2. Standard Harris Hawk Optimization
2.1. Exploration Phase
2.2. Transition Between Exploration and Exploitation
2.3. Exploitation Phase
- Strategy 1: soft siege
- Strategy 2: hard siege
- Strategy 3: soft besiege accompanied by progressive rapid dives
- Strategy 4: hard besiege accompanied by progressive swift dives
3. Mixed-Strategy Harris Hawk Optimization
3.1. Positive Charge Repulsion Initialization Strategy
3.2. Nonlinear Energy Exponential Decline Strategy
3.3. Position Update Strategy Based on Mutual Benefit and Symbiosis
3.4. Gaussian Random Walk Strategy
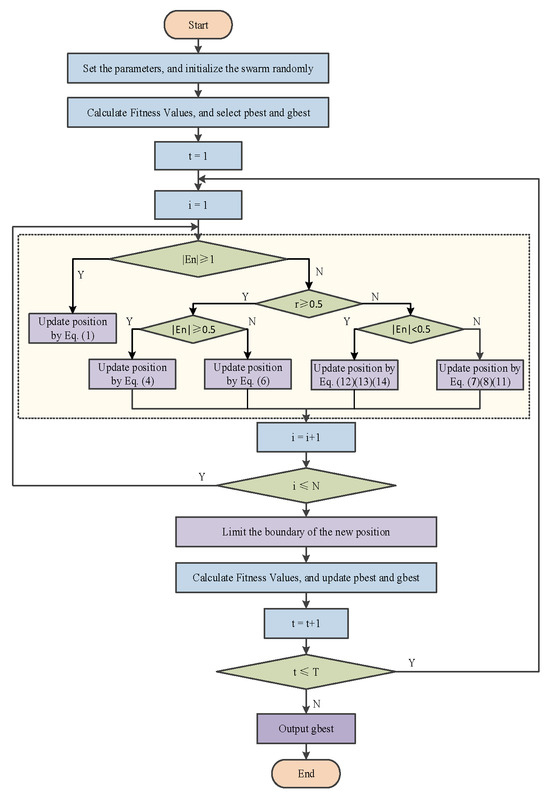
| Algorithm 1: The MSHHO pseudo-code |
| Input: Solutions after initialization (N-row and Dim-column). Output: Extremum solution(Xprey) and fitness value. Initialize the swarm using a positive charge repulsion strategy. While(t < T) Figure out fitness values. Choose the best option and make it the prey’s location. Calculate the escape factor value of prey by (15)–(17). If (|En| ≥ 1) Harris hawks observe and monitor prey by (21). End If If (r ≥ 0.5 && |En| ≥ 0.5) Harris hawks perform soft besiege by (4). End If If (r ≥ 0.5 && |En| < 0.5) Hawk hawks perform hard besiege by (6). End If If (r < 0.5 && |En| ≥ 0.5) Hawk hawks perform soft besiege accompanied by progressive rapid dives by (7), (8) and (11). End If If (r < 0.5 && |En| < 0.5) Hawk hawks perform hard besiege accompanied by progressive rapid dives by (12) to (14). End If End While Update the location vector using the Gaussian walk strategy. Determine each potential solution’s fitness value. Find out the extremum solution, and set it as the prey’s position. Return: The prey’s position and fitness value. |
4. Algorithm Simulation and Experiment Analysis
4.1. Experiment Setting and Test Set
4.2. Qualitative Analysis for MSHHO
4.2.1. Convergence Behavior Analysis
4.2.2. Population Diversity Analysis
4.2.3. Exploration and Exploitation Analysis
4.3. Quantitative Analysis for MSHHO
4.3.1. Scalability Testing
4.3.2. Statistical Testing
5. UAV Path Planning and Real-World Engineering Optimization Issues
5.1. MSHHO for 3D Path Planning of UAV
5.1.1. Cost Functions for UAV Path Planning
5.1.2. UAV Path Planning Simulation and Analysis
5.2. Typical Engineering Applications
5.3. Discussion
6. Conclusions
Author Contributions
Funding
Institutional Review Board Statement
Informed Consent Statement
Data Availability Statement
Conflicts of Interest
References
- Mirjalili, S.; Mirjalili, S.M.; Lewis, A. Grey wolf optimizer. Adv. Eng. Softw. 2014, 69, 46–61. [Google Scholar] [CrossRef]
- Dorigo, M.; Birattari, M.; Stutzle, T. Ant colony optimization. IEEE Comput. Intell. Mag. 2006, 1, 28–39. [Google Scholar] [CrossRef]
- Xue, J.; Shen, B. A novel swarm intelligence optimization approach: Sparrow search algorithm. Syst. Sci. Control Eng. 2020, 8, 22–34. [Google Scholar] [CrossRef]
- Kennedy, J.; Eberhart, R. Particle swarm optimization. In Proceedings of the ICNN’95-International Conference on Neural Networks, Perth, WA, Australia, 27 November–1 December 1995; Volume 4, pp. 1942–1948. [Google Scholar]
- Heidari, A.A.; Mirjalili, S.; Faris, H.; Aljarah, I.; Mafarja, M.; Chen, H. Harris hawks optimization: Algorithm and applications. Future Gener. Comput. Syst.-Int. J. Escience 2019, 97, 849–872. [Google Scholar] [CrossRef]
- Tripathy, B.; Maddikunta, P.K.R.; Pham, Q.-V.; Gadekallu, T.R.; Dev, K.; Pandya, S.; ElHalawany, B.M. Harris Hawk optimization: A survey on variants and applications. Comput. Intell. Neurosci. 2022, 2022, 2218594. [Google Scholar] [CrossRef]
- Zhou, Q.; Huang, C.; Duan, L. Improving Deep Learning-Based Recommendation Attack Detection Using Harris Hawks Optimization. Appl. Sci. 2022, 12, 10135. [Google Scholar] [CrossRef]
- Zhang, L.-G.; Xue, X.; Chu, S.-C. Improving K-Means with harris hawks optimization algorithm. In Proceedings of the Advances in Intelligent Systems and Computing: Proceedings of the 7th Euro-China Conference on Intelligent Data Analysis and Applications, Hangzhou, China, 29–31 May 2021; Springer: Singapore, 2022; pp. 95–104. [Google Scholar]
- Paryani, S.; Neshat, A.; Pradhan, B. Improvement of landslide spatial modeling using machine learning methods and two Harris hawks and bat algorithms. Egypt. J. Remote Sens. Space Sci. 2021, 24, 845–855. [Google Scholar] [CrossRef]
- Samantaray, S.; Sahoo, A.; Satapathy, D.P. Improving accuracy of SVM for monthly sediment load prediction using Harris hawks optimization. Mater. Today Proc. 2022, 61, 604–617. [Google Scholar] [CrossRef]
- Fan, C.; Wang, Z.; Zhang, J.; Zhao, J.; Rui, X.J.C. Influence maximization in social networks based on discrete harris hawks optimization algorithm. Computing 2024, 106, 327–351. [Google Scholar] [CrossRef]
- Hossain, M.A.; Noor, R.M.; Yau, K.-L.A.; Azzuhri, S.R.; Z’Abar, M.R.; Ahmedy, I.; Jabbarpour, M.R. Multi-objective Harris hawks optimization algorithm based 2-Hop routing algorithm for CR-VANET. IEEE Access 2021, 9, 58230–58242. [Google Scholar] [CrossRef]
- Devendiran, R.; Kasinathan, P.; Ramachandaramurthy, V.K.; Subramaniam, U.; Govindarajan, U.; Fernando, X. Intelligent optimization for charging scheduling of electric vehicle using exponential Harris Hawks technique. Int. J. Intell. Syst. 2021, 36, 5816–5844. [Google Scholar] [CrossRef]
- Xie, Y.; Gao, W.; Wang, Y.; Chen, X.; Ge, S.; Wang, S. Life prediction of underground structure by sulfate corrosion using Harris hawks optimizing genetic programming. Eng. Appl. Artif. Intell. 2022, 115, 105190. [Google Scholar] [CrossRef]
- Mahalekshmi, T.; Maruthupandi, P. Multiobjective economic/environmental dispatch using harris hawks optimization algorithm. Intell. Autom. Soft Comput. 2022, 36, 445–460. [Google Scholar] [CrossRef]
- Tong, B.; Liu, J.; Duan, H. Multi-UAV Interception Inspired by Harris’ Hawks Cooperative Hunting Behavior. In Proceedings of the 2021 IEEE International Conference on Robotics and Biomimetics (ROBIO), Sanya, China, 27–31 December 2021; pp. 1656–1661. [Google Scholar]
- Ndi, F.E.; Perabi, S.N.; Ndjakomo, S.E.; Abessolo, G.O. Harris Hawk Optimization Combined with Differential Evolution for the Estimation of Solar Cell Parameters. Int. J. Photoenergy 2022, 2022, 7021658. [Google Scholar] [CrossRef]
- Al-Safi, H.; Munilla, J.; Rahebi, J. Harris hawks optimization (HHO) algorithm based on artificial neural network for heart disease diagnosis. In Proceedings of the 2021 IEEE International Conference on Mobile Networks and Wireless Communications (ICMNWC), Tumkur, Karnataka, India, 3–4 December 2021; pp. 1–5. [Google Scholar]
- Alabool, H.M.; Alarabiat, D.; Abualigah, L.; Heidari, A.A. Harris hawks optimization: A comprehensive review of recent variants and applications. Neural Comput. Appl. 2021, 33, 8939–8980. [Google Scholar] [CrossRef]
- Roy, R.; Mukherjee, V.; Singh, R.P. Harris hawks optimization algorithm for model order reduction of interconnected wind turbines. ISA Trans. 2022, 128, 372–385. [Google Scholar] [CrossRef]
- Shehab, M.; Mashal, I.; Momani, Z.; Shambour, M.K.Y.; Al-Badareen, A.; Al-Dabet, S.; Bataina, N.; Alsoud, A.R.; Abualigah, L. Harris hawks optimization algorithm: Variants and applications. Arch. Comput. Methods Eng. 2022, 29, 5579–5603. [Google Scholar] [CrossRef]
- Abbas, S.; Sampedro, G.A.; Abisado, M.; Almadhor, A.; Yousaf, I.; Hong, S.-P. Harris-Hawk-Optimization-Based Deep Recurrent Neural Network for Securing the Internet of Medical Things. Electronics 2023, 12, 2612. [Google Scholar] [CrossRef]
- Narengbam, L.; Dey, S. Harris hawk optimization trained artificial neural network for anomaly based intrusion detection system. Concurr. Comput. Prac. Exp. 2023, 35, e7771. [Google Scholar] [CrossRef]
- Helmi, A.M.; Carli, R.; Dotoli, M.; Ramadan, H.S. Harris Hawks Optimization for the Efficient Reconfiguration of Distribution Networks. In Proceedings of the 2021 29th Mediterranean Conference on Control and Automation (MED), Puglia, Italy, 22–25 June 2021; pp. 214–219. [Google Scholar]
- Wang, P.-K.; Liu, Y.-J.; Lin, J.-T.; Wang, Z.-W.; Cheng, H.-C.; Huang, B.-X.; Chang, G.W. Harris Hawks Optimization-Based Algorithm for STATCOM Voltage Regulation of Offshore Wind Farm Grid. Energies 2022, 15, 3003. [Google Scholar] [CrossRef]
- Ge, L.; Liu, J.; Yan, J.; Rafiq, M.U. Improved harris hawks optimization for configuration of PV intelligent edge terminals. IEEE Trans. Sustain. Comput. 2021, 7, 631–643. [Google Scholar] [CrossRef]
- Guo, W.; Xu, P.; Dai, F.; Hou, Z. Harris hawks optimization algorithm based on elite fractional mutation for data clustering. Appl. Intell. 2022, 52, 11407–11433. [Google Scholar] [CrossRef]
- Wang, M.; Wang, J.-S.; Li, X.-D.; Zhang, M.; Hao, W.-K. Harris hawk optimization algorithm based on Cauchy distribution inverse cumulative function and tangent flight operator. Appl. Intell. 2022, 52, 10999–11026. [Google Scholar] [CrossRef]
- Dangi, R.; Lalwani, P. Harris Hawks optimization based hybrid deep learning model for efficient network slicing in 5G network. Clust. Comput. 2024, 27, 395–409. [Google Scholar] [CrossRef]
- Chen, L.; Song, N.; Ma, Y. Harris hawks optimization based on global cross-variation and tent mapping. J. Supercomput. 2023, 79, 5576–5614. [Google Scholar] [CrossRef]
- Ryalat, M.H.; Dorgham, O.; Tedmori, S.; Al-Rahamneh, Z.; Al-Najdawi, N.; Mirjalili, S. Harris hawks optimization for COVID-19 diagnosis based on multi-threshold image segmentation. Neural Comput. Appl. 2023, 35, 6855–6873. [Google Scholar] [CrossRef]
- Jiao, S.; Wang, C.; Gao, R.; Li, Y.; Zhang, Q. Harris hawks optimization with multi-strategy search and application. Symmetry 2021, 13, 2364. [Google Scholar] [CrossRef]
- Li, W.; Shi, R.; Dong, J. Harris hawks optimizer based on the novice protection tournament for numerical and engineering optimization problems. Appl. Intell. 2023, 53, 6133–6158. [Google Scholar] [CrossRef]
- Abualigah, L.; Diabat, A.; Altalhi, M.; Elaziz, M.A.J.E.W.C. Improved gradual change-based Harris Hawks optimization for real-world engineering design problems. Eng. Comput. 2023, 39, 1843–1883. [Google Scholar] [CrossRef]
- Zhu, C.; Zhang, Y.; Pan, X.; Chen, Q.; Fu, Q. Improved Harris hawks optimization algorithm based on quantum correction and Nelder-Mead simplex method. Math. Biosci. Eng. 2022, 19, 7606–7648. [Google Scholar] [CrossRef]
- Nivethitha, V.; Aghila, G. Improved Harris Hawks Optimization Algorithm Based Data Placement Strategy for Integrated Cloud and Edge Computing. Intell. Autom. Soft Comput. 2023, 37, 887–904. [Google Scholar] [CrossRef]
- Guo, W.; Xu, P.; Dai, F.; Zhao, F.; Wu, M. Improved Harris hawks optimization algorithm based on random unscented sigma point mutation strategy. Appl. Soft Comput. 2021, 113, 108012. [Google Scholar] [CrossRef]
- Dehkordi, A.A.; Sadiq, A.S.; Mirjalili, S.; Ghafoor, K.Z. Nonlinear-based chaotic harris hawks optimizer: Algorithm and internet of vehicles application. Appl. Soft Comput. 2021, 109, 107574. [Google Scholar] [CrossRef]
- Yu, H.; Qiao, S.; Heidari, A.A.; El-Saleh, A.A.; Bi, C.; Mafarja, M.; Cai, Z.; Chen, H. Laplace crossover and random replacement strategy boosted Harris hawks optimization: Performance optimization and analysis. J. Comput. Des. Eng. Comput. 2022, 9, 1879–1916. [Google Scholar] [CrossRef]
- Zhang, Y.; Zhang, Y.; Zhang, C.; Zhou, C. Multiobjective Harris hawks optimization with associative learning and chaotic local search for feature selection. IEEE Access 2022, 10, 72973–72987. [Google Scholar] [CrossRef]
- Too, J.; Liang, G.; Chen, H. Memory-based Harris hawk optimization with learning agents: A feature selection approach. Eng. Comput. 2022, 38, 4457–4478. [Google Scholar] [CrossRef]
- Jia, H.; Lang, C.; Oliva, D.; Song, W.; Peng, X. Dynamic harris hawks optimization with mutation mechanism for satellite image segmentation. Remote Sens. 2019, 11, 1421. [Google Scholar] [CrossRef]
- Zhang, Y.; Zhou, X.; Shih, P.-C. Modified Harris Hawks optimization algorithm for global optimization problems. Arab. J. Sci. Eng. 2020, 45, 10949–10974. [Google Scholar] [CrossRef]
- Al-Betar, M.A.; Awadallah, M.A.; Heidari, A.A.; Chen, H.; Al-Khraisat, H.; Li, C.J.E.S.W.A. Survival exploration strategies for Harris hawks optimizer. Expert Syst. Appl. 2021, 168, 114243. [Google Scholar] [CrossRef]
- Cheng, M.-Y.; Prayogo, D. Symbiotic Organisms Search: A new metaheuristic optimization algorithm. Comput. Struct. 2014, 139, 98–112. [Google Scholar] [CrossRef]
- Zhong, C.; Li, G. Comprehensive learning Harris hawks-equilibrium optimization with terminal replacement mechanism for constrained optimization problems. Expert Syst. Appl. 2022, 192, 116432. [Google Scholar] [CrossRef]
- Storn, R.; Price, K. Differential Evolution—A Simple and Efficient Heuristic for global Optimization over Continuous Spaces. J. Glob. Optim. 1997, 11, 341–359. [Google Scholar] [CrossRef]
- Mirjalili, S.; Seyedali, M. "Genetic algorithm". In Evolutionary Algorithms and Neural Networks: Theory and Applications; Springer: New York, NY, USA, 2019; pp. 43–55. [Google Scholar]
- SMirjalili; Lewis, A. The Whale Optimization Algorithm. Adv. Eng. Softw. 2016, 95, 51–67. [Google Scholar] [CrossRef]
- Shehadeh, H.A. Chernobyl disaster optimizer (CDO): A novel meta-heuristic method for global optimization. Neural Comput. Appl. 2023, 35, 10733–10749. [Google Scholar] [CrossRef]
- Cheng, M.-Y.; Sholeh, M.N. Optical microscope algorithm: A new metaheuristic inspired by microscope magnification for solving engineering optimization problems. Knowl.-Based Syst. 2023, 279, 110939. [Google Scholar] [CrossRef]
- Abualigah, L.; Diabat, A.; Mirjalili, S.; Elaziz, M.A.; Gandomi, A.H. The Arithmetic Optimization Algorithm. Comput. Methods Appl. Mech. Eng. 2021, 376, 113609. [Google Scholar] [CrossRef]
- Mirjalili, S. Dragonfly algorithm: A new meta-heuristic optimization technique for solving single-objective, discrete, and multi-objective problems. Neural Comput. Appl. 2015, 27, 1053–1073. [Google Scholar] [CrossRef]
- Morales-Castaneda, B.; Zaldivar, D.; Cuevas, E.; Fausto, F.; Rodriguez, A. A better balance in metaheuristic algorithms: Does it exist? Swarm Evol. Comput. 2020, 54, 100671. [Google Scholar] [CrossRef]
- Hussain, K.; Salleh, M.N.M.; Cheng, S.; Shi, Y. On the exploration and exploitation in popular swarm-based metaheuristic algorithms. Neural Comput. Appl. 2019, 31, 7665–7683. [Google Scholar] [CrossRef]
- Basha, J.; Bacanin, N.; Vukobrat, N.; Zivkovic, M.; Venkatachalam, K.; Hubálovský, S.; Trojovský, P. Chaotic Harris Hawks Optimization with Quasi-Reflection-Based Learning: An Application to Enhance CNN Design. Sensors 2021, 21, 6654. [Google Scholar] [CrossRef]
- Tu, B.; Wang, F.; Huo, Y.; Wang, X. A hybrid algorithm of grey wolf optimizer and harris hawks optimization for solving global optimization problems with improved convergence performance. Sci. Rep. 2023, 13, 22909. [Google Scholar] [CrossRef] [PubMed]
- Zhong, R.; Zhang, C.; Yu, J. Hierarchical RIME algorithm with multiple search preferences for extreme learning machine training. Alex. Eng. J. 2025, 110, 77–98. [Google Scholar] [CrossRef]
- Yuan, C.; Zhao, D.; Heidari, A.A.; Liu, L.; Chen, Y.; Chen, H. Polar lights optimizer: Algorithm and applications in image segmentation and feature selection. Neurocomputing 2024, 607, 128427. [Google Scholar] [CrossRef]
- Mangalampalli, S.; Karri, G.R.; Mohanty, S.N.; Ali, S.; Khan, M.I.; Abduvalieva, D.; Awwad, F.A.; Ismail, E.A.A. Fault tolerant trust based task scheduler using Harris Hawks optimization and deep reinforcement learning in multi cloud environment. Sci. Rep. 2023, 13, 19179. [Google Scholar] [CrossRef] [PubMed]















| ID | Parameters and Values |
|---|---|
| #All | Population size: 30; Maximum iterations: 500; Independent runs: 30 |
| DE | Mutation operator at interval: [0.4, 1] |
| GA | Cross probability: ppc = 0.8; Mutation probability: ppm = 0.05 |
| WOA | Probability of encircling mechanism = 0.5; Spiral factor = 1 |
| CDO | Alpha speed: 16,000 km/s; Beta speed: 270,000 km/s; Gamma speed: 300,000 km/s |
| PSO | The weight of inertia reduces linearly at interval: [0.2, 0.9] |
| OMA | Objective parameter: 1.40; Eyepiece parameters: 0.55 |
| AOA | Sensitive parameter: a = 5; Control parameter: u = 0.5 |
| DA | w = [0.2, 0.9]; s1 = 0.1; a1 = 0.1; c1 = 0.7; f1 = 1; e1 = 1 |
| GWO | Convergence parameter at interval: [0, 2] |
| HHO | En decreased linearly at interval: [−1, 1] |
| MSHHO | En decreased nonlinearly at interval: [−1, 1] |
| Function | Dim | Interval | Target |
|---|---|---|---|
| 30 | [−100, 100] | 0 | |
| 30 | [−10, 10] | 0 | |
| 30 | [−100, 100] | 0 | |
| 30 | [−100, 100] | 0 | |
| 30 | [−100, 100] | 0 | |
| 30 | [−30, 30] | 0 | |
| 30 | [−1.28, 1.28] | 0 |
| Function | Dim | Interval | Target |
|---|---|---|---|
| 30 | [−5.12, 5.12] | 0 | |
| 30 | [−32, 32] | 0 | |
| 30 | [−600, 600] | 0 | |
| 30 | [−50, 50] | 0 | |
| 30 | [−50, 50] | 0 |
| ID | Index | DE | GA | WOA | CDO | PSO | OMA | AOA | DA | GWO | HHO | MSHHO |
|---|---|---|---|---|---|---|---|---|---|---|---|---|
| C1 | Mean | 4.62 × 104 | 2.62 × 104 | 5.13 × 10−73 | 2.81 × 10−131 | 2.32 × 100 | 6.90 × 102 | 1.69 × 10−27 | 2.22 × 103 | 1.53 × 10−27 | 1.30 × 10−168 | 1.45 × 10−199 |
| Std | 2.18 × 10−4 | 9.50 × 103 | 2.51 × 10−72 | 6.47 × 10−131 | 1.02 × 100 | 5.59 × 102 | 9.26 × 10−27 | 1.08 × 103 | 2.09 × 10−27 | 0 | 0 | |
| C2 | Mean | 2.17 × 10−3 | 5.83 × 101 | 1.66 × 10−51 | 1.46 × 10−67 | 4.33 × 100 | 3.25 × 100 | 0 | 1.41 × 101 | 8.35 × 10−17 | 8.36 × 10−92 | 2.43 × 10−101 |
| Std | 4.96 × 10−4 | 1.07 × 101 | 4.20 × 10−51 | 5.37 × 10−67 | 1.33 × 100 | 1.54 × 100 | 0 | 5.47 × 100 | 7.54 × 10−17 | 3.45 × 10−91 | 1.32 × 10−100 | |
| C3 | Mean | 3.37 × 104 | 4.84 × 104 | 3.95 × 104 | 3.60 × 10−101 | 1.86 × 102 | 1.60 × 103 | 5.49 × 10−3 | 1.56 × 104 | 6.99 × 10−6 | 7.82 × 10−146 | 1.01 × 10−162 |
| Std | 4.70 × 103 | 1.50 × 104 | 1.23 × 104 | 1.35 × 10−100 | 6.21 × 101 | 7.45 × 102 | 9.78 × 10−3 | 9.69 × 103 | 1.49 × 10−5 | 4.28 × 10−145 | 5.44 × 10−162 | |
| C4 | Mean | 1.30 × 101 | 7.28 × 101 | 4.22 × 101 | 3.26 × 10−62 | 1.98 × 100 | 3.98 × 101 | 2.65 × 10−2 | 3.02 × 101 | 5.09 × 10−7 | 1.26 × 10−92 | 9.58 × 10−101 |
| Std | 1.95 × 100 | 8.81 × 100 | 3.13 × 101 | 9.44 × 10−62 | 2.32 × 10−1 | 9.78 × 100 | 2.00 × 10−2 | 7.66 × 100 | 4.25 × 10−7 | 3.09 × 10−92 | 4.87 × 10−100 | |
| C5 | Mean | 1.42 × 102 | 2.93 × 107 | 2.79 × 101 | 2.79 × 101 | 1.09 × 103 | 1.76 × 105 | 2.85 × 101 | 3.42 × 105 | 2.71 × 101 | 2.80 × 101 | 2.78 × 101 |
| Std | 4.20 × 101 | 1.58 × 107 | 4.74 × 10−1 | 1.08 × 10−1 | 6.98 × 102 | 2.57 × 105 | 2.26 × 10−1 | 4.28 × 105 | 8.56 × 10−1 | 3.61 × 100 | 1.73 × 10−1 | |
| C6 | Mean | 4.15 × 10−4 | 1.98 × 104 | 3.56 × 10−1 | 7.50 × 100 | 2.18 × 100 | 5.22 × 102 | 3.19 × 100 | 2.24 × 103 | 7.08 × 10−1 | 5.78 × 10−2 | 1.30 × 10−2 |
| Std | 2.19 × 10−4 | 8.58 × 103 | 2.04 × 10−1 | 0 | 9.18 × 10−1 | 3.32 × 102 | 3.09 × 10−1 | 1.12 × 103 | 3.98 × 10−1 | 1.91 × 10−2 | 5.35 × 10−3 | |
| C7 | Mean | 6.10 × 10−2 | 9.84 × 100 | 3.68 × 10−3 | 1.11 × 10−4 | 1.40 × 101 | 1.26 × 100 | 7.83 × 10−5 | 7.55 × 10−1 | 2.08 × 10−3 | 1.29 × 10−4 | 1.16 × 10−4 |
| Std | 1.33 × 10−2 | 6.04 × 100 | 3.84 × 10−3 | 1.08 × 10−4 | 9.42 × 100 | 7.54 × 10−1 | 9.59 × 10−5 | 6.91 × 10−1 | 1.24 × 10−3 | 1.53 × 10−4 | 1.19 × 10−4 | |
| C8 | Mean | 8.78 × 101 | 2.68 × 102 | 0 | 1.58 × 102 | 1.65 × 102 | 9.63 × 101 | 0 | 1.66 × 102 | 2.20 × 100 | 0 | 0 |
| Std | 6.59 × 100 | 5.73 × 101 | 0 | 1.06 × 102 | 2.72 × 101 | 2.38 × 101 | 0 | 4.50 × 101 | 3.19 × 100 | 0 | 0 | |
| C9 | Mean | 5.86 × 10−3 | 1.97 × 101 | 4.80 × 10−15 | 4.44 × 10−15 | 2.69 × 100 | 8.54 × 100 | 8.88 × 10−16 | 1.02 × 101 | 9.56 × 10−14 | 8.88 × 10−16 | 8.88 × 10−16 |
| Std | 1.01 × 10−3 | 5.24 × 10−1 | 2.70 × 10−15 | 0 | 4.49 × 10−1 | 1.82 × 100 | 0 | 1.91 × 100 | 1.64 × 10−14 | 0 | 0 | |
| C10 | Mean | 3.98 × 10−3 | 2.21 × 102 | 0 | 3.33 × 10−3 | 1.47 × 10−1 | 6.32 × 100 | 1.86 × 10−1 | 2.07 × 101 | 3.50 × 10−3 | 0 | 0 |
| Std | 3.80 × 10−3 | 7.47 × 101 | 0 | 6.13 × 10−3 | 6.10 × 10−2 | 3.64 × 100 | 1.48 × 10−1 | 9.97 × 100 | 8.22 × 10−3 | 0 | 0 | |
| C11 | Mean | 5.10 × 10−5 | 2.13 × 107 | 2.63 × 10−2 | 1.28 × 100 | 7.24 × 10−2 | 8.42 × 103 | 5.28 × 10−1 | 1.68 × 104 | 3.87 × 10−2 | 3.03 × 10−3 | 1.62 × 10−3 |
| Std | 3.40 × 10−5 | 2.15 × 107 | 2.19 × 10−2 | 2.62 × 10−1 | 6.67 × 10−2 | 2.03 × 104 | 5.55 × 10−2 | 4.66 × 104 | 2.49 × 10−2 | 1.24 × 10−3 | 7.15 × 10−4 | |
| C12 | Mean | 3.14 × 10−4 | 5.63 × 107 | 5.58 × 10−1 | 5.24 × 10−1 | 6.24 × 10−1 | 9.06 × 104 | 2.86 × 10 | 3.94 × 105 | 6.66 × 10−1 | 7.21 × 10−2 | 4.88 × 10−2 |
| Std | 2.47 × 10−4 | 6.18 × 107 | 2.25 × 10−1 | 8.40 × 10−2 | 2.19 × 10−1 | 2.14 × 105 | 8.27 × 10−2 | 7.55 × 105 | 2.35 × 10−1 | 2.85 × 10−2 | 2.28 × 10−2 | |
| (W|L|T) | (3|9|0) | (0|1|11) | (2|10|0) | (0|12|0) | (0|11|1) | (0|12|0) | (4|8|0) | (0|12|0) | (1|11|0) | (3|9|0) | (6|6|0) | |
| Ave | 5.50 | 10.92 | 4.83 | 4.50 | 7.50 | 8.58 | 4.67 | 9.50 | 4.80 | 2.50 | 1.58 | |
| Ranking | 7 | 11 | 6 | 3 | 8 | 9 | 4 | 10 | 5 | 2 | 1 |
| ID | DE | GA | WOA | CDO | PSO | OMA | AOA | DA | GWO | HHO |
|---|---|---|---|---|---|---|---|---|---|---|
| C1 | 1.6928 × 10−6 | 1.6928 × 10−6 | 1.6928 × 10−6 | 1.6928 × 10−6 | 1.6928 × 10−6 | 1.6928 × 10−6 | 1.6928 × 10−6 | 1.6928 × 10−6 | 1.6928 × 10−6 | 1.6928 × 10−6 |
| C2 | 1.6928 × 10−6 | 1.6928 × 10−6 | 1.6928 × 10−6 | 1.6928 × 10−6 | 1.6928 × 10−6 | 1.6928 × 10−6 | 1.6928 × 10−6 | 1.6928 × 10−6 | 1.6928 × 10−6 | 1.6928 × 10−6 |
| C3 | 1.6928 × 10−6 | 1.6928 × 10−6 | 1.6928 × 10−6 | 1.6928 × 10−6 | 1.6928 × 10−6 | 1.6928 × 10−6 | 1.6928 × 10−6 | 1.6928 × 10−6 | 1.6928 × 10−6 | 1.8035 × 10−5 |
| C4 | 1.6928 × 10−6 | 1.6928 × 10−6 | 1.6928 × 10−6 | 1.6928 × 10−6 | 1.6928 × 10−6 | 1.6928 × 10−6 | 1.6928 × 10−6 | 1.6928 × 10−6 | 1.6928 × 10−6 | 1.9229 × 10−6 |
| C5 | 1.6928 × 10−6 | 1.6928 × 10−6 | 7.8614 × 10−2 | 2.9636 × 10−3 | 1.6928 × 10−6 | 1.6928 × 10−6 | 5.2263 × 10−6 | 1.6928 × 10−6 | 6.3257 × 10−5 | 3.1112 × 10−5 |
| C6 | 1.6928 × 10−6 | 1.6928 × 10−6 | 1.6928 × 10−6 | 1.6928 × 10−6 | 1.6928 × 10−6 | 1.6928 × 10−6 | 1.6928 × 10−6 | 1.6928 × 10−6 | 1.6928 × 10−6 | 1.6928 × 10−6 |
| C7 | 1.6928 × 10−6 | 1.6928 × 10−6 | 1.9226 × 10−6 | 7.1928 × 10−2 | 1.6928 × 10−6 | 1.6928 × 10−6 | 9.3736 × 10−2 | 1.6928 × 10−6 | 1.6928 × 10−6 | 1.5753 × 10−2 |
| C8 | 2.5492 × 10−1 | 1.6928 × 10−6 | 9.2600 × 10−3 | 1.6928 × 10−6 | 1.6928 × 10−6 | 1.6928 × 10−6 | 1.6928 × 10−6 | 1.6928 × 10−6 | 1.6928 × 10−6 | 1.6463 × 10−5 |
| C9 | 1.6928 × 10−6 | 1.6928 × 10−6 | 4.0000 × 10−2 | 1.2325 × 10−5 | 1.6928 × 10−6 | 1.6928 × 10−6 | 4.0000 × 10−2 | 1.6928 × 10−6 | 1.7284 × 10−6 | 1.0000 × 100 |
| C10 | 1.6928 × 10−6 | 1.6928 × 10−6 | 3.2200 × 10−5 | 4.3248 × 10−8 | 1.6928 × 10−6 | 1.6928 × 10−6 | 4.3242 × 10−8 | 1.6928 × 10−6 | 1.6558 × 10−6 | 1.6463 × 10−5 |
| C11 | 1.6928 × 10−6 | 1.6928 × 10−6 | 3.0000 × 10−2 | 1.5662 × 10−2 | 1.6928 × 10−6 | 1.6928 × 10−6 | 1.6928 × 10−6 | 1.6928 × 10−6 | 6.2525 × 10−2 | 1.0000 × 100 |
| C12 | 1.6928 × 10−6 | 1.6928 × 10−6 | 1.6928 × 10−6 | 1.6928 × 10−6 | 1.6928 × 10−6 | 1.6928 × 10−6 | 1.6928 × 10−6 | 1.6928 × 10−6 | 1.6928 × 10−6 | 7.6993 × 10−6 |
| Risk Area | Central Coordinate | Risk Radius |
|---|---|---|
| 1 | (10, 60) | 5 |
| 2 | (40, 50) | 6 |
| 3 | (60, 50) | 5 |
| 4 | (85, 88) | 5 |
| 5 | (100, 30) | 8 |
| 6 | (125, 55) | 6 |
| ID | Minimum Cost | Maximum Cost | Mean Cost | Std |
|---|---|---|---|---|
| DE | 75.9856 | 78.8234 | 77.4617 | 1.06 |
| GA | 84.2317 | 86.6925 | 85.4881 | 0.92 |
| WOA | 73.5892 | 75.7243 | 74.6290 | 0.78 |
| CDO | 75.0881 | 77.0971 | 76.1465 | 0.79 |
| PSO | 72.7223 | 74.8324 | 73.7888 | 0.81 |
| OMA | 79.3685 | 81.5637 | 80.4180 | 0.85 |
| AOA | 72.2127 | 73.7554 | 73.1234 | 0.61 |
| DA | 100.1379 | 123.8629 | 111.5393 | 9.50 |
| GWO | 75.8564 | 77.6214 | 76.6927 | 0.70 |
| HHO | 72.6193 | 74.1397 | 73.3736 | 0.61 |
| MSHHO | 72.3854 | 73.7528 | 73.0708 | 0.50 |
| ID | A1 | A2 | Extremum | Rank |
|---|---|---|---|---|
| DE | 0.7886 | 0.4084 | 264.0640 | 5 |
| WOA | 0.7738 | 0.4520 | 264.0668 | 6 |
| CDO | 0.7812 | 0.4300 | 263.9385 | 4 |
| OMA | 0.7891 | 0.4071 | 264.5564 | 8 |
| AOA | 0.8051 | 0.3683 | 263.9096 | 3 |
| GWO | 0.7857 | 0.4166 | 263.9026 | 2 |
| HHO | 0.7691 | 0.4667 | 264.1986 | 7 |
| MSHHO | 0.8040 | 0.3681 | 263.8960 | 1 |
| ID | h1 | l | t1 | b1 | Extremum | Rank |
|---|---|---|---|---|---|---|
| DE | 0.1944 | 3.5110 | 8.9846 | 0.2138 | 1.7203 | 4 |
| WOA | 0.1275 | 9.7770 | 9.5890 | 0.1971 | 2.3371 | 8 |
| CDO | 0.1847 | 4.1371 | 9.5663 | 0.1997 | 1.7135 | 3 |
| OMA | 0.1916 | 3.6981 | 8.8353 | 0.2152 | 1.7690 | 5 |
| AOA | 0.1250 | 6.3618 | 10.0000 | 0.1975 | 2.0441 | 7 |
| GWO | 0.1953 | 3.4111 | 9.1985 | 0.1988 | 1.6757 | 2 |
| HHO | 0.1284 | 5.6418 | 9.2286 | 0.2024 | 1.8679 | 6 |
| MSHHO | 0.1988 | 3.3374 | 9.1920 | 0.1988 | 1.6702 | 1 |
| ID | d1 | D1 | N1 | Extremum | Rank |
|---|---|---|---|---|---|
| DE | 0.0500 | 0.3172 | 14.0576 | 1.2926 × 10−2 | 6 |
| WOA | 0.0584 | 0.5416 | 5.2669 | 1.3437 × 10−2 | 8 |
| CDO | 0.0500 | 0.3174 | 14.3180 | 1.2904 × 10−2 | 5 |
| OMA | 0.0528 | 0.3833 | 9.8976 | 1.2706 × 10−2 | 3 |
| AOA | 0.0500 | 0.3135 | 15.0000 | 1.3325 × 10−2 | 7 |
| GWO | 0.0522 | 0.3682 | 10.6629 | 1.2693 × 10−2 | 2 |
| HHO | 0.0532 | 0.3946 | 9.3683 | 1.2707 × 10−2 | 4 |
| MSHHO | 0.0517 | 0.3577 | 11.2341 | 1.2665 × 10−2 | 1 |
Disclaimer/Publisher’s Note: The statements, opinions and data contained in all publications are solely those of the individual author(s) and contributor(s) and not of MDPI and/or the editor(s). MDPI and/or the editor(s) disclaim responsibility for any injury to people or property resulting from any ideas, methods, instructions or products referred to in the content. |
© 2024 by the authors. Licensee MDPI, Basel, Switzerland. This article is an open access article distributed under the terms and conditions of the Creative Commons Attribution (CC BY) license (https://creativecommons.org/licenses/by/4.0/).
Share and Cite
You, G.; Hu, Y.; Lian, C.; Yang, Z. Mixed-Strategy Harris Hawk Optimization Algorithm for UAV Path Planning and Engineering Applications. Appl. Sci. 2024, 14, 10581. https://doi.org/10.3390/app142210581
You G, Hu Y, Lian C, Yang Z. Mixed-Strategy Harris Hawk Optimization Algorithm for UAV Path Planning and Engineering Applications. Applied Sciences. 2024; 14(22):10581. https://doi.org/10.3390/app142210581
Chicago/Turabian StyleYou, Guoping, Yudan Hu, Chao Lian, and Zhen Yang. 2024. "Mixed-Strategy Harris Hawk Optimization Algorithm for UAV Path Planning and Engineering Applications" Applied Sciences 14, no. 22: 10581. https://doi.org/10.3390/app142210581
APA StyleYou, G., Hu, Y., Lian, C., & Yang, Z. (2024). Mixed-Strategy Harris Hawk Optimization Algorithm for UAV Path Planning and Engineering Applications. Applied Sciences, 14(22), 10581. https://doi.org/10.3390/app142210581

