Drainage Pipeline Multi-Defect Segmentation Assisted by Multiple Attention for Sonar Images
Abstract
1. Introduction
- (1)
- To gather sufficient drainage pipeline multi-defect sonar datasets taken from drainage pipeline ROV inspection equipment for several years. Combining RFA [22], CA [23], significance attention, and improved traditional image enhancement methods, we proposed an enhanced ENAM model, which has an excellent trade-off between noise immunity and accuracy. We compared various attention network models for the detection and recognition of multiple defects in drainage pipelines and further verified the superiority of the ENAM module.
- (2)
- We generated a multiple attention target recognition and instance segmentation algorithm, which was applied to an ENAM-SEG network model based on the YOLOv8n or YOLOv11n structure. The ENCM and ENAM modules were combined with the backbone and head network. This model improved the accuracy and speed of drainage pipeline multi-defect detection, and all class’s average precision and MAP@50 values were raised to 96.0% and 90.9% in collected datasets in the segmentation prediction results.
2. Methods and Materials
2.1. General Multiple Attention Feature
2.2. Multiple Attention
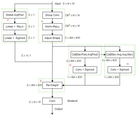
- The overall structure of our proposed enhance attention module (ENAM) is shown in Figure 3. ENAM consists of four interrelated components of attention: CA (coordinate attention), DA (significance attention), ECA (efficient channel attention), and RFA (receptive-filed attention) [22]. In this section, we discuss the distinctive mechanism of ENAM, which learns effective channel representations without resorting to dimensionality reduction in convolutional operations, and consequently, enhances pixel-level attention for high-level feature maps. First, an averaging operation is performed on the entire input features to obtain the significance features. Then, a convolution operation is performed on the anomaly features, which involves a 3 × 3 convolution kernel followed by a nonlinear sigmoid activation. Specifically, we select the final weight feature from the CA module and multiply the CA weight result with the significance weight feature to obtain the final ENAM weight feature. The ENAM model mainly consists of the following parts: Part A is receptive-filed attention, and the overall special Fa expression is as follows:
- b.
- Part B is efficient channel attention, and local cross-channel interaction was implemented using 1D convolution to extract inter-channel dependencies. The feature Fb expression is as follows:
- c.
- Part C is coordinate position attention, which is the high average pooling and sigmoid activation function, wide average pooling, convolution, sigmoid activation function, and high width feature fusion, ultimately resulting in a feature map of C × KH × KW size. The calculation expression is as follows:
- d.
- Part D is deviation attention or significance attention, significance D represents as follows:
- e.
- Part E is the fusion of multiple attention weights, and the calculation expression is the same as Formula (2).
- f.
- Part F is the fusion of squeeze and excitation (SE) [25] weights, and it’s also channel attention. The feature map is as follows.
- g.
- Part G is a part of CBAM [25] weights. This is a mixed attention module and the feature map is as follows.
- h.
- Part H is a new significance attention module, and the detailed processing is shown in Figure 5. Firstly, we obtained the average pooling and maximum pooling of the feature map, then calculated the difference between the maximum pooling and the average pooling, and then combined the three parts together. Finally, the results were added to the activation function.
3. Experiments
3.1. Data Collect and Preparation
3.2. Evaluation Metrics
3.3. Training and Platform Setting
3.4. Comparison of the Other Attention Modules
3.5. Ablation Experiment in Different Datasets
3.6. Visualization of Attention Feature Maps
4. Discussion and Conclusions
4.1. Quantitative Evaluation Analysis
4.2. Conclusions
Author Contributions
Funding
Institutional Review Board Statement
Informed Consent Statement
Data Availability Statement
Acknowledgments
Conflicts of Interest
References
- Xu, W.; Yang, J.; Wei, H.; Lu, H.; Tian, X.; Li, X. A localization algorithm based on pose graph using Forward-looking sonar for deep-sea mining vehicle. Ocean Eng. 2023, 284, 114968. [Google Scholar] [CrossRef]
- Cao, W.; Li, J. Detecting large-scale underwater cracks based on remote operated vehicle and graph convolutional neural network. Front. Struct. Civ. Eng. 2022, 16, 1378–1396. [Google Scholar] [CrossRef]
- Sun, H.; Zhu, J. Nondestructive evaluation of steel-concrete composite structure using high-frequency ultrasonic guided wave. Ultrasonics 2020, 103, 106096. [Google Scholar] [CrossRef] [PubMed]
- Wang, J.; Shan, T.; Chandrasekaran, M.; Osedach, T.; Englot, B. Deep learning for detection and tracking of underwater pipelinelines using multibeam imaging sonar. In Proceedings of the IEEE International Conference on Robotics and Automation Workshop, Montreal, Canada, 20–24 May 2019. [Google Scholar]
- Sung, M.; Kim, J.; Lee, M.; Kim, B.; Kim, T.; Kim, J.; Yu, S.-C. Realistic Sonar Image Simulation Using Deep Learning for Underwater Object Detection. Int. J. Control Autom. Syst. 2020, 18, 523–534. [Google Scholar] [CrossRef]
- Song, Y.; Liu, P. Segmentation of sonar images with intensity inhomogeneity based on improved MRF. Appl. Acoust. 2020, 158, 107051. [Google Scholar] [CrossRef]
- Chen, Z.; Wang, Y.; Tian, W.; Liu, J.; Zhou, Y.; Shen, J. Underwater sonar image segmentation combining pixel-level and region-level information. Comput. Electr. Eng. 2022, 100, 107853. [Google Scholar] [CrossRef]
- Tang, Y.; Jin, S.; Bian, G.; Zhang, Y. Shipwreck Target Recognition in Side-Scan Sonar Images by Improved YOLOv3 Model Based on Transfer Learning. IEEE Access 2020, 8, 173450–173460. [Google Scholar] [CrossRef]
- Chen, L.; Zheng, M. Underwater Target Recognition Based on Improved YOLOv4 Neural Network. Electronics 2021, 10, 1634. [Google Scholar] [CrossRef]
- Yu, Y.; Zhao, J.; Gong, Q.; Huang, C.; Zheng, G.; Ma, J. Real-Time Underwater Maritime Object Detection in Side-Scan Sonar Images Based on Transformer-YOLOv5. Remote Sens. 2021, 13, 3555. [Google Scholar] [CrossRef]
- Li, S.; Li, C.; Yang, Y.; Zhang, Q.; Wang, Y.; Guo, Z. Underwater scallop recognition algorithm using improved YOLOv5. Acquacult. Eng. 2022, 98, 102273. [Google Scholar] [CrossRef]
- Chen, R.; Zhan, S.; Chen, Y. Underwater Pipeline Target Detection Algorithm Based on YOLO and Swin Transformer for Sonar Images. In Proceedings of the OCEANS Conference 2022 Hampton Roads, Hampton Roads, VA, USA, 17–20 October 2022. [Google Scholar]
- Zhen, Y.L. Side scan Drainage pipeline image target detection method based on improved YOLOv5 network. Hydrogr. Surv. Charting 2022, 42, 18–21, 26. [Google Scholar]
- Yu, G.; Cai, R.; Su, J.; Hou, M.; Deng, R. U-YOLOv7: A network for underwater organism detection. Ecol. Inform. 2023, 75, 102108. [Google Scholar] [CrossRef]
- Fuchs, L.R.; Noren, A.; Johansson, P. GAN-enhanced simulated sonar images for deep learning based detection and classification. In Proceedings of the Oceans 2022–Chennai Conference, Chennai, India, 21–24 February 2022. [Google Scholar] [CrossRef]
- Chandrashekar, G.; Raaza, A.; Rajendran, V.; Ravikumar, D. Side scan sonar image augmentation for sediment classification using deep learning based transfer learning approach. Mater. Today Proc. 2021, 80, 3263–3273. [Google Scholar] [CrossRef]
- Li, B.Q.; Huang, H.N.; Liu, J.Y.; Li, Y. Optical image-to-underwater small target synthetic aperture sonar image translation algorithm based on improved CycleGAN. Acta Electron. Sin. 2021, 49, 1746–1753. [Google Scholar]
- Duan, Y.; Zhang, S.; Liu, Y.; Liu, J.; An, D.; Wei, Y. Boosting fish counting in sonar images with global attention and point supervision. Eng. Appl. Artif. Intell. 2023, 126, 107093. [Google Scholar] [CrossRef]
- Cheng, K.; Yan, L.; Ding, Y.; Zhou, H.; Li, M.; Ghafoor, H.A. Sonar image garbage detection via global despeckling and dynamic attention graph optimization. Neurocomputing 2023, 529, 152–165. [Google Scholar] [CrossRef]
- Zhao, D.; Ge, W.; Chen, P.; Hu, Y.; Dang, Y.; Liang, R.; Guo, X. Feature pyramid u-net with attention for semantic segmentation of forward-looking sonar images. Sensors 2022, 22, 8468. [Google Scholar] [CrossRef] [PubMed]
- Huang, H.; Zuo, Z.; Sun, B.; Wu, P.; Zhang, J. DSA-SOLO: Double split attention solo for side-scan sonar target segmentation. Appl. Sci. 2022, 12, 9365. [Google Scholar] [CrossRef]
- Zhang, X.; Liu, C.; Yang, D.; Song, T.; Ye, Y.; Li, K.; Song, Y. RFAConv: Innovating spatial attention and standard convolutional operation. arXiv 2023, arXiv:2304.03198. [Google Scholar] [CrossRef]
- Hou, Q.; Zhou, D.; Feng, J. Coordinate Attention for Efficient Mobile Network Design. In Proceedings of the 2021 IEEE/CVF Conference on Computer Vision and Pattern Recognition, Nashville, TN, USA, 20–25 June 2021; pp. 13713–13722. [Google Scholar]
- Woo, S.; Park, J.; Lee, J.; Kweon, I. CBAM: Convolutional Block Attention Module. In Computer Vision–ECCV 2018: 15th European Conference, Munich, Germany, September 8–14, 2018, Proceedings, Part VII; Springer: Cham, Switzerland, 2018; pp. 3–19. [Google Scholar] [CrossRef]
- Hu, J.; Shen, L.; Albanie, S.; Sun, G.; Wu, E. Squeeze-and-Excitation Networks. IEEE Trans. Pattern Anal. Mach. Intell. 2020, 42, 2011–2023. [Google Scholar] [CrossRef] [PubMed]
- Ouyang, D.; He, S.; Zhang, G.; Luo, M.; Guo, H.; Zhan, J.; Huang, Z. Efficient Multi-Scale Attention Module with Cross-Spatial Learning. In Proceedings of the 2023 IEEE International Conference on Acoustics, Speech and Signal Processing (ICASSP), Rhodes Island, Greece, 4–10 June 2023; pp. 1–5. [Google Scholar]
- Selvaraju, R.R.; Cogswell, M.; Das, A.; Vedantam, R.; Parikh, D.; Batra, D. Grad-cam: Visual explanations from deep networks via gradient-based localization. In Proceedings of the 2017 IEEE International Conference on Computer Vision, Venice, Italy, 22–29 October 2017; pp. 618–626. [Google Scholar]












| Items | Value |
|---|---|
| Operating system | Windows 10 |
| CPU | Intel(R)-Core(TM) i7-13700k |
| GPU | NVIDIA GeForce RTX 4090D |
| RAM | 64 GB |
| CUDA | CUDAv12.1 |
| Python | 3.10.13 |
| batch size | 32 |
| epochs | 3000 |
| Input_size | (640, 640) |
| Weight_decay | 0.0005 |
| Initial rate (lr0) | 0.01 (SGD) |
| Cyclical rate (lrf) | 0.1 (Cosine annealing) |
| momentum | 0.937 |
| Input size | 640 × 640 |
| Model | Weight (M) | Pmask | ||
|---|---|---|---|---|
| V8n-SEG | 6.8 | 88.6 | 84.1 | 44.2 |
| SE | 6.8 | 87.1 | 87.0 | 46.2+2.0 |
| CBAM | 6.9 | 90.0 | 85.0 | 46.9+2.7 |
| CA | 8.4 | 88.2 | 83.6 | 45.4+1.2 |
| EMA | 6.8 | 86.7 | 83.9 | 43.9−0.3 |
| RFA | 8.5 | 90.9 | 89.0 | 47.1+2.9 |
| ENCM (ours) | 8.6 | 90.8 | 89.5 | 49.3+5.1 |
| Gelan-CSEG(V9) | 53.1 | 90.0 | 89.9 | 45.9+1.7 |
| Gelan-C-DSEG(V9) | 55.8 | 87.9 | 88.2 | 46.5+2.3 |
| ENAM (ours) | 7.0 | 96.0 | 90.9 | 47.9+3.7 |
| Model | Weight (M) | Flops (G) | (%) | (%) | (%) | (%) |
|---|---|---|---|---|---|---|
| V8n + SE | 7.3 | 12.6 | 80.8 | 62.6 | 71.3 | 42.2 |
| V8n + CA | 7.3 | 12.7 | 80.7 | 62.4 | 70.5 | 41.9 |
| V8n + CBAM | 7.4 | 12.7 | 84.5 | 66.2 | 75.3 | 47.2 |
| V8n + EMA | 7.3 | 12.6 | 76.4 | 58.5 | 65.7 | 37.3 |
| V8n + RFA | 9.5 | 15.3 | 85.0 | 70.8 | 76.7 | 49.7 |
| V8n + DCA | 8.9 | 15.0 | 83.0 | 64.4 | 73.2 | 44.4 |
| V8n + RFCA | 10.7 | 26.5 | 86.2 | 72.2 | 79.8 | 53.3 |
| V8n + ENAM | 10.9 | 27.1 | 87.4 | 73.9 | 82.1 | 56.5 |
| V8s + ENAM | 37.0 | 99.8 | 91.0 | 79.9 | 87.7 | 66.5 |
| V8m + ENAM | 74.3 | 219.9 | 94.3 | 85.6 | 92.6 | 74.6 |
| V8l + ENAM | 114.4 | 391.5 | 94.8 | 87.2 | 92.4 | 76.6 |
| V8x + ENAM | 178.2 | 611.1 | 95.1 | 87.8 | 93.9 | 77.9 |
| V11n | 6.7 | 10.4 | 85.3 | 71.0 | 79.6 | 54.2 |
| +RFA | 6.5 | 10.5 | 91.9 | 78.1+7.1 | 89.0 | 66.1+11.9 |
| +RFCA | 6.6 | 10.6 | 94.1 | 83.0+12.0 | 91.6 | 72.1+17.9 |
| +RFD | 7.1 | 20.1 | 93.3 | 81.5+10.5 | 90.1 | 68.5+14.3 |
| +ENCM | 6.6 | 10.6 | 94.0 | 83.4+12.4 | 91.4 | 71.0+16.8 |
| +ENAM | 7.3 | 20.2 | 93.8 | 84.0+13.0 | 91.0 | 71.0+16.8 |
| Model | Weight (M) | Flops (G) | P (%) | R (%) | (%) | (%) |
|---|---|---|---|---|---|---|
| V8n | 6.2 | 8.0 | 90.3 | 83.6 | 89.1 | 56.3 |
| +SE | 6.3 | 8.1 | 90.5 | 83.8 | 90.2 | 58.2 |
| +CA | 6.3 | 8.1 | 90.5 | 83.6 | 90.0 | 57.9 |
| +CBAM | 6.3 | 8.1 | 90.3 | 83.2 | 89.9 | 57.9 |
| +CAF | 9.5 | 22.6 | 90.7 | 84.0 | 90.4 | 58.4 |
| +ENAM | 9.6 | 22.5 | 91.0 | 84.4 | 90.6 | 58.6 |
| Model | Weight (M) | Flops (G) | (%) | (%) | (%) | (%) |
|---|---|---|---|---|---|---|
| V11n | 5.48 | 6.8 | 99.5 | 92.3 | 99.5 | 58.2 |
| +RFA | 5.63 | 6.9 | 99.5 | 98.9 | 99.5 | 86.5+28.3 |
| +RFCA | 5.59 | 7.0 | 99.5 | 95.9 | 99.5 | 82.7+24.5 |
| +RFD | 6.28 | 16.4 | 99.5 | 99.0 | 99.5 | 89.1+30.9 |
| +ENAM | 6.32 | 16.5 | 99.5 | 98.9+6.6 | 99.5 | 90.5+32.3 |
| +ENCM | 5.74 | 6.9 | 99.5 | 99.0+6.7 | 99.5 | 97.6+39.4 |
Disclaimer/Publisher’s Note: The statements, opinions and data contained in all publications are solely those of the individual author(s) and contributor(s) and not of MDPI and/or the editor(s). MDPI and/or the editor(s) disclaim responsibility for any injury to people or property resulting from any ideas, methods, instructions or products referred to in the content. |
© 2025 by the authors. Licensee MDPI, Basel, Switzerland. This article is an open access article distributed under the terms and conditions of the Creative Commons Attribution (CC BY) license (https://creativecommons.org/licenses/by/4.0/).
Share and Cite
Jin, Q.; Han, Q.; Qian, J.; Sun, L.; Ge, K.; Xia, J. Drainage Pipeline Multi-Defect Segmentation Assisted by Multiple Attention for Sonar Images. Appl. Sci. 2025, 15, 597. https://doi.org/10.3390/app15020597
Jin Q, Han Q, Qian J, Sun L, Ge K, Xia J. Drainage Pipeline Multi-Defect Segmentation Assisted by Multiple Attention for Sonar Images. Applied Sciences. 2025; 15(2):597. https://doi.org/10.3390/app15020597
Chicago/Turabian StyleJin, Qilin, Qingbang Han, Jianhua Qian, Liujia Sun, Kao Ge, and Jiayu Xia. 2025. "Drainage Pipeline Multi-Defect Segmentation Assisted by Multiple Attention for Sonar Images" Applied Sciences 15, no. 2: 597. https://doi.org/10.3390/app15020597
APA StyleJin, Q., Han, Q., Qian, J., Sun, L., Ge, K., & Xia, J. (2025). Drainage Pipeline Multi-Defect Segmentation Assisted by Multiple Attention for Sonar Images. Applied Sciences, 15(2), 597. https://doi.org/10.3390/app15020597

