Next Article in Journal
The Influence of Personality Traits and Domain Knowledge on the Quality of Decision-Making in Engineering Design
Previous Article in Journal
Inertial Forces and Friction in Propulsion of a Rigid Body
 
 
Font Type:
Arial Georgia Verdana
Font Size:
Aa Aa Aa
Line Spacing:
Column Width:
Background:
Article

Comparison of Simulation- and Regression-Based Approaches to Estimating Electric Car Power Consumption

Department of Automotive Technologies, Faculty of Transportation Engineering and Vehicle Engineering, Budapest University of Technology and Economics, 1111 Budapest, Hungary
*
Author to whom correspondence should be addressed.
Appl. Sci. 2025, 15(2), 513; https://doi.org/10.3390/app15020513
Submission received: 22 November 2024 / Revised: 19 December 2024 / Accepted: 30 December 2024 / Published: 8 January 2025

Abstract

The main objective of this paper is to present a methodology for the reliable estimation of the energy consumption of electric vehicles, focusing on the main electrical subsystems of passenger cars. This paper presents a comparative analysis of the available regression models and the results of our simulation experiments. While numerous regression models have been documented in the literature, their accuracy is not always satisfactory. Consequently, there is a need to develop a sufficiently accurate and comprehensive generalized simulation framework, which is presented in the paper. Currently, most of the major vehicle manufacturers have developed pure electric vehicle platforms and are using them in the production of many models available on the market. The estimation of consumption data for these vehicles is still based on traditional techniques, namely, prediction from historical operation data. To overcome this problem, in this article, we have constructed a multi-element, model-based simulation for the purpose of implementing an energy consumption monitoring system. In order to create a simulation that reflects real-life vehicle behavior, the input data are based on empirical measurements, while the simulation model is based on actual electric vehicle parameters. In the main simulation model, it is possible to simulate the energy consumption of the vehicle’s drive system and to extract the requisite input data for the simulation of the other vehicle subsystems. In regard to the simulation, the subsystems that have been incorporated are the electric vehicle steering system, the vehicle lighting system and the HVAC system. After running the simulation, the total system consumption for a given trip segment is obtained by running each vehicle subsystem simulation. The findings were validated with real data and compared with two relevant regression models. Our preliminary expectation is that, given the level of detail of our simulation, the developed model can be considered validated if the error of the estimate remains below 4% and if the simulation model in question yields superior results in comparison to other regression models.

1. Introduction

Among the various research directions within the electric industry [1,2], the area of electric vehicle (EV) technology is currently one of the most researched and developed fields within the automotive segment. This industry represents the primary driver of the transportation and logistics sector. The transportation sector is currently the third largest consumer and emitter of energy [3,4,5]. In more than 100 years of automotive history, the evolution of internal combustion powertrains has been the subject of greater attention than any other aspect of vehicle engineering. There were several reasons for this trend, but perhaps the most important was the efficiency of energy storage solutions, the biggest driving force pushing the automotive industry in the classic direction. This trend has undergone a significant transformation over the past two decades [6,7]. A significant aspect to consider in comparison to the circumstances that existed a century ago is the extent to which the battery industry has undergone considerable advancement and enhancement as a consequence of developments in chemical science. It is possible for manufacturers to produce batteries with significantly higher energy density, efficiency and affordability, which can meet the requirements of an average passenger car in the present day [8]. Of course, there are still many areas where the use of electric vehicles requires compromise from the user’s point of view. Such trade-offs include range and fuel consumption and battery capacity degradation [9]. Nevertheless, the industry is currently allocating significant research resources to ensure the optimal distribution of charging stations [10]. In consideration of the slower energy recharging options inherent to electric vehicles, a crucial factor is the energy available to the vehicle, or the range it can travel with the energy stored in its batteries. In regard to their conventional internal combustion engine (ICE)-based counterparts, range estimation is predicated on historical data within the vehicle control system [11,12]. This solution is appropriate for estimating consumption over longer distances; however, it may be less precise when estimating shorter routes with numerous transient environmental variables. Such vehicles are typically employed in the context of urban transportation. In these circumstances, the typical velocity of the vehicles is often relatively low within these sections; however, acceleration and deceleration maneuvers are common. In the case of the ICE-based hybrid electric vehicles (HEVs) system, there are publications that attempt to reduce the internal combustion (IC) fuel consumption with the use of an electric machine [13,14,15]. A review of the literature revealed the absence of a simulation solution that addresses the full vehicle system and showed that it gives only limited consideration to the consumption of electrical subsystems.
The other drawback of traditional range estimation approaches is that they cannot accurately predict the consumption of active electrical subsystems. Today’s vehicles are already typically equipped with many auxiliary and entertainment electronic subsystems, as the number of electrical systems and their power consumption are growing rapidly. Self-driving and intelligent vehicle functions are the main drivers of development [16]. The incorporation of these functions necessitates the utilization of more precise and controllable actuators, an augmented array of control electronics, lots of novel sensors within the vehicle system and a significant enhancement in computing capacity [17,18,19]. It is evident that these properties lead to greater energy consumption, which, in turn, renders the determination of the vehicle’s energy consumption increasingly challenging [20]. In order to address this issue, a simulation-based approach was employed for the estimation of energy usage.
In the Section 1 of this article, we provide an in-depth investigation of the current state of electric vehicle (EV) architectures. Subsequently, the authors present a comprehensive EV model, incorporating detailed vehicle dynamics and propulsion models. The publication commences with an explanation of the principal motivation for our research, as presented in Section 2, and an overview of the research itself. In Section 3, a review of the existing literature on research in this area that has been undertaken is presented. The aim is to provide a basis for comparison between the existing research and the system under discussion. The following chapter will present a comprehensive description of the simulation solution, including an explanation of its underlying principles, an explanation of its construction, and a list of the subsystems it encompasses. Furthermore, a comprehensive description of the data employed in the development and variation of the simulation is provided. Additionally, we present the findings derived from the performed analysis. In Section 5, we present the developed simulation framework in detail, as well evaluating it in comparison with other solutions. In addition, we present the results obtained, and in the Section 6, we summarize the findings and discuss the implications for further research.

2. Motivations and Ambitions

Today, reducing the energy consumption of electric vehicles and increasing their range is a critical research goal. To achieve this research goal, it is of paramount importance that the vehicle system has reliable and accurate information on the amount of energy available and the future energy consumption of the subsystems it operates. In light of the above, it becomes clear that the vehicle energy consumption estimation model presented in this article is only the initial phase of a comprehensive research project. Accordingly, the long-term objective is to develop an electric vehicle energy management concept that can meet the energy demand of a vehicle. It follows from the above that monitoring, predicting and controlling a vehicle’s energy consumption is a very important question that requires further examination. The vehicle platforms currently being developed in the automotive industry are based on an entirely novel platform, fundamentally different from the one with which we are familiar. The introduction of advanced self-driving, self-control and smart features enables the integration of novel functions in our vehicles that were previously unfeasible. These novel functions typically necessitate a greater quantity of information, which is obtained through the use of multiple sensors simultaneously. The increased complexity of these functions, coupled with the advanced signal processing, demands a more robust computational capacity [21]. The increased computing capacity of modern vehicles also requires a proportional growth in power requirements, especially in the context of highly integrated vehicle designs. Furthermore, the energy management strategy that we intend to develop is consistent with one of the most sophisticated and extensively researched concepts in the field of automotive engineering: the Software-Defined Vehicle (SDV) In the context of SDV, the potential for greater access to vehicle subsystems offers the opportunity to gather more data, which can inform the design of a more efficient and secure electrical system. In light of these considerations, a key objective in power system management design as part of the SDV development process is to reduce the role (i.e., number or percentage) of electrical fuses while increasing the level of safety that can be achieved. Since by increasing the efficiency of the power distribution a significant amount of energy could be saved, power management system development efforts can result in a notable increase in the vehicle’s range. The design and accurate operation of the simulation environment presented in this paper represents a significant milestone in the research process. The focus of this article is on the simulation of an electric system. It should be noted that the power supply system’s functional safety for the vehicle was not addressed in this paper. However, we note that P. Kilian et al. previously investigated the key factors related to safety [22,23,24,25].
We emphasize the main scientific contributions of our work are exploring the drawbacks of current regression-based general models, and examining and demonstrating the potential of simulation and comparing the two methods. Our hypothesis is that the regression models, which consider the vehicle as a monolithic entity, are unable to provide sufficiently accurate results. However, by exploring the key components of the vehicle through its subsystems, it may become possible in the future to produce data of a much higher degree of accuracy, potentially through the use of subsystem regression models.

3. Formulation of Research Questions and Objectives

The primary aim of this research is to develop a reliable methodology for estimating the energy consumption of electric vehicles (EVs) to have a clearer understanding of the dynamic electric consumption characteristics of passenger cars, focusing specifically on the key electrical subsystems. In order to achieve this overarching goal, the following research questions have been formulated:
  • How can a more accurate and comprehensive simulation framework be developed to estimate the energy consumption of electric vehicles, compared to existing regression models?
    This question addresses the current gap in the literature, where traditional regression models are often insufficiently accurate in predicting energy consumption, particularly for new electric vehicle platforms.
  • What are the key subsystems that significantly impact the energy consumption of electric vehicles, and how can they be incorporated into a simulation model?
    This question focuses on identifying and modeling the most critical subsystems of an electric vehicle, such as the drive system, steering system, lighting system and HVAC system, for a more holistic estimation.
  • How does the performance of the developed simulation model compare with that of existing regression models in terms of estimation accuracy?
    This question aims to validate the simulation model by comparing its results with real data and assessing its accuracy against two commonly used regression models in the field.
To address these questions, the main objective of this research is to create a multi-element, model-based simulation framework that reflects real-world vehicle behavior by integrating empirical measurements and accurate vehicle parameters. The specific research objectives derived from these questions include:
  • Objective 1: Develop a generalized, detailed simulation framework for energy consumption estimation in electric vehicles, incorporating critical electrical subsystems.
  • Objective 2: Validate the simulation model using real data and compare the results with traditional regression models to assess the model’s performance.
  • Objective 3: Ensure that the error margin of the simulation model remains below 4%, demonstrating its reliability and accuracy compared to alternative methods.
These objectives are aligned with the goal of advancing the accuracy of energy consumption predictions for electric vehicles, contributing to:
  • clearer understanding of the dynamic electric consumption characteristics of passenger cars
  • more efficient energy management, and
  • optimization of power distribution in the context of electric vehicle use.

4. Related Work

In this section, we review the most pertinent research studies conducted to ascertain the energy consumption of an electric vehicle. Accordingly, the objective of this section is to highlight the key methodological aspects that differentiate this study from the existing literature rather than providing a comprehensive description of the methodology employed. The distinctive contribution of this article lies in its novel approach. This chapter presents an overview of the relevant simulation-based method and three regression model-based methods. Both regression and simulation models can be of key importance in predicting and estimating the energy consumption of electric cars, as they can handle complex, multi-factorial data and provide accurate, actionable insights into consumption patterns. For instance, a study by De Cauwer et al. utilized multiple linear regression to model EV energy consumption based on kinematic parameters, achieving reliable predictions [26]. Regression models have been widely applied to the energy consumption and performance characteristics of battery electric vehicles (BEVs) to improve prediction accuracy and optimize performance. Studies have shown that linear regression models are effective in estimating energy consumption by taking into account variables such as vehicle speed, acceleration and environmental factors. More sophisticated models, including multiple linear regression and polynomial regression, have been used to capture the non-linear relationships between these variables and energy consumption. In addition, machine learning-based regression models, such as support vector regression and neural networks, have shown excellent performance in predicting BEV energy consumption by exploiting interactions between large datasets and complex features. These models are key to improving range estimation, optimizing powertrain efficiency and reducing range anxiety for BEV users. These models are advantageous because they can be easily interpreted, allowing for clear insights into how different factors influence energy consumption. On the other hand, Mediouni et al. used synthetic datasets to simulate various driving scenarios and predict energy consumption with high accuracy [27]. The combination of regression and simulation models can also be advantageous when trying to provide accurate estimates over a wide range of inputs, in a rapidly changing environment and in full real-time, although in such cases, the computational requirements will obviously be higher. For example, a study by Hu et al. proposes a model that integrates time-series data transformation with simulation techniques to predict energy consumption under different driving conditions [28].

4.1. Simulation-Based Energy Consumption

Miri et al. performed a simulation-based energy consumption calculation [29]. The objective of this study was to develop an accurate model for estimating the energy consumption of electric vehicles for a given driving cycle. The BMW i3 was chosen as a case study to demonstrate the concept. An advanced vehicle simulation model was developed in MATLAB/Simulink, including the powertrain system and the longitudinal dynamics of the vehicle. The powertrain includes the transmission and battery, using the Thevenin equivalent circuit battery model. The model was validated using available BMW data and other reliable literature sources. The consumption of auxiliaries was only estimated based on average values found in the literature and it was concluded that these could have a significant impact on energy consumption. The error between the simulation results and test data was less than 6% for both the Environmental Protection Agency (EPA) and New European Driving Cycle (NEDC) tests. The authors noted that additional information about the road, such as traffic and weather conditions and driver characteristics, should be added to reduce the prediction error bias. They also predicted more accurate data for the battery model, which has a significant impact on battery efficiency and power consumption. In addition, the inertia of the vehicle’s rotating components can be calculated and incorporated into the model to improve accuracy. The preliminary objectives of the aforementioned parties were found to be analogous to our own, yet their methodology diverges from ours. It is our expectation that greater accuracy can be achieved if we not only estimate but also calculate the power consumption of the largest auxiliary loads. This phenomenon may be attributed to the fact that these electrical loads function as dynamic subsystems within the vehicle, and the energy consumption of these devices can vary significantly depending on the specific use case. Nevertheless, our objective is to implement a realistic battery model, as opposed to a simplified Thevenin equivalent circuit.

4.2. Regression Model-Based Energy Consumption

Regression models have been widely applied to the energy consumption and performance characteristics of BEVs to improve prediction accuracy and optimize performance. Studies have shown that linear regression models are effective in estimating energy consumption by taking into account variables such as vehicle speed, acceleration and environmental factors [30]. Lopez et al. developed a regression model to estimate the energy consumption of battery electric vehicles (BEV) [31]. Their study aimed to develop a methodology to assess the impact of traffic control elements on BEVs on a route. In accordance with this, the focus of their paper was to develop a predictive model of the expected energy consumption and indicate the most relevant explanatory variables. The theoretical approach applied to real routes allowed them to verify the applicability of the proposed method, which can serve as a first step for further studies, but also enable identification of the most significant factors that influence BEV consumption in urban environments. Based on the results, the following conclusions were drawn by the authors:
  • A predictive linear regression model can be applied to estimate vehicle consumption as a function of traffic control elements.
  • The probability of stopping due to traffic control elements significantly affects the predictive model. Thus, the randomness of the traffic control elements has a significant impact on the energy consumption of the BEV.
The model does not define a roadmap for sustainable mobility but is a first step towards this goal. Based on the investigation of the reviewed models, we find that the former simulation-based approach was mainly designed to provide a solution for estimating fuel consumption in an urban environment. It may reasonably be anticipated that a simulation model containing a more detailed set of parameters and information about the vehicle in question would yield more precise results.
Zhang et al. analyzed the impact of measuring actual energy consumption. Using data collected from 50 BEVs operating in Shanghai, the travel patterns of a total of 11,052 trips were first summarized [32]. The 11,052 trips were characterized by short distances and average travel times, with an average distance of 17.2 km and an average travel time of 40 min. After analyzing the battery performance, three routes were selected to build the energy consumption model. The distance traveled, speed, temperature and the initial battery State of Charge (SoC) affect the energy consumption to varying degrees [33,34,35]. The change in travel distance has a significant effect on the change in energy consumption. Generally, as the distance increases, the rate of change in energy consumption decreases. This is also the case for temperature. The effect of speed minimizes energy consumption at 40 km/h and the variance first decreases and then increases. This publication has been selected as a benchmark due to its utilization of a large sample size within a comparable context, and the parameters identified within the model align with the most prevalent characteristics associated with electric passenger car consumption calculations. More sophisticated models, including multiple linear regression and polynomial regression, have been used to capture the non-linear relationships between these variables and energy consumption [36]. In addition, machine learning-based regression models, such as support vector regression and neural networks, have shown excellent performance in predicting BEV energy consumption by exploiting interactions between large datasets and complex features [37]. These models are key to improving range estimation, optimizing powertrain efficiency and reducing range anxiety for BEV users. In the last examined publication, Li et al. considered all potential factors influencing the energy consumption of EVs at different stages [38]. Based on the literature, a number of factors were proposed and grouped into six categories. It was concluded that experiments on each of these factors and their interactions would ideally be performed, but would require a large amount of resources. Alternatively, this paper initially focused on four factors and their interactions. An empirical approach was proposed and tests were conducted using a Nissan Leaf in Sydney. All the factors considered showed a significant effect on the energy consumption of electric vehicles, and the interaction between some pairs of factors showed a secondary effect on consumption. The measurements showed that climate (use of air conditioning) and topography had a greater impact on energy than other factors. It was also also found that depending on road conditions and air conditioning use, the range of the car can vary significantly, from 100 to 222 km on a single charge. As with all empirical work, the derived model is only reliable for the region studied; therefore, this solution has not been benchmarked in this article. The article presents a comparable problem statement to our own, and the results are noteworthy with regard to the analogous urban driving conditions. This comparison offers valuable insights by highlighting the impact of the ambient temperature.
A review of the literature enabled us to gain insight into aspects of simulation that may be more beneficial and those that may justify the use of regression techniques. Once the calibration is complete and a functional model is available, the use of regression appears to be the optimal choice in terms of computational efficiency, as these problems can typically be solved with less computational effort. Consequently, in row 1 of Figure 1, the cell corresponding to the regression column is highlighted in green. In accordance with the aforementioned principles, an increase in computational effort also results in enhanced accuracy in favorable cases. Consequently, in row 2 of Figure 1, the cell corresponding to the simulation column is framed in green. In accordance with the aforementioned principles, the elevated computational demand also results in enhanced accuracy and detail in favorable circumstances. Consequently, in rows 2 and 3 of Figure 1, the cell corresponding to the simulation column is indicated by a green frame. The relative simplicity of the model structure means that regression models are generally considered to be more readily adaptable. However, it should be noted that this is a highly case-dependent consideration.
It is now appropriate to present some essential bases regarding the system under discussion. It is important to note that the driving habits of the drivers can influence the energy consumption of the vehicle. The regression models previously described do not investigate the driving habits of the different drivers. Rather, they are designed to predict energy consumption based on certain vehicle or road trip parameters. Similarly, our investigation does not focus on this topic. However, the simulation is fed with real measurement data, which would make it possible to consider different driver behaviors in the analysis. However, within certain limits, it would be necessary to implement different driver profiles. It is anticipated that the outcome of our solution will be an improvement on the existing approach, which attempts to model the vehicle as a single, homogeneous system. As a result, the approach in the existing solution involves a number of generalizations, which ultimately lead to the generation of unique instances that reduce the overall accuracy of the results. The system under consideration focuses on the electrical system components of the vehicle. At the same time, we also need to note that the disadvantage of the simulation is that it is computationally demanding. To overcome this problem, while retaining the benefits of the sub-module based approach, the next stage of research would be to implement regression models for the electric sub-systems based on the simulation model variables. This would represent a significant milestone in a complex research environment.

5. Methodology

5.1. General Simulation Model

In accordance with our goals, we developed a simulation-based method for energy consumption calculation. In the initial phase of our project, we constructed the main model, which focuses on vehicle dynamics. The preliminary objective was to develop a functional BEV vehicle model and subsequently adapt it to a range of actual vehicle models. The Jaguar I-Pace was selected as the model vehicle for the experimental measurements, as it was the only vehicle of the specified type that was available. The Jaguar I-Pace is a standard battery electric vehicle with a four-wheel drive (4WD) dual-motor layout and a nominal battery capacity of 90 kWh. The initial stage in the development of a scalable simulation tool that can be re-calibrated for other electric vehicle models is the creation of a model of the vehicle in question [39]. The input parameters (in the case of the I-Pace) regarding the general simulation model are listed in the following Table 1:
Our goal in creating this model is to build a simulation tool that can perform sufficiently accurate dynamic calculations for a wide range of vehicle dynamics scenarios. Given that the 0 to 100 km/h acceleration time is publicly available from the original equipment manufacturer (OEM), this scenario was chosen to verify the dynamic behavior of the simulation model. According to the I-Pace catalogue data, the vehicle can accelerate from 0 to 100 km/h in 4.8 s. The simulation model we developed also delivered the same result, which proved the model’s applicability.
The diagram above (Figure 2) demonstrates that the simulation of the vehicle propulsion and dynamics are sufficiently precise for use in our system.
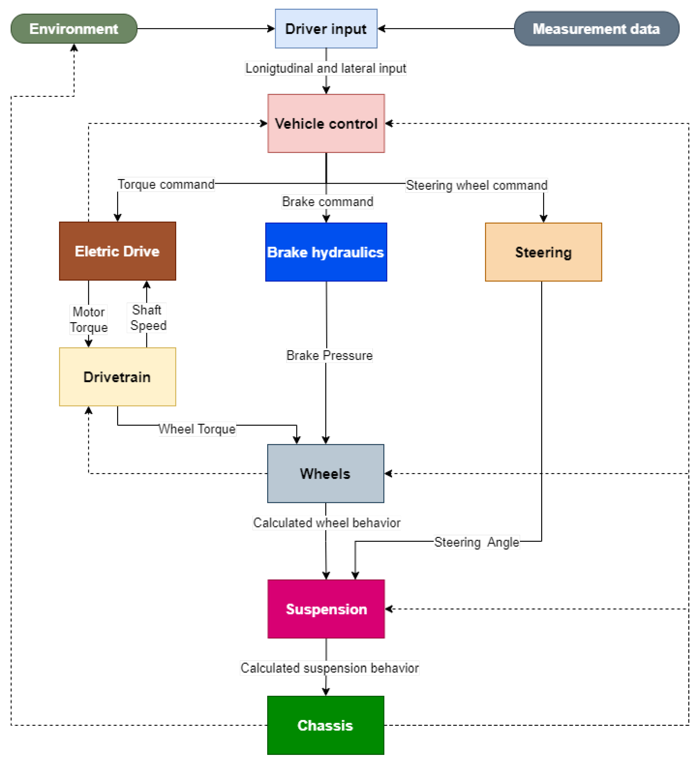
The model was constructed (see Figure 3) using the Simscape and the Vehicle Dynamics Blockset libraries. The system is fed with measurement data and a variety of environmental data. The recorded data include vehicle speed, Global Navigation Satellite System (GNSS) coordinates (lateral and longitudinal), vehicle high-voltage battery SOC data, environmental temperature, cabin temperature, and calculated consumption data from the vehicle board computer. The described BEV model is fed with the above-mentioned measured data, which were recorded during the vehicle measurements activity. The environmental data include feedback from the vehicle dynamics simulation, which were calculated during the simulation model runtime. The dataset is processed and then separated into three distinct datasets, the first of which is the vehicle control subsystem. The operation of the control module results in the speed required during movement, which is used to determine the required motor torque and braking force. Since, an initial velocity dataset is not sufficient to control an open loop system, the Automated Driving toolbox was applied. For longitudinal control, the Longitudinal Controller Stanley block was used [40]. This control is based on a Proportional Integral (PI) Controller, the working principle of which is described by the following formula:
u ( j ) = ( K p + K i T s z z 1 ) e ( j )
where
  • u ( j ) is the control signal at the jth time,
  • K p is the proportional gain of the control,
  • K i is the internal gain of the control,
  • T s is the sample time of the block,
  • z is the sample time of the simulation,
  • e ( j ) is the velocity error at the jth time.
As an input to the vehicle control block, the reference speed is derived from the actual vehicle motion measurement provided by the simulation results. The remaining two inputs are the direction, which was set to forward throughout the simulation, and the reset signal, which was set to true each time the reference velocity was 0 km/h.
The block is designed to calculate acceleration and deceleration commands using a specified equation and input data. In this case, the acceleration signal was directly connected to the represented motor block in the vehicle. It should be noted that recuperation was disabled during the test runs; as a result, the simulation did not utilize the electric propulsion system for deceleration. The acceleration command is derived from the converted accelerator pedal position to torque command using the motor torque speed curve.
The torque command is then conveyed to the electric drive subsystem. In the electric drive system, data are fed into the electric motors in accordance with the specifications of the vehicle model in question [41]. The electric motors were implemented using a Mapped Motor block from the Powertrain Blockset [42]. The Mapped Motor block is based on an analysis of the motor torque/speed (Figure 4) and power/speed (Figure 5) curves taken from the vehicle data sheet and dynamometer data [43]. The vehicle drive line comprises two drive units, necessitating the implementation of two motors in the simulation. In this section, we employ data on maximum torque and power. The simulation is based on a 90 kWh battery model for the purpose of electrical power storage. A detailed analysis of the battery pack will be provided in the subsequent section of this article.
In the propulsion component of the system, the input parameter is the requested torque. The electrical energy consumption of the drive motor is calculated, and furthermore, the current consumption and speed of the electric motor are subject to monitoring. It is also worth mentioning the methodology that was used to calculate the power consumption of the drive system. This was achieved by using Matlab’s Mapped Motor block, which performs the necessary calculations to determine the mechanical power and power dissipation of the motor, and then divides the latter by the input voltage. The current drawn by the drive motor is calculated using the following formula:
I m = P m m e c h + P m l o s s U b a t t
P m m e c h = ω m T e
P m l o s s = ω m ω ˙ m J m
where
  • I m is the motor actual current,
  • P m m e c h is the motor mechanical output power,
  • P m l o s s is the motor power loss,
  • U b a t t is the high-voltage battery pack actual voltage value,
  • ω m is the motor shaft speed,
  • T e is the motor output shaft torque,
  • J m is the motor inertia.
In the actual vehicle, an epicyclic gearing system is employed between the motor shaft and the driveshaft. For the sake of simplicity, only a single gear ratio is utilized in this illustration. The motor output shaft is connected to a limited-slip differential in a manner analogous to that observed in the actual vehicle. The limited-slip differential block incorporates a differential as a planetary bevel gear train. It is the function of the block to align the driveshaft bevel gear with the crown (ring) bevel gear [44]. In a limited slip differential, the objective is to prevent one of the wheels from slipping. This is achieved by the differential splitting the torque applied to the left and right axles. The application of different torque to the axles enables the wheels to move at different angular velocities. This effectively eliminates slippage. The block assumes rigid coupling between the crown gear and axles [45]. The mechanical dynamic response equation derived from this assumption for the crown gear is as follows:
ω ˙ d J d = η T d ω d b d T i
where
  • ω d is the driveshaft angular speed,
  • J d is the rotational inertia of the crown gear assembly,
  • η is the efficiency constants,
  • T d is the driveshaft torque, so the motor torque,
  • b d is the crown gear linear viscous damping,
  • T i is the driveshaft axle internal resistance torque
The mechanical dynamic response equation derived from this assumption for the left axle is as follows:
ω ˙ 1 J 1 = η T 1 ω 1 b d 1 T i 1
where
  • ω 1 is the left axle angular speed,
  • J 1 is the rotational inertia of the left axle,
  • T 1 is the left axle torque
  • b d 1 is the left axle linear viscous damping,
  • T i 1 is the left axle internal resistance torque
The mechanical dynamic response equations derived from this assumption for the right axle is as follows:
ω ˙ 2 J 2 = η T 2 ω 2 b d 2 T i 2
where
  • ω 2 is the right axle angular speed,
  • J 2 is the rotational inertia of the right axle,
  • T 2 is the right axle torque
  • b d 2 is the right axle linear viscous damping,
  • T i 2 is the right axle internal resistance torque
The block is assumed to have rigid coupling between the crown gear and axles, as represented by the limited slip differential equation.
η T 1 = N 2 T i 2 T e
η T 2 = N 2 T i 2 T e
ω d = N 2 ( ω 1 + ω 2 )
where
  • N is the motor-to-driveshaft gear ratio,
  • T c is the clutch torque.
Once the torque on the left and right axles has been defined, it is necessary to convert this value to a torque acting on the tire. In order to accomplish this conversion, the Combined Slip Wheel 2DOF block from the Vehicle Dynamics Blockset is utilized [46]. This block encompasses two degrees of wheel motion freedom and a total of six degrees of freedom for tire forcing in conditions of combined longitudinal and lateral slip. The input torque can be expressed as a summation of the applied axle torque, the braking torque and the moment resulting from the collective tire torque. The following equation represents the relationship between the input torque and other relevant variables:
T i = T a T b + T d
where
  • T i is the net input torque,
  • T a is the applied axle torque about the wheel spin axis,
  • T b is the braking torque,
  • T d is the combined tire torque.
Meanwhile, the joint action of tires generates forces at the wheels and rolling resistance to motion. These phenomena are described as exhibiting first-order dynamics. The rolling resistance to motion has a time constant that is parameterized in terms of a relaxation length [47,48].
T d ( s ) = 1 L e | ω w | R e s + 1 + ( F x R e + M y )
where
  • L e is the tire relaxation length,
  • ω w is the wheel angular velocity,
  • R e is the effective tire radius,
  • s is the static friction,
  • F x is the longitudinal force developed by the tire road interface due to slip,
  • M y is the rolling resistance torque.
The braking torque is calculated based on the assumptions of an idealized dry clutch friction model. The block employs the relevant friction and dynamics models in accordance with the lock-up condition:
ω ˙ w J w = ω w b w + T i + T o
where
  • J w is the wheel moment of inertia
  • b w is the linear velocity forece component
  • T o is the net output torque
As illustrated in Figure 3 of our simulation model, the data from the wheel are transmitted to the suspension section within the model. In accordance with the I-pace suspension system, two distinct blocks were employed to simulate the vehicle suspension. The front wheels were represented by the Independent Suspension–MacPherson block from the Vehicle Dynamics Blockset, while the rear wheels were represented by the Solid Axle Suspension–Coil Spring block. This was a crucial aspect, as the vehicle propulsion system utilizes all four wheels for movement. The Independent Suspension–MacPherson block represents a specific model that incorporates an independent MacPherson suspension for multiple axles, with multiple wheels per axle [49]. The operation of the independent suspension block depends on the modeling of the suspension compliance, damping and geometric effects, which are considered as the relative positions and velocities of the vehicle and wheel carrier, with axle-specific compliance and damping parameters being taken into consideration. Subsequently, the suspension compliance and damping parameters are employed in order to calculate the suspension force exerted on the vehicle and wheel. The Solid Axle Suspension–Coil Spring block is a suspension system designed for vehicles with multiple axles and wheels employing a solid axle suspension with a coil spring [50]. The block model represents the suspension compliance, damping and geometric effects as a function of the wheel positions and velocities. Additionally, it incorporates axle-specific compliance and damping parameters. The block utilizes the data obtained from the wheel position and velocity to calculate the vertical wheel position and the suspension forces exerted on the vehicle and wheel [51,52].
The subsequent component of the model is the vehicle chassis subsystem. It is therefore important to demonstrate which block represents the vehicle chassis in the simulation environment. This was constructed using the Vehicle Body 6DOF block from the Vehicle Dynamics Blockset [53]. A six degree-of-freedom (DOF) rigid two-axle vehicle body model was employed to calculate the longitudinal, lateral, vertical, pitch, roll and yaw motion of the vehicle. A number of factors contribute to the block, including the mass of the vehicle’s structure, its inertia, the drag experienced by the vehicle as a consequence of aerodynamic forces, the incline of the road and the distribution of weight between the axles. These factors are considered in conjunction with the influence of suspension and external forces and moments. The purpose of these calculations is to realistically characterize the motion of the vehicle. The body-fixed and vehicle-fixed coordinate systems are identical in their fundamental characteristics. The Vehicle Body 6DOF block is responsible for the transformation of the coordinate system fixed to the body into a general global reference system [53].
In order to calculate the energy consumption of the electric drive systems, the performance data of all the sub-systems presented above are used in the relevant calculations. The data transmitted from the aforementioned subsystem are received by the vehicle’s drivetrain, where the torque exerted by the motor is calculated and used to determine the torque request on the wheels through the gearbox and differential. Subsequently, the wheel torques are transmitted as input to the wheel control subsystem of the model. With respect to the original electric vehicle model, the simulation uses a very similar layout. In the I-Pace drivetrain, the electric motor is connected directly to a planetary gear set, which then transfers the different speeds to the drive axle. We simplified the model by using a limited slip differential instead of a planetary differential. The electric motor is connected to a gear ratio which is connected to a limited slip differential and then, with the axles, it is connected to the wheel. It is worth noting that the consumption calculation simulation contains the vehicle suspension and chassis too. The inertia of the entire vehicle body is calculated using the Vehicle Body 6DOF block.
The brake command is conveyed to the brake hydraulics blocks. The data encompass the brake demand for each of the four wheel units. The wheel model uses the brake pressure per wheel as input data. Additionally, the wheel model receives input from the two subsystems previously mentioned, in addition to environmental data. The objective of this module is to create a model that accurately represents the longitudinal characteristics of the vehicle wheels over the course of their operational lifetime. Subsequently, the data are forwarded to the system that characterizes the vehicle suspension.
In order to manage the lateral dynamics of the vehicle, it is necessary to regulate the steering input. To achieve this objective, it was decided that a Lateral Controller Stanley block from the Automated Driving Toolbox would be the most appropriate solution [54]. The decision to select the Stanley Controller was based on the straightforward implementation process and the comprehensive availability of input information. In employing a kinematic bicycle model (Figure 6), the block is able to ascertain the trajectory of the vehicle.
The following equation is represented by the block:
ψ ˙ ( t ) = r ( t ) = v ( t ) s i n ( δ ( t ) ) a + b
where
  • ψ ( t ) is the heading of the vehicle (yaw angle),
  • r ( t ) is the yaw rate if the vehicle,
  • v ( t ) is the velocity of the vehicle,
  • δ ( t ) is the angle of the front wheels regarding the vehicle body,
  • a is the distance between the vehicle center of gravity (CoG) and the front axle,
  • b is the distance between the vehicle center of gravity (CoG) and the rear axle.
The inputs utilized in this block are the vehicle’s reference position, which is derived from the GNSS data obtained during the test routes, and the vehicle’s current position, which is represented by the feedback data from the simulation. The third input variable represents the actual velocity of the object, which has been derived from the simulation. The final variable to be considered is the direction, which was set to ‘forward’ and remained constant throughout the course of all test routes. Accordingly, the simulation is capable of calculating the output data of the lateral controller, yet the information in question was not extracted. This is due to the fact that, in the case of our study, the proficient path tracking is not a component of our investigation, and thus not a factor that we have considered. During the course of this experiment, no instances of reversing maneuvers were observed. In this particular case, the tracking error can be calculated using the following equation:
e ˙ ( t ) = v ( t ) s i n ( ψ ( t ) δ ( t ) )
where
  • e ( t ) is the crosstrack error of the front wheels.
In other published works, it can be observed that the average discrepancy in the case of the Stanley path tracking crosstrack error is sufficient for use on an 8–9 km long journey [55,56].
In accordance with the equations previously stated, the control subsystem then calculates the requisite steering angle on the basis of the GNSS data recorded during the measurement. This angle is then transferred to the vehicle’s steering subsystem. The steering angle per wheel will subsequently be aligned with the previously calculated data in the subsystem that controls the suspension. As the final stage of the general model, the vehicle simulation describes the behavior of the vehicle chassis in detail (Figure 3—Chassis block).

5.2. High-Voltage Battery Simulation Model

The propulsion system for electric vehicles necessarily includes a power source system. Accordingly, this section introduces the applied high-voltage battery simulation model. The majority of electric vehicles manufactured in the present era continue to utilize lithium-ion battery packs [57]. The main reason for the use of this technology is that it is still the most readily available solution in the automotive industry. The accumulated expertise and knowledge derived from two decades to 25 years of prior consumer electronics utilization enables the effective and cost-efficient integration of lithium cells into vehicle systems [8]. The various cell layouts are typically arranged in systems with a voltage range from 400 to 800 volts. The specified voltage levels are sufficient to power a permanent magnet synchronous motor (PMSM) machine, a 12 V battery, and the remainder of the electronics over an extended period [58]. In the case of our particular vehicle, it is constructed on a 400 V system, yet its cell layout is completely different from the average battery design. Additionally, it was established based on a cell type that is distinct from the one used in the original design. In order to achieve optimal simulation results, we constructed a model of high-voltage batteries in vehicles. We applied battery packs with a generic battery model from the Simcape Toolset [59].
The input parameters of the battery block are those given in Table 2. The battery model currently in use does not incorporate the battery State of Health (SOH), which would be responsible for defining the maximum capacity of the battery [60,61]. Instead, assuming that we are referring to a vehicle that has not been driven much, for simplicity, we can determine the maximum available capacity in the current model without significant error, taking into account the data in the catalogue. The battery pack properties were validated through the examination of the open circuit voltage level of the pack and its capacity when connected to a 1000 W power consumer. Information about the battery is available on the Internet [62]. The I-Pace battery pack consists of a 108s4p battery assembly layout. The vehicle is equipped with LGX N2.1 lithium-ion cells, as detailed in Table 2. The vehicle is equipped with 432 pcs of LGX N2.1 lithium-ion cells [63].
The characteristics of the simulated battery pack are illustrated in Figure 7.
As illustrated in the diagram, if a 1000 W load is connected to the battery connectors, the battery can supply this load for approximately 90 h.
t B a t t e r y = E B a t t e r y P L o a d
t B a t t e r y = 90 kWh 1000 W
t B a t t e r y = 90 h
The diagram demonstrates that the nominal voltage of the battery is 388 V, which is comparable to the value that can be derived from the cell data.
V c e l l n o m = 3.6 V
V p a c k n o m = V c e l l n o m 108
V p a c k n o m = 388.8 V
By employing the aforementioned methodology, the maximum voltage of the pack can be determined:
V p a c k m a x = 453.6 V
C p a c k = C c e l l 4
C p a c k = 60 Ah 4
C p a c k = 240 Ah
By combining the capacity in ampere-hours (Ah) with the voltage, it is possible to calculate the energy in kilowatt-hours (kWh).
E p a c k = C p a c k V p a c k
E p a c k = 240 Ah 388.8 V
E p a c k = 93120 Wh = 93.120 kWh
The equations indicate the theoretical capacity of the battery pack based on the available data regarding the individual cells. The equations above provide evidence that the built simulation of the battery is sufficiently precise to be utilized within the system.
It is evident that through the state of charge (SOC) parameter and the straightforward battery depletion characteristics, we cannot describe the behavior of a full electric passenger car battery pack in detail. However, as we were testing a series-production vehicle and had limited access to sensors and data, this simplified assessment seemed a reasonable way to assess the suitability of our battery model. In accordance with this, we utilized the data that were publicly available only. The sensors in series-production vehicles are unable to provide accurate data. Such data cannot be incorporated into the system. It is recommended that the methodology employed for calculating the SOC of the vehicle in question be adjusted in order to account for the vehicle’s actual consumption. In order to obtain accurate data, it would be necessary to install additional sensors. However, in this case, the objective was to validate the system using a production car. The calculations are dependent on the temperature and battery voltage, as well as previous recuperative phases. Therefore, the dip would not be reliable. It would be more accurate to use sensors that are available in a production vehicle.
The present discussion offers insight into the determination of data for estimating functions, and it suggests that more accurate immersion is required. The SOC is only accessible at specific intervals at the outset of the battery presentation.

5.3. Vehicle Electric Steering Simulation Model

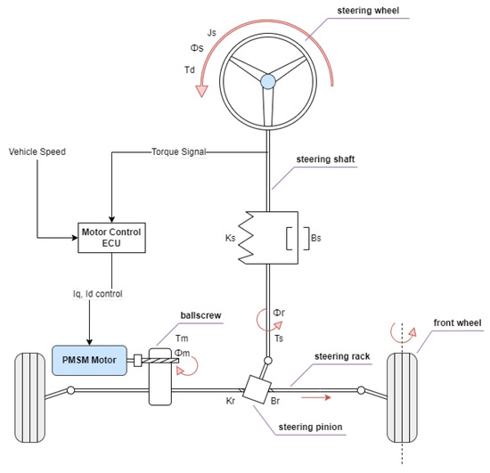
In the case of an electric vehicle, in addition to the components of the propulsion system, other relevant energy consumers should be considered, with particular attention to the impact of safety-critical system elements on consumption. Although the braking system is one of the most safety-critical components of the vehicle, its impact is not investigated in detail in this study, as recuperation is not considered and, therefore, the impact on energy consumption is negligible. In contrast to the brakes, the steering system is not negligible and its operation and impact on energy consumption are examined in detail. The implementation of power steering in vehicles has been a standard feature since the 1980s, conferring numerous benefits to drivers. In particular, when maneuvering in a parking situation, a reduced level of torque is required from the driver in order to rotate the wheels. Furthermore, the torque can be regulated in a consistent manner, thus enabling the driver to perceive a uniform torque sensation when operating the steering wheel. Regardless of the type of steering servo, these components are instrumental in maintaining the vehicle’s lateral alignment. These should be calibrated to provide the driver with the optimum level of tire/road contact information using the processed sensor data collected from the inputs. From a safety perspective, it is of paramount importance to facilitate rapid response times through the provision of rapid feedback in order to circumvent the potential for accidents. The typical urban driving route comprises a high number of turning maneuvers, which has a considerable effect on the overall electric consumption of the vehicle in question. A simplified model is employed for the purpose of calculating the consumption of the system. The steering system of the test vehicle incorporates an electric motor that is integrated into the steering rack, as illustrated in Figure 8. In the simulation, the following equations were employed to calculate the electronic power steering data [64]:
To calculate the power consumption of the power steering, we created a simplified model, as shown in Figure 8. The relationship between the steering wheel and the pinion can be expressed as follows:
J S θ S ¨ = T d K S ( θ S θ r ) B S θ S ˙
where
  • J s is the inertia of the steering column and the steering wheel,
  • T d is the torque generated by the driver,
  • K s is the stiffness of the steering column,
  • B s is the deboosting of the steering column,
  • θ S is the steering wheel angle,
  • θ r is the steering shaft angle.
The system torque support equation is as follows:
J m θ m ¨ = T m K m ( θ m i m θ r ) B m θ m ˙
where
  • J m is the generated inertia of the motor,
  • T m is the torque of the motor,
  • K m is the stiffness of the motor,
  • i m is the ratio at the end of the motor shaft,
  • B m is the deboost of the motor,
  • θ m is the motor shaft angle.
The total steering equation, which describes the relationship between the steering wheel and the steering column, is as follows:
m x ¨ = 1 r p [ K m ( θ m i m θ r ) i m + K s ( θ s θ r ) ] B r x ˙ K r x
where
  • m is the mass of the rack and pinion,
  • x is the displacement of the rack
  • r p is the pinion radius
  • B r is the rack and pinion deboost,
  • K r is the linear rigidity of the rack.
To set up the PMSM model, we need a number of simplifying assumptions. Firstly, the saturation of the motor iron core and the influence of the leakage magnetic flux are ignored. Secondly, the eddy current and hysteresis losses in the motor are excluded. Thirdly, the motor current is considered as a symmetrical three-phase sinusoidal current. Fourthly, we assume that the air gap between the strator and rotor is evenly distributed. Furthermore, the magnetic circuit is not contingent on the position of the rotor. In other words, the inductance of each winding is not dependent on the rotor position [65,66]. In order to emulate the actual operational circumstances, the PMSM apparatus was employed as the servomechanism throughout the simulation. To determine the requisite torque, the following equation was utilized:
T = 3 2 N ( i q ( i d L d + ψ m ) i d i q L q )
where
  • N is the number of pole pairs in the motor
  • i q is the current q-axis component
  • i d is the current d-axis component
  • L d is the d-axis inductance
  • L q is the q-axis inductance
  • ψ m is the rotor magnetic linkage
The inputs (speed of the vehicle and the angle of the steering wheel) to the steering simulation came from the base model [67]. A visual representation of the simulation model is presented in the following Figure 9.

5.4. Vehicle Lighting System Model

It is also essential to guarantee optimal visibility and illumination for the driver, other road users and the vehicle’s autonomous functions, as this will contribute to enhanced road safety. In a typical modern vehicle, the Daytime Running Lights (DRLs) are automatically activated even when the low-beam headlights are not in use. It is of high importance to incorporate these consumption data into the simulation. The low-beam and taillights of the test vehicle were continuously operating during the driving tests. The brake lights and turn signals were operated in accordance with the particular circumstances of the traffic situation. For simplicity, in the absence of official vehicle data, the energy requirements for lighting have been calculated on the basis of the available literature [68]. In this study, considering the specification of the test vehicle, in order to model the lighting equipment, light-emitting diode (LED) systems were modeled. This system is typically deployed in electric vehicles with the objective of reducing the impact on the vehicle’s energy consumption, thereby extending the driving range. Given that the measurements were taken during daylight hours, the data from the aforementioned publication were used as a reference. A notable distinction in this case is that, during the test drives, the vehicles were operated with low beam lighting rather than DRL. With the headlamp in operation and in low-beam mode, the publication calculates a consumption of 54.0 W. This value can be calculated for each individual lamp. In order to determine the power consumption of the rear taillights, it was necessary to first activate the low beam, for which the publication provides a value of 1.4 W. Another important piece of information is the total consumption of 11.2 W for the brake lights, which includes the additional power consumption of all three rear brake lights. Furthermore, the reference drive underwent numerous changes of direction due to the urban scenarios, which are also worth taking into account in the consumption of the indicators. The aforementioned publication defines the consumption of the indicators as 13.8 W for the front and rear systems. It should be noted that the daytime running lights, reversing lights and number plate lights were not included in the tests, as these consumers were not switched on during the course of the investigation. Accordingly, the consumption of our system can, therefore, be calculated as shown below:
P l o w b e a m = 54 W
P t a i l = 1.4 W
P s t o p = 11.2 W
P t u r n = 13.8 + 13.8 W
P t o t a l = 2 P l o w b e a m + P t a i l + P t u r n + P s t o p
As previously stated, the low-beam light and taillight were turned on throughout the duration of the journey and thus these consumers were considered constant throughout the trip. The brake light signal is derived from the simulation and the turn indicator is calculated using data from the GNSS and map data. Given the straightforward nature of these calculations, an analytical approach is employed to determine consumption following the simulation.
E L i g h t = ( P t o t a l t s i m ) / 3600 + ( P s t o p t b r a k e ) / 3600

5.5. Vehicle HVAC System Model

The heating, ventilation and air conditioning (HVAC) system is one of the most power-intensive systems in the vehicle. König A. et al. found that HVAC and other electrical subsystems can contribute up to more than half of total vehicle consumption at low speeds in different scenarios [69].
Before introducing the simulation setup, we would like to give an overview of the HVAC system [70]. A complete cooling and heating system works in two basic ways. The first is cabin heating, for which a water heating system is commonly used in today’s modern vehicles. A water heating system uses the engine’s cooling water system and transfers the heat to the cabin via the water/air heat exchanger and the available hot air ducts. The advantage of water heating is that the engine and cab are heated together. The system is usually installed in the engine compartment and connected to the cooling water system. The heat energy is dissipated by the vehicle’s heat exchanger and the warm air is gently blown into the cab through the air duct. The other case is cooling, where the primary objective is to transport the warm air inside the cabin to the outside environment.
The refrigerant gas circulating in the system passes from the evaporator to the gas compressor in the engine compartment, where it is compressed to a higher pressure, resulting in higher temperatures. The hot, compressed refrigerant vapor is then at a temperature and pressure that can be condensed and passed through a condenser, usually located in front of the car radiator.
The air is blown through the evaporator, often after filtration by the cabin air filter, by a variable-speed electric centrifugal fan, causing the liquid part of the cold refrigerant to evaporate, further reducing the temperature. The hot air is thus cooled and stripped of moisture (which condenses on the evaporator coils and is exhausted outside the vehicle). It is then passed through a heatingbox in which the engine coolant circulates, where it can be heated to a user-selected degree or even a specific temperature, and then released into the passenger compartment through adjustable vents.
Another way of setting the desired air temperature, this time by adjusting the cooling capacity of the system, is to precisely control the speed of the radial fan so that only the airflow strictly required is cooled by the evaporator. The user also has the option of closing the vehicle’s external air vents to achieve even faster and more powerful cooling by recirculating the already-cooled air in the passenger compartment back to the evaporator. To complete the cooling cycle, the refrigerant vapor is returned to the compressor. The hotter the air entering the evaporator, the higher the pressure of the vapor mixture leaving it, and therefore, the greater the load on the compressor and hence the motor to circulate the refrigerant through the system. The compressor load is also proportional to the condensing temperature. The compressor can be driven either by the vehicle engine (e.g., a belt-driven, electronically controlled compressor can be driven directly by a belt without the need for a clutch or magnet) or by an electric motor. The HVAC model we use is based on the HVAC Vehicle Model (Figure 10) available in the Matlab example [71]. Necessarily, in order to fit the model to the characteristics of the test vehicle, we had to modify the simulation parameters. Some of the input parameters for this model came from the measurement data, like the environmental pressure, environmental temperature and desired temperature in the vehicle cabin. Some other inputs are from the base simulation system, like the vehicle motor speed and the calculated vehicle speed. For power calculation, we use the calculated mechanical power requirement of the system. The total mechanical power requirement was calculated from the mechanical power of the blower, which is responsible for delivering the correct volume of air to the passenger compartment, the fan, which is responsible for cooling the air for the radiator, and the mechanical power of the compressor, which is responsible for moving the high-pressure liquid gas in the refrigerant system. To estimate the electrical power required, the above elements were summed, taking into account the 90% efficiency typical of modern electric motors.

6. Results and Discussion

6.1. Vehicle Measurement Data

The following section outlines the key findings of the study and presents a comparison of the results with those of existing methods as presented in the literature.
In order to substantiate the applicability of the model, real-world measurements were taken with the test vehicle. The GNSS data were collected with a 1 s sample time, which is deemed sufficient for the purposes of this phase of the research project, given the relatively low speeds and low dynamic environment. The experimental measurements were implemented in three distinct test routes. The measurements were taken in a variety of conditions, over different periods, with varying traffic and on diverse road types. The diversity of routes with different characteristics provides an opportunity to study deviations in driving behavior. Our objective during the analysis was to improve the representation of the dynamic behavior of the system. The objective was to examine urban conditions, with a specific emphasis on the most congested profile. However, a measurement under typical traffic conditions was also conducted to ensure a comprehensive dataset.
It should also be emphasized that the routes selected for the measurements are representative of routes in a classic European city, which are not typically designed and developed to meet the needs of electric vehicles [72].
The initial route (Figure 11) demonstrated a notable degree of congestion throughout the duration of the measurement. The majority of this section is comprised of uninterrupted straight roads with only a few instances of bends. (The overall speed profile of the Trip 1 is shown in Figure A1). The total length of the section is 9.09 km, as determined from the recorded GNSS data. The average speed achieved during this route was 14.3 km/h, which was primarily attributable to the average ratio of congestion. The vehicle consumption on this particular section of the route was 25 kWh/100 km. The entire journey was completed in the morning. The external temperature was recorded at 13 °C. The overall difference in the SOC of the vehicle’s battery between the start and end of the journey, as determined by the calculation, was 3%. The SOC data of a battery pack provided information regarding the available capacity in relation to the rated capacity. The SOC value can be expressed as a percentage, with 0% indicating that the pack is empty and 100% indicating that the pack is fully charged [73].
In order to gain insight into the impact of congestion on driving performance, we undertook a series of trials on the second route (Figure 12) during a period of peak traffic congestion in the city. Due to traffic conditions and the impact of the urban traffic management system, the measurement required a significant number of stops. The speed limit was only reached on a few occasions. The average speed was 3.4 km/h, which is relatively low. The overall speed profile of the Trip 2 is shown in Figure A2). This is partly due to the congestion on the road, which resulted in extended periods of waiting at traffic lights. The calculated average consumption by the car was 28 kWh/100 km. Upon arrival at our destination, we observed a 3% reduction in the battery charge level.
The third section (Figure 13) was the shortest (8.32 km), passing through a densely populated area. On this section, the average speed was moderate and there were several small bends along the route. The average speed was 21 km/h, which is to be expected in a residential area. (The overall speed profile of the Trip 3 is shown in Figure A3). The vehicle consumed slightly more energy than on the first journey, with a consumption rate of 25.6 kWh/100 km. A decrease of 2% was observed in the battery SOC.
A summary of the data recorded during the aforementioned measurements can be found in Table 3.
Table 3 presents a comprehensive overview of the data collected during the validation process. To assist with comprehension, please find a brief description of the recorded data below:
  • The route identification number (Route ID) is used to distinguish between different routes.
  • The distance of journeys is calculated from GNSS data and is presented in the form of a trip distance.
  • The mean velocity of a vehicle is defined as the mean speed of the vehicle over the course of a given route.
  • The mean consumption data is retrieved from the vehicle board computer, which has calculated the aforementioned data.
  • The term “Trip duration” is defined as the length of time that a journey takes to complete.
  • The term “average ambient temperature” is used to describe the temperature that is measured in the environment. In consideration of the brief duration of the trips, it was sufficient to measure the temperature at the beginning and end of each trip. In all three instances, the initial and final temperatures were identical. Therefore, it can be concluded that the ambient temperature can be considered as constant throughout the course of the test.
  • Finally, we present the battery SOC at the point of departure and arrival.

6.2. Simulation Results

As mentioned earlier, the simulations were run using the measured data. The initial step involved calculating the energy consumption of the propulsion system, utilizing the input data provided. This was followed by a similar calculation for the steering system and the HVAC system. The energy consumption of the lighting system was calculated using the simplified simulation approach introduced. Accordingly, the total power consumption equation is as follows:
P t r i p = P p r o p + P s t e e r + P h v a c + P l i g h t
where
  • P t r i p is the total energy consumption of the entire trip,
  • P p r o p is the propulsion system energy consumption,
  • P s t e e r is the steering system energy consumption,
  • P h v a c is the HVAC system energy consumption,
  • P l i g h t is the lighting system energy consumption.
The results of the simulations are presented in Table 4. As expected, the vehicle’s powertrain showed the greatest variation in energy consumption. It is also noteworthy that the energy consumption of the steering and HVAC systems showed the largest variation. In the case of the steering system, the consumption rate is a function of the specific route of the test route. The number of curves within the route is a determining factor in the energy consumption of the steering motor. It is important to note that in the context of the steering system, a reduction in speed results in an increase in electrical energy consumption due to the increased friction factor. The energy consumption of HVAC systems is affected by the difference between the ambient temperature and the desired passenger compartment temperature. During our validation runs, the cabin temperature was kept uniform at 21 degrees Celsius. However, the ambient temperature showed significant variations, as illustrated in Table 4. It can be seen that the lighting system consumption remained constant during the different trips. This can be attributed to the fact that the low-beam and tail lights in our system have the highest power consumption, and these loads were continuously operational. The minimal difference can be attributed to the various traffic scenarios in which the driver employed the turn indicator or the brake pedal.

6.3. Comparison with Other Methods

As has already been outlined in the preceding section, there are a number of well-established regression models which can be used to address the problem we are trying to solve through simulation. The following section will provide a more detailed description of the aforementioned models. In the course of our research, we identified two regression models for estimating the consumption of electric vehicles that align with the conditions, i.e., the aforementioned shorter urban trips in the city under consideration. The first model is the regression model described by Zhang Qi et al. [32]. This particular example was selected due to its foundation in a comprehensive database of diverse vehicular types, thereby enabling the presentation of universally applicable data in accordance with the specified inputs. The model is based on four principal inputs, which are the initial battery State-of-Charge (SOC) (kWh) as x 1 , the average ambient temperature (°C) as x 2 , the distance traveled (km) as x 3 and the average speed of the vehicle during the trip (km/h) as x 4 .
Y = 0.626 + 0.002 x 1 0.030 x 2 + 0.169 x 3 0.004 x 4
The approach of the second model by Lópes, F.C et al. is slightly different from the studies mentioned above [31]. The aim of this benchmark model was to develop a methodology for determining the consumption of electric vehicles by examining the impact of traffic control elements on a given route. The inputs to the model were the length of the route (km) as L r o u t e , the number of stops (n), the probability of stops (%) as n e x p r o u t e , and the average speed (km/h) of a given route as E ( v r o u t e ) .
N C r o u t e = 1007.25 + 81.88 L r o u t e + 30.20 n e x p r o u t e + 22 E ( v ¯ r o u t e )
Although the regression models provide a robust approximation, the accuracy of the results is highly variable, depending on the specific routine chosen. To ensure the reliability of the validation process, all relevant data were recorded during the test vehicle journeys. Before starting the journey, the initial SOC and ignition temperature of the battery were read from the vehicle’s main computer. During the journey, GNSS data were recorded to determine the distance of the journey and speed of the vehicle. The data were subjected to systematic observation and measurement over time. The number of traffic control devices and type of traffic control devices that instructed the vehicle to stop, slow down or accelerate were noted. The data were then used as input to the regression models. The data extracted from the Global Positioning System (GPS) were then incorporated into the simulation, allowing the speed and direction changes of the route to be used in the simulation model. The following table provides a comparative analysis of the different methods.
As can be seen in the tables above (and in Figure 14), in addition to the regression models presented, an estimation of energy consumption based on the WLTP standard was also carried out, but our expectations for a WLTP-based estimation were not too ambitious. Besides WLTP, we also considered the NEDC test procedure as an alternative methodology for comparison purposes. However, the WLTP specifies higher dynamic accelerations and higher maximum speeds, takes better account of the drag coefficient, and, most importantly from our point of view, it also takes into account the rolling resistance of the tire. Accordingly, we finally stated that in accordance with the available scientific literature, the WLTP is a more appropriate test procedure for our objectives [74,75,76]. The results also show that the predictions from the WLTP phases differ significantly from the results of our simulations. Similarly, the same conclusions can be drawn with regard to the accuracy of the regression models [77]. In accordance with the WLTP low cycle vehicle utilization, the anticipated average power consumption is 220 W/km [78,79]. The actual consumption was calculated by multiplying the data by the length of the test route.
E W L T P = 22 kWh / 100 km
E W L T P = 220 Wh / km
P W L T P = s d i s t a n c e 220 W / km
As can be observed in Table 5, Table 6 and Table 7 and Figure 15, the residual error was 3.3% and 3.5% for the first two routes and much lower at 1.85% for the third route. It is plausible that a significant proportion of the residual error can be attributed to the power consumption of the infotainment system. In the third route, the entire infotainment system was disabled and the error rate was reduced to 1.85% at the end of the experiment. In addition, the simulation does not include data on the consumption of the electric brake booster. The inclusion of these subsystems in the simulation is expected to reduce the residual error to less than 1%.
In later stages of the research project, the full simulation will be parameterized for other electric vehicles. This will enable a more focused approach to be taken in the long-term research phase, which will involve the development of a new and innovative vehicle energy management control system based on the energy consumption of different consumers.

6.4. Practical Implications and Industrial Applications

The results clearly show that the newly introduced approach can contribute to technology development in a number of industrial applications. The proposed simulation framework for estimating electric vehicle (EV) energy consumption has significant implications for both traditional industrial applications and the emerging field of software-defined vehicles (SDVs). By enabling accurate modeling of energy consumption across subsystems like HVAC, lighting and steering, the framework supports the design and optimization of EV components, improving the energy efficiency and vehicle range. Its integration into energy management systems can enhance real-time monitoring, predictive maintenance and eco-routing, while its utility in fleet management and charging infrastructure planning contributes to operational efficiency and cost reduction. Moreover, the framework aligns closely with the principles of SDVs, where the software governs most vehicle functionalities. It facilitates the development of digital twins for EVs, providing a platform for continuous monitoring, simulation and optimization of subsystem performance. This capability enables modular software updates, over-the-air improvements and dynamic energy management tailored to user preferences or specific driving conditions. Furthermore, by supporting the integration of advanced driver assistance systems (ADAS) and autonomous driving features, the framework ensures efficient resource allocation, even under high computational loads. As a standardized tool, it fosters collaboration across the automotive ecosystem and accelerates the adoption of SDVs by enabling faster innovation cycles, lower development costs, and greater adaptability to regulatory and consumer demands.

7. Limitations

While the developed simulation model offers significant advancements in energy consumption estimation for electric vehicles, several limitations should be acknowledged regarding our outcomes.
Data dependency: Simulation relies heavily on experimental data, which may have limitations in terms of data availability, accuracy and representativeness. If the empirical data used are not fully representative of all driving conditions or vehicle configurations, the simulation results may not generalize well to different real-world scenarios.
Subsystem interactions: Although the model includes key subsystems, such as the powertrain, steering, lighting and HVAC, the interactions between the subsystems are highly simplified. A more detailed examination of real-world interactions, such as dynamic changes in power consumption, the effects of wiring impedance, sudden weather changes, traffic conditions or driver behavior, is not provided by the model in its current form, which significantly limits the applicability of the model.
Model validation scope: Validation mainly involved comparing simulation results with real data and two regression models. While this provides some insight, it does not give a complete overview of all available regression techniques or other potential influencing factors, especially for different vehicle models or manufacturers. A comparison of the model performance with a wider range of regression models or other prediction techniques could provide a more comprehensive assessment of the strengths and limitations of the model.
Model scope: While many important vehicle subsystems are included in the model, other factors and modules contribute to the energy consumption of electric vehicles, such as tire friction, road surface type, regenerative braking efficiency or simply the use of a multimedia unit. Including additional subsystems or refining the model to account for these factors can improve the accuracy and reliability of the predictions.
In conclusion, while the simulation model provides a promising approach to energy consumption estimation for electric vehicles, its limitations in terms of data dependency, subsystem interactions, model validation scope and the model scope considered suggest areas for further refinement and research.

8. Conclusions

The basic objective of this study was to compare regression- and simulation-based energy consumption estimation. With this in mind, we constructed a simulation model to accurately determine the electric consumption of a BEV with a stable accuracy of less than 4% error, regardless of almost all conditions encountered in urban traffic. The parameters of the simulation models were defined based on the available real physical data of the vehicle—the models were not subjected to any traditional model training. However, in order to validate the model, the simulation results were compared with the real measurement data to arrive at robust research conclusions. It can be concluded that in certain operational design domains, a simulation model using technical specification-based data can give better results than regression models.
The results demonstrate that the simulation model developed has achieved the desired objective. The vehicle consumption for all three urban trips was determined with an error of less than 4%. In contrast to the regression models, the results obtained are much more consistent, with smaller differences between the results. It is noteworthy that in certain instances, the consumption determined during the WLTP cycle provides a more accurate value than that obtained though regression models. However, the simulation still shows significantly more accurate results. In these cases, the disadvantage of fast but imprecise solutions comes into play. It is acknowledged that the computational demands of these models are not directly comparable to those of simulation. Consequently, in instances where the computational resources are limited, the utilization of regression models is unavoidable. The discrepancy between the actual and calculated results in simulation model development can be further reduced by the application of additional refinements to the models. The findings of the research indicate that the simulation of the electrical subsystems can yield precise results. It is recommended that future research includes the simulation of additional consumers, such as the entertainment system, audio system and electric brake assist.
On the other hand, the simulation results indicate that the consumption of the powertrain and subsystems is a realistic representation of the current situation. The current results were obtained by testing a standard vehicle equipped with the relevant features. However, in order to obtain more accurate and detailed results, further measurements at subsystem level are required, which should be carried out using a specially prepared test vehicle. With this, based on the measurement data, it is proposed that additional subsystems be implemented in the model.
It is anticipated that the simulation models will be more accurate. As an example, the infotainment system has the potential to significantly influence the overall system consumption, based on the preliminary findings. A subsystem model that simulates the essential components of the infotainment system and comfort electronics could offer valuable insights for future developments. It can be concluded that the failure of a vehicle system treated as a monolithic unit will be higher than if the vehicle is treated as an ensemble of subsystems and stimulated. In line with the above, if the necessary measurement data are available, our next research objective is to validate the subsystems of the simulation model.
Improving the precision of the simulation under diverse operational scenarios will facilitate advancement in the research domain. The generation of accurate simulation data will enable the development of a new and innovative energy management system. The basic premise of this energy management approach is the ability to predict the consumption of different subsystems under varying conditions. This allows the electric vehicle’s subsystems to be prioritized in the event of an emergency maneuver, depending on the power requirements of each electrical load under the conditions prevailing at the time. From the perspective of the vehicle’s electrical power distribution system, the extent to which voltage drops and energy dissipation on the various wires impact the vehicle’s overall energy consumption can also be significant. A more comprehensive examination of this subject will be conducted in the subsequent phase of this research. Another objective is to adapt and validate the model for other electric vehicle parameters. The research commenced with other battery electric passenger vehicles, although this particular aspect of the investigation is still in progress.

Author Contributions

Conceptualization, Á.T. and E.N.; Methodology, Á.T. and E.N.; Software, E.N.; Validation, E.N. and Á.T.; Formal Analysis, Á.T.; Investigation, E.N. and Á.T.; Resources, Á.T. and E.N.; Writing—Original Draft Preparation, E.N.; Writing—Review and Editing, Á.T.; Visualization, E.N.; Supervision, Á.T.; Project Administration, Á.T.; Funding Acquisition, Á.T and E.N. All authors have read and agreed to the published version of the manuscript.

Funding

PROJECT NO. 2024-2.1.2-EKÖP-KDP-2024-00005 HAS BEEN IMPLEMENTED WITH THE SUPPORT PROVIDED BY THE MINISTRY OF CULTURE AND INNOVATION OF HUNGARY FROM THE NATIONAL RESEARCH, DEVELOPMENT AND INNOVATION FUND, FINANCED UNDER THE EKÖP_KDP-24-1-BME-16 FUNDING SCHEME. This research was supported by the European Union within the framework of the National Laboratory fo Autonomous Systems (RRF-2.3.1-21-2022-00002).

Institutional Review Board Statement

Not applicable.

Informed Consent Statement

Not applicable.

Data Availability Statement

Dataset available on request from the authors.

Conflicts of Interest

The author declare that the research was conducted in the absence of any commercial or financial relationships that could be construed as a potential conflict of interest.

Appendix A. Trip 1 Speed Profile

Figure A1. Trip 1 speed profile.
Figure A1. Trip 1 speed profile.
Applsci 15 00513 g0a1

Appendix B. Trip 2 Speed Profile

Figure A2. Trip 2 speed profile.
Figure A2. Trip 2 speed profile.
Applsci 15 00513 g0a2

Appendix C. Trip 3 Speed Profile

Figure A3. Trip 3 speed profile.
Figure A3. Trip 3 speed profile.
Applsci 15 00513 g0a3
References yes

References

  1. Zhang, H.; Zhai, X.; Zhang, J.; Bai, X.; Li, Z. Mechanism Analysis of the Effect of the Equivalent Proportional Coefficient of Inertia Control for a Doubly Fed Wind Generator on Frequency Stability in Extreme Environments. Sustainability 2024, 16, 4965. [Google Scholar] [CrossRef]
  2. Zhang, H.; Li, Z.; Xue, Y.; Chang, X.; Su, J.; Wang, P.; Guo, Q.; Sun, H. A Stochastic Bi-level Optimal Allocation Approach of Intelligent Buildings Considering Energy Storage Sharing Services. IEEE Trans. Consum. Electron. 2024, 70, 5142–5153. [Google Scholar] [CrossRef]
  3. Yuan, H.; Ma, M.; Zhou, N.; Xie, H.; Ma, Z.; Xiang, X.; Ma, X. Battery Electric Vehicle Charging in China: Energy Demand and Emissions Trends in the 2020s. Appl. Energy 2024, 365, 123–153. [Google Scholar] [CrossRef]
  4. Rabhi, M.; Zsombók, I. Simulation Based Validation of Range Prediction of Electric Vehicles. Period. Polytech. Transp. Eng. 2022, 50, 136–141. [Google Scholar] [CrossRef]
  5. Sobczuk, S.; Borucka, A. Recent Advances for the Development of Sustainable Transport and Their Importance in Case of Global Crises: A Literature Review. Appl. Sci. 2024, 14, 10653. [Google Scholar] [CrossRef]
  6. Chan, C. The Past, Present and Future of Electric Vehicle Development. Int. Conf. Power Electron. Drive Syst. 1999, 1, 11–13. [Google Scholar] [CrossRef]
  7. Schallenberg, R. Prospects for the Electric Vehicle: A Historical Perspective. IEEE Trans. Educ. 1980, 23, 137–143. [Google Scholar] [CrossRef]
  8. Ziegler, M.; Trancik, J. Re-Examining Rates of Lithium-Ion Battery Technology Improvement and Cost Decline. J. Energy Environ. Sci. 2021, 14, 1635–1651. [Google Scholar] [CrossRef]
  9. Tollner, D.; Zöldy, M. Long term utilisation effect on vehicle battery performance. In Proceedings of the 2022 IEEE 1st International Conference on Cognitive Mobility (CogMob), Budapest, Hungary, 12–13 October 2022. [Google Scholar] [CrossRef]
  10. Algafri, M.; Baroudi, U. Optimal Charging/Discharging Management Strategy for Electric Vehicles. Appl. Energy 2024, 364, 123–187. [Google Scholar] [CrossRef]
  11. Zsombók, I. Investigating energy management of hybrid vehicle technologies to promote sustainable mobility paradigms. Cogn. Sustain. 2024, 3, 38–44. [Google Scholar] [CrossRef]
  12. Schlürscheid, T.; Khanh, T.; Buck, A.; Weber, S. Temperature Behavior in Headlights: A Comparative Analysis between Battery Electric Vehicles and Internal Combustion Engine Vehicles. Appl. Sci. 2024, 14, 6654. [Google Scholar] [CrossRef]
  13. Yadav, A.; Gaur, P.; Jha, S.; Gupta, J.; Mittal, A. Optimal Speed Control of Hybrid Electric Vehicles. J. Power Electron. 2011, 11, 393–400. [Google Scholar] [CrossRef]
  14. Hegazy, O.; Van Mierlo, J.; Lataire, P. Control and Analysis of an Integrated Bidirectional DC/AC and DC/DC Converters for Plug-In Hybrid Electric Vehicle Applications. J. Power Electron. 2011, 12, 408–417. [Google Scholar] [CrossRef]
  15. Roshandel, E.; Mahmoudi, A.; Soong, W.; Kahourzade, S.; Kalisch, N. FEA-Based Design Procedure for IPMSM and IM for a Hybrid Electric Vehicle. Appl. Sci. 2024, 14, 10743. [Google Scholar] [CrossRef]
  16. U.S. EIA. Study of the Potential Energy Consumption Impacts of Connected and Automated Vehicles. 2017. Available online: https://www.eia.gov/analysis/studies/transportation/automated/ (accessed on 17 April 2024).
  17. Dragoi, B. Optimizing the Front-End Power Solution for Automotive ADAS Systems. Adv. Sci. Technol. Eng. Syst. J. 2017, 2, 1647–1653. [Google Scholar] [CrossRef][Green Version]
  18. Monolithic Power Systems, Inc. Power Management Considerations in ADAS. 2024. Available online: https://www.monolithicpower.com/en/automotive-electronics/advanced-driver-assistance-systems/power-management-considerations (accessed on 17 April 2024).
  19. Ma, J.; Zuo, Y.; Jolimoy, O.; Gong, Z.; Xu, W. ADAS Alarm Sound Design for Autonomous Vehicles Based on Local Optimization: A Case Study in Shanghai, China. Appl. Sci. 2024, 14, 10733. [Google Scholar] [CrossRef]
  20. Zöldy, M.; Zsombók, I. Modelling fuel consumption and refuelling of autonomous vehicles. MATEC Web Conf. 2018, 235, 00037. [Google Scholar] [CrossRef]
  21. Husain, I.; Ozpineci, B.; Islam, M.; Gurpinar, E.; Su, G.J.; Yu, W.; Chowdhury, S.; Xue, L.; Rahman, D.; Sahu, R. Electric Drive Technology Trends, Challenges, and Opportunities for Future Electric Vehicles. Proc. IEEE 2021, 109, 1039–1059. [Google Scholar] [CrossRef]
  22. Kilian, P.; Koller, O.; Bergen, P.V.; Gebauer, C.; Heidinger, F.; Dazer, M. Emergency Operation in the Power Supply Domain According to ISO 26262. IEEE Access 2022, 10, 47557–47569. [Google Scholar] [CrossRef]
  23. Kilian, P.; Bergen, P.V.; Koller, O.; Gebauer, C.; Heidinger, F.; Dazer, M. Emergency Operation in the Power Supply Domain Focusing on Warm Redundancy. IEEE Access 2022, 10, 123474–123488. [Google Scholar] [CrossRef]
  24. Kilian, P.; Koller, O.; Bergen, P.V.; Gebauer, C.; Dazer, M. Safety-Related Availability in the Power Supply Domain. IEEE Access 2022, 10, 47869–47880. [Google Scholar] [CrossRef]
  25. Kilian, P.; Köhler, A.; Bergen, P.V.; Gebauer, C.; Pfeufer, B.; Koller, O.; Bertsche, B. Principle Guidelines for Safe Power Supply Systems Development. IEEE Access 2021, 9, 107751–107766. [Google Scholar] [CrossRef]
  26. De Cauwer, C.; Verbeke, W.; Coosemans, T.; Faid, S.; Van Mierlo, J. A data-driven method for energy consumption prediction and energy-efficient routing of electric vehicles in real-world conditions. Energies 2017, 10, 608. [Google Scholar] [CrossRef]
  27. Mediouni, H.; Ezzouhri, A.; Charouh, Z.; El Harouri, K.; El Hani, S.; Ghogho, M. Energy consumption prediction and analysis for electric vehicles: A hybrid approach. Energies 2022, 15, 6490. [Google Scholar] [CrossRef]
  28. Hu, X.; Sikdar, B. Energy consumption prediction of electrical vehicles through transformation of time series data. In Proceedings of the 2023 IEEE 3rd International Conference on Sustainable Energy and Future Electric Transportation (SEFET), Bhubaneswar, India, 9–12 August 2023; IEEE: Piscataway, NJ, USA, 2023; pp. 1–7. [Google Scholar]
  29. Miri, I.; Fotouhi, A.; Ewin, N. Electric Vehicle Energy Consumption Modelling and Estimation—A Case Study. Int. J. Energy Res. 2021, 45, 501–520. [Google Scholar] [CrossRef]
  30. Singh, A.; Vestlund, N. Prediction of Energy Consumption for Battery Electric Vehicles. 2021. Available online: https://odr.chalmers.se/server/api/core/bitstreams/7180b9b2-2a55-4e46-aab1-9874020256fb/content (accessed on 16 December 2024).
  31. López, F.; Fernández, R. Predictive Model for Energy Consumption of Battery Electric Vehicle with Consideration of Self-Uncertainty Route Factors. J. Clean. Prod. 2020, 276, 124–188. [Google Scholar] [CrossRef]
  32. Qi, Z.; Yang, J.; Jia, R.; Wang, F. Investigating Real-World Energy Consumption of Electric Vehicles: A Case Study of Shanghai. Procedia Comput. Sci. 2018, 131, 367–376. [Google Scholar] [CrossRef]
  33. Park, S.; Ahn, J.; Kang, T.; Park, S.; Kim, Y.; Cho, I.; Kim, J. Review of State-of-the-Art Battery State Estimation Technologies for Battery Management Systems of Stationary Energy Storage Systems. J. Power Electron. 2020, 20, 1526–1540. [Google Scholar] [CrossRef]
  34. Chen, L.; Guo, W.; Lopes, A.; Wu, R.; Li, P.; Yin, L. State-of-Charge Estimation for Lithium-Ion Batteries Based on Incommensurate Fractional-Order Observer. Commun. Nonlinear Sci. Numer. Simul. 2023, 118, 107059. [Google Scholar] [CrossRef]
  35. Yoo, M.; Lee, J.; Lee, H.; Choi, J.H.; Huh, J.; Sung, W. Co-Estimating State of Charge and Capacity of Automotive Lithium-Ion Batteries Under Deep Degradation Using Multiple Estimators. Appl. Sci. 2024, 12, 9569. [Google Scholar] [CrossRef]
  36. Chen, Y.; Wu, G.; Sun, R.; Dubey, A.; Laszka, A.; Pugliese, P. A review and outlook of energy consumption estimation models for electric vehicles. arXiv 2020, arXiv:2003.12873. [Google Scholar]
  37. Wang, J.; Besselink, I.; Nijmeijer, H. Battery electric vehicle energy consumption modelling for range estimation. Int. J. Electr. Hybrid Veh. 2017, 9, 79–102. [Google Scholar] [CrossRef]
  38. Li, W.; Stanula, P.; Egede, P.; Kara, S.; Herrmann, C. Determining the Main Factors Influencing the Energy Consumption of Electric Vehicles in the Usage Phase. Procedia CIRP 2016, 48, 352–357. [Google Scholar] [CrossRef]
  39. Jaguar Land Rover Limited. Jaguar I-Pace Catalog. 2020. Available online: https://www.jaguar.co.uk/content/dam/jdx/pdfs/uk/X590_20MY_MB_V10_DX.pdf (accessed on 14 April 2024).
  40. The MathWorks, Inc. Longitudinal Controller Stanley. 2024. Available online: https://www.mathworks.com/help/driving/ref/longitudinalcontrollerstanley.html?s_tid=doc_ta (accessed on 19 August 2024).
  41. Velasquez, J.; Moreno, J.; Aldana, N. Experimental Platform for Studying Energy Regeneration in Electric Vehicle Powertrains. J. Power Electron. 2024, 24, 1751–1765. [Google Scholar] [CrossRef]
  42. The MathWorks, Inc. Mapped Motor. 2024. Available online: https://www.mathworks.com/help/autoblks/ref/mappedmotor.html (accessed on 19 August 2024).
  43. automobile catalog.com. Jaguar I-Pace Horsepower and Torque Curve. 2020. Available online: https://www.automobile-catalog.com/curve/2019/2875310/jaguar_i-pace_ev400.html (accessed on 10 April 2024).
  44. The MathWorks, Inc. Limited Slip Differential. 2024. Available online: https://www.mathworks.com/help/vdynblks/ref/limitedslipdifferential.html?s_tid=doc_ta (accessed on 19 August 2024).
  45. Deur, J.; Hancock, M.; Assadian, F. Modeling of Active Differential Dynamics. ASME Int. Mech. Eng. Congr. Expo. Proc. 2008, 17, 427–436. [Google Scholar] [CrossRef]
  46. The MathWorks, Inc. Combined Slip Wheel 2DOF. 2024. Available online: https://www.mathworks.com/help/vdynblks/ref/combinedslipwheel2dof.html (accessed on 19 August 2024).
  47. Besselink, I.J.M.; Schmeitz, A.J.C.; Pacejka, H.B. An improved Magic Formula/Swift tyre model that can handle inflation pressure changes. Veh. Syst. Dyn. 2010, 48, 337–352. [Google Scholar] [CrossRef]
  48. Pacejka, H.B. Tire and Vehicle Dynamics, 3rd ed.; SAE and Butterworth-Heinemann: Oxford, UK, 2012. [Google Scholar]
  49. The MathWorks, Inc. Independent Suspension–MacPherson. 2024. Available online: https://www.mathworks.com/help/vdynblks/ref/independentsuspensionmacpherson.html (accessed on 19 August 2024).
  50. The MathWorks, Inc. Solid Axle Suspension–Coil Spring. 2024. Available online: https://www.mathworks.com/help/vdynblks/ref/solidaxlesuspensioncoilspring.html (accessed on 19 August 2024).
  51. Gillespie, T. Fundamentals of Vehicle Dynamics; Society of Automotive Engineers: Warrendale, PA, USA, 1992. [Google Scholar]
  52. Committee, V.D.S. Vehicle Dynamics Terminology; SAE J670; Society of Automotive Engineers: Warrendale, PA, USA, 2008. [Google Scholar]
  53. The MathWorks, Inc. Vehicle Body 6DOF. 2024. Available online: https://www.mathworks.com/help/vdynblks/ref/vehiclebody6dof.html (accessed on 19 August 2024).
  54. The MathWorks, Inc. Lateral Controller Stanley. 2024. Available online: https://www.mathworks.com/help/driving/ref/lateralcontrollerstanley.html (accessed on 19 August 2024).
  55. AbdElmoniem, A.; Osama, A.; Abdelaziz, M.; Maged, S.A. A path-tracking algorithm using predictive Stanley lateral controller. Int. J. Adv. Robot. Syst. 2020, 17, 1729881420974852. [Google Scholar] [CrossRef]
  56. Abdelmoniem, A.; Ali, A.; Taher, Y.; Abdelaziz, M.; Maged, S.A. Fuzzy predictive Stanley lateral controller with adaptive prediction horizon. Meas. Control 2023, 56, 1510–1522. [Google Scholar] [CrossRef]
  57. Lee, G.Y.; Park, J.S.; Cho, S.Y.; Shin, W.G.; Kim, J.H. Design and Implementation of 1000 V 20 kW Power Module for Electric Vehicle Fast Charger. J. Power Electron. 2023, 23, 1565–1575. [Google Scholar] [CrossRef]
  58. Liu, F.; Liu, H.; Chen, X. Investigation of Analytical Solution of Super Harmonic Resonance of Rotor System in Permanent Magnet Synchronous Motors Considering Mixed Eccentricity. Commun. Nonlinear Sci. Numer. Simul. 2023, 119, 107125. [Google Scholar] [CrossRef]
  59. The MathWorks, Inc. Generic battery model description. 2024. Available online: https://www.mathworks.com/help/sps/powersys/ref/battery.html (accessed on 30 April 2024).
  60. Feng, X.; Zhang, Y.; Xiong, R.; Wang, C. Comprehensive Performance Comparison among Different Types of Features in Data-Driven Battery State of Health Estimation. Appl. Energy 2024, 369, 123555. [Google Scholar] [CrossRef]
  61. S, V.; Che, H.; Selvaraj, J.; Tey, K.; Lee, J.; Shareef, H.; Errouissi, R. State of Health (SoH) Estimation Methods for Second Life Lithium-Ion Battery—Review and Challenges. Appl. Energy 2024, 369, 123542. [Google Scholar] [CrossRef]
  62. EVspecifications.com. Jaguar I-Pace EV Specification. 2024. Available online: https://www.evspecifications.com/en/model/913dfd (accessed on 26 April 2024).
  63. Nisewanger, J. Jaguar I-Pace Battery Information. 2018. Available online: https://electricrevs.com/2018/03/09/jaguar-and-chevy-have-lg-in-common (accessed on 7 April 2024).
  64. Hiremath, R.; Isha, T. Modelling and Simulation of Electric Power Steering System Using Permanent Magnet Synchronous Motor. IOP Conf. Ser. Mater. Sci. Eng. 2019, 561, 012124. [Google Scholar] [CrossRef]
  65. Shi, G.; Zhao, S.; Min, J. Simulation Analysis for Electric Power Steering Control System Based On Permanent Magnetism Synchronization Motor; Atlantis Press: Amsterdam, The Netherlands, 2012; pp. 1778–1783. [Google Scholar] [CrossRef][Green Version]
  66. Nemes, R.O.; Ruba, M.; Martis, C. Integration of Real-Time Electric Power Steering System Matlab/Simulink Model into National Instruments VeriStand Environment. In Proceedings of the 2018 IEEE 18th International Power Electronics and Motion Control Conference (PEMC), Budapest, Hungary, 26–30 August 2018; pp. 700–703. [Google Scholar] [CrossRef]
  67. Nazaruddin, N.; Zainuri, F.; Siregar, R.; Heryana, G.; Adhitya, M.; Sumarsono, D. Electric Power Steering: An Overview of Dynamics Equation and How It’s Developed for Large Vehicle. IOP Conf. Ser. Mater. Sci. Eng. 2019, 673, 012112. [Google Scholar] [CrossRef]
  68. Schoettle, B.; Sivak, M.; Fujiyama, Y. LEDs and Power Consumption of Exterior Automotive Lighting: Implications for Gasoline and Electric Vehicles. 2008. Available online: https://www.researchgate.net/publication/30861842_LEDs_and_power_consumption_of_exterior_automotive_lighting_Implications_for_gasoline_and_electric_vehicles (accessed on 10 April 2024).
  69. König, A.; Mayer, S.; Nicoletti, L.; Tumphart, S.; Lienkamp, M. The Impact of HVAC on the Development of Autonomous and Electric Vehicle Concepts. Energies 2022, 15, 441. [Google Scholar] [CrossRef]
  70. Kale, S.; Shelar, M.; Auti, S.; Ingle, P.; Roy, A.; Sonawane, C.; Patil, R. Investigating the Reliability of Heating, Ventilation, and Air Conditioning Systems Utilized in Passenger Vehicles. Appl. Sci. 2024, 14, 10522. [Google Scholar] [CrossRef]
  71. The MathWorks, Inc. Vehicle HVAC System. 2024. Available online: https://www.mathworks.com/help/hydro/ug/vehicle-hvac.html (accessed on 30 April 2024).
  72. Qi, W.; Zou, Z.; Ruan, L.; Wu, J. Method for Designing Fuel-Efficient Highway Longitudinal Slopes for Intelligent Vehicles in Eco-Driving Scenarios. Appl. Energy 2024, 368, 123473. [Google Scholar] [CrossRef]
  73. Abdi, H.; Mohammadi-ivatloo, B.; Javadi, S.; Khodaei, A.; Dehnavi, E. Chapter 7—Energy Storage Systems. In Distributed Generation Systems; Butterworth-Heinemann: Tehran, Iran, 2017; pp. 333–368. ISBN 978-0-12-804208-3. [Google Scholar] [CrossRef]
  74. Karamangil, M.I.; Tekin, M. Comparison of fuel consumption and recoverable energy according to nedc and wltp cycles of a vehicle. Ciencia Tecnología Futuro 2022, 12, 31–38. [Google Scholar] [CrossRef]
  75. Lee, H.; Lee, K. Comparative Evaluation of the Effect of Vehicle Parameters on Fuel Consumption under NEDC and WLTP. Energies 2020, 13, 4245. [Google Scholar] [CrossRef]
  76. Mian, T.; Khalid, H.; Khan, A. EV Component Sizing Using NEDC and WLTP Drive Cycles. In Proceedings of the 2023 18th International Conference on Emerging Technologies (ICET), Peshawar, Pakistan, 6–7 November 2023; pp. 68–73. [Google Scholar] [CrossRef]
  77. EV Database. Jaguar I-Pace EV Database. 2024. Available online: https://ev-database.org/car/1287/Jaguar-I-Pace-EV400 (accessed on 27 March 2024).
  78. Vehicle Certification Agency. Euro Standard 6 Car Fuel and Emission Information. 2024. Available online: https://carfueldata.vehicle-certification-agency.gov.uk/downloads/download.aspx?rg=latest (accessed on 27 March 2024).
  79. Association Team. What Is WLTP: The Worldwide Harmonised Light Vehicle Test Procedure. 2024. Available online: https://www.wltpfacts.eu/what-is-wltp-how-will-it-work/ (accessed on 17 April 2024).
Figure 1. Advantages and disadvantages of simulating and regression modeling.
Figure 1. Advantages and disadvantages of simulating and regression modeling.
Applsci 15 00513 g001
Figure 2. Simulated I-Pace acceleration from 0 to 100 km/h.
Figure 2. Simulated I-Pace acceleration from 0 to 100 km/h.
Applsci 15 00513 g002
Figure 3. General simulation model workflow.
Figure 3. General simulation model workflow.
Applsci 15 00513 g003
Figure 4. Motor torque curve.
Figure 4. Motor torque curve.
Applsci 15 00513 g004
Figure 5. Motor power curve.
Figure 5. Motor power curve.
Applsci 15 00513 g005
Figure 6. Kinematic model of the vehicle.
Figure 6. Kinematic model of the vehicle.
Applsci 15 00513 g006
Figure 7. Simulated I-Pace acceleration from 0 to 100 km/h. Characteristics of simulated battery pack.
Figure 7. Simulated I-Pace acceleration from 0 to 100 km/h. Characteristics of simulated battery pack.
Applsci 15 00513 g007
Figure 8. Applied steering model.
Figure 8. Applied steering model.
Applsci 15 00513 g008
Figure 9. Steering simulation Simulink model.
Figure 9. Steering simulation Simulink model.
Applsci 15 00513 g009
Figure 10. Simulated HVAC system.
Figure 10. Simulated HVAC system.
Applsci 15 00513 g010
Figure 11. Trip 1 route.
Figure 11. Trip 1 route.
Applsci 15 00513 g011
Figure 12. Trip 2 route.
Figure 12. Trip 2 route.
Applsci 15 00513 g012
Figure 13. Trip 3 route.
Figure 13. Trip 3 route.
Applsci 15 00513 g013
Figure 14. Graphical comparison.
Figure 14. Graphical comparison.
Applsci 15 00513 g014
Figure 15. Residual error comparison.
Figure 15. Residual error comparison.
Applsci 15 00513 g015
Table 1. Used Jaguar I-Pace catalogue data.
Table 1. Used Jaguar I-Pace catalogue data.
Vehicle InformationData
Acceleration 0–100 km/h4.8 s
WLTP low consumption22.0 kWh/100 km
Maximum power294 kW
Maximum torque696 Nm
Unladen weight EU2208 kg
Height1566 mm
Length4682 mm
Width2139 mm
Front-wheel track1643 mm
Rear-wheel track1662 mm
Wheelbase2990 mm
Standard ride height174 mm
Table 2. LGX N2.1 Cell information.
Table 2. LGX N2.1 Cell information.
Battery InformationData
Nominal voltage3.6 V
Maximal voltage4.2 V
Cut-off voltage (25–0 °C)2.75 V
Nominal capacity60 Ah
Table 3. Trip summary.
Table 3. Trip summary.
Route IDTrip.Max.Avg.Avg.TripAvg.Battery
Dist.Veh. Spd.Veh. Spd.ConsumptionDur.Amb. Temp.SOC
Trip 19.09 km75.6 km/h14.35 km/h25 kWh/100 km2295 s13 °C94–91%
Trip 28.71 km36.9 km/h3.4 km/h28 kWh/100 km2778 s19 °C91–88%
Trip 38.32 km46.9 km/h21.26 km/h25.6 kWh/100 km1430 s19 °C96–94%
Table 4. Simulation result.
Table 4. Simulation result.
Route IDPropulsionSteeringHVACLightingTotal
Trip 12064.9 W39.1774 W25.3956 W63.5182 W2193 W
Trip 22229.8 W32.4158 W32.3741 W63.7000 W2358 W
Trip 31949.8 W44.8327 W31.7507 W63.484 W2090 W
Table 5. Trip 1 result comparison.
Table 5. Trip 1 result comparison.
Calculation MethodCalculated Energy ConsumptionResidual Error
Board computer2273 WReference
WLTP based calculation1999.8 W12.00%
Regression model 11884.2 W17.09%
Regression model 21791.2 W21.18%
Simulation result2193 W3.50%
Table 6. Trip 2 result comparison.
Table 6. Trip 2 result comparison.
Calculation MethodCalculated Energy ConsumptionResidual Error
Board computer2439 WReference
WLTP based calculation1916.2 W21.43%
Regression model 11544.2 W36.68%
Regression model 22284.4 W6.33%
Simulation result2358 W3.30%
Table 7. Trip 3 result comparison.
Table 7. Trip 3 result comparison.
Calculation MethodCalculated Energy ConsumptionResidual Error
Board computer2130 WReference
WLTP based calculation1830.4 W14.06%
Regression model 11550.9 W27.19%
Regression model 21875.5 W11.95%
Simulation result2090 W1.88%
Disclaimer/Publisher’s Note: The statements, opinions and data contained in all publications are solely those of the individual author(s) and contributor(s) and not of MDPI and/or the editor(s). MDPI and/or the editor(s) disclaim responsibility for any injury to people or property resulting from any ideas, methods, instructions or products referred to in the content.

Share and Cite

MDPI and ACS Style

Nagy, E.; Török, Á. Comparison of Simulation- and Regression-Based Approaches to Estimating Electric Car Power Consumption. Appl. Sci. 2025, 15, 513. https://doi.org/10.3390/app15020513

AMA Style

Nagy E, Török Á. Comparison of Simulation- and Regression-Based Approaches to Estimating Electric Car Power Consumption. Applied Sciences. 2025; 15(2):513. https://doi.org/10.3390/app15020513

Chicago/Turabian Style

Nagy, Emil, and Árpád Török. 2025. "Comparison of Simulation- and Regression-Based Approaches to Estimating Electric Car Power Consumption" Applied Sciences 15, no. 2: 513. https://doi.org/10.3390/app15020513

APA Style

Nagy, E., & Török, Á. (2025). Comparison of Simulation- and Regression-Based Approaches to Estimating Electric Car Power Consumption. Applied Sciences, 15(2), 513. https://doi.org/10.3390/app15020513

Note that from the first issue of 2016, this journal uses article numbers instead of page numbers. See further details here.

Article Metrics

Back to TopTop