Next Article in Journal
Efficient Representation of Garment Fit with Elastane Fibers Across Yoga Poses in 3D Fashion Design Software: A Preliminary Study Using CLO 3D Software
Previous Article in Journal
Hydration and Fluid Intake in Basketball Players During Training: Comparison of Different Age Categories
 
 
Font Type:
Arial Georgia Verdana
Font Size:
Aa Aa Aa
Line Spacing:
Column Width:
Background:
Article

Dependence of Coseismic Landslide Distribution Patterns on Fault Movement

1
Digital Technology and Innovation Research Center for Culture and Tourism, Shanghai Institute of Tourism, Shanghai 201418, China
2
State Key Laboratory of Resources and Environmental Information System, Institute of Geographic Sciences and Natural Resources Research, Chinese Academy of Sciences, Beijing 100101, China
3
College of Resources and Environment, University of Chinese Academy of Sciences, Beijing 100049, China
4
Institute of Tibetan Plateau Research, Chinese Academy of Sciences, Beijing 100101, China
*
Author to whom correspondence should be addressed.
Appl. Sci. 2025, 15(19), 10305; https://doi.org/10.3390/app151910305
Submission received: 4 August 2025 / Revised: 5 September 2025 / Accepted: 5 September 2025 / Published: 23 September 2025

Abstract

Faults are the primary drivers of earthquakes and exert a strong control on rupture mechanisms, earthquake magnitude, and the spatial distribution of coseismic landslides (CLs). However, how CL spatial distribution patterns vary with faulting style remains poorly constrained. Here, we compiled a catalog of CLs associated with 18 global major earthquakes (MW > 6.0) within continental regions since 1900 and explored the distribution patterns of CLs associated with the three major earthquake types: oblique-slip, dip-slip, and strike-slip. Our results reveal two distinct spatial distribution patterns of CLs: a hanging-wall distribution for oblique-slip and dip-slip earthquakes and a bell-shaped distribution for strike-slip earthquakes. The orientation of CLs is closely related to fault geometry and slip type. Specifically, in oblique-slip, strike-slip, and dip-slip earthquakes, CLs predominantly develop parallel, perpendicular, or perpendicular to the fault strike, respectively. In terms of slip rake, CLs are mainly aligned perpendicular, parallel, and parallel to the fault slip direction for oblique-slip, strike-slip, and dip-slip events, respectively. Importantly, the distribution patterns of CLs encode information about ground movement during an earthquake. While Peak Ground Acceleration (PGA) serves as an indicator of ground motion intensity, a comprehensive characterization of CLs—including their size and predominant movement direction—requires consideration of both the earthquake type and the local slope conditions.

1. Introduction

Seismic ground shaking releases large amounts of energy and can trigger highly destructive geological and geomorphological hazards. Earthquakes often induce changes in surface topography and are recognized as a major trigger of landslides in many regions worldwide [1,2,3]. These coseismic landslides (CLs) may occur during the mainshock or shortly afterwards [4,5]. They refer to mass movements in which large volumes of soil and rock are mobilized by strong seismic shaking. Keefer demonstrated that earthquakes with ML ≥ 4.0 can trigger landslides. In mountainous terrain, a strong earthquake can induce hundreds to tens of thousands of landslides within a short span of time [1,6,7], posing serious threats to life and infrastructure [8]. CLs are among the most destructive secondary hazards following earthquakes [9] and, in some cases, the losses attributable to landslides exceed those caused directly by ground shaking [10]. Accordingly, CLs have attracted substantial research attention [10,11,12,13,14,15,16].
Currently, research on CLs increasingly emphasizes hazard assessment, landslide-triggering mechanisms, and spatial distribution patterns [17,18,19]. The characteristics of an earthquake are crucial for understanding CL initiation mechanisms and spatial distribution patterns. Most tectonic earthquakes are related to fault activity, and many previous studies have examined the occurrence of CLs with respect to the distance from the fault or from the fault rupture zone [16,20,21,22]. The influence of fault orientation and type (e.g., strike-slip, dip-slip, or oblique-slip) has been discussed [5,23,24]. However, systematic investigations of the mechanisms linking CLs to fault movement across ten or more earthquake cases remain limited. Consequently, the role of fault activity in controlling the CLs’ occurrence, spatial distribution, and mobilized volume remains debated.
Some studies argue that the fault activity is not the dominant control in the spatial distribution of CLs [25,26]. For example, Gorum et al. caution against the overgeneralization of slope stability models in the context of seismic shaking [25]. In an analysis of three major earthquakes (MW > 6.5), some scholars reported that landslide clustering along topographic ridges cannot be regarded as a definitive indicator of ground shaking amplification [26]. Evidence from Lin et al. further suggests that rainfall and lithology act as the primary controls in landslide activity, with faulting serving only as a short-term trigger, while non-tectonic factors govern the long-term distribution [27]. Additional support for the predominance of non-tectonic influences comes from Parker et al., who demonstrated that, in the case of the Wenchuan earthquake, landslide volume correlated far more strongly with slope and lithology than fault slip volume [28].
Other recent studies have demonstrated that fault characteristics exert a significant influence on the magnitude and distribution of CLs [10,29,30]. Fault type in particular has been identified as a crucial factor, as preferential fault orientations derived from fault strike have been employed as reliable predictors in landslide susceptibility assessments [30,31]. For example, Bucci et al. found that the distribution and abundance of landslides in the Peloritani Range of northeastern Sicily, Italy, are closely associated with large active normal faults and mirror the patterns of local historical seismicity [32]. Moreover, the occurrence of CLs is strongly correlated with ground motion intensity, with concentrations typically higher near seismogenic faults, particularly along steep slopes adjacent to strike-slip faults [18]. Additional studies have shown that both the strike and rake of faults significantly affect the spatial distribution of CLs [5,33].
In this context, elucidating the effects of fault characteristics on CLs distribution patterns is essential. This study contends that faults play a central role in shaping the spatial patterns of landslides, explaining their triggering mechanisms, assessing their risks, and identifying affected areas. Here, we investigated the distribution patterns of CLs in 18 major earthquakes (MW > 6.0) worldwide. We determined the type of seismogenic fault (oblique-slip, dip-slip, and strike-slip) based on earthquake rupture models. By systematically comparing the spatial distribution of CLs in relation to frequency–area distribution, distance from the fault, positional relationship with the faults (hanging wall and footwall), and the predominant orientation, we identified characteristic differences among the three fault types. Furthermore, we examined the behavioral attributes of fault movement across these earthquakes and analyzed the relationship between CL distribution patterns and the PGA derived from the USGS ShakeMap. The findings provide insights that may facilitate rapid assessment of CL-prone areas and hold significant implications for advancing our understanding of earthquake–landslide interaction.

2. Materials and Methods

2.1. The Earthquake Events, CL Inventories, and Source Rupture Models

Intense seismic activity can trigger numerous landslides and thus constitutes a crucial component of earthquake hazards. These landslides not only amplify the destructive impact of seismic events but also increase the resulting economic and social losses. However, not every earthquake triggers landslides: Keefer reported that earthquakes with local magnitude ML ≥ 4.0 may induce landslides [1]. For consistency in this manuscript, earthquake size is reported using moment magnitude (MW); unless otherwise noted, “strong earthquake” refers to events with MW > 6.0. Note that ML and MW are defined differently and are not directly interchangeable, particularly for large events. A single “strong earthquake” (MW > 6.0) can trigger hundreds to tens of thousands of coseismic geological hazards, with a distribution range extending to tens of thousands of kilometers [21,34,35,36]. We selected 18 CL inventories from the global CL inventory database compiled by Tanyaş et al. [37] and supplemented these with more recent CL inventories documenting landslides triggered by strong earthquakes. In this study, the selected CL inventories exhibit the following characteristics:
(1)
They were triggered by strong earthquakes with magnitudes of MW > 6.0.
(2)
The CL inventories are considered relatively comprehensive based on the completeness of information reported by the original authors [37].
(3)
The landslide-affected areas are associated with a single primary seismic event and have not experienced multiple strong earthquakes.
(4)
All landslides occurred on land.
Figure 1 displays the epicenters of the 18 earthquakes and Table 1 lists the detailed information of each earthquake and the corresponding CL inventories. Note that the results of this study may be sensitive to the quality of the source inventories, which can vary substantially owing to differences in mapping resolution, interpreter bias, and satellite image availability. These uncertainties are unavoidable, as the CL inventories used in this study were taken from previously published works. While each CL inventory has been validated in the original publications (Table 1), differences in criteria and completeness among them are inevitable. However, we consider that these differences do not materially affect the reliability of the analyses presented here.
In this study, we collected the source rupture models for the earthquake events from previous studies (references are listed in Table 1) and obtained fault parameters, including strike and rake angles, from those models. Most of the fault information used here—including digitized fault traces—was extracted from the original studies (Table 1). The causative fault for each earthquake is crucial to our analysis.

2.2. Data Utilization and Analysis

The collected CL inventories and fault parameters were used for spatial and statistical analyses to investigate the relationship between earthquake characteristics and landslide distribution:
Orientation Analysis: Fault strike and rake angles were used to determine the relative alignment of landslides with respect to fault geometry. For each earthquake, we calculated the orientation of CLs relative to the fault strike and rake direction. The specific calculation principles are presented in Section 3.2.3.
Distribution Pattern Classification: Based on the spatial arrangement and density of CLs, the landslide distributions were classified into distinct patterns (e.g., hanging-wall, bell-shaped), and their correlations with fault type and slip mechanism were analyzed.
Statistical Characterization: The number and area of landslides were computed, and their correlations with distance from the fault, position (hanging wall versus footwall), and fault parameters were assessed.

2.3. Frequency–Area Distribution Analysis

Landslides are a natural hazard that commonly exhibit inverse gamma frequency–area distribution in various situations [69,70]. Frequency–area distribution (FAD) curves are widely used to describe the relationship between landslide area and frequency [69,70,71], revealing the size distribution properties of landslides, the frequency of small landslides, and the potential for triggering large landslides by depicting the frequency distribution of landslides of various sizes and the exponent and rollover of the curve (Figure 2). In this study, we used the FAD curve (inverse gamma distribution) to quantify the statistical properties of CL inventories associated with different types of faults. The probability–size distribution of landslides in the study area is described as follows:
p A L = 1 N L T δ N L δ A L ,
where A L denotes the area of an individual landslide, p A L represents a probability density function, δ N L denotes the number of landslides with areas between A L (km2) and A L + δ A L , δ A L (km2) is defined on a logarithmic scale, and N L T is the total number of landslides in an inventory. The frequency density of landslides, f A L , is expressed as:
f A L = N L T p A L ,
The value indicates the probability density of landslides with area A L (km2) as follows:
p A L : ρ , a , s = 1 a Γ ρ a A L s ρ + 1 exp a A L s
where ρ is a parameter controlling the inverse gamma distribution decay for medium and large landslides, a (km2) is a parameter controlling the location of the maximum probability distribution, s (km2) is a parameter controlling the exponent and rollover for small landslides (the exponent quantifies the slope of the FAD curve; rollover refers to the inflection point on the FAD curve where the amplitude shifts from an increasing trend to a decreasing trend at a specific frequency), and Γ ρ denotes the gamma function of ρ .
We applied the Mann–Whitney–Wilcoxon test to examine the homogeneity of samples, as it provides a robust non-parametric approach for comparing distributions [72].

3. Results

3.1. Differences in Frequency–Area Distributions of CLs Regarding Fault Types

This section employed the inverse gamma distribution to further define the area–frequency distribution of CLs induced by different types of faults. The results are presented in Table 2, for 16 landslides with area properties, and in Figure 3, which shows comprehensive cataloged area–frequency distribution curves for each CL type, along with associated boxplots of exponents and rollover points. Our findings reveal that the area–frequency distributions of CLs triggered by earthquakes caused by different fault types generally conform to a power-law distribution. However, notable discrepancies are observed in the patterns of the curves, underscoring the influence of seismogenic mechanisms on landslide characteristics. The primary distinctions are detailed in the following conclusions, which describe both the commonalities and differences observed:
(1)
Landslide area: A clear sequential decrease in the average area of CLs is observed from oblique-slip to dip-slip and then to strike-slip earthquakes. The largest range of landslide areas is associated with oblique-slip faults, suggesting a greater variability in the magnitude of failure. The average area of CLs for oblique-slip faults is approximately 900 m2, which is significantly larger than the average of 500 m2 for dip-slip faults and 300 m2 for strike-slip faults. This indicates that oblique-slip events, which combine both vertical and horizontal motion, are more prone to triggering larger landslides.
(2)
Exponent: The frequency–area distribution curves for CLs show distinct ranges and sequential decreases in their average power-law exponents across the three fault types: dip-slip, strike-slip, and oblique-slip earthquakes. The average exponents are 2.48 for oblique-slip, 2.07 for dip-slip, and 2.43 for strike-slip faults. This phenomenon suggests that the ratio of small-size to large-size landslides varies systematically with fault type. A higher exponent value, such as those found in oblique-slip and strike-slip earthquakes, indicates a greater relative abundance of small landslides compared to large ones. Conversely, the lower exponent for dip-slip events (2.07) reflects less variability, with a lower proportion of small landslides. This is consistent with the existing literature, which often finds a power-law exponent centered on 2.2–2.4 for medium- and large-scale landslides [73].
(3)
Rollover point: The average rollover point of the frequency–area distribution curve, which represents the transition from a power-law to an exponential distribution for small landslides, also exhibits a clear pattern linked to fault type. The average rollover value decreases sequentially for oblique-slip, dip-slip, and strike-slip earthquakes, indicating a corresponding increase in the frequency of small-size CLs. The range of rollover value is large in oblique-slip earthquakes (the average is 2331.11 m2), followed by strike-slip (1947.19 m2) and dip-slip (522.56 m2). This suggests that different fault mechanisms may influence the minimum size of a complete landslide inventory. A larger rollover value may imply that a greater number of small landslides are captured in the inventory, potentially due to differences in ground motion characteristics associated with each fault type [74].
As noted in prior studies, the distribution of medium- and large-scale landslides typically conforms to a power-law distribution with an exponent around −2.40, while smaller landslides are characterized by an exponential “rollover” [70]. Our study acknowledges that the completeness of CL inventories is a complex and often data-limited task, which can lead to significant variations in the power-law index. While our inventories are considered “complete” for their respective regions, this does not imply comprehensive global coverage. The presence of numerous small- and medium-sized events in our dataset likely contributes to the observed variations in the power-law index, with mean values of 2.48, 2.07, and 2.43 for oblique-, dip-, and strike-slip earthquakes, respectively [73].

3.2. Differences in Spatial Distribution of CLs Regarding Fault Types

3.2.1. Differences in the Distance to the Fault in the Distribution Patterns of CLs

The spatial distribution pattern of CLs is primarily influenced by the seismogenic fault, which has been extensively validated in related studies [10,75,76,77]. The consensus holds that the distance from the seismogenic fault to a CL is a key controlling factor, with landslide density consistently shown to be higher closer to the fault [3,37,78]. However, these studies have largely overlooked the potential impact of different seismogenic fault types—such as oblique-, dip-, or strike-slip faults—on this spatial distribution.
This section also considers fault distance as one of the factors based on fault type and investigates the relationship between the spatial distribution of CLs and fault distance in earthquakes triggered by different types of faults. Figure 4 provides a comprehensive visualization of this relationship, with Figure 4a,c presenting heatmaps of CL percentages by number and area, respectively, within 12 logarithmic distance intervals from the fault, differentiated by hanging wall and footwall. Figure 4b,d further illustrate the cumulative total number and area of landslides for each fault type as a function of distance.
The analysis reveals distinct distribution patterns tied to fault type, with significant differences in the concentration and spatial extent of landslides. In earthquakes induced by oblique-slip faults, more than 73% of landslides (covering 63.24% of the total area) occur within 10 km of the fault. The distribution range varies considerably between individual events, which may be attributed to the specific slip activity of the fault—whether it is dominated by strike-slip or dip-slip components. The raw count and area graphs (Figure 4b,d) for oblique-slip events exhibit a prominent peak near the fault, indicating that these events are highly effective at triggering substantial failures very close to the rupture zone. In contrast, for earthquakes triggered by dip-slip faults, CLs occur within 10 km of the fault at a lower percentage of 48.77% in total (excluding those from the 13 June 2008, Japan earthquake), with the proportions of total area at 53.66%. The landslides are distributed more uniformly across different distance intervals, indicating that the seismic energy from dip-slip faults impacts a broader spatial range, leading to a less concentrated landslide inventory. This is consistent with previous findings that the distribution of landslides from reverse faulting events tends to be broader and is often concentrated on the hanging wall of the fault. In earthquakes triggered by strike-slip faults, our findings show that for these events, more than 85% (excluding those from the 16 January 1995, Japan earthquake) of landslides, accounting for over 80.25% of the total landslide area, occur within 10 km of the seismogenic fault. This high concentration, particularly noticeable within the first few kilometers, confirms that strike-slip events exert their most significant erosional impact in very close proximity to the fault trace. CLs among the three types of earthquakes account for over 95% of occurrences within this distance range, with nearly 55% of landslides occurring within 4 km. The distribution range of CLs exhibits significant variability.
As shown in Table 3, the distribution density of these CLs presents different distribution characteristics at different fault distance intervals with their p -values below 0.05 in strike-, dip-slip earthquakes and oblique-, dip-slip earthquakes; while in oblique-, strike-slip earthquakes, CLs exhibit the same distribution patterns. In conclusion, most CLs triggered by oblique-slip and strike-slip earthquake events are densely distributed on both sides of the fault. Specifically, CLs induced by strike-slip earthquakes predominantly occur within 10 km of the seismogenic fault, with varying spatial extents. The distribution of CLs triggered by oblique-slip fault earthquakes largely depends on the fault’s activity (whether dominated by strike slip or dip slip). CLs triggered by dip-slip earthquake events exhibit a larger and more uniform distribution across different distances on both sides of the fault. Overall, all CLs demonstrate a distance effect, with denser distribution closer to the fault.
These observations are further supported by a statistical analysis of distribution density (Table 3), which reveals key differences between fault types. A statistical comparison demonstrates that the spatial distribution of landslides is significantly different between oblique-slip and dip-slip earthquakes ( p = 0.04) and also between strike-slip and dip-slip earthquakes ( p = 0.03). However, no statistically significant difference was found between the distribution patterns of landslides triggered by strike-slip and oblique-slip faults ( p = 0.62). This finding is crucial, as it suggests that while both oblique-slip and strike-slip events induce a dense distribution close to the fault, the mechanisms controlling landslide occurrence in dip-slip and strike-slip events are statistically more similar in their overall spatial footprint, despite their visual differences in concentration.
In conclusion, all three fault types demonstrate a clear distance-decay effect, with landslides occurring most frequently in areas closer to the fault. Furthermore, this study provides critical evidence that fault type serves as a fundamental control in the specific spatial pattern of CLs. Strike-slip and oblique-slip faults tend to generate highly concentrated landslide populations near the fault, whereas dip-slip faults lead to a broader, more uniform distribution. These findings highlight the importance of incorporating fault type into predictive models for landslide susceptibility, seismic hazard assessment, and risk mitigation strategies.

3.2.2. Differences in the Hanging Wall and Footwall of the Fault in the Distribution Patterns of CLs

CLs in reverse faulting earthquakes are primarily concentrated on the hanging wall of the seismogenic fault, a spatial distribution pattern commonly referred to as the “hanging wall effect” [3,79,80]. This phenomenon has been explained in terms of seismic motion parameters, which state that during an earthquake, the seismic waves typically propagate a shorter distance to the hanging wall, resulting in stronger ground shaking compared to the footwall [81]. This section analyzes the influence of the hanging wall and footwall on the spatial distribution of CLs, while also considering the potential impact of fault movement modes. As demonstrated in Figure 4, Figure 5 and Figure 6, CLs are predominantly concentrated in the hanging wall of the seismogenic faults, with the hanging wall accounting for 58.98% of the total number and 58.95% of the total area of landslides.
The analysis of each fault type reveals distinct characteristics in how this effect is manifested. Earthquakes induced by oblique-slip faults show a clear hanging wall effect (Figure 5), and the distribution range extends markedly into the hanging wall. We speculated that for the 9 February 1971 San Fernando earthquake (USA), the landslide distribution may have been influenced by a known fault to the southeast of the footwall. The 4 April 2010 Mexico earthquake was an oblique-slip event caused by a combination of strike-slip and normal faulting, whereas other earthquakes in our study were oblique-slip events caused by a combination of strike-slip and thrust faulting. Moreover, the area of individual CLs occurring on the hanging wall of the fault is slightly larger, which is consistent with the higher energy and combined motion of oblique-slip events [82].
In earthquakes induced by dip-slip faults, the distribution patterns of CLs also exhibit a significant hanging wall effect. In these events, CLs on the hanging wall account for 79.10% of the total number and 79.24% of the total area, respectively. All CLs from these events also exhibit a larger spatial distribution range on the hanging wall. Typically, CLs on the hanging wall show a wider range of area values. An exception is the 17 November 2017 Milin earthquake, which displayed a concentrated distribution of CLs on the fault’s footwall, particularly along canyon sides and U-shaped bends, rather than primarily along the seismogenic fault. A study indicates that local topography strongly influenced the spatial distribution of CLs triggered by the Milin earthquake [65]. This highlights how local geomorphological factors can override the general hanging wall effect [83].
For most earthquakes induced by strike-slip faults, there is little difference in the density of CLs between the hanging wall and footwall. The percentage differences in CLs in terms of number and area between the hanging wall and footwall are minimal, with the smallest differences being only 0.18%, 0.22%, and 2.14%, respectively. Most CLs exhibit similar distribution ranges between the hanging wall and footwall. Notably, the 16 January 1995, Hyogo-ken Nanbu earthquake (Japan) featured a higher-altitude footwall terrain, which was conducive to landslide development, while the lower-altitude urbanized hanging wall areas experienced fewer CLs. This demonstrates how lithological and human land-use factors can significantly influence landslide patterns, even in strike-slip events where ground motion is less likely to produce a hanging wall effect due to the near-vertical fault plane. Regarding the 5 September 2022 Luding earthquake, extensive cloud cover in post-event remote sensing obscured a significant portion of the hanging wall, leading to an underestimated CL count [17]. This suggests that even in strike-slip events, a hanging-wall bias may exist, albeit subtly, and be influenced by other factors such as data completeness.
As can be seen in Figure 6a, there are certain differences in the distribution characteristics of individual CLs in the hanging wall and footwall of the three types of earthquake. For oblique-slip earthquakes, CLs on the hanging wall are, on average, larger, with an average area of 3.06 × 103 m2 (excluding the CLs from the 8 October 2005, Kashmir earthquake). The area of individual landslides varies widely, from as small as 9 m2 up to 6.97 × 106 m2, with an even broader range observed on the hanging-wall region. This pattern is consistent with a hanging-wall amplification of near-surface deformation and shaking when vertical slip components are present. For dip-slip events, the footwall mean area measures 1.71 times the hanging-wall mean (excluding 13 June 2008 Japan), yielding the largest mean single-landslide area among the three groups (≈1.03 × 104 m2); the more uniform and extended distance distribution in this group likely reflects differences in rupture depth, dip geometry, and the resulting spatial radiation of seismic energy. Strike-slip events display only minor hanging/footwall area differences (98.34 m2). Excluding the 3 November 2002 USA earthquake, the average area of CLs in strike-slip earthquakes is the smallest, at only 2.34 × 103 m2. Furthermore, the range of landslide areas on the hanging wall and footwall does not differ significantly, suggesting that CLs triggered by this type of earthquake exhibit a more uniform spatial distribution, with a relatively weaker influence of the hanging wall and footwall effects.
In terms of the observations of the fault distance of individual CLs (Figure 6b), the hanging-wall effect and rupture directivity are the primary drivers of the observed asymmetries in CL distribution for oblique-slip and dip-slip earthquakes, leading to a larger, more extensive distribution of landslides on the hanging wall. Conversely, the near-vertical nature of strike-slip faults weakens this tectonic control, elevating the importance of local factors such as topography, slope, and lithology in determining CL distribution [84]. The apparent contradictions, such as the Northridge footwall’s larger average area, highlight the need for a nuanced approach that considers the potential influence of statistical outliers [34]. In summary, a deeper analysis confirms that the patterns in CL distribution are not random but are the direct and predictable consequences of the interplay between faulting mechanism, seismic wave propagation, and local geological conditions.
The Mann–Whitney–Wilcoxon test results reported above provide a statistically grounded basis for the descriptive observations: the significant differences in landslide number ( p -value = 0.04) and area ( p -value = 0.03) between hanging wall and footwall in dip-slip events confirm that these contrasts are unlikely to arise from sampling variability alone (Table 4 and Table 5). However, the biological significance of these p -values becomes meaningful only when interpreted in the context of seismogeological mechanisms and inventory limitations; below, we unpack the processes that plausibly generate the observed patterns and note caveats that qualify their interpretation [37,78].
Firstly, the prevalence of larger and more extensively distributed CLs on hanging walls in the case of oblique- and dip-slip earthquakes is consistent with the well-documented hanging-wall effect: ruptures involving significant vertical slip result in increased near-surface deformation and asymmetric ground-motion amplification on the hanging-wall side. This increases slope destabilization and the probability of larger failures in the near-fault zone and beyond. Rupture directivity (the along-strike propagation of slip) further modulates this asymmetry by focusing seismic energy in the direction of rupture propagation, which can increase both the number and size of landslides on the favored side [85,86]. Thus, the empirical finding that dip-slip and many oblique events concentrate larger landslides on the hanging wall is physically plausible and supported by seismological and landslide case studies [18,86].
Secondly, the comparatively small hanging/footwall contrast and generally smaller mean landslide size in strike-slip events align with the mechanics of predominantly horizontal shear rupture: strike-slip motion tends to impart strong lateral accelerations to slopes on both sides of the fault, reducing a systematic hanging-wall bias and elevating the relative importance of local morphological and lithologic controls (slope gradient, relief, rock strength) for determining where and how large CLs occur [86,87].

3.2.3. Differences in the Angle with Direction of the Fault in the Distribution Patterns of CLs

Previous studies have consistently shown that the spatial distribution of CLs is influenced by the geometry of the seismogenic fault—in particular by fault strike and rake, although the specific conclusions may vary due to different earthquakes [5,33]. For example, research on the 2008 Wenchuan earthquake has divided the fault direction effect of CLs into back-slope effects and fault displacement direction effects [88]. Other investigations [23,57] emphasized that landslides parallel to the fault rake are more likely to fail during earthquakes. Additionally, Chigira et al. noted that most CLs have a dip direction that is perpendicular to the fault strike [4]; conversely, an analysis of the 2018 Hokkaido event by Zhang et al. showed that the landslide area density peaked in the direction parallel to the fault strike [24]. Therefore, this section will explore in detail the relationship between the dip direction of CLs and the fault strike and slip direction under different types of seismogenic faults, further revealing the impact of fault geometry on the spatial distribution patterns of CLs.
This study systematically analyzed the distribution characteristics of CLs dip directions under different types of seismogenic faults using an azimuthal statistical method. We used azimuthal statistics (15° bins referenced to true north) to quantify CL azimuthal distributions in both number and area, and we adopted a two-tiered spatial relationship criterion: dip direction within 0–45° of the fault strike is classified as “parallel to fault strike”, while those within 45–90° were classified as “perpendicular to the fault strike” (the same thresholds were applied for comparisons with fault rake). Taken together, these observations motivate a more mechanistic interpretation of the patterns shown in Figure 7 and Figure 8.
Our results show that for oblique-slip events, the distribution of landslide numbers exhibits a significant directional characteristic: approximately two-thirds of the landslides peak in the azimuthal intervals vertical to the fault strike, and a similar share peaks in the directions vertical to the fault rake (accounting for 66.7%). In dip-slip earthquakes, the number distribution is likewise dominated by azimuths vertical to the strike (66.7%), but the distribution relative to the rake differs markedly: 83.3% of landslide peaks align parallel to the fault rake. For strike-slip earthquakes, both the dip-direction peaks and the azimuthal concentrations are again predominantly vertical to the fault strike (83.3%) and perpendicular to the rake (83.3%).
Two core patterns can be summarized from the synthesis of these findings. First, the dominant azimuths of landslides triggered by all fault types are consistently vertical to the fault strike (Figure 7c), a finding that aligns with previous research noting that the spatial pattern of landslides is a robust indicator of the location and orientation of seismogenic faults [4]. Second, the control exerted by the fault rake is type-dependent: for oblique-slip and strike-slip earthquakes, the dominant landslide azimuths are vertical to the fault rake (66.7% and 83.3%, respectively), whereas in dip-slip earthquakes, 83.3% of landslides are concentrated in dip directions parallel to the fault rake. This observation implies that the dominant azimuths arise from the coupling of a structural stress field imposed by fault strike and the dynamic forcing associated with fault rake. This finding is further supported by shake-table tests, which have demonstrated that pulse-like seismic waves, which are characteristic of near-fault ground motion, can deliver more concentrated energy in the fault-normal direction. This causes more severe damage to slope structures and promotes a distinct directional bias in landslide distribution [33].
With respect to the area distribution of CLs (see Figure 8), earthquakes associated with different fault types display distinct directional preferences: area concentrations are primarily focused in dip directions both perpendicular to the fault strike and parallel to the fault rake. For oblique-slip earthquakes, approximately three-quarters of the CL area peaks in directions vertical to the fault strike (representing nearly half of the total mapped area), and approximately the same proportion of area also aligns parallel to the fault rake; this dual concentration implies not only a high density of small-to-moderate slides in the strike-normal direction but also the occurrence of larger, more extensive failures whose orientations follow the slip vector. Such clustering is consistent with field and inventory studies that document hanging-wall/back-slope concentration and directivity-driven area expansion in oblique ruptures [10,89]. For dip-slip events, the area signal is slightly different in emphasis: about two-thirds of the area peaks in dip directions vertically to the fault strike, but the largest share of total area (five-sixths of the area in our sample) is concentrated in these strike-normal azimuths; moreover, two-thirds of the landslide area peaks parallel to the fault rake, and this orientation attains the largest total area proportion. This pattern implies that in dip-slip settings, relatively fewer but much larger failures (or contiguous landslide complexes) tend to align with the rake direction, plausibly because normal/up-down components of slip and coseismic uplift/subsidence preferentially destabilize entire slope crowns or terrace systems parallel to the slip vector [90,91]. In strike-slip earthquakes, our area statistics indicate a somewhat mixed response: roughly one-half of the landslide area peaks in strike-normal directions (yet this accounts for about five-sixths of the total area), while approximately two-thirds of the landslide area peaks in directions parallel to the fault rake (with the total area proportion near one-half). The apparent paradox—moderate peak frequency but dominant total area in strike-normal azimuths—can be reconciled by recognizing that strike-slip rupture directivity and strong lateral shearing commonly produce both widespread scattering of smaller slides and, in certain azimuths, a few large complexes whose cumulative area dominates the inventory. Recent studies of strike-slip events have shown that the directivity of the rupture and its radiation pattern modulate the strike-normal and strike-parallel components of horizontal ground motion. This produces spatially variable area signatures on both sides of the fault [18,91].

4. Discussion

Earthquakes and the secondary geohazards they trigger act in concert to amplify societal and geomorphic impacts. Among these, coseismic landslides (CLs) commonly produce the largest post-seismic damage footprint [9] and, in some events, can rival or exceed the direct effects of ground shaking alone [10]. This motivates a careful, process-level examination of how ground motion metrics relate to CL occurrence, size, and spatial patterning across different faulting styles.
Earthquakes, which are driven by the release of the Earth’s stored internal energy, are the primary trigger for CL occurrence. The spatial distribution of these landslides is directly influenced by the released seismic energy [92], and consequently, the resulting CL patterns can provide insights into the characteristics of the energy dynamics during a seismic event [86]. Previous research has demonstrated a clear correlation between ground motion parameters and CLs [21,86]. However, a comprehensive understanding of how specific seismic energy dynamics, particularly as a function of fault type, modulate the spatial patterns of CLs remains a critical area of investigation.
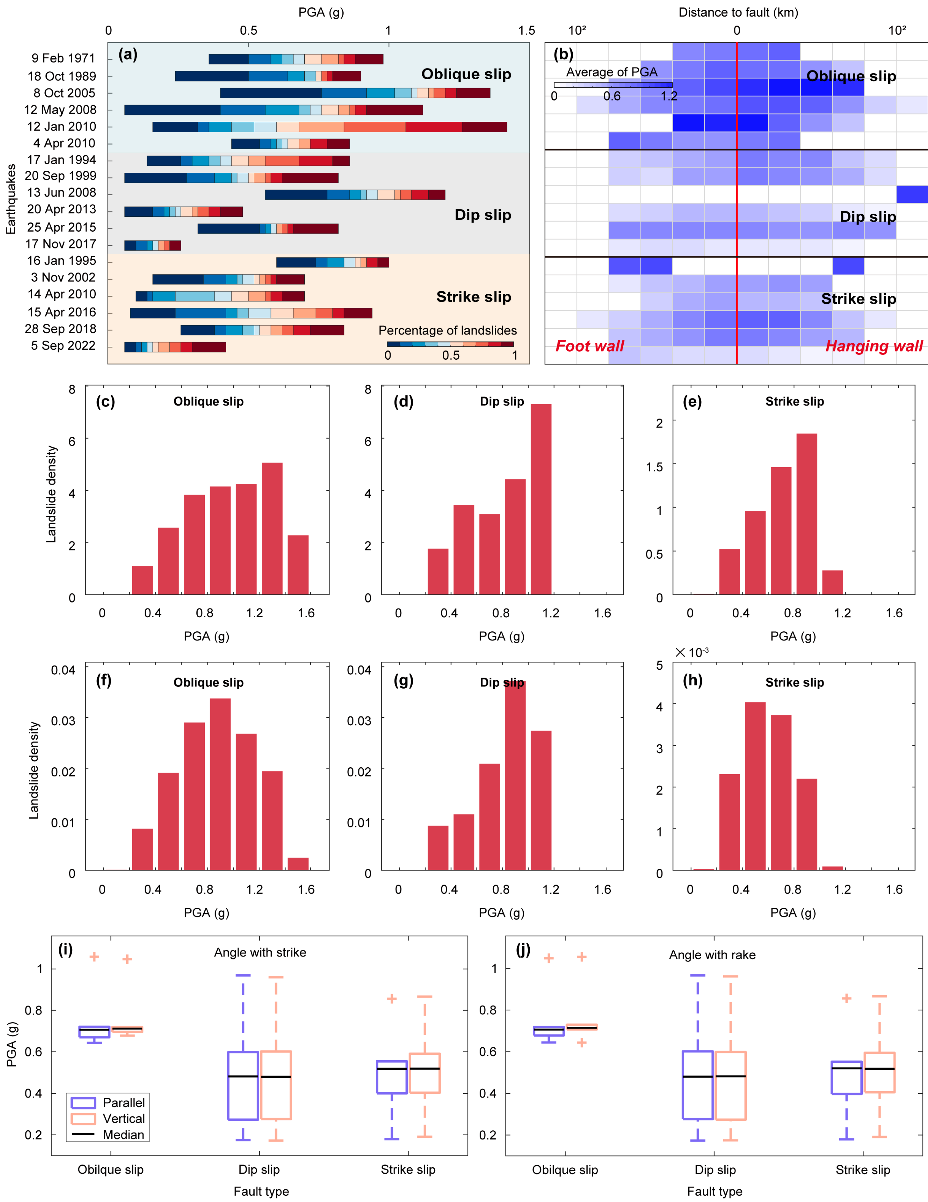
Our results confirm a systematic relationship between ground motion intensity—here proxied by PGA—and both the occurrence and areal footprint of CLs, but they also reveal important nuances. First, the minimum observed PGA associated with CLs varies by fault type in our sample (average minima = 0.20 g for dip-slip events versus = 0.28 g for oblique-slip events, Figure 9a), and the spatial pattern of PGA within the landslide-affected region often mirrors the mapped CL distribution (notably for strike-slip cases, Figure 8 and Figure 9b). These observations are consistent with the established link between landslide density/area and recorded peak ground accelerations: landslide density peaks in regions of largest acceleration and decays with distance in a manner analogous to seismic attenuation [86,93]. Second, although CL counts generally increase with PGA up to a threshold, our area and density analyses show a saturation effect: beyond intermediate PGA values (≈0.8–1.0 g in this dataset), the number and area density of landslides do not continue to rise proportionally (Figure 9c–h). This levelling may reflect a combination of factors identified in previous studies [21,88]: (1) at very high shake intensities, many susceptible small patches have already failed, so additional increases in PGA preferentially enlarge a subset of already large failures instead of creating new ones; (2) landslide area is controlled by a combination of shaking duration, frequency content, and landscape predisposition (slope geometry, relief and material strength), rather than PGA alone; and (3) mapping and amalgamation effects may lead to large contiguous scars being over- or under-represented in different inventories, which complicates a strictly monotonic relationship between PGA and area. Third, local site and rupture-related effects strongly influence the relationship between PGA and CLs, and thereby the directional and areal patterns of failure. In our sample, most zones with PGA > 0.8 g occur in valleys and on the hanging-wall side of faults—locations subject to site amplification and hanging-wall enhancement of motion—consistent with classical observations and simulations of hanging-wall effects and topographic amplification [94,95,96]. Where such amplification coincides with geomorphically weak lithologies or long continuous slope crowns, the result is disproportionately large landslide areas. Conversely, in terrains with strong rock mass or discontinuous colluvium, high PGA may trigger many small, shallow failures without producing large areal scars. These interactions between rupture directivity, hanging-wall/footwall asymmetry, and topographic/site amplification explain why similar PGA fields can produce differing landslide area outcomes across events and fault types [26,85]. Fourth, our analyses show that PGA alone cannot fully predict the preferred azimuthal development of CLs (see Figure 9i,j). While CLs tend to cluster in regions of high PGA, the predominant dip directions of large failures depend on the interaction between static geometric predisposition (fault strike, slope aspect, structural fabric) and dynamic forcing (slip rake, rupture directivity, and pulse-dominated near-fault motions). In practice, this means that two areas with comparable PGA may produce different directional clustering of large landslides due to their slope orientations and rupture characteristics. Prior work supports this multi-factor control: ground motion intensity (PGA, PGV, Arias intensity, and duration) determines the energetic envelope, while lithology and landscape form dictate how that energy translates into run-out area and scar size [93,97,98].
In summary, our findings reinforce the widely observed importance of ground motion intensity in triggering landslides but emphasize two extensions: (1) the measurable differences in PGA thresholds and area responses among fault types reflect the combined effects of rupture kinematics and site/geology; and (2) PGA alone is an incomplete predictor of landslide directionality or of large scar formation. Therefore, operational hazard mapping and rapid post-event assessment should, therefore, integrate fault-specific rupture characterization, directional covariates derived from fault geometry, and site/topographic amplification metrics in order to better anticipate where the largest and most destructive coseismic landslides will occur.

5. Conclusions

This paper provides a comprehensive characterization of the relationships between fault types and the spatial distribution pattern of CLs. By integrating multiple, dispersed inventories, we systematically compare area–frequency behavior, fault-distance effects, hanging-wall/footwall asymmetry, and directional alignment for events with homogeneous and heterogeneous fault mechanisms. A total of 18 global earthquakes (MW > 6.0) since 1900 were examined.
We find that fault type influences CL size distributions: oblique-slip events tend to produce larger landslides, dip-slip events are intermediate, and strike-slip events are characterized by relatively smaller landslides (i.e., a progressive decrease in characteristic landslide scale from oblique → dip → strike, accompanied by an increasing small-to-large landslide ratio). Landslide density decreases with increasing distance from the fault for all mechanisms, but the spatial decay differs by type: strike-slip events concentrate CLs largely within ~10 km of the fault, dip-slip events show a more uniform distance distribution, and oblique-slip events exhibit a mixed pattern reflecting both dip- and strike-controlled processes. Oblique- and dip-slip earthquakes display pronounced hanging-wall concentrations with larger landslide areas and volumes, whereas strike-slip events show bilateral symmetry with smaller sizes. Azimuthal analyses indicate that CL orientations are predominantly perpendicular to fault strikes for all types; additionally, oblique- and strike-slip events tend to align perpendicular to slip directions, and dip-slip events more commonly align parallel to slip directions. Oblique-slip events exhibit greater variability in volume distributions and more balanced orientation patterns, dip-slip events tend toward vertical orientations, and strike-slip events concentrate perpendicular to the fault strike.
Our results also indicate that the distribution patterns of CLs reflect underlying ground-motion characteristics. Incorporating measures of ground motion intensity (e.g., PGA), together with fault geometry, local amplification effects, and micro terrain, provides improved insight into observed CL size and directional patterns and can enhance landslide prediction, mitigation, and emergency-response planning.

Author Contributions

Conceptualization: W.L. and Y.W.; data curation: W.L. and W.W.; formal analysis: W.L.; funding acquisition: Y.W. and X.G.; investigation: W.L.; methodology: W.L., Y.W., and W.W.; project administration: X.G.; software: W.L. and W.W.; supervision: Y.W., X.G., and W.W.; validation: W.L.; writing—original draft: W.L.; writing—review and editing: W.L., Y.W., and W.W. All authors have read and agreed to the published version of the manuscript.

Funding

This research was funded by the Science and Technology Plan Project of Linzhi, Xizang, under Grant SYQ2024-12 and the Key Project of Innovation LREIS Grant KPI007.

Data Availability Statement

The original data presented in the study are openly available in the ScienceBase Community titled “An Open Repository of Earthquake-triggered Ground Failure Inventories” (https://www.sciencebase.gov/catalog/item/586d824ce4b0f5ce109fc9a6 (accessed on 7 April 2024)), NASA Earthdata (https://search.earthdata.nasa.gov/search (accessed on 10 April 2024)), U.S. Geological Survey (https://earthquake.usgs.gov/earthquakes/search/ (accessed on 15 April 2024)), and Wilber3 (https://ds.iris.edu/wilber3/find_event (accessed on 23 May 2024)).

Acknowledgments

We sincerely thank Timothy Warner for providing valuable suggestions.

Conflicts of Interest

The authors declare no conflicts of interest.

Abbreviations

The following abbreviation is used in this manuscript:
CLsCoseismic Landslides

References

  1. Keefer, D.K. Landslides caused by earthquakes. Geol. Soc. Am. Bull. 1984, 95, 406–421. [Google Scholar] [CrossRef]
  2. Leshchinsky, B.; Lehmann, P.; Or, D. Enhanced rainfall-induced shallow landslide activity following seismic disturb-ance—From triggering to healing. J. Geophys. Res. Earth Surf. 2021, 126, e2020JF005669. [Google Scholar] [CrossRef]
  3. Zhao, B.; Su, L.; Xu, Q.; Li, W.; Xu, C.; Wang, Y. A review of recent earthquake-induced landslides on the Tibetan Plateau. Earth Sci. Rev. 2023, 244, 104534. [Google Scholar] [CrossRef]
  4. Chigira, M.; Wu, X.; Inokuchi, T.; Wang, G. Landslides induced by the 2008 Wenchuan earthquake, Sichuan, China. Geomorphology 2010, 118, 225–238. [Google Scholar] [CrossRef]
  5. Fan, X.; Yunus, A.P.; Scaringi, G.; Catani, F.; Siva Subramanian, S.; Xu, Q.; Huang, R. Rapidly evolving controls of landslides after a strong earthquake and implications for hazard assessments. Geophys. Res. Lett. 2021, 48, e2020GL090509. [Google Scholar] [CrossRef]
  6. Bommer, J.J.; Rodríguez, C.E. Earthquake-induced landslides in Central America. Eng. Geol. 2002, 63, 189–220. [Google Scholar] [CrossRef]
  7. Gorum, T.; Fan, X.; van Westen, C.J.; Huang, R.Q.; Xu, Q.; Tang, C.; Wang, G. Distribution pattern of earthquake-induced landslides triggered by the 12 May 2008 Wenchuan earthquake. Geomorphology 2011, 133, 152–167. [Google Scholar] [CrossRef]
  8. Ohnaka, M. Large earthquake generation cycles and accompanying seismic activity. In The Physics of Rock Failure and Earthquakes; King, P.L., Jackson, R.E., Eds.; Cambridge University Press: Cambridge, UK, 2013; pp. 134–156. [Google Scholar]
  9. Rodríguez, C.E.; Bommer, J.J.; Chandlerb, R.J. Earthquake-induced landslides 1980–1997. Soil Dyn. Earthq. Eng. 1999, 18, 325–346. [Google Scholar] [CrossRef]
  10. Huang, R.Q.; Li, W.L. Fault effect analysis of geo-hazard triggered by Wenchuan earthquake. J. Eng. Geol. 2009, 17, 19–28. [Google Scholar]
  11. Celebi, M. Topographic and geological amplification determined from strong motion and aftershock records of 3 March 1985 Chile earthquake. Bull. Seismol. Soc. Am. 1987, 77, 1141–1147. [Google Scholar] [CrossRef]
  12. Chang, K.T.; Chiang, S.H.; Hsu, M. Modeling typhoon-and earthquake-induced landslides in a mountainous watershed using logistic regression. Geomorphology 2007, 89, 335–347. [Google Scholar] [CrossRef]
  13. Chen, X.L.; Shan, X.J.; Zhang, L.; Liu, C.G.; Han, N.N.; Lan, J. Quick assessment of earthquake-triggered landslide Hazards: A case study of the 2017 MS 7.0 Jiuzhaigou earthquake. Earth Sci. Front. 2019, 26, 312–320. [Google Scholar]
  14. Rajabi, A.M.; Khamehchiyan, M.; Mahdavifar, M.R.; Del Gaudio, V.; Capolongo, D. A time probabilistic approach to seismic landslide hazard estimates in Iran. Soil Dyn. Earthq. Eng. 2013, 48, 25–34. [Google Scholar] [CrossRef]
  15. Li, W.L.; Huang, R.Q.; Pei, X.J.; Zhang, X.; Zhang, Y. Study on geological disasters caused by Haiyuan M8. 5 earthquake in 1920 based on Google Earth. J. Catastrophol. 2015, 30, 26–31. [Google Scholar]
  16. Qi, S.W.; Xu, Q.; Liu, C.L.; Zhang, B.; Liang, N.; Tong, L.Q. Slope instabilities in the severest disaster areas of 5·12 Wenchuan earthquake. J. Eng. Geol. 2009, 17, 39–49. [Google Scholar]
  17. Huang, Y.D.; Xie, C.C.; Li, T.; Xu, C.; He, X.L.; Shao, X.Y.; Xu, X.W.; Zhan, T.; Chen, Z.N. An open-accessed inventory of landslides triggered by the MS 6.8 Luding earthquake, China on September 5, 2022. Earthq. Res. Adv. 2023, 3, 100181. [Google Scholar] [CrossRef]
  18. Li, W.P.; Wu, Y.M.; Gao, X.; Wang, W.M. The distribution pattern of ground movement and co-seismic landslides: A case study of the 5 September 2022 Luding earthquake, China. J. Geophys. Res. Earth Surf. 2024, 129, e2023JF007534. [Google Scholar] [CrossRef]
  19. Zhao, B. Landslides triggered by the 2018 Mw 7.5 Palu supershear earthquake in Indonesia. Eng. Geol. 2021, 294, 106406. [Google Scholar] [CrossRef]
  20. Khazai, B.; Sitar, N. Evaluation of factors controlling earthquake-induced landslides caused by Chi-Chi earthquake and comparison with the Northridge and Loma Prieta events. Eng. Geol. 2004, 71, 79–95. [Google Scholar] [CrossRef]
  21. Valagussa, A.; Marc, O.; Frattini, P.; Crosta, G.B. Seismic and geological controls on earthquake-induced landslide size. Earth Planet. Sci. Lett. 2019, 506, 268–281. [Google Scholar] [CrossRef]
  22. Zhao, W.; Huang, R.; Ju, N.; Zhao, J. Assessment model for earthquake-triggered landslides based on quantification theory I: Case study of Jushui River basin in Sichuan, China. Nat. Hazards 2014, 70, 821–838. [Google Scholar] [CrossRef]
  23. Song, C.; Yu, C.; Li, Z.H.; Utili, S.; Frattini, P.; Crosta, G.; Peng, J. Triggering and recovery of earthquake accelerated landslides in Central Italy revealed by satellite radar observations. Nat. Commun. 2022, 13, 7278. [Google Scholar] [CrossRef]
  24. Zhang, S.; Li, R.; Wang, F.; Iio, A. Characteristics of landslides triggered by the 2018 Hokkaido Eastern Iburi earthquake, Northern Japan. Landslides 2019, 16, 1691–1708. [Google Scholar] [CrossRef]
  25. Gorum, T.; van Westen, C.J.; Korup, O.; van der Meijde, M.; Fan, X.; van der Meer, F.D. Complex rupture mechanism and topography control symmetry of mass-wasting pattern, 2010 Haiti earthquake. Geomorphology 2013, 184, 127–138. [Google Scholar] [CrossRef]
  26. Rault, C.; Robert, A.; Marc, O.; Hovius, N.; Meunier, P. Seismic and geologic controls on spatial clustering of landslides in three large earthquakes. Earth Surf. Dynam. 2019, 7, 829–839. [Google Scholar] [CrossRef]
  27. Lin, C.W.; Shieh, C.L.; Yuan, B.D.; Shieh, Y.C.; Liu, S.H.; Lee, S.Y. Impact of Chi-Chi earthquake on the occurrence of landslides and debris flows: Example from the Chenyulan River watershed, Nantou, Taiwan. Eng. Geol. 2004, 71, 49–61. [Google Scholar] [CrossRef]
  28. Parker, R.; Densmore, A.; Rosser, N.; De Michele, M.; Li, Y.; Huang, R.; Whadcoat, S.; d Petley, D.N. Mass wasting triggered by the 2008 Wenchuan earthquake is greater than orogenic growth. Nat. Geosci. 2011, 4, 449–452. [Google Scholar] [CrossRef]
  29. Sato, H.P.; Hasegawa, H.; Fujiwara, S.; Tobita, M.; Koarai, M.; Une, H.; Iwahashi, J. Interpretation of landslide distribution triggered by the 2005 Northern Pakistan earthquake using SPOT 5 imagery. Landslides 2007, 4, 113–122. [Google Scholar] [CrossRef]
  30. Gorum, T.; Carranza, E.J.M. Control of style-of-faulting on spatial pattern of earthquake-triggered landslides. Int. J. Environ. Sci. Technol. 2015, 12, 3189–3212. [Google Scholar] [CrossRef]
  31. Ghosh, S.; Carranza, E.J.M. Spatial analysis of mutual fault/fracture and slope controls on rocksliding in Darjeeling Himalaya, India. Geomorphology 2010, 122, 1–24. [Google Scholar] [CrossRef]
  32. Bucci, F.; Santangelo, M.; Cardinali, M.; Fiorucci, F.; Guzzetti, F. Landslide distribution and size in response to Quaternary fault activity: The Peloritani Range, NE Sicily, Italy. Earth Surf. Process. Landf. 2016, 41, 711–720. [Google Scholar] [CrossRef]
  33. Tibaldi, A.; Ferrari, L.; Pasquarè, G. Landslides triggered by earthquakes and their relations with faults and mountain slope geometry: An example from Ecuador. Geomorphology 1995, 11, 215–226. [Google Scholar] [CrossRef]
  34. Harp, E.L.; Jibson, R.W. Inventory of landslides triggered by the 1994 Northridge, California earthquake. In U.S. Geological Survey Open-File Report; US Geological Survey: Tallahassee, FL, USA, 1995; pp. 95–213. [Google Scholar]
  35. Liao, H.W.; Lee, C.T. Landslides triggered by the Chi-Chi earthquake. In Proceedings of the 21st Asian Conference on Remote Sensing, Taipei, Taiwan, 4–8 December 2000; Volume 1, pp. 383–388. [Google Scholar]
  36. Gorum, T.; Korup, O.; van Westen, C.J.; van der Meijde, M.; Xu, C.; van der Meer, F.D. Why so few? Landslides triggered by the 2002 Denali earthquake. Alaska. Quat. Sci. Rev. 2014, 95, 80–94. [Google Scholar] [CrossRef]
  37. Tanyaş, H.; van Westen, C.J.; Allstadt, K.E.; Anna Nowicki Jessee, M.; Görüm, T.; Jibson, R.W.; Godt, J.W.; Sato, H.P.; Schmitt, R.G.; Marc, O.; et al. Presentation and analysis of a worldwide database of earthquake-induced landslide inventories. J. Geophys. Res. Earth Surf. 2017, 122, 1991–2015. [Google Scholar] [CrossRef]
  38. Morton, D.M. Seismically triggered landslides in the area above the San Fernando Valley. In U.S. Geological Survey Data Release; US Geological Survey: Tallahassee, FL, USA, 2017. [Google Scholar]
  39. Heaton, T.H. The 1971 San-Fernando Earthquake—A Double Event? Bull. Seismol. Soc. Am. 1982, 72, 2037–2062. [Google Scholar] [CrossRef]
  40. Keefer, D.K.; Manson, M.W. Regional distribution and characteristics of landslides generated by the earthquake. Loma Prieta Calif. Earthq. October 1989, 17, C7–C32. [Google Scholar]
  41. Emolo, A.; Zollo, A. Kinematic Source Parameters for the 1989 Loma Prieta Earthquake from the Nonlinear Inversion of Accelerograms. Bull. Seismol. Soc. Am. 2005, 95, 981–994. [Google Scholar] [CrossRef]
  42. Wald, D.J.; Heaton, T.H.; Hudnut, K.W. The slip history of the 1994 Northridge, California, earthquake determined from strong-motion, teleseismic, GPS, and leveling data. Bull. Seismol. Soc. Am. 1996, 86, S49–S70. [Google Scholar] [CrossRef]
  43. Uchida, T.; Kataoka, S.; Iwao, T.; Matsuo, O.; Terada, H.; Nakano, Y.; Sugiura, N.; Osanai, N. A study on methodology for assessing the potential of slope failures during earthquakes. Tech. Note Natl. Inst. Land Infra. Manag. 2004, 204, 91. [Google Scholar]
  44. Koketsu, K.; Yoshida, S.; Higashihara, H. A fault model of the 1995 Kobe earthquake derived from the GPS data on the Akashi Kaikyo Bridge and other datasets. Earth Planet Space 1998, 50, 803–811. [Google Scholar] [CrossRef]
  45. Wang, W.M.; He, Y.M.; Yao, Z.X. Complexity of the coseismic rupture for 1999 Chi-Chi Earthquake (Taiwan) from inversion of GPS observations. Tectonophysics 2004, 382, 151–172. [Google Scholar] [CrossRef]
  46. Oglesby, D.D.; Dreger, D.S.; Harris, R.A.; Ratchkovski, N.; Hansen, R. Inverse kinematic and forward dynamic models of the 2002 Denali fault earthquake, Alaska. Bull. Seismol. Soc. Am. 2004, 94, S214–S233. [Google Scholar] [CrossRef]
  47. Basharat, M.; Ali, A.; Jadoon, I.A.K.; Rohn, J. Landsliding in the 2005 Kashmir earthquake region, NW Himalayas, Pakistan, Open Repository of Earthquake-triggered Ground Failure Inventories. In US Geological Survey Data Release Collection Dataset; US Geological Survey: Tallahassee, FL, USA, 2017. [Google Scholar]
  48. Avouac, J.P.; Ayoub, F.; Leprince, S.; Konca, O.; Helmberger, D.V. The 2005 Mw 7.6 Kashmir earthquake: Sub-pixel correlation of ASTER images and seismic waveforms analysis. Earth Planet. Sci. Lett. 2006, 249, 514–528. [Google Scholar] [CrossRef]
  49. Xu, C.; Xu, X.W.; Yao, X.; Dai, F. Three (nearly) complete inventories of landslides triggered by the May 12, 2008 Wenchuan Mw 7.9 earthquake of China and their spatial distribution statistical analysis. Landslides 2014, 11, 441–461. [Google Scholar] [CrossRef]
  50. Wang, W.M.; Zhao, L.F.; Li, J.; Yao, Z.X. Rupture process of the Ms 8.0 Wenchuan earthquake of Sichuan, China. Chin. J. Geophys. 2008, 51, 1403–1410. [Google Scholar]
  51. Yagi, H.; Sato, G.; Higaki, D.; Yamamoto, M.; Yamasaki, T. Distribution and characteristics of landslides induced by the Iwate–Miyagi Nairiku Earthquake in 2008 in Tohoku District, Northeast Japan. Landslides 2009, 6, 335–344. [Google Scholar] [CrossRef]
  52. Suzuki, W.; Aoi, S.; Sekiguchi, H. Rupture Process of the 2008 Iwate-Miyagi Nairiku, Japan, Earthquake Derived from Near-Source Strong-Motion Records. Bull. Seismol. Soc. Am. 2010, 100, 256–266. [Google Scholar] [CrossRef]
  53. Harp, E.L.; Jibson, R.W.; Schmitt, R.G. Map of landslides triggered by the January 12, 2010, Haiti earthquake. In U.S. Geological Survey Open-File Report; US Geological Survey: Tallahassee, FL, USA, 2016; p. 3353. [Google Scholar]
  54. Hayes, G.P.; Briggs, R.W.; Sladen, A.; Fielding, E.J.; Prentice, C.; Hudnut, K.; Mann, P.; Taylor, F.W.; Crone, A.J.; Gold, R.; et al. Complex rupture during the 12 January 2010 Haiti earthquake. Nat. Geosci. 2010, 3, 800–805. [Google Scholar] [CrossRef]
  55. Barlow, J.; Barisin, I.; Rosser, N.; Petley, D.; Densmore, A.; Wright, T. Seismically-induced mass movements and volumetric fluxes resulting from the 2010 Mw = 7.2 earthquake in the Sierra Cucapah, Mexico. Geomorphology 2015, 230, 138–145. [Google Scholar] [CrossRef]
  56. Wei, S.; Fielding, E.; Leprince, S.A.; Sladen, A.; Avouac, J.P.; Helmberger, D.; Hauksson, E.; Chu, R.S.; Simons, M.; Hudnut, K.; et al. Super-ficial simplicity of the 2010 El Mayor–Cucapah earthquake of Baja California in Mexico. Nat. Geosci. 2011, 4, 615–618. [Google Scholar] [CrossRef]
  57. Xu, C.; Xu, X.; Yu, G. Landslides triggered by slipping-fault-generated earthquake on a plateau: An example of the 14 April 2010, Ms 7.1, Yushu, China earthquake. Landslides 2013, 10, 421–431. [Google Scholar] [CrossRef]
  58. Wang, X.; Zhou, Y.; Sun, M.; Wang, W.M. Rupture process of the 2010 Mw6.9 Yushu earthquake in Qinghai Province. Geol. Bull. China 2014, 33, 517–523. [Google Scholar]
  59. Xu, C.; Xu, X.; Shyu, J.B.H. Database and spatial distribution of landslides triggered by the Lushan, China Mw 6.6 earthquake of 20 April 2013. Geomorphology 2015, 248, 77–92. [Google Scholar] [CrossRef]
  60. Wang, W.M.; Hao, J.L.; Yao, Z.X. Preliminary result for rupture process of Apr.20, 2013, Lushan Earthquake, Sichuan, China. Chin. J. Geophys. 2013, 56, 1412–1417. [Google Scholar]
  61. Gnyawali, K.R.; Adhikari, B.R. Spatial relations of earthquake induced landslides triggered by 2015 Gorkha earthquake Mw = 7.8. In Advancing Culture of Living with Landslides: Volume 4 Diversity of Landslide Forms; Springer: Berlin/Heidelberg, Germany, 2017; pp. 85–93. [Google Scholar]
  62. Wang, W.M.; Hao, J.L.; He, J.K.; Yao, Z.X. Rupture process of the Mw7.9 Nepal earthquake April 25, 2015. Sci. China Earth Sci. 2015, 58, 1895–1900. [Google Scholar] [CrossRef]
  63. NIED. Distribution Map of Mass Movement by the 2016 Kumamoto Earthquake. Edited by National Research Institute for Earth Science and Disaster of Japan 2016. Available online: http://www.bosai.go.jp/mizu/dosha.html (accessed on 10 April 2024). (In Japanese).
  64. Hao, J.L.; Ji, C.; Yao, Z. Slip history of the 2016 Mw 7.0 Kumamoto earthquake: Intraplate rupture in complex tectonic environment. Geophys. Res. Lett. 2017, 44, 743–750. [Google Scholar] [CrossRef]
  65. Hu, K.; Zhang, X.; You, Y.; Hu, X.; Liu, W.; Li, Y. Landslides and dammed lakes triggered by the 2017 Ms6. 9 Milin earthquake in the Tsangpo gorge. Landslides 2019, 16, 993–1001. [Google Scholar] [CrossRef]
  66. Wang, W.M.; He, J.K.; Hao, J.L.; Yao, Z.X. Preliminary Result for Rupture Process of Nov.18, 2017, M6.5 Earthquake, Nyingchi, Tibet, China; Institute of Tibetan Plateau Research, Chinese Academy of Sciences: Beijing, China, 2017; Available online: http://itpcas.cas.cn/new_kycg/new_kyjz/202007/t20200718_5637215.html (accessed on 18 November 2017).
  67. Song, X.; Zhang, Y.; Shan, X.; Liu, Y.; Gong, W.; Qu, C. Geodetic observations of the 2018 Mw 7.5 Sulawesi earthquake and its implications for the kinematics of the Palu fault. Geophys. Res. Lett. 2019, 46, 4212–4220. [Google Scholar] [CrossRef]
  68. Wang, W.M.; He, J.K.; Ding, L.; Hao, J.L.; Yao, Z.X. Preliminary Result for Rupture Process of Sep.5, 2022, M6.8 Earthquake, Luding, China; Institute of Tibetan Plateau Research, Chinese Academy of Sciences: Beijing, China, 2022; Available online: http://itpcas.cas.cn/new_kycg/new_kyjz/202209/t20220906_6509485.html (accessed on 5 September 2022).
  69. Malamud, B.D.; Turcotte, D.L.; Guzzetti, F.; Reichenbach, P. Landslide inventories and their statistical properties. Earth Surf. Process. Landf. 2004, 29, 687–711. [Google Scholar] [CrossRef]
  70. Tanyaş, H.; van Westen, C.J.; Allstadt, K.E.; Jibson, R.W. Factors controlling landslide frequency-area distributions. Earth Surf. Process. Landf. 2018, 44, 900–917. [Google Scholar] [CrossRef]
  71. Medwedeff, W.G.; Clark, M.K.; Zekkos, D.; West, A.J. Characteristic landslide distributions: An investigation of landscape controls on landslide size. Earth Planet. Sci. Lett. 2020, 539, 116203. [Google Scholar] [CrossRef]
  72. Mann, H.B.; Whitney, D.R. On a Test of Whether one of Two Random Variables is Stochastically Larger than the Other. Ann. Math. Statist. 1947, 18, 50–60. [Google Scholar] [CrossRef]
  73. Jafarimanesh, A.; Mignan, A.; Danciu, L. Origin of the power-law exponent in the landslide frequency-size distribution. Nat. Hazards Earth Syst. Sci. Discuss 2018, preprint. [Google Scholar] [CrossRef]
  74. Huang, J.C.; Lee, T.Y.; Teng, T.Y.; Chen, Y.C.; Huang, C.Y.; Lee, C.T. Validating the operational bias and hypothesis of uni-versal exponent in landslide frequency-area distribution. PLoS ONE 2014, 9, e98125. [Google Scholar]
  75. Ma, S.Y.; Shao, X.Y.; Xu, C.; Chen, X.; Lu, Y.; Xia, C.; Qi, W.; Yuan, R. Distribution pattern, geometric characteristics and tectonic significance of landslides triggered by the strike-slip faulting 2022 Ms 6.8 Luding earthquake. Geomorphology 2024, 453, 109138. [Google Scholar] [CrossRef]
  76. Qi, S.; Xu, Q.; Lan, H.; Zhang, B.; Liu, J. Spatial distribution analysis of landslides triggered by 2008.5. 12 Wenchuan Earthquake, China. Eng. Geol. 2010, 116, 95–108. [Google Scholar] [CrossRef]
  77. Shao, X.; Ma, S.; Xu, C. Distribution and characteristics of shallow landslides triggered by the 2018 Mw 7.5 Palu earthquake, Indonesia. Landslides 2023, 20, 157–175. [Google Scholar] [CrossRef]
  78. Keefer, D.K. Investigating landslides caused by earthquakes–a historical review. Surv. Geophys. 2002, 23, 473–510. [Google Scholar] [CrossRef]
  79. Yuan, R.M.; Deng, Q.H.; Cunningham, D.; Xu, C.; Xu, X.W.; Chang, C.P. Density distribution of landslides triggered by the 2008 Wenchuan earthquake and their relationships to peak ground acceleration. Bull. Seismol. Soc. Am. 2013, 103, 2344–2355. [Google Scholar] [CrossRef]
  80. Kargel, J.S.; Leonard, G.J.; Shugar, D.H.; Haritashya, U.K.; Bevington, A.; Fielding, E.J.; Fujita, K.; Geertsema, M.; Miles, E.S.; Steiner, J.; et al. Geomorphic and geologic controls of geohazards induced by Nepal’s 2015 Gorkha earthquake. Science 2016, 351, aac8353. [Google Scholar] [CrossRef] [PubMed]
  81. Abrahamson, N.A.; Somerville, P.G. Effects of the hanging wall and footwall on ground motions recorded during the Northridge earthquake. Bull. Seismol. Soc. Am. 1996, 86, S93–S99. [Google Scholar] [CrossRef]
  82. Bao, Y.; Huang, Y.; Zhu, C. Effects of near-fault ground motions on dynamic response of slopes based on shaking table model tests. Soil Dyn. Earthq. Eng. 2021, 149, 106869. [Google Scholar] [CrossRef]
  83. Yang, Z.; Pang, B.; Dong, W.; Li, D. Spatial Pattern and Intensity Mapping of Coseismic Landslides Triggered by the 2022 Luding Earthquake in China. Remote Sens. 2023, 15, 1323. [Google Scholar] [CrossRef]
  84. Petley, D. The Distribution of Landslides from the M = 7.0 Kumamoto Earthquake. The Landslide Blog. 26 April 2016. Available online: https://blogs.agu.org/landslideblog/2016/04/26/m7-0_kumamoto-earthquake/ (accessed on 12 April 2024).
  85. Donahue, J.L.; Abrahamson, N.A. Simulation-based hanging wall effects. Earthq. Spectra 2014, 30, 1269–1284. [Google Scholar] [CrossRef]
  86. Meunier, P.; Hovius, N.; Haines, A.J. Regional patterns of earthquake-triggered landslides and their relation to ground motion. Geophys. Res. Lett. 2007, 34, L20408. [Google Scholar] [CrossRef]
  87. Lombardo, L.; Tanyas, H.; Huser, R.; Guzzetti, F.; Castro-Camilo, D. Landslide size matters: A new data-driven, spatial pro-totype. Eng. Geol. 2021, 293, 106288. [Google Scholar] [CrossRef]
  88. Xu, Q.; Li, W.L. Distribution of large-scale landslides induced by the Wenchuan earthquake. J. Eng. Geol. 2010, 18, 818–826. [Google Scholar]
  89. Chigira, M.; Wang, G.; Wu, X. Landslides induced by the Wenchuan earthquake. In Landslides: Types, Mechanisms and Modeling; Clague, J.J., Stead, D., Eds.; Cambridge University Press: Cambridge, UK, 2012; pp. 383–392. [Google Scholar]
  90. Chen, C.W.; Iida, T.; Yamada, R. Effects of active fault types on earthquake-induced deep-seated landslides: A study of historical cases in Japan. Geomorphology 2017, 295, 680–689. [Google Scholar] [CrossRef]
  91. von Specht, S.; Ozturk, U.; Veh, G.; Cotton, F.; Korup, O. Effects of finite source rupture on landslide triggering: The 2016 Mw 7.1 Kumamoto earthquake. Solid Earth 2019, 10, 463–486. [Google Scholar] [CrossRef]
  92. Meunier, P.; Uchida, T.; Hovius, N. Landslide patterns reveal the sources of large earthquakes. Earth Planet. Sci. Lett. 2013, 363, 27–33. [Google Scholar] [CrossRef]
  93. Marc, O.; Hovius, N.; Meunier, P.; Gorum, T.; Uchida, T. A seismologically consistent expression for the total area and volume of earthquake-triggered landsliding. J. Geophys. Res. 2016, 121, 640–663. [Google Scholar] [CrossRef]
  94. Bard, P.Y. Effects of surface geology on ground motion: Recent results and remaining issues. In Proceedings of the 10th European Conference, Vienna, Austria, 28 August–2 September 1994; pp. 305–323. [Google Scholar]
  95. Havenith, H.B.; Torgoev, A.; Braun, A.; Schlögel, R.; Micu, M. A new classification of earthquake-induced landslide event sizes based on seismotectonic, topographic, climatic and geologic factors. Geoenviron. Disasters 2016, 3, 6. [Google Scholar] [CrossRef]
  96. Spudich, P.; Hellweg, M.; Lee, W.H.K. Directional topographic site response at Tarzana observed in aftershocks of the Northridge, California, earthquake: Implications for mainshock motions. Bull. Seismol. Soc. Am. 1996, 86, S193–S208. [Google Scholar] [CrossRef]
  97. Havenith, H.B.; Strom, A.; Jongmans, D.; Abdrakhmatov, A.; Delvaux, D.; Tréfois, P. Seismic triggering of landslides, Part A: Field evidence from the Northern Tien Shan. Nat. Hazards Earth Syst. Sci. 2003, 3, 135–149. [Google Scholar] [CrossRef]
  98. Li, G.K.; Moon, S. Topographic stress control on bedrock landslide size. Nat. Geosci. 2021, 14, 307–313. [Google Scholar] [CrossRef]
Figure 1. Earthquakes included in this study. (The numbers shown in the figure are associated with the earthquake IDs listed in Table 1).
Figure 1. Earthquakes included in this study. (The numbers shown in the figure are associated with the earthquake IDs listed in Table 1).
Applsci 15 10305 g001
Figure 2. Illustration of the inverse gamma probability density function and its characteristic values.
Figure 2. Illustration of the inverse gamma probability density function and its characteristic values.
Applsci 15 10305 g002
Figure 3. FADs of the CL inventories analyzed in this study. (a) FADs of all CL inventories, grouped by fault type; (bd) FADs of CL inventories for oblique-slip, dip-slip, and strike-slip earthquake events, respectively; (e,f) exponent and rollover of each FAD, grouped by fault type.
Figure 3. FADs of the CL inventories analyzed in this study. (a) FADs of all CL inventories, grouped by fault type; (bd) FADs of CL inventories for oblique-slip, dip-slip, and strike-slip earthquake events, respectively; (e,f) exponent and rollover of each FAD, grouped by fault type.
Applsci 15 10305 g003
Figure 4. Variation of CLs with distance to the fault. (a,b) Percentage and total number of CLs with distance to the fault; (c,d) percentage and total area of CLs with distance to the fault.
Figure 4. Variation of CLs with distance to the fault. (a,b) Percentage and total number of CLs with distance to the fault; (c,d) percentage and total area of CLs with distance to the fault.
Applsci 15 10305 g004
Figure 5. The number of CLs on the hanging wall or footwall of the fault in each earthquake event.
Figure 5. The number of CLs on the hanging wall or footwall of the fault in each earthquake event.
Applsci 15 10305 g005
Figure 6. Variation of individual CLs on the hanging wall or footwall of the fault in each earthquake event. (a) The area of CLs on the hanging wall or footwall of the fault in each earthquake event; (b) the distance range to the fault of individual CLs on the hanging wall or footwall of the fault in each earthquake event.
Figure 6. Variation of individual CLs on the hanging wall or footwall of the fault in each earthquake event. (a) The area of CLs on the hanging wall or footwall of the fault in each earthquake event; (b) the distance range to the fault of individual CLs on the hanging wall or footwall of the fault in each earthquake event.
Applsci 15 10305 g006
Figure 7. Variation in the number of CLs with respect to the positional relationship between fault strike and rake. (a) Percentage of the number of CLs in each earthquake parallel and vertical to the fault strike; (b) percentage of the number of CLs in each earthquake parallel and vertical to the fault rake; (c) percentage of the total number of CLs in different types of earthquakes parallel and vertical to the fault strike; and (d) percentage of the total number of CLs in different types of earthquakes parallel and vertical to the fault rake.
Figure 7. Variation in the number of CLs with respect to the positional relationship between fault strike and rake. (a) Percentage of the number of CLs in each earthquake parallel and vertical to the fault strike; (b) percentage of the number of CLs in each earthquake parallel and vertical to the fault rake; (c) percentage of the total number of CLs in different types of earthquakes parallel and vertical to the fault strike; and (d) percentage of the total number of CLs in different types of earthquakes parallel and vertical to the fault rake.
Applsci 15 10305 g007
Figure 8. Variation in the area of CLs with respect to the positional relationship between fault strike and rake. (a) Percentage of area of CLs in each earthquake parallel and vertical to the fault strike; (b) percentage of area of CLs in each earthquake parallel and vertical to the fault rake; (c) percentage of total area of CLs in different types of earthquakes parallel and vertical to the fault strike; and (d) percentage of total area of CLs in different types of earthquakes parallel and vertical to the fault rake.
Figure 8. Variation in the area of CLs with respect to the positional relationship between fault strike and rake. (a) Percentage of area of CLs in each earthquake parallel and vertical to the fault strike; (b) percentage of area of CLs in each earthquake parallel and vertical to the fault rake; (c) percentage of total area of CLs in different types of earthquakes parallel and vertical to the fault strike; and (d) percentage of total area of CLs in different types of earthquakes parallel and vertical to the fault rake.
Applsci 15 10305 g008
Figure 9. Correlation between PGA and CLs. (a) The PGA values correspond to various percentages of the total CLs. (The PGA range extends from the minimum to the maximum at the CL locations, with each color representing a 10% proportion of the landslide (0% to 100%) corresponding to the PGA value interval.) (b) The average of the PGA value regarding the distance to the fault. (ce) The ratio of the number of CLs to the area contained by PGA contours. (fh) The ratio of the area of CLs to the area contained by PGA contours. (i,j) The average of PGA regarding the angle with fault strike and rake in oblique, dip, and strike earthquakes.
Figure 9. Correlation between PGA and CLs. (a) The PGA values correspond to various percentages of the total CLs. (The PGA range extends from the minimum to the maximum at the CL locations, with each color representing a 10% proportion of the landslide (0% to 100%) corresponding to the PGA value interval.) (b) The average of the PGA value regarding the distance to the fault. (ce) The ratio of the number of CLs to the area contained by PGA contours. (fh) The ratio of the area of CLs to the area contained by PGA contours. (i,j) The average of PGA regarding the angle with fault strike and rake in oblique, dip, and strike earthquakes.
Applsci 15 10305 g009
Table 1. Earthquakes, CL inventories, and Source Rupture Models.
Table 1. Earthquakes, CL inventories, and Source Rupture Models.
IDFault TypeLocationDateMagnitude (Mw)Reference for CL InventoriesReference for Source Rupture Model
1Oblique slipSan Fernando (USA)9 February 19716.6[38][39]
2Oblique slipLoma Prieta (USA)18 October 19896.9[40][41]
3Dip slipNorthridge (USA)17 January 19946.7[34][42]
4Strike slipHyogo-ken Nanbu (Japan)16 January 19956.9[43][44]
5Dip slipChi-chi (Taiwan)20 September 19997.7[35][45]
6Strike slipDenali (USA)3 November 20027.9[36][46]
7Oblique slipKashmir (India–Pakistan)8 October 20057.6[47][48]
8Oblique slipWenchuan (China)12 May 20087.9[49][50]
9Dip slipIwate-Miyagi Nairiku (Japan)13 June 20086.9[51][52]
10Oblique slipHaiti12 January 20107.0[53][54]
11Oblique slipSierra Cucapah (Mexico)4 April 20107.2[55][56]
12Strike slipYushu (China)14 April 20106.9[57][58]
13Dip slipLushan (China)20 April 20136.6[59][60]
14Dip slipGorkha (Nepal)25 April 20157.8[61][62]
15Strike slipKumamoto (Japan)15 April 20167.0[63][64]
16Dip slipMilin (China)17 November 20176.9[65][66]
17Strike slipPalu (Indonesia)28 September 20187.5[19][67]
18Strike slipLuding (China)5 September 20226.7[17][68]
Table 2. Results of each FAD of CLs in three types of earthquakes.
Table 2. Results of each FAD of CLs in three types of earthquakes.
Fault TypeEarthquake EventArea (m2)ExponentRollover (m2)
MinimumMaximumAverage
Oblique slip2005 Kashmir9.771,898,050.0037,330.54−2.57913.19
2008 Wenchuan31.226,972,824.305874.11−2.33459.42
2010 Haiti0.46234,370.791054.78−1.8247.12
2010 Sierra Cucapah53.1112,379.541545.93−3.207904.70
Dip slip1994 Northridge0.90258,804.002144.33−2.55388.97
1999 Chi-chi67.735,538,272.8313,757.77−1.95928.80
2008 Iwate-Miyagi38.101,008,110.913356.24−2.11339.50
2013 Lushan1.00122,616.001192.69−2.19197.50
2015 Gorkha5.521,668,237.803039.78−1.83144.00
2017 Milin62.944,955,928.6943,978.33−1.811136.60
Strike slip1995 Hyogo-ken Nanbu11.927382.43211.06−2.6052.90
2002 Denali889.878,984,617.8676,790.64−2.539913.55
2010 Yushu15.2913,135.95585.02−2.3293.85
2016 Kumamoto16.97238,369.073227.64−1.98238.91
2018 Palu60.992,007,125.134200.66−2.73730.88
2022 Luding61.87120,566.633461.45−2.44653.02
Table 3. Statistical indicators of the distance to the fault of CLs in each type of earthquake.
Table 3. Statistical indicators of the distance to the fault of CLs in each type of earthquake.
Fault TypeOblique SlipDip SlipStrike Slip
Indicator
Q13775.663965.082901.96
Median9049.819644.986907.45
Q316,629.2418,524.7715,145.65
Fault-pairsstrike-dipstrike-obliqueoblique-dip
p -value0.03 *0.620.04 *
* denotes significance at the 0.05 level.
Table 4. Statistical indicators of the CL areas on the hanging wall or footwall of the fault in each type of earthquake.
Table 4. Statistical indicators of the CL areas on the hanging wall or footwall of the fault in each type of earthquake.
SampleOblique SlipDip SlipStrike Slip
IndicatorCLs on Hxf *CLs on Fwf *CLs on Hxf *CLs on Fwf *CLs on Hwf *CLs on Fwf *
Q1766.29804.87270.00436.82711.06790.01
Median1672.492006.00681.091051.321619.881975.87
Q33879.335070.261790.133066.953825.075016.87
* “Hwf” and “Fwf” refer to the hanging wall of the fault and the footwall of the fault, respectively. The null hypothesis is the same distribution.
Table 5. Statistical tests comparing CL areas on hanging wall and footwall for different earthquake types.
Table 5. Statistical tests comparing CL areas on hanging wall and footwall for different earthquake types.
SampleThe Number of CLsThe Area of CLs
IndicatorOblique SlipDip SlipStrike SlipOblique SlipDip SlipStrike Slip
p -value0.080.04 *0.080.060.03 *0.06
* denotes significance at the 0.05 level.
Disclaimer/Publisher’s Note: The statements, opinions and data contained in all publications are solely those of the individual author(s) and contributor(s) and not of MDPI and/or the editor(s). MDPI and/or the editor(s) disclaim responsibility for any injury to people or property resulting from any ideas, methods, instructions or products referred to in the content.

Share and Cite

MDPI and ACS Style

Li, W.; Wu, Y.; Gao, X.; Wang, W. Dependence of Coseismic Landslide Distribution Patterns on Fault Movement. Appl. Sci. 2025, 15, 10305. https://doi.org/10.3390/app151910305

AMA Style

Li W, Wu Y, Gao X, Wang W. Dependence of Coseismic Landslide Distribution Patterns on Fault Movement. Applied Sciences. 2025; 15(19):10305. https://doi.org/10.3390/app151910305

Chicago/Turabian Style

Li, Wenping, Yuming Wu, Xing Gao, and Weimin Wang. 2025. "Dependence of Coseismic Landslide Distribution Patterns on Fault Movement" Applied Sciences 15, no. 19: 10305. https://doi.org/10.3390/app151910305

APA Style

Li, W., Wu, Y., Gao, X., & Wang, W. (2025). Dependence of Coseismic Landslide Distribution Patterns on Fault Movement. Applied Sciences, 15(19), 10305. https://doi.org/10.3390/app151910305

Note that from the first issue of 2016, this journal uses article numbers instead of page numbers. See further details here.

Article Metrics

Back to TopTop