Simulation of Immiscible Counter-Current Flow in Porous Media Using a Modified Dynamic Pore Network Model
Abstract
1. Introduction
2. Materials and Methods
2.1. Pore Network Construction
2.2. The Calculation Model
2.2.1. Governing Equations
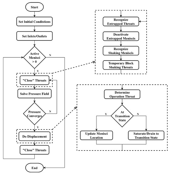
2.2.2. The Scheme of the Dynamic Counterflow Model
2.2.3. Time Integration Scheme
2.2.4. The “Two-Motion” Algorithm for Stable Counter-Current Simulation
- as the driving pressure difference across the meniscus, where and are the wetting and non-wetting phase pressures, respectively.
- as the capillary entry pressure of the throat where the meniscus currently resides, with being the throat radius.
- as the capillary entry pressure of the target throat that the meniscus is about to enter, with being the throat radius.
- Advance: If the driving pressure is sufficient to overcome the capillary barrier of the next throat, i.e., , the meniscus successfully advances. Its location is updated to the entrance of throat , its capillary pressure is set to , and the “transition state” flag is removed.
- Pinning: If the driving pressure is insufficient to overcome the next capillary barrier (i.e., ), or the meniscus is recognized as a “shaking” meniscus, then meniscus will be considered “pinned” or “blocked” in the pore between the current throat and the target throat . Its physical location does not change, and its capillary pressure remains . The throat remains in the “transition state” until, in a future time step, the driving pressure increases sufficiently to meet the advance/retreat condition without shaking and then the meniscus can advance/retreat.
- Retreat: If, after entering the “transition state,” the local driving pressure reverses or decreases due to pressure changes elsewhere in the network such that , the original displacement event is cancelled. The meniscus is released from the “transition state” and may undergo a retreat event within the current time step.
| Algorithm 1 The ‘two-motion’ algorithm for meniscus update, |
Input: Set of all throats , set of throats in transition state , pressure field P Output: Updated meniscus locations and throat states
|
2.2.5. Stability and Convergence Criteria
3. Results and Discussion
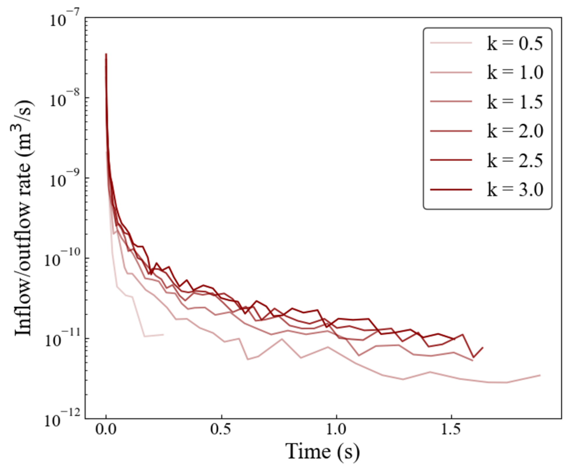
3.1. Air–Water Counterflow Patterns in 2-D Networks of Different Pore Size Distributions
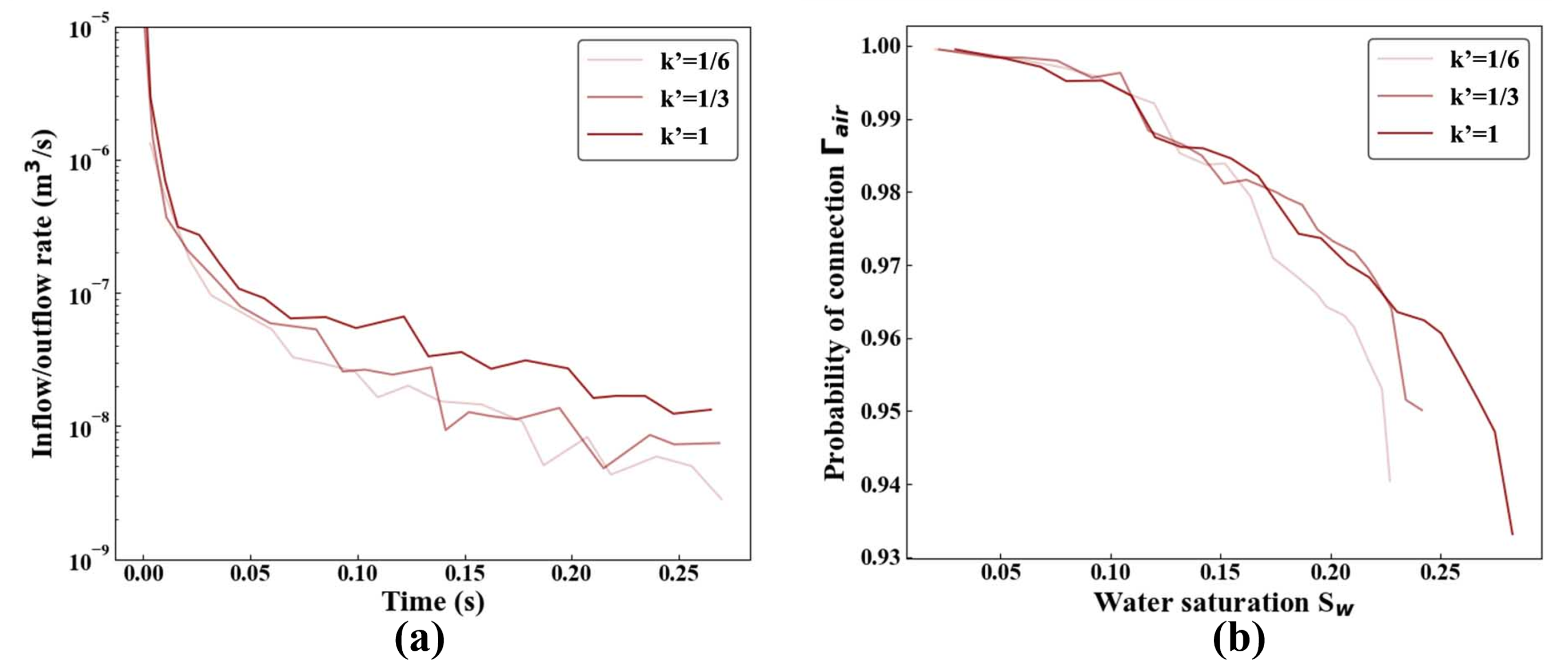
3.2. Air–Water Counterflow Patterns in 3-D Networks of Different Pore Size Distributions
4. Conclusions
Author Contributions
Funding
Data Availability Statement
Acknowledgments
Conflicts of Interest
References
- Shad, S.; Gates, I. Multiphase flow in fractures: Co-current and counter-current flow in a fracture. J. Can. Pet. Technol. 2010, 49, 48–55. [Google Scholar] [CrossRef]
- Luckins, E.K.; Oliver, J.M.; Please, C.P.; Sloman, B.M.; Van Gorder, R.A. Modelling and analysis of an endothermic reacting counter-current flow. J. Fluid Mech. 2022, 949, A21. [Google Scholar] [CrossRef]
- Andersen, P.Ø. Early-and late-time prediction of counter-current spontaneous imbibition, scaling analysis and estimation of the capillary diffusion coefficient. Transp. Porous Media 2023, 147, 573–604. [Google Scholar] [CrossRef]
- Jaritsch, D.; Holbach, A.; Kockmann, N. Counter-current extraction in microchannel flow: Current status and perspectives. J. Fluids Eng. 2014, 136, 091211. [Google Scholar] [CrossRef]
- Chang, Y.; Shang, Q.; Sheng, L.; Deng, J.; Luo, G. Gas-liquid countercurrent flow characteristics in a microbubble column reactor. Chem. Eng. Sci. 2024, 300, 120573. [Google Scholar] [CrossRef]
- Rabot, E.; Wiesmeier, M.; Schlüter, S.; Vogel, H.J. Soil structure as an indicator of soil functions: A review. Geoderma 2018, 314, 122–137. [Google Scholar] [CrossRef]
- Pagliai, M.; Vignozzi, N. The soil pore system as an indicator of soil quality. Adv. GeoEcol. 2002, 35, 69–80. [Google Scholar]
- Paradelo, M.; Katuwal, S.; Moldrup, P.; Norgaard, T.; Herath, L.; De Jonge, L.W. X-ray CT-derived soil characteristics explain varying air, water, and solute transport properties across a loamy field. Vadose Zone J. 2016, 15, 1–13. [Google Scholar] [CrossRef]
- Sandin, M.; Koestel, J.; Jarvis, N.; Larsbo, M. Post-tillage evolution of structural pore space and saturated and near-saturated hydraulic conductivity in a clay loam soil. Soil Tillage Res. 2017, 165, 161–168. [Google Scholar] [CrossRef]
- Dexter, A.R.; Czyż, E.A. Soil physical quality and the effects of management. In Soil Quality, Sustainable Agriculture and Environmental Security in Central and Eastern Europe; Springer: Dordrecht, The Netherlands, 2000; pp. 153–165. [Google Scholar]
- Dexter, A.R. Soil physical quality: Part I. Theory, effects of soil texture, density, and organic matter, and effects on root growth. Geoderma 2004, 120, 201–214. [Google Scholar] [CrossRef]
- Naveed, M.; Moldrup, P.; Schaap, M.G.; Tuller, M.; Kulkarni, R.; Vogel, H.J.; de Jonge, L. Prediction of biopore-and matrix-dominated flow from X-ray CT-derived macropore network characteristics. Hydrol. Earth Syst. Sci. 2016, 20, 4017–4030. [Google Scholar] [CrossRef]
- Blunt, M.J. Multiphase Flow in Permeable Media; Cambridge University Press: Cambridge, UK, 2017; pp. 32–35. [Google Scholar]
- Hirmas, D.R.; Giménez, D.; Nemes, A.; Kerry, R.; Brunsell, N.A.; Wilson, C.J. Climate-induced changes in continental-scale soil macroporosity may intensify water cycle. Nature 2018, 561, 100–103. [Google Scholar] [CrossRef] [PubMed]
- Romero-Ruiz, A.; Linde, N.; Keller, T.; Or, D. A review of geophysical methods for soil structure characterization. Rev. Geophys. 2018, 56, 672–697. [Google Scholar] [CrossRef]
- Wei, Y.; Chen, K.; Wu, J. Estimation of the critical infiltration rate for air compression during infiltration. Water Resour. Res. 2020, 56, e2019WR026410. [Google Scholar] [CrossRef]
- Fatt, I. The network model of porous media. Trans. AIME 1956, 207, 144–181. [Google Scholar] [CrossRef]
- McDougall, S.R.; Sorbie, K.S. The impact of wettability on waterflooding: Pore-scale simulation. SPE Reserv. Eng. 1995, 10, 208–213. [Google Scholar] [CrossRef]
- Blunt, M.J. Pore level modeling of the effects of wettability. SPE J. 1997, 2, 494–508. [Google Scholar] [CrossRef]
- Oren, P.E.; Bakke, S.; Arntzen, O.J. Extending predictive capabilities to network models. SPE J. 1998, 3, 324–336. [Google Scholar] [CrossRef]
- Ryazanov, A. Pore Scale Network Modelling of Residual Oil Saturation in Mixed-Wet Systems. Ph.D. Thesis, Heriot-Watt University, Edinburgh, UK, 2012. [Google Scholar]
- Raoof, A.; Hassanizadeh, S.M. A new formulation for pore-network modeling of two-phase flow. Water Resour. Res. 2012, 48, W01514. [Google Scholar] [CrossRef]
- Li, J.; McDougall, S.R.; Sorbie, K.S. Dynamic pore-scale network model (PNM) of water imbibition in porous media. Adv. Water Resour. 2017, 107, 191–211. [Google Scholar] [CrossRef]
- Aker, E.; Måløy, K.J.; Hansen, A.; Batrouni, G.G. A two-dimensional network simulator for two-phase flow in porous media. Transp. Porous Media 1998, 32, 163–186. [Google Scholar] [CrossRef]
- Mogensen, K.; Stenby, E.H. A dynamic two-phase pore-scale model of imbibition. Transp. Porous Media 1998, 32, 299–327. [Google Scholar] [CrossRef]
- Hughes, R.G.; Blunt, M.J. Pore scale modeling of rate effects in imbibition. Transp. Porous Media 2000, 40, 295–322. [Google Scholar] [CrossRef]
- Singh, M.; Mohanty, K.K. Dynamic modeling of drainage through three-dimensional porous materials. Chem. Eng. Sci. 2003, 58, 1–18. [Google Scholar] [CrossRef]
- Al-Gharbi, M.S.; Blunt, M.J. Dynamic network modeling of two-phase drainage in porous media. Phys. Rev. E 2005, 71, 16308. [Google Scholar] [CrossRef]
- Nguyen, V.H.; Sheppard, A.P.; Knackstedt, M.A.; Pinczewski, W.V. The effect of displacement rate on imbibition relative permeability and residual saturation. J. Pet. Sci. Eng. 2006, 52, 54–70. [Google Scholar] [CrossRef]
- Aghaei, A.; Piri, M. Direct pore-to-core up-scaling of displacement processes: Dynamic pore network modeling and experimentation. J. Hydrol. 2015, 522, 488–509. [Google Scholar] [CrossRef]
- Joekar-Niasar, V.; Hassanizadeh, S.M. Effect of fluids properties on non-equilibrium capillarity effects: Dynamic pore-network modeling. Int. J. Multiph. Flow 2011, 37, 198–214. [Google Scholar] [CrossRef]
- Thompson, K.E. Pore-scale modeling of fluid transport in disordered fibrous materials. AIChE J. 2002, 48, 1369–1389. [Google Scholar] [CrossRef]
- Regaieg, M.; Moncorgé, A. Adaptive dynamic/quasi-static pore network model for efficient multiphase flow simulation. Comput. Geosci. 2017, 21, 795–806. [Google Scholar] [CrossRef]
- Valvatne, P.H.; Blunt, M.J. Predictive pore-scale modeling of two-phase flow in mixed wet media. Water Resour. Res. 2004, 40, W07406. [Google Scholar] [CrossRef]
- Qin, C.Z.; van Brummelen, H.; Hefny, M.; Zhao, J. Image-based modeling of spontaneous imbibition in porous media by a dynamic pore network model. Adv. Water Resour. 2021, 152, 103932. [Google Scholar] [CrossRef]
- Gostick, J.; Aghighi, M.; Hinebaugh, J.; Tranter, T.; Hoeh, M.A.; Day, H.; Spellacy, B.; Sharqawy, M.H.; Bazylak, A.; Burns, A.; et al. OpenPNM: A pore network modeling package. Comput. Sci. Eng. 2016, 18, 60–74. [Google Scholar] [CrossRef]
- Raeini, A.Q.; Yang, J.; Bondino, I.; Bultreys, T.; Blunt, M.J.; Bijeljic, B. Validating the generalized pore network model using micro-CT images of two-phase flow. Transp. Porous Media 2019, 130, 405–424. [Google Scholar] [CrossRef]









| Author(s) | Model Type | Pressure Algorithm | Key Physical & Algorithmic Features | Limitation for Counter-Current Flow |
|---|---|---|---|---|
| Blunt [19], Valvatne and Blunt [34] | Quasi-Static | N/A (Iterative on Pc) | Capillary-driven filling based on entry pressure thresholds. | Inherently static; neglects all dynamic and viscous effects. |
| Al-Gharbi and Blunt [28] | Dynamic | Single-Pressure | Film flow and snap-off in angular pores; viscous forces included. | Simplifies local physics; algorithm prohibits counter-flow. |
| Joekar-Niasar and Hassanizadeh [31] | Dynamic | Two-Pressure | Dynamic capillary effects, robust viscous coupling, non-equilibrium phenomena. | Focus on co-current flow; not designed for bulk counterflow. |
| Qin et al. [35] | Dynamic | Two-Pressure | Image-based; competition between arc menisci (AM) and main terminal menisci (MTM) filling. | Validated and designed exclusively for co-current spontaneous imbibition. |
| Regaieg and Moncorgé [33] | Adaptive/Hybrid | Single-Pressure (in dynamic zones) | High efficiency via adaptive switching between dynamic and quasi-static algorithms based on a physics-based criterion. | Explicitly states “counter-flow invasions are not considered”. |
| This Work | Dynamic | Single-Pressure (in dynamic zones) | Novel ‘two-motion’ algorithm enabling stable, simultaneous opposing flow. Viscous coupling and topological trapping in counterflow. | N/A (The first dynamic PNM capable of stably simulating immiscible counterflow without artificial restrictions). |
| k | 0.5 | 1.0 | 1.5 | 2.0 | 2.5 | 3.0 |
|---|---|---|---|---|---|---|
| Total Steps | 359 | 1621 | 1773 | 1877 | 2343 | 2336 |
| Residual air saturation | 0.91 | 0.68 | 0.60 | 0.55 | 0.46 | 0.43 |
Disclaimer/Publisher’s Note: The statements, opinions and data contained in all publications are solely those of the individual author(s) and contributor(s) and not of MDPI and/or the editor(s). MDPI and/or the editor(s) disclaim responsibility for any injury to people or property resulting from any ideas, methods, instructions or products referred to in the content. |
© 2025 by the authors. Licensee MDPI, Basel, Switzerland. This article is an open access article distributed under the terms and conditions of the Creative Commons Attribution (CC BY) license (https://creativecommons.org/licenses/by/4.0/).
Share and Cite
Wei, Y.; Chen, K.; Wu, J.; Yang, Y.; Dou, Z. Simulation of Immiscible Counter-Current Flow in Porous Media Using a Modified Dynamic Pore Network Model. Appl. Sci. 2025, 15, 10181. https://doi.org/10.3390/app151810181
Wei Y, Chen K, Wu J, Yang Y, Dou Z. Simulation of Immiscible Counter-Current Flow in Porous Media Using a Modified Dynamic Pore Network Model. Applied Sciences. 2025; 15(18):10181. https://doi.org/10.3390/app151810181
Chicago/Turabian StyleWei, Yunbo, Kouping Chen, Jichun Wu, Yun Yang, and Zhi Dou. 2025. "Simulation of Immiscible Counter-Current Flow in Porous Media Using a Modified Dynamic Pore Network Model" Applied Sciences 15, no. 18: 10181. https://doi.org/10.3390/app151810181
APA StyleWei, Y., Chen, K., Wu, J., Yang, Y., & Dou, Z. (2025). Simulation of Immiscible Counter-Current Flow in Porous Media Using a Modified Dynamic Pore Network Model. Applied Sciences, 15(18), 10181. https://doi.org/10.3390/app151810181

