Next Article in Journal
Life Cycle Analysis of Particleboard Made of Corn Stalk and Citric Acid at Laboratory Scale
Previous Article in Journal
A Data-Driven Framework for Modeling Car-Following Behavior Using Conditional Transfer Entropy and Dynamic Mode Decomposition
 
 
Font Type:
Arial Georgia Verdana
Font Size:
Aa Aa Aa
Line Spacing:
Column Width:
Background:
Article

A Simulation-Based Risk Assessment Model for Comparative Analysis of Collisions in Autonomous and Non-Autonomous Haulage Trucks

1
Section of Resource Engineering, Department of Geoscience and Engineering, Faculty of Civil Engineering and Geosciences, Delft University of Technology, 2612 Delft, The Netherlands
2
Department of Mining and Metallurgical Engineering, University of Nevada, Reno, NV 89501, USA
*
Author to whom correspondence should be addressed.
Appl. Sci. 2025, 15(17), 9702; https://doi.org/10.3390/app15179702
Submission received: 8 August 2025 / Revised: 27 August 2025 / Accepted: 29 August 2025 / Published: 3 September 2025

Abstract

The implementation of autonomous haulage trucks in open-pit mines represents a progressive advancement in the mining industry, but it poses potential safety risks that require thorough assessment. This study proposes an integrated model that combines discrete-event simulation (DES) with a risk matrix to assess collisions associated with three different operational scenarios, including non-autonomous, hybrid, and fully autonomous truck operations. To achieve these objectives, a comprehensive dataset was collected and analyzed using statistical models and natural language processing (NLP) techniques. Multiple scenarios were then developed and simulated to compare the risks of collision and evaluate the impact of eliminating human intervention in hauling operations. A risk matrix was designed to assess the collision likelihood and risk severity of collisions in each scenario, emphasizing the impact on both human safety and project operations. The results revealed an inverse relationship between the number of autonomous trucks and the frequency of collisions, underscoring the potential safety advantages of fully autonomous operations. The collision probabilities show an improvement of approximately 91.7% and 90.7% in the third scenario compared to the first and second scenarios, respectively. Furthermore, high-risk areas were identified at intersections with high traffic. These findings offer valuable insights into enhancing safety protocols and integrating advanced monitoring technologies in open-pit mining operations, particularly those utilizing autonomous haulage truck fleets.

1. Introduction

Mining operations have evolved, consistently associated with physical demands and inherent risks. These risks span occupational hazards, including slope instability, collisions, chemical exposure, and environmental concerns such as pollution and soil erosion. Mining companies, driven by the imperative to improve worker safety and adopt environmentally friendly practices, have embarked on a continuous journey of enhancement. Hauling operations within the mining industry add a layer of complexity and risk to the mining process. These risks necessitate ongoing monitoring and control to ensure both safety and operational efficiency [1].
Notably, a significant proportion of hauling operation risks are linked to mobile equipment, with accidents involving this equipment accounting for numerous injuries and fatalities within the mining sector [2]. In response to these challenges, the emergence of autonomous trucks has become a promising way to mitigate risks in hauling operations. Autonomous trucks offer the potential to substantially reduce accidents, enhance productivity, and contribute to a safer working environment by minimizing human error and improving adherence to safety protocols [3].
Autonomous haulage systems (AHSs), pioneered by industry leaders like Komatsu and Caterpillar, have garnered attention for their potential to revolutionize mining operations. Introduced in Chile in 2005, these haulage systems have been adopted by mines worldwide, including CODELCO’s Radomiro Tomic and Gabriela Mistral mines, Rio Tinto’s West Angelas mine, Fortescue Metals’ Solomon mine, and BHP’s Navajo mine [4]. The integration of wireless communication [5], object-avoidance sensors (proximity detections) [6], global positioning systems (GPS) [7], teleoperation systems [8], and artificial intelligence [9] allows haulage trucks to operate autonomously or be controlled remotely, reducing exposure to risks associated with human-operated trucks [10]. This technological transition not only prioritizes safety by preventing accidents through enhanced knowledge of GPS and tracking technologies, speed, and real-time traffic management [11,12] but also introduces potential benefits such as enhanced consistency, scheduled maintenance, productivity, and extended machine component lifetimes, thereby minimizing associated maintenance costs and production interruptions [13]. However, the safe integration of autonomous trucks requires meticulous planning, addressing factors like communication systems, cybersecurity, and personnel training [14].
While the use of AHS in mining operations provides numerous benefits and mitigates certain hazards, it also introduces new risks. These include potential software malfunctions, cyber-attack vulnerabilities, communication loss, and sensor failures [15]. The consequences of these hazards are significant, ranging from worker injuries and fatalities to production delays and equipment damage. The emerging threat of cyber-attacks on networked systems further complicates safety considerations. Regarding personnel safety and equipment damage, hazards associated with collisions and accidents involving autonomous trucks are of the utmost importance.
Real-world incidents, such as the brake failure in an autonomous haulage truck at a Western Australian mine [16], highlight the potential consequences of equipment failures, emphasizing the critical importance of regular maintenance and inspection protocols. Occupational fatalities in powered haulage operations, involving various haulage units like ore haulage trucks and load-haul dumpers [17], underscore the frequent and impactful nature of these hazards.
Therefore, it is necessary to redefine the approach to risk management and security protocols. Simulation-based analysis serves as an invaluable tool, enabling the exploration of different configurations, behaviors, and interactions without the constraints and risks of on-field experimentation [18]. DES, a computer-based modeling technique, stands out for its unique advantage over other operational research methods, enabling experimentation with various elements of production systems [19,20]. Recent studies highlighted its versatile applications in the mining industry, including maintenance analysis [21], mine planning [22,23], shovel–truck allocation, production management, haulage production capacity analysis, and production sequencing in room and pillar mines [24]. DES models have been instrumental in optimizing longwall mining efficiency [25] and studying the impact of increased skip capacity in underground coal mining systems [26]. These applications demonstrate that the DES technique can address diverse challenges within the mining sector.
Various studies have also concentrated on enhancing the safety of AHSs. Meech and Parreira [3] developed a deterministic/stochastic model to compare AHSs with manual systems in a virtual 24/7 open-pit mine, revealing that AHSs consistently outperformed the manual system in key performance indicators (KPIs). Another deterministic/stochastic model, presented by Parreira [4], benchmarked KPIs such as productivity, safety, breakdown frequencies, maintenance costs, labor costs, fuel consumption, tire wear, and haulage cycle times. The results demonstrated that an AHS could increase either production or productivity by 21.3%, primarily due to enhanced utilization. Hamada [27] proposed a Permission Control principle strategy to efficiently manage dump truck routes and enhance operational safety. Lu [1] suggested using a combination of camera and lidar sensor technologies to proactively control collisions with other equipment or obstacles. Gaber [5] emphasized the improvement of performance in autonomous mining contexts through a focus on communication, cybersecurity, and overall safety measures. Ishimoto [28] developed a system architecture to identify potential hazards during AHS operation, outlining protective measures. Additionally, some international standards, such as ISO 26262 [29], ISO 12100-1,2, and ISO 14121-1 [30], have provided guidance on functional safety and risk assessment, serving as a valuable framework for identifying and preventing risks associated with AHSs.
Milićević et al. [31] investigated hybrid electric tracked vehicles (HETVs) with a focus on optimizing speed-coupled parallel hybrid powertrains. Using a dynamic programming algorithm and a custom drive cycle, the authors identified an optimal hybridization factor of 0.48 and showed that engine parameters, particularly displacement and bore-to-stroke ratio, significantly influence fuel economy. The results highlighted the advantages of parallel configurations over series ones, demonstrating their potential for improving efficiency, reducing fuel consumption, and supporting the practical deployment of hybrid tracked vehicles. Neumann and Łukasik [32] presented a simulation-based analysis of human–machine collaboration in heavy-duty road transport, focusing on SAE Level 3 and Level 4 autonomous trucks under EU Regulation (EC) No. 561/2006. The study compared single-driver, double-driver, and ego vehicle scenarios, showing that Level 3 automation can extend compliant daily vehicle movement to 13.25 h, while Level 4 in double-crew configurations allows up to 14.25 h. By integrating regulatory constraints with operational modeling, the work highlighted how partial automation can increase transport efficiency, support regulatory adaptation, and lay the groundwork for hybrid driver roles and future tachograph systems. Li et al. [33] modeled human–machine collaboration in heavy-duty transport, showing that SAE Level 3–4 automation can extend compliant vehicle movement time under EU regulations, offering efficiency gains and implications for future tachograph systems.
The literature review revealed a gap in existing studies, as many focused on the potential safety enhancements of AHSs but failed to accurately assess collision risks, the consequences of such collisions, and how exactly AHSs can mitigate or prevent collisions in various scenarios. Additionally, risk assessment procedures are deficient for comparing autonomous and non-autonomous systems across different risk scenarios to quantitatively analyze the advantages of AHS over non-autonomous systems. In response to these challenges, this study develops a simulation-based risk analysis approach to assess the risk of different hazard scenarios in AHS mining operations, considering both operational and environmental uncertainties. This approach can quantify the risk magnitude and identify areas with a higher potential for accidents within a mine layout. Consequently, it evaluates the effect of autonomous driving systems on risk reduction compared to non-autonomous haulage operations. Through the examination of diverse fleet scenarios, including fully autonomous and hybrid operations, the study provides valuable insights into safety metrics, fulfilling the need for a comprehensive understanding of the safety improvements associated with autonomous technology.
The paper is structured as follows: Section 2 details the proposed approach for assessing the risk associated with different operational scenarios. Section 3 describes a real case study used in this paper to illustrate the practical application of the proposed methodology. Section 4 presents the results and discusses the broader implications for safety in mining haulage operations. In Section 5, the conclusions and significant findings are presented, along with recommendations for future research.

2. Methodology

In this study, a simulation-based risk analysis is proposed to model actual haulage operations and assess the risks of integrating autonomous trucks into an existing non-autonomous open-pit mining operation. A flowchart summarizing the methodology is provided in Figure 1.
The methodology consists of the following steps:
  • Input Data Collection: Mining-related data are collected, including fleet size, road network, and operational parameters, along with historical accident and injury data.
  • Scenario Definition: Different operational scenarios are defined to represent varying levels of autonomy in the fleet:
    • Scenario 1: Fully human-operated.
    • Scenario 2: Hybrid fleet with 20% autonomous trucks.
    • Scenario 3: Fully autonomous fleet.
  • NLP-based Accident Classification: Natural language processing is applied to classify historical accidents:
    • Filter for truck-related incidents.
    • Identify truck-to-truck collisions.
    • Extract features using custom K-means clustering for subsequent risk analysis.
  • Simulation (DES): Haulage operations are simulated using discrete event simulation, including
    • Loading trucks, assigning routes, and simulating hauling cycles.
    • Incorporating stochastic factors such as driver experience and shift schedules.
    • Tracking collisions and recording locations and timestamps.
  • Risk Analysis: Collision probabilities are calculated for each scenario.
    • Adjustments are made for human factors (experience, shift schedules).
    • Risks are quantified using a standard risk matrix ranging from “Highly unlikely” to “Highly likely”.

2.1. Input Data

An accurate simulation of hauling operations requires specific data and inputs. Some inputs adhere to industry standards, regulations, or manuals and remain consistent across mines. Conversely, other inputs are mine-specific, varying from one mining operation to another. Table 1 provides the necessary mining data for the simulation, detailing how to access this vital information, thereby ensuring precision in modeling the hauling operation.

2.2. Developing Hazard Scenarios

To comprehensively assess the hazards associated with integrating autonomous trucks into a mining fleet, three distinct scenarios were examined: fully human-operated, a hybrid fleet with 20% autonomy, and a fully autonomous fleet. Each scenario offers unique insights into the comparative analysis of collisions between autonomous and non-autonomous haulage trucks. Once the hazard scenario and the system boundary are determined, it is essential to specify the necessary parameters for assessing risks, including the probability of accidents involving both autonomous and non-autonomous trucks. Recognizing the primary distinction in accident probability between these two types is due to human error, this study supports the US Bureau of Mines’ assertion, attributing 85% of truck accidents to human error [34].
Drawing on insights from Zhang’s study [2], our analysis results identified specific trends in truck-related injuries. Notably, a majority of injuries occurred within a worker’s first five years at the mine and within the first five years in their current job title. Most incidents were recorded during the 6:00–14:00 shift, with the fall season presenting the highest number of truck-related injuries among all four seasons. Disregarding seasonal effects, given their similar impact on both autonomous and non-autonomous scenarios, we pinpoint years of experience and working shifts as key factors influencing human error in truck-related incidents. These variables, detailed in Table 2, are integral components considered in the calculation of accident risk for each scenario.

2.2.1. Scenario 1. Human-Operated Fleet

This scenario replicates the current mining operation where humans operate all trucks. In this scenario, an empirical equation (Equation (1)) has been developed to calculate the accident probability based on years of experience, working shifts, and historical accident data extracted from NIOSH (National Institute for Occupational Safety and Health, Mining Program). The equation is rooted in the concept of independent events in probability theory. When multiple independent factors contribute to a single outcome, their probabilities can be multiplied to estimate the overall likelihood of that outcome. Equation (1) is designed to quantify the probability of accidents by considering three key factors. The first factor is “years of experience,” which implies that operators with more experience generally have a lower risk of accidents due to improved skills and familiarity with safety protocols. The second factor is “working shifts,” indicating that longer or more frequent shifts can lead to fatigue, thereby increasing the likelihood of accidents. The third factor is “accident rate,” which is based on historical data and reflects the frequency of accidents occurring within a specific time frame. By multiplying these factors, a comprehensive assessment of accident probability is obtained, reflecting real-world conditions. The following equation provides the accident probability.
A P S 1 = Y E × W S × A R
where A P S 1 denotes the accident probability for Scenario 1, Y E is the years of the operator’s experience, W S describes working shifts, and A R denotes the accident rate.

2.2.2. Scenario 2. Hybrid-Operated Fleet (20% Autonomous–80% Non-Autonomous)

Addressing the transitional phase in fleet automation, this scenario combines autonomous and non-autonomous trucks. The accident rate was adjusted to reflect the hybrid nature by considering the percentages of both types, following which the overall accident risk was calculated using Equations (2) and (3). These equations integrate the results from human-operated and autonomous calculations to derive a final weighted risk value.
A R N e w = { 80 % × A R } + { 20 % × A R × ( 1 0.85 ) }
A P S 2 = Y E × W S × A R N e w
where A R N e w is defined as the new accident rate, A R denotes the accident rate, Y E is the years of the operator’s experience, and W S describes working shifts.

2.2.3. Scenario 3. Fully-Autonomous Fleet

In this scenario, it is assumed that there is a significant 99% decrease in accidents attributed to autonomous operations, effectively eliminating human error. Equation (4) is then utilized to estimate collisions, factoring in the remaining 1%. This adjustment is necessary for risk modeling, ensuring that the equation does not yield a zero result.
A P S 3 = ( 1 0.99 ) × A R
where A P S 3 is the accident probability for Scenario 3, and A R denotes the accident rate.

2.3. Simulation Modeling

In the simulation of the shovel–truck hauling system conducted in this study, essential input data were gathered to model the system accurately. The primary sources of information encompassed records detailing the hauling cycle times and topographic data specific to a typical mine. In this study, various entities and characteristics were considered for the analysis process (see Figure 2).
DES emerges as one of the effective techniques for modeling the hauling operation in the mining industry. This technique inherently deals with stochastic, dynamic, and discrete processes, where system changes occur at distinct points in time [20,35]. In dynamic processes, models evolve as events occur and system states change. The DES formulation can be expressed as follows (Equation (5)):
[ Y 1 , Y 2 , , Y i ] = f ( p 1 , p 2 , , p j , x 1 , x 2 , , x k )
where Yi denotes the output performance measures (e.g., cycle times, collision frequencies) number i , P j represents the system parameters (e.g., truck capacity, road conditions) number j , and X k corresponds to the stochastic input variables (e.g., travel times, delays, accident occurrences) number k .
This formulation follows the standard stochastic process representation of DES models [36], where the function f dynamically maps inputs and parameters to system outputs. In the context of mine haulage simulation, this enables modeling of random events such as shovel availability, truck queuing, and collision risks at intersections. Thus, the outputs evolve over time based on both operational parameters and the inherent randomness of mining operations.
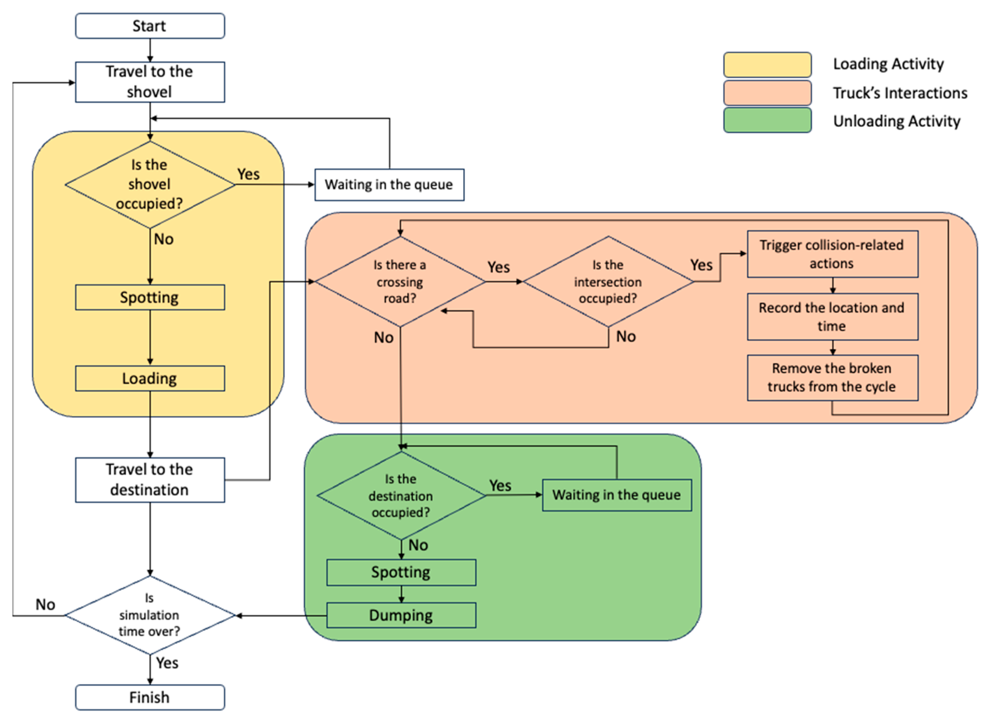
The simulation algorithm and its logical relationships governing the haulage operation process are shown in Figure 3.
In this study, AnyLogic 8.8.5 (AnyLogic North America, educational license) simulation software was employed to model the movement and interactions of haulage trucks within an open-pit mining environment. Each truck was represented as an autonomous agent with defined attributes such as speed, load capacity, and operational states (traveling, loading, unloading, or waiting). The mine layout, including haul roads, loading points, and dumping sites, was recreated in the simulation environment, allowing trucks to navigate according to predefined behavioral rules while avoiding collisions. Interaction between trucks was modeled using proximity detection and priority rules at intersections, and potential accidents were captured when minimum safe distances were violated. Several travel times and operational delays were incorporated to reflect real-world variability, enabling a risk-based analysis of truck movements, congestion points, and collision likelihood under different operational scenarios.
As shown in Figure 3, the haulage simulation is launched by moving trucks from the dispatching area to the shovel location for loading. At this point, the logical gate checks if the shovel is available, and if not, trucks wait in a queue with a first-come, first-served approach. Once the shovel is available, trucks position themselves for loading, and the process begins. Once loaded, the full trucks travel to the crusher or waste dump for unloading. During travel, if trucks pass any intersecting roads, which are typically the most hazardous areas in a mining road network, the algorithm assesses whether an intersection is occupied by another truck. If so, the algorithm recognizes it as a potential collision risk and promptly takes necessary collision-related actions, such as documenting collision details and removing the impacted trucks from the current cycle. Following the necessary repair time (modeled with a delay function), during which the trucks are fixed and prepared to return to operation, the truck is reintroduced into the cycle and accounted for in subsequent cycles. Then, the algorithm tracks the frequency of collisions, recording important details such as the location and timestamp of each collision. This collision data, along with information on the number of collisions, time, and intersections, is recorded for each scenario and will be used for risk analysis.

2.4. Risk Analysis

In this study, the operational risk analysis was designed to evaluate the effectiveness of autonomous truck integration in hauling operations and to identify conditions that may require additional safety measures. To achieve this, we combined DES outputs with a synthesized risk matrix. Risk matrices, also referred to as probability–impact matrices, provide a two-dimensional framework in which the likelihood of an adverse event is plotted against its potential severity [22]. Severity in this case was defined as the operational and human safety consequences of a collision, while probability was quantified using the collision frequencies generated by the simulation model.
To translate simulation outputs into categorical probability levels, we adopted the guidance of A/NZS 4360 [33] and defined four probability classes based on event frequency ranges (Figure 4). Specifically, simulated collision probabilities below 0.001 were classified as Highly unlikely (green), values between 0.001 and 0.01 as Unlikely (yellow), values between 0.01 and 0.05 as Likely (orange), and values above 0.05 as Highly likely (red). These thresholds allow direct mapping of quantitative simulation results into qualitative risk levels.
In addition to probability, human-related factors such as driver experience and working shift were included as modifiers of risk. Historical safety reports indicate that inexperienced drivers (0–5 years) and night shifts are associated with higher accident rates. Therefore, probability classifications from the DES model were adjusted to reflect these conditions, while more experienced drivers (6–16 years, 17+ years) and day shifts resulted in lower adjusted probabilities. In this way, the matrix integrates both system-level risk (from collision simulations) and human-factor variability.
The final risk matrix (Figure 4), therefore, presents risk categories in a color-coded format (green–red) across operational scenarios, driver experience levels, and working shifts. This structured approach ensures that the probability assignments are not subjective but grounded in simulation-based estimates and supported by operational data.

3. Case Study

Conducting a thorough case study is crucial to validate the effectiveness of the simulation model and assess the practical applicability of the proposed simulation-based risk analysis approach. The case study focuses on an open-pit mine, situated in Nevada, USA, where the unique challenges of desert conditions demand careful consideration of parameters for safe truck driving, dust control, and signage clarity. This real-world application serves as a testing ground for refining the proposed methodology, aligning it with specific mine characteristics, and ultimately ensuring its reliability and relevance in real-world mining operations. The proposed approach is modeled and implemented in AnyLogic 8.8.5 Software. The use of AnyLogic 8.8.5 software, known for its effectiveness in modeling complex systems [34], was a strategic choice for developing a dynamic simulation model in the mining context [35,36]. Table 3 outlines key data imported from the mining company, essential for configuring the analysis process. Integration of nodes representing truck destinations followed, providing a foundational framework for accurate representation. Figure 5 offers a representation of the mine’s layout and road network.
The simulation process is configured based on the algorithm developed in Figure 3. Figure 6 depicts the logic flowchart of the described hauling cycle implemented in AnyLogic.
As shown in Figure 6, the simulation process begins with the “Truck Source” block, which generates a predetermined number of trucks for each mining cycle. To ensure realism, the production rate of trucks was regulated to maintain safe distances between trucks. Each truck was assigned a specific initial speed, maximum acceleration, and maximum deceleration parameters to mimic real-world conditions accurately. Within the “Car Move to” section, the “Move To” block facilitated the movement of trucks toward their designated locations. Here, the code inside the “Move To” block checked for truck occupancy at intersections, triggering collision-related actions as necessary. Following the movement logic, the simulation evaluated accident conditions using the “Select Output” block, determining outcomes based on collision occurrence. In the event of a collision, nearby trucks reduced speed and eventually stopped, while the involved trucks were removed from the simulation. If no accidents occurred, trucks proceeded to the loading and unloading bays seamlessly. Additionally, the animation of trucks transitioning between lanes was handled by the “Car Exit” and “Car Enter” blocks. Furthermore, loading and unloading processes were represented by “Delay” blocks, simulating the estimated time required for these operations to be completed. This entire process was repeated for the unloading cycle until the simulation reached its designated end [37,38,39].

4. Results

4.1. Accident Data Analysis

To compute the accident rates outlined in Section 2.2 and evaluate collision probabilities, the average accident rate per year for a typical mine is required. To achieve this, the historical data dictionary for accident/injury/illness from the Mine Safety and Health Administration (MSHA) was analyzed. This data dictionary includes all recorded accidents, injuries, and illnesses across all mines in the United States. The dataset is stored in SAV. format (IBM SPSS Statistics 29.0.2.0 (20)), providing detailed information about each recorded accident, such as mine location, date, operation, equipment involved, and consequences.
Given the descriptive nature of the data, text analysis algorithms are necessary to extract the relevant information. NLP techniques [40] were employed to filter accidents specifically related to trucks and, further, to identify truck-to-truck collisions. The method used in this study is a novel custom feature K-means clustering approach, which improves upon traditional clustering methods by integrating both global content and targeted keyword relevance. Unlike conventional risk assessment approaches in autonomous haulage systems [14,15,17], our method enables a more precise identification of collision-relevant incidents from large, unstructured datasets.
It begins with constructing a Term Frequency–Inverse Document Frequency (TF-IDF) matrix [41] to capture word importance. Alongside this, a binary feature vector is created to indicate the presence of predefined keywords in each document. These features are combined into an augmented matrix, enriching the input for the K-means algorithm [42]. This approach enables more nuanced clustering by leveraging both general content and targeted keyword relevance, resulting in more meaningful and thematically distinct document groupings. The classification procedure is detailed in Algorithm 1.
Algorithm 1. Augmented K-means Text Clustering
Require: documents: List of text documents, keywords: List of predefined
keywords of interest, num_clusters: Number of clusters for K-means
Ensure: Cluster assignments for each document
1:    function PREPROCESS(documents)
2:            preprocessed_docs ← []
3:            for doc in documents do
4:                  doc ← Convert to lowercase(doc)
5:                  doc ← Remove punctuation and special characters(doc)
6:                  tokens ← Tokenize(doc)
7:                  tokens ← Remove stopwords(tokens)
8:                  processed_doc ← Rejoin(tokens)
9:                  Append processed_doc to preprocessed_docs
10:          end for
11:          return preprocessed_docs
12: end function
13: preprocessed_documents ← PREPROCESS(documents)
14: Initialize TF_IDF_vectorizer
15: TF_IDF_Matrix ← TF_IDF_vectorizer.fit_transform(preprocessed_documents)
16: function CREATEKEYWORDFEATURES(documents, keywords)
17:            Initialize binary_keyword_matrix of size len(documents) × 1 with zeros
18:            for i from 0 to len(documents) - 1 do
19:                  for each keyword in keywords do
20:                        if keyword in documents[i] then
21:                              binary_keyword_matrix[i] ← 1
22:                              break
23:                        end if
24:                  end for
25:            end for
26:            return binary_keyword_matrix
27: end function
28: keyword_features ← CREATEKEYWORDFEATURES(preprocessed_documents, keywords)
29: Combined_Feature_Matrix ← Concatenate TF_IDF_Matrix with keyword_features along columns
30: Initialize K_means with num_clusters clusters
31: Cluster_Labels ← K_means.fit_predict(Combined_Feature_Matrix)
32: for i from 0 to len(documents) - 1 do
33:            Print “Document”, documents[i], “is in cluster”, Cluster_Labels[i]
34: end for
To ensure the consistency and reliability of accident classification, multiple runs of the K-means clustering algorithm were performed with different initializations, and results were compared using cluster similarity metrics (e.g., Adjusted Rand Index). Consistency across these runs was high (mean ARI > 0.92), confirming that the classification is robust to algorithmic variations.
After filtering the data, the number of collisions and the number of operating mines for each year were extracted. Since the average accident rate is required for the simulation, the number of operating mines per year was considered. The average accident rate was calculated by dividing the total number of accidents by the number of operating mines per year, covering the period from 2009 to 2021, as depicted in Figure 7. This approach provides an advantage over standard methods [21,25] by ensuring a more robust computation of accident rates while explicitly incorporating unstructured textual data. Additionally, statistical checks were performed to confirm that annual accident rate trends were not overly sensitive to small variations in the data, reinforcing the reliability of the input for simulations.
Building on this foundation, a total of 323 simulations were conducted across three scenarios, considering factors like working shifts and driver experience. Scenario 1 simulates a human-operated mine operation considering critical variables, including “years of experience”, “work shift schedules”, and “human error”. Scenario 2 is focused on a semi-autonomous setup, where 80% of operations are human-driven and 20% are autonomous. A correction factor is applied to account for human–autonomous interaction risks. Scenario 3 simulates a fully autonomous mine, with 99% of haulage performed autonomously, incorporating a reduced correction factor for a marginal margin of error. To validate the robustness of simulation results, sensitivity analyses were performed by varying key parameters (e.g., driver experience distribution, shift schedules, and human error rates) within plausible ranges. Across these variations, the resulting collision probabilities and scenario rankings remained consistent, demonstrating that the findings are reliable and not dependent on specific parameter choices.
Table 4 presents the annual collision probabilities derived from the simulation, alongside the calculated accident probabilities for each scenario. Collision probabilities terminology is used to better reflect the nature of the data, as it represents the likelihood of collisions occurring. These probabilities are based on average accident data and take into account factors such as operators’ experience and shift patterns, as discussed in Section 2.2. Notably, the analysis process is focused on recently hired operators, representing a worst-case scenario in terms of working experience (since more experienced drivers tend to make fewer mistakes). This focus distinguishes our study from previous methods [15,37] that often assume average operator experience or aggregate risk metrics, thereby underestimating peak-risk conditions.
In Scenarios 1 and 2, accident probabilities and collision numbers are consistently higher during earlier shifts (6 a.m.–2 p.m.) compared to later shifts (2 p.m.–10 p.m. and 10 p.m.–6 a.m.). These scenarios exhibit the highest collision probabilities in 2019, particularly during the morning shift. However, Scenario 2 shows improvement with slightly lower collision probabilities compared to Scenario 1. The lowest collision numbers for both scenarios are observed during the night shift in the years 2010 and 2011, suggesting a general trend of reduced collision risks during this period. Interestingly, the collision probability for Scenarios 1 and 2 during the night shift is significantly lower than during the morning shift in all observed years. In contrast, Scenario 3, which involves a fully autonomous mining system, indicates a remarkable improvement in safety due to the reduction in collision probability. This significant reduction, compared to Scenarios 1 and 2, underscores the effectiveness of using autonomous technology to enhance safety in mining operations.
These findings emphasize the critical need for improved safety protocols, particularly during high-risk periods like the morning shift. Enhanced training for recently hired operators and strategic use of autonomous trucks can significantly mitigate collision risks in mining operations. To further illustrate these findings, Figure 8 provides a visual representation of the data in Table 4, highlighting the relationship between working shifts and collision probabilities across different scenarios. This figure effectively demonstrates how shift timings impact collision risks, particularly emphasizing the differences between morning and night shifts in each scenario and the safety improvements achieved by the autonomous system. As illustrated in Figure 8, during day shifts (Figure 8a,b), the increased activity, higher personnel presence, and possibly more operations contribute to higher collision probabilities. The higher number of personnel and more intensive operations during these shifts lead to a greater likelihood of collisions. Paradoxically, better visibility during the day might lead to overconfidence or less cautious behavior, further increasing collision risks.
In Scenario 3 (Figure 8c), although higher accident probabilities initially lead to higher collision risks, the scenario still exhibits noticeably lower collision probabilities compared to the other scenarios. This highlights the superior safety performance of fully autonomous systems, confirming that our methodology not only models risk more accurately but also quantitatively demonstrates safety gains achievable over current operational practices.
Figure 8a–c provide valuable insights into the trends and patterns of collision occurrences across different scenarios and shifts over the years. These visualizations make it clear that the integration of autonomous systems into mining operations significantly improves safety measures. The data from each scenario contributes to understanding the accident probabilities and collision risks associated with varying levels of autonomy in mining operations. As the level of automation increases, the overall safety within the mining industry improves, as evidenced by the reduced collision probabilities in Scenario 3.

4.2. Collision Location Identification

Building upon the prior analysis, the exploration further delves into how the layout of the mine and its road networks impacts safety. The goal is to understand how different areas within the mine and intersections affect safety conditions, considering variables such as years of experience and working shifts. The study focuses on six intersections that were identified as critical based on the mine layout presented in Figure 5 and evaluation of the simulation results. These intersections were selected due to their higher traffic density and increased accident probability, making them key areas for examining collision occurrences in each scenario. Careful intersection tracking helps to pinpoint high-risk zones across various scenarios and conditions. Figure 9a–c illustrate the findings and the impact of working shifts and intersections on collision occurrences. Intersection 0 consistently shows the highest collision probability across all scenarios, highlighting it as the most hazardous intersection regardless of scenario specifics. Intersection 4 consistently ranks second in collision frequency. Both intersections are critical within the mine’s logistics, experiencing heavy truck traffic, which increases the risk of collisions. Intersection 0, the main crossing point for trucks entering the mine, sees significant traffic flow, while Intersection 4, serving as the gateway to the “source” or “extraction front,” also handles substantial truck volumes. In contrast, Intersection 2 consistently shows the lowest collision probabilities, indicating a relatively lower risk compared to other intersections. This intersection, along with Intersection 6, is connected to the “dumps” and generally experiences less vehicle traffic, resulting in reduced collision risks. The analysis also shows that Scenarios 2 and 3 provide improved safety outcomes compared to Scenario 1. Scenario 2 slightly outperforms Scenario 1 across all intersections, demonstrating the safety benefits of integrating autonomous systems into the mine. Scenario 3, the safest, shows that even the highest collision probability at Intersection 0 is nearly equivalent to the collision probabilities at Intersection 2 in other scenarios, underscoring the importance of incorporating autonomous vehicles into mining operations for enhanced safety.
To interpret and visualize the findings effectively, a traffic roadmap for all three scenarios has been created, as shown in Figure 10a–c. These traffic roadmaps represent collision probability across intersections using a color spectrum, where lighter shades indicate lower collision probability and darker hues signify higher probability. These visuals offer clear insights into areas with the highest collision risks, guiding the focus of safety interventions. By utilizing traffic roadmaps over the mining road network, as demonstrated in Figure 10, valuable insights are gained into collision hotspots, enabling the development of targeted safety measures. Analysis of specific intersections revealed Intersection 0 as the most hazardous area on the studied mine layout, particularly in Scenario 1 during the morning shift. This intersection experiences the highest collision probability of 0.981, highlighting the need for targeted safety measures. Conversely, Intersections 2 and 6 in Scenario 3 exhibit the lowest collision probabilities, indicating safer conditions facilitated by autonomous operations. In Scenario 3, shown in Figure 10, for traffic roadmap C, the limited areas of the road network with darker colors are primarily around Intersections 0 and 4. This indicates that while these intersections still pose some risk, all other parts of the road network can be considered safe due to the significant reduction in collision probability, underscoring the effectiveness of a fully autonomous system.
Leveraging our analysis of collision data and traffic roadmap, our objective is to provide actionable insights and recommendations to enhance safety in mining operations. Identifying critical areas and collision-prone intersections enables us to proactively implement safety measures, fostering a safer working environment. Apart from enhancing monitoring and control measures at Intersections 0 and 4, technologies like proximity detection systems could be deployed to provide real-time alerts about potential collisions. Additionally, reevaluating traffic patterns and logistical flows at these intersections may help to reduce congestion and further minimize collision risks. Moreover, implementing physical barriers or warning signs near high-risk intersections could alert drivers and prevent accidents. Regular safety training programs for operators, emphasizing defensive driving techniques and hazard recognition, can also enhance overall safety. Furthermore, incorporating advanced driver assistance systems (ADASs) in vehicles could provide additional safety layers by detecting potential hazards and issuing warnings to drivers.

4.3. Comparative Analysis of the Scenarios

The findings of this study shed light on the impact of different operational scenarios on safety outcomes in mining operations. In Scenarios 1 and 2, which involve varying levels of human involvement, a notable reduction in collision probability is observed during later shifts. This decline can be attributed to the increased caution exercised by personnel and reduced volumes of materials being transported during these shifts. The lower collision probability during nighttime shifts indicates that targeted safety measures could effectively mitigate collision occurrences. Comparing Scenario 2 to Scenario 1, where autonomous trucks are introduced, a slight improvement in collision probability is observed. Specifically, the average collision probability during the morning shift decreases from 0.2091 in Scenario 1 to 0.1882 in Scenario 2. This represents a reduction of approximately 10% in collision probability, highlighting the safety improvements facilitated by autonomous trucks, which mitigate human-related errors in material transportation. Additionally, the collision probabilities at individual intersections are generally lower in Scenario 2, demonstrating a measurable 10% reduction in collision probability attributable to hybrid automation—an insight not previously quantified in analyses of autonomous haulage risk.
To confirm the reliability of these comparisons, simulations for each scenario were repeated multiple times with different random seeds and slightly varied input parameters (e.g., driver experience distributions, shift allocations). The resulting variations in collision probabilities were minimal (<3%), indicating that the observed differences between scenarios are consistent and robust.
In contrast, Scenario 3, featuring a fully automated system with autonomous trucks, demonstrates a substantial decrease in collision probability across all shifts and levels of experience. The collision probability drops from 0.2091 in Scenario 1 and 0.1882 in Scenario 2 to 0.0174 in Scenario 3. This represents a 91.7% improvement over Scenario 1 and a 90.7% improvement over Scenario 2, quantitatively confirming the effectiveness of full automation. These results emphasize the novelty of our methodology, which integrates scenario-based simulations with human-factor adjustments, surpassing approaches [7,37] that typically rely on static risk matrices or aggregate accident statistics.
Robustness checks were also performed for Scenario 3 by altering simulation configurations, including shift start times and correction factors for autonomous–human interaction. The resulting collision probability remained within ±2% of the original values, highlighting the consistency of results across different simulation setups.
To provide another perspective on the safety improvements in mining operations, Figure 11 presents the cumulative risk of collisions over 13 years for each scenario, measured by the sum of annual collision probabilities. This highlights the long-term safety implications of different levels of automation in operational approaches. In Scenario 1, the expected number of collisions reaches about 2.7, which slightly decreases to 2.4 in Scenario 2. However, in Scenario 3, where full automation is implemented, the expected number of collisions dramatically drops to just 0.22. These results highlight the substantial safety benefits of increasing automation in mining operations, suggesting that integrating autonomous systems can significantly reduce the overall risk of collisions over time.
The study further emphasizes that these findings are reproducible in real-world mining projects, considering factors like equipment quality, operational constraints, and human factors. Although more than 80% of mining trucks are still operated by humans, the reduced collision probability in the hybrid Scenario 2 points towards the potential for a gradual transition to autonomous operations. However, implementing effective safety measures remains crucial, particularly during transitions from human-operated to autonomous systems, to prevent collisions. Key insights from this study indicate that analyzing surface haulage accidents, hazards related to AHS, and factors such as employee age, experience, and shift timing are essential for improving safety. Simulations align with real-world scenarios, demonstrating that these measures can effectively reduce collision risks when using autonomous trucks. The case study of this research highlights various potential hazards in material transportation, including traffic risks, inexperienced drivers, transition risks (from one scenario to another), maintenance issues, and reduced vigilance due to over-reliance on autonomous systems.

4.4. Risk Analysis of the Scenarios

The proposed risk matrix was applied to evaluate collision risk across the three operational scenarios, with probability levels derived directly from the simulation outputs and adjusted to account for driver experience and shift effects, as described in Section 2.4. The matrix categorizes risk into four classes: Highly likely (red), Likely (orange), Unlikely (yellow), and Highly unlikely/Safe (green). These categories correspond to the probability ranges summarized in Table 3 and provide a transparent link between numerical results and qualitative risk ratings. To ensure the reliability of risk classification, the simulation outputs were cross-validated across multiple runs with different initial conditions and random seeds. The risk categories assigned to each scenario remained consistent, with no instance of misclassification observed.
In Scenario 2 (hybrid operations), overall collision frequencies were reduced compared to Scenario 1, with most cases falling between 0.001 and 0.01, corresponding to the Unlikely (yellow) or Low-risk categories. Notably, no cases exceeded the Highly likely threshold, even under less favorable conditions (e.g., night shifts). In Scenario 3 (fully autonomous operations), collision frequencies dropped below 0.001 across all conditions, placing the entire scenario in the Highly unlikely/Safe (green) category. This demonstrates a 90–92% reduction in collision probability compared to Scenarios 1 and 2, underscoring the safety benefits of full automation (See Figure 12).
These findings confirm that the risk matrix effectively highlights high-risk conditions (Scenario 1, inexperienced drivers, morning shift) while also capturing the substantial risk reduction achieved by introducing autonomous haulage systems. Moreover, the integration of simulation-based probabilities with human-factor adjustments ensures that the classifications are both quantitative and operationally meaningful.

5. Conclusions

This study presents an integrated simulation-based risk analysis model tailored for open-pit mining operations, offering a comprehensive approach to identifying, analyzing, and evaluating risks in mine haulage systems. Through a careful examination of a case study reflecting real-world mining conditions, the model effectively assesses potential hazards associated with material transportation. Leveraging the DES technique, the model simulates various operational scenarios, including fully human-operated, fully autonomous, and hybrid truck configurations, to estimate collision probabilities accurately. The findings reveal a clear inverse correlation between the frequency of collisions and the degree of autonomous truck utilization, with the fully autonomous scenario demonstrating the lowest collision risk. Additionally, the analysis highlights that specific operational features—such as intersection layout, traffic density, and truck speed—play a significant role in influencing collision probability, suggesting that both infrastructural and operational modifications can further enhance safety.
Moreover, a detailed analysis of intersections within the mining site identifies Intersection 0 and Intersection 4 as high-risk zones due to their heavy traffic volumes, providing actionable insights for targeted safety interventions, such as traffic flow optimization or advanced signaling systems. The risk matrix developed in this study provides a comprehensive visual representation of collision probability levels across different scenarios, facilitating accurate risk assessment and mitigation strategies. Notably, the model’s ability to accurately simulate real-world mining conditions and evaluate safety outcomes underscores its practical value for industry stakeholders. By enabling precise identification and assessment of risks, this methodology equips mining operators with invaluable insights for enhancing safety protocols and optimizing operational efficiency.
Future research directions could include exploring the integration of machine learning-based predictive algorithms to dynamically adjust haulage operations, evaluating the impact of mixed-autonomy environments over longer operational periods, and assessing the economic trade-offs associated with different safety interventions. Furthermore, extending the model to incorporate environmental factors, such as weather conditions and visibility, could provide a more holistic risk evaluation framework. Experimental validation through pilot deployments of autonomous trucks in diverse mining contexts would also strengthen the model’s applicability and generalizability.

Author Contributions

Conceptualization, M.G., A.M.-M., M.S.S. and J.S.; methodology, M.G., A.M.-M., M.A., M.S.S. and J.S.; software, M.G., A.M.-M. and M.A.; validation, A.M.-M. and J.S.; formal analysis, M.G., A.M.-M. and M.A.; investigation, M.G., A.M.-M., M.A. and M.S.; resources, M.G., A.M.-M., M.S.S. and J.S.; data curation, M.G., A.M.-M., M.A. and M.S.; writing—original draft preparation, M.G. and M.A.; writing—review and editing, M.G., A.M.-M. and J.S.; visualization, M.G., A.M.-M. and M.A.; supervision, M.S.S.; and J.S.; project administration, M.S.S. and J.S.; funding acquisition, M.S.S.; and J.S. All authors have read and agreed to the published version of the manuscript.

Funding

This research was funded by the National Institute for Occupational Safety and Health (NIOSH) under contract number 75D30122C14757. This paper’s findings and conclusions are those of the authors and do not necessarily represent the official view of the National Institute for Occupational.

Data Availability Statement

The datasets presented in this article are not readily available because they contain confidential operational information obtained under a company agreement. Requests to access the datasets cannot be considered.

Conflicts of Interest

The authors declare no conflict of interest.

References

  1. Lu, X.; Ai, Y.; Tian, B. Real-time mine road boundary detection and tracking for autonomous truck. Sensors 2020, 20, 1121. [Google Scholar] [CrossRef]
  2. Zhang, M. Analysis of Haul Truck-Related Fatalities and Injuries in Surface Coal Mining in West Virginia. Master’s Thesis, Statler College of Engineering and Mineral Resources, Morgantown, WV, USA, 2014. [Google Scholar]
  3. Meech, J.; Parreira, J. An interactive simulation model of human drivers to study autonomous haulage trucks. Procedia Comput. Sci. 2011, 6, 118–123. [Google Scholar] [CrossRef]
  4. Parreira, J. An Interactive Simulation Model to Compare an Autonomous Haulage Truck System with a Manually-Operated System. Ph.D. Thesis, University of British Columbia, Vancouver, BC, Canada, 2013. [Google Scholar]
  5. Gaber, T.; El Jazouli, Y.; Eldesouky, E.; Ali, A. Autonomous haulage systems in the mining industry: Cybersecurity, communication and safety issues and challenges. Electronics 2021, 10, 1357. [Google Scholar] [CrossRef]
  6. Marsh, E.; Dahl, J.; Kamran Pishhesari, A.; Sattarvand, J.; Harris, F.C., Jr. A Virtual Reality Mining Training Simulator for Proximity Detection. In Proceedings of the International Conference on Information Technology-New Generations, Las Vegas, NV, USA, 10–12 April 2023; Springer: Berlin/Heidelberg, Germany, 2023; pp. 387–393. [Google Scholar]
  7. Wu, H.; Tao, J.; Li, X.; Chi, X.; Li, H.; Hua, X.; Yang, R.; Wang, S.; Chen, N. A location based service approach for collision warning systems in concrete dam construction. Saf. Sci. 2013, 51, 338–346. [Google Scholar] [CrossRef]
  8. Kamran-Pishhesari, A.; Moniri-Morad, A.; Sattarvand, J. Applications of 3D Reconstruction in Virtual Reality-Based Teleoperation: A Review in the Mining Industry. Technologies 2024, 12, 40. [Google Scholar] [CrossRef]
  9. Ali, D.; Frimpong, S. Artificial intelligence, machine learning and process automation: Existing knowledge frontier and way forward for mining sector. Artif. Intell. Rev. 2020, 53, 6025–6042. [Google Scholar] [CrossRef]
  10. Lewis, M.W.; Werner, J.; Sambirsky, B. Capturing unrealized capacity. CIM Bull. 2004, 97, 57–62. [Google Scholar]
  11. Bastos, G.S. Methods for Truck Dispatching in Open-Pit Mining. Ph.D. Thesis, Aeronautics Institute of Technology, São José dos Campos, Brazil, 2010. [Google Scholar]
  12. Blom, M.; Pearce, A.R.; Stuckey, P.J. Short-term planning for open pit mines: A review. Int. J. Min. Reclam. Environ. 2019, 33, 318–339. [Google Scholar] [CrossRef]
  13. Bennink, C. Trucks & transportation-take steps to cut vehicle fuel costs; a proactive approach can add up to major savings. Equipment Today 2008, 44. [Google Scholar]
  14. Ge, S.; Wang, F.-Y.; Yang, J.; Ding, Z.; Wang, X.; Li, Y.; Teng, S.; Liu, Z.; Ai, Y.; Chen, L. Making standards for smart mining operations: Intelligent vehicles for autonomous mining transportation. IEEE Trans. Intell. Veh. 2022, 7, 413–416. [Google Scholar] [CrossRef]
  15. Pandey, B.P.; Mishra, D.P. Developing an Alternate Mineral Transportation System by Evaluating Risk of Truck Accidents in the Mining Industry—A Critical Fuzzy DEMATEL Approach. Sustainability 2023, 15, 6409. [Google Scholar] [CrossRef]
  16. Casey, J. Two Autonomous Trucks Collide in Heavy Rain at BHP’s Jimblebar Hub. Mining Technology, 20 March 2019. Available online: https://www.mining-technology.com/news/two-autonomous-trucks-collide-in-heavy-rain-at-bhps-jimblebar-hub/?cf-view (accessed on 28 August 2025).
  17. Moniri-Morad, A.; Shishvan, M.S.; Aguilar, M.; Goli, M.; Sattarvand, J. Powered haulage safety, challenges, analysis, and solutions in the mining industry; a comprehensive review. Results Eng. 2024, 21, 101684. [Google Scholar] [CrossRef]
  18. Fahl, S.K. Benefits of Discrete Event Simulation in Modeling Mining Processes. In Mining Optimization Laboratory (MOL) Report Eleven; Paper 204; University of Alberta: Edmonton, AB, Canada, 2017; pp. 190–195. ISBN 978-1-55195-503-2. [Google Scholar] [CrossRef]
  19. Agalianos, K.; Ponis, S.; Aretoulaki, E.; Plakas, G.; Efthymiou, O. Discrete event simulation and digital twins: Review and challenges for logistics. Procedia Manuf. 2020, 51, 1636–1641. [Google Scholar] [CrossRef]
  20. Rossetti, M.D. Simulation Modeling and Arena; John Wiley & Sons: Hoboken, NJ, USA, 2015. [Google Scholar]
  21. Yuriy, G.; Vayenas, N. Discrete-event simulation of mine equipment systems combined with a reliability assessment model based on genetic algorithms. Int. J. Min. Reclam. Environ. 2008, 22, 70–83. [Google Scholar] [CrossRef]
  22. Ben-Awuah, E.; Kalantari, S.; Pourrahimian, Y.; Askari-Nasab, H. Hierarchical mine production scheduling using discrete-event simulation. Int. J. Min. Miner. Eng. 2010, 2, 137–158. [Google Scholar] [CrossRef]
  23. Shishvan, M.S.; Benndorf, J. Simulation-based optimization approach for material dispatching in continuous mining systems. Eur. J. Oper. Res. 2019, 275, 1108–1125. [Google Scholar] [CrossRef]
  24. Anani, A.K. Applications of Simulation and Optimization Techniques in Optimizing Room and Pillar Mining Systems. Ph.D. Thesis, Missouri University of Science and Technology, Rolla, MO, USA, 2016. [Google Scholar]
  25. Yilmaz, E.; Erkayaoglu, M. A discrete event simulation and data-based framework for equipment performance evaluation in underground coal mining. Min. Metall. Explor. 2021, 38, 1877–1891. [Google Scholar] [CrossRef]
  26. Badurdeen, F.; Bal, A.; Agioutantis, Z.; Hicks, S. Simulation-Based Approach to Assess Impact of Increasing Skip Capacity for Underground Mining. In Proceedings of the International Conference on Flexible Automation and Intelligent Manufacturing, Porto, Portugal, 18–22 June 2023; Springer: Berlin/Heidelberg, Germany, 2023; pp. 1164–1171. [Google Scholar]
  27. Hamada, T.; Saito, S. Autonomous haulage system for mining rationalization. Hitachi Rev. 2018, 67, 87. [Google Scholar]
  28. Ishimoto, H.; Hamada, T. Safety Concept and Architecture for Autonomous Haulage System in Mining, ISARC. In Proceedings of the International Symposium on Automation and Robotics in Construction, Kitakyushu, Japan, 27–28 October 2020; pp. 377–384. [Google Scholar]
  29. ISO 26262; Safety Cases: Compliance and Assurance. IET: Stevenage, UK, 2011.
  30. Main, B.W. Advancing an international standard on machinery safety. Prof. Saf. 2009, 54, 20–22. [Google Scholar]
  31. Milićević, S.; Blagojević, I.; Milojević, S.; Bukvić, M.; Stojanović, B. Numerical Analysis of Optimal Hybridization in Parallel Hybrid Electric Powertrains for Tracked Vehicles. Energies 2024, 17, 3531. [Google Scholar] [CrossRef]
  32. Neumann, T.; Łukasik, R. Integrating Autonomous Trucks into Human-Centric Operations: A Path to Safer and More Energy-Efficient Road Transport. Energies 2025, 18, 4219. [Google Scholar] [CrossRef]
  33. Li, J.; Bi, L.; Wang, Z.; Zhou, L. An Intelligent Collaborative Charging System for Open-Pit Mines. Appl. Sci. 2025, 15, 8720. [Google Scholar] [CrossRef]
  34. Chen, Z.; Qiao, G.; Zeng, J. Study on the relationship between worker states and unsafe behaviours in coal mine accidents based on a Bayesian networks model. Sustainability 2019, 11, 5021. [Google Scholar] [CrossRef]
  35. Banks, J.; Carson, J.S.; Nelson, B.L.; Nicol, D.M. Discrete-Event System Simulation, 5th ed.; Prentice Hall: Upper Saddle River, NJ, USA, 2010; 622p, ISBN 978-0-13-606212-7. [Google Scholar]
  36. Que, S.; Awuah-Offei, K.; Frimpong, S. Optimising design parameters of continuous mining transport systems using discrete event simulation. Int. J. Min. Reclam. Environ. 2016, 30, 217–230. [Google Scholar] [CrossRef]
  37. Kovačević, N.; Stojiljković, A.; Kovač, M. Application of the matrix approach in risk assessment. Oper. Res. Eng. Sci. Theory Appl. 2019, 2, 55–64. [Google Scholar] [CrossRef]
  38. Yakimov, I.M.; Trusfus, M.V.; Mokshin, V.V.; Kirpichnikov, A.P. AnyLogic, extendsim and simulink overview comparison of structural and simulation modelling systems. In Proceedings of the 2018 3rd Russian-Pacific Conference on Computer Technology and Applications (RPC), Vladivostok, Russia, 18–25 August 2018; pp. 1–5. [Google Scholar]
  39. Jung, D.; Baek, J.; Choi, Y. Simulation and Real-time Visualization of Truck-Loader Haulage Systems in an Open Pit Mine using AnyLogic. J. Korean Soc. Miner. Energy Resour. Eng. 2020, 57, 45–57. [Google Scholar] [CrossRef]
  40. Sammut, C.; Webb, G.I. Encyclopedia of Machine Learning; Springer Science & Business Media: Berlin/Heidelberg, Germany, 2011. [Google Scholar]
  41. Iwendi, C.; Ponnan, S.; Munirathinam, R.; Srinivasan, K.; Chang, C.-Y. An efficient and unique TF/IDF algorithmic model-based data analysis for handling applications with big data streaming. Electronics 2019, 8, 1331. [Google Scholar] [CrossRef]
  42. Thanaki, J. Python Natural Language Processing; Packt Publishing Ltd.: Birmingham, UK, 2017. [Google Scholar]
Figure 1. A step-by-step flowchart of the proposed methodology.
Figure 1. A step-by-step flowchart of the proposed methodology.
Applsci 15 09702 g001
Figure 2. Required entities and characteristics for simulating the haulage system.
Figure 2. Required entities and characteristics for simulating the haulage system.
Applsci 15 09702 g002
Figure 3. The developed algorithm for simulating haulage operations and potential truck-related accidents in this study.
Figure 3. The developed algorithm for simulating haulage operations and potential truck-related accidents in this study.
Applsci 15 09702 g003
Figure 4. Risk matrix for collision assessment.
Figure 4. Risk matrix for collision assessment.
Applsci 15 09702 g004
Figure 5. Visual representation of the simulated mine’s layout and road network.
Figure 5. Visual representation of the simulated mine’s layout and road network.
Applsci 15 09702 g005
Figure 6. Hauling cycle logic flowchart.
Figure 6. Hauling cycle logic flowchart.
Applsci 15 09702 g006
Figure 7. Average annual accident rate per operating mine (2009–2021).
Figure 7. Average annual accident rate per operating mine (2009–2021).
Applsci 15 09702 g007
Figure 8. Relationship between working shifts and collision probabilities across different scenarios.
Figure 8. Relationship between working shifts and collision probabilities across different scenarios.
Applsci 15 09702 g008aApplsci 15 09702 g008b
Figure 9. The impact of intersections on collision occurrences.
Figure 9. The impact of intersections on collision occurrences.
Applsci 15 09702 g009
Figure 10. Traffic roadmap depicting collision probabilities across intersections for all three scenarios.
Figure 10. Traffic roadmap depicting collision probabilities across intersections for all three scenarios.
Applsci 15 09702 g010aApplsci 15 09702 g010b
Figure 11. Cumulative risk of collisions over the 13 years of operation for different automation scenarios.
Figure 11. Cumulative risk of collisions over the 13 years of operation for different automation scenarios.
Applsci 15 09702 g011
Figure 12. Risk matrix results across scenarios, experience, and shifts.
Figure 12. Risk matrix results across scenarios, experience, and shifts.
Applsci 15 09702 g012
Table 1. Input data for configuring the simulation model.
Table 1. Input data for configuring the simulation model.
DataDescriptionSource
Fleet SizeNumber of trucks and shovelsMining Data
Fleet CharacteristicCapacity, payload, and loading rateMining Data
RoadRoad network configuration, width, and one/two-wayMining Data
Source, Destination LocationsLocation coordinatesMining Data
Road RulesTraffic light, maximum speed, and minimum proximityMining Data
Cycle TimesHistorical data on cycle time durationMining Data
Dispatching PlanPlan of shovel–truck allocation and cyclesMining Data
Risk ProbabilityProbability of different risksRegulations, Historical Data
Table 2. Variables considered for accident probability modeling [2].
Table 2. Variables considered for accident probability modeling [2].
Years of ExperienceAccident ProbabilityWorking ShiftsAccident Probability
0~50.696:00~14:00 0.52
6~160.2314:00~22:00 0.28
17+0.0822:00~6:00 0.2
Table 3. Key parameters for simulation configuration.
Table 3. Key parameters for simulation configuration.
ParameterValueUnit
Initial speed2.22 m s
Preferred speed6.94 m s
Max acceleration1 m s 2
Max deacceleration1.5 m s 2
Loading time240 s
Unloading time60 s
Table 4. Annual collision probabilities for different scenarios.
Table 4. Annual collision probabilities for different scenarios.
YearMorning Shift: 6:00–14:00Afternoon Shift: 14:00–22:00Evening Shift: 22:00–6:00APS3Collision Probability
APS1APS2Collision ProbabilityAPS1APS2Collision ProbabilityAPS1APS2Collision Probability
Scenario1212121212123
20090.01480.01230.25430.23440.00800.00660.17320.16810.00570.00470.17420.15740.000410.02062
20100.01440.01190.27220.25020.00770.00640.18400.17820.00550.00460.17170.15670.000400.02667
20110.00310.00260.07130.06470.00170.00140.05900.05230.00120.00100.04890.04330.000090.00435
20120.00390.00320.09080.07710.00210.00170.07000.06150.00150.00120.05890.05190.000110.00543
20130.01210.01000.23520.21590.00650.00540.16840.16220.00470.00390.15880.13940.000340.02247
20140.00420.00350.08970.08120.00230.00190.07400.06630.00160.00130.06810.05180.000120.00588
20150.00900.00740.19710.16230.00480.00400.14790.13360.00350.00290.12810.11450.000250.01667
20160.00420.00350.08940.08160.00230.00190.06920.06290.00160.00130.06400.05290.000120.00588
20170.01090.00900.22170.20280.00590.00490.15680.15190.00420.00350.13590.12250.000300.02020
20180.01910.01590.32130.29360.01030.00860.23670.20040.00740.00610.20830.19920.000530.02667
20190.02110.01750.36710.32660.01140.00940.26110.22460.00810.00670.22970.22460.000590.02941
20200.00980.00820.20700.17910.00530.00440.15570.13980.00390.00310.13280.12150.000270.01826
20210.01740.01440.30070.27760.00930.00780.22000.19730.00670.00550.20440.18470.000480.02419
Disclaimer/Publisher’s Note: The statements, opinions and data contained in all publications are solely those of the individual author(s) and contributor(s) and not of MDPI and/or the editor(s). MDPI and/or the editor(s) disclaim responsibility for any injury to people or property resulting from any ideas, methods, instructions or products referred to in the content.

Share and Cite

MDPI and ACS Style

Goli, M.; Moniri-Morad, A.; Aguilar, M.; Shishvan, M.S.; Shahsavar, M.; Sattarvand, J. A Simulation-Based Risk Assessment Model for Comparative Analysis of Collisions in Autonomous and Non-Autonomous Haulage Trucks. Appl. Sci. 2025, 15, 9702. https://doi.org/10.3390/app15179702

AMA Style

Goli M, Moniri-Morad A, Aguilar M, Shishvan MS, Shahsavar M, Sattarvand J. A Simulation-Based Risk Assessment Model for Comparative Analysis of Collisions in Autonomous and Non-Autonomous Haulage Trucks. Applied Sciences. 2025; 15(17):9702. https://doi.org/10.3390/app15179702

Chicago/Turabian Style

Goli, Malihe, Amin Moniri-Morad, Mario Aguilar, Masoud S. Shishvan, Mahdi Shahsavar, and Javad Sattarvand. 2025. "A Simulation-Based Risk Assessment Model for Comparative Analysis of Collisions in Autonomous and Non-Autonomous Haulage Trucks" Applied Sciences 15, no. 17: 9702. https://doi.org/10.3390/app15179702

APA Style

Goli, M., Moniri-Morad, A., Aguilar, M., Shishvan, M. S., Shahsavar, M., & Sattarvand, J. (2025). A Simulation-Based Risk Assessment Model for Comparative Analysis of Collisions in Autonomous and Non-Autonomous Haulage Trucks. Applied Sciences, 15(17), 9702. https://doi.org/10.3390/app15179702

Note that from the first issue of 2016, this journal uses article numbers instead of page numbers. See further details here.

Article Metrics

Back to TopTop