Production of Alternative Fat from Adipose-Derived Stem Cell from Bovine in 3D Culture
Abstract
1. Introduction
2. Materials and Methods
2.1. bADSC Preparation and Culture
2.2. Immunofluorescence Staining
2.3. Western Blot
2.4. Flow Cytometry
2.5. Adipogenic Induction
2.6. Oil Red O Staining
2.7. Enzyme-Linked Immunosorbent Assay (ELISA)
2.8. Fatty Acid Analysis
2.9. Statistical Analysis
3. Results
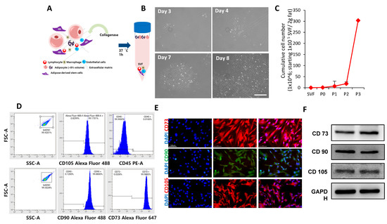
3.1. Charaterization of Bovine ADSC
3.2. bADSC Is Capable of Differentiating into Fat Tissue with Diverse Fatty Acids
3.3. Adipogenic Differentiation of bADSC on TVP Scaffold for Production of Cultivated Meat
4. Discussion
Supplementary Materials
Author Contributions
Funding
Institutional Review Board Statement
Informed Consent Statement
Data Availability Statement
Conflicts of Interest
References
- Tanaka, R.; Sakaguchi, K.; Yoshida, A.; Takahashi, H.; Haraguchi, Y.; Shimizu, T. Production of scaffold-free cell-based meat using cell sheet technology. NPJ Sci. Food 2022, 6, 41. [Google Scholar] [CrossRef] [PubMed]
- Gerber, P.J.; Steinfeld, H.; Henderson, B.; Mottet, A.; Opio, C.; Dijkman, J.; Falcucci, A.; Tempio, G. Tackling Climate Change through Livestock—A Global Assessment of Emissions and Mitigation Opportunities; Food and Agriculture Organization of the United Nations—FAO: Rome, Italy, 2013. [Google Scholar]
- Post, M.J. Cultured meat from stem cells: Challenges and prospects. Meat Sci. 2012, 92, 297–301. [Google Scholar] [CrossRef]
- Ng, S.; Kurisawa, M. Integrating biomaterials and food biopolymers for cultured meat production. Acta Biomater. 2021, 124, 108–129. [Google Scholar] [CrossRef] [PubMed]
- Maung, T.T.; Gu, B.Y.; Kim, M.H.; Ryu, G.H. Fermentation of texturized vegetable proteins extruded at different moisture contents: Effect on physicochemical, structural, and microbial properties. Food Sci. Biotechnol. 2020, 29, 897–907. [Google Scholar] [CrossRef] [PubMed]
- Bomkamp, C.; Skaalure, S.C.; Fernando, G.F.; Ben-Arye, T.; Swartz, E.W.; Specht, E.A. Scaffolding Biomaterials for 3D Cultivated Meat: Prospects and Challenges. Adv. Sci. 2022, 9, e2102908. [Google Scholar] [CrossRef]
- Baune, M.C.; Terjung, N.; Tülbek, M.C.; Boukid, F. Textured vegetable proteins (TVP): Future foods standing on their merits as meat alternatives. Future Foods 2022, 6, 100181. [Google Scholar] [CrossRef]
- Röder, A.; García-Gareta, E.; Theodoropoulos, C.; Ristovski, N.; Blackwood, K.A.; Woodruff, M.A. An Assessment of Cell Culture Plate Surface Chemistry for in Vitro Studies of Tissue Engineering Scaffolds. J. Funct. Biomater. 2015, 6, 1054–1063. [Google Scholar] [CrossRef]
- Wood, J.; Richardson, R.; Nute, G.; Fisher, A.; Campo, M.; Kasapidou, E.; Sheard, P.; Enser, M. Effects of fatty acids on meat quality: A review. Meat Sci. 2004, 66, 21–32. [Google Scholar] [CrossRef]
- Frank, D.; Joo, S.T.; Warner, R. Consumer acceptability of intramuscular fat. Korean J. Food Sci. Anim. Resour. 2016, 36, 699. [Google Scholar] [CrossRef]
- Hocquette, J.F.; Gondret, F.; Baéza, E.; Médale, F.; Jurie, C.; Pethick, D. Intramuscular fat content in meat-producing animals: Development, genetic and nutritional control, and identification of putative markers. Animal 2010, 4, 303–319. [Google Scholar] [CrossRef]
- Post, M.J.; Levenberg, S.; Kaplan, D.L.; Genovese, N.; Fu, J.; Bryant, C.J.; Negowetti, N.; Verzijden, K.; Moutsatsou, P. Scientific, sustainability and regulatory challenges of cultured meat. Nat. Food 2020, 1, 403–415. [Google Scholar] [CrossRef]
- Tuomisto, H.L.; Teixeira de Mattos, M.J. Environmental impacts of cultured meat production. Environ. Sci. Technol. 2011, 45, 6117–6123. [Google Scholar] [CrossRef] [PubMed]
- Godfray, H.C.J.; Aveyard, P.; Garnett, T.; Hall, J.W.; Key, T.J.; Lorimer, J.; Pierrehumbert, R.T.; Scarborough, P.; Springmann, M.; Jebb, S.A. Meat consumption, health, and the environment. Science 2018, 361, eaam5324. [Google Scholar] [CrossRef] [PubMed]
- Schumacher, M.; DelCurto-Wyffels, H.; Thomson, J.; Boles, J. Fat Deposition and Fat Effects on Meat Quality—A Review. Animals 2022, 12, 1550. [Google Scholar] [CrossRef]
- Alexander, P.; Brown, C.; Arneth, A.; Dias, C.; Finnigan, J.; Moran, D.; Rounsevell, M.D. Could consumption of insects, cultured meat or imitation meat reduce global agricultural land use? Glob. Food Secur. 2017, 15, 22–32. [Google Scholar] [CrossRef]
- Lefterova, M.I.; Lazar, M.A. New developments in adipogenesis. Trends Endocrinol. Metab. 2009, 20, 107–114. [Google Scholar] [CrossRef]
- Bunnell, B.A.; Flaat, M.; Gagliardi, C.; Patel, B.; Ripoll, C. Adipose-derived stem cells: Isolation, expansion and differentiation. Methods 2008, 45, 115–120. [Google Scholar] [CrossRef]
- Kasoju, N.; Wang, H.; Zhang, B.; George, J.; Gao, S.; Triffitt, J.T.; Cui, Z.; Ye, H. Transcriptomics of human multipotent mesenchymal stromal cells: Retrospective analysis and future prospects. Biotechnol. Adv. 2017, 35, 407–418. [Google Scholar] [CrossRef]
- Gao, S.; Guo, X.; Zhao, S.; Jin, Y.; Zhou, F.; Yuan, P.; Cao, L.; Wang, J.; Qiu, Y.; Sun, C.; et al. Differentiation of human adipose-derived stem cells into neuron/motoneuron-like cells for cell replacement therapy of spinal cord injury. Cell Death Dis. 2019, 10, 597. [Google Scholar] [CrossRef]
- Bacakova, L.; Zarubova, J.; Travnickova, M.; Musilkova, J.; Pajorova, J.; Slepicka, P.; Kasalkova, N.S.; Svorcik, V.; Kolska, Z.; Motarjemi, H. Stem cells: Their source, potency and use in regenerative therapies with focus on adipose-derived stem cells—A review. Biotechnol. Adv. 2018, 36, 1111–1126. [Google Scholar] [CrossRef]
- Louwen, F.; Ritter, A.; Kreis, N.; Yuan, J. Insight into the development of obesity: Functional alterations of adipose-derived mesenchymal stem cells. Obes. Rev. 2018, 19, 888–904. [Google Scholar] [CrossRef] [PubMed]
- Armaza-Armaza, E.J.; Armaza-Galdos, J. Legal and ethical challenges regarding edible in vitro meat production. In Global Food Security: Ethical and Legal Challenges; Wageningen Academic: Wageningen, The Netherlands, 2010; pp. 513–520. [Google Scholar]
- Arshad, M.; Javed, M.; Sohaib, M.; Saeed, F.; Imran, A.; Amjad, Z. Tissue engineering approaches to develop cultured meat from cells: A mini review. Cogent Food Agric. 2017, 3, 1320814. [Google Scholar] [CrossRef]
- Chen, S.; Nakamoto, T.; Kawazoe, N.; Chen, G. Engineering multi-layered skeletal muscle tissue by using 3D microgrooved collagen scaffolds. Biomaterials 2015, 73, 23–31. [Google Scholar] [CrossRef] [PubMed]
- Chan, B.P.; Leong, K.W. Scaffolding in tissue engineering: General approaches and tissue-specific considerations. Eur. Spine J. 2008, 17, 467–479. [Google Scholar] [CrossRef]
- Bian, W.; Bursac, N. Engineered skeletal muscle tissue networks with controllable architecture. Biomaterials 2009, 30, 1401–1412. [Google Scholar] [CrossRef]
- Xie, Y.; Cai, L.; Ding, S.; Wang, C.; Wang, J.; Ibeogu, I.H.; Li, C.; Zhou, G. An Overview of Recent Progress in Cultured Meat: Focusing on Technology, Quality Properties, Safety, Industrialization, and Public Acceptance. J. Nutr. 2025, 155, 745–755. [Google Scholar] [CrossRef]
- Xavier, J.R.; Chauhan, O.P.; Shashikumar, S.H.; Nagaraj, R.; Semwal, A.D. Food technologies for space missions. Life Sci. Space Res. 2025, 46, 145–153. [Google Scholar] [CrossRef]



| Common Name | Fame | Abbreviation | bAdipocyte | Fat Tissue |
|---|---|---|---|---|
| Saturated Fatty Acids | ||||
| Stearic acid | Methyl stearate | C18:0 | 16% | 9% |
| Palmitic acid | Methyl palmitate | C16:0 | 15% | 24% |
| Eicosanoic Acid | Methyl arachidate | C20:0 | 2% | 1% |
| Myristic acid | Methyl myristate | C14:0 | 2% | 4% |
| Docosanoic acid | Methyl behenate | C22:0 | 2% | N/D |
| Lignoceric acid | Methyl lignocerate | C24:0 | 2% | N/D |
| Heptadecanoic Acid | Methyl heptadecanoate | C17:0 | 2% | 1% |
| Pentadecanoic acid | Methyl pentadecanoate | C15:0 | 1% | 1% |
| Unsaturated Fatty Acids | ||||
| Oleic acid | cis-9-Oleic acid methyl ester | C18:1c | 11% | 20% |
| Linoelaidic acid | Methyl linolelaidate | C18:2n6t | 9% | 3% |
| Elaidic acid | trans-9-Elaidic acid methyl ester | C18:1t | 8% | 29% |
| Eicosatrienoic acid | cis-8,11,14-Eicosatrienoic acid methyl ester | C20:3n6 | 5% | 1% |
| Docosahexaenoic acid | cis-4,7,10,13,16,19-Docosahexaenoic acid methyl ester | C22:6n3 | 4% | N/D |
| Palmitoleic acid | Methyl palmitoleate | C16:1 | 2% | 4% |
| Eicosapentaenoic acid | cis-5,8,11,14,17-Eicosapentaenoic acid methyl ester | C20:5n3 | 2% | N/D |
| Eicosenoic acid | Methyl cis-11-eicosenoate | C20:1n9 | 2% | 1% |
| Eicosadienoic acid | cis-11,14-Eicosadienoic acid methyl ester | C20:2 | 1% | N/D |
| Erucic acid | Methyl erucate | C22:1n9 | 1% | N/D |
| Docosahexaenoic acid | cis-13,16-Docosadienoic acid methyl ester | C22:2 | 0% | 0% |
| Myristoleic acid | Methyl myristoleate | C14:1 | N/D | 2% |
Disclaimer/Publisher’s Note: The statements, opinions and data contained in all publications are solely those of the individual author(s) and contributor(s) and not of MDPI and/or the editor(s). MDPI and/or the editor(s) disclaim responsibility for any injury to people or property resulting from any ideas, methods, instructions or products referred to in the content. |
© 2025 by the authors. Licensee MDPI, Basel, Switzerland. This article is an open access article distributed under the terms and conditions of the Creative Commons Attribution (CC BY) license (https://creativecommons.org/licenses/by/4.0/).
Share and Cite
Jeong, I.; Hong, S.; Kim, D.Y.; Song, Y.J.; Seo, B.J.; Hwang, H.; Hong, H.S.; Yoo, K.H. Production of Alternative Fat from Adipose-Derived Stem Cell from Bovine in 3D Culture. Appl. Sci. 2025, 15, 7333. https://doi.org/10.3390/app15137333
Jeong I, Hong S, Kim DY, Song YJ, Seo BJ, Hwang H, Hong HS, Yoo KH. Production of Alternative Fat from Adipose-Derived Stem Cell from Bovine in 3D Culture. Applied Sciences. 2025; 15(13):7333. https://doi.org/10.3390/app15137333
Chicago/Turabian StyleJeong, Ildoo, Seyoung Hong, Do Young Kim, Yeon Ju Song, Bong Jong Seo, Heeyoun Hwang, Hyun Sook Hong, and Ki Hyun Yoo. 2025. "Production of Alternative Fat from Adipose-Derived Stem Cell from Bovine in 3D Culture" Applied Sciences 15, no. 13: 7333. https://doi.org/10.3390/app15137333
APA StyleJeong, I., Hong, S., Kim, D. Y., Song, Y. J., Seo, B. J., Hwang, H., Hong, H. S., & Yoo, K. H. (2025). Production of Alternative Fat from Adipose-Derived Stem Cell from Bovine in 3D Culture. Applied Sciences, 15(13), 7333. https://doi.org/10.3390/app15137333

