Next Article in Journal
Stable Carbon Isotope Fractionation of Trichloroethylene Oxidized by Potassium Permanganate Under Different Environmental Conditions
Previous Article in Journal
Bioactive Compounds in Breast Meat of Broiler Chickens Fed with Black Soldier Fly Wholemeal
Previous Article in Special Issue
The Impact of Drying Method on the Physicochemical, Bioactive Compounds and Antioxidant Properties of Common Quince Fruit (Cydonia oblonga Mill.)
 
 
Font Type:
Arial Georgia Verdana
Font Size:
Aa Aa Aa
Line Spacing:
Column Width:
Background:
Brief Report

Environmental Impact of Massive Food Services and Homemade Meals: A Case Study on Stewed Chickpeas

by
Natalia Velastín
1,
Rodrigo Contreras-Núñez
1,2,
Ernesto Pino-Cortés
3,*,
Lorena Espinoza Pérez
1,2,4,
Fidel Vallejo
5,6 and
Andrea Espinoza Pérez
1,4,*
1
Industrial Engineering Department, University of Santiago of Chile, Estación Central, Santiago 9170124, Chile
2
Équipe de Recherche sur les Processus Innovatifs, Université de Lorraine, ERPI, F-54000 Nancy, France
3
Escuela de Ingeniería Química, Pontificia Universidad Católica de Valparaíso, Valparaíso 2362854, Chile
4
Program for the Development of Sustainable Production Systems (PDSPS), University of Santiago of Chile, Estación Central, Santiago 9170124, Chile
5
Industrial Engineering, National University of Chimborazo, Riobamba 060108, Ecuador
6
ProcesLab Research Group, National University of Chimborazo, Riobamba 060108, Ecuador
*
Authors to whom correspondence should be addressed.
Appl. Sci. 2025, 15(13), 7141; https://doi.org/10.3390/app15137141
Submission received: 7 May 2025 / Revised: 22 June 2025 / Accepted: 23 June 2025 / Published: 25 June 2025

Abstract

The consequences of climate change directly affect food production and threaten food security. Therefore, efforts are needed to reduce environmental impacts while ensuring access to food. Massive food services play a key role in this context; however, related literature lacks comparative studies between home cooking and restaurants. Through life-cycle assessment, this research compares the environmental impacts generated by stewed chickpeas, a nutritious and flavorful meal prepared at a large food service offered by a public university, and those prepared at home using two recipes. The system boundaries consider the impact of ingredient production, processing, cooking, cooling, and reheating, as well as waste and wastewater generation. The functional unit (FU) weighs 100 g to facilitate comparison. The findings indicate that the recipe from the massive food service has a significant impact on human health, resulting in 3.54·10−7 DALY; meanwhile, the other two scenarios generate approximately 7.2·10−7 DALY. Moreover, regarding biodiversity impact, the recipe from the massive food service reaches 8.57·10−10 species.yr; by contrast, the other scenarios generate around 1.01·10−10 species.yr. Massive food services exhibit a lower environmental impact than home meals in preparing stewed chickpeas. This difference is primarily attributed to the cooling and reheating stages that occur when eating outside the home.

1. Introduction

Climate change has emerged as one of the most significant global challenges due to its significant effects, including the depletion of natural resources [1], loss of biodiversity [2], and extreme events such as hurricanes and heavy rainfall [3]. These phenomena directly impact agriculture by influencing land productivity [4]. The constant increase in global food demand intensifies production and distribution, significantly contributing to climate change through increased greenhouse gas (GHG) emissions [5]. In fact, between 15% and 30% of total GHG emissions in developed countries come from the production and consumption of food [6]. This process encompasses activities ranging from agricultural and farming practices to manufacturing, refrigeration, storage, cooking, and final waste disposal [7]. Consequently, measures are urgently needed to mitigate the environmental impacts associated with food production while ensuring food access [8].
Massive food services, such as restaurants, hospitals, and school and university cafeterias, play a crucial role in promoting sustainable food practices [9,10,11] aligned with public health as small changes in culinary preparations or menus can have significant impacts when considering that they can encompass up to 50,000 preparations [8]. However, it has been observed that food preparation at home is also associated with a healthier diet and reduced environmental impact [12]. Despite these insights, the literature lacks comprehensive comparative studies on the environmental impacts of massive food services and home-prepared meals, particularly regarding specific stages in the preparation process [8]. Therefore, it is essential to analyze which food systems have a lower environmental impact to support informed decisions.
The literature on massive food services has expanded significantly in recent years, but substantial gaps remain [13]. Tacks and Borrion [14] conducted a literature review of articles investigating the environmental impact of food services, including both public and private establishments, to promote sustainability. The analysis examines the environmental impacts of various institutions, including educational institutions, hospitals, prisons, police canteens, fire stations, restaurants, cafes, and fast food outlets. They observed many published articles focusing on life cycle-based approaches within the food service sector, emphasizing waste management, carbon footprint assessment, and scenario comparisons to drive improvement.
Meanwhile, Zhao et al. [15] analyzed and compared the carbon footprint of various segments within the food service industry, specifically takeout, restaurants, and homemade meals. Findings suggest that cooking at home results in a lower carbon footprint compared to takeout and restaurant dining. For the food services assessed by Zhao et al., the stages considered include the energy used for customer order placement, encompassing a holistic view from food production to waste management.
Recent studies have further explored specific contexts. For instance, in [16], the environmental impact of legume-based dishes in school cafeterias was investigated, highlighting their lower emissions compared to meat-based meals, but the lack of data on the home preparation of similar dishes was noted. This underscores the need for comparative analyses that account for all life cycle stages, including those unique to meals consumed outside the home.
Virtanen et al. [17] analyzed 30 lunch portions (homemade, ready-made, and school canteen) to help consumers make environmentally responsible consumption decisions. The study found that dishes containing meat, dairy, and cereals exhibited the highest greenhouse gas emissions. Notably, meat and dairy were identified as the primary contributors to greenhouse gas emissions in the Finnish food chain. Furthermore, homemade meals tended to have lower emissions than ready-made dishes and those served in school canteens.
Beretta and Hellweg [18] sought to assess the feasibility of Sustainable Development Goal 12.3 (halving food waste), focusing on the potential environmental benefits of preventing food waste in the food service sector. The analysis encompassed various stakeholders, including restaurants, school and university canteens, hospitals, and corporate cafeterias. In addition, it considered vegetarian menus, the brewery sector, and upscale menus. The study revealed that improved meal planning and food preparation tailored to consumer preferences can successfully reduce food waste in the food service sector. For instance, planning and preparing meals that children enjoy led to a favorable reduction in food waste in a school setting. Furthermore, reducing food waste was identified as having a significative impact on climate and biodiversity. More recent research supports this, demonstrating that optimized portion control in university cafeterias reduces both food waste and associated emissions, but similar analyses for home-prepared meals remain limited [19].
Turning our attention to the education sector, studies have been conducted in university and school canteens. Harrer et al. [20] estimated greenhouse gas emissions related to gastronomy services at the University of Graz, including electricity, heat, and food. Peano et al. [21] aimed to provide an analytical model for nutritionists to use in menu composition, combining nutritional and environmental criteria. The study assessed the environmental and nutritional impact of two dishes (cauliflower meatballs and beef stew) served in school canteens in the Municipality of Bagno to Ripoli, Italy. It considers the entire supply chain to deliver a dish that meets daily caloric intake requirements. The study found that dishes primarily composed of vegetables had a lower environmental impact compared to those primarily composed of animal products. Kretschmer and Dehm [22] explored the transformative potential in the public food service sector through organic meal planning and regional sourcing, with a focus on university dining. The study emphasized the importance of considering key aspects of menu planning, including regional sourcing, organic farming, vegetarian and vegan options, compliance with nutritional and safety standards, and minimizing food waste.
Given these limitations in the literature, there is a clear need for studies that directly compare the environmental impacts of massive food services and home-prepared meals, particularly for plant-based dishes like stewed chickpeas, which are nutritious, widely consumed, and culturally significant in many regions. Furthermore, few studies account for the full life cycle, including refrigeration and reheating, which are essential for meals prepared in advance for consumption outside the home. To address these gaps, this study applies life-cycle assessment (LCA), a widely used methodology for quantifying the environmental impacts associated with all stages of a product’s life cycle. LCA has proven particularly relevant for food systems, as it captures the complex interactions between agricultural production, processing, distribution, consumption, and waste [23]. Therefore, this study aims to analyze and compare the environmental impacts of preparing stewed chickpeas in three scenarios. The selected scenarios for the study include a massive food service at a University in Chile and two recipes for homemade meals. The primary focus is to assess potential environmental benefits and support consumers in making environmentally responsible consumption decisions. This study considers emissions from raw materials, production processes, and waste disposal. Furthermore, it offers insights and recommendations for replicating this initiative in other food preparations, notably in comparing massive food services to homemade meals.

2. Materials and Methods

This study focuses on comparing the various environmental impacts associated with food preparation. Specifically, a massive food service at a University in Chile and two recipes for homemade meals were examined (see Supplementary Materials). As a case study, the recipe for stewed chickpeas was selected since it represents a traditional and popular dish, offering a rich source of essential nutrients suitable for vegetarians and vegans, including protein for muscle repair, dietary fiber for digestive health, healthy fats for heart health, and vitamins/minerals for overall well-being [24]. The study’s system boundaries encompass ingredient acquisition, processing for cooking, transportation, waste treatment, and wastewater treatment.
For the analysis, the life-cycle assessment (LCA) approach allows us to quantify, compare, and evaluate the environmental impacts associated with different production processes [25]. It includes GHG emissions, water footprint, and overall environmental footprint generated by the production systems. The data obtained provide a comprehensive view of the environmental effects of each scenario, offering relevant information for decision-making that contributes to reducing the environmental impact associated with the production, preparation, and consumption of these food preparations.
LCA emerges as a tool to assess which processes or materials contribute most significantly to the environmental impacts generated by a product, thereby enabling informed decision-making to reduce these environmental impacts [26]. This research adheres to the principles and structure of life-cycle assessment, as described in the ISO 14040:2006 and ISO 14044:2006 standards, encompassing the following phases: goal and scope definition, life-cycle inventory analysis, impact assessment, and interpretation of results. This study assessed the intermediate and final impacts of a typical Chilean recipe, stewed chickpeas, across various scenarios.
This study aims to analyze and compare the environmental impacts of a dish of stewed chickpeas in three scenarios: a massive food service operation in a university cafeteria and cooking at home using two different recipes. Scenario 1 corresponds to the food preparation at the massive food service, while Scenario 2 and Scenario 3 correspond to two homemade meal recipes. Therefore, the functional unit in all three scenarios described is 100 g of stewed chickpeas. In this regard, the quantification of the impacts for each scenario was established, indicating which processes and ingredients contribute most significantly to the environmental impacts generated in each scenario. This information helps to take appropriate measures to reduce the environmental impacts.
Furthermore, the scenario with the lowest environmental impact was identified, providing consumers with information on whether it is more environmentally friendly to cook at home or dine at a massive food service.

2.1. System Boundaries

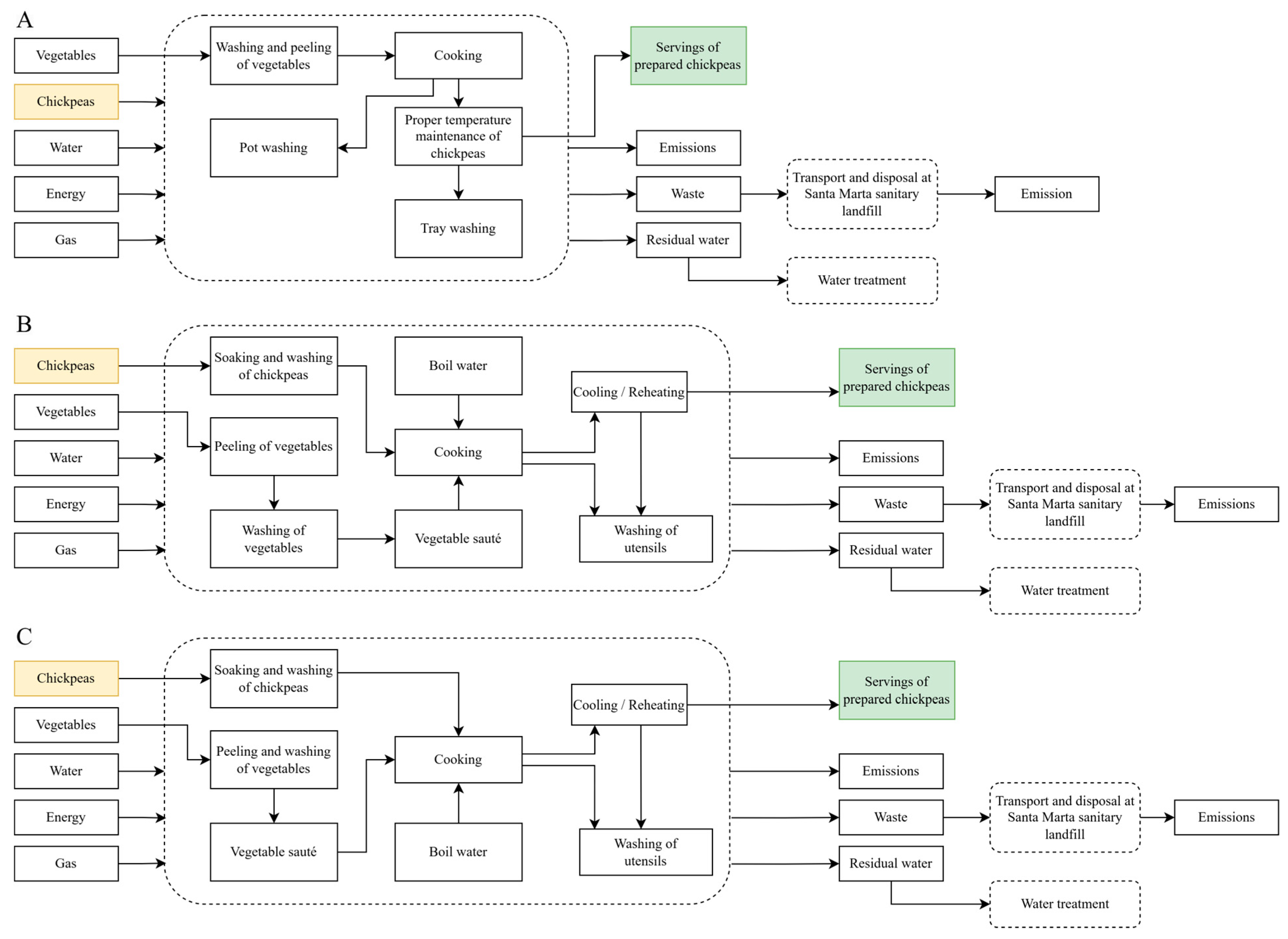
The environmental impact of each scenario was calculated by considering the entire supply chain for the preparation of stewed chickpeas. It encompasses the entire process, from agricultural production of the ingredients to the final disposal of residues. Figure 1 illustrates the boundaries for preparing stewed chickpeas in the university cafeteria (S1—massive food service), a homemade meal following Recipe 1 (S2), and a flexible homemade meal considering Recipe 2 (S3), respectively.
The system’s boundaries for each scenario consider the raw materials required for the preparation, considering elements such as chickpeas, vegetables, water, energy, and gas. However, the preparation phase includes different stages depending on the scenario. The vegetables are in place for all scenarios, and the waste is always transported for disposal at the Santa Marta landfill, with wastewater treated at municipal facilities.
In the case of chickpea stew prepared at the massive food service (S1), the process begins with washing and peeling the ingredients, using water and disinfectant. Next, the cooking process takes place, which involves adding ingredients in a specific order, always using the same appliance for cooking. After cooking, the pots are washed, and the chickpea stew must be kept in a temperature maintenance system to be ready for consumption when students visit the cafeteria and at the ideal temperature. The phase of washing the trays used for serving food is also considered, followed by washing all the utensils used in preparing the chickpea stew.
On the other hand, homemade chickpeas, S2 and S3, undergo similar processing stages, starting with the soaking and washing of the chickpeas. Then, in the case of scenario S2, the vegetables are peeled and washed separately, while in scenario S3, the peeling and washing of vegetables are carried out in a single process. The preparation continues with the sauteing of vegetables, during which water is boiled in parallel. The cooking of chickpeas continues using both sautéed vegetables and boiled water for both cases. The chickpea stew is then refrigerated for a specified period and reheated. Finally, both processes conclude with washing the utensils used for preparation.
For each scenario described above, data were collected on the portion of chickpea stew, waste transportation and disposal in the landfill, residual water, and its corresponding water treatment, as shown in Section 2.2.

2.2. Life Cycle Inventory

2.2.1. Data Collection

The primary data required for analyzing the environmental impact of stewed chickpeas under three scenarios were obtained as follows: First, for the massive food service (university canteen) scenario, data were collected through interviews with the canteen staff, including the nutritionist and chef. These interviews provided information on the processes necessary to deliver a portion of stewed chickpeas at the university, including the quantities of ingredients required, the equipment used, cooking times, and appliance usage. Second, for homemade meals in Scenarios S2 and S3, the dishes were cooked to obtain a more accurate environmental impact calculation. Data were collected on the percentage of ingredient waste, the amount of water used to wash the ingredients, and the types of utensils used, among other factors. For cooking at home, S2, it was necessary to consult a nutritionally approved recipe that detailed the necessary ingredients and cooking times (see Supplementary Materials for more details). Finally, for stewed chickpeas cooked in Scenario S3, a researcher was asked to cook them traditionally, without specifying the quantity of each ingredient to be used as a recipe, but measuring the ingredients to be used. This approach, while reflective of Chilean culinary practices, introduces contextual specificity, which is acknowledged as a limitation in Section 4. In the three scenarios studied, the data regarding gas and electricity use depend on the technical specifications of the equipment available in the respective kitchens. Other required data, such as the environmental impacts of the ingredients, gas, energy consumption, and the treatment and transport of the generated waste, were obtained from SimaPro, considering Ecoinvent 3, Agribalyse V3.01, and Agri-footprint 5, detailed in the Supplementary Material.
Specific considerations were applied to each analysis. Regarding energy consumption, the characteristics of the Chilean energy matrix for 2022 were considered based on publicly available information (http://generadoras.cl/generacion-electrica-en-chile accessed on 23 June 2024). The high-voltage energy matrix was used to prepare the materials for the university refectory. Conversely, preparations made at home were adjusted to the medium-voltage energy matrix, reflecting differences in energy consumption depending on the preparation environment.
Concerning home preparations, it is crucial to consider the need for refrigeration and reheating. It is particularly relevant because people are assumed to prepare their food at night to consume it the next day at university. To ensure proper food preservation, meals are refrigerated for 13 h. Before consumption, these meals are reheated for 2 min and 30 s in a microwave.
Regarding waste transportation, the distance traveled from the food preparation points to the Santa Marta landfill was evaluated considering this factor as an important element in assessing the environmental impact of waste management.
The analyzed scenarios did not share a uniform selection of ingredients, leading to variability in dish composition. It underscores the importance of considering the environmental implications of each choice in the kitchen, from ingredient selection to waste management.

2.2.2. Inventory Analysis

In this research, the environmental impact associated with the previously described scenarios is evaluated using ReCiPe 2016 midpoint (H) to identify direct environmental impacts and ReCiPe 2016 endpoint (H/H) to assess the final consequences of these impacts on human health, biodiversity, and natural resources. The quantification and analysis of the data are supported by the databases Ecoinvent 3, Agribalyse V3.01, and Agri-footprint 5. The environmental impact assessment was conducted following various analyses, detailed below:
  • Environmental impact by process for each scenario: Different processes involved in preparing the selected dish were identified and defined. The considered processes include ingredient production, meal preparation, utensil washing, waste disposal, waste transport, and water treatment. This analysis enables a detailed assessment of the environmental impact generated by each phase of the preparation process.
  • Environmental impact of ingredients for each scenario: An analysis of the ingredients used in preparing the selected dish. This analysis aims to quantify and compare the environmental impact of each ingredient.
  • Environmental impact of resources and waste: Analysis of the consumption of essential resources (electricity, water, and gas), as well as waste management practices (water treatment, disposal, and waste transport). This analysis enables the identification of areas for improvement in culinary preparation.
To contextualize the findings, the study compares its results with existing LCA literature on food systems, focusing on the environmental impacts of massive food services versus homemade meals. Key processes, such as refrigeration, reheating, and electricity use, were benchmarked against studies [5,27], which highlight the role of energy-intensive stages in food preparation. While the focus on stewed chickpeas ensures a culturally relevant case study, the methodology can be extended to other plant-based dishes (e.g., lentil stew bean soup) to explore diverse dietary patterns. Additionally, although not directly included in the LCA, consumer behavior (e.g., portion control, efficient appliance use) and institutional policies (e.g., organic sourcing, energy-efficient equipment) were considered to provide broader insights into sustainability. These factors, discussed in Section 3.3, highlight opportunities for reducing environmental impacts through optimized practices in both massive food services and home cooking, guiding future interdisciplinary research.

3. Results and Discussion

3.1. Midpoint Results

Figure 2 compares the performance of each life-cycle stage cross all scenarios. In 11 categories, Scenario S1 outperforms Scenarios S2 and S3 due to the impact of the cooling and reheating process in eight of them. It also shows that vegetable production has the most significant impact in most categories. In addition, Scenario S1 achieves the largest impact value across eight categories related to vegetable production. Notably, S1 has a higher impact on this process mainly because this scenario uses more ingredients per serving than other recipes. Furthermore, chickpeas are highlighted in most of the impact categories by considering only the ingredients. However, pumpkins contribute more in the category of ionizing radiation (IR).
Regarding the impact categories freshwater ecotoxicity (FEC) and marine ecotoxicity (MEC), a significant percentage of 1,4-DCB kg generated in both recipes prepared at home, Scenarios S2 and S3 come from waste disposal as they produce more organic waste per serving. In both cases, if the cooling and reheating processes had not been carried out, Scenario S1 would still have the least impact.
Freshwater eutrophication (FEU) generated during massive food service preparation in Scenario S1 exhibits a significant contribution from dishwashing, where the primary raw materials utilized are water, dish detergent, and electricity. Similarly, fine particulate (FP) matter formation from dishwashing significantly contributes to the massive food service Scenario S1. However, the impact of energy consumption in cooling and reheating leads to Scenarios S2 and S3 which present a higher impact than food prepared in Scenario S1.
In fossil resource scarcity (FRS), a higher amount of oil equivalent kilograms (eq kg) is generated during homemade meal preparation in Scenario S3 during the cooking process, where natural gas usage accounts for 99% of the impacts in this category. Similarly, the Global Warming Potential (GWP) category highlights the impact of the cooking process.
Scenario S1 exhibits the worst environmental performance in terms of IR, land use (LU), and water consumption (WC), primarily due to its impacts on vegetable production. The higher amount of ingredients in this scenario corresponds to the university cafeteria’s aim of supplementing potential food deficits of lower-income students. It highlights the trade-off between environmental impact and nutritional value.
Marine ecotoxicity (MEU) and mineral resource scarcity (MRS) are mainly related to the impact of vegetal production. However, in the case of MEU and MRS, Scenarios S1 and S2 perform similarly.
Figure 3 presents the results considering water usage, natural gas, liquefied gas, waste disposal and transportation, water treatment, and electricity consumption. The results are variable, meaning there is no clear trend regarding which element generates the most significant environmental impact across different impact categories. Notably, S1 exhibits the lower impacts in 11 of 18 categories, indicating that process resource consumption and waste generation are more efficient in this scenario. Furthermore, electricity consumption increases the impact of Scenarios S2 and S3 due to the need for cooling and reheating compared to Scenario S1.
Electricity corresponds to more than 50% of the impact at S1 in categories Global warming (53.22%), Ozone formation in Human health (69.95%), Fine particulate matter formation (91.16%), Ozone formation in Terrestrial ecosystems (68.68%), Terrestrial acidification (62.67%), Terrestrial ecotoxicity (55.47%), Freshwater ecotoxicity (65.77%), Marine ecotoxicity (66.60%), Human carcinogenic toxicity (53.73%), Human non-carcinogenic toxicity (68.72%). Meanwhile, dishwashing generated more than 40% of the impact in categories of Stratospheric ozone depletion (62.92%), Ionizing radiation (47.30%), Freshwater eutrophication (71.57%), Marine eutrophication (62.39%), Land use (81.94%), Mineral resource scarcity (40.64%), and Water consumption (46.93%).
Regarding Scenarios S2 and S3, electricity generates more than 50% of the impact in all categories, except for Ionizing radiation (32.27% and 31.85%, respectively), Marine eutrophication (18.74% and 18.03%, respectively), and in the case of S3 Fossil resource scarcity (19.93%)

3.2. Endpoint Results

Figure 4 presents endpoint results regarding the impacts on health, biodiversity, and resource scarcity. It considers the different life cycle stages assessed.
Regarding the impacts on human health, Scenario S1 yields an impact of 3.54·10−7 DALY, Scenario S2 reaches 7.21·10−7 DALY, and Scenario S3 reaches 7.24·10−7 DALY. It shows that homemade meals have a significantly greater impact on human health than the massive food service industry. Furthermore, the cooling and reheating processes have negative impacts that worsen the performance of Scenarios S2 and S3. Furthermore, utensil washing stands out in the massive food service S1, with an impact of 39.06% of the total; this process, along with vegetable production processes, makes the most significant contribution in the massive food service, unlike in homemade meal preparations, where meal preparation and cooling and reheating processes stand out.
Regarding the annual impact on species, Scenario S1 has an impact of 8.57·10−10 species.yr, while Scenario S2 has an impact of 1.01·10−9 species.yr, and Scenario S3 has an impact of 1.02·10−9 species.yr. In this case, the differences in the impacts of the three scenarios are only around 18%. This effect is mainly due to the impact of vegetable production.
Concerning resource scarcity, homemade meal prevails. Notably, S3 highlights reaching USD 0.027 in 2013, almost four times the impact generated by the massive food service (S1) and corresponds to 2.7 times the impact generated in Scenario S2. It suggests that the methods used at home may be less efficient than in massive food service.
Figure 5 reflects how electricity consumption stands out across the analyzed categories. Regarding human health, electricity consumption is the primary factor in all three scenarios, contributing 82.72% to massive food service S1, 92.57% to S2, and 83.18% to S3.
Furthermore, in the case of biodiversity impact, water treatment generates a reduction. However, water consumption contributes more, accounting for 5.25% of S1, 3.85% of S2, and 3.48% of S3. In this impact category, electricity is responsible for 42.92%, and dishwashing is responsible for 37.73% in Scenario S1. Electricity is responsible for 75.89%, and liquefied gas is responsible for 9.78% in Scenario S2. Finally, in the case of Scenario S3, electricity is responsible for 57.56%, and natural gas is responsible for 33.64%.
Concerning the impact of resource scarcity, in Scenarios S1 and S3, the impact associated with gas usage is 79.03% and 87.88%, respectively. Meanwhile, in S2, liquefied gas corresponds to 62.16% of the total impact of this scenario. It highlights the importance of fuel management in protecting biodiversity and conserving ecosystems.

3.3. Comparative Discussion and Related Work

The results obtained indicate that Scenario S1, corresponding to the massive food service, presents lower environmental impacts in the majority of midpoint and endpoint categories when compared to homemade meals (S2 and S3). This is primarily due to the absence of refrigeration and reheating processes, which are required for meals prepared at home and consumed later, as well as the efficiencies in resource consumption such as electricity and water, observed in S1. These aspects are consistently highlighted throughout the midpoint and endpoint analyses.
In particular, cooling and reheating were found to significantly increase the environmental impact in Scenarios S2 and S3, notably affecting categories related to human health and fossil resource use. Additionally, electricity consumption was a dominant contributor to impacts in S2 and S3, exceeding significant contributor to impacts in S2 and S3, accounting for more than 50% in nearly all categories. These findings support the conclusion that although homemade meals may offer flexibility, their preparation and storage can carry considerable environmental burdens.
Nevertheless, S1 exhibits higher impacts in some categories, such as ionizing radiation, land use, and water consumption. This is attributed to the greater quantity of ingredients used per portion, as the university food service aims to address the nutritional needs of students. This trade-off is acknowledged in the conclusions of the study’s conclusions, reflecting a balance between nutrition-oriented meal planning and environmental efficiency.
Although not explicitly compared with other literature in the original manuscript, the observed results align in part with findings from existing LCA studies on food systems, especially in terms of identifying critical processes like cooking and energy use as the main contributors to environmental impacts. Furthermore, we note that Takacs et al. [16] identified only one study in its literature review comparing the impacts from cook–warm and cook–chill systems in catering their literature review that compares the impacts of cook–warm and cook–chill systems in catering using pasta as a case study [28]. Their research revealed that the cook–warm method is more environmentally sustainable than the cook–chill approach, with 17% less fossil fuel depletion, 30% less freshwater eutrophication, and a 96% decrease in ozone depletion. In comparison, our research demonstrates that Scenarios S2 and S3 achieve 37% and 74% reductions in fossil fuel depletion, 34% and 24% lower freshwater eutrophication, and 8% and 21% larger ozone depletion impacts, respectively, compared to Scenario S1.
Additionally, as a sensitivity assessment, we introduce two ingredients in different proportions: red meat and chicken. We consider 25 and 50 g for each 100 g of stewed chickpeas and the environmental impacts regarding endpoint methodology. Figure 6 shows that Scenario S1 exhibits only a slight advantage of 1–3% in terms of DALY and species.yr when considering red meat. However, when chicken is included in the recipe, Scenario S1 performs significantly better, showing a 35% to 41% reduction in DALYs and a 6% to 8% lower impact on species.yr compared to the other scenarios. Furthermore, considering USD 2013, no major changes are observed, as the stage of preparation of the meat ingredients is not considered. These differences underscore the need for further research on diverse recipes and cultural traditions.

3.4. Broader Sustainability Considerations

While the study’s scope is centered on environmental quantification via LCA, it may also influence sustainability outcomes in food services. Although not directly analyzed, aspects such as consumer practices (e.g., portion sizing, efficient appliance use, meal planning) can significantly impact the overall footprint of food preparation, particularly in homemade meals that require refrigeration and reheating.
At the institutional level, universities and public food services could implement actions to enhance sustainability, such as optimizing dishwashing processes, evaluating ingredient choices, or investing in more energy-efficient equipment. Moreover, minimizing food waste—already considered in this study through ingredient and waste quantification—can be further addressed through behavioral and planning interventions.
Although behavioral and policy variables were not included in the study’s methodology, acknowledging these external factors provides meaningful context for interpreting the results. These elements could be explored in future research that combines LCA with socio-behavioral approaches to support more comprehensive sustainability strategies.
The findings of this study can also support decision-making in both institutional and household settings. For example, identifying electricity use, cooling, and reheating as major contributors to environmental impact suggests that public food services may reduce their footprint by minimizing refrigeration or improving the energy efficiency of kitchen equipment. Likewise, individuals preparing meals at home can adopt strategies such as batch cooking for immediate consumption or limiting the use of high-consumption appliances. By highlighting the environmental trade-offs between preparation methods, the study provides evidence that can inform sustainable food planning, infrastructure choices, and awareness initiatives within universities or other collective food environments.

4. Conclusions

Sustainability in the food industry has become crucial in light of current environmental challenges. When comparing massive food services with home cooking, some differences in environmental impact and efficiency are evident. Cooking at home allows for control over ingredient choices and preparation methods. At the same time, massive food service operations face the challenge of reducing environmental impacts while addressing potential food deficits among lower-income students.
The results identify agricultural and production practices as fundamental areas for intervention, along with improving resource efficiency and waste management during meal preparation, particularly regarding energy consumption (gas and electricity). Furthermore, it is crucial to consider the additional energy consumption associated with refrigeration and reheating in home cooking. These processes, essential for food preservation and safety, significantly contribute to the carbon footprint of meals prepared at home, leading to higher environmental impacts than those produced by massive food services. Therefore, implementing energy-efficient cooking practices and selecting low-energy appliances can substantially reduce the environmental impact of these everyday activities.
The massive food service can reduce environmental impacts by incorporating more efficient dishwashing equipment without compromising the nutritional aspects.
This study emphasizes the importance of considering all aspects of the food life cycle when evaluating its environmental impact. It also emphasizes the importance of incorporating sustainable farming practices, efficient resource use, and proper equipment selection to reduce the environmental impact of meal production and consumption.
Despite the strengths of this study, several limitations must be acknowledged. First, the scope was restricted to a single dish (stewed chickpeas), which may limit the generalizability of the findings to other meals or dietary patterns. Second, primary data collection relied on interviews and observations from a specific institutional setting and individual household practices, introducing potential contextual variability. Additionally, while this study provided a comparative LCA, it did not include a sensitivity analysis to assess how variations in key parameters (e.g., energy sources, ingredient origin) might influence results. In this context, upcoming studies should aim to expand the analysis to include a broader range of recipes, explore behavioral and policy dimensions, and integrate uncertainty and sensitivity assessments to enhance the robustness and applicability of the findings.
Future work includes evaluating alternative equipment, both at the level of massive food services and at home, to support informed decision-making and evaluate traditional and ancestral foods from different cultures.

Supplementary Materials

The following supporting information can be downloaded at: https://www.mdpi.com/article/10.3390/app15137141/s1. Supplementary materials are provided with this research, including inventory details and midpoint and endpoint impacts.

Author Contributions

Conceptualization, A.E.P.; methodology, A.E.P. and L.E.P.; ideas, R.C.-N. and N.V.; software, R.C.-N. and N.V.; validation, A.E.P. and L.E.P.; formal analysis, N.V., F.V. and E.P.-C.; investigation, R.C.-N. and N.V.; resources, A.E.P.; writing—original draft preparation, N.V. and R.C.-N.; writing—review and editing, A.E.P., L.E.P., F.V. and E.P.-C.; visualization, R.C.-N. and N.V.; project administration, A.E.P. All authors have read and agreed to the published version of the manuscript.

Funding

This research was partially supported by ADAIN USA2193, Universidad de Santiago de Chile, FOVI240191 Agencia Nacional de Investigación y Desarrollo (ANID), and 062517EP_REG from the Dirección de Investigación Científica y Tecnológica (DICYT) of the Universidad de Santiago de Chile.

Institutional Review Board Statement

Not applicable.

Informed Consent Statement

Not applicable.

Data Availability Statement

The original contributions presented in this study are included in the article and Supplementary Material. Further inquiries can be directed to the corresponding authors.

Acknowledgments

The authors are grateful for the support of the Program for the Development of Sustainable Production Systems (PDSPS), Faculty of Engineering, University of Santiago of Chile (USACH), Chile.

Conflicts of Interest

The authors declare no conflicts of interest. The funders had no role in the design of the study; in the collection, analyses, or interpretation of data; in the writing of the manuscript; or in the decision to publish the results.

References

  1. Reis, M.B.; Colorado Lopera, H.A.; Vieira, C.M.F.; Azevedo, A.R.G.; Carvalho, E.A.S.; Monteiro, S.N. Development of Artificial Stone through the Recycling of Construction and Demolition Waste in a Polymeric Matrix. Sustainability 2024, 16, 5952. [Google Scholar] [CrossRef]
  2. Velásquez, C.; Espín, F.; Castro, M.Á.; Rodríguez, F. Energy Efficiency in Public Lighting Systems Friendly to the Environment and Protected Areas. Sustainability 2024, 16, 5113. [Google Scholar] [CrossRef]
  3. Paricahua Choque, M. Cambio Climático y Desarrollo Sostenible. Rev. Latinoam. Ogmios 2021, 1, 82–90. [Google Scholar] [CrossRef]
  4. Field, C.B.; Barros, V.; Stocker, T.F.; Qin, D.; Dokken, D.J.; Ebi, K.L.; Mastrandrea, M.D.; Mach, K.J.; Plattner, G.-K.; Allen, S.K.; et al. SPECIAL REPORT OF THE INTERGOVERNMENTAL PANEL ON CLIMATE CHANGE Managing the Risks of Extreme Events and Disasters to Advance Climate Change Adaptation. Available online: https://www.ipcc.ch/report/managing-the-risks-of-extreme-events-and-disasters-to-advance-climate-change-adaptation/ (accessed on 11 September 2024).
  5. Simon, W.J.; Hijbeek, R.; Frehner, A.; Cardinaals, R.; Talsma, E.F.; van Zanten, H.H.E. Circular Food System Approaches Can Support Current European Protein Intake Levels While Reducing Land Use and Greenhouse Gas Emissions. Nat. Food 2024, 5, 402–412. [Google Scholar] [CrossRef] [PubMed]
  6. Garnett, T. Where Are the Best Opportunities for Reducing Greenhouse Gas Emissions in the Food System (Including the Food Chain)? Food Policy 2011, 36, S23–S32. [Google Scholar] [CrossRef]
  7. Sáez-Almendros, S.; Obrador, B.; Bach-Faig, A.; Serra-Majem, L. Environmental Footprints of Mediterranean versus Western Dietary Patterns: Beyond the Health Benefits of the Mediterranean Diet. Environ. Health 2013, 12, 118. [Google Scholar] [CrossRef] [PubMed]
  8. Javourez, U.; Tiruta-Barna, L.; Pizzol, M.; Hamelin, L. Environmental Mitigation Potential of Waste-to-Nutrition Pathways. Nat. Sustain. 2025, 8, 385–395. [Google Scholar] [CrossRef]
  9. Wickramasinghe, K.; Rayner, M.; Goldacre, M.; Townsend, N.; Scarborough, P. Environmental and Nutrition Impact of Achieving New School Food Plan Recommendations in the Primary School Meals Sector in England. BMJ Open 2017, 7, e013840. [Google Scholar] [CrossRef]
  10. Hoefkens, C.; Verbeke, W.; Aertsens, J.; Mondelaers, K.; Van Camp, J. The Nutritional and Toxicological Value of Organic Vegetables. Br. Food J. 2009, 111, 1062–1077. [Google Scholar] [CrossRef]
  11. Sullivan, V.S.; Smeltzer, M.E.; Cox, G.R.; MacKenzie-Shalders, K.L. Consumer Expectation and Responses to Environmental Sustainability Initiatives and Their Impact in Foodservice Operations: A Systematic Review. J. Hum. Human. Nutr. Diet. 2021, 34, 994–1013. [Google Scholar] [CrossRef]
  12. Schmidt Rivera, X.C.; Espinoza Orias, N.; Azapagic, A. Life Cycle Environmental Impacts of Convenience Food: Comparison of Ready and Home-Made Meals. J. Clean. Prod. 2014, 73, 294–309. [Google Scholar] [CrossRef]
  13. Li, M.; Wang, Y.; Chen, W.; Sun, Y.; Hou, H.; Liu, Y. Assessing GHG Emissions of Food Consumption towards Low-Carbon Transformation in China. Env. Environ. Impact Assess. Rev. 2024, 105, 107408. [Google Scholar] [CrossRef]
  14. Takacs, B.; Borrion, A. The Use of Life Cycle-Based Approaches in the Food Service Sector to Improve Sustainability: A Systematic Review. Sustainability 2020, 12, 3504. [Google Scholar] [CrossRef]
  15. Zhao, Z.; Lv, X.; Wang, Y.; Lv, G.; Miao, B.; Hu, Q.; Ouyang, C.; Liu, Y.; Yan, L. Research on Carbon Emissions of Urban Residents’ Three Types of Dining Based on the Whole Life Cycle. Int. J. Low-Carbon. Technol. 2022, 17, 1036–1045. [Google Scholar] [CrossRef]
  16. Takacs, B.; Stegemann, J.A.; Kalea, A.Z.; Borrion, A. Comparison of Environmental Impacts of Individual Meals—Does It Really Make a Difference to Choose Plant-Based Meals Instead of Meat-Based Ones? J. Clean. Prod. 2022, 379, 134782. [Google Scholar] [CrossRef]
  17. Virtanen, Y.; Kurppa, S.; Saarinen, M.; Mäenpää, I.; Mäkelä, J.; Grönroos, J. Carbon Footprint of Food—An Approach from National Level and from a Food Portion; BOKU University: Vienna, Austria, 2010. [Google Scholar]
  18. Beretta, C.; Hellweg, S. Potential Environmental Benefits from Food Waste Prevention in the Food Service Sector. Resour. Conserv. Recycl. 2019, 147, 169–178. [Google Scholar] [CrossRef]
  19. Kårlund, A.; Kyttä, V.; Pellinen, T.; Tuomisto, H.L.; Pajari, A.-M.; Kolehmainen, M.; Saarinen, M. Validating Nutrient Selection for Product-Group-Specific Nutrient Indices for Use as Functional Units in Life Cycle Assessment of Foods. Br. J. Nutr. 2024, 131, 2049–2057. [Google Scholar] [CrossRef] [PubMed]
  20. Harrer, M.; Danzer, J.; Aschemann, R.; Hölbling, S. Low Carbon Diet: Integrating Gastronomy Service Emissions into the Carbon Management of the University of Graz. Sustainability 2021, 13, 3680. [Google Scholar] [CrossRef]
  21. Peano, C.; Girgenti, V.; Sciascia, S.; Barone, E.; Sottile, F. Dietary Patterns at the Individual Level through a Nutritional and Environmental Approach: The Case Study of a School Canteen. Foods 2022, 11, 1008. [Google Scholar] [CrossRef]
  22. Kretschmer, S.; Dehm, S. Sustainability Transitions in University Food Service—A Living Lab Approach of Locavore Meal Planning and Procurement. Sustainability 2021, 13, 7305. [Google Scholar] [CrossRef]
  23. Cucurachi, S.; Scherer, L.; Guinée, J.; Tukker, A. Life Cycle Assessment of Food Systems. One Earth 2019, 1, 292–297. [Google Scholar] [CrossRef]
  24. Wallace, T.C.; Murray, R.; Zelman, K.M. The Nutritional Value and Health Benefits of Chickpeas and Hummus. Nutrients 2016, 8, 766. [Google Scholar] [CrossRef] [PubMed]
  25. Jacquemin, L.; Pontalier, P.-Y.; Sablayrolles, C. Life Cycle Assessment (LCA) Applied to the Process Industry: A Review. Int. J. Life Cycle Assess. 2012, 17, 1028–1041. [Google Scholar] [CrossRef]
  26. Clune, S.; Crossin, E.; Verghese, K. Systematic Review of Greenhouse Gas Emissions for Different Fresh Food Categories. J. Clean. Prod. 2017, 140, 766–783. [Google Scholar] [CrossRef]
  27. Bunge, A.C.; Mazac, R.; Clark, M.; Wood, A.; Gordon, L. Sustainability Benefits of Transitioning from Current Diets to Plant-Based Alternatives or Whole-Food Diets in Sweden. Nat. Commun. 2024, 15, 951. [Google Scholar] [CrossRef]
  28. Fusi, A.; Guidetti, R.; Azapagic, A. Evaluation of Environmental Impacts in the Catering Sector: The Case of Pasta. J. Clean. Prod. 2016, 132, 146–160. [Google Scholar] [CrossRef]
Figure 1. System boundaries. (A): University canteen scenario—S1. (B): Homemade chickpeas with first recipe scenario—S2. (C): Homemade chickpeas with second recipe scenario—S3.
Figure 1. System boundaries. (A): University canteen scenario—S1. (B): Homemade chickpeas with first recipe scenario—S2. (C): Homemade chickpeas with second recipe scenario—S3.
Applsci 15 07141 g001
Figure 2. Results obtained from the processes analysis using the Midpoint methodology. GWP: Global warming; SOD: Stratospheric ozone depletion; IR: Ionizing radiation; OF,H: Ozone formation, Human health; FP: Fine particulate matter formation; OF,T: Ozone formation, Terrestrial ecosystems; TA: Terrestrial acidification; FEU: Freshwater eutrophication; MEU: Marine eutrophication; TE: Terrestrial ecotoxicity; FEC: Freshwater ecotoxicity; MEC: Marine ecotoxicity; HC: Human carcinogenic toxicity; HNC: Human non-carcinogenic toxicity; LU: Land use; MRS: Mineral resource scarcity; FRS: Fossil resource scarcity; WC: Water consumption.
Figure 2. Results obtained from the processes analysis using the Midpoint methodology. GWP: Global warming; SOD: Stratospheric ozone depletion; IR: Ionizing radiation; OF,H: Ozone formation, Human health; FP: Fine particulate matter formation; OF,T: Ozone formation, Terrestrial ecosystems; TA: Terrestrial acidification; FEU: Freshwater eutrophication; MEU: Marine eutrophication; TE: Terrestrial ecotoxicity; FEC: Freshwater ecotoxicity; MEC: Marine ecotoxicity; HC: Human carcinogenic toxicity; HNC: Human non-carcinogenic toxicity; LU: Land use; MRS: Mineral resource scarcity; FRS: Fossil resource scarcity; WC: Water consumption.
Applsci 15 07141 g002
Figure 3. Results obtained from the resources and waste analysis using the Midpoint methodology. GWP: Global warming; SOD: Stratospheric ozone depletion; IR: Ionizing radiation; OF,H: Ozone formation, Human health; FP: Fine particulate matter formation; OF,T: Ozone formation, Terrestrial ecosystems; TA: Terrestrial acidification; FEU: Freshwater eutrophication; MEU: Marine eutrophication; TE: Terrestrial ecotoxicity; FEC: Freshwater ecotoxicity; MEC: Marine ecotoxicity; HC: Human carcinogenic toxicity; HNC: Human non-carcinogenic toxicity; LU: Land use; MRS: Mineral resource scarcity; FRS: Fossil resource scarcity; WC: Water consumption.
Figure 3. Results obtained from the resources and waste analysis using the Midpoint methodology. GWP: Global warming; SOD: Stratospheric ozone depletion; IR: Ionizing radiation; OF,H: Ozone formation, Human health; FP: Fine particulate matter formation; OF,T: Ozone formation, Terrestrial ecosystems; TA: Terrestrial acidification; FEU: Freshwater eutrophication; MEU: Marine eutrophication; TE: Terrestrial ecotoxicity; FEC: Freshwater ecotoxicity; MEC: Marine ecotoxicity; HC: Human carcinogenic toxicity; HNC: Human non-carcinogenic toxicity; LU: Land use; MRS: Mineral resource scarcity; FRS: Fossil resource scarcity; WC: Water consumption.
Applsci 15 07141 g003
Figure 4. Results from the process analysis using the endpoint methodology.
Figure 4. Results from the process analysis using the endpoint methodology.
Applsci 15 07141 g004
Figure 5. Results from the resources and waste analysis using the endpoint methodology.
Figure 5. Results from the resources and waste analysis using the endpoint methodology.
Applsci 15 07141 g005
Figure 6. Results from the endpoint methodology sensitivity assessment.
Figure 6. Results from the endpoint methodology sensitivity assessment.
Applsci 15 07141 g006
Disclaimer/Publisher’s Note: The statements, opinions and data contained in all publications are solely those of the individual author(s) and contributor(s) and not of MDPI and/or the editor(s). MDPI and/or the editor(s) disclaim responsibility for any injury to people or property resulting from any ideas, methods, instructions or products referred to in the content.

Share and Cite

MDPI and ACS Style

Velastín, N.; Contreras-Núñez, R.; Pino-Cortés, E.; Espinoza Pérez, L.; Vallejo, F.; Espinoza Pérez, A. Environmental Impact of Massive Food Services and Homemade Meals: A Case Study on Stewed Chickpeas. Appl. Sci. 2025, 15, 7141. https://doi.org/10.3390/app15137141

AMA Style

Velastín N, Contreras-Núñez R, Pino-Cortés E, Espinoza Pérez L, Vallejo F, Espinoza Pérez A. Environmental Impact of Massive Food Services and Homemade Meals: A Case Study on Stewed Chickpeas. Applied Sciences. 2025; 15(13):7141. https://doi.org/10.3390/app15137141

Chicago/Turabian Style

Velastín, Natalia, Rodrigo Contreras-Núñez, Ernesto Pino-Cortés, Lorena Espinoza Pérez, Fidel Vallejo, and Andrea Espinoza Pérez. 2025. "Environmental Impact of Massive Food Services and Homemade Meals: A Case Study on Stewed Chickpeas" Applied Sciences 15, no. 13: 7141. https://doi.org/10.3390/app15137141

APA Style

Velastín, N., Contreras-Núñez, R., Pino-Cortés, E., Espinoza Pérez, L., Vallejo, F., & Espinoza Pérez, A. (2025). Environmental Impact of Massive Food Services and Homemade Meals: A Case Study on Stewed Chickpeas. Applied Sciences, 15(13), 7141. https://doi.org/10.3390/app15137141

Note that from the first issue of 2016, this journal uses article numbers instead of page numbers. See further details here.

Article Metrics

Back to TopTop