Next Article in Journal
Smooth Optimised A*-Guided DWA for Mobile Robot Path Planning
Next Article in Special Issue
An Interface Design Method Based on Situation Awareness and Immersive Analytics for Augmented and Mixed Reality Decision Support Systems in Construction
Previous Article in Journal
Dielectric Spectroscopy: Yesterday, Today and Tomorrow
Previous Article in Special Issue
Evaluation of Universal Accessible Housing (UAH) Design Using Virtual Reality: A Focus on Circulation Areas
 
 
Font Type:
Arial Georgia Verdana
Font Size:
Aa Aa Aa
Line Spacing:
Column Width:
Background:
Article

VR Reading Revolution: Decoding User Intentions Through Task-Technology Fit and Emotional Resonance

1
Department of Digital Communications and Information Technologies, Kharkiv State Academy of Culture (KhSAC), 61057 Kharkov, Ukraine
2
Faculty of Humanities and Social Sciences, Macao Polytechnic University, Macao, China
*
Authors to whom correspondence should be addressed.
Appl. Sci. 2025, 15(13), 6955; https://doi.org/10.3390/app15136955
Submission received: 28 April 2025 / Revised: 1 June 2025 / Accepted: 16 June 2025 / Published: 20 June 2025

Abstract

VR technology is increasingly being integrated into daily life, with virtual book communities emerging as novel platforms for immersive reading and interaction. This study investigates how internal and external factors jointly influence users’ usage intention from psychological and behavioral science perspectives. A multivariate structural equation model based on three-dimensional perception theory was developed and tested through a survey of individuals with prior VR reading experience. The model examines the roles of task–technology fit, privacy and security risks, emotional resonance, self-expression, and the sense of belonging. The results reveal that task–technology fit positively influences usage intention, while privacy and security risk has a negative effect. Internally, emotional resonance and a sense of belonging significantly enhance usage intention. Furthermore, emotional resonance mediates the relationship between self-expression and both sense of belonging and usage intention, while sense of belonging also mediates between emotional resonance and usage intention. These findings underscore the critical interplay between technical attributes and affective factors in shaping engagement with VR-based reading platforms. This study offers new insights into user acceptance mechanisms in virtual book communities, and provides a theoretical foundation and practical implications for enhancing user experience and adoption in digital library systems.

1. Introduction

Virtual reality (VR) technology, as a disruptive innovation, is changing people’s way of life and information acquisition at an unprecedented rate [1]. In recent years, with the continuous improvement of hardware performance and breakthroughs in interaction technology, VR devices have gradually evolved from a pure immersion experience to a highly interactive and content-rich integrated platform, which is widely used in a variety of fields such as healthcare, education, entertainment, etc., and has greatly boosted the consumption of digital content and the innovation of user experience [2,3]. According to IDC and other authoritative organizations, the global active VR device users exceeded 60 million in 2023, and it is expected that by 2027, the global VR/AR market size will exceed USD 100 billion, with a compound annual growth rate of more than 30%, showing strong growth momentum and broad application prospects [4,5,6].
Reading, as the most basic way for human beings to acquire knowledge and information, is also undergoing a profound transformation of digitization and virtualization [7,8,9,10]. Although e-books and tablet reading devices have been popularized for many years, traditional digital reading still faces bottlenecks such as limited interactive experience and insufficient immersion. Digital libraries and virtual reading communities based on VR technology have emerged, aiming to provide users with a more immersive and interactive new reading experience [11,12]. For example, users can not only freely browse and borrow books in the virtual environment, but can also break through space limitations, and interact and share knowledge in real time with global bibliophiles, which greatly enriches the social dimension of reading and the function of cultural dissemination [13,14,15].
In addition, the outbreak of COVID-19 and the continued impact of the post-epidemic era have accelerated the digital transformation, prompting online learning and virtual socialization to become the norm, which has further spawned the rapid development of virtual reading platforms [16,17,18]. Against this backdrop, it has become particularly urgent and important to understand users’ behavioral motivations and their emotional experiences in VR reading environments, especially regarding how technological adaptation and emotional resonance interact with each other in order to influence users’ intentions to use them. Although most of the existing studies focus on hardware innovations and educational applications of VR technology, there is a lack of literature that systematically explores the psychological and behavioral mechanisms behind users’ intention to use [19,20]. Especially in the emerging field of virtual reading communities, the role of emotional factors such as emotional resonance and sense of belonging has not yet received sufficient attention and in-depth analysis, which restricts the optimization and sustainable development of user experience on digital reading platforms.
In view of this, this study builds a multivariate structural equation model based on three-dimensional perception theory, and is committed to (1) exploring the influence mechanism of external factors such as technology adaptation on the intention to use VR reading; (2) analyzing the mediating roles of emotional resonance and sense of belonging in virtual reading communities; (3) revealing the interactive influence paths of technological and affective factors as well as their behavioral driving mechanisms; and (4) providing theoretical support and practical guidance for the design and operation of digital libraries and virtual reading communities. This will provide theoretical support and practical guidance for the design and operation of digital libraries and virtual reading communities. This study enriches the theoretical framework of VR reading behavior by integrating technology adaptation theory and emotional mechanisms, fills the gap in the research of emotional factors, and closely matches the new needs of the digital reading environment driven by the epidemic, which has important academic value and wide application prospects.

2. Literature Review and Research Hypothesis

2.1. Usage Intention

The concept of intention originally stems from the field of psychology, where it denotes an individual’s subjective inclination triggered by external stimuli, which in turn motivates specific behavioral responses. Eagly [21] conceptualizes intention as a distinct cognitive activity separate from intrinsic attitudes, reflecting an individual’s conscious planning and preparedness for a given behavior. In the Theory of Planned Behavior (TPB), Ajzen [22] further posits that behavioral intention constitutes the immediate antecedent of action, with its strength being positively correlated with the likelihood of actual behavior. Within the domain of technology adoption, usage intention has emerged as a pivotal construct for evaluating whether users are willing to try, adopt, and continue utilizing a technological solution. This construct is extensively applied in the Technology Acceptance Model (TAM) and its extended frameworks, where it is typically defined as an individual’s subjective predisposition and future-oriented willingness to accept and engage with a product, service, or system. Influencing factors of usage intention can be broadly categorized into internal (e.g., perceived usefulness and perceived ease of use) and external (e.g., social influence and environmental support) dimensions. The empirical findings by Wang and Shin [23] demonstrate that in the context of metaverse-based educational platforms, personalized learning, situational pedagogy, and social influence all exert significant positive effects on users’ usage intention.
In digital environments, usage intention not only predicts the initial acceptance of emerging technologies, but also closely relates to sustained user engagement. This is particularly evident in applications involving immersive technologies, where factors such as perceived experience, interactive convenience, and social participation form critical antecedents to the formation of usage intention. In the present research context, usage intention is examined specifically within the application environment of VR digital libraries. By leveraging immersive VR technologies, VR libraries construct three-dimensional knowledge service spaces that encompass core functionalities of traditional libraries—such as document retrieval, collection browsing, personalized recommendation, and interactive learning—while significantly expanding users’ information acquisition and reading experiences through spatial navigation, multimodal interaction, and avatar-based social engagement. Compared to conventional web-based digital libraries, VR libraries emphasize spatial reading and immersive information retrieval, which more effectively enhance users’ perceived value and motivational readiness for platform adoption. Accordingly, this study defines usage intention as the user’s subjective psychological expectation and behavioral tendency to access, use, and continuously engage with digital library services in a virtual reality environment, driven by evaluations of both functional affordances and affective experiences of the platform.

2.2. External Influences

The concept of task–technology fit (TTF) was first introduced by Goodhue and Thompson [24], who identified task, technology, and fit as the three foundational components of the model. In this framework, task refers to the set of actions undertaken by an individual during the transformation of inputs into outputs through the use of an information system, while technology encompasses computer-based systems including hardware, software, data, and associated user support services such as training and documentation. As the model has evolved, scholars have provided varying interpretations of TTF. Dishaw [25] defined TTF as the degree of alignment between the functional capabilities of an information technology system and the requirements of user tasks. Gebauer [26] further conceptualized TTF as a diagnostic instrument for assessing whether a given information system adequately meets user demands, positively influencing the effectiveness of systems such as group support systems and management support systems. In the context of digital libraries, typical user tasks include information retrieval, knowledge construction, and interactive learning. Accordingly, a virtual reality system must accommodate these task requirements in its operational mechanisms, presentation logic, and interactive pathways to effectively stimulate user motivation for engagement. The alignment between VR system functionalities and task expectations is therefore critical to driving users’ willingness to adopt and continuously use the platform.
Concurrently, the Innovation Diffusion Theory (IDT) provides a cognitive perspective that complements TTF by emphasizing the importance of perceived technological attributes in adoption and diffusion processes. According to Rogers [27], an individual’s decision to adopt an innovation is influenced by their subjective perceptions of five key attributes: relative advantage, compatibility, complexity, trialability, and observability. These attributes are shaped not only by the inherent structural characteristics of the technology, but also by its perceived fit during actual use. In practical terms, when a VR-based digital library system is well-aligned with users’ core tasks—such as search, reading, and knowledge management—it enhances users’ perceptions of its relative advantage, fosters greater compatibility with prior experience, and reduces both complexity and uncertainty during usage. This dynamic illustrates how TTF can serve to amplify the five dimensions of IDT, thus facilitating the formation of usage intention. Based on TTF’s emphasis on task support and IDT’s focus on user perception, this study proposes the following hypotheses:
H1. 
External technological and social factors within the virtual community have a positive effect on usage intention.
H1a. 
Technology–task fit has a positive effect on usage intention.
Based on the previous discussion on the influence of technical factors on users’ willingness to use, this paper further introduces a social psychology perspective, focusing on how social norms influence users’ adoption of virtual communities through “peer recommendation”. According to the Theory of Planned Behavior (TPB), an individual’s behavioral intention is not only influenced by their own attitudes, but also by the perceived expectations of significant others. In virtual environments, such subjective norms are often manifested in the form of peer recommendations, i.e., suggestions or feedback on usage from family, friends, or members of the social circle. Peer recommendation, as a typical social influence mechanism, plays an important role in enhancing users’ trust and reducing the perception of uncertainty. Wang [28] found that compared to expert recommendations, acquaintance recommendations are more likely to inspire users’ trust and adoption motivation. In addition, when a majority of people in a social network recommend and use a certain technology at the same time, a “herd effect” is formed, and more users are motivated to follow through social pressure [29]. On the new platform of virtual reality digital libraries, the complexity of the technology interface and the limited experience of users make it easy to generate uncertainty. Peer recommendation not only provides empirical references, but also reduces users’ risk perception regarding the platform through the emotional trust mechanism, and enhances their willingness to adopt. Therefore, combining the path logic of TPB and SCT, this paper proposes the following hypothesis:
H1b. 
Peer recommendation has a positive effect on usage intention.
In addition to social influences, users’ perceived risks in evaluating new technologies are also important negative variables affecting their behavioral intentions. TAM and its extended model include perceived risks as one of the external inhibitors explaining users’ hesitations and reservations when confronted with new platforms. Among them, privacy and security risk is particularly critical, and this usually refers to problems such as identity theft and property loss caused by the leakage, misuse or unauthorized access of personal information and behavioral data. In highly interactive virtual reality environments, users are often required to provide account information, behavioral records, and even facial and movement data to enable immersive experiences and content recommendations. Such high-intensity data exposure inevitably triggers privacy anxiety. The study points out that data leakage, system vulnerability, and permission issues in data sharing are the core factors leading to decreases in users’ sense of security [30,31,32]. Miyazaki [33] found that when users perceive privacy risks in a platform, their willingness to participate and adopt significantly decreases. From the perspective of Innovation Diffusion Theory (IDT), privacy risks also weaken users’ perceptions of the system’s comparative advantage and compatibility, while increasing the perception of complexity, which further depresses the motivation to use. Therefore, privacy and security risk is not only a negative belief variable in technology adoption, but also a mode of cognitive resistance. Based on this, this paper proposes the following hypotheses:
H1c. 
Privacy and security risk has a negative effect on usage intention.
With the widespread proliferation of concepts such as VR, AR, and “meta-universe”, immersion has re-emerged as a central variable of academic and practical interest. As early as the 1990s, Slater [34] pointed out that immersion is a capability determined by the properties of a system, which can trigger the user’s sense of presence by means of immersive displays, interaction mechanisms, and sensory overlays. Since then, a large number of studies have explored the components and behavioral impacts of immersive experiences from technical, psychological and perceptual dimensions [35].
Immersion is not only an enveloping experience of sensory input, but it also reflects the psychological state of “being there” that users feel in virtual environments. Norton et al. [36] suggested that immersion can be quantified by indicators such as sensory range and attention span, and Varlamov [37] pointed out that a high level of immersion may also cause changes in body perception, emphasizing the impact of immersion technology on the cognitive system. Varlamov pointed out that a high level of immersion may also cause changes in body perception, emphasizing the impact of immersion technology on the cognitive system. In VR digital libraries, users need to complete information retrieval, reading and interactive learning through immersive technology, and the depth of their immersion experience is not only affected by the system performance, but also directly related to the degree of their psychological participation and cognitive input. Therefore, this paper defines the perception of immersion as the comprehensive manifestation of the sense of presence and concentration experienced by users in the VR environment. According to Innovation Diffusion Theory (IDT), the user’s acceptance of a new technology depends largely on his or her subjective perception, especially emotional involvement and cognitive immersion. When the sense of immersion is strong, users are more likely to generate positive emotions and value judgments, thus enhancing the motivation and willingness to continue using. Based on this, the following hypotheses are proposed:
H1d. 
Perceived immersion of VR has a positive effect on usage intention.

2.3. Internal Influences

When exploring the factors affecting users’ willingness to use, in addition to external technical attributes and social influence mechanisms, users’ own psychological motivations should not be ignored. As a typical online community platform, user behavior in virtual book communities is often driven by internal psychological mechanisms such as self-expression and emotional connection. Therefore, this paper introduces two key variables, “self-expression” and “emotional resonance”, to explore their role in the formation of willingness to use.
Originally proposed by Rheingold [38], virtual communities are defined as social aggregations in which individuals exchange information, communicate emotionally, and build relationships through the Internet. Bagozzi et al. [39] further pointed out that a virtual book community is a digital space in which users communicate, recommend, and interact with each other around their common literary interests. Among them, self-expression mainly refers to the expression of reading opinions and emotional experiences by users in the form of comments, book reviews, discussions, and so on. This kind of expression not only promotes the interaction among members, but also enhances their sense of identity and participation in the community. At the same time, emotional resonance refers to the emotional resonance formed in the interaction between users, which is essentially a collective emotional coordination mechanism [40]. When users freely share their emotions and perceptions in a community, other members may have similar emotional reactions, which may enhance their identity and belonging, and thus promote the formation of community cohesion. Suh’s [41] study shows that self-expression can significantly enhance members’ autonomy and sense of recovery, which in turn improves their willingness to contribute and the quality of interactions. In Zhang’s study on psychological security in virtual communities, Zhang pointed out that an increased sense of psychological security can promote members’ continuous knowledge-sharing behaviors, and an increase in such behaviors can further enhance the emotional resonance within the community [42]. Therefore, in virtual book communities, self-expression is not only a core way to stimulate users’ intrinsic motivation, but also a key mechanism to trigger emotional resonance and enhance platform stickiness. Based on this, the following hypotheses are proposed in this paper:
H2. 
Psychological mechanisms within the virtual community have a positive effect on usage intention.
H2a. 
Virtual book forums’ self-expression has a positive effect on emotional resonance.
In virtual book communities, users’ motivation to participate is not only driven by rational cognition, but emotions and perceptual experiences also play a key role. According to the affective–cognitive–behavioral theory, emotional reaction is an important antecedent variable in the formation of behavioral intention, which can influence the individual’s evaluation of the situation, as well as their motivational arousal and behavioral choice. In the virtual community environment, users share their reading experience through book reviews, exchanges of opinions, and other forms of empathy with others. This kind of emotional synchronization experience, i.e., emotional resonance, not only enhances users’ sense of literary engagement, but also deepens their trust in and reliance on the platform. The psychological connection established by empathy is often regarded as an important foundation for users’ continued use and deeper engagement. Horng [43] points out that users’ motivation to participate is influenced by trust, reward mechanisms, and group identity, and emotional interactions are an important vehicle for driving these factors. Jin et al. [44] also found that users’ satisfaction and sense of belonging to a virtual community are key predictors of their intention to continue to use the platform, with emotional resonance playing an important role in mediating this. Resonance plays a mediating role in enhancing users’ psychological belonging and behavioral commitment. Therefore, emotional resonance not only reflects the capacity for emotional connection between users, but also bridges the cognitive channel between emotional experience and platform stickiness, and becomes an important psychological mechanism for promoting the intention to use. Based on this, the following hypothesis is proposed:
H2b. 
Emotional resonance has a positive effect on usage intention.
At the same time, users’ emotional experience in virtual book communities may be further transformed into a sense of belonging, i.e., an emotional identification with and connection to the community. According to Maslow’s hierarchy of needs theory, belonging is one of the basic social needs of human beings, and the degree of its satisfaction directly affects the behavioral patterns of individuals in a group. Baumeister [45] further defines belonging as the dual psychological expectations of being “accepted” and “needed” in a group, emphasizing its role in the construction of community relationships. Virtual book forums’ sense of belonging refers to the emotional connection and sense of identity felt by individuals in virtual book communities. In virtual book forums, when users interact emotionally and express their values around a certain literary work, a collective emotional resonance will be generated, and this kind of empathy-driven interactive behavior will lead to the formation of a stronger community emotional connection among users, thus enhancing their sense of belonging and identity. Zhao [46] confirmed that emotional resonance can further increase the level of belonging by enhancing trust, identity and psychological distance among members, and can promote more frequent community participation behaviors. In summary, emotional resonance is important in encouraging users to establish psychological belonging to the community. Based on this, the following hypothesis is proposed in this paper:
H2c. 
Emotional resonance has a positive effect on virtual book forums’ sense of belonging.
The continuity of user behavior not only depends on the improvement of external functions and the frequency of interaction, but is also rooted in their cognitive evaluation and the identity of the community. In the virtual community environment, on the basis of emotional resonance, users tend to further construct rational cognition and belonging judgments towards the community. Specifically, self-expressive behaviors in the virtual book community, such as writing book reviews, reading recommendations, and sharing emotions, not only satisfy the users’ individual needs for expression, but also provide opportunities for resonance and feedback from others in the community. This kind of self-expression behavior can be regarded as the process of users actively constructing the meaning and identity of the community. On the one hand, self-expression strengthens the individual’s emotional connection to the community, and enhances the depth and frequency of social interactions; on the other hand, it also encourages users to participate in community affairs more frequently, which enhances the sense of belonging to the group. Research has provided empirical support for this path. Wu [47] found that users’ sense of belonging and willingness to participate in a virtual brand community were significantly enhanced through the dual interaction networks of “user–user” and “user–platform”. Dholakia [48], from the perspective of identity, pointed out that self-expression can strengthen the identity integration of virtual communities, which in turn enhances members’ sense of belonging and behavioral commitment. This viewpoint is also reflected in the virtual book community context; members express themselves to attract the empathy of like-minded users, thus building emotional identity and community belonging through continuous interaction. In summary, self-expression is not only the starting point of individual behavior, but also the psychological motivation that promotes belonging and continuous participation. Based on this, the following hypothesis is proposed:
H2d. 
Virtual book forums’ self-expression has a positive effect on virtual book forums’ sense of belonging.
The role of sense of belonging in virtual book communities is becoming increasingly prominent as user participation deepens. Sense of belonging is the recognition and acceptance that users feel in the community, which can prompt short-term interactions to be transformed into continuous use behavior. According to Maslow’s hierarchy of needs theory, when the basic needs are satisfied, individuals tend to seek social contact and emotional support, and virtual communities are significant places for meeting this need. When users perceive that the platform provides valuable content, stable social relationships and interest fulfillment, they will regard it as part of their emotional belonging, which will enhance their willingness to use and platform dependence. A sense of belonging also reduces the tendency to explore alternative platforms, and increases user stickiness and loyalty. Blanchard [49] points out that a sense of belonging significantly increases the quality of interactions and the frequency of knowledge sharing in professional virtual communities by reinforcing community norms and fostering emotional recognition among members. This belonging mechanism stimulates both the cognitive engagement and the emotional attachment of members, thus making their behavioral intentions more sustainable and proactive. Based on this, this paper proposes the following hypothesis:
H2e. 
Virtual book forums’ sense of belonging has a positive effect on usage intention.

2.4. Psychologically Mediated Mechanisms

Sense of belonging, as a composite psychological state integrating cognitive appraisal and affective attachment, may play a key mediating role in multiple psychological mechanism pathways. Specifically, when individuals interact with others through self-expression in virtual book communities, they tend to stimulate affective resonance, i.e., the emotional experience of empathizing with others. Such resonance not only enhances users’ emotional identification with the community culture, but also helps them to build a psychological feeling of “being accepted” and “belonging to it”. According to the affective–cognitive–behavioral theory, emotional experience can be transformed into behavioral motivation through the cognitive evaluation of the environment. In this framework, emotional resonance promotes community identity and emotional engagement, making it easier for users to form a sense of belonging, which, as an internalized perception of the meaning of the community, further translates into a stronger willingness to use. This psychological chain shows that the sense of belonging is not only an endpoint variable, but also an important bridge between users’ emotional experience and behavioral motivation. Therefore, in the path of “emotional resonance–sense of belonging–willingness to use”, sense of belonging serves as the intermediary link between emotional experience and behavioral decision-making, such that individual’s social emotion gradually precipitates into a continuous motivation to use the platform. Therefore, this study further proposes the hypothesis of the mediating effects of sense of belonging and emotional resonance in different paths, thus deepening the understanding of the intrinsic mechanism of users’ behavioral motivation.
H3. 
Emotional resonance and sense of belonging serve as mediating variables in the motivational pathways of user engagement in virtual book communities.
H3a. 
Virtual book forums’ sense of belonging positively mediates between emotional resonance and usage intention.
H3b. 
Emotional resonance positively mediates the relationship between virtual book forums’ self-expression and virtual book forums’ sense of belonging.
H3c. 
Emotional resonance positively mediates the relationship between virtual book forums’ self-expression and usage intention.

2.5. Theoretical Basis of the Hypothesis

2.5.1. Technology–Task Fit Theory and Innovation Diffusion Theory

The technology–task matching (TTF) theory, proposed by Goodhue [50], emphasizes that whether the technology can effectively support the user’s tasks is the key to its adoption. In VR library scenarios, if the system can match the user’s tasks in information retrieval, resource browsing, and interactive learning, it is easier for the user to perceive its utility, and this will increase their willingness to use it. Therefore, TTF is included in this study as an external technical factor. Innovation Diffusion Theory (IDT), proposed by Rogers [51], states that whether users adopt a new technology depends on their subjective perception of five attributes—comparative advantage, compatibility, complexity, trialability and observability. Different from TAM, UTAUT, and other models that focus on the path from attitude to behavior, IDT focuses more on the cognitive attributes at the perception level, which is complementary to TTF in terms of the task–technology interaction mechanism. Especially in VR scenarios, IDT emphasizes perceptual complexity, compatibility and trialability, which are the key response dimensions by which users evaluate technology suitability. Lu et al. [52] found that immersion and trialability significantly affect users’ willingness to adopt VR platforms, which further verifies the effectiveness of IDT in explaining users’ behaviors in the virtual environment. Therefore, this paper combines TTF with IDT to construct a theoretical foundation centered on task supportiveness and perceived attributes to explain the formation mechanism of users’ willingness to use VR libraries.

2.5.2. TAM and Perceived Risk Expansion

The Technology Acceptance Model (TAM), proposed by Davis [53], emphasizes the joint influence of perceived usefulness (PU) and perceived ease of use (PEOU) on users’ behavioral intentions, with PU referring to users’ beliefs that technology can improve their performance and PEOU reflecting the simplicity of the process of using technology. TAM focuses on the mechanism of cognitive belief formation, and it is one of the classic theories for understanding users’ behavior as regards technology adoption. With the development of the model, perceived risk is gradually included in the extended model as an important inhibitory variable to be considered. Perceived risk is especially prominent in virtual environments, involving dimensions such as privacy leakage, data misuse, identity theft, etc., and significantly affects user attitudes and behavioral intentions. Mohammadi [54] empirically found that system quality and security perceptions indirectly affect usage intention by influencing PU.
Privacy risks are particularly sensitive in the VR library context. The system’s collection of behavioral data and biometrics is prone to trigger users’ surveillance anxiety, which in turn inhibits their adoption intentions. Therefore, this paper incorporates them as negative external variables into the model to support H2b. On the other hand, the unique immersive experience in VR environments also constitutes a key extension of TAM. Immersion is reflected in the user’s sense of presence and mental focus in the virtual space, which not only enhances the depth of experience, but also improves the perceived value of the technology. Therefore, this paper introduces “immersion perception” as a positive variable to support H2c and further improve the theoretical explanation of the willingness to use path.

2.5.3. Theory of Planned Behavior and Social Influence Mechanisms in a Social Cognitive Perspective

Ajzen [55] proposed the TPB model based on the Theory of Reasoned Action (TRA), which suggests that an individual’s behavioral intentions are influenced by a combination of three types of factors—behavioral attitudes, subjective norms, and perceived behavioral control. Subjective norms are often manifested as recommendations, encouragement, or imitative pressure from peers, friends, or social circles, specifically peer recommendations. Peer recommendation, as a typical social mechanism of influence, has been shown to be significantly influential in numerous technology adoption studies [56]. The explanatory path of subjective norms in the TPB model can also be reinforced by Social Cognitive Theory (SCT). Bandura [57] proposed under SCT that individuals’ behaviors are not only influenced by direct experience, but are also driven by alternative experiences, i.e., individuals observe the consequences of others’ behavior to form their own behavioral expectations. In the VR digital library usage scenario, users often lack sufficient a priori experience when facing novel and complex system interfaces and diverse technical features, and thus are more likely to be influenced by the behaviors and attitudes of the people around them. Therefore, based on the integrated perspective of TPB and SCT, H2a is supported.

2.5.4. Internal Psychological Mechanisms in Virtual Communities

Self-determination theory (SDT), proposed by Deci [58], emphasizes that individual behavior is motivated by three basic psychological needs—autonomy, competence, and belongingness. In virtual book communities, users obtain social feedback and psychological satisfaction through self-expression behaviors such as book reviews and recommendations, which motivate continuous participation. Lee JM [59] found that self-expression enhances users’ sense of autonomy and restoration, which is a key prerequisite for the construction of emotional participation and belonging, supporting H3a and H3c proposed in this paper. At the level of emotional mechanisms, the emotional resonance theory proposed by McDonnell [60] points out that individuals’ behaviors in a group are based on the following three basic psychological needs—autonomy and sense of competence, and belonging. The theory points out that individuals can form deep emotional synchronization in group behavior. In virtual book communities, interactions between readers around literary works often stimulate empathy and identification experiences, and strengthen community belonging. Horng [61] found that affective resonance significantly enhances users’ willingness to participate and the frequency of interaction, and constitutes an important mediator between users’ behaviors and psychological responses, which supports H3b, H3c. In terms of the attribution mechanism, this paper draws on Maslow’s hierarchy of needs theory, in which the “belongingness” is a key element of the “belonging” mechanism. Further, “belonging and love” are at the core of the hierarchy of needs above basic physiological safety. Zhang Y [62] points out that users gain the experience of belonging in reading empathy and interaction, which not only enhances the depth of engagement, but also strengthens loyalty and stickiness to the platform. Blanchard et al. [63] showed that belonging significantly affects the frequency of platform usage and community stickiness in virtual communities, supporting H3 and H3a. In addition, in order to reveal the formation process of users’ psychological motivation, this paper introduces the three-dimensional affective–cognitive–behavioral theory, which divides the user decision-making process into the three phases of emotional experience, cognitive evaluation and behavioral response [64]. Under the framework of this study, users are triggered into emotional resonance through self-expression, and then form belonging identity and transform it into usage behavior, constructing the path model of “Self-expression → Emotional resonance → Sense of belonging” (H3a–H3c). Based on Web of Science, Scopus and Google Scholar, this study screened the highly cited empirical literature published since 2000 to ensure the systematicity and representativeness of the theoretical review; the theoretical correspondence is shown in Table 1 and the structural model is shown in Figure 1.

3. Methodology

3.1. Data Collection

In this study, a strict phased sampling method was used to select individuals with real VR reading experience as the research subjects. Before the survey was implemented, the research team first conducted a systematic pre-survey (n = 32), and based on the pre-survey results, the questionnaire was optimized in multiple dimensions, as follows: (1) question items with a critical ratio (CR value) of less than 3.0 were eliminated through item analysis; (2) cognitive interviews were used to correct expressions with ambiguity of comprehension; and (3) Cronbach’s α coefficient test was performed to ensure that the reliabilities of the various scales were all > 0.7. The formal survey was conducted in the vicinity of six large VR experience shops in Beijing, Shanghai, Nanjing, and Shenzhen, and the site selection was based on the findings of the field pre-survey that such venues have more than 2000 average weekly VR users and regularly hold VR offline activities, which can attract common VR users. Respondents are required to have completed ≥3 VR reading experiences in the last 6 months, verified by platform logs or device usage records. If the respondent does not have his/her own VR device with him/her, the authenticity of the respondent will not be affected. If the respondent does not have his/her own VR device with him/her, the authenticity of his/her VR reading experience will be verified by using Rome standard questions, such as “Please describe the way of adjusting the sharpness of the text display in your last experience”.
Sampling was carried out using a temporal–spatial double random method, as follows: questionnaires were distributed at 15 min intervals during weekday/weekend sessions (9:00–21:00) according to the systematic sampling principle. A total of 350 questionnaires were distributed in the study, 331 were recovered (94.57% recovery rate), and 307 valid questionnaires were obtained after rigorous data cleaning, excluding samples with regular answers, questions that did not pass the attention detection test, and samples with VR use <15 min, etc., with an effective recovery rate of 92.75%. All data collection processes followed the ethical guidelines of the Declaration of Helsinki and were approved by the Institutional Ethics Review Board (approval number: NHU-2024-06-06).

3.2. Measurement of Variables

The English scale was translated by a teacher with a high level of English proficiency in English majors, and the translation was repeated to ensure that the semantic meaning of the questionnaire items was correct. The questionnaire was in the form of a 5-point Likert scale, with 1–5 ranging from “Strongly Disagree” to “Strongly Agree”.
This study’s measurement of virtual book forums’ self-expression drew on the Authentic Self-Expression Scale for Social Networks developed by Mckenna et al. [65], and modified some of the question items in the Chinese context to form a 3-item scale for self-expression in virtual book forums, such as “I feel that I express aspects of myself in the VR book forums in a way I haven’t expressed them in my offline exchanges”. In this study, the measurement of emotional resonance was borrowed from the mature scale of Wang et al. [66], and the 3-item scale for emotional resonance was formed after the censoring process, such as “VR reading makes me imaginative about the world”. The measurement of virtual book forums’ sense of belonging in this study draws on Strayhorn et al.’s [67] Social Sense of Belonging Scale, which emphasizes the individual’s perceived connection to and acceptance of other individuals in the environment, which is in line with the content of this study, and this study retains one item for each of the five dimensions of Social Identity, Social Security, Social Sense of Achievement, Social Interaction, and Social Cognition, while modifying the nomenclature to form a five-item scale for virtual book forums’ sense of belonging, such as “I am happy to discuss social issues with my fellow readers through the VR book community.”
The measurement of perceived VR immersion in this study synthesizes the multifaceted connotations explored by previous scholars on VR immersion, and combines the measurement methods of Voicu et al. [68] and Charlene et al. [69] on perceived immersion to integrate the three dimensions (authenticity, functionality, and coupling) of VR immersion to ensure that its core connotations are fully observed, and finally forms a 3-item scale for VR immersion perception, e.g., “When experiencing reading using VR technology, I was so completely immersed in it that I even forgot about the real environment around me”. The measure of task–technology fit in this study was borrowed and adapted from the research scales of Goodhue et al. [70] and Klopping et al. [71]. In this paper, we streamlined the scales of the former, and finally formed a 3-item scale for task–technology fit in this study, with scales such as “The service provided by VR Reading is appropriate”. The study of peer recommendation was based on the mature scale of Walsh et al. [72]. In this study, the measures of “trust in friends” and “recommendation to buy” dimensions were eliminated from the original scale, and a 3-item scale for peer recommendation was formed, with items such as “I like to ask for product information from my friends”. The measurement of privacy and security risk in this study was based on the well-established scale of Sreya et al. [73]. Their study focuses on consumers’ concerns about the purpose and use of user information collected by smart devices, which is very close to the topic of this study—“I worry that VR software platforms include SteamVR, Meta Quest, and local VR ecosystems with embedded social and recommendation features will analyze my social relationships and life trajectory”. The specific situation is shown in Appendix A.
Usage intention is a mature variable in the current research in various fields; the measurement of usage intention in this study draws on Agarwal et al.’s [74] scale, forming a 3-item measurement scale for usage intention in this study, such as “I will often use VR reading products”. The Cronbach’s Alpha coefficients for virtual book forums’ self-expression, emotional resonance, virtual book forums sense’ of belonging, perceived VR immersion, task–technology fit, peer recommendation, privacy and security risk, and usage intention were examined to be 0.830, 0.820, 0.881, 0.839, 0.798, 0.878, 0.908, and 0.914, and the Cronbach’s Alpha coefficients of each variable were found to be greater than the criterion of 0.7, indicating that the variables have good internal consistency reliability.

4. Findings

4.1. Descriptive Analysis

This study describes and analyzes the basic situation of the respondents in terms of gender, age, monthly income, visual problems, curiosity, pace of life, and personality traits, respectively, as shown in Table 2, which shows that the sample of this study is representative.

4.2. Common Methodological Biases

In this paper, AMOS23.0 has been used for overall data analysis. In this study, the Harman one-way test was used in the common method deviation test. The results show that there were eight factors with eigenvalues greater than 1, with a total explained variance of 77.063%, and the first principal factor explained 31.521% of the variance, which is less than the critical criterion of 40%. Therefore, there is no serious common methodological bias in this study.

4.3. Exploratory Factor Analysis and Validation Factor Analysis

The KMO measure and Bartlett’s test were employed as they directly assess the fundamental assumptions of factor analysis, as follows: sampling adequacy for dimension reduction (KMO > 0.7) and non-random covariance structure (Bartlett’s significance). While other tests like Mardia’s multivariate normality assessment exist, they were unnecessary given our study context, as follows: (1) maximum likelihood estimation with robust standard errors mitigates normality concerns, (2) the cross-sectional design eliminates sphericity testing requirements, and (3) our sample size ensures stable parameter estimates. These methodological choices align with contemporary factor analysis practices for Likert-scale data. This study continued with exploratory factor analysis using SPSS 23.0 for KMO and Bartlett’s ball test for the scales, and the results are shown in Table 3.
From Table 3, we infer a KMO = 0.880, which is greater than 0.7, and the Bartlett’s spherical test value is significant (Sig. < 0.001), indicating that the questionnaire data meet the prerequisite requirements of factor analysis. Therefore, further analysis was carried out, and the principal component analysis method was used for factor extraction. The common factor was extracted with the characteristic root greater than 1 as the factor, and the factor analysis was carried out with the variance-maximizing orthogonal rotation for factor rotation. The analysis results are shown in Table 4.
The rotation of the variables in this study yielded a total of eight factors with a total explanatory power of 77.063% greater than 50%, indicating that the eight factors screened were well represented.
As can be seen in Table 5, the factor loadings of each measurement question item in this study are all greater than 0.5, and the cross loadings are all less than 0.4, while each question item falls into its corresponding factor, and the variables in this study have good construct validity. There are eight dimensions for each of the variables in this study, which contain 26 measurement questions, and after performing the validated factor analysis using AMOS23.0 (Table 6), it can be seen that the CMIN/DF is 1.198, which is less than the standard of less than 3; GFI, AGFI, NFI, TLI, IFI, and CFI reach the standard of more than 0.9, and the RMR is 0.053, which is less than 0.08. the RMSEA is 0.025 less than 0.08, and each fitting index meets the general research standard, so it can be considered that the model used in this study has good fit.
As shown in Table 7, all constructs in this study demonstrate strong convergent validity, with standardized factor loadings exceeding 0.6, composite reliabilities (CR) above 0.7, and average variance extracted (AVE) values surpassing 0.5. Specifically, the factor loadings range from 0.727 to 0.910, CR values from 0.800 to 0.915, and AVE values from 0.571 to 0.781, confirming that each variable meets the thresholds for convergent validity.

4.4. Differential Validity

The present study used the more rigorous AVE method to assess the discriminant validity, whereby the AVE open root sign of each factor had to be greater than the correlation coefficient of each paired variable, indicating that there was discriminant validity between the factors. The AVE open root sign of each factor was tested to be greater than the standardized correlation coefficient off the diagonal, so this study still has differential validity, and the diagonal downward triangles are the correlation coefficients—see Table 8 for details.

4.5. Hypothesis Testing

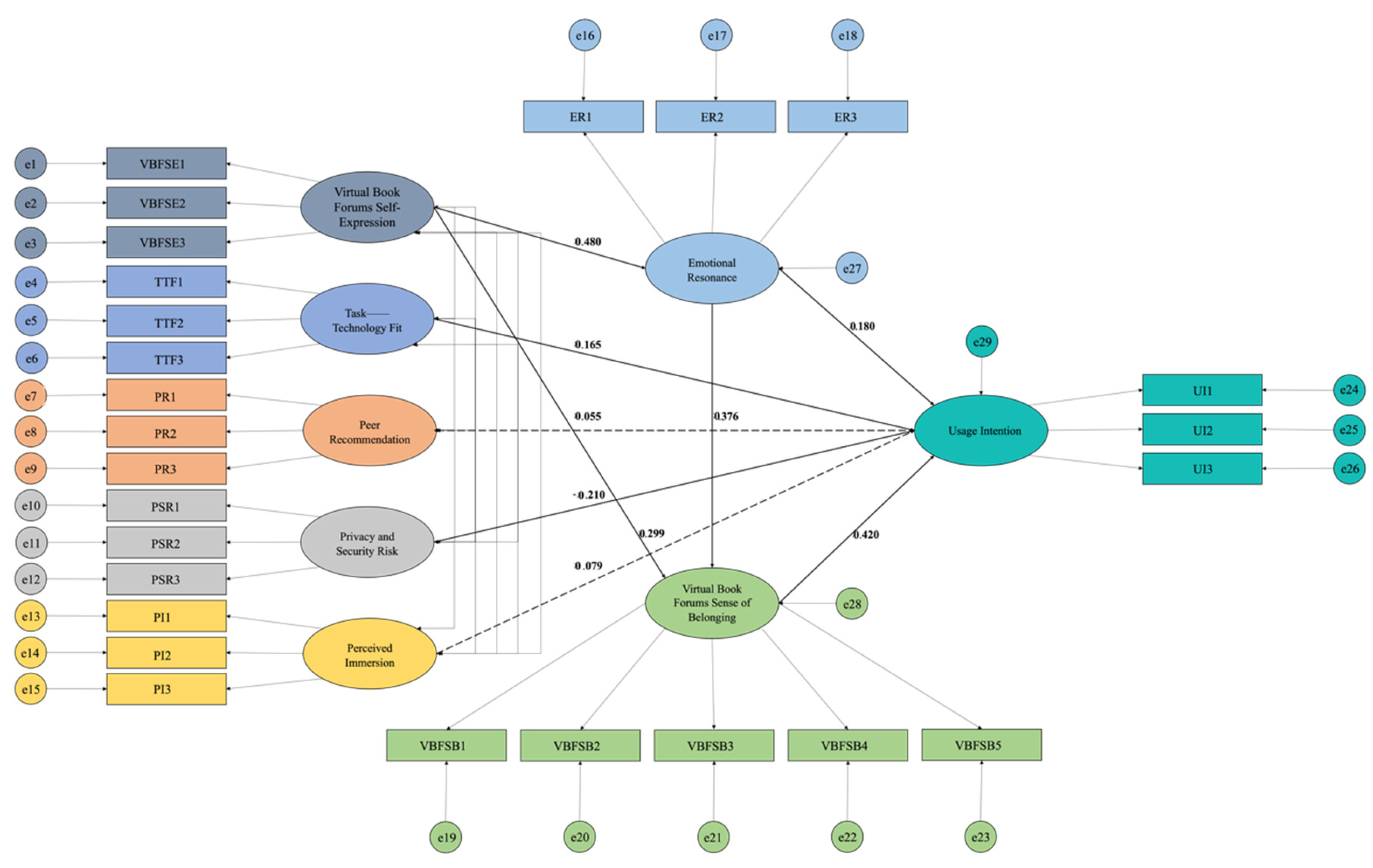
In this study, AMOS23.0 was utilized to perform the calculations and the estimation was performed using the maximum likelihood method, while the results are displayed in Figure 2. From Table 9, it can be seen that the model CMIN/DF of this study is about 1.200, which is less than the standard of less than 3. GFI, AGFI, NFI, TLI, IFI, CFI all reached the standard of more than 0.9, the RMR was 0.065, which is less than 0.08, the RMSEA is 0.026, which is less than 0.08, and all the fitting indexes are in line with the general standard of the study, so it can be considered that this model shows good fit. As shown by the path coefficient test (Table 10), virtual book forums’ self-expression has a significant positive effect on emotional resonance (β = 0.480, p < 0.05), and the hypothesis is valid; virtual book forums’ self-expression has a significant positive effect on virtual book communities’ sense of belonging (β = 0.299, p < 0.05), and the hypothesis is valid; and emotional resonance has a significant positive effect on virtual book forums’ sense of belonging (β = 0.299, p < 0.05); further, belonging (β = 0.376, p < 0.05) has a significant positive effect, and the hypothesis is valid; task–technology fit has a significant positive effect on usage intention (β = 0.165, p < 0.05) and the hypothesis is valid; peer recommendation has a significant positive effect on usage intention (β = 0.055, p > 0.05) and the hypothesis is not valid; privacy and security risk has a significant negative effect on usage intention (β = −0.210, p < 0.05) and the hypothesis is valid; the perceived immersion of VR does not have a significant effect on usage intention (β = 0.079, p > 0.05) and the hypothesis is not valid; and emotional resonance has a significant positive effect on usage intention (β = 0.180, p < 0.05) and the hypothesis is valid; virtual book forums sense of belonging has a significant positive effect on usage intention (β = 0.420, p < 0.05), the hypothesis is valid.
In addition to these primary constructs, the model incorporated seven control variables—gender, age, monthly salary, visual issues, psychology of curiosity, pace of life, and personality trait—to examine their effects on UI. Specifically, gender (β = 0.004, p = 0.939), age (β = 0.002, p = 0.972), monthly salary (β = −0.084, p = 0.143), psychology of curiosity (β = 0.036, p = 0.526), pace of life (β = −0.072, p = 0.207), and personality trait (β = −0.076, p = 0.184) did not reach significance, suggesting that these demographic and contextual factors were not influential in predicting UI in this model. Further, visual issues (β = −0.113, p = 0.049) showed a slight negative correlation with UI, indicating that visual issues can have some negative association with UI.

4.6. Mediated Effects Test

The Bootstrap method was used in this study to test for mediation effects. According to the classical mediation effect test idea proposed by Baron and Kenny [75], the sign of the existence of a mediation effect is that it does not contain a zero value within the confidence interval calculated by Bootstrap repeated sampling. Specifically, in this study, using AMOS23.0 software, 5000 Bootstrap sampling was conducted to calculate the 95% confidence level of the two confidence intervals of bias-corrected and percentile, and the results are detailed in Table 11.
As can be seen from the table, the mediation effect of each path is significant, and the specific value of the mediation effect and its 95% confidence interval do not contain 0. In this study, the total mediation effect of VBFSE on UI is 0.288, with a confidence interval of [0.21, 0.373], which indicates that the total effect is significant. The mediation effect of VBFSE on UI through ER is 0.087, with a confidence interval of [0.03, 0.158], which is significant; the mediation effect of VBFSE via VBFSB on UI is 0.126, with a confidence interval of [0.062, 0.208], which is significant; and the chained mediation effect of VBFSE via ER and then via VBFSB on UI is 0.076, with a confidence interval of [0.041, 0.137], which is significant. In summary, both ER and VBFSB play a significant mediating role between VBFSE and UI, verifying the validity of the research hypothesis.

5. Analytical Discussion

5.1. Influence of External Variables on Willingness to Use

This study investigates the influence of external variables within the virtual library community on users’ usage intention. The results indicate that perceived privacy and security risks exert a significant negative effect on usage intention, whereas peer recommendation and perceived immersion do not demonstrate a statistically significant impact.
In this study, we find that privacy and security risks have a significant negative effect on users’ willingness to use, which is closely related to the dimensions of “comparative advantage” and “compatibility” in the theory of diffusion of innovations [76]. In VR digital libraries and virtual book communities, platforms often rely on a large amount of personal behavior and preference data to build immersive experiences. However, in the absence of a transparent data management mechanism, users’ concerns about information leakage, identification and other risks will directly inhibit their motivation to adopt the technology. Therefore, developers need to attach great importance to privacy governance design and enhance users’ trust in the security of the platform in order to achieve widespread adoption while improving functionality. Meanwhile, technology–task matching degree shows a significant positive effect on the willingness to use, verifying the applicability of TTF theory in immersive knowledge platforms [77]. When VR technology can effectively support users to complete information tasks such as searching, reading, and annotating, the immersion and interactive experience it brings will enhance cognitive efficiency, stimulate interest in use, and thus increase acceptance. This finding has important implications for the development of VR digital libraries: platform construction should not stop at formal innovation, but should integrate interactive technologies around users’ reading behaviors in depth, and promote a high degree of compatibility between system functions and users’ tasks.
However, the study also found that peer recommendation and the perception of immersion did not have a significant effect on willingness to use. On the one hand, the VR book community is a highly personalized information space, and users are more likely to make decisions based on personal experiences and professional evaluations rather than the opinions of others. On the other hand, although immersion is an important indicator of VR design, it may constitute an obstacle to use if the operation is cumbersome, the content is insufficiently adapted, or physiological discomfort is triggered. This suggests that “immersion” alone is not enough to drive usage, and that system stability, content quality, and ease of interaction are the core considerations affecting users’ actual willingness to use [78]. From the perspective of digital library system development, the above findings emphasize two directions: first, we need to build an immersive platform architecture with task fit and data security mechanisms; second, we should avoid excessive preconceptions about the efficacy of immersive technologies, and return to the logic of optimizing functionality based on user value and ease of operation.

5.2. Impact of Internal Variables on Willingness to Use

This study further explored the influence of users’ internal psychological factors on willingness to use in a virtual book community. The results show that sense of belonging was the only internal variable that had a significant positive effect on willingness to use, while emotional resonance and self-expression did not demonstrate a statistically significant direct influence path.
Sense of belonging plays a key role because of its role at the intersection between cognition and emotion [79]. In digital reading platforms, users often form communication links based on their interests, and the sense of belonging thus becomes an important psychological motivation for sustained participation. This psychological state is not only reflected in the mutual identification among community members, but also covers the users’ trust and satisfaction with the overall environment of the platform. The study verifies that the sense of belonging can be effectively transformed into platform stickiness in virtual book communities, thus enhancing users’ long-term willingness to use the platform. For the system design of digital libraries, this finding has an important implication, as follows: the development of digital libraries should not be limited to the digitization of resources and technological upgrading, but also needs to build the emotional belonging structure and cognitive identity mechanism of users simultaneously. This means that future library platforms should not only provide efficient information services, but also encourage users to form long-term cultural connections and social embedding in them. The platform can enhance the sense of community and belonging through virtual book clubs, interest groups, long-term reading tasks, cross-user book lists, and other community function modules, helping to build a three-dimensional “user–user–platform” reading ecology.
In contrast, emotional resonance and self-expression did not show a driving effect on willingness to use. This may reflect that the current virtual book community is still dominated by content consumption in its interaction design and functional architecture, and has not yet fully activated the emotional feedback mechanism among users. In other words, the occurrence of emotional connection still relies on relationships outside the platform or offline recognition, rather than the guidance and support of the internal mechanism of the system. Therefore, in the future, digital libraries should consider the “fluidity of users’ emotions” and the “constructiveness of social interactions within the platform” in the design of their services, instead of only satisfying the instrumental path of use. We can explore the introduction of a recommendation system based on co-reading sentiment analysis, an open book review wall, AI-driven content resonance triggers and other functions, so that users’ expressive behaviors can trigger more feedback, activate the resonance mechanism, and thus promote community cohesion.

5.3. Discussion of the Role of Intermediaries

Virtual book community belonging plays a positive mediating role between emotional resonance and willingness to use the most book community. Community theory emphasizes that an individual’s sense of belonging and identity in a group has a significant impact on his or her behavior and attitude [80]. Community is not only a place for social interaction, but also a space for members to form emotional ties and mutual support. When individuals feel a sense of belonging in a community, they will participate more actively in the activities of the community and enhance their loyalty and willingness to use the community. In the virtual book community, users trigger emotional interactions by sharing reading experiences, expressing opinions, and other behaviors, and when such interactions form resonance, they are transformed into an emotional experience of being understood and recognized. This emotional resonance further encourages users to establish a stronger sense of psychological belonging to the community, which in turn enhances their motivation to continue using the platform. In other words, the sense of belonging is an important psychological mechanism connecting the emotional experience and behavioral intention. The sense of belonging not only satisfies users’ need for social connection, but also enhances their identification with and loyalty to the community, which strengthens the behavioral intention of continued participation.
Emotional resonance plays a positive mediating role between self-expression in the virtual book community and sense of belonging in the virtual book community. Specifically, by expressing themselves in the community, users were able to create emotional resonance with other users. This emotional resonance makes users feel understood and supported, thus forming an emotional connection and enhancing their sense of belonging to the community. In addition, emotional resonance promotes interaction and communication among community members. When users express themselves in the community, emotional resonance makes other users more willing to participate in interactions, responses and discussions. This positive interaction not only increases the emotional bond between users, but also strengthens the cohesion of the virtual book community. Finally, it satisfies users’ emotional needs. Emotional resonance makes users feel the fulfillment of their emotional needs in the process of self-expression. When users’ emotions are responded to and understood, they feel accepted and recognized, and this satisfaction further enhances their sense of belonging to the community.
The establishment of this series of mediating paths provides profound insights into the design of digital libraries and virtual book communities. Currently, many digital libraries are still mainly oriented towards content provisioning and functional retrieval, neglecting the emotional connection and community interaction mechanism among users. However, this study shows that users’ usage behavior is largely influenced by social emotions and group identity. Therefore, the development of digital libraries should not only focus on the usability of the platform technology, but also build multiple channels of expression, optimize the emotional feedback mechanism, and strengthen the interactive guidance between users from the perspective of users’ psychology, so as to form a reading space with a greater sense of belonging and interaction. Overall, the mediating role of sense of belonging and emotional resonance not only expands the boundary of understanding the mechanism of user behavior in virtual book communities, but also provides a concrete path for the design and innovation of digital library platforms.

6. Conclusions

As virtual reality technologies continue to evolve, digital libraries are no longer neutral platforms for information storage and dissemination, but are increasingly emerging as emotionally resonant and socially interactive ecosystems. This study highlights not only the pivotal role of external factors—such as task–technology fit and perceived privacy risks—in shaping usage intention, but also uncovers the critical mediating mechanisms of emotional resonance and sense of belonging within users’ internal psychological processes. Importantly, belonging is shown not as a passive outcome of engagement, but as an active cognitive–emotional state that sustains continued user participation. Future immersive reading platforms must transcend the paradigm of technical determinism and instead embrace a user–content–community triad model. By embedding affective connectivity and identity construction into their core, virtual book communities can shift from mere functional platforms to resilient cultural commons, fostering sustained engagement, trust, and collective meaning-making in the digital age.

7. Limitations and Implications of the Study

This study explored the relationship between variables such as emotional resonance, virtual book community sense of belonging, and virtual book community self-expression by analyzing the usage intention of virtual book communities, but it still has the following shortcomings. First, this study only collected data from specific virtual book communities, which limits the diversity of the sample, and it does not fully consider the differences in the performances of users with different cultural backgrounds, age levels, and interests. Future research should introduce more samples from different countries, cultures, ages and interest groups to avoid biased conclusions. Second, users’ behaviors and psychological states in virtual book communities change over time and with community development. Future research should adopt longitudinal research methods to track the long-term behavioral changes of users in the community and draw conclusions longitudinally using cross-lagging and other research methods, in order to more accurately understand the long-term impact of emotional resonance on user behavior. Third, due to the limitations of cross-sectional data, this study failed to comprehensively examine users’ long-term interaction and engagement behaviors in virtual book communities.
Future research can further optimize the applicability and explanatory power of this study’s model in terms of sample expansion, research methodology and data type. On the one hand, it is recommended to introduce a variety of samples from different types of digital libraries and cross-cultural user groups to enhance the external validity of the model; on the other hand, the longitudinal design and cross-lag analysis can be used to reveal the dynamic path of user behavioral willingness in a more in-depth manner. Meanwhile, future research should integrate platform behavioral data, such as user access frequency, interaction records and task completion, to construct a more predictive usage intention model. In addition, the model variables can be further aligned with the digital library system’s design, such as optimizing the functional modules based on technology–task matching, or enhancing user stickiness and platform value through the immersion and sense of belonging mechanism, so as to realize the two-way gain between the theoretical model and system development.

Author Contributions

Z.G.: conceptualization, data analysis and simulation. C.Y.: visualization. Z.G. and X.C.: test and writing—original manuscript. H.Z. (Hongfeng Zhang): statistical analysis of research results, supervision. A.S.: project administration. C.U.I.W. and H.Z. (Hao Zheng): revision of manuscript and checking all data. All authors have read and agreed to the published version of the manuscript.

Funding

This research received no external funding.

Institutional Review Board Statement

This study was conducted in accordance with the Declaration of Helsinki and approved by the Hainan University Research Integrity Committee (protocol code HNNU20240106 and 6 January 2024).

Informed Consent Statement

Informed consent was obtained from all subjects involved in the study.

Data Availability Statement

The datasets generated and/or analyzed during the current study are available from the corresponding author on reasonable request.

Conflicts of Interest

The authors declare no conflict of interest.

Appendix A. Questionnaire

VariantSubjectScore
Virtual book forums’ self-expression I feel like I’ve expressed aspects of myself in the VR book community that I haven’t expressed in my offline exchanges1. strongly disagree 2. somewhat disagree 3. generally 4. somewhat agree 5. strongly agree
I feel so free when I share things with book lovers in the VR book community that I might not want to share in person1. strongly disagree 2. somewhat disagree 3. generally 4. somewhat agree 5. strongly agree
I think my friends in life would be very surprised to learn that I post comments in the VR book community 1. strongly disagree 2. somewhat disagree 3. generally 4. somewhat agree 5. strongly agree
Emotional resonance Reading with VR makes me feel like I’m part of the book!1. strongly disagree 2. somewhat disagree 3. generally 4. somewhat agree 5. strongly agree
VR reading makes me imagine the world!1. strongly disagree 2. somewhat disagree 3. generally 4. somewhat agree 5. strongly agree
VR reading resonates more with me about literature1. strongly disagree 2. somewhat disagree 3. generally 4. somewhat agree 5. strongly agree
Virtual book forums’ sense of belonging I’m excited to start a discussion on social issues with fellow readers through the VR book community!1. strongly disagree 2. somewhat disagree 3. generally 4. somewhat agree 5. strongly agree
In the VR book community, I don’t worry about getting hurt1. strongly disagree 2. somewhat disagree 3. generally 4. somewhat agree 5. strongly agree
I can be recognized by others in the VR book community1. strongly disagree 2. somewhat disagree 3. generally 4. somewhat agree 5. strongly agree
VR Book Community Makes Me More Daring to Socialize with Strangers1. strongly disagree 2. somewhat disagree 3. generally 4. somewhat agree 5. strongly agree
When interacting with others through the VR book community, I can learn about each other’s personality traits1. strongly disagree 2. somewhat disagree 3. generally 4. somewhat agree 5. strongly agree
Perceived immersion in VR While experiencing reading using VR technology, I was so completely immersed that I even forgot about the real environment around me!1. strongly disagree 2. somewhat disagree 3. generally 4. somewhat agree 5. strongly agree
Experiencing VR technology for reading allowed me to dispel some of the consumer risk to some extent1. strongly disagree 2. somewhat disagree 3. generally 4. somewhat agree 5. strongly agree
I’d like to spend more time experiencing VR reading and trying out more different scenarios1. strongly disagree 2. somewhat disagree 3. generally 4. somewhat agree 5. strongly agree
Task–technology fit VR reading offers the right service1. strongly disagree 2. somewhat disagree 3. generally 4. somewhat agree 5. strongly agree
The services provided by VR Reading (e.g., book search, scholarly resource search, note viewing, etc.) are adequate1. strongly disagree 2. somewhat disagree 3. generally 4. somewhat agree 5. strongly agree
Overall, VR Reading provides a service that meets my mission needs well1. strongly disagree 2. somewhat disagree 3. generally 4. somewhat agree 5. strongly agree
Peer recommendationI like to inquire about merchandise from my friends1. strongly disagree 2. somewhat disagree 3. generally 4. somewhat agree 5. strongly agree
I think my friends will recommend good products or services to me through various channels1. strongly disagree 2. somewhat disagree 3. generally 4. somewhat agree 5. strongly agree
I prefer to take recommendations from friends1. strongly disagree 2. somewhat disagree 3. generally 4. somewhat agree 5. strongly agree
Privacy and security riskI’m concerned that there are too many privacy and security settings for VR reading and choosing “default settings” may lead to information leakage.1. strongly disagree 2. somewhat disagree 3. generally 4. somewhat agree 5. strongly agree
I am concerned that the operator will not honor the agreement after obtaining my privacy and misuse my personal information1. strongly disagree 2. somewhat disagree 3. generally 4. somewhat agree 5. strongly agree
I’m worried that VR software platforms will analyze my social connections and life paths1. strongly disagree 2. somewhat disagree 3. generally 4. somewhat agree 5. strongly agree
Usage intentionI will be using VR reading products a lot1. strongly disagree 2. somewhat disagree 3. generally 4. somewhat agree 5. strongly agree
I would recommend VR reading products to my friends1. strongly disagree 2. somewhat disagree 3. generally 4. somewhat agree 5. strongly agree
I would like to continue using VR reading products for a long time1. strongly disagree 2. somewhat disagree 3. generally 4. somewhat agree 5. strongly agree

References

  1. LaValle, S.M. Virtual Reality; Cambridge University Press: Cambridge, UK, 2023. [Google Scholar]
  2. Zhou, Z.; Zhang, L.; Wei, S.; Zhang, X.; Mao, L. Development and evaluation of BCI for operating VR flight simulator based on desktop VR equipment. Adv. Eng. Inform. 2022, 51, 101499. [Google Scholar] [CrossRef]
  3. Jiang, H.; Zhu, D.; Chugh, R.; Turnbull, D.; Jin, W. Virtual reality and augmented reality-supported K-12 STEM learning: Trends, advantages and challenges. Educ. Inf. Technol. 2025, 1–37. [Google Scholar] [CrossRef]
  4. International Data Corporation. Worldwide AR/VR Headset Shipments and Market Share. 2024. Available online: https://www.idc.com/promo/arvr/ (accessed on 17 May 2025).
  5. Xia, Y.; Liu, Z.; Wang, S.; Huang, C.; Zhao, W. Unlocking the impact of user experience on AI-powered mobile advertising engagement. J. Knowl. Econ. 2024, 16, 4818–4854. [Google Scholar] [CrossRef]
  6. Wang, S.; Ahn, S. Exploring User Behavior Based on Metaverse: A Modeling Study of User Experience Factors; International Conference on Human-Computer Interaction; Springer Nature: Cham, Switzerland, 2024. [Google Scholar]
  7. Kaplan-Rakowski, R.; Gruber, A. An experimental study on reading in high-immersion virtual reality. Br. J. Educ. Technol. 2024, 55, 541–559. [Google Scholar] [CrossRef]
  8. Chen, S.; Zhang, Z.; Yan, S.; Chen, J. Enterprise Environmental Governance and Fluoride Consumption Management in the Global Sports Industry. Fluoride 2025, 58, 1. [Google Scholar]
  9. Rau, P.L.P.; Zheng, J.; Guo, Z.; Li, J. Speed reading on virtual reality and augmented reality. Comput. Educ. 2018, 125, 240–245. [Google Scholar] [CrossRef]
  10. Feng, W.; Li, Y.; Chen, S. What has influenced the growth and structural transformation of China’s cultural industry?—Based on the input-output bias analysis. Appl. Econ. 2025, 1–14. [Google Scholar] [CrossRef]
  11. Frost, M.; Goates, M.C.; Cheng, S.; Johnston, J. Virtual reality: A survey of use at an academic library. Inf. Technol. Libr. 2020, 39. [Google Scholar] [CrossRef]
  12. Jansukpum, K.; Chernbumroong, S.; Intawong, K.; Sureephong, P.; Puritat, K. Gamified virtual reality for library services: The effect of gamification on enhancing knowledge retention and user engagement. New Rev. Acad. Librariansh. 2025, 31, 27–47. [Google Scholar] [CrossRef]
  13. Serghides, C.G.; Christoforides, G.; Iakovides, N.; Aristidou, A. Design and implementation of an interactive virtual library based on its physical counterpart. Virtual Real. 2024, 28, 124. [Google Scholar] [CrossRef]
  14. Margam, M. Beyond reality: Metaverse technologies revolutionizing libraries and elevating user engagement. Libr. Hi Tech News 2024, 41, 15–18. [Google Scholar] [CrossRef]
  15. Ylipulli, J.; Pouke, M.; Ehrenberg, N.; Keinonen, T. Public libraries as a partner in digital innovation project: Designing a virtual reality experience to support digital literacy. Future Gener. Comput. Syst. 2023, 149, 594–605. [Google Scholar] [CrossRef]
  16. Ounissi, A.; Romly, R.; Tajuddin, A.J.A.; Hasan, M.K. The evolution of online extensive reading and web-based platforms in EFL/ESL: A narrative review of impacts, challenges, and future directions. Aust. J. Appl. Linguist. 2025, 8, 102592. [Google Scholar] [CrossRef]
  17. Santosa, M.H. Students’ perception on Extensive Reading (ER) through virtual book club to promote a pleasure reading. Kasetsart J. Soc. Sci. 2024, 45, 503–512. [Google Scholar]
  18. Cao, Z.; Zhu, Y.; Li, G.; Qiu, L. Consequences of information feed integration on user engagement and contribution: A natural experiment in an online knowledge-sharing community. Inf. Syst. Res. 2024, 35, 1114–1136. [Google Scholar] [CrossRef]
  19. Rojas-Sánchez, M.A.; Palos-Sánchez, P.R.; Folgado-Fernández, J.A. Systematic literature review and bibliometric analysis on virtual reality and education. Educ. Inf. Technol. 2023, 28, 155–192. [Google Scholar] [CrossRef]
  20. Gasmi, A.; Benlamri, R. Augmented reality, virtual reality and new age technologies demand escalates amid COVID-19. In Novel AI and Data Science Advancements for Sustainability in the Era of COVID-19; Academic Press: Cambridge, MA, USA, 2022; pp. 89–111. [Google Scholar]
  21. Eagly, A.; Carli, L. Finding gender advantage and disadvantage: Systematic research integration is the solution. Leadersh. Q. 2003, 14, 851–859. [Google Scholar] [CrossRef]
  22. Ajzen, I. The theory of planned behaviour: Reactions and reflections. Psychol. Health 2011, 26, 1113–1127. [Google Scholar] [CrossRef]
  23. Wang, G.; Shin, C. Influencing Factors of Usage Intention of Metaverse Education Application Platform: Empirical Evidence Based on PPM and TAM Models. Sustainability 2022, 14, 17037. [Google Scholar] [CrossRef]
  24. Goodhue, D.L. Understanding user evaluations of information systems. Manag. Sci. 1995, 41, 1827–1844. [Google Scholar] [CrossRef]
  25. Dishaw, M.; Strong, D. Extending the TAM with task-technology fit constructs. Inf. Manag. 1999, 36, 9–21. [Google Scholar] [CrossRef]
  26. Gebauer, J.; Ginsburg, M. Exploring the black box of task-technology fit. Commun. ACM 2009, 52, 130–135. [Google Scholar] [CrossRef]
  27. Rogers, E.M. Diffusion of Innovations: Modifications of a model for telecommunications. In Die Diffusion von Innovationen in der Telekommunikation; Springer: Berlin/Heidelberg, Germany, 1995; pp. 25–38. [Google Scholar]
  28. Wang, A. Consensus and disagreement between online peer and expert recommendations. Int. J. Internet Mark. Advert. 2008, 4, 328. [Google Scholar] [CrossRef]
  29. Donohue, J.; Guclu, H.; Gellad, W.; Chang, C.; Huskamp, H.; Choudhry, N.; Zhang, R.; Lo-Ciganic, W.; Junker, S.; Anderson, T.; et al. Influence of peer networks on physician adoption of new drugs. PLoS ONE 2018, 13, e0204826. [Google Scholar] [CrossRef]
  30. Wheatley, S.; Maillart, T.; Sornette, D. The extreme risk of personal data breaches and the erosion of privacy. Eur. Phys. J. B 2015, 89, 7. [Google Scholar] [CrossRef]
  31. Bhatia, J.; Breaux, T.; Friedberg, L.; Hibshi, H.; Smullen, D. Privacy Risk in Cybersecurity Data Sharing. In Proceedings of the 2016 ACM on Workshop on Information Sharing and Collaborative Security, Vienna, Austria, 24 October 2016. [Google Scholar] [CrossRef]
  32. Kenneally, E. Privacy and Security. IEEE Internet Things Mag. 2018, 1, 8–10. [Google Scholar] [CrossRef]
  33. Miyazaki, A.D.; Fernandez, A. Consumer perceptions of privacy and security risks for online shopping. J. Consum. Aff. 2001, 35, 27–44. [Google Scholar] [CrossRef]
  34. Slater, M.; Wilbur, S. A framework for immersive virtual environments (FIVE): Speculations on the role of presence in virtual environments. Presence Teleoperators Virtual Environ. 1997, 6, 603–616. [Google Scholar] [CrossRef]
  35. Mestre, D.; Fuchs, P.; Berthoz, A.; Vercher, J.L. Immersion et présence. In Le Traité de la Réalité Virtuelle; Ecole des Mines de Paris: Paris, France, 2006; pp. 309–338. [Google Scholar]
  36. Norton, W.J.; Sauer, J.; Gerhard, D. A quantifiable framework for describing immersion. PRESENCE Virtual Augment. Real. 2020, 29, 191–200. [Google Scholar] [CrossRef]
  37. Varlamov, A.; Yakovleva, N. Distortions of Body Perception during Immersion in Computer VR Using Full-Body Tracking. RUDN J. Psychol. Pedagog. 2022, 19, 670–688. [Google Scholar] [CrossRef]
  38. Rheingold, H. The Virtual Community: Homesteading on the Electronic Frontier: Reading; Addison-Wesley: Reading, MA, USA, 1993. [Google Scholar]
  39. Bagozzi, R.P.; Dholakia, U.M. Intentional social action in virtual communities. J. Interact. Mark. 2002, 16, 2–21. [Google Scholar] [CrossRef]
  40. Schrock, D.; Holden, D.; Reid, L. Creating Emotional Resonance: Interpersonal Emotion Work and Motivational Framing in a Transgender Community. Soc. Probl. 2004, 51, 61–81. [Google Scholar] [CrossRef]
  41. Suh, A. The influence of self-discrepancy between the virtual and real selves in virtual communities. Comput. Hum. Behav. 2013, 29, 246–256. [Google Scholar] [CrossRef]
  42. Zhang, Y.; Fang, Y.; Wei, K.; Chen, H. Exploring the role of psychological safety in promoting the intention to continue sharing knowledge in virtual communities. Int. J. Inf. Manag. 2010, 30, 425–436. [Google Scholar] [CrossRef]
  43. Horng, S. A study of active and passive user participation in virtual communities. J. Electron. Commer. Res. 2016, 17, 289–311. [Google Scholar]
  44. Jin, X.; Cheung, C.; Lee, M.; Chen, H. Factors Affecting Users’ Intention to Continue Using Virtual Community. In Proceedings of the 9th IEEE International Conference on E-Commerce Technology and the 4th IEEE International Conference on Enterprise Computing, E-Commerce and E-Services (CEC-EEE 2007), Tokyo, Japan, 23–26 July 2007; pp. 239–246. [Google Scholar]
  45. Baumeister, R.F.; Leary, M.R. The need to belong: Desire for interpersonal attachments as a fundamental human motivation. In Interpersonal Development; Routledge: London, UK, 2017; pp. 57–89. [Google Scholar]
  46. Zhao, L.; Lu, Y.; Wang, B.; Chau, P.; Zhang, L. Cultivating the sense of belonging and motivating user participation in virtual communities: A social capital perspective. Int. J. Inf. Manag. 2012, 32, 574–588. [Google Scholar] [CrossRef]
  47. Wu, X.-H.; Zhang, Y.; Zhang, J.-J. Relationship among the Interaction, the Sense of Belonging and Knowledge Sharing about Non-trading Virtual Rrand Community. J. Bengbu Univ. 2015, 4, 77–84. [Google Scholar]
  48. Dholakia, U.; Bagozzi, R. Motivational Antecedents, Constituents, and Consequents of Virtual Community Identity. In Virtual and Collaborative Teams; IGI Global: Hershey, PA, USA, 2004; pp. 253–268. [Google Scholar] [CrossRef]
  49. Blanchard, A.; Askay, D.; Frear, K. Sense of Community in Professional Virtual Communities. In Virtual Communities: Concepts, Methodologies, Tools and Applications; IGI Global: Hershey, PA, USA, 2010; pp. 161–176. [Google Scholar] [CrossRef]
  50. Goodhue, D.L.; Thompson, R.L. Task-technology fit and individual performance. MIS Q. 1995, 19, 213–236. [Google Scholar] [CrossRef]
  51. Rogers, E.M.; Singhal, A.; Quinlan, M.M. Diffusion of innovations. In An Integrated Approach to Communication Theory and Research; Routledge: London, UK, 2014; pp. 432–448. [Google Scholar]
  52. Lu, X.; Hsiao, K.L. Effects of diffusion of innovations, spatial presence, and flow on VR shopping. Front. Psychol. 2022, 13, 941248. [Google Scholar]
  53. Davis, F.D. Perceived usefulness, perceived ease of use, and user acceptance of information technology. MIS Q. 1989, 13, 319–340. [Google Scholar] [CrossRef]
  54. Mohammadi, H. Investigating users’ perspectives on e-learning: An integration of TAM and IS success model. Comput. Hum. Behav. 2015, 45, 359–374. [Google Scholar] [CrossRef]
  55. Ajzen, I. The theory of planned behavior. Organ. Behav. Hum. Decis. Process. 1991, 50, 179–211. [Google Scholar] [CrossRef]
  56. Venkatesh, V.; Davis, F.D. A theoretical extension of the TAM: Four longitudinal field studies. Manag. Sci. 2000, 46, 186–204. [Google Scholar] [CrossRef]
  57. Bandura, A. Social Foundations of Thought and Action; Prentice Hall: Englewood Cliffs, NJ, USA, 1986; p. 2. [Google Scholar]
  58. Deci, E.L.; Ryan, R.M. Intrinsic Motivation and Self-Determination in Human Behavior; Springer Science & Business Media: New York, NY, USA, 2013. [Google Scholar]
  59. Lee, J.M.; Shin, K.S.; Suh, A. The Influence of Self-discrepancy in Virtual and Cross Worlds on Individuals’ Activities in Online Communities. J. Soc. e-Bus. Stud. 2011, 16, 23–45. [Google Scholar] [CrossRef]
  60. McDonnell, T.E.; Bail, C.A.; Tavory, I. A theory of resonance. Sociol. Theory 2017, 35, 1–14. [Google Scholar] [CrossRef]
  61. Horng, S.M.; Lee, Y.Y.; Wu, C.L. Applying a decomposed theory of planned behavior to study the intentions of paying behaviors in a virtual community. Int. J. Intell. Inf. Process. 2012, 3, 15–22. [Google Scholar]
  62. Zhang, Y.; Hou, Y.; Cao, L.; Xiong, Y.; Huang, Q. Analyzing the Influence of Internet Usage Behavior on Spectator Sports Consumption Among College Students: An Empirical SEM Study Based on the SOR Model. J. Internet Technol. 2023, 24, 1379–1389. [Google Scholar] [CrossRef]
  63. Blanchard, A.L.; Markus, M.L. Sense of virtual community-maintaining the experience of belonging. In Proceedings of the 35th Annual Hawaii International Conference on System Sciences, Big Island, HI, USA, 10 January 2002; pp. 3566–3575. [Google Scholar]
  64. Peters, G. Theories of three-dimensional object perception-a survey. Recent Res. Dev. Pattern Recognit. 2000, 1, 179–197. [Google Scholar]
  65. McKenna, K.Y.A.; Green, A.S.; Gleason, M.E.J. Relationship formation on the Internet: What’s the big attraction? J. Soc. Issues 2002, 58, 9–31. [Google Scholar] [CrossRef]
  66. Wang, X.; Wang, X.; Lai, I.K.W. The effects of online tourism information quality on conative destination image: The mediating role of resonance. Front. Psychol. 2023, 14, 1140519. [Google Scholar] [CrossRef]
  67. Strayhorn, T.L. Exploring the impact of Facebook and Myspace use on first-year students’ sense of belonging and persistence decisions. J. Coll. Stud. Dev. 2012, 53, 783–796. [Google Scholar] [CrossRef]
  68. Voicu, M.C.; Sîrghi, N.; Toth, D.M.M. Consumers’ experience and satisfaction using augmented reality apps in E-shop: New empirical evidence. Appl. Sci. 2023, 13, 9596. [Google Scholar] [CrossRef]
  69. Jennett, C.; Cox, A.L.; Cairns, P.; Dhoparee, S.; Epps, A.; Tijs, T.; Walton, A. Measuring and defining the experience of immersion in games. Int. J. Hum.-Comput. Stud. 2008, 66, 641–661. [Google Scholar] [CrossRef]
  70. Goodhue, D.L. Development and measurement validity of a task-technology fit instrument for user evaluations of information system. Decis. Sci. 1998, 29, 105–138. [Google Scholar] [CrossRef]
  71. Inge, M.K.; Earl, M. Extending the technology acceptance model and the task-technology fit model. Inf. Technol. Learn. Perform. J. 2004, 22, 35–48. [Google Scholar]
  72. Walsh, G.; Elsner, R. Improving referral management by quantifying market mavens’ word of mouth value. Eur. Manag. J. 2012, 30, 74–81. [Google Scholar] [CrossRef]
  73. Sreya, R.; Raveendran, P.T. Dimensions of perceived risk in online shop**-A factor analysis approach. BVIMSR’s J. Manag. Res. 2016, 8, 13. [Google Scholar]
  74. Agarwal, R.; Karahanna, E. Time flies when you’re having fun: Cognitive absorption and beliefs about information technology usage. MIS Q. 2000, 24, 665–694. [Google Scholar] [CrossRef]
  75. Baron, R.M.; Kenny, D.A. The moderator–mediator variable distinction in social psychological research: Conceptual, strategic, and statistical considerations. J. Personal. Soc. Psychol. 1986, 51, 1173. [Google Scholar] [CrossRef]
  76. Aljukhadar, M.; Sénécal, S.; Nantel, J. Is more always better? Investigating the task-technology fit theory in an online user context. Inf. Manag. 2014, 51, 391–397. [Google Scholar] [CrossRef]
  77. Liu, W.; Wang, Y.; Wang, Z. An empirical study of continuous use behavior in virtual learning community. PLoS ONE 2020, 15, e0235814. [Google Scholar] [CrossRef] [PubMed]
  78. Nanda, U.; Pati, D.; Ghamari, H.; Bajema, R. Lessons from neuroscience: Form follows function, emotions follow form. Intell. Build. Int. 2013, 5, 61–78. [Google Scholar] [CrossRef]
  79. Obst, P.; White, K. Choosing to belong: The influence of choice on social identification and psychological sense of community. J. Community Psychol. 2007, 35, 77–90. [Google Scholar] [CrossRef]
  80. Zhang, Y.; Deng, S.; Chen, S.; Yao, Z.; Hou, Y.; Huang, Q.; Liu, Z. The Effect of Construction Workers’ Work Resilience on Their Leisure Sports Participation: The Mediating Role of Safety and Health Awareness. Buildings 2024, 14, 2763. [Google Scholar] [CrossRef]
Figure 1. Variable model diagram.
Figure 1. Variable model diagram.
Applsci 15 06955 g001
Figure 2. Plot of estimation results for structural equations.
Figure 2. Plot of estimation results for structural equations.
Applsci 15 06955 g002
Table 1. Correspondence between theoretical models and research hypotheses.
Table 1. Correspondence between theoretical models and research hypotheses.
Theory NameCore Theoretical PerspectivesRelevant Assumption
Technology–task fit theory (TTF)When technology is highly matched to the user’s task, it enhances performance and usage intention.H1a
Technology Acceptance Model (TAM)Perceived usefulness and perceived ease of use affect usage intention; perceived risk as an extension variable negatively moderates usage intention.H1c, H1d
Theory of Planned Behavior (TPB)Behavioral intentions are influenced by subjective norms (e.g., Peer recommendation) that emphasize the role of social identity in behavioral intentions.H1b
Innovation Diffusion Theory (IDT)Attributes such as the relative advantage, compatibility, and complexity of a technology determine its degree of adoption and are linked to the TTF in such a way as to explain technology acceptance behavior.H1a, H1c, H1d
Social Cognitive Theory (SCT)Individual behavior is influenced by the observation and imitation of others’ behavior, and alternative experiences determine whether users adopt techniques recommended by others.H1b
Self-Determination Theory (SDT)Autonomy, competence and belonging are the core psychological needs that drive users to participate and express themselves in virtual communities.H2a, H2d
emotional resonance theoryGroup culture or interaction triggers emotional resonance, enhances community cohesion, willingness to participate, and sense of identity, and acts as a bridge between user expression and behavioral motivation.H2a–H2c,
H3a–H3c
Three-dimensional perception theoryAffective response → cognitive appraisal → behavioral decision-making constitutes the complete perceptual pathway, which is suitable for explaining the chain relationship between emotional resonance, sense of belonging, and usage intention.H2b, H2c, H2e,
H3a–H3c
Maslow’s hierarchy of needsBelonging is a high-level human social need that enhances an individual’s motivation to participate in and frequency of use of a community.H2e
Table 2. Sample description.
Table 2. Sample description.
CausalityFormQuorumPercentage
GenderMale14848.2
Female15951.8
Age18–30 years16453.4
31–40 years12440.4
41–50 years196.2
Monthly salary (RMB)Less than 5000 10233.2
5000–8000 16252.8
Above 8000 4314
Visual issuesYes16553.7
No14246.3
Psychology of curiosityYes17055.4
No13744.6
Pace of lifeFast tempo23977.9
Slow tempo6822.1
Personality traitExtrovert 18660.6
Introverted12139.4
Table 3. KMO and Bartlett’s test.
Table 3. KMO and Bartlett’s test.
Test ItemValue
KMO Measure of Sampling Adequacy0.880
Bartlett’s Test of Sphericity4579.566
Degrees of Freedom325
Significance (p-value)0.000
Table 4. Total variance explained.
Table 4. Total variance explained.
FactorInit. EigenvalueVariance %Cumulative %Extracted EigenvalueExtracted Var %Extracted Cum. %Rotated EigenvalueRotated Var %Rotated Cum. %
18.19631.52131.5218.19631.52131.5213.63413.97613.976
22.4939.58741.1092.4939.58741.1092.68310.32124.297
32.0928.04749.1562.0928.04749.1562.4649.47833.775
41.8447.09156.2471.8447.09156.2472.3128.89142.666
51.5575.98862.2351.5575.98862.2352.2938.81851.485
61.5185.83868.0721.5185.83868.0722.2228.54760.032
71.3285.10873.1801.3285.10873.1802.2228.54768.579
81.0093.88277.0631.0093.88277.0632.2068.48477.063
90.5722.19879.261
100.4961.90881.169
110.4751.82782.996
120.4391.68784.684
130.4191.61286.295
140.3951.51887.814
150.3541.36289.176
160.3361.29190.466
170.3281.26291.728
180.3031.16692.895
190.2981.14794.041
200.2771.06795.109
210.2590.99596.104
220.2520.96897.072
230.2280.87897.950
240.2030.78298.732
250.1700.65499.385
260.1600.615100.000
Table 5. Component matrix after rotation.
Table 5. Component matrix after rotation.
12345678
VBFSB50.807−0.1050.0790.0620.1730.1630.1550.057
VBFSB40.802−0.0570.054−0.037−0.0070.0820.1480.080
VBFSB30.7780.0130.0920.1030.1540.0240.1840.069
VBFSB20.771−0.1110.1070.0730.1060.0880.1650.065
VBFSB10.736−0.0440.0310.0700.2530.1730.1110.089
PSR3−0.1250.902−0.040−0.071−0.098−0.092−0.081−0.074
PSR2−0.0870.893−0.074−0.077−0.050−0.160−0.117−0.067
PSR1−0.0300.852−0.104−0.097−0.053−0.129−0.193−0.079
PR30.096−0.0050.8700.0390.0630.1150.0930.090
PR20.142−0.1100.8680.0750.0560.1190.1120.104
PR10.060−0.1050.8500.0870.1000.1040.0400.165
PI10.035−0.0820.0500.8730.0590.0130.0960.071
PI20.0530.0580.0930.8430.0250.1730.0720.113
PI30.126−0.2500.0540.8120.1030.1500.0650.035
ER20.119−0.082−0.0010.0700.8170.1430.1590.054
ER10.263−0.1230.0670.0390.8050.0570.1430.054
ER30.183−0.0050.1790.0810.7950.1670.0930.120
VBFSE10.150−0.0550.0940.1310.1160.8270.0630.076
VBFSE30.139−0.1550.1710.1380.1410.7820.1020.156
VBFSE20.181−0.2460.1230.0880.1390.7550.1590.137
UI10.307−0.1960.1140.0760.1950.0900.8020.133
UI30.318−0.2060.1070.1010.2090.1420.7860.143
UI20.325−0.1310.1150.1550.1300.1540.7830.173
TTF10.092−0.0780.0810.0420.0970.0360.1330.839
TTF20.131−0.0580.1100.0490.0270.1390.0560.821
TTF30.057−0.0710.1550.1300.0840.1360.1220.764
Note: Factor loadings greater than 0.70 are shown in bold to indicate the primary factor on which each item loads. These loadings were used to determine the dimensional structure of the constructs after rotation.
Table 6. Validation factor model fit.
Table 6. Validation factor model fit.
Model Fit IndicatorsOptimal CriterionStatistical ValueFit
CMIN--342.573--
DF--271--
CMIN/DF<31.198Good
RMR<0.080.053Good
GFI>0.90.925Good
AGFI>0.90.902Good
NFI>0.90.931Good
IFI>0.90.988Good
TLI>0.90.985Good
CFI>0.90.988Good
RMSEA<0.080.025Good
Table 7. Validation factor analysis results.
Table 7. Validation factor analysis results.
VariantSubjectFactor LoadCRAVE
Virtual book forums’ self-expression (VBFSE)VBFSE10.7290.8320.623
VBFSE20.825
VBFSE30.810
Task–technical fit (TTF)TTF10.7780.8000.571
TTF20.761
TTF30.727
Peer recommendation (PR)PR10.8230.8790.708
PR20.889
PR30.810
Privacy and security risk (PSR)PSR10.8330.9090.770
PSR20.905
PSR30.893
VR perceived immersion (PI)PI10.8060.8400.636
PI20.765
PI30.821
Emotional resonance (ER)ER10.8110.8260.614
ER20.747
ER30.791
Virtual book forums’ sense of belonging (VBFSB)VBFSB10.7580.8810.599
VBFSB20.765
VBFSB30.763
VBFSB40.728
VBFSB50.849
Usage intention (UI)UI10.8820.9150.781
UI20.859
UI30.910
Table 8. Differential validity.
Table 8. Differential validity.
VBFSETTFPRPSRPIERVBFSBUI
VBFSE0.789
TTF0.340 **0.756
PR0.344 **0.317 **0.841
PSR−0.369 **−0.222 **−0.217 **0.877
PI0.332 **0.224 **0.206 **−0.242 **0.797
ER0.379 **0.244 **0.239 **−0.230 **0.213 **0.784
VBFSB0.382 **0.265 **0.259 **−0.230 **0.208 **0.431 **0.774
UI0.413 **0.373 **0.312 **−0.401 **0.297 **0.454 **0.579 **0.884
**: p < 0.01. Note: Bold values on the diagonal represent the square root of the AVE (Average Variance Extracted) for each construct. Off-diagonal values indicate the inter-construct correlations. Discriminant validity is supported when the diagonal value is greater than the corresponding off-diagonal correlations.
Table 9. Structural model fit.
Table 9. Structural model fit.
Model Fit IndicatorsOptimal CriterionStatistical ValueFit
CMIN--335.934--
DF--280--
CMIN/DF<31.200Good
RMR<0.080.065Good
GFI>0.90.922Good
AGFI>0.90.903Good
NFI>0.90.929Good
IFI>0.90.987Good
TLI>0.90.985Good
CFI>0.90.987Good
RMSEA<0.080.026Good
Table 10. Table of path coefficients.
Table 10. Table of path coefficients.
PathSTD. EstimateS.EC.R.pHypothesis
ERVBFSE0.4800.0636.793***Valid
VBFSBVBFSE0.2990.0704.202***Valid
VBFSBER0.3760.0805.162***Valid
UITTF0.1650.0662.8740.004Valid
UIPR0.0550.0541.0390.299Invalid
UIPSR−0.2100.051−4.078***Valid
UIPI0.0790.0611.4920.136Invalid
UIER0.1800.0752.9550.003Valid
UIVBFSB0.4200.0706.666***Valid
UIGender0.0040.1320.0760.939--
UIAge0.0020.1140.0350.972--
UIMonthly salary−0.0840.099−1.470 0.143--
UIVisual issues−0.1130.131−1.980*--
UIPsychology of curiosity0.0360.1320.6350.526--
UIPace of life−0.0720.157−1.2640.207--
UIPersonality trait−0.0760.134−1.3310.184--
Note: ***: p < 0.001. *: p < 0.05.
Table 11. Intermediation test.
Table 11. Intermediation test.
PathMediation Effect ValueStandard ErrorZ-ValueBias-Corrected 95% CIPercentile 95% CI
VBFSE → UI (total mediation effect)0.2880.0426.857[0.21, 0.373][0.206, 0.369]
VBFSE → ER → UI0.0870.0332.636[0.03, 0.158][0.028, 0.154]
VBFSE → VBFSB → UI0.1260.0373.405[0.062, 0.208][0.058, 0.203]
VBFSE → ER → VBFSB → UI0.0760.0233.304[0.041, 0.137][0.036, 0.125]
Disclaimer/Publisher’s Note: The statements, opinions and data contained in all publications are solely those of the individual author(s) and contributor(s) and not of MDPI and/or the editor(s). MDPI and/or the editor(s) disclaim responsibility for any injury to people or property resulting from any ideas, methods, instructions or products referred to in the content.

Share and Cite

MDPI and ACS Style

Guo, Z.; Chen, X.; Zhang, H.; Wong, C.U.I.; Zheng, H.; Yang, C.; Solianyk, A. VR Reading Revolution: Decoding User Intentions Through Task-Technology Fit and Emotional Resonance. Appl. Sci. 2025, 15, 6955. https://doi.org/10.3390/app15136955

AMA Style

Guo Z, Chen X, Zhang H, Wong CUI, Zheng H, Yang C, Solianyk A. VR Reading Revolution: Decoding User Intentions Through Task-Technology Fit and Emotional Resonance. Applied Sciences. 2025; 15(13):6955. https://doi.org/10.3390/app15136955

Chicago/Turabian Style

Guo, Zhiliang, Xiaolong Chen, Hongfeng Zhang, Cora Un In Wong, Hao Zheng, Cheng Yang, and Alla Solianyk. 2025. "VR Reading Revolution: Decoding User Intentions Through Task-Technology Fit and Emotional Resonance" Applied Sciences 15, no. 13: 6955. https://doi.org/10.3390/app15136955

APA Style

Guo, Z., Chen, X., Zhang, H., Wong, C. U. I., Zheng, H., Yang, C., & Solianyk, A. (2025). VR Reading Revolution: Decoding User Intentions Through Task-Technology Fit and Emotional Resonance. Applied Sciences, 15(13), 6955. https://doi.org/10.3390/app15136955

Note that from the first issue of 2016, this journal uses article numbers instead of page numbers. See further details here.

Article Metrics

Back to TopTop