Design, Implementation and Practical Energy-Efficiency Evaluation of a Blockchain Based Academic Credential Verification System for Low-Power Nodes
Abstract
1. Introduction
- Students to share their ARs with any third-party, so that they can be verified.
- Administrators to custody the validity of the changes. With the hashing technique, any minor change in an AR stored in the database will completely transform its hash, so administrators will always be aware of such changes.
- Third-parties to easily and efficiently verify an AR, as they simply need to introduce the AR provided by a student.
- It includes a thorough analysis of state-of-the-art systems that make use of blockchain for document verification.
- A detailed description is provided on the design and implementation of a novel blockchain-based system for AR and CV verification.
- A detailed evaluation of the proposed solution is presented in terms of performance (latency, throughput and gas limit) and energy consumption, when using a traditional computer and two different low-power Single-Board Computers (SBCs).
2. State of the Art
2.1. Traditional Systems for Document Verification
- They introduce Single Points of Failure (SPoFs), so they are prone to DoS attacks, which impact data availability.
- They usually do not provide secure traceability, so, if an attacker manages to impersonate someone, he/she will be able to perform unauthorized modifications without leaving a trace.
- They imply the existence of central authorities, which are not necessarily trustworthy regarding the way they manage user private data.
- They are prone to data leaks, which is a critical concern in industries like healthcare, insurance or education.
2.2. Blockchain Basics
- It is necessary to deploy an efficient and secure off-chain storage subsystem for storing a relatively large amount of structured data.
- It is necessary to study the restrictions related to parameters like gas to create an efficient solution.
- Since consensus protocols based on Proof-of-Work (PoW) have been traditionally energy hungry, it is necessary to analyze its power consumption and compare it with an energy-efficient consensus protocol such as Proof-of-Authority (PoA).
- To demonstrate the effectiveness of the overall solution, it would be ideal to try it when using low-power affordable devices as blockchain nodes.
2.3. Consensus Protocols for Ethereum and Energy Efficiency
- Proof-of-Stake (PoS). It is the protocol currently supported by the mainnet of the Ethereum network and one of the most popular. There is a lot of research with respect to its energy consumption and, as demonstrated by the Crypto Carbon Ratings Institute [41], its energy consumption is orders of magnitude below Bitcoin’s PoW mechanism. In PoS, validator nodes (i.e., the ones responsible for validating transactions and for creating new blocks) do not come to an agreement through the resolution of a computational problem as in PoW, but by making use of the amount of stake they possess. This eventually can lead to an imbalance on the validation process where the nodes with most stake are always selected, so parameters like randomness or coin age can be adjusted to keep the validation decentralized. Thus, PoS may involve new security risks, but it prevents other type of attacks, since an attacker needs to get stake to perform fraudulent transactions.
- Proof-of-Authority (PoA). PoA establishes a pool of known and trustworthy validator nodes. The guarantor element is not the amount of stake the validator nodes contribute with, but their public identity. This acts as an incentive to improve their standing on the network to keep them as validators [42]. Moreover, validators need to comply with pre-requisites and regulations present in a smart contract. These rules and the lack of competition among the stakeholders provide a good level of trust. Furthermore, PoA is more resistant than PoW to 51% attacks [38], since it is far more complicated to control half of the nodes than half of the computational power. Current analyses on consensus algorithms’ carbon footprint indicate that PoA stands out as the most carbon-efficient algorithm, as it operates in trusted environments with limited nodes and validations [43,44]. On the other hand, PoA keeps being one of the most used consensus algorithms for permissioned and private scenarios in the literature [45]. For example, the suitability of PoA for the supply chain is explored in [46], where they use Quorum as a private ledger for a dairy production factory. Quorum is an Ethereum fork that provides permissioned or private access to blockchain data and smart contracts and maintains interoperability and compatibility with the Ethereum ecosystem.
2.4. Blockchain for Document Verification
2.5. Ongoing Efforts in Standardization and Interoperability
- That the VC’s DID is the DID of the university.
- The validity of the VC’s signature using the university’s public key.
- The VC’s hash, which is effectively stored on the blockchain.
2.6. Regulatory Compliance Regarding to Data Privacy
- : The full Academic Record (i.e., Name: Alice, …, DegreeCompleted: true). Thus, can be structured as:
- K: A cryptographic hash function (e.g., SHA-256).
- : The hash of the AR. For instance:
- The AR hash
- The Zero-Knowledge Proof p
- The public statement: “The committed AR indicates that the degree is completed.”
- That the proof p is valid,
- That it corresponds to the commitment H,
- That it confirms that the DegreeCompleted field is true,
- Without learning anything else in
3. Design of the Proposed System
3.1. Communications Architecture
- Decentralized App. The application enables users and professors to interact with the blockchain through a simple interface. Students can see the current state of their ARs, whereas administrators have the ability to update them. In addition, this subsystem provides an input field that can be used by any user that wants to verify an AR easily.
- Blockchain. It keeps the traceability of the students’ ARs through their hashes. With this strategy, the amount of information stored in the blockchain is significantly reduced, but it requires keeping raw information outside the chain (off-chain). This increases transaction speed and cost savings, since operational cost decrease (e.g., the gas spent on Ethereum-based applications is reduced).
- Decentralized Database. This database stores the private information of professors and students in a decentralized manner, as well as their public keys. The DApp interacts with this database in order to log in students and administrators, and allows for detecting new changes in the ARs. It is important to note that some decentralized databases like OrbitDB store the information in plain by default [83], so developers have to take privacy-protection actions to comply with laws regarding data privacy.
- Students. Once registered, students are able to see the evolution of their ARs after their periodic exams and courses. Whenever a student needs it, his/her AR can be downloaded (typically in a PDF file) and shared with a third-party, like an organization interested in hiring him/her that wants to validate the student academic merits.
- Administrators. After exams, professors register the marks obtained by the students in the decentralized database. However, such marks need to be verified before getting traced in the blockchain. Administrators can be seen as permissioned professors, who are responsible for looking into mark changes and update the hashes in the blockchain. Specifically, the developed DApp detects when the ARs state is changed by the professors and creates a list with the updated ARs, which will be shown to the administrator (e.g., to the head of the department or to a person that works for the university/school administration) and, if he/she approves the changes, he/she will create a transaction to update the AR hashes on the blockchain. Such an update can be performed individually for each AR or in batch (i.e., for several ARs at the same time) to accelerate the process. It is important to note that, as it was previously mentioned, each transaction only uploads the AR hash to the blockchain (not the AR raw data).
- Third-party. It is any external user that wants to verify the validity of an AR. This is simply performed by uploading the provided AR document to the DApp, which will show almost instantly whether the introduced AR is part of the blockchain or not (by comparing its hash with all of the hashes stored in the blockchain).
3.2. Main Functionality of the System
3.2.1. Ethereum Authentication
3.2.2. Access to the ARs
3.2.3. AR Update
3.2.4. AR Verification
4. Implementation of the System
4.1. DApp
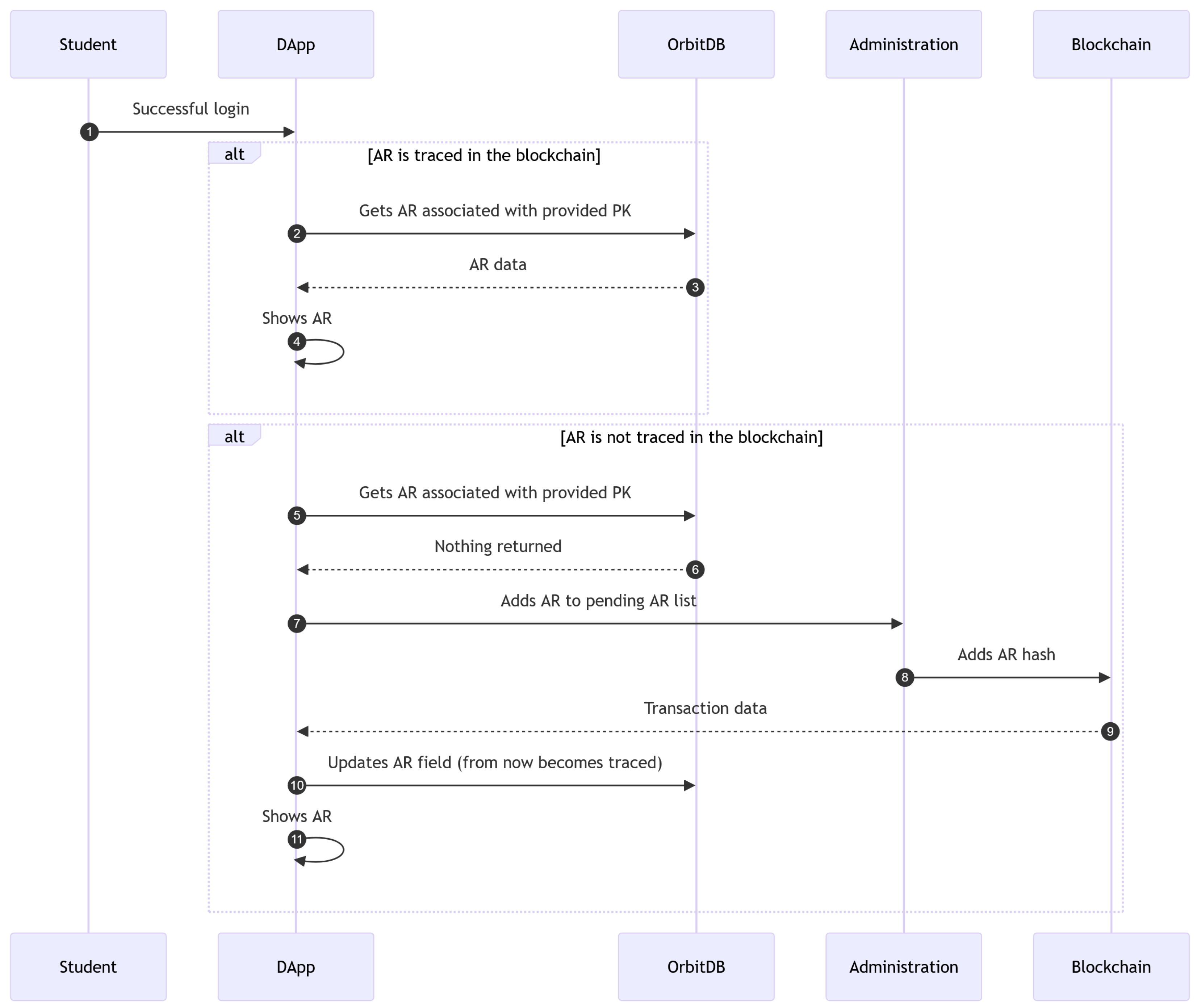
- AR access/first issue. After a successful PK/SK verification, the application will look for the student’s PK in the off-chain storage. Note that, as it was previously mentioned, the student’s data must be already present in the database (i.e., the AR database is indexed by the PKs, as they are unique values). Once found, the application checks the transaction hash of the student’s AR. If the transaction hash field is not empty, then the AR is already recorded in the blockchain, so the application can display the AR to the student directly (an example of a retrieved AR record is shown in Figure 8). On the contrary, if the transaction hash field is empty, that means that the AR is stored in the database, but it is not recorded in the blockchain. Therefore, the administration would perform a transaction to trace it in the blockchain for the first time.
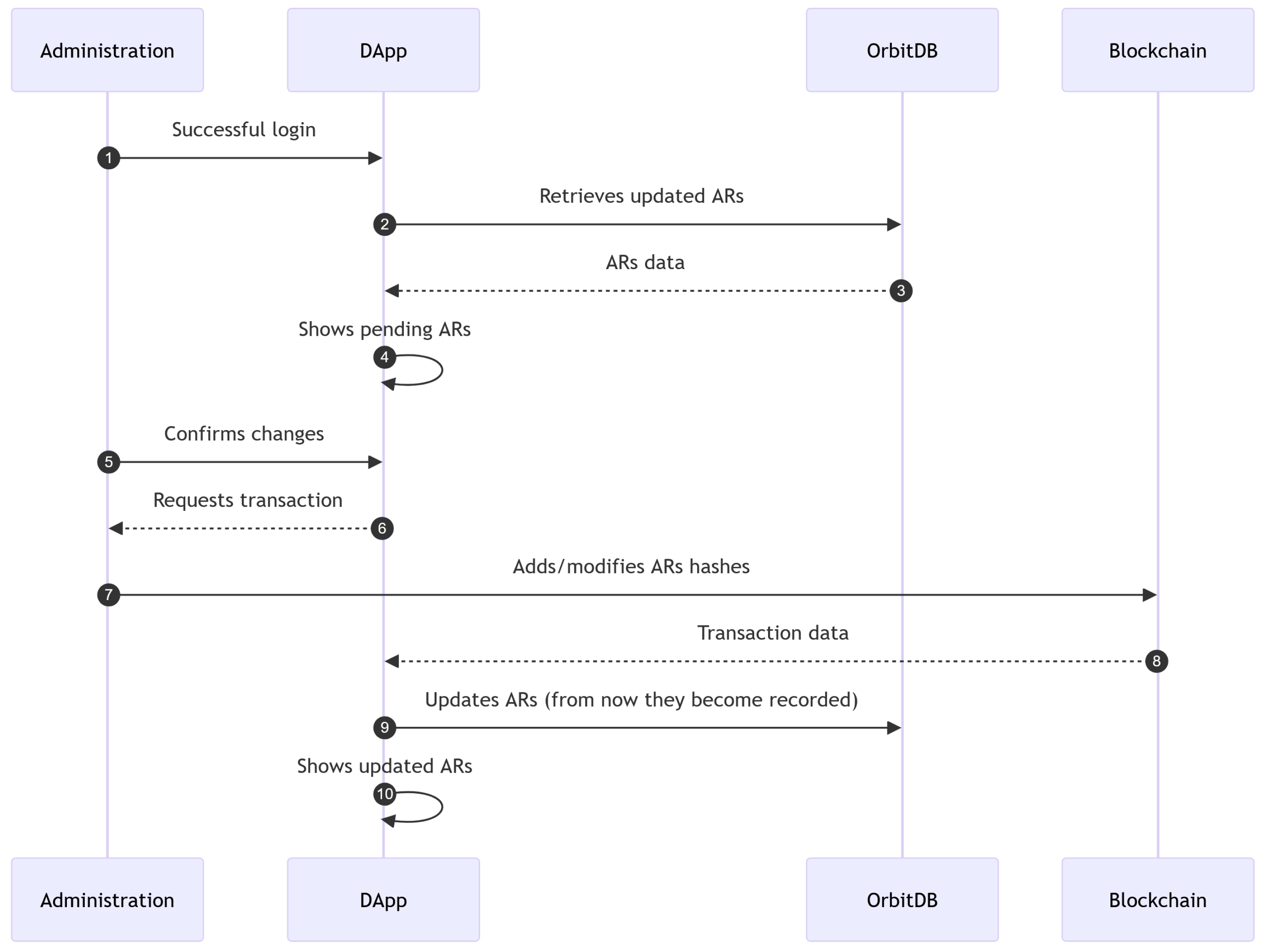
- AR update. Any slight modification on the AR file will completely change its hash. Therefore, a new hash represents an AR update (or a new AR) that is not traced in the blockchain. When this happens, the application adds the AR (and all the updated ARs) to a ‘pending AR list’. This list of ARs is what the administrator will see on his/her interface (an example is shown in Figure 9), waiting to be confirmed after the validation process.
- AR verification. As it was previously mentioned, a student can download his/her AR to share it with third parties, typically, an entity that wants to verify a CV. Such a downloading can be performed through a link that is enabled once the student has gained access to his/her information (such a link can be observed at the top of Figure 10). Then, the mentioned third-party would validate the CV merits by introducing the AR file into the application through the menu shown in Figure 11. The verification process is very fast (just a few seconds), as the application only needs to encrypt the AR (using the keccak256 function) and then to check whether its hash matches one of the hashes stored in the blockchain.
4.2. Subsystem Implementation
4.2.1. Blockchain Logic Smart Contract
4.2.2. Decentralized Database
4.3. Usability and User Experience
5. Experiments
5.1. Experimental Setup
- Latency of read operations, which allow for determining how fast the developed system responds to requests such as AR verifications.
- Throughput of write operations, which enables analyzing the speed of the blockchain implementation.
- CPU usage and CPU power consumption.
- Energy consumption when deploying a node in two different resource-constrained devices.
5.2. Latency of Read Operations
5.3. Throughput of Write Operations
5.3.1. Testnet
5.3.2. Local Network
5.4. CPU Usage and CPU Power Consumption
5.5. Practical Evaluation on Resource-Constrained Devices
5.5.1. Response Latency
5.5.2. Network Performance
5.5.3. Energy Consumption
6. Key Findings
6.1. Experimental Results
- The read and write operation latency of the proposed decentralized system can be really low, in the same order as similar centralized applications but providing higher levels of cybersecurity. This fact indicates that applications for scenarios where low response times are not critical can benefit from the use of blockchain, since the difference in terms of user experience is negligible.
- On the same conditions, the use of PoA significantly increases TPS with respect to the use of PoW. Therefore, the use of PoA includes benefits in terms of efficiency, energy consumption and speed.
- Setting an appropriate gas limit is essential when it comes to determine the blockchain behavior. As it was observed in the previously described experiments, increasing the gas limit significantly increases TPS, since blocks can include more transactions. However, this requires nodes to have more computational resources to verify these transactions, and it would take longer to propagate blocks through the network (i.e., more overhead would be involved). Therefore, resource-constrained devices would not be able to validate blocks on time, losing the capacity to keep the network synchronized and eventually leading to centralization.According to the results of the experiments presented in this article, both for low and high gas limits, and even with high transaction loads (e.g., 250 transactions per second is considered a high load for the application described in this paper), the system maintained acceptable request rates. Therefore, low gas limits are effective in terms of performance and increase decentralization, which is essential when using consensus protocols such as PoA.
- With respect to CPU usage and CPU power consumption, the behavior of PoW substantiates the one described in [98], where the plateau of PoW is associated with the constant mining process for securing the blockchain. In any case, it must be noted that the previously described CPU usage and power consumption results are actually unlikely in practice, since the simulated workloads (i.e., a progressive load that ranged progressively from 100 to 1000 transactions) were aimed at testing the performance of the system rather than to recreate a realistic scenario for the application described in this article.
- As for the deployment in SBC devices, its use can be beneficial for the greater proximity to the end users. The experiments performed confirm that the use of SBCs is viable for implementing both PoA and PoW-based blockchain nodes, but it is necessary to consider the limitations of such devices in terms of computational power to make proper use of the system and to not to degrade their performance. Specifically, the experiments showed that, to provide an adequate performance level, devices required at least 1 GB of RAM (combined with at least 1 GB of swap memory) together with a CPU with at least four cores of a relatively powerful ARM processor.
6.2. Open Challenges and Future Work
6.2.1. Interoperability Among Institutions with Different Legal Frameworks
6.2.2. Smart Contract Enhancements
6.2.3. Revocation of Certificates
6.2.4. Decentralized Reputation and Incentives
6.2.5. Additional Improvements
- Users appreciated the implemented functionality for its straightforward operation. Section 4.3 provided insightful areas of improvement to the current state of the front-end. A future version of the platform should be aligned not only with standardized UX practices, but also with the aim of making DLTs as transparent as possible for non-experienced and non-technical users, which is crucial for future adoption and potential use.
- Section 2.5 analyzed the standardization efforts for digital identity and credential management. It was demonstrated that DIDs and VCs standards could be easily added to the platform to standardize the current operation. Additionally, a future version of the platform could aim for cross-border interoperability by being deployed in initiatives such as the EBSI, as the grade of trust in DLT-based applications is directly proportional to the number of stakeholders that take part of the network.
- A comprehensive smart contract audit extending beyond the formal assessment of the proposed system should be performed. For instance, Section 2.6 analyzed the regulatory compliance of the platform, which can be fully achieved with ZKPs. The integration of such technique within the platform was demonstrated.
- A thorough design should be carried out to explore the latest architecture proposals of the literature that aim for sustainability, performance and other scalability mechanisms in order to make the system robust for real scenarios.
- A thorough access control with standardized libraries should be added to strengthen the security of the platform.
- The database activity could be secured by the use of an oracle [123]. Such an oracle could be connected to the smart contract, so every interaction to the database would be registered on the decentralized ledger. Hence, this would provide an increased security to centralized databases, allowing for a progressive decentralization of current centralized systems.
7. Conclusions
Author Contributions
Funding
Institutional Review Board Statement
Informed Consent Statement
Data Availability Statement
Conflicts of Interest
References
- Carmichael, J.; Eaton, S. Fake Degrees and Fraudulent Credentials in Higher Education: Conclusions and Future Directions. In Ethics and Integrity in Educational Contexts; Springer: Berlin/Heidelberg, Germany, 2023; pp. 269–285. [Google Scholar] [CrossRef]
- Ezell, A.; Bear, J. Degree Mills: The Billion-Dollar Industry that Has Sold over a Million Fake Diplomas 2005. Available online: https://api.semanticscholar.org/CorpusID:109604213 (accessed on 1 April 2025).
- Alammary, A.; Alhazmi, S.; Almasri, M.; Gilani, S. Blockchain-Based Applications in Education: A Systematic Review. Appl. Sci. 2019, 9, 2400. [Google Scholar] [CrossRef]
- Chen, C.L.; Wang, T.; Tsaur, W.J.; Weng, W.; Deng, Y.Y.; Cui, J.; Leng, J. Based on Consortium Blockchain to Design a Credit Verifiable Cross University Course Learning System. Secur. Commun. Netw. 2021, 2021. [Google Scholar] [CrossRef]
- Jovović, B.; Popović, T.; Šandi, S.; Djikanović, Z. A Blockchain-Based Approach to Management of University Diploma Authenticity. In Proceedings of the 2023 27th International Conference on Information Technology (IT), Zabljak, Montenegro, 15–18 February 2023; pp. 1–4. [Google Scholar] [CrossRef]
- Varriale, V.; Cammarano, A.; Michelino, F.; Caputo, M. Industry 5.0 and Triple Bottom Line Approach in Supply Chain Management: The State-of-the-Art. Sustainability 2023, 15, 5712. [Google Scholar] [CrossRef]
- Silaghi, D.L.; Popescu, D.E. A Systematic Review of Blockchain-Based Initiatives in Comparison to Best Practices Used in Higher Education Institutions. Computers 2025, 14, 141. [Google Scholar] [CrossRef]
- Blockcerts—The Open Standard for Blockchain Credentials. Available online: https://www.blockcerts.org (accessed on 1 April 2025).
- BCDiploma Official Webpage. Available online: https://www.bcdiploma.com (accessed on 1 April 2025).
- Nakamoto, S. Bitcoin: A Peer-to-Peer Electronic Cash System. Available online: https://bitcoin.org/bitcoin.pdf (accessed on 1 April 2025).
- Buterin, V. Ethereum: A Next-Generation Smart Contract and Decentralized Application Platform. Available online: https://ethereum.org/es/whitepaper/ (accessed on 1 April 2025).
- Li, X.; Jiang, P.; Chen, T.; Luo, X.; Wen, Q. A survey on the security of blockchain systems. Future Gener. Comput. Syst. 2020, 107, 841–853. [Google Scholar] [CrossRef]
- Taherdoost, H. Smart Contracts in Blockchain Technology: A Critical Review. Information 2023, 14, 117. [Google Scholar] [CrossRef]
- Marchesi, L.; Marchesi, M.; Tonelli, R.; Lunesu, M.I. A blockchain architecture for industrial applications. Blockchain Res. Appl. 2022, 3, 100088. [Google Scholar] [CrossRef]
- Farnaghi, M.; Mansourian, A. Blockchain, an enabling technology for transparent and accountable decentralized public participatory GIS. Cities 2020, 105, 102850. [Google Scholar] [CrossRef]
- Fraga-Lamas, P.; Fernández-Caramés, T.M. A Review on Blockchain Technologies for an Advanced and Cyber-Resilient Automotive Industry. IEEE Access 2019, 7, 17578–17598. [Google Scholar] [CrossRef]
- Fraga-Lamas, P.; Fernández-Caramés, T.M.; Rosado da Cruz, A.M.; Lopes, S.I. An Overview of Blockchain for Industry 5.0: Towards Human-Centric, Sustainable and Resilient Applications. IEEE Access 2024, 12, 116162–116201. [Google Scholar] [CrossRef]
- Sayeed, S.; Marco-Gisbert, H.; Caira, T. Smart Contract: Attacks and Protections. IEEE Access 2020, 8, 24416–24427. [Google Scholar] [CrossRef]
- Heinonen, H.T.; Semenov, A.; Veijalainen, J.; Hämäläinen, T. A Survey on Technologies Which Make Bitcoin Greener or More Justified. IEEE Access 2022, 10, 74792–74814. [Google Scholar] [CrossRef]
- Fernández-Caramés, T.; Fraga-Lamas, P. A Comprehensive Survey on Green Blockchain: Developing the Next Generation of Energy Efficient and Sustainable Blockchain Systems. arXiv 2024, arXiv:2410.20581. [Google Scholar] [CrossRef]
- Qian, K.; Liu, Y.; Shu, C.; Sun, Y.; Wang, K. Fine-Grained Benchmarking and Targeted Optimization: Enabling Green IoT-Oriented Blockchain in the 6G Era. IEEE Trans. Green Commun. Netw. 2023, 7, 1036–1051. [Google Scholar] [CrossRef]
- Escobar, C.C.; Roy, S.; Kreidl, O.P.; Dutta, A.; Bölöni, L. Toward a Green Blockchain: Engineering Merkle Tree and Proof of Work for Energy Optimization. IEEE Trans. Netw. Serv. Manag. 2022, 19, 3847–3857. [Google Scholar] [CrossRef]
- OrbitDB Official Repository. Available online: https://github.com/orbitdb/ (accessed on 1 April 2025).
- InterPlanetary File System. Available online: https://ipfs.io/ (accessed on 1 April 2025).
- Gresch, J.; Rodrigues, B.; John Scheid, E.; Kanhere, S.; Stiller, B. The Proposal of a Blockchain-Based Architecture for Transparent Certificate Handling. In Proceedings of the BIS 2018 International Workshops, Berlin, Germany, 18–20 July 2018; pp. 185–196. [Google Scholar] [CrossRef]
- DApp for Credential Verification. Available online: https://gitlab.com/helene-project1/decentralized-verification-system (accessed on 1 April 2025).
- Fernández-Blanco, G.; Froiz-Míguez, I.; Fraga-Lamas, P.; Fernández-Caramés, T.M. A Blockchain Based System for Preventing Academic Forgery: Design and Practical Evaluation for CPU-Based and Low-Power Computers. In Proceedings of the 2024 6th International Conference on Blockchain Computing and Applications (BCCA), Dubai, United Arab Emirates, 26–29 November 2024; pp. 406–413. [Google Scholar] [CrossRef]
- Fraga-Lamas, P.; Fernández-Caramés, T.M. Leveraging Blockchain for Sustainability and Open Innovation: A Cyber-Resilient Approach toward EU Green Deal and UN Sustainable Development Goals. In Computer Security Threats; Thomas, C., Fraga-Lamas, P., Fernández-Caramés, T.M., Eds.; IntechOpen: Rijeka, Croatia, 2020; Chapter 8. [Google Scholar] [CrossRef]
- Tariq, U.; Ahmed, I.; Bashir, A.; Shaukat Dar, K. A Critical Cybersecurity Analysis and Future Research Directions for the Internet of Things: A Comprehensive Review. Sensors 2023, 23, 4117. [Google Scholar] [CrossRef] [PubMed]
- Fernández-Caramés, T.M.; Fraga-Lamas, P. A Review on the Use of Blockchain for the Internet of Things. IEEE Access 2018, 6, 32979–33001. [Google Scholar] [CrossRef]
- Ebert, C.; Louridas, P.; Fernández-Caramés, T.M.; Fraga-Lamas, P. Blockchain Technologies in Practice. IEEE Softw. 2020, 37, 17–25. [Google Scholar] [CrossRef]
- Nguyen, D.C.; Pathirana, P.N.; Ding, M.; Seneviratne, A. Blockchain for 5G and beyond networks: A state of the art survey. J. Netw. Comput. Appl. 2020, 166, 102693. [Google Scholar] [CrossRef]
- Kshetri, N.; Voas, J. Blockchain’s Carbon and Environmental Footprints. Computer 2022, 55, 89–94. [Google Scholar] [CrossRef]
- Ghadertootoonchi, A.; Bararzadeh, M.; Fani, M. Long- and Short-Term Prediction of Bitcoin Energy Consumption. In Proceedings of the 2023 8th International Conference on Technology and Energy Management (ICTEM), Babol, Iran, 8–9 February 2023; pp. 1–5. [Google Scholar] [CrossRef]
- Khosravi, A.; Säämäki, F. Beyond Bitcoin: Evaluating Energy Consumption and Environmental Impact across Cryptocurrency Projects. Energies 2023, 16, 6610. [Google Scholar] [CrossRef]
- Cambridge Bitcoin Electricity Consumption Index. Available online: https://ccaf.io/cbeci/index (accessed on 1 April 2025).
- Bitcoin Network Power Demand. Available online: https://ccaf.io/cbnsi/cbeci (accessed on 1 April 2025).
- Kaur, S.; Chaturvedi, S.; Sharma, A.; Kar, J. A Research Survey on Applications of Consensus Protocols in Blockchain. Secur. Commun. Netw. 2021, 2021, 1–22. [Google Scholar] [CrossRef]
- Nguyen, C.T.; Hoang, D.T.; Nguyen, D.N.; Niyato, D.; Nguyen, H.T.; Dutkiewicz, E. Proof-of-Stake Consensus Mechanisms for Future Blockchain Networks: Fundamentals, Applications and Opportunities. IEEE Access 2019, 7, 85727–85745. [Google Scholar] [CrossRef]
- Bada, A.O.; Damianou, A.; Angelopoulos, C.M.; Katos, V. Towards a Green Blockchain: A Review of Consensus Mechanisms and their Energy Consumption. In Proceedings of the 2021 17th International Conference on Distributed Computing in Sensor Systems (DCOSS), Pafos, Cyprus, 14–16 July 2021; pp. 503–511. [Google Scholar] [CrossRef]
- CCRI Crypto Carbon Ratings Institute: Determining the Electricity Consumption and Carbon Footprint of Proof of Stake Networks. Available online: https://carbon-ratings.com/dl/whitepaper-pos-methods-2024 (accessed on 1 April 2025).
- The Energy Web Chain. Available online: https://www.energyweb.org/wp-content/uploads/2019/05/EWF-Paper-TheEnergyWebChain-v2-201907-FINAL.pdf (accessed on 1 April 2025).
- Pineda, M.; Jabba, D.; Nieto-Bernal, W.; Pérez, A. Sustainable Consensus Algorithms Applied to Blockchain: A Systematic Literature Review. Sustainability 2024, 16, 10552. [Google Scholar] [CrossRef]
- Energy Efficiency of Blockchain Technologies. Available online: https://blockchain-observatory.ec.europa.eu/document/download/4e612a85-eac1-44fd-b7b6-bf97e51abaea_en?filename=Energy%20Efficiency%20of%20Blockchain%20Technologies_1_0.pdf&=fi (accessed on 1 April 2025).
- Henrichs, E.; Boller, M.L.; Stolz, J.; Krupitzer, C. Quantum of Trust: Overview of Blockchain Technology for Product Authentication in Food and Pharmaceutical Supply Chains. Trends Food Sci. Technol. 2025, 157, 104892. [Google Scholar] [CrossRef]
- Melissari, F.; Papadakis, A.; Chatzitheodorou, D.; Tran, D.; Schouteten, J.; Athanasiou, G.; Zahariadis, T. Experiences Using Ethereum and Quorum Blockchain Smart Contracts in Dairy Production. J. Sens. Actuator Netw. 2024, 13, 6. [Google Scholar] [CrossRef]
- Fan, C.; Lin, C.; Khazaei, H.; Musilek, P. Performance Analysis of Hyperledger Besu in Private Blockchain. Computers 2022, 11, 64. [Google Scholar] [CrossRef]
- Islam, M.M.; Merlec, M.M.; In, H.P. Proof of Random Leader: A Fast and Manipulation-Resistant Proof-of-Authority Consensus Algorithm for Permissioned Blockchains Using Verifiable Random Function. IEEE Trans. Serv. Comput. 2025, 1–14. [Google Scholar] [CrossRef]
- Siam, M.K.; Saha, B.; Hasan, M.M.; Hossain Faruk, M.J.; Anjum, N.; Tahora, S.; Siddika, A.; Shahriar, H. Securing Decentralized Ecosystems: A Comprehensive Systematic Review of Blockchain Vulnerabilities, Attacks, and Countermeasures and Mitigation Strategies. Future Internet 2025, 17, 183. [Google Scholar] [CrossRef]
- Angelis, S.; Aniello, L.; Baldoni, R.; Lombardi, F.; Margheri, A.; Sassone, V. PBFT vs Proof-of-Authority: Applying the CAP Theorem to Permissioned Blockchain. In Proceedings of the Second Italian Conference on Cybersecurity, Milan, Italy, 6–9 February 2018. [Google Scholar]
- Rebello, G.A.F.; Camilo, G.F.; Guimarães, L.C.B.; de Souza, L.A.C.; Thomaz, G.A.; Duarte, O.C.M.B. A security and performance analysis of proof-based consensus protocols. Ann. Telecommun. 2022, 77, 517–537. [Google Scholar] [CrossRef]
- Kim, D.S.; Igboanusi, I.S.; Chijioke Ahakonye, L.A.; Anyanwu, G.O. Proof-of-Authority-and-Association Consensus Algorithm for IoT Blockchain Networks. In Proceedings of the 2025 IEEE International Conference on Consumer Electronics (ICCE), Las Vegas, NV, USA, 11–14 January 2025; pp. 1–6. [Google Scholar] [CrossRef]
- Hanggoro, D.; Windiatmaja, J.H.; Muis, A.; Sari, R.F.; Pournaras, E. Energy-aware proof-of-authority: Blockchain consensus for clustered wireless sensor network. Blockchain Res. Appl. 2024, 5, 100211. [Google Scholar] [CrossRef]
- Alrubei, S.; Ball, E.; Rigelsford, J. HDPoA: Honesty-based distributed proof of authority via scalable work consensus protocol for IoT-blockchain applications. Comput. Netw. 2022, 217, 109337. [Google Scholar] [CrossRef]
- Nazir, A.; Singh, M.; Destefanis, G.; Memon, J.; Neykova, R.; Kassab, M.; Tonelli, R. An Optimized Concurrent Proof of Authority Consensus Protocol. In Proceedings of the 2023 IEEE International Conference on Software Analysis, Evolution and Reengineering (SANER), Taipa, Macao, 21–24 March 2023; pp. 874–877. [Google Scholar] [CrossRef]
- Pu, S.; Lam, J.S.L. The benefits of blockchain for digital certificates: A multiple case study analysis. Technol. Soc. 2023, 72, 102176. [Google Scholar] [CrossRef]
- Capece, G.; Levialdi Ghiron, N.; Pasquale, F. Blockchain Technology: Redefining Trust for Digital Certificates. Sustainability 2020, 12, 8952. [Google Scholar] [CrossRef]
- Rustemi, A.; Dalipi, F.; Atanasovski, V.; Risteski, A. A Systematic Literature Review on Blockchain-Based Systems for Academic Certificate Verification. IEEE Access 2023, 11, 64679–64696. [Google Scholar] [CrossRef]
- Shukla, A.; Indra, S.; Trivedi, T.J.; Singh, U.; Catherine, M. Academic Credential Verification Technique Using Blockchain. Int. J. Adv. Sci. Technol. 2020, 29, 4244–4254. [Google Scholar]
- Pfefferling, A.; Kehling, P. Design Disclosure for Blockchain-based Application used in Public Education Certificates with Electronic Hashes. Konf. Zum Sci. Track Blockchain Autumn Sch. 2021, 5, 34–41. [Google Scholar]
- Tellew, J.; Kuo, T.T. CertificateChain: Decentralized healthcare training certificate management system using blockchain and smart contracts. JAMIA Open 2022, 5, ooac019. [Google Scholar] [CrossRef]
- Gottlieb, M.; Deutsch, C.; Hoops, F.; Pongratz, H.; Krcmar, H. Expedition to the blockchain application potential for higher education institutions. Blockchain Res. Appl. 2024, 5, 100203. [Google Scholar] [CrossRef]
- Turkanović, M.; Hölbl, M.; Košič, K.; Hericko, M.; Kamisalic, A. EduCTX: A Blockchain-Based Higher Education Credit Platform. IEEE Access 2017, 6, 5112–5127. [Google Scholar] [CrossRef]
- Sharples, M.; Domingue, J. The Blockchain and Kudos: A Distributed System for Educational Record, Reputation and Reward. In Proceedings of the 11th European Conference on Technology Enhanced Learning (EC-TEL); Springer: Cham, Switzerland, 2016; pp. 490–496. Available online: https://link.springer.com/chapter/10.1007/978-3-319-45153-4_48 (accessed on 2 June 2025).
- Mishra, R.A.; Kalla, A.; Braeken, A.; Liyanage, M. Privacy Protected Blockchain Based Architecture and Implementation for Sharing of Students’ Credentials. Inf. Process. Manag. 2021, 58, 102512. [Google Scholar] [CrossRef]
- Jeong, J.; Kim, D.; Ihm, S.-Y.; Lee, Y.; Son, Y. Multilateral Personal Portfolio Authentication System Based on Hyperledger Fabric. ACM Trans. Internet Technol. 2021, 21, 14. [Google Scholar] [CrossRef]
- Delgado-von-Eitzen, C.; Anido-Rifón, L.; Fernández-Iglesias, M.J. Blockchain for the Scalable Issuance and Verification of Private Academic Information. In Proceedings of the 2021 International Conference on Advanced Learning Technologies (ICALT), Tartu, Estonia, 12–15 July 2021; pp. 436–438. [Google Scholar] [CrossRef]
- Delgado-von Eitzen, C.; Anido-Rifón, L.; Fernández-Iglesias, M.J. NFTs for the Issuance and Validation of Academic Information that Complies with the GDPR. Appl. Sci. 2024, 14, 706. [Google Scholar] [CrossRef]
- Sultana, S.A.; Rupa, C.; Malleswari, R.P.; Gadekallu, T.R. IPFS-Blockchain Smart Contracts Based Conceptual Framework to Reduce Certificate Frauds in the Academic Field. Information 2023, 14, 446. [Google Scholar] [CrossRef]
- Kistaubayev, Y.I.; Mutanov, G.; Mansurova, M.; Saxenbayeva, Z.; Shakan, Y. Ethereum-Based Information System for Digital Higher Education Registry and Verification of Student Achievement Documents. Future Internet 2022, 15, 3. [Google Scholar] [CrossRef]
- Baniata, H.; Kertesz, A. PriFoB: A Privacy-Aware Fog-Enhanced Blockchain-Based System for Global Accreditation and Credential Verification. J. Netw. Comput. Appl. 2022, 205, 103440. [Google Scholar] [CrossRef]
- Mazzocca, C.; Acar, A.; Uluagac, S.; Montanari, R.; Bellavista, P.; Conti, M. A Survey on Decentralized Identifiers and Verifiable Credentials. IEEE Commun. Surv. Tutor. 2025; early access. [Google Scholar] [CrossRef]
- Feraudo, A.; Romandini, N.; Mazzocca, C.; Montanari, R.; Bellavista, P. DIVA: A DID-based reputation system for secure transmission in VANETs using IOTA. Comput. Netw. 2024, 244, 110332. [Google Scholar] [CrossRef]
- Mazzocca, C.; Acar, A.; Uluagac, S.; Montanari, R. EVOKE: Efficient revocation of verifiable credentials in IoT networks. In Proceedings of the 33rd USENIX Conference on Security Symposium, Philadelphia, PA, USA, 14–16 August 2024. [Google Scholar]
- Biedermann, B.; Scerri, M.; Kozlova, V.; Ellul, J. A Systematisation of Knowledge: Connecting European Digital Identities with Web3. In Proceedings of the 2024 IEEE International Conference on Blockchain (Blockchain), Copenhagen, Denmark, 19–22 August 2024; pp. 605–610. [Google Scholar] [CrossRef]
- Tan, E.; Lerouge, E.; Du Caju, J.; Du Seuil, D. Verification of Education Credentials on European Blockchain Services Infrastructure (EBSI): Action Research in a Cross-Border Use Case Between Belgium and Italy. Big Data Cogn. Comput. 2023, 7, 79. [Google Scholar] [CrossRef]
- Lax, G.; Nardone, R.; Russo, A. Enabling secure health information sharing among healthcare organizations by public blockchain. Multimed. Tools Appl. 2024, 83, 64795–64811. [Google Scholar] [CrossRef]
- Corte-Real, A.; Nunes, T.; da Cunha, P.R. Reflections About Blockchain in Health Data Sharing: Navigating a Disruptive Technology. Int. J. Environ. Res. Public Health 2024, 21, 230. [Google Scholar] [CrossRef]
- Belen-Saglam, R.; Altuncu, E.; Lu, Y.; Li, S. A systematic literature review of the tension between the GDPR and public blockchain systems. Blockchain Res. Appl. 2023, 4, 100129. [Google Scholar] [CrossRef]
- Wang, Z.; Chaliasos, S.; Qin, K.; Zhou, L.; Gao, L.; Berrang, P.; Livshits, B.; Gervais, A. On How Zero-Knowledge Proof Blockchain Mixers Improve, and Worsen User Privacy. In Proceedings of the ACM Web Conference 2023, Austin, TX, USA, 30 April–4 May 2023; pp. 2022–2032. [Google Scholar] [CrossRef]
- Fekete, D.L.; Kiss, A. Toward Building Smart Contract-Based Higher Education Systems Using Zero-Knowledge Ethereum Virtual Machine. Electronics 2023, 12, 664. [Google Scholar] [CrossRef]
- Zhou, L.; Diro, A.; Saini, A.; Kaisar, S.; Hiep, P.C. Leveraging zero knowledge proofs for blockchain-based identity sharing: A survey of advancements, challenges and opportunities. J. Inf. Secur. Appl. 2024, 80, 103678. [Google Scholar] [CrossRef]
- OrbitDB Field Manual. Available online: https://github.com/orbitdb/field-manual (accessed on 1 April 2025).
- Infura Official Webpage. Available online: https://docs.infura.io/infura (accessed on 1 April 2025).
- Metamask. Available online: https://docs.metamask.io/guide/ (accessed on 1 April 2025).
- Ethers Key Sign. Available online: https://docs.ethers.org/v5/api/utils/signing-key/ (accessed on 1 April 2025).
- Etherscan. Available online: https://etherscan.io/ (accessed on 1 April 2025).
- Wood, G. Ethereum: A secure decentralised generalised transaction ledger. Ethereum Proj. Yellow Pap. 2014, 151, 1–32. [Google Scholar]
- Slither Repository. Available online: https://github.com/crytic/slither (accessed on 1 June 2025).
- Mythril Repository. Available online: https://github.com/ConsenSysDiligence/mythril (accessed on 1 June 2025).
- Bernal Bernabe, J.; Canovas, J.L.; Hernandez-Ramos, J.L.; Torres Moreno, R.; Skarmeta, A. Privacy-Preserving Solutions for Blockchain: Review and Challenges. IEEE Access 2019, 7, 164908–164940. [Google Scholar] [CrossRef]
- Access Control OpenZeppelin. Available online: https://docs.openzeppelin.com/contracts/5.x/ (accessed on 1 June 2025).
- Fernández-Caramés, T.M.; Froiz-Míguez, I.; Blanco-Novoa, O.; Fraga-Lamas, P. Enabling the Internet of Mobile Crowdsourcing Health Things: A Mobile Fog Computing, Blockchain and IoT Based Continuous Glucose Monitoring System for Diabetes Mellitus Research and Care. Sensors 2019, 19, 3319. [Google Scholar] [CrossRef]
- Jang, H.; Han, S.H.; Kim, J.H. User Perspectives on Blockchain Technology: User-Centered Evaluation and Design Strategies for DApps. IEEE Access 2020, 8, 226213–226223. [Google Scholar] [CrossRef]
- Saldivar, J.; Martínez-Vicente, E.; Rozas, D.; Valiente, M.C.; Hassan, S. Blockchain (not) for Everyone: Design Challenges of Blockchain-based Applications. In Proceedings of the Extended Abstracts of the 2023 CHI Conference on Human Factors in Computing Systems, Hamburg, Germany, 23–28 April 2023. CHI EA ’23. [Google Scholar] [CrossRef]
- Santos, A.F.; Marinho, J.; Bernardino, J. Blockchain-Based Loyalty Management System. Future Internet 2023, 15, 161. [Google Scholar] [CrossRef]
- Fan, C.; Ghaemi, S.; Khazaei, H.; Musilek, P. Performance Evaluation of Blockchain Systems: A Systematic Survey. IEEE Access 2020, 8, 126927–126950. [Google Scholar] [CrossRef]
- Saingre, D.; Ledoux, T.; Menaud, J.M. Measuring performances and footprint of blockchains with BCTMark: A case study on Ethereum smart contracts energy consumption. Clust. Comput. 2022, 25, 2819–2837. [Google Scholar] [CrossRef]
- Schäffer, M.; di Angelo, M.; Salzer, G. Performance and Scalability of Private Ethereum Blockchains. In Proceedings of the Business Process Management: Blockchain and Central and Eastern Europe Forum; Di Ciccio, C., Gabryelczyk, R., García-Bañuelos, L., Hernaus, T., Hull, R., Indihar Štemberger, M., Kő, A., Staples, M., Eds.; Springer: Cham, Switzerland, 2019; pp. 103–118. [Google Scholar]
- Rosa, M.; Núñez-Gómez, C.; Caminero, B.; Carrión, M. Exploring the use of blockchain in resource-constrained fog computing environments. Softw. Pract. Exp. 2023, 53, 971–987. [Google Scholar] [CrossRef]
- Mostarda, L.; Pinna, A.; Sestili, D.; Tonelli, R. Performance Analysis of a BESU Permissioned Blockchain; Springer: Cham, Switzerland, 2023; pp. 279–291. [Google Scholar] [CrossRef]
- Pierro, G.A.; Cocco, L.; Tonelli, R. Besu vs. Quorum: Comparative Analysis in the Context of Simulated Energy Communities. In Proceedings of the Sixth Distributed Ledger Technology Workshop (DLT 2024), Turin, Italy, 14–15 May 2024; Bartoletti, M., Schifanella, C., Vitaletti, A., Eds.; CEUR-WS.org, RWTH Aachen University: Aachen, Germany, 2024; Volume 3791. CEUR Workshop Proceedings. [Google Scholar]
- Capocasale, V.; Gotta, D.; Perboli, G. Comparative analysis of permissioned blockchain frameworks for industrial applications. Blockchain Res. Appl. 2022, 4, 100113. [Google Scholar] [CrossRef]
- Cortes-Goicoechea, M.; Franceschini, L.; Bautista-Gomez, L. Resource Analysis of Ethereum 2.0 Clients. arXiv 2020, arXiv:2012.14718. [Google Scholar]
- Samuel, C.N.; Glock, S.; Verdier, F.; Guitton-Ouhamou, P. Choice of Ethereum Clients for Private Blockchain: Assessment from Proof of Authority Perspective. In Proceedings of the 2021 IEEE International Conference on Blockchain and Cryptocurrency (ICBC), Sydney, Australia, 3–6 May 2021; pp. 1–5. [Google Scholar] [CrossRef]
- Nimbus Client. Available online: https://nimbus.team/ (accessed on 1 April 2025).
- Reth Client Repository. Available online: https://github.com/paradigmxyz/reth (accessed on 1 April 2025).
- Flood Repository. Available online: https://github.com/paradigmxyz/flood (accessed on 1 April 2025).
- Pandoras-Box Repository. Available online: https://github.com/madz-lab/pandoras-box (accessed on 1 April 2025).
- HWiNFO. Available online: https://www.hwinfo.com/ (accessed on 1 April 2025).
- Fraga-Lamas, P.; Lopez-Iturri, P.; Celaya-Echarri, M.; Blanco-Novoa, O.; Azpilicueta, L.; Varela-Barbeito, J.; Falcone, F.; Fernández-Caramés, T.M. Design and Empirical Validation of a Bluetooth 5 Fog Computing Based Industrial CPS Architecture for Intelligent Industry 4.0 Shipyard Workshops. IEEE Access 2020, 8, 45496–45511. [Google Scholar] [CrossRef]
- Joulescope Energy Analyzer. Available online: https://www.joulescope.com/ (accessed on 1 April 2025).
- Alzoubi, Y.I.; Mishra, A. Green blockchain—A move towards sustainability. J. Clean. Prod. 2023, 430, 139541. [Google Scholar] [CrossRef]
- Zhang, X.; Zhu, X. Joint Optimization Algorithm of Training Delay and Energy Efficiency for Wireless Large-Scale Distributed Machine Learning Combined with Blockchain for 6G Networks. IEEE Internet Things J. 2024, 11, 31602–31618. [Google Scholar] [CrossRef]
- Xu, X.; Pautasso, C.; Zhu, L.; Lu, Q.; Weber, I. A Pattern Collection for Blockchain-based Applications. In Proceedings of the 23rd European Conference on Pattern Languages of Programs, Irsee, Germany, 4–8 July 2018. EuroPLoP ’18. [Google Scholar] [CrossRef]
- AL Amri, S.; Aniello, L.; Sassone, V. A Review of Upgradeable Smart Contract Patterns based on OpenZeppelin Technique. J. Br. Blockchain Assoc. 2023. [Google Scholar] [CrossRef]
- Rikken, O.; Janssen, M.; Kwee, Z. Governance impacts of blockchain-based decentralized autonomous organizations: An empirical analysis. Policy Des. Pract. 2023, 6, 465–487. [Google Scholar] [CrossRef]
- Chivu, R.G.; Popa, I.C.; Orzan, M.C.; Marinescu, C.; Florescu, M.S.; Orzan, A.O. The Role of Blockchain Technologies in the Sustainable Development of Students’ Learning Process. Sustainability 2022, 14, 1406. [Google Scholar] [CrossRef]
- Kontzinos, C.; Karakolis, E.; Kokkinakos, P.; Skalidakis, S.; Askounis, D.; Psarras, J. Application and Evaluation of a Blockchain-Centric Platform for Smart Badge Accreditation in Higher Education Institutions. Appl. Sci. 2024, 14, 5191. [Google Scholar] [CrossRef]
- Davies, J.; Sharifi, H.; Lyons, A.; Forster, R.; Elsayed, O.K.S.M. Non-fungible tokens: The missing ingredient for sustainable supply chains in the metaverse age? Transp. Res. Part E Logist. Transp. Rev. 2024, 182, 103412. [Google Scholar] [CrossRef]
- Pirani, M.; Cacopardo, A.; Cucchiarelli, A.; Spalazzi, L. A Soulbound Token-based Reputation System in Sustainable Supply Chains. In Proceedings of the 2023 International Conference on Embedded Wireless Systems and Networks, Rende, Italy, 25–27 September 2023; pp. 363–368, EWSN ’23. [Google Scholar]
- Tumati, T.V.; Tian, Y.; Jiang, X. A Soulbound Token Certificate Verification System (SBTCert): Design and Implementation. In Proceedings of the 2024 IEEE 14th Annual Computing and Communication Workshop and Conference (CCWC), Las Vegas, NV, USA, 8–10 January 2024; pp. 345–350. [Google Scholar] [CrossRef]
- Caldarelli, G. Before Ethereum. The Origin and Evolution of Blockchain Oracles. IEEE Access 2023, 11, 50899–50917. [Google Scholar] [CrossRef]


























| Criterion | Verified Documentation | Verification Method | Verification of Progressing Activities | Blockchain | Consensus Protocol | Decentralized Off-Chain Storage | IPFS Support | Multi-Node Evaluation | Performance Evaluation | Low-Power Evaluation | Open Source |
|---|---|---|---|---|---|---|---|---|---|---|---|
| Platform | |||||||||||
| CertificateChain [61] | Healthcare training certificates | Permanent link to website | ✕ | Ethereum (designed for private networks, tested in Ropsten) | PoW | ✕ | ✕ | ✔ (up to 2 local nodes; tested in Ropsten) | Throughput | ✕ | ✕ (but all code is available in Zenodo and GitHub) |
| MIT Blockcerts [8] | Digital credentials | Through website | ✕ (no native support, but could be implemented) | Supports multiple blockchains | Depends on the used blockchain | ✕ (off-chain storage, but no native support for its decentralization) | ✕ (not native support, but can be implemented) | ✔ | ✕ | ✕ | ✔ |
| University of Zurich Blockchain (conceptual design) [25] | Higher education diplomas | Through website | ✕ | Ethereum | Not specified | ✕ (off-chain storage, but no native support for its decentralization) | ✕ | ✕ | ✕ | ✕ | ✕ |
| EduCTX [63] | Higher education credits | Requires to implement an API | ✔ (at credit level) | ARK | DPoS | ✕ (off-chain storage, but no native support for its decentralization) | ✕ | ✕ | ✕ | ✕ | ✔ |
| Chen et al. (conceptual design) [4] | Academic records (at activity level) | Requires to implement an API | ✔ | Hyperledger Fabric (proposed) | Not indicated | ✔ (proposed) | ✕ | ✕ | ✕ | ✕ | ✕ |
| Sultana et al. [69] | Academic certificates | Through website | ✕ | Ethereum | PoW | ✔ | ✔ | ✔ | Throughput, latency | ✔ | ✕ |
| PriFoB [71] | Digital credentials | Requires to implement an API | ✕ (no native support, but could be implemented) | Proprietary public permissioned | PoA | ✕ (off-chain storage, but no native support for its decentralization) | ✕ | ✔ | Throughput, latency | ✕ | ✕ (but code available in GitHub) |
| This Work | Academic records (at activity level (e.g., exam, lab)) | Through website | ✔ | Ethereum | PoW and PoA | ✔ | ✔ | ✔ (up to 16 local nodes) | Performance, latency, gas limit | ✔ | ✔ |
| No. | Task | Explanation |
|---|---|---|
| 1 | Install Metamask | Click on the link to install the browser extension of Metamask. |
| 2 | Create an account | Use Metamask to create an Ethereum account. |
| 3 | Change the Ethereum network | Open Metamask and change the Ethereum network of the account from the Mainnet to a testnet. |
| 4 | Connect Metamask with the DApp | Use the button Connect with Metamask located at the top right corner of the DApp’s website. |
| 5 | Sign a message | Authenticate by signing a message and filling three input fields in the menu. |
| 7 | Visualize ARs | Access the ARs details. |
| 8 | Download ARs | Get the file of the accessed AR. |
| No. | Task | Explanation |
|---|---|---|
| 1 | Install Metamask | Click on the link to install the browser extension of Metamask. |
| 2 | Create an account | Use Metamask to create an Ethereum account. |
| 3 | Change the Ethereum network | Open Metamask and change the Ethereum network of the account from the Mainnet to a testnet. |
| 4 | Connect Metamask with the DApp | Use the button Connect with Metamask located at the top right corner of the DApp’s website. |
| 5 | Sign a message | Authenticate by signing a message and filling three input fields in the menu. |
| 6 | Validate ARs | Confirm recent changes in ARs by sending a transaction to the blockchain. |
| No. | Task | Explanation |
|---|---|---|
| 1 | Get a set of ARs | Inspect a set of ARs, some of which have been fraudulently modified. |
| 2 | Verify ARs | Introduce the AR in the application and react to the result. |
| Board | SoC | CPU Clock (GHz) | Memory (GB) | Ethernet |
|---|---|---|---|---|
| Raspberry Pi 4 | Quad-Cortex A72 (ARM64) | 1.8 | 1 + 1.1 Swap | Gigabit |
| Orange Pi One+ | H6 Quad-core A53 (ARM64) | 1.8 | 1 + 1.1 Swap | Gigabit |
Disclaimer/Publisher’s Note: The statements, opinions and data contained in all publications are solely those of the individual author(s) and contributor(s) and not of MDPI and/or the editor(s). MDPI and/or the editor(s) disclaim responsibility for any injury to people or property resulting from any ideas, methods, instructions or products referred to in the content. |
© 2025 by the authors. Licensee MDPI, Basel, Switzerland. This article is an open access article distributed under the terms and conditions of the Creative Commons Attribution (CC BY) license (https://creativecommons.org/licenses/by/4.0/).
Share and Cite
Fernández-Blanco, G.; Froiz-Míguez, I.; Fraga-Lamas, P.; Fernández-Caramés, T.M. Design, Implementation and Practical Energy-Efficiency Evaluation of a Blockchain Based Academic Credential Verification System for Low-Power Nodes. Appl. Sci. 2025, 15, 6596. https://doi.org/10.3390/app15126596
Fernández-Blanco G, Froiz-Míguez I, Fraga-Lamas P, Fernández-Caramés TM. Design, Implementation and Practical Energy-Efficiency Evaluation of a Blockchain Based Academic Credential Verification System for Low-Power Nodes. Applied Sciences. 2025; 15(12):6596. https://doi.org/10.3390/app15126596
Chicago/Turabian StyleFernández-Blanco, Gabriel, Iván Froiz-Míguez, Paula Fraga-Lamas, and Tiago M. Fernández-Caramés. 2025. "Design, Implementation and Practical Energy-Efficiency Evaluation of a Blockchain Based Academic Credential Verification System for Low-Power Nodes" Applied Sciences 15, no. 12: 6596. https://doi.org/10.3390/app15126596
APA StyleFernández-Blanco, G., Froiz-Míguez, I., Fraga-Lamas, P., & Fernández-Caramés, T. M. (2025). Design, Implementation and Practical Energy-Efficiency Evaluation of a Blockchain Based Academic Credential Verification System for Low-Power Nodes. Applied Sciences, 15(12), 6596. https://doi.org/10.3390/app15126596

