Application of Spread-Spectrum Induced Polarization (SSIP) Technology in W-Sn Mineral Exploration (Xitian Mining District, SE China)
Abstract
1. Introduction
1.1. Regional Geological Background
1.2. Electrical Properties of Rocks and Ores
2. Materials and Methods
2.1. Data Acquisition
2.2. SSIP Technology
2.3. Observation Array Design
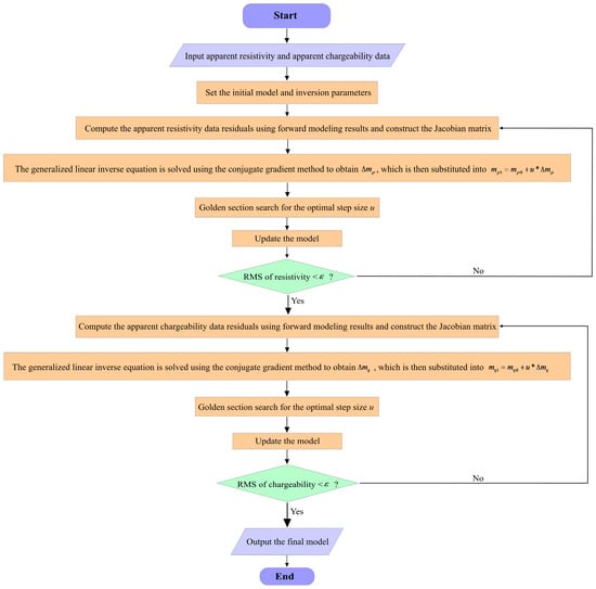
2.4. SSIP Equivalent Inversion Method
3. Results and Discussion
4. Conclusions
- (1)
- The SSIP method conducts multi-channel array measurements in both spatial and frequency domains, achieving an observational efficiency three- to five-times higher than conventional symmetrical quadrupole IP sounding. For a single survey line (1200 m), data acquisition time can be reduced to 1/3 of traditional methods, significantly lowering field time costs. Through surveys along two lines, an average exploration depth of 1200 m was attained, representing an approximately 50% improvement over conventional IP methods (typically <800 m).
- (2)
- Drilling verification results demonstrate high consistency in both spatial positioning and burial depth between the three ore veins delineated by SSIP anomalies and the orebodies intercepted by drilling. The predicted orebodies show comparable dimensions and strike lengths to those confirmed by drilling.
- (3)
- The inferred mineralization-related anomalies exhibit low-resistivity/high-chargeability or low-resistivity/moderate-chargeability characteristics in inversion sections. According to vein distribution patterns, greisen-type W-Sn veins (e.g., Veins A and C) tend to be concentrated at the top interface of intrusive granites and their contact zones, while skarn-type W-Sn veins (e.g., Vein B) predominantly occur in limestone and marble strata contacting granites. These findings provide quantitative references for deep prospecting in similar metallogenic geological settings.
Author Contributions
Funding
Institutional Review Board Statement
Informed Consent Statement
Data Availability Statement
Conflicts of Interest
References
- Mao, J.; Pirajno, F.; Cook, N. Mesozoic metallogeny in East China and corresponding geodynamic settings-An introduction to the special issue. Ore Geol. Rev. 2011, 43, 1–7. [Google Scholar] [CrossRef]
- Soloviev, S.G.; Kryazhev, S.G.; Dvurechenskaya, S.S. Geology, mineralization, and fluid inclusion characteristics of the Lermontovskoe reduced-type tungsten (Cu, Au, Bi) skarn deposit, Sikhote-Alin, Russia. Ore Geol. Rev. 2017, 89, 15–39. [Google Scholar] [CrossRef]
- Mao, J.W.; Xie, G.Q.; Guo, C.L.; Yuan, S.D.; Cheng, Y.B.; Chen, Y.C. Spatial-temporal distribution of Mesozoic ore deposits in south China and their metallogenic settings. Geol. J. China Univ. 2008, 14, 510–526. [Google Scholar]
- Neiva, A.M.R. Geochemistry of cassiterite and wolframite from tin and tungsten quartz veins in Portugal. Ore Geol. Rev. 2008, 33, 221–238. [Google Scholar] [CrossRef]
- Mao, J.W.; Xie, G.Q.; Guo, C.L.; Chen, Y.C. Large-scale tungsten-tin mineralization in the Nanling region, South China: Metallogenic ages and corresponding geodynamic processes. Acta Petrol. Sin. 2007, 23, 2329–2338. [Google Scholar]
- Moura, A.; Dória, A.; Neiva, A.M.R.; Leal Gomes, C.; Creaser, R.A. Metallogenesis at the Carris W-Mo-Sn deposit (Gerês, Portugal): Constraints from fluid inclusions, mineral geochemistry, Re-Os and He-Ar isotopes. Ore Geol. Rev. 2014, 56, 73–93. [Google Scholar] [CrossRef]
- Cheng, Y.; Mao, J.; Liu, P. Geodynamic setting of Late Cretaceous Sn-W mineralization in southeastern Yunnan and northeastern Vietnam. Solid Earth Sci. 2016, 1, 79–88. [Google Scholar] [CrossRef]
- Chicharro, E.; Boiron, M.; López-García, J.Á.; Barfod, D.N.; Villaseca, C. Origin, ore forming fluid evolution and timing of the Logrosán Sn-(W) ore deposits (Central Iberian Zone, Spain). Ore Geol. Rev. 2016, 72, 896–913. [Google Scholar] [CrossRef]
- Kempe, U.; Wolf, D. Anomalously high Sc contents in ore minerals from Sn-W deposits: Possible economic significance and genetic implications. Ore Geol. Rev. 2006, 28, 103–122. [Google Scholar] [CrossRef]
- Liu, P.; Mao, J.; Cheng, Y.; Yao, W.; Wang, X.; Hao, D. An Early Cretaceous W-Sn deposit and its implications in southeast coastal metallogenic belt: Constraints from U-Pb, Re-Os, Ar-Ar geochronology at the Feie’shan W-Sn deposit, SE China. Ore Geol. Rev. 2017, 81, 112–122. [Google Scholar] [CrossRef]
- Soloviev, S.G.; Kryazhev, S.G.; Dvurechenskaya, S.S. Geology, mineralization, stable isotope, and fluid inclusion characteristics of the Vostok-2 reduced W-Cu skarn and Au-W-Bi-As stockwork deposit, Sikhote-Alin, Russia. Ore Geol. Rev. 2017, 86, 338–365. [Google Scholar] [CrossRef]
- Zhang, Y.; Yang, J.; Chen, J.; Wang, H.; Xiang, Y. Petrogenesis of Jurassic tungsten-bearing granites in the Nanling Range, South China: Evidence from whole-rock geochemistry and zircon U-Pb and Hf-O isotopes. Lithos 2017, 278, 166–180. [Google Scholar] [CrossRef]
- Zhao, W.W.; Zhou, M.; Li, Y.H.M.; Zhao, Z.; Gao, J. Genetic types, mineralization styles, and geodynamic settings of Mesozoic tungsten deposits in South China. J. Asian Earth Sci. 2017, 137, 109–140. [Google Scholar] [CrossRef]
- Liang, X.; Dong, C.; Jiang, Y.; Wu, S.; Zhou, Y.; Zhu, H.; Fu, J.; Wang, C.; Wang, C. Zircon U-Pb, molybdenite Re-Os and muscovite Ar-Ar isotopic dating of the Xitian W-Sn polymetallic deposit, eastern Hunan Province, South China and its geological significance. Ore Geol. Rev. 2016, 78, 85–100. [Google Scholar] [CrossRef]
- Hsu, K.-C. Tungsten deposits of southern Kiangsi, China. Econ. Geol. 1943, 38, 431–474. [Google Scholar] [CrossRef]
- Lu, H.Z. The Origin of Tungsten Mineral Deposits in South China; Chongqing Publishing House: Chongqing, China, 1986. [Google Scholar]
- Jingwen, M.; Yanbo, C.; Maohong, C.; Pirajno, F. Major types and time–space distribution of Mesozoic ore deposits in South China and their geodynamic settings. Min. Depos. 2013, 48, 267–294. [Google Scholar] [CrossRef]
- Mao, Z.; Cheng, Y.; Liu, J.; Yuan, S.; Wu, S.; Xiang, X.; Luo, X. Geology and molybdenite Re-Os age of the Dahutang granite-related veinlets-disseminated tungsten ore field in the Jiangxin Province, China. Ore Geol. Rev. 2013, 53, 422–433. [Google Scholar] [CrossRef]
- Wu, S.C.; Long, Z.Q.; Zeng, G.H.; Long, W.P. Prospecting progress and potential of Sn-Pb-Zn polymetallic deposits in Xitian area, Hunan Province. Geol. Miner. Resour. South China 2011, 27, 100–104. [Google Scholar]
- Wu, S.C.; Luo, H.W.; Huang, T. Metallogenetic geological characteristics and prospecting of tin-polymetallic deposits in central Xitian area, eastern Hunan. Geol. Miner. Resour. South China 2004, 2, 21–26. [Google Scholar]
- Fu, J.M.; Wu, S.C.; Xu, D.M. Reconstraint from zircon SHRIMP U-Pb dating on the age of magma intrusion and mineralization in Xitian tungsten-tin polymetallic orefield, eastern Hunan Province. Geol. Miner. Resour. South China 2009, 3, 1–7. [Google Scholar]
- Fu, J.M.; Cheng, S.B.; Lu, Y.Y. Geochronology of the greisen-quartz-vein type tungsten-tin deposit and its host granite in Xitian, Hunan Province. Geol. Explor. 2012, 48, 313–320. [Google Scholar]
- Abraham, E.M.; Uwaezuoke, A.E.; Usman, A.O. Geophysical investigation of subsurface mineral potentials in North-Central Nigeria: Implications for sustainable mining and development. Geomech. Geophys. Geo-Energy Geo-Resour. 2024, 10, 1–25. [Google Scholar] [CrossRef]
- Sultan, S.A.; Mansour, S.A.; Santos, F.M.; Helaly, A.S. Geophysical exploration for gold and associated minerals, case study: Wadi El Beida area, South Eastern Desert, Egypt. J. Geophys. Eng. 2009, 6, 345–356. [Google Scholar] [CrossRef]
- Wynn, J.C. Titanium geophysics: The application of induced polarization to sea-floor mineral exploration. Geophysics 1988, 53, 386–401. [Google Scholar] [CrossRef]
- Di, Q.; Xue, G.; Lei, D.; Zeng, Q.; Fu, C.; An, Z. Summary of technology for a comprehensive geophysical exploration of gold mine in North China Craton. Sci. China Earth Sci. 2021, 64, 1524–1536. [Google Scholar] [CrossRef]
- Walter, C.; Braun, A.; Fotopoulos, G. High-resolution unmanned aerial vehicle aeromagnetic surveys for mineral exploration targets. Geophys. Prospect. 2020, 68, 334–349. [Google Scholar] [CrossRef]
- Yin, Y.; Chen, J.; Zhao, Z.; Yang, Y.; Li, C.; Li, H.; Zhao, X. Integrated geophysical prospecting for deep ore detection in the Yongxin gold mining area, Heilongjiang, China. Sci. Rep. 2025, 15, 7258. [Google Scholar] [CrossRef]
- Ye, Z.; Gao, L.; Li, Y.; Chen, C.; Xia, F.; Li, S.; Zhu, Y. Prospecting model and deep mineralization predictions for the Lamasu-Saibo copper deposit based on combined geological and geophysical exploration information. Ore Geol. Rev. 2025, 176, 106443. [Google Scholar] [CrossRef]
- Melo, A.T.; Sun, J.; Li, Y. Geophysical inversions applied to 3D geology characterization of an iron oxide copper-gold deposit in Brazil. Geophysics 2017, 82, K1–K13. [Google Scholar] [CrossRef]
- Arinze, I.J.; Emedo, C.O. Integrated geophysical investigation for shallow-scale massive (Pb-Zn) sulphide and barite exploration in the Abakaliki and Obubra Mining Districts (AOMD), Southeastern Nigeria. Min. Metall. Explor. 2021, 38, 381–395. [Google Scholar] [CrossRef]
- Chen, W.; Liu, H.; Liu, J.; Sun, X.; Zeng, Q. Integrated geophysical exploration for the Longtoushan Ag-Pb-Zn deposit in the southeast of the Da Xing’an Ling mountains, Inner Mongolia, northern China. Explor. Geophys. 2010, 41, 279–288. [Google Scholar] [CrossRef]
- Bauman, P. 2-D resistivity surveying for hydrocarbons-A primer. Cseg Rec. 2005, 30, 25–33. [Google Scholar]
- Legault, J.M.; Carriere, D.; Petrie, L. Synthetic model testing and distributed acquisition dc resistivity results over an unconformity uranium target from the Athabasca Basin, northern Saskatchewan. Lead. Edge 2008, 27, 46–51. [Google Scholar] [CrossRef]
- White, R.M.S.; Collins, S.; Denne, R.; Hee, R.; Brown, P. A new survey design for 3D IP inversion modelling at Copper Hill. Explor. Geophys. 2001, 32, 152–155. [Google Scholar] [CrossRef]
- Jia, L.; Zhang, Q. Application of joint inversion of Wenner and pole-dipole arrays in limestone exploration. Carbonates Evaporites 2023, 38, 61. [Google Scholar] [CrossRef]
- Alfouzan, F.A.; Alotaibi, A.M.; Cox, L.H.; Zhdanov, M.S. Spectral induced polarization survey with distributed array system for mineral exploration: Case study in Saudi Arabia. Minerals 2020, 10, 769. [Google Scholar] [CrossRef]
- Yang, Y.; Zhang, G.; Yao, C.; Deng, Z.; Ren, Z.; Li, C. Application of induced polarization method in mineral resource exploration. Sustainability 2023, 15, 3840. [Google Scholar] [CrossRef]
- Ullah, F.; Zhou, X.; Chen, R.; Yang, L.; Yao, H.; Hu, H.; Chen, S.; Wang, Q. Cu-Polymetallic Deposit Exploration under Thick Cover in Gucheng-Yaxi Area Using Audio-Magnetotelluric and Spread-Spectrum-Induced Polarization. Minerals 2024, 14, 846. [Google Scholar] [CrossRef]
- Zaid, H.A.H.; Arifin, M.H.; Kayode, J.S.; Basori, M.B.I.; Umor, M.R.; Hazim, S.H. Application of 2-D electrical resistivity imaging, and induced polarization methods for delineating gold mineralization at Felda Chiku 3, Kelantan, Malaysia. Sains Malays. 2023, 52, 305–320. [Google Scholar] [CrossRef]
- Casulla, M.A.A.; Mizunaga, H. Characterization of potential Cu-Au mineralization using electrical resistivity and induced polarization methods: A case study in Eastern Labo, Bicol, Philippines. J. Geophys. Eng. 2023, 20, 411–425. [Google Scholar] [CrossRef]
- Irawan, S.D.; Sumintadireja, P.; Saepuloh, A. 2-D subsurface ImagingTechniques for deep ore mineral mapping using geoelectrical and induced polarization (IP) methods. Procedia Earth Planet. Sci. 2013, 6, 139–144. [Google Scholar] [CrossRef]
- Wu, C.; Zou, C.; Peng, C.; Liu, Y.; Wu, T.; Zhou, J.; Tao, C. Numerical simulation study on the relationships between mineralized structures and induced polarization properties of seafloor polymetallic sulfide rocks. Minerals 2022, 12, 1172. [Google Scholar] [CrossRef]
- Adrian, J.; Tezkan, B.; Candansayar, M.E. Exploration of a copper ore deposit in Elbistan/Turkey using 2D inversion of the time-domain induced polarization data by using unstructured mesh. Pure Appl. Geophys. 2022, 179, 2255–2272. [Google Scholar] [CrossRef]
- Embeng, S.B.N.; Meying, A.; Ndougsa-Mbarga, T.; Moreira, C.A.; Amougou, O.U.O. Delineation and quasi-3D modeling of gold mineralization using self-potential (SP), electrical resistivity tomography (ERT), and induced polarization (IP) methods in Yassa Village, Adamawa, Cameroon: A case study. Pure Appl. Geophys. 2022, 179, 795–815. [Google Scholar] [CrossRef]
- Augie, A.I.; Salako, K.A.; Rafiu, A.A.; Jimoh, M.O. Integrated Geophysical Investigation for Potential Gold Mineralised Zone within Lower Part of Zuru Schist Belts, NW Nigeria. Niger. J. Phys. 2024, 33, 1–14. [Google Scholar] [CrossRef]
- Liao, F.; Liu, G.; Zhou, J.; Huang, J.; Xu, J.; Chen, R. Analysis of exploration effect of spread spectrum induced polarization (SSIP) method—Taking the exploration of Dongxiangqiao manganese deposit in Lingling district, Yongzhou City, Hunan Province as an example. Miner. Explor. 2024, 15, 1691–1699. [Google Scholar]
- Zhang, B.; Guo, Z.; Liu, J.; Liu, C.; Yang, M.; Wang, Y. Application of multiscale electromagnetic joint methods in deep karst detection in phosphorus pines in Guizhou Province. Miner. Explor. 2024, 9, 1653–1660. [Google Scholar]
- Cao, J.; Wu, Q.; Yang, X.; Kong, H.; Li, H.; Xi, X.; Huang, Q.; Liu, B. Geochronology and genesis of the Xitian W-Sn polymetallic deposit in eastern Hunan Province, South China: Evidence from zircon U-Pb and muscovite Ar-Ar dating, petrochemistry, and wolframite Sr-Nd-Pb isotopes. Minerals 2018, 8, 111. [Google Scholar] [CrossRef]
- Bai, X.J.; Liu, M.; Hu, R.G.; Fang, Y.; Liu, X.; Tang, B.; Qiu, H.N. Well-Constrained mineralization ages by integrated 40Ar/39Ar and U-Pb dating techniques for the Xitian W-Sn polymetallic deposit, South China. Econ. Geol. 2022, 117, 833–852. [Google Scholar] [CrossRef]
- Liu, W.; Chen, R.; Cai, H.; Luo, W.; Revil, A. Correlation analysis for spread-spectrum induced-polarization signal processing in electromagnetically noisy environments. Geophysics 2017, 82, E243–E256. [Google Scholar] [CrossRef]
- Ahmad, J.; Chen, R.; Ahmed, I.; Yaseen, M.; Shah, S.A.; Rahim, O.A.; Ullah, F.; Fahad, S.; Rui, L. Spread Spectrum Induced Polarization (SSIP) Survey for the Qiushuwan Copper-Molybdenum Deposits in Southern Henan Province, China. Minerals 2024, 14, 934. [Google Scholar] [CrossRef]










| Specimen Type | Average Resistivity (Ω·m) | Average Chargeability (%) |
|---|---|---|
| Medium-fine- to medium-grained porphyritic biotite granite | 430 | 0.5 |
| Quartz sandstone | 380 | 0.6 |
| Marble | 520 | 0.3 |
| Skarn | 360 | 0.35 |
| Carbonaceous shale | 290 | 3.7 |
| Siltstone | 620 | 0.05 |
| Mica-bearing quartz sandstone | 170 | 0.8 |
| Pyrite | 200 | 11 |
| Scheelite-bearing marble | 90 | 0.25 |
| Disseminated tungsten–tin ore | 206 | 2.1 |
| Disseminated sulfide-bearing tin–tungsten (molybdenum) ore | 126 | 13 |
| Vein-type orebody | 55 | 41 |
| Current Electrode (A,B) (m) | Potential Electrode (P,Pn) (m) |
|---|---|
| (180,260);(140,300);(100,340);(60,380);(20,420);(−40,480); (−80,520);(−130,570);(−190,630);(−260,700);(−340,780); (−440,880);(−590,1030);(−790,1230);(−1040,1480); (−1340,1780);(−1640,2080);(−2040,2480) | (0,40);(40,80);(80,120);(120,160); (160,200);(200,240);(240,280); (280,320);(320,360);(360,400);(400,440) |
| (580,660);(540,700);(500,740);(460,780);(420,820);(360,880);(320,920);(270,970);(210,1030);(140,1100);(60,1180); (−40,1280);(−190,1430);(−640,1880);(−940,2180); (−1240,2480);(−1640,2880) | (400,440);(440,480);(480,520);(520,560); (560,600);(600,640);(640,680);(680,720); (720,760);(760,800);(800,840) |
| (940,1020);(900,1060);(860,1100);(780,1180);(720,1240); (680,1280);(630,1330);(570,1390);(500,1460);(420,1540); (320,1640);(280,2240);(170,1790);(−30,1990);(−580,2540); (−880,2840);(−1280,3240) | (760,800);(800,840);(840,880);(880,920); (920,960);(960,1000);(1000,1040); (1040,1080);(1080,1120);(1120,1160); (1160,1200) |
| Parameter | Value |
|---|---|
| Measurement Array Length | 1200 m |
| Current Electrode Span | 5200 m |
| Minimum Electrode Spacing (Current) | 80 m |
| Minimum Electrode Spacing (Potential) | 40 m |
| Array Shift Distance | 400 m |
| Ground Resistance | <2000 |
| Power Supply Current | <10 A |
| Transmission Frequency | 0.0625 Hz to 1 Hz |
Disclaimer/Publisher’s Note: The statements, opinions and data contained in all publications are solely those of the individual author(s) and contributor(s) and not of MDPI and/or the editor(s). MDPI and/or the editor(s) disclaim responsibility for any injury to people or property resulting from any ideas, methods, instructions or products referred to in the content. |
© 2025 by the authors. Licensee MDPI, Basel, Switzerland. This article is an open access article distributed under the terms and conditions of the Creative Commons Attribution (CC BY) license (https://creativecommons.org/licenses/by/4.0/).
Share and Cite
Li, X.; Liu, H.; Zhao, Y.; Zhang, Y.; Zhu, D. Application of Spread-Spectrum Induced Polarization (SSIP) Technology in W-Sn Mineral Exploration (Xitian Mining District, SE China). Appl. Sci. 2025, 15, 6480. https://doi.org/10.3390/app15126480
Li X, Liu H, Zhao Y, Zhang Y, Zhu D. Application of Spread-Spectrum Induced Polarization (SSIP) Technology in W-Sn Mineral Exploration (Xitian Mining District, SE China). Applied Sciences. 2025; 15(12):6480. https://doi.org/10.3390/app15126480
Chicago/Turabian StyleLi, Xiaoqiang, Haifei Liu, Yingjie Zhao, Yuhao Zhang, and Daowei Zhu. 2025. "Application of Spread-Spectrum Induced Polarization (SSIP) Technology in W-Sn Mineral Exploration (Xitian Mining District, SE China)" Applied Sciences 15, no. 12: 6480. https://doi.org/10.3390/app15126480
APA StyleLi, X., Liu, H., Zhao, Y., Zhang, Y., & Zhu, D. (2025). Application of Spread-Spectrum Induced Polarization (SSIP) Technology in W-Sn Mineral Exploration (Xitian Mining District, SE China). Applied Sciences, 15(12), 6480. https://doi.org/10.3390/app15126480

