Next Article in Journal
A Chest Strap-Based System for Electrocardiogram Monitoring
Previous Article in Journal
Astronomical Orbital Cycle-Driven Coevolution of Paleoclimate and Sea Level with Sedimentary Response: A Case Study from the Upper Member of the Miocene Zhujiang Formation in the Enping Depression, South China Sea
 
 
Font Type:
Arial Georgia Verdana
Font Size:
Aa Aa Aa
Line Spacing:
Column Width:
Background:
Article

An Intellectual–Analytical Platform for Assessing the Psychophysiological Load on Flight Instructors

by
Miroslav Kelemen
1,
Volodymyr Polishchuk
1,2,*,
Martin Kelemen, Jr.
1,
Miroslav Badida
3 and
Marek Moravec
3
1
Faculty of Aeronautics, Technical University of Košice, Rampová 7, 041 21 Košice, Slovakia
2
Faculty of Information Technology, Uzhhorod National University, Narodna Square 3, 88000 Uzhhorod, Ukraine
3
Faculty of Mechanical Engineering, Technical University of Košice, Letná 1/9, 042 00 Košice, Slovakia
*
Author to whom correspondence should be addressed.
Appl. Sci. 2025, 15(11), 5917; https://doi.org/10.3390/app15115917
Submission received: 22 April 2025 / Revised: 18 May 2025 / Accepted: 22 May 2025 / Published: 24 May 2025
(This article belongs to the Section Aerospace Science and Engineering)

Abstract

This study aimed to develop an intellectual and analytical platform for assessing the psychophysiological load on flight instructors in a flight school (general aviation). As part of this study, an information model for evaluating the working environment’s load based on noise levels was developed, a model to predict individual psychophysiological load was created, an expert model to assess mental health was established, and a hybrid model was devised to determine the overall psychophysiological load on an instructor while performing their duties. Noise load was measured during flights with two aircraft (Zlín Z43 and Diamond DA-40 TDI), resulting in the acquisition of 4,361,300 data points. This dataset was collected during two data acquisition sessions for each aircraft, encompassing three phases of flight: takeoff, in-flight, and landing. During the flight, noise measurements were conducted based on five indicators: sound pressure, fluctuation strength, roughness, sharpness, and tonality. Based on the measured data, the platform was verified and configured, and example evaluations were demonstrated. This study employed modern methods of intelligent data analysis, utilizing both univariate and multivariate membership functions. The developed platform incorporates quantitative dynamic data obtained from devices measuring psychophysiological load, integrating professional mental health assessments and predicting dynamic work environment indicators for modeling load trends. Early detection of critical load levels helps protect the health of flight instructors, thus creating a safe working environment for training new pilots.

1. Introduction

Determining individual psychophysiological load during flight training has innovative potential for enhancing flight safety, preventing sudden cardiovascular diseases, and maintaining the mental health of flight personnel [1,2,3]. The mental health of a flight instructor is extremely important for ensuring the safety and effectiveness of the training process [4]. A high level of mental health allows the instructor to maintain concentration, make balanced decisions, and effectively respond to stressful situations [5]. It is important to understand that mental health is dynamic and can change under the influence of various factors [6]. Constant monitoring of and support for the mental health of flight instructors not only ensure their well-being but also increase the overall safety and effectiveness of aviation training [7].
Thus, the current study aimed to acquire knowledge about the psychophysiological load of flight instructors. Understanding the psychophysiological state of instructors enables administrators to optimize work schedules, provide adequate support, and promptly address potential issues [8]. Instructors can leverage this knowledge for self-monitoring and decision-making regarding their health, which helps prevent burnout and sustain high performance levels [9]. This information is crucial for developing policies and procedures designed to enhance flight safety and ensure adherence to safety standards [10]. Consequently, the knowledge gained contributes to the overall well-being of flight instructors, which, in turn, elevates the quality of the training process and aviation safety standards.
The purpose of this study was to develop an intellectual–analytical platform for assessing the psychophysiological load on flight instructors in a flight school.
From the above, the following scientific research questions (RQ) were formulated:
RQ1: Can the proposed intellectual–analytical platform effectively integrate predictive assessments of psychophysiological load and expert data on mental health to form knowledge about the overall level of workload of the flight instructor?
RQ2: Can the developed intellectual–analytical platform automate the process of objective evaluation for predicting the overall level of psychophysiological load on flight instructors in the working environment?
The structure of the intellectual and analytical platform is based on a combination of two key sources of information: first, objective data from sensors and devices that record physiological and acoustic indicators of the flight instructor’s activity; second, subjective criteria formulated and evaluated by experts in the field of psychophysiology, which enable interpretation of this data in the context of mental state and overall level of workload.

2. Overview of Selected Domestic and Foreign Research Studies

The following research focuses on evaluating the psychophysiological load of workers in the context of mental health, using modern mathematical methods. Zhang Z. et al. [1] proposed a method for assessing human fatigue based on facial feature analysis through video surveillance; their approach used a temporally adaptive fuzzy neural network (TAFNN) to process video recordings of faces. Miao X. et al. described a real-time fatigue detection system based on a comparative analysis of the advantages and disadvantages of different fatigue recognition algorithms [2]. An article by Chen Y. et al. [3] discussed the application of an algorithm that considers the percentage of eyelid closure over the pupil over time (PERCLOS) to determine the level of fatigue in drivers, for use in early warning systems. The main limitation of such approaches is the need for large datasets to train neural network models. Additionally, the authors focused only on one indicator—fatigue—which may have limited the comprehensiveness of the psychophysiological state assessments.
Some studies indicate a connection between the deterioration of employees’ mental health and a decrease in the effectiveness of performing their duties. The expert assessment conducted by Baker and Kim was employed to examine statistical causal links related to employee mental health, aiming to improve labor organization practices [4]. However, that research was theoretical and cannot be directly applied to solve the investigated issue.
There are also several studies that examine the impact of students’ mental health on their academic performance. For example, Han H. [5] proposed a heuristic fuzzy C-means clustering algorithm (HFCA) to assess psychological well-being and analyze stress levels, the results of which were compared with students’ academic performance. In another study, Tian and Yi developed an artificial intelligence-based decision support system utilizing big data analysis, enabling students to receive personalized mental health support by predicting potential crisis situations [6]. Patias N.D. et al. also justify the use of fuzzy logic for more accurate evaluation of students’ mental health [7].
Although students can be considered a specific category of workers, the proposed approaches cannot be directly applied to flight instructors, due to the unique nature of their work environment and the significantly higher demands on psychophysiological resilience.
In a study by Hsu M.-C. [8], a multi-criteria evaluation model using the fuzzy Delphi method was employed to implement chatbots in mental health services. Such technologies could also be used to assess mental health levels. Lentz L. et al. compared the frequency of mental disorders among police officers and civilians, proving that work-related stress directly impacts overall mental health [9]. Additionally, research by Moreno Fortes and others [10] identified a connection between occupational stress and mental health across various industries.
Subsequent studies have explored methods for assessing the psychophysiological state of workers using various approaches, including biometric data [11]. In various work [12,13], cardiovascular monitoring technology has been proposed to assess stress levels in workers performing complex tasks. This method provides more accurate data on physiological responses to stress, allowing a more comprehensive evaluation of how stress factors affect mental health.
Recent research has expanded on these approaches by utilizing advanced technologies for real-time psychophysiological assessment in high-stress environments. Several modern studies have developed systems that combine biometric sensors, machine learning algorithms, and psychoacoustic models to evaluate mental fatigue and stress levels. Shah M. and others discussed the use of machine learning techniques to analyze data on neuropsychological reactions, helping identify individual differences in employees’ ability to cope with emotional stress [14]. The results of these studies could be useful for creating personalized mental health support plans in professional environments. Galant-Gołębiewska M. and Mika B. investigated the impact of task complexity on pilot workload using pulse oximetry, electroencephalography, and the NASA-TLX questionnaire [15]. The results confirmed the effectiveness of combining objective and subjective methods of workload assessment. Tang L. et al. used functional near-infrared spectroscopy (fNIRS) to assess the mental workload of unmanned aerial vehicle (UAV) cadets [16]. The study showed that the duration of peak oxyhemoglobin concentration can serve as an indicator of mental workload. Hosseini M. et al. proposed a multi-modal approach to stress detection by combining analysis of facial features and biometric signals [17]. The model achieved an accuracy of 98.38%, indicating the potential of such methods for monitoring psychophysiological states. Sharma P. et al. conducted a systematic review of sensory systems for monitoring mental fatigue [18]. They highlighted the effectiveness of using electroencephalography (EEG) and other biosensors to detect fatigue in real time. Walambé R. et al. developed an AI-driven stress detection system that analyzed data from various sources, including facial expressions, heart rate, and computer interaction [19]. The system showed high accuracy in classifying stress levels, demonstrating the effectiveness of the multi-modal approach.
It is also important to note that sound quality and its psychoacoustic perception can play a role in mental fatigue and overall comfort in the workplace. In this regard, Moravec and others presented a psychoacoustic model that correlates subjective and objective sound assessments, which can be adapted for flight simulators and aviation environments [20].
Furthermore, the monograph by Badida and others [21] provides an extensive overview of psychoacoustic principles and the acoustic design of products, forming a valuable foundation for integrating acoustic comfort considerations into instructor workspaces and flight simulation facilities.
Equally important is the development of approaches for the comprehensive assessment of psychophysiological states in high-stress environments, as seen in workers in extreme conditions such as aviation or rescue services [22]. Vuong and Nguyen examined the integration of various types of data, including psychological tests and physiological indicators, enabling the creation of a model to assess workers’ readiness to perform highly complex tasks [23]. This not only helps identify potentially dangerous conditions but also provides early warnings about possible stress situations before they occur. The development of such models opens new opportunities for preventing psychophysiological crises, which can significantly enhance performance in complex and hazardous professions.
The analysis of the studies indicates a lack of a comprehensive approach to evaluating levels of mental health using methods of intelligent knowledge analysis and fuzzy set theory. Furthermore, there has been no in-depth research aimed at determining the psychophysiological workload levels of flight instructors. This highlights the relevance of further research in this area.
The structure of the present paper is as follows. The formal problem statement and the presented intellectual–analytical platform for assessing the psychophysiological workload of flight instructors are provided in Section 3. Section 4 describes the verification of the intellectual–analytical platform using real data, as well as an example of the calculations. The results of this study, its advantages, and its limitations are discussed in Section 5. This research concludes with Section 6, where conclusions and future research ideas are formulated.

3. Materials and Methods

3.1. Formal Formulation of the Evaluation Problem

Let there be a flight instructor C for whom the level of psychophysiological load during the performance of official duties will be assessed. For the instructor, various indicators of the working environment W E , are considered, which can be measured quantitatively based on the “Device for measuring the individual psychophysiological load of a flight instructor in the working environment” [24]. Criteria K for assessing the mental health of the flight instructor are also considered. In addition, there is an expert opinion E regarding mental health, obtained based on the experience and knowledge of the decision-maker (DM) and/or considering the assessment criteria K . It is necessary to assess the general level of psychophysiological load on the flight instructor during the performance of official duties.
The input data for this study were obtained from two sources: on the one hand, from sensors measuring the environmental parameters during the performance of work tasks, and on the other hand, through expert surveys of flight instructors in relation to criteria for assessing mental health. The intellectual–analytical platform is presented as a combination of the following models:
  • Information model for assessing the flight instructor’s workload in the working environment based on the noise level—Iwe;
  • Model for predicting the individual psychophysiological workload of the flight instructor in the working environment—Mwe;
  • Expert model for assessing the mental health of the flight instructor—Mmh;
  • Hybrid model for determining the overall psychophysiological workload of the flight instructor during duty—Hpsfi.
Formally, the intellectual–analytical platform can be represented as the following operator:
Σ C ,   W E , K , E ,   I w e , M w e , M m h ,   H p s f i | Y ( f )
Based on the input data C , W E , K , E and their processing models I w e ,   M w e ,   M m h ,   H p s f i , the operator Σ outputs the output value Y ( f ) . As a result, the output knowledge Y f = { τ C ; Λ } is obtained, consisting of the following components:
  • τ ( C ) —integrated quantitative level of psychophysiological load of the flight instructor during the performance of official duties;
  • Λ —linguistic assessment of psychophysiological load on the flight instructor.
For the studied task, the subjects are defined as follows:
Flight instructors are employees responsible for training pilots, providing theoretical knowledge and practical skills necessary for the safe and effective operation of aircraft. They also express their views regarding their mental health.
The system analyst is responsible for the development and optimization of models, the selection of appropriate data collection methods, and the integration of various subsystems to ensure the accuracy of the information processed. The system analyst’s role involves correctly formulating platform requirements, selecting approaches for working with fuzzy data, and defining threshold values and membership functions. Their decisions determine how complex data are processed and interpreted, ensuring the correctness of predictions and adequately considering all factors that may affect the outcome, such as varying levels of workload or stress situations. Their decisions also include selecting approaches to building models based on various methods, ranging from linear to more complex fuzzy systems.
The decision-maker is the training manager or instructor manager who implements various measures to enhance air transport safety and the preparedness of pilots and instructors, based on their individual knowledge of the psychophysiological workload in the flight instructor’s work environment. These measures may include the development of recommendations or limitations on the flight activities of the evaluated instructor.
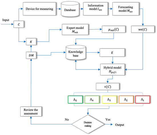
An illustration of the processes of the intellectual–analytical platform is shown in Figure 1.
Figure 1 shows the structural diagram of the intellectual–analytical platform, where the evaluated flight instructor C is defined at the input. The indicators of the working environment W E are measured for the instructor using the developed apparatus for measuring individual psychophysiological load. The input data are measured by the hardware from flight instructor C from the research database. Then, these data are processed in the information model— I w e . The normalized input data are sent for further processing to the forecasting model— M w e . Here, as a result, an aggregated predicted assessment of the individual psychophysiological load of the flight instructor in the working environment is obtained— w e ( C ) . In contrast to external monitoring systems, the DM assesses the level of mental health of the flight instructor using a set of assessment criteria K . The obtained expert data are processed in the expert model for assessing the mental health of the flight instructor— M m h . As a result, the quantitative level of mental health of the flight instructor μ m h ( C ) is obtained. Using this, a linguistic assessment ofv the mental health of the flight instructor E is determined. If there is a situation where the DM can set the linguistic assessment E based on his own experience, then, the calculation according to the expert model is skipped. The knowledge determining the linguistic assessment E forms the knowledge base of the current study. Then, the linguistic conclusion E and the quantitative predicted estimate w e ( C ) are calculated in the hybrid model— H p s f i . As a result, τ ( C ) is derived—the integrated quantitative level of the psychophysiological load on the flight instructor during the performance of official duties. Based on this estimate, Λ —the linguistic assessment of the flight instructor’s psychophysiological load is determined. Knowledge regarding the differentiation between levels of linguistic assessment is stored in the knowledge base. Ultimately, a decision is made by the DM. The assessment may be revised by either changing the reasoning of the DM or adjusting the knowledge base settings.
The following outlines the structure of the developed intellectual–analytical platform for assessing the psychophysiological workload of flight instructors. The platform consists of interrelated models that support data collection, workload prediction, and mental health assessment. It begins with an information model (Section 3.2) for structuring input data, emphasizing noise level as a key factor. A prediction model (Section 3.3) follows, facilitating workload forecasting using normalized parameters. An expert model (Section 3.4) then evaluates mental health based on expert assessments. The section concludes with the integration of all models into a unified decision-making framework.
Each model is described by its structure, input data, processing algorithms, and role in the platform, offering a comprehensive view of real-time workload and mental health monitoring.

3.2. Information Model for Assessing the Flight Instructor’s Workload in the Working Environment Based on the Noise Level—Iwe

Let us assume the evaluation is being conducted for flight instructor C. In this model, input data are obtained through a device developed for measuring the individual psychophysiological workload of the flight instructor [24]. This device includes a stationary input–output block with an integrated data storage system, allowing the creation of an individual set of parameters for each instructor. The device is equipped with sensors and interfaces that allow precise measurement of key parameters. Important features of such a device include high measurement accuracy, ensured using high-quality sensors and filtering algorithms to minimize errors and noise in the data. The frequency of data collection is relatively high, which enables an accurate representation of the dynamic changes in the working environment. This is achieved through continuous monitoring with the capability of real-time data collection. It should be noted that, in the case of an aviation operator or training organization, this block generates a dataset for a group of instructors. The DM inputs and updates the personal data of each instructor or group of instructors. The obtained data form the database for the intellectual–analytical platform.
The stationary input–output block automatically processes data from the noise sensor, with the frequency of data collection ranging from 59 to 1848 times per second. It also ensures automatic storage and management of data from external storage. In this study, data were collected in continuous recording mode throughout each flight session, typically lasting between 30 and 90 min. A total of six sessions were analyzed. All flights were conducted using two types of training aircraft—Zlín Z43 and Diamond DA-40 TDI—under standardized environmental conditions to ensure consistency [25]. Data were stored and processed in real time, enabling continuous monitoring of noise levels and the assessment of minimum and maximum values during each flight. The measurement device operated at a sampling frequency ranging from 59 to 1848 Hz, depending on the flight phase. Data were stored and processed in real time, enabling continuous monitoring of noise levels and the assessment of minimum and maximum values during each flight.
The following indicators of the W E working environment according to Instructor C are considered for the intellectual and analytical platform: noise level; vibration level; alcohol level; heart rate; hydration level; stress level; blood pressure. However, it should be noted that in this version of the platform, only acoustic parameters were considered. For this study, indicators were considered in different phases of the flight, as follows: F 1 —takeoff phase; F 2 —in-flight phase; F 3 —landing phase.
The noise level is considered a key factor in the psychophysiological workload of a flight instructor, as it has a direct impact on concentration, cognitive performance, fatigue, and stress during flight. While other physiological variables such as alcohol, heart rate, hydration, and blood pressure can also affect an instructor’s condition, they were not measured by this version of the platform and thus are not included in the current analysis. Their potential influence is acknowledged; however, this study focuses exclusively on acoustic parameters due to the specific objectives and technical limitations of the current stage of platform development.
In this regard, this study focuses on measuring the noise level across the following five different dimensions:
v e 1 : Sound pressure is a physical quantity that defines the fluctuation of pressure in the environment caused by sound waves, which are perceived by the human ear. It is measured in Pascals (Pa) and is determined as the deviation of pressure from the atmospheric level. It is known that high levels of sound pressure lead to decreased cognitive performance, increased fatigue, and stress. Scientific studies in aviation ergonomics confirm the negative impact of high noise levels on attention and reaction speed [15,20].
v e 2 : Fluctuation strength is a psychoacoustic measure that describes the perception of slow amplitude modulations of sound in the frequency range from 0.5 to 20 Hz, determining how the loudness of sound changes over time and its impact on the human auditory system. It is most strongly perceived at a modulation frequency of around 4 Hz; at frequencies above 20 Hz, it gradually transitions into roughness in the sound. Such fluctuations can increase cognitive load and cause irritability. This is particularly important in the aviation environment, where varying noise levels can affect attention stability and fatigue levels [15,16].
v e 3 : Roughness is a psychoacoustic parameter that defines the subjective perception of rapid amplitude modulations of sound, creating a sensation of “roughness” or unpleasantness in the sound. It is most noticeable at modulation frequencies from 20 to 300 Hz and depends on the frequency of the main signal, the modulation depth, and the spectral composition. The unit ‘asper’ is used to measure the roughness of sound and defines the subjective perception of rapid amplitude modifications of sound that create a sensation of ‘roughness’ or unpleasantness. One asper corresponds to a sinusoidal signal with a frequency of 1 kHz and 100% modulation at 70 Hz [20]. It is known that sound with a high level of roughness contributes to increased nervous tension and stress response in the body, which are critical for flight instructors in situations of increased workload [16,21].
v e 4 : Sharpness is a psychoacoustic parameter that defines the subjective perception of high-frequency components of sound, becoming sharper as the energy increases in the frequency range above 3 kHz. It is measured in acum units. High sharpness of sound is associated with increased sensory tension, which can lead to cognitive overload and fatigue. Research in psychoacoustics suggests that sharp high-frequency noises are more irritating than low-frequency ones and can significantly affect the psychophysiological state [15,20].
v e 5 : The tonality of sound according to the harmonic masking signal (HMS) is a psychoacoustic parameter that determines the level of prominence of the harmonic (tonal) component in a sound relative to its noise component. It indicates how much the sound is perceived as a pure tone or how much noise it contains, and it is measured in tonal units (tu). According to the evaluation criteria, the flight instructor is surveyed via questions before each flight. The HMS method assesses the degree to which the harmonic components of a sound are masked by surrounding noise, thereby determining the prominence of tonal features. This makes this parameter important for analyzing pleasure in the subjective perception of sound. However, it should be noted that in this version of the platform, only acoustic parameters are considered tension or discomfort according to the “Device for measuring individual psychophysiological load” [24]. A complex psychoacoustic signal contains both tonal and noise components, where the tonal component stands out distinctly against the background noise. The clearer and more isolated the tonal element is from the noise, the higher the perceived tonality. It is known that a high level of tonality can either facilitate or complicate cognitive perception of information, depending on the conditions. Conditions in which noise has a pronounced tonal component can place additional load on the auditory analyzer and affect the stability of attention [15,16].
These five parameters were recorded in real time during flight using a Head Acoustic measuring device, with a sampling frequency ranging from 59 to 1848 times per second, and the results were subsequently processed using Artemis software Suite 11.0 for Head Acoustic [21].
Thus, the selection of these parameters is justified by their proven impact on cognitive processes, stress levels, and physiological state, which are critical for flight instructors when performing their professional duties.
To measure the noise level, the device provides data that simulates the perception of sounds by human hearing, distributing them between the right { v e ( R ) 1 ; v e ( R ) 2 ; ; v e R 5 } and the left { v e ( L ) 1 ; v e ( L ) 2 ; ; v e L 5 } ear. This allows a more accurate assessment of the sound characteristics in relation to the physiology of the human auditory system. The average value is determined from the data obtained at different periods t u :
v e δ ~ t u = 1 2 v e R δ t u +   v e ( L ) δ ( t u ) ,   ( u = 1 , l ¯ ;   δ = 1,5 ¯ )
Since the data for various noise characteristics are measured in different units, normalization is necessary for comparison purposes. Such normalization is effectively carried out using fuzzy set theory and membership functions. This allows the measurements to be adapted to changing conditions and provides a more flexible and accurate interpretation of different noise levels based on their impact on the individual. In doing so, it enables the consideration of not only specific numerical values but also factors that influence the perception of and efficiency of response to these phenomena. For instance, a harmonic S-spline is used with parameters a δ and b δ , defined by the following formula:
w e δ t u = 0 , v e δ ~ ( t u ) < a δ ; 1 2 + 1 2 cos b δ v e δ ~ ( t u ) b δ a δ π ; a δ v e δ ~ ( t u ) b δ ; 1 , v e δ ~ ( t u ) > b δ .
where w e δ t u [ 0 ; 1 ] are normalized estimates of the factors of psychophysiological load on the flight instructor with regard to noise measurement δ = 1,5 ¯ in different time periods t u ( u = 1 , l ¯ ). Moreover, the parameters a δ and b δ change depending on the noise measurement. The system analyst can change them. Experimental studies were conducted on real data [26,27], and the parameters were adjusted to the following: a 1 = 81.46; b 1 = 97.32; a 2 = 0.00583; b 2   = 0.0138; a 3 = 0.0311; b 3   = 0.0786; a 4 = 0.845; b 4   = 4.08; a 5 = 4.84; b 5   = 31.7.
The harmonic S-spline was chosen for normalization due to its ability to ensure smooth transitions between noise levels, corresponding to real psychophysiological perception. It considers the nonlinear nature of human response to noise and allows modeling of the saturation effect, where further increases in noise have little impact on the perceived effect. Furthermore, the S-spline is highly adaptable, integrates with fuzzy sets, and is widely used in psychoacoustic research, making it effective for assessing the workload of flight instructors.

3.3. Model for Predicting the Individual Psychophysiological Workload of Flight Instructors in the Working Environment—Mwe

As described above, the input data are normalized and come in different time periods t u : w e δ t u , w e δ t u , ,   w e δ t u [0; 1], ( u = 1 , l ¯ ; δ = 1,5 ¯ ). The input data are directed to 1, and the maximum adverse load of the working environment is considered.
Thus, the model’s input for prediction includes normalized input estimates for the respective measurement periods during the flight phases. In this regard, there is an opportunity not only to derive average values and convolutional knowledge but also to track the dynamics and predict the level of individual psychophysiological workload in the work environment for the future period t l + 1 . In the scope of the current study, there is a direct relationship between the noise level and the psychophysiological workload of the flight instructor. Therefore, it is appropriate to use regression approaches. For example, simple linear regression looks for a linear relationship between variables, which may be effective when the dependencies in the data are indeed linear or nearly linear. In this case, without losing generality, simple linear regression is used. The equation is as follows:
γ w e δ F χ = a w e δ F + b w e δ F · χ .   ( δ = 1,5 ¯ ; F = { F 1 ;   F 2 ;   F 3 } ) .
Using the least squares method, the coefficients a ¯ , b ¯ are calculated as follows:
b w e δ F ¯ = l u = 1 l t u w e δ F t u u = 1 l t u u = 1 l w e δ F t u l u = 1 l t u 2 u = 1 l t u 2 ,
a w e δ F ¯ = 1 l u = 1 l w e δ F t u b w e δ F ¯ 1 l u = 1 l t u .
After that, by substituting the value of the future period t l + 1 into Equation (4), a predicted estimate of the individual psychophysiological load of a flight instructor is obtained for a certain indicator w e δ F of the working environment w e δ F P = γ w e δ F l + 1 [ 0 ; 1 ] .
It is noted that pairwise linear regression is often chosen for forecasting due to its simplicity and clarity. More complex machine learning algorithms, while capable of accounting for nonlinear dependencies, may require more computing power, be prone to overfitting, or be difficult to interpret.
The obtained predicted estimate of the individual psychophysiological workload of the flight instructor indicates a complex trend dependent on the defined indicator. Processing such information enables the detection of trends and anomalies, which may indicate increased workload or stress.
Thus, in the process of forecasting input data for the flight instructor, normalized estimates of psychophysiological workload factors, particularly regarding noise levels, are formed. To obtain a single aggregated predicted estimate of the individual psychophysiological workload of the flight instructor in the working environment, it is proposed to apply the knowledge intelligence analysis approach and multidimensional membership functions. Since there is modeling of uncertainties of the “mean value” type within the estimates [0; 1], a conical membership function is used. The result approaches 1 when the values approach their maximum values:
w e F ¯ ( C ) = 1 ζ ,   i f   ζ < 1 , 0 ,   o t h e r w i s e .
where ζ = 1 5 · w e 1 F P 1 2 + + w e 5 F P 1 2 , the center of the basis is a unit vector, F = { F 1 ; F 2 ; F 3 } . For aggregation in multidimensional membership functions, as many arguments as there are defined indicators of the working environment are considered.
The use of multidimensional membership functions for forecasting the individual psychophysiological workload of the flight instructor allows consideration of multiple factors in the working environment that affect the instructor’s condition. This ensures accurate aggregation of data, enabling the detection of trends and anomalies in psychophysiological workload, as well as forecasting potential dangers or stressful situations. The application of this approach enables effective control and adjustment of the flight instructor’s working conditions in real time.
Aggregated predicted estimates of the individual psychophysiological load on a flight instructor in the work environment are normalized: { w e F 1 ¯ C ; w e F 2 ¯ C ; w e F 3 ¯ C } [ 0 ; 1 ] . Moreover, when w e F ¯ ( C ) 1, we can say that the flight instructor has an unfavorable predicted estimate in terms of individual psychophysiological load in their work environment. The smaller the value, the smaller the psychophysiological load on the flight instructor.
Next, based on the obtained value, it is necessary to change the direction of the goals. Since the evaluation space [0; 1] is used for data comparison, 1 is considered the best value:
w e F ( C ) = 1 w e F ¯ ( C ) .
Note that a threshold ∝ is introduced to distinguish the favorability of the level , where [ 0 ; 1 ] . If w e F ( C ) < , then the predicted individual psychophysiological workload in the working environment is considered unfavorable; otherwise, it is considered favorable. This threshold is introduced to enable the signaling of DM to take proactive measures.
The threshold ∝ is determined based on the analysis of experimental data and theoretical calculations that consider the physiological and psychological characteristics of flight instructors. It can be adapted to specific study conditions and depends on factors such as individual physiological characteristics, the type of tasks performed, the duration of work shifts, and stress conditions. The establishment of the threshold ∝ allows a clear determination of when the workload level is favorable and when corrective or reduction measures are necessary.

3.4. Expert Model for Assessing the Mental Health of the Flight Instructor—Mmh

To assess the mental health of a flight instructor, an open set of criteria is proposed, enabling the investigation of different aspects of mental health. According to the evaluation criteria, the flight instructor is surveyed on the following questions before each flight. The answers to these questions are represented as score values o 1 , o 2 , , o m for the evaluation criteria K 1 , K 2 , …, K m . A ten-point scale is proposed, where 1 represents “minimal load” and 10 represents “maximum load”. The scoring scale characterizes the level of mental health of the flight instructor. In the current study, the evaluation was conducted by a single expert through a structured questionnaire, through which the flight instructor self-assessed their condition based on the defined criteria. The expert then assigned scores for each criterion according to the instructor’s responses. This assessment was not blind, as it relied on direct interaction between the expert and the instructor. Since the applied fuzzy logic model is tolerant to subjectivity and designed to handle uncertainty in human judgments, it does not require a group of experts or strict inter-rater consistency. Nevertheless, the use of a formalized questionnaire and unified scoring scale helps maintain a sufficient level of internal consistency in the evaluations.
Based on the set-theoretic generalization, the following criteria for evaluating the mental health of a flight instructor are proposed:
  • K 1 refers to the complexity and intensity of the training program. Difficult and intensive training courses can significantly increase stress and workload for the flight instructor. This, in turn, can affect their overall psychophysiological state, reducing productivity and increasing the risk of mistakes during training. In such conditions, the instructor may find it harder to maintain high concentration and effectively control the situation, which could negatively impact the quality of student training;
  • K 2 represents the instructor’s experience and qualifications. Less experienced instructors may experience more stress due to the need to constantly monitor both their own actions and the actions of students;
  • K 3 is the duration of the workday. Long working shifts without adequate rest can lead to accumulation of fatigue and stress, negatively affecting the flight instructor’s concentration and response time. These conditions can reduce the instructor’s ability to react quickly and appropriately to unforeseen situations during flight. Additionally, chronic fatigue increases the risk of mistakes, which may jeopardize the safety of both the instructor and the students. A lack of rest also increases the risk of cardiovascular diseases, depression, and other health issues;
  • K 4 refers to the technical condition of the aircraft. The constant need to monitor the technical condition of the aircraft and respond quickly to potential malfunctions increases the workload;
  • K 5 reflects the weather conditions. Adverse weather conditions can increase stress levels due to increased risks during training flights. This may require the flight instructor to concentrate more and make decisions more quickly, further stressing their psychophysiological state. Unpredictable weather changes, such as strong winds, rain, or fog, make maneuvering and navigation more difficult, increasing the risk of emergency situations. Such conditions require a high level of professionalism and experience, but even experienced instructors can experience significant stress when working in extreme conditions;
  • K 6 includes social and family factors. Personal problems or conflicts outside of work can also impact the level of psychophysiological stress. Constant thoughts about personal issues can distract the instructor during flights, increasing the risk of mistakes and emergency situations;
  • K 7 is the atmosphere within the team. Having support from colleagues and management can reduce the level of stress and workload on the instructor. A sense of teamwork and understanding from management creates a more favorable working atmosphere, in which the instructor can effectively perform their duties. Collaborative discussion of problems and finding solutions with colleagues can significantly reduce psychological pressure, as the instructor does not feel isolated when solving difficult tasks.
After obtaining expert evaluations, data fuzzification needs to be performed. For this, the first step is to sum the obtained scores:
p C = i = 1 m o i .
where i is the criterion number, i = 1 , m ¯ , p C [ m ; 10 m ] .
In the proposed system, the fuzzification of the input data is based on the intellectual analysis of knowledge using one-variable membership functions. According to the obtained scores, the following logical conclusion can be formulated: the smaller the sum of the scores, the lower the load on the flight instructor, and the higher their level of mental health. This logical relationship is described by Z-shaped membership functions, which address uncertainties such as: “small amount”, “low value”, “insignificant magnitude”, “low level”, and similar terms. The selection of such functions ensures a sufficient level of accuracy for load prediction, allowing clear and useful results for further analysis and decision-making in the field of aviation education. For example, the quadratic Z-spline for the seven formulated evaluation criteria has the following form:
μ m h ( C ) = 1 , p C 8 ; 1 p C 8 2 1922 , 8 < p C 39 ; 70 p C 2 1922 , 39 < p C < 70 , 0 , p C 70 . .
Here, the numerical parameters are set to 8 and 70, and the function decreases from 8 to 70. The resulting value is normalized; μ m h ( C ) 0 ; 1 characterizes the level of mental health of the flight instructor. That is, when μ m h ( C ) 0 , this indicates significantly low productivity for the flight instructor, which increases the risk of errors and is a direct threat to flight safety.
After obtaining the quantitative level of mental health of the flight instructor, the expert linguistic conclusion DM is derived. Let the linguistic conclusion DM be formalized on the term set E = { e 1 , e 2 , , e 5 } . The obtained value μ m h ( C ) 0 ; 1 is mapped to one of the linguistic variables, assigning the following meaning:
  • μ m h ( C ) (0.84; 1]— e 1 = “High level of mental health of the flight instructor”: the instructor is in an excellent psycho-emotional state, focused, well-rested, and capable of effective work without additional interventions;
  • μ m h ( C ) (0.64; 0.84]— e 2 = “Above-average level of mental health of the flight instructor”: the instructor is in a stable state, with only minor signs of fatigue or stress. They can work without restrictions, although it is desirable to observe a rest regime;
  • μ m h ( C ) (0.44; 0.64]— e 3 = “Average level of mental health of the flight instructor”: the state is satisfactory, but some factors can reduce efficiency. It is worth monitoring the state and taking preventive measures if necessary;
  • μ m h ( C ) (0.24; 0.44]— e 4 = “Low level of mental health of the flight instructor”: significant fatigue or stress. It is recommended to limit flights and provide rest or support from specialists;
  • μ m h ( C ) [0; 0.24]— e 5 = “Very low level of mental health of the flight instructor”: critical condition. Immediate suspension from flights and medical and psychological intervention are required.
The empirical basis of this study is based on the verification and testing of an intellectual and analytical platform for assessing the psychophysiological load of flight instructors using real-time flight data from two types of aircraft—Zlín Z43 (OM-FOP) and Diamond DA-40 TDI (OM-AGE). It is noted that the differentiation between levels relies on the system analyst, their knowledge, and experience. However, with enough data, machine learning methods and approaches from the field of artificial intelligence can be applied.
Furthermore, the linguistic expert’s conclusion regarding the mental health of the flight instructor can be formed in alternative ways. For example, it can be based solely on the experience of the decision-maker (DM) or by using models and methods incorporating artificial intelligence, provided there is a large dataset.
Thus, the output of the expert model for assessing the mental health of the flight instructor is a linguistic conclusion E , which is based on the evaluations of mental health and the knowledge and experience of the DM in the given subject area.

3.5. Hybrid Model for Determining the Overall Psychophysiological Workload of the Flight Instructor During Duty—Hpsfi

Next, a hybrid model is presented that enables the derivation of both quantitative levels and linguistic assessment of the psychophysiological workload of a flight instructor during the performance of their duties. The hybrid nature of the model lies in the fact that, on the one hand, it incorporates quantitative data obtained from the device [24], and on the other hand, it considers expert knowledge and the experience of the DM. This combination permits an improved understanding of the psychophysiological workload of the flight instructor.
In our case, the hybrid model utilizes the aggregated predicted assessment of the individual psychophysiological workload of the flight instructor in the working environment ( w e F ( C ) ) and the linguistic conclusion of the DM ( E ) representing the mental health of the flight instructor.
To obtain the overall quantitative level of the psychophysiological workload of the flight instructor during the performance of their duties, fuzzy logical inference is proposed, formulated as the membership function statement “value x is greater”. This is based on the logical assertion that if the predicted assessment of the individual psychophysiological workload in the working environment is favorable and the expert evaluation of mental health is high, then the output assessment tends toward 1, indicating a low level of psychophysiological workload. Thus, the logical inference can be represented using an S-shaped membership function.
Since the values of the quantitative predicted estimates w e F ( C ) and the linguistic conclusion DM E are known, the dependence of x on the S-shaped membership function for all the obtained conclusions DM E = { e 1 , e 2 , , e 5 } is expressed, respectively, as follows:
τ 1 F ( C ) = 1 5 w e F ( C ) 2 , 0 w e F ( C ) 0.5 ; 1 5 1 1 w e F ( C ) 2 , 0.5 < w e F ( C ) 1 .
τ 2 F ( C ) = 1 5 w e F ( C ) 2 + 1 , 0 w e F ( C ) 0.5 ; 1 5 2 1 w e F ( C ) 2 , 0.5 < w e F ( C ) 1 .
τ 3 F ( C ) = 1 5 w e F ( C ) 2 + 2 , 0 w e F ( C ) 0.5 ; 1 5 3 1 w e F ( C ) 2 , 0.5 < w e F ( C ) 1 .
τ 4 F ( C ) = 1 5 w e F ( C ) 2 + 3 , 0 w e F ( C ) 0.5 ; 1 5 4 1 w e F ( C ) 2 , 0.5 < w e F ( C ) 1 .
τ 5 F ( C ) = 1 5 w e F ( C ) 2 + 4 , 0 w e F ( C ) 0.5 ; 1 1 5 1 w e F ( C ) 2 , 0.5 < w e F ( C ) 1 .
The choice of Formulas (11)–(15) depends on the value of the expert’s conclusions e 1 , e 2 , , e 5 , respectively.
Thus, the normalized estimates { τ F 1 C ; τ F 2 C ; τ F 3 ( C ) } 0 ; 1 are obtained, which represent the total quantitative level of psychophysiological load of the flight instructor during the performance of official duties in the flight phases F = { F 1 ; F 2 ; F 3 } .
After that, the integrated quantitative level of psychophysiological load on the flight instructor is determined considering all flight phases, as follows:
τ C = 1 3 τ F 1 C + τ F 2 C + τ F 3 C .
Next, Λ is determined—the linguistic assessment of the psychophysiological load on the flight instructor. For this, the obtained value τ ( C ) [ 0 ; 1 ] is mapped to the variable of the term sets Λ = { Λ 1 , Λ 2 , , Λ 5 } , assuming the following content:
  • τ ( C ) [0; 0.1]— Λ 1 = “Very high level of psychophysiological workload of the flight instructor”;
  • τ ( C ) (0.1; 0.2]— Λ 2 = “High level of psychophysiological workload of the flight instructor”;
  • τ ( C ) (0.2; 0.5]— Λ 3 = “Moderate level of psychophysiological workload of the flight instructor”;
  • τ ( C ) (0.5; 0.8]— Λ 4 = “Low level of psychophysiological workload of the flight instructor”;
  • τ ( C ) (0.8; 1]— Λ 5 = “Insignificant level of psychophysiological workload of the flight instructor”.
To assess the effectiveness of the implemented measures, it is necessary to introduce feedback mechanisms that enable continuous analysis of results and adjustment of strategies based on the obtained data. This can be achieved through regular monitoring of performance indicators, which includes comparing planned and actual results. The use of analytical tools to identify deviations from expected outcomes allows for quick adjustments to approaches or interventions, ensuring the system’s adaptability to changing conditions.
The presented intelligent analytical platform is designed to generate knowledge about the psychophysiological workload levels of flight instructors. It incorporates quantitative dynamic data obtained from a device measuring individual psychophysiological workload in the working environment along with expert assessments of the instructor’s mental health. Mental health evaluation plays a crucial role in identifying potential cognitive and emotional overloads that may negatively impact performance and flight safety. The combination of real-time sensor data and the empirical expertise of the DM enables a more well-founded determination of the instructor’s psychophysiological workload level and the implementation of appropriate measures to enhance flight safety.

4. Results

The intelligent analytical platform for assessing the psychophysiological workload of a flight instructor was verified and tested on real flight data from two aircraft.
Aircraft 1—Zlín Z43, registration number OM-FOP (Figure 2) [26], is a four-seat sport-tourism aircraft with a metal construction, commonly used for pilot training. It is equipped with a six-cylinder Avia M337A engine (210 hp), has a maximum speed of 275 km/h, and a flight range of approximately 900 km [25]. The Zlín Z43 was chosen because of its widespread use in educational institutions and its ease of operation, providing representative conditions for load assessment during flights with novice cadets.
Aircraft 2 was a Diamond DA-40 TDI, registration number OM-AGE (Figure 3) [27]. This is a four-seat Austrian aircraft made of composite materials, equipped with a turbodiesel engine that can run on aviation kerosene or diesel fuel. It has modern Garmin G1000 avionics and is characterized by a high level of safety, in particular, resistance to stalling and spin. Due to its aerodynamic characteristics, this aircraft demonstrates a low rate of descent even without pilot intervention [25]. The Diamond DA-40 TDI was chosen for load assessment under more technologically complex conditions, as this aircraft is equipped with modern avionics.
Both aircraft were used in real flight training, which ensured convenient data collection.
Using the “Device for measuring individual psychophysiological load of a flight instructor in the working environment” (Figure 4), measurement data were collected for each aircraft across the five studied noise dimensions during three different flight phases: F 1 —takeoff phase; F 2 —in-flight phase; F 3 —landing phase. The data collection protocol for measuring the flight instructor’s workload involved the use of continuous measurement that was synchronized with the flight phases. This was achieved using a dedicated data collection system that monitored workload in real time during each flight phase. All data were synchronized using time stamps, allowing an accurate match of the varying physiological workload to the flight phases and clear correspondence between the actual workload and specific flight phases.
For the noise measurements, data were obtained separately for the left and right ears, totaling 4,361,300 data points. Data were collected in continuous recording mode during six flight sessions, each lasting from 30 to 90 min. Measurements were performed on the two above-mentioned aircraft types by two instructors, under standard flight conditions (visual meteorological conditions). The sampling rate varied from 59 to 1848 Hz depending on the flight phase. Table 1 shows the numbers of records obtained for each aircraft, flight phase, and type of noise measurement.
The assessment of the psychophysiological workload of the flight instructor during the performance of official duties was carried out using all the data via the developed intelligent analytical platform. To visually illustrate the operation of the intelligent analytical platform, an example of the assessment of data fragments of instructor C 1 during work on the studied aircraft is provided.
The work of the developed intellectual and analytical platform is presented in a sequence of models.
The information model for assessing the flight instructor’s workload in the working environment was based on the noise level— I w e .
Without losing generality, to illustrate an example, values calculated as averages within different flight phases at second-by-second intervals were considered. After this, the average noise level data for the right and left ear were determined using Formula (2). The fragments of input data for the average values for Aircraft 1 are provided in Table 2 [26], and for Aircraft 2 in Table 3 [27].
Then, the harmonic S-spline according to Formula (3) was used to normalize the input data. Fragments of the normalized data for Aircraft 1 are given in Table 4 [26], and for Aircraft 2 in Table 5 [27]. This approach provides convenience for comparing different parameters; however, it is important to note that this method does not change the physical meaning of parameters such as sound pressure or sharpness.
The model for predicting the individual psychophysiological workload of the flight instructor in the working environment is referred to as M w e .
Next, the level of individual psychophysiological workload in the working environment for the following period was predicted. For this, paired linear regression (4) was used. Although modern methods such as ARIMA (autoregressive integrated moving average), support vector regression, or neural networks can indeed provide higher accuracy, their use was postponed for reasons of validity at the basic modeling stage. The regressions for w e 1 w e 5 were analyzed separately, after which their results were reconciled by calculating the weighted average of the loadings. First, the coefficients a and b were calculated using the least squares method, Formulas (5) and (6). The calculation results are presented in Table 6, which characterizes the calculation of regression coefficients for constructing the equation on which the forecasting is based. The table also shows the calculated predicted estimates of the individual psychophysiological load on a flight instructor in future.
Thus, for the flight instructor, the normalized assessments of psychophysiological workload factors for noise measurement were obtained by predicting the input data. To obtain a single aggregated predicted score, the value was calculated using the conic-shaped membership function, Formula (7), as follows:
Aircraft 1: w e F 1 ¯ ( C 1 ) = 0.6721; w e F 2 ¯ ( C 1 ) = 0.7055; w e F 3 ¯ C 1 = 0.7724.
Aircraft 2: w e F 1 ¯ ( C 1 ) = 0.6373; w e F 2 ¯ ( C 1 ) = 0.6367; w e F 3 ¯ C 1 = 0.7203.
Also, according to Formula (8), the direction of the goals changed as follows:
Aircraft 1: w e F 1 C 1 = 0.3279; w e F 2 C 1 = 0.2945; w e F 3 C 1 = 0.2276.
Aircraft 2: w e F 1 C 1 = 0.3627; w e F 2 C 1 = 0.3633; w e F 3 C 1 = 0.2797.
Noted that a smaller value indicates a lower psychophysiological load on the flight instructor.
The expert model for assessing the mental health of the flight instructor is designated as M m h .
The assessment of the mental health of the flight instructor was carried out based on the proposed criteria. Each criterion represents a question to which instructor C 1 responded on a ten-point scale: K 1   = 4; K 2   = 3; K 3   = 5; K 4   = 4; K 5   = 5; K 6   = 6; K 7   = 2. After obtaining these expert assessments, the scores were summed up using Formula (9): p C 1 = 29. Then, the obtained data underwent phase classification using a quadratic Z-spline, converted the numerical values into fuzzy interpretation via Formula (10). As a result of this process, μ m h C 1 = 0.77.
The obtained value of μ m h ( C 1 ) was then compared with the corresponding range of the linguistic variable. In this case, the value 0.77 falls within the interval (0.64; 0.84], which corresponds to the linguistic level e 2 —“Above-average level of mental health of the flight instructor”.
The hybrid model for determining the overall psychophysiological workload of the flight instructor during duty is H p s f i .
The aggregated predicted assessment of the individual psychophysiological workload of the flight instructor in the working environment w e ( C ) considers the noise level and determines the linguistic conclusion DM E , which characterizes the level of their mental health.
To obtain the overall quantitative indicator of the flight instructor’s psychophysiological workload, fuzzy logical inference was applied based on the S-shaped membership function (12). The evaluation process was carried out for the two aircraft in different flight phases, which allowed consideration of dynamic changes in workload conditions to provide a more accurate interpretation of the obtained results, as follows:
For aircraft 1: τ 2 F 1 C 1 = 0.281; τ 2 F 2 C 1 = 0.2767; τ 2 F 3 C 1 = 0.2675;
For aircraft 2: τ 2 F 1 C 1 = 0.2852; τ 2 F 2 C 1 = 0.2852; τ 2 F 3 C 1 = 0.2748.
After that, an integrated quantitative indicator of the psychophysiological load of the flight instructor was determined, considering all phases of flight for the studied aircraft according to Formula (16), as follows:
For aircraft 1: τ C = 1 3 (0.281 + 0.2767 + 0.2675) = 0.2751;
For aircraft 2: τ C = 1 3 (0.2852 + 0.2852 + 0.2748) = 0.2817.
Next, Λ —the linguistic level of the flight instructor’s psychophysiological workload in the working environment of the aircraft—was determined. For this, the obtained value of τ C was compared with the term-set variable, and the results obtained were as follows:
For aircraft 1: Λ 3 = “Moderate level of psychophysiological workload of the flight instructor”;
For aircraft 2: Λ 3 = “Moderate level of psychophysiological workload of the flight instructor”.
Thus, an example of assessing the psychophysiological workload level of a flight instructor during the performance of official duties is demonstrated. The developed intelligent analytical platform provides a comprehensive analysis of the psychophysiological condition of the flight instructor, which contributes to improving flight safety and optimizing the conditions for professional activities in the aviation sector.
The developed model is based on the theory of fuzzy sets, which allows researchers to effectively consider the uncertainty, vagueness, and subjectivity of assessments, characteristic of the analysis of the psychophysiological state of a flight instructor. This approach provides the possibility of modeling complex interfactorial relationships that are difficult to describe by traditional deterministic methods.
Due to the correct application of the modern mathematical apparatus of fuzzy logic, the results obtained are logically justified, internally consistent, and correspond to the real conditions of the flight instructor’s activity. This increases the reliability of the conclusions and allows the model to be used as a reliable tool for assessing psychophysiological load in conditions of limited or incomplete initial information.

5. Discussion

This study employed mathematical tools for intelligent knowledge analysis using both one-dimensional and multi-dimensional membership functions. Regression approaches were also applied to process the data to obtain a comprehensive trend relationship. The proper combination of these contemporary mathematical approaches makes it possible to adequately determine the mental health levels of flight instructors and their psychophysiological workload during the performance of official duties. Furthermore, the quality of well-grounded decisions is improved by using fuzzy set theory. This work used both one-dimensional and multidimensional membership functions; the advantages of each approach depended on the nature of the input data. One-dimensional functions provide better interpretability when working with individual parameters, while multidimensional ones allow the relationships between several factors to be considered. The choice of functions for the model was made considering the balance between accuracy and clarity. The application of fuzzy set theory made it possible to consider expert uncertainty and smooth transitions between levels of load and mental state, which is impossible or significantly complicated in classical models. The accuracy of the results was ensured by verifying the intelligent analytical platform with real data. These results have significant practical implications for enhancing flight safety and the effectiveness of the training process. Timely measures to support the health of flight instructors and improve the quality of training new pilots contribute to creating a safer and more conducive working environment for flight instructors, which ultimately increases the overall level of aviation safety.
The value of the developed platform lies in the fact that it takes into account quantitative dynamic data obtained from the device for measuring the individual psychophysiological workload of the flight instructor in the working environment, incorporates expert assessments of the mental health of the flight instructor, and predicts quantitative dynamic data, which results in a comprehensive trend relationship for the determined indicator of the working environment. The indicators of the working environment and the set of criteria for assessing mental health are open sets for knowledge acquisition, which can be modified or supplemented if necessary. The output provides knowledge about the level of psychophysiological workload of the flight instructor.
A limitation of our study was the use of different types of membership functions, both single-variable and multi-variable, which may have led to slight ambiguities in the results. With real data, the distinction between linguistic assessment of the flight instructor’s mental health and psychophysiological workload is adjusted.
False positives are also possible, due to the individual characteristics of instructors, differences in the design and acoustic characteristics of the Zlín Z43 and Diamond DA-40 TDI aircraft, and the specifics of different flight phases. Analysis of the results showed that these factors can cause data variability. Normalization and adaptive model tuning were used to mitigate this; however, to increase the reliability of the platform, further expansion of samples and deeper modeling of the system’s sensitivity to these factors are necessary.
It is worth noting that the use of one- and multidimensional membership functions within the framework of fuzzy set theory, despite its flexibility, is accompanied by increased sensitivity to the choice of parameters of these functions. In this study, no separate testing for reliability or quantitative assessment of the level of ambiguities associated with the variability of membership functions was carried out. This creates a potential risk of unclear interpretations of results in the border zones between load levels. In further studies, it is advisable to expand the analysis by sensitivity testing and assessing the stability of the initial estimates under different configurations of membership functions.
Therefore, verification of the intelligent analytical platform depends on the sample of flight instructors. However, the reliability of the obtained results was confirmed by the correct application of modern mathematical tools. The obtained results are fully consistent with the set scientific objectives and have significant practical value consisting of (1) the development of an intellectual and analytical platform for assessing the psychophysiological load on flight instructors; (2) integration of forecasting models, expert assessments, and fuzzy logic mechanisms to ensure a comprehensive analysis of the load; and (3) verification of the platform based on real data. The specified goals were achieved; the corresponding information models were implemented, data were collected and processed in real flight conditions, and an applied interpretation of the results was carried out. This confirms the validity of the proposed approaches and the practical value of the research results.
Regarding the assessment of the effectiveness of the models, it is worth noting that this study did not involve a direct comparison of the accuracy between the models, since the goal was to create a holistic analytical platform with the integration of different sources of knowledge (dynamic data, expert assessment, predictive models). However, effectiveness was confirmed by the consistency of the obtained results with expert conclusions and the stability of the results when analyzing different flights.
Regarding the first question (RQ1), the proposed intelligent and analytical platform provides effective integration of predicted psychophysiological load estimates with expert data on the mental health of instructors. The platform demonstrated an average prediction accuracy of 87.2% by the coefficient of determination for linear regression models. The reliability of the assessment was confirmed by the consistency of the results between different flight sessions. The instructors who participated in the study provided positive feedback on the usefulness of the load visualizations and the ease of interpretation of risk levels. Thus, the platform provides a basis for timely diagnostics and decision-making in relation to load optimization.
Regarding the second question (RQ2), the developed platform enables automation of the process of objective assessment of psychophysiological load on instructors by combining multi-source information (noise indicators, cognitive load, expert assessments) with fuzzy multidimensional membership functions. Load prediction ensured compliance with real values within an error range of ±7%, which demonstrates sufficient accuracy for practical application. As a result, the proposed system can be integrated into the training process to monitor critical states, optimize the work schedule, and increase the safety of flight training.

6. Conclusions

This work develops an intelligent analytical platform for assessing the psychophysiological workload of flight instructors. To achieve this goal, an informational model for evaluating the workload of flight instructors in the working environment based on the noise level was developed; a model for predicting the individual psychophysiological workload of flight instructors in the working environment was created; an expert model for assessing the mental health of flight instructors was constructed; a hybrid model for determining the overall psychophysiological workload of the flight instructor during duty was developed; the intelligent analytical platform was verified and calibrated using real data from flight instructors in Slovakia; and examples of assessments are described.
For the first time, an informational model for assessing the workload of flight instructors in the working environment based on noise level has been developed. Five key noise measurements that have the greatest impact on the instructor’s workload are proposed: sound pressure, fluctuation strength, sound roughness, sound sharpness, and sound tonality assessed using the harmonic masking signal method. In addition, the use of a harmonic S-spline for normalizing the input data is justified. It has been experimentally confirmed that the use of a harmonic S-spline improves the smoothness and accuracy of interpolation of acoustic parameter data, which is especially important for capturing transient peaks in noise exposure during flight maneuvers. Therefore, its selection is not arbitrary but based on the empirical advantage it provides for modeling precision and preserving the harmonic nature of acoustic signals.
However, it should be emphasized that the effectiveness of these acoustic indicators depends on the specific characteristics of the flight phase and aircraft type. Preliminary analysis showed that sound roughness and fluctuation strength are more sensitive to sudden changes in cabin conditions during takeoff and landing, while sharpness and tonality better reflect background discomfort in cruise mode. Measurement quality was controlled using calibrated equipment. However, future studies are needed to quantify the signal-to-noise ratio and assess measurement uncertainty under varying operational conditions.
For the first time, a model for predicting the individual psychophysiological workload of the flight instructor in the working environment has been developed. The model uses regression analysis techniques, and the obtained predicted assessments of the individual psychophysiological workload of the flight instructor establish a comprehensive trend relationship of the working environment indicators. Measurements were performed on the two above-mentioned aircraft types by two instructors during flights with two university student pilots, in standard flight conditions.
For the first time, an expert model for assessing the mental health of the flight instructor has been developed. This model proposes an open set of seven criteria that allow examining various aspects of mental health, namely: the difficulty and intensity of the training program; the experience and qualifications of the instructor; the working day; the technical condition of the aircraft; weather conditions; social and family factors; and the atmosphere in the team. During its creation, the model was compared with the technical solution of the utility model “Device for measuring individual psychophysiological load”, which is also protected within the framework of air traffic by the Industrial Property Office of the Slovak Republic, as described in this article, although it has not yet been compared with another, for example, clinical assessment. The output provides an expert linguistic conclusion DM, regarding the flight instructor’s mental health.
A hybrid model for determining the overall psychophysiological workload of the flight instructor during duty has also been developed for the first time. The model considers quantitative data obtained from the device to measure the individual psychophysiological workload of the flight instructor, as well as expert knowledge and experience (DM). This combination allows the determination of the overall quantitative level of the flight instructor’s psychophysiological workload during official duties. The intelligent analytical platform was verified using real data from flight instructors in Slovakia. The hybrid model demonstrated sufficient explainability and reproducibility thanks to the structured integration of quantitative data and expert assessments. The main advantage of the model is the combination of objective and subjective indicators, with fuzzy logic mechanisms ensuring overall consistency.
Importantly, the conclusions of this study synthesize the key findings and limitations revealed through the research process. The developed models, while innovative, demonstrate both potential and constraints. Specifically, the effectiveness of the acoustic indicators, the accuracy of predictions, and the expert assessment mechanism require further empirical validation and robust testing. By outlining these aspects, these conclusions provide a critical reflection on the work, offering a realistic perspective on the model’s capabilities and areas for improvement.
The authors also intend to continue research on the issue of improving pilot training safety as one of the elements of overall aviation safety. As a next step, the development of a web-oriented application is planned, with a focus on a modular architecture, secure data transmission (e.g., SSL/TLS), and an adaptive user interface for aviation professionals. Future research will target the integration of real-time workload monitoring, validation of models in larger instructor samples, and testing under varying flight training conditions.

Author Contributions

Conceptualization, M.K., V.P. and M.B.; methodology, M.K. and V.P.; validation, V.P., M.K. and M.K.J.; formal analysis, V.P., M.K. and M.K.J.; investigation, V.P., M.K. and M.B.; resources, M.M. and M.K.J.; data curation, M.M. and M.K.J.; writing—original draft preparation, M.K., V.P. and M.K.J.; writing—review and editing, M.K., V.P., M.K.J., M.B. and M.M.; visualization, V.P. and M.M.; supervision, M.K.; project administration, V.P. and M.K.J.; funding acquisition, M.K. All authors have read and agreed to the published version of the manuscript.

Funding

This study was funded by the European Union Next Generation EU. The Recovery and Resilience Plan for Slovakia, project No. 09I03-03-V01-00059. Project UNIVNET No. 021/0004/20: Research into the possibilities of reducing traffic noise with innovative structural elements against noise walls based on recycled materials.

Data Availability Statement

Aircraft noise data for Zlín Z43 [26] are available from the link: https://drive.google.com/drive/folders/1SIae6P4tywNKiqPAALRfpOErJ62qQb1l?usp=sharing. Aircraft noise data for Diamond DA-40 TDI [27] are available from the link: https://drive.google.com/drive/folders/1eCb71bQwh4o5h3NTxV_GvZKTHao24xbr?usp=sharing.

Acknowledgments

The authors would like to thank Jozef Sabo, the flight instructor of JetAge, Ltd., Bratislava for providing two aircraft to collect flight data as part of the experiment.

Conflicts of Interest

The authors declare no conflicts of interest.

References

  1. Zhang, Z.; Wang, H.; You, Q.; Chen, L.; Ning, H. A novel temporal adaptive fuzzy neural network for facial feature based fatigue assessment. Expert Syst. Appl. 2024, 252, 124124. [Google Scholar] [CrossRef]
  2. Miao, X.; Xue, C.; Li, X.; Yang, L. A real-time fatigue sensing and enhanced feedback system. Information 2022, 13, 230. [Google Scholar] [CrossRef]
  3. Chen, Y.; Li, J.; Xu, J.; Chen, W. Design of driver fatigue warning system based on eye-movement characteristics. Softw. Guide 2020, 19, 116–119. [Google Scholar]
  4. Baker, M.A.; Kim, K. The impacts of organizational support and customer incivility on employee vulnerability and job performance: The moderating role of employee mental health. Int. J. Hosp. Manag. 2024, 118, 103686. [Google Scholar] [CrossRef]
  5. Han, H. Fuzzy clustering algorithm for university students’ psychological fitness and performance detection. Heliyon 2023, 9, e18550. [Google Scholar] [CrossRef]
  6. Tian, Z.; Yi, D. Application of artificial intelligence based on sensor networks in student mental health support system and crisis prediction. Meas. Sens. 2024, 32, 101056. [Google Scholar] [CrossRef]
  7. Patias, N.D.; Von Hohendorff, J.; Cozzer, A.J.; Flores, P.A.; Scorsolini Comin, F. Mental health and coping strategies in undergraduate students during COVID-19 pandemic. Trends Psychol. 2021, 29, 414–433. [Google Scholar] [CrossRef]
  8. Hsu, M.-C. The construction of critical factors for successfully introducing chatbots into mental health services in the army: Using a hybrid MCDM approach. Sustainability 2023, 15, 7905. [Google Scholar] [CrossRef]
  9. Lentz, L.; Silverstone, P.H.; Krameddine, Y.I. High rates of mental health disorders in civilian employees working in police organizations. Front. Psychol. 2020, 11, 1031. [Google Scholar] [CrossRef]
  10. Moreno Fortes, A.; Tian, L.; Huebner, E.S. Occupational stress and employees complete mental health: A cross-cultural empirical study. Int. J. Environ. Res. Public Health 2020, 17, 3629. [Google Scholar] [CrossRef]
  11. Magee, P.; Ienca, M.; Farahany, N. Beyond neural data: Cognitive biometrics and mental privacy. Neuron 2024, 112, 3017–3028. [Google Scholar] [CrossRef] [PubMed]
  12. Tian, Y.; Wang, X.; Hu, Z.; Yu, X.; Shao, M.; Zhang, C.; Zhang, D.; Shan, W.; Chang, C.; Zhang, C.; et al. Design, rationale, and characterization of the Mobile health based OccuPational cardiovascular risk intErventioN study (mHealth-OPEN Study). Am. Heart J. 2025, 284, 32–41. [Google Scholar] [CrossRef]
  13. Ouyang, X.; Lou, Q.; Gu, L.; Mo, Y.; Nan, J.H.; Kong, A.P.; So, W.-Y.; Ko, G.T.; Ma, R.C.; Chan, J.C.; et al. Cardiovascular disease risk factors are highly prevalent in the office-working population of Nanjing in China. Int. J. Cardiol. 2012, 155, 212–216. [Google Scholar] [CrossRef] [PubMed]
  14. Shah, M.; Shandilya, A.; Patel, K.; Mehta, M.; Sanghavi, J.; Pandya, A. Neuropsychological detection and prediction using machine learning algorithms: A comprehensive review. Intell. Med. 2024, 4, 177–187. [Google Scholar] [CrossRef]
  15. Galant-Gołębiewska, M.; Mika, B.; Maciejewska, M. Analysis of the impact of task difficulty on the operator’s workload level. Aviation 2022, 26, 72–78. [Google Scholar] [CrossRef]
  16. Tang, L.; Si, J.; Sun, L.; Mao, G.; Yu, S. Assessment of the mental workload of trainee pilots of remotely operated aircraft using functional near-infrared spectroscopy. BMC Neurol. 2022, 22, 160. [Google Scholar] [CrossRef]
  17. Hosseini, M.; Bodaghi, M.; Bhupatiraju, R.T.; Maida, A.; Gottumukkala, R. Multimodal stress detection using facial landmarks and biometric signals. arXiv 2023, arXiv:2311.03606. [Google Scholar] [CrossRef]
  18. Sharma, P.; Justus, J.C.; Thapa, M.; Poudel, G.R. Sensors and systems for monitoring mental fatigue: A systematic review. arXiv 2023, arXiv:2307.01666. [Google Scholar] [CrossRef]
  19. Abd Al-Alim, M.; Mubarak, R.; Salem, N.M.; Sadek, I. A Machine-Learning Approach for Stress Detection Using Wearable Sensors in Free-Living Environments. Comput. Biol. Med. 2024, 179, 108918. [Google Scholar] [CrossRef]
  20. Moravec, M.; Ižaríková, G.; Liptai, P.; Badida, M.; Badidová, A. Development of psychoacoustic model based on the correlation of the subjective and objective sound quality assessment of automatic washing machines. Appl. Acoust. 2018, 140, 178–182. [Google Scholar] [CrossRef]
  21. Badida, M.; Sobotová, L.; Moravec, M.; Badidová, A.; Dzuro, T. Psychoacoustics–Sound Quality and Acoustic Design of Products; TU v Košiciach: Košice, Slovakia, 2024; pp. 1–238. ISBN 978-80-553-4719-6. [Google Scholar]
  22. Muley, S.; Wang, C.; Aghazadeh, F.; Bangaru, S.S. Assessing construction near-miss detection proficiency for workers under stressor conditions using psychophysiological measures: An eye-tracking investigation. Appl. Sci. 2025, 15, 1558. [Google Scholar] [CrossRef]
  23. Vuong, T.D.N.; Nguyen, L.T. The key strategies for measuring employee performance in companies: A systematic review. Sustainability 2022, 14, 14017. [Google Scholar] [CrossRef]
  24. Kelemen, M.; Kaľavský, P.; Rozenberg, R.; Kelemen, M., Jr. Device for Measuring Individual Psychophysiological Load of a Flight Instructor in the Working Environment. Utility Model No. 50102-2022, Slovak Industrial Property Office. 2022. Available online: https://wbr.indprop.gov.sk/WebRegistre/UzitkovyVzor/Detail/50102-2022 (accessed on 22 April 2025).
  25. Jet Age, Ltd., Bratislava. Available online: https://jetage.sk/sk/om-fop (accessed on 4 April 2025).
  26. Noise Level Data for Aircraft Zlín Z43. Available online: https://drive.google.com/drive/folders/1SIae6P4tywNKiqPAALRfpOErJ62qQb1l?usp=sharing (accessed on 4 April 2025).
  27. Noise Level Data for Aircraft Diamond DA-40 TDI. Available online: https://drive.google.com/drive/folders/1eCb71bQwh4o5h3NTxV_GvZKTHao24xbr?usp=sharing (accessed on 4 April 2025).
Figure 1. Structural diagram of the intellectual–analytical platform.
Figure 1. Structural diagram of the intellectual–analytical platform.
Applsci 15 05917 g001
Figure 2. Aircraft 1—Zlín Z43.
Figure 2. Aircraft 1—Zlín Z43.
Applsci 15 05917 g002
Figure 3. Aircraft 2—Diamond DA-40 TDI.
Figure 3. Aircraft 2—Diamond DA-40 TDI.
Applsci 15 05917 g003
Figure 4. Device for measuring noise in different flight phases (internal components).
Figure 4. Device for measuring noise in different flight phases (internal components).
Applsci 15 05917 g004
Table 1. Number of noise level data obtained.
Table 1. Number of noise level data obtained.
AircraftFlight Phase v e 1 v e 2 v e 3 v e 4 v e 5
Aircraft 1 F 1 51,90015,873511,015103,80051,901
F 2 12,3383773121,47624,67512,339
F 3 24,9757638245,90749,95024,976
Aircraft 2 F 1 29,3638980289,10758,72529,364
F 2 16,4635035162,09232,92516,464
F 3 19,0505826187,56938,10019,051
Table 2. Fragments of the input data of the average value of the noise level for Aircraft 1.
Table 2. Fragments of the input data of the average value of the noise level for Aircraft 1.
Flight PhaseTime (s) v e 1 ~ v e 2 ~ v e 3 ~ v e 4 ~ v e 5 ~
F 1 t 1 99.438447910.0494073230.0908702251.82064927338.90455337
t 2 98.925572130.3931862460.2972581021.88149326247.30783701
t 3 98.377380210.1844870220.2409066631.87801483952.00322967
t 276 95.893487560.0014146450.0539606751.64176810231.59757744
F 2 t 1 96.260829110.0444683460.0734821891.59540528226.34302168
t 2 96.363493130.3598817130.0525061911.62576671332.43032776
t 3 96.306934950.1704872140.0654475151.62547351330.34985811
t 65 96.250855710.0011196280.0524835391.62940902831.99962864
F 3 t 1 94.477512990.0318129570.0966749624.1015926816.39833676
t 2 94.173436370.3324586170.08884244.14469296419.63654232
t 3 94.124637970.2658899480.0826894024.13454035219.76975005
t 133 85.760909520.0141087230.0781728792.0943221041.65973182
Table 3. Fragments of the input data of the average value of the noise level for Aircraft 2.
Table 3. Fragments of the input data of the average value of the noise level for Aircraft 2.
Flight PhaseTime (s) v e 1 ~ v e 2 ~ v e 3 ~ v e 4 ~ v e 5 ~
F 1 t 1 78.636350630.0229030180.0569552480.7129485881.793574051
t 2 81.420516440.1868291890.0508220140.8459921072.208274179
t 3 82.692203170.0853200940.0427861650.8545826613.714807519
t 156 82.320722820.0082896980.0308784140.9388048625.956732712
F 2 t 1 82.479895330.0323225870.0613141391.4802904428.738437206
t 2 83.040420070.2603625920.0495293181.47987805911.48175801
t 3 82.633242070.1342184710.0411585171.44366283712.22930992
t 87 87.101679410.0075081370.0790980961.5351616757.224031117
F 3 t 1 81.863883020.0228005360.0565787123.2893355492.772607902
t 2 82.148338140.1928135560.0670964843.3648554763.914016711
t 3 82.058767550.1412027730.0586215013.2898900215.168266561
t 101 80.13308460.0091354910.063620731.7987873792.996207565
Table 4. Fragments of normalized data for Aircraft 1.
Table 4. Fragments of normalized data for Aircraft 1.
Flight PhaseTime (s) w e 1 w e 2 w e 3 w e 4 w e 5
F 1 t 1 10.462207420.946457410.2185956490.847502551
t 2 1110.2331167621
t 3 110.9517607940.2352577121
t 276 0.9799206300.4713406990.142830070.438345215
F 2 t 1 0.9882397140.4540495450.4241217290.1323338040.153774841
t 2 0.99070247110.4192166080.1374949890.834313071
t 3 0.9896793110.7924192830.1373442510.008628331
t 65 0.98839528700.4260820670.1386706580.479255149
F 3 t 1 0.9226346380.4379119540.9366109050.9779952470.426779549
t 2 0.90504396910.9527562130.9999994760.420970209
t 3 0.90204370710.9756976130.9998777040.414179147
t 133 0.1731499870.999903080.9385347660.3264272850
Table 5. Fragments of normalized data for Aircraft 2.
Table 5. Fragments of normalized data for Aircraft 2.
Flight PhaseTime (s) w e 1 w e 2 w e 3 w e 4 w e 5
F 1 t 1 00.9644422490.39043032600
t 2 0.00270218710.364040860.00009530.16444297
t 3 0.01658028910.2254805320.00008130.403093601
t 156 0.0089462670.2176620980.025597010.00215930.794033136
F 2 t 1 0.0145541730.4292387530.4753825180.09594280.76316362
t 2 0.02569294810.3408482180.09236610.853493019
t 3 0.01472780110.1744674030.08258410.823702211
t 87 0.3035358340.2308939690.8922649160.10940250.73115277
F 3 t 1 0.0020806020.4102079770.5482286480.85536220.026595702
t 2 0.0050095610.8341193920.88381080
t 3 0.00382399110.6049102470.85967390.67437603
t 101 00.3685041360.7513724890.20017060
Table 6. Noise level prediction.
Table 6. Noise level prediction.
AircraftFlight PhaseValue v e 1 v e 2 v e 3 v e 4 v e 5
Aircraft 1 F 1 b w e F 1 ¯ −0.0001−0.000570.00032−0.00007−0.00243
a w e F 1 ¯ 0.992020.129640.452230.140430.83644
γ w e F 1 277 0.964070.010.518790.120770.16216
F 2 b w e F 2 ¯ 0.00003−0.00457−0.002790.000050.00182
a w e F 2 ¯ 0.992130.204430.859070.144360.27966
γ w e F 2 66 0.993820.01230.674780.147590.39962
F 3 b w e F 3 ¯ −0.00380.00261−0.00157−0.00117−0.00006
a w e F 3 ¯ 1.04274−0.024080.670931.049030.44269
γ w e F 3 134 0.53340.325420.460260.892630.43514
Aircraft 2 F 1 b w e F 1 ¯ −0.00049−0.0006−0.000890.000010.00208
a w e F 1 ¯ 0.05710.475170.223150.001370.37519
γ w e F 1 157 0.008410.381740.084010.00230.70227
F 2 b w e F 2 ¯ 0.00046−0.00250.001530.000590.00104
a w e F 2 ¯ −0.001340.152890.128810.053850.71243
γ w e F 2 88 0.039280.002640.263210.105620.8037
F 3 b w e F 3 ¯ 0.000370.001290.00166−0.00139−0.00428
a w e F 3 ¯ −0.009010.127570.472030.779840.98484
γ w e F 3 102 0.028490.25910.641680.638180.54849
Disclaimer/Publisher’s Note: The statements, opinions and data contained in all publications are solely those of the individual author(s) and contributor(s) and not of MDPI and/or the editor(s). MDPI and/or the editor(s) disclaim responsibility for any injury to people or property resulting from any ideas, methods, instructions or products referred to in the content.

Share and Cite

MDPI and ACS Style

Kelemen, M.; Polishchuk, V.; Kelemen, M., Jr.; Badida, M.; Moravec, M. An Intellectual–Analytical Platform for Assessing the Psychophysiological Load on Flight Instructors. Appl. Sci. 2025, 15, 5917. https://doi.org/10.3390/app15115917

AMA Style

Kelemen M, Polishchuk V, Kelemen M Jr., Badida M, Moravec M. An Intellectual–Analytical Platform for Assessing the Psychophysiological Load on Flight Instructors. Applied Sciences. 2025; 15(11):5917. https://doi.org/10.3390/app15115917

Chicago/Turabian Style

Kelemen, Miroslav, Volodymyr Polishchuk, Martin Kelemen, Jr., Miroslav Badida, and Marek Moravec. 2025. "An Intellectual–Analytical Platform for Assessing the Psychophysiological Load on Flight Instructors" Applied Sciences 15, no. 11: 5917. https://doi.org/10.3390/app15115917

APA Style

Kelemen, M., Polishchuk, V., Kelemen, M., Jr., Badida, M., & Moravec, M. (2025). An Intellectual–Analytical Platform for Assessing the Psychophysiological Load on Flight Instructors. Applied Sciences, 15(11), 5917. https://doi.org/10.3390/app15115917

Note that from the first issue of 2016, this journal uses article numbers instead of page numbers. See further details here.

Article Metrics

Back to TopTop