BIM-Based Model Checking: A Scientometric Analysis and Critical Review
Abstract
1. Introduction
- RQ1: How has the publication situation of BMC evolved?
- RQ2: What are the core topics associated with the BMC process?
- RQ3: What are the challenges facing the development of BMC now?
- RQ4: What are the potential directions of BMC in the future?
2. Materials and Methods
3. Scientometric Analysis
3.1. Publication Overview
3.2. Co-Authorship Analysis
3.2.1. Co-Author Network
3.2.2. Network of Countries and Institutions
3.3. Keyword Co-Occurrence Analysis
3.4. Co-Citation Analysis
3.4.1. Journal Co-Citation Network
3.4.2. Author Co-Citation Network
3.4.3. Literature Co-Citation Network
3.5. Cluster Analysis
4. Critical Review
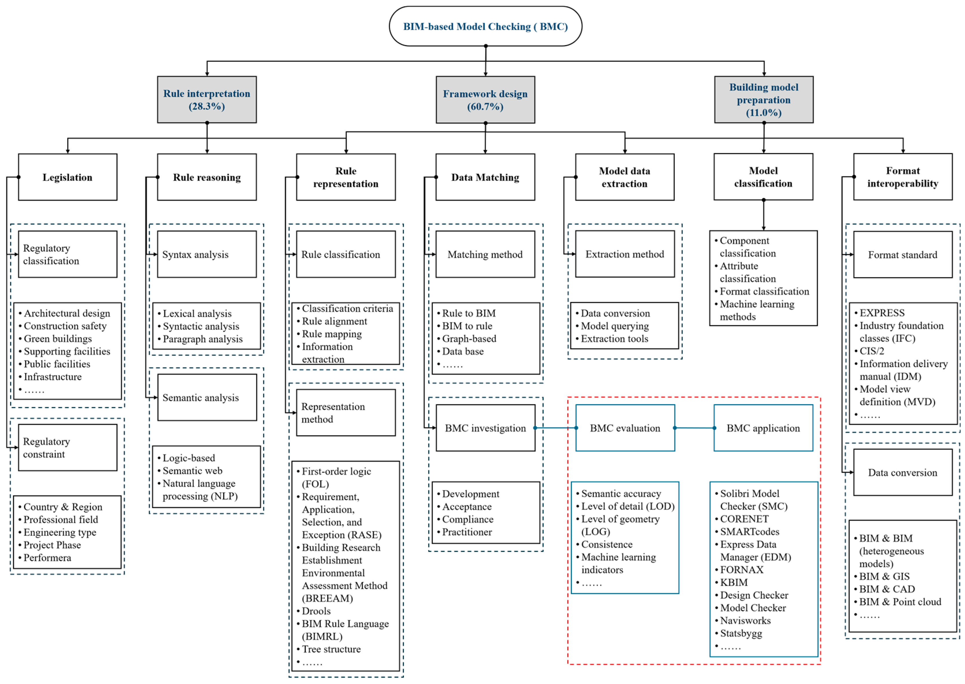
4.1. Framework Design
4.2. Rule Interpretation
4.2.1. Logic-Based Rule Representation
4.2.2. Semantic Web
4.3. Building Model Preparation
4.4. Application Cases of Platforms and Projects
4.4.1. Solibri Model Checker (SMC)
4.4.2. CORENET
4.4.3. Practical Cases
5. Challenges and Future Directions
5.1. Challenges
5.1.1. The Lack of Universally Recognized Criteria for Rule Classification
5.1.2. The Lack of Representation Methods for Rules
5.1.3. The Lack of Consistent Evaluation Methods for the Model Qualities
5.2. Future Directions
5.2.1. Unified Policies and Standards
5.2.2. Expansion of Existing Supporting Platforms for BMC
5.2.3. Interoperability of Data
5.2.4. Artificial Intelligence
Natural Language Processing (NLP)
Visual Programming Language (VPL)
AI Validation of Model Information
5.2.5. Integration of BMC and the Management Platform
5.2.6. Application and Supervision of BMC Throughout the Project Process
6. Conclusions
- (1)
- Through the publication and co-authorship analysis, the overall situation of BMC has been presented. The research groups and regions that had made significant contributions were identified. The number of BMC publications peaked in 2016 and 2022. Although there were occasional decreases in certain years, overall, there was an increasing trend, indicating that BMC research has entered a mature phase. Among the authors, Nora EI-Gohary, Jiansong Zhang, and Charles Eastman were the most prolific first authors. The United States, China, and South Korea were the regions with the highest number of publications.
- (2)
- Through keyword co-occurrence networks and evolution networks, this study revealed the hot topics that researchers are focusing on and the changing trends in research interests. The most popular keywords were “BIM”, “ACC”, and “NLP”. Over time, the keywords transitioned from “design” and “compliance checking” to the topics related to artificial intelligence, such as “NLP”, “deep learning”, and “ARC”.
- (3)
- Through co-citation analysis and cluster analysis, this study revealed the associations among researchers, journals, and publications, reflecting their influence on other research. Charles Eastman, with the review article “Automatic rule-based checking of building designs” published in 2009, became one of the leaders in the BMC field. “Automation in Construction” and “Advanced Engineering Informatics” were identified as influential journals in this field. Based on the size ranking of title clusters, the prominent themes included “Automatic rule-based checking”, “Transformational rule”, and “Semantic NLP-based information extraction”.
- (4)
- This study proposed three categories of challenges regarding rule classification, rule representation, and model quality evaluation. After gaining an in-depth understanding of the core content of all articles and combining it with quantitative data analysis, these challenges were summarized from the current research predicament. Among them, rule classification and representation are challenges that have not been thoroughly addressed, while model quality evaluation is a neglected, but crucial, aspect that therefore deserves more attention.
- (5)
- Based on the current significant trends in research and challenges faced, this study proposed four promising directions for future development, including unified policies and standards, the expansion of existing platforms, the interoperability of data, and NLP technology. Research in these directions has emerged but is not yet enough, warranting more effort to be invested.
Limitations
Author Contributions
Funding
Institutional Review Board Statement
Informed Consent Statement
Data Availability Statement
Conflicts of Interest
References
- Solihin, W.; Eastman, C. Classification of rules for automated BIM rule checking development. Autom. Constr. 2015, 53, 69–82. [Google Scholar] [CrossRef]
- Hjelseth, E. Classification of BIM-based model checking concepts. J. Inf. Technol. Constr. 2016, 21, 354–369. Available online: http://www.itcon.org/2016/23 (accessed on 1 January 2024).
- Venkatesan, S.; Chellappan, C.; Vengattaraman, T.; Dhavachelvan, P.; Vaish, A. Advanced mobile agent security models for code integrity and malicious availability check. J. Netw. Comput. Appl. 2010, 33, 661–671. [Google Scholar] [CrossRef]
- Liu, B.; Schlegel, V.; Thompson, P.; Batista-Navarro, R.T.; Ananiadou, S. Global information-aware argument mining based on a top-down multi-turn QA model. Inf. Process. Manag. 2023, 60, 103445. [Google Scholar] [CrossRef]
- Fenves Steven, J. Tabular Decision Logic for Structural Design. J. Struct. Div. 1966, 92, 473–490. [Google Scholar] [CrossRef]
- Cunha, V.H.C.; Caiado, R.G.G.; Corseuil, E.T.; Neves, H.F.; Bacoccoli, L. Automated compliance checking in the context of Industry 4.0, from a systematic review to an empirical fuzzy multi-criteria approach. SOFT Comput. 2021, 25, 6055–6074. [Google Scholar] [CrossRef]
- Ataide, M.; Braholli, O.; Siegele, D. Digital Transformation of Building Permits: Current Status, Maturity, and Future Prospects. Buildings 2023, 13, 2554. [Google Scholar] [CrossRef]
- Amor, R.; Dimyadi, J. The promise of automated compliance checking. Dev. Built. Environ. 2021, 5, 100039. [Google Scholar] [CrossRef]
- Eastman, C.; Lee, J.; Jeong, Y.; Lee, J. Automatic rule-based checking of building designs. Autom. Constr. 2009, 18, 1011–1033. [Google Scholar] [CrossRef]
- Zhang, Z.; Ma, L.; Broyd, T. Rule capture of automated compliance checking of building requirements: A review. Proc. Inst. Civ. Eng.—Smart Infrastruct. Constr. 2023, 176, 224–238. [Google Scholar] [CrossRef]
- Schuk, V.; Pombo Jiménez, M.E.; Martin, U. Technical specifications to meet the requirements of an Automatic Code Compliance Checking tool and current developments in infrastructure construction. Results Eng. 2022, 16, 100650. [Google Scholar] [CrossRef]
- Pauwels, P.; Zhang, S.; Lee, Y.C. Semantic web technologies in AEC industry: A literature overview. Autom. Constr. 2017, 73, 145–165. [Google Scholar] [CrossRef]
- Zhong, B.; Wu, H.; Li, H.; Sepasgozar, S.; Luo, H.; He, L. A scientometric analysis and critical review of construction related ontology research. Autom. Constr. 2019, 101, 17–31. [Google Scholar] [CrossRef]
- Altıntaş, Y.D.; İlal, M.E. Integrating building and context information for automated zoning code checking: A review. J. Inf. Technol. Constr. 2022, 27, 548–570. [Google Scholar] [CrossRef]
- Fenn, J.; Raskino, M. Mastering the Hype Cycle: How to Choose the Right Innovation at the Right Time; Harvard Business Press: Cambridge, MA, USA, 2008. [Google Scholar]
- De Vries, B.; Steins, R.J. Assessing working conditions using Fuzzy Logic. Autom. Constr. 2008, 17, 584–591. [Google Scholar] [CrossRef]
- Yurchyshyna, A.; Zarli, A. An ontology-based approach for formalisation and semantic organisation of conformance requirements in construction. Autom. Constr. 2009, 18, 1084–1098. [Google Scholar] [CrossRef]
- Tan, X.; Hammad, A.; Fazio, P. Automated Code Compliance Checking for Building Envelope Design. J. Comput. Civ. Eng. 2010, 24, 203–211. [Google Scholar] [CrossRef]
- Pauwels, P.; Van Deursen, D.; Verstraeten, R.; De Roo, J.; De Meyer, R.; Van de Walle, R.; Van Campenhout, J. A semantic rule checking environment for building performance checking. Autom. Constr. 2011, 20, 506–518. [Google Scholar] [CrossRef]
- Nawari, N.O. Automating Codes Conformance. J. Archit. Eng. 2012, 18, 315–323. [Google Scholar] [CrossRef]
- Zhong, B.T.; Ding, L.Y.; Luo, H.B.; Zhou, Y.; Hu, Y.Z.; Hu, H.M. Ontology-based semantic modeling of regulation constraint for automated construction quality compliance checking. Autom. Constr. 2012, 28, 58–70. [Google Scholar] [CrossRef]
- McGibbney, L.; Kumar, B. A comparative study to determine a suitable representational data model for UK building regulations. J. Inf. Technol. Constr. 2013, 18, 20–38. Available online: http://www.itcon.org/2013/2 (accessed on 1 January 2024).
- Salama, D.A.; El-Gohary, N. Automated Compliance Checking of Construction Operation Plans Using a Deontology for the Construction Domain. J. Comput. Civ. Eng. 2013, 27, 681–698. [Google Scholar] [CrossRef]
- Zhang, S.; Teizer, J.; Lee, J.K.; Eastman, C.; Venugopal, M. Building Information Modeling (BIM) and Safety: Automatic Safety Checking of Construction Models and Schedules. Autom. Constr. 2013, 29, 183–195. [Google Scholar] [CrossRef]
- Martins, J.P.; Monteiro, A. LicA: A BIM based automated code-checking application for water distribution systems. Autom. Constr. 2013, 29, 12–23. [Google Scholar] [CrossRef]
- Choi, J.; Choi, J.; Kim, I. Development of BIM-based evacuation regulation checking system for high-rise and complex buildings. Autom. Constr. 2014, 46, 38–49. [Google Scholar] [CrossRef]
- Beach, T.H.; Rezgui, Y.; Li, H.; Kasim, T. A rule-based semantic approach for automated regulatory compliance in the construction sector. Expert Syst. Appl. 2015, 42, 5219–5231. [Google Scholar] [CrossRef]
- Zhang, J.; El-Gohary, N. Automated Information Transformation for Automated Regulatory Compliance Checking in Construction. J. Comput. Civ. Eng. 2015, 29, B4015001. [Google Scholar] [CrossRef]
- Uhm, M.; Lee, G.; Park, Y.; Kim, S.; Jung, J.; Lee, J.K. Requirements for computational rule checking of requests for proposals (RFPs) for building designs in South Korea. Adv. Eng. Inform. 2015, 29, 602–615. [Google Scholar] [CrossRef]
- Luo, H.; Gong, P. A BIM-based Code Compliance Checking Process of Deep Foundation Construction Plans. J. Intell. Robot. Syst. 2015, 79, 549–576. [Google Scholar] [CrossRef]
- Jiang, L.; Leicht, R.M. Automated Rule-Based Constructability Checking: Case Study of Formwork. J. Manag. Eng. 2015, 31, A4014004. [Google Scholar] [CrossRef]
- Malsane, S.; Matthews, J.; Lockley, S.; Love, P.E.D.; Greenwood, D. Development of an object model for automated compliance checking. Autom. Constr. 2015, 49, 51–58. [Google Scholar] [CrossRef]
- Choi, J.; Kim, I. Development of an Open BIM-based Legality System for Building Administration Permission Services. J. Asian Archit. Build. Eng. 2015, 14, 577–584. [Google Scholar] [CrossRef]
- Lee, J.K.; Eastman, C.; Lee, Y.C. Implementation of a BIM Domain-specific Language for the Building Environment Rule and Analysis. J. Intell. Robot. Syst. 2015, 79, 507–522. [Google Scholar] [CrossRef]
- Zhang, C.; Beetz, J.; Weise, M. Interoperable validation for IFC building models using open standards. J. Inf. Technol. Constr. 2015, 20, 24–39. Available online: http://www.itcon.org/2015/2 (accessed on 1 January 2024).
- Lee, Y.C.; Eastman, C.; Lee, J.K. Validations for ensuring the interoperability of data exchange of a building information model. Autom. Constr. 2015, 58, 176–195. [Google Scholar] [CrossRef]
- Lee, W.I.; Chiang, N.C. An Investigation of the Methods of Logicalizing the Code-Checking System for Architectural Design Review in New Taipei City. Appl. Sci. 2016, 6, 407. [Google Scholar] [CrossRef]
- Solihin, W.; Eastman, C. A knowledge representation approach in BIM rule requirement analysis using the conceptual graph. J. Inf. Technol. Constr. 2016, 21, 370–401. Available online: https://www.itcon.org/paper/2016/24 (accessed on 1 January 2024).
- Zhou, P.; El-Gohary, N. Domain-Specific Hierarchical Text Classification for Supporting Automated Environmental Compliance Checking. J. Comput. Civ. Eng. 2016, 30, 04015057. [Google Scholar] [CrossRef]
- Zhang, J.; El-Gohary, N. Extending Building Information Models Semiautomatically Using Semantic Natural Language Processing Techniques. J. Comput. Civ. Eng. 2016, 30, C4016004. [Google Scholar] [CrossRef]
- Zhou, P.; El-Gohary, N. Ontology-Based Multilabel Text Classification of Construction Regulatory Documents. J. Comput. Civ. Eng. 2016, 30, 04015058. [Google Scholar] [CrossRef]
- Zhang, J.; El-Gohary, N. Semantic NLP-Based Information Extraction from Construction Regulatory Documents for Automated Compliance Checking. J. Comput. Civ. Eng. 2016, 30, 04015014. [Google Scholar] [CrossRef]
- Salama, D.M.; El-Gohary, N. Semantic Text Classification for Supporting Automated Compliance Checking in Construction. J. Comput. Civ. Eng. 2016, 30, 04014106. [Google Scholar] [CrossRef]
- Lee, H.; Lee, J.K.; Park, S.; Kim, I. Translating building legislation into a computer-executable format for evaluating building permit requirements. Autom. Constr. 2016, 71, 49–61. [Google Scholar] [CrossRef]
- Dimyadi, J.; Clifton, C.; Spearpoint, M.; Amor, R. Computerizing Regulatory Knowledge for Building Engineering Design. J. Comput. Civ. Eng. 2016, 30, C4016001. [Google Scholar] [CrossRef]
- Li, S.; Cai, H.; Kamat, V.R. Integrating Natural Language Processing and Spatial Reasoning for Utility Compliance Checking. J. Constr. Eng. Manag. 2016, 142, 04016074. [Google Scholar] [CrossRef]
- Lee, Y.C.; Eastman, C.; Solihin, W.; See, R. Modularized rule-based validation of a BIM model pertaining to model views. Autom. Constr. 2016, 63, 1–11. [Google Scholar] [CrossRef]
- Preidel, C.; Borrmann, A. Towards code compliance checking on the basis of a visual programming language. J. Inf. Technol. Constr. 2016, 21, 402–421. Available online: https://www.itcon.org/paper/2016/25 (accessed on 1 January 2024).
- Zhang, J. A logic-based representation and tree-based visualization method for building regulatory requirements. Vis. Eng. 2017, 5, 2. [Google Scholar] [CrossRef]
- Macit İlal, S.; Günaydın, H.M. Computer representation of building codes for automated compliance checking. Autom. Constr. 2017, 82, 43–58. [Google Scholar] [CrossRef]
- Zhou, P.; El-Gohary, N. Ontology-based automated information extraction from building energy conservation codes. Autom. Constr. 2017, 74, 103–117. [Google Scholar] [CrossRef]
- Zhang, J.; El-Gohary, N. Semantic-Based Logic Representation and Reasoning for Automated Regulatory Compliance Checking. J. Comput. Civ. Eng. 2017, 31, 04016037. [Google Scholar] [CrossRef]
- Ding, L.; Li, K.; Zhou, Y.; Love, P.E.D. An IFC-inspection process model for infrastructure projects: Enabling real-time quality monitoring and control. Autom. Constr. 2017, 84, 96–110. [Google Scholar] [CrossRef]
- Zadeh, P.A.; Wang, G.; Cavka, H.B.; Staub-French, S.; Pottinger, R. Information Quality Assessment for Facility Management. Adv. Eng. Inform. 2017, 33, 181–205. [Google Scholar] [CrossRef]
- Zhang, J.; El-Gohary, N. Integrating semantic NLP and logic reasoning into a unified system for fully-automated code checking. Autom. Constr. 2017, 73, 45–57. [Google Scholar] [CrossRef]
- Cavka, H.B.; Staub-French, S.; Poirier, E.A. Levels of BIM compliance for model handover. J. Inf. Technol. Constr. 2018, 23, 243–258. Available online: https://www.itcon.org/paper/2018/12 (accessed on 1 January 2024).
- Zhong, B.; Gan, C.; Luo, H.; Xing, X. Ontology-based framework for building environmental monitoring and compliance checking under BIM environment. Build. Environ. 2018, 141, 127–142. [Google Scholar] [CrossRef]
- Koo, B.; Shin, B. Applying novelty detection to identify model element to IFC class misclassifications on architectural and infrastructure Building Information Models. J. Comput. Des. Eng. 2018, 5, 391–400. [Google Scholar] [CrossRef]
- Bloch, T.; Sacks, R. Comparing machine learning and rule-based inferencing for semantic enrichment of BIM models. Autom. Constr. 2018, 91, 256–272. [Google Scholar] [CrossRef]
- Jiang, S.; Wu, Z.; Zhang, B.; Cha, H.S. Combined MvdXML and Semantic Technologies for Green Construction Code Checking. Appl. Sci. 2019, 9, 1463. [Google Scholar] [CrossRef]
- Kim, H.; Lee, J.K.; Shin, J.; Choi, J. Visual language approach to representing KBimCode-based Korea building code sentences for automated rule checking. J. Comput. Des. Eng. 2019, 6, 143–148. [Google Scholar] [CrossRef]
- Nawari, A. Generalized Adaptive Framework (GAF) for Automating Code Compliance Checking. Buildings 2019, 9, 86. [Google Scholar] [CrossRef]
- Lee, P.C.; Lo, T.P.; Tian, M.Y.; Long, D. An Efficient Design Support System based on Automatic Rule Checking and Case-based Reasoning. KSCE J. Civ. Eng. 2019, 23, 1952–1962. [Google Scholar] [CrossRef]
- Ghannad, P.; Lee, Y.C.; Dimyadi, J.; Solihin, W. Automated BIM data validation integrating open-standard schema with visual programming language. Adv. Eng. Inform. 2019, 40, 14–28. [Google Scholar] [CrossRef]
- Kamsu-Foguem, B.; Abanda, F.H.; Doumbouya, M.B.; Tchouanguem, J.F. Graph-based ontology reasoning for formal verification of BREEAM rules. Cogn. Syst. Res. 2019, 55, 14–33. [Google Scholar] [CrossRef]
- Fan, S.L.; Chi, H.L.; Pan, P.Q. Rule checking Interface development between building information model and end user. Autom. Constr. 2019, 105, 102842. [Google Scholar] [CrossRef]
- Lee, Y.C.; Solihin, W.; Eastman, C. The Mechanism and Challenges of Validating a Building Information Model regarding data exchange standards. Autom. Constr. 2019, 100, 118–128. [Google Scholar] [CrossRef]
- Koo, B.; La, S.; Cho, N.W.; Yu, Y. Using support vector machines to classify building elements for checking the semantic integrity of building information models. Autom. Constr. 2019, 98, 183–194. [Google Scholar] [CrossRef]
- Soliman-Junior, J.; Formoso, C.T.; Tzortzopoulos, P. A semantic-based framework for automated rule checking in healthcare construction projects. Can. J. Civ. Eng. 2020, 47, 202–214. [Google Scholar] [CrossRef]
- Song, J.; Lee, J.K.; Choi, J.; Kim, I. Deep learning-based extraction of predicate-argument structure (PAS) in building design rule sentences. J. Comput. Des. Eng. 2020, 7, 563–576. [Google Scholar] [CrossRef]
- Li, F.; Song, Y.; Shan, Y. Joint Extraction of Multiple Relations and Entities from Building Code Clauses. Appl. Sci. 2020, 10, 7103. [Google Scholar] [CrossRef]
- Kim, I.; Choi, J.; Teo, E.A.L.; Sun, H. Development of K-BIM e-Submission prototypical system for the openBIM-based building permit framework. J. Civ. Eng. Manag. 2020, 26, 744–756. [Google Scholar] [CrossRef]
- Kincelova, K.; Boton, C.; Blanchet, P.; Dagenais, C. Fire Safety in Tall Timber Building: A BIM-Based Automated Code-Checking Approach. Buildings 2020, 10, 121. [Google Scholar] [CrossRef]
- Nawari, N.O. Generalized Adaptive Framework for Computerizing the Building Design Review Process. J. Archit. Eng. 2020, 26, 04019026. [Google Scholar] [CrossRef]
- Häußler, M.; Borrmann, A. Model-based quality assurance in railway infrastructure planning. Autom. Constr. 2020, 109, 102971. [Google Scholar] [CrossRef]
- Sydora, C.; Stroulia, E. Rule-based compliance checking and generative design for building interiors using BIM. Autom. Constr. 2020, 120, 103368. [Google Scholar] [CrossRef]
- Solihin, W.; Dimyadi, J.; Lee, Y.C.; Eastman, C.; Amor, R. Simplified schema queries for supporting BIM-based rule-checking applications. Autom. Constr. 2020, 117, 103248. [Google Scholar] [CrossRef]
- Beach, T.H.; Hippolyte, J.L.; Rezgui, Y. Towards the adoption of automated regulatory compliance checking in the built environment. Autom. Constr. 2020, 118, 103285. [Google Scholar] [CrossRef]
- Ying, H.; Lee, S. Automatic Detection of Geometric Errors in Space Boundaries of IFC-BIM Models Using Monte Carlo Ray Tracing Approach. J. Comput. Civ. Eng. 2020, 34, 04019056. [Google Scholar] [CrossRef]
- Gade, P.N.; Svidt, K. Exploration of practitioner experiences of flexibility and transparency to improve BIM-based model checking systems. J. Inf. Technol. Constr. 2021, 26, 1041–1060. [Google Scholar] [CrossRef]
- Zhang, R.; El-Gohary, N. A deep neural network-based method for deep information extraction using transfer learning strategies to support automated compliance checking. Autom. Constr. 2021, 132, 103834. [Google Scholar] [CrossRef]
- Häußler, M.; Esser, S.; Borrmann, A. Code compliance checking of railway designs by integrating BIM, BPMN and DMN. Autom. Constr. 2021, 121, 103427. [Google Scholar] [CrossRef]
- Xue, X.; Zhang, J. Part-of-speech tagging of building codes empowered by deep learning and transformational rules. Adv. Eng. Inform. 2021, 47, 101235. [Google Scholar] [CrossRef]
- Guo, D.; Onstein, E.; Rosa, A.D.L. A Semantic Approach for Automated Rule Compliance Checking in Construction Industry. IEEE Access 2021, 9, 129648–129660. [Google Scholar] [CrossRef]
- Soliman-Junior, J.; Tzortzopoulos, P.; Baldauf, J.P.; Pedo, B.; Kagioglou, M.; Formoso, C.T.; Humphreys, J. Automated compliance checking in healthcare building design. Autom. Constr. 2021, 129, 103822. [Google Scholar] [CrossRef]
- Aydin, M. Building Information Modeling Based Automated Building Regulation Compliance Checking Asp.net Web Software. Intell. Autom. Soft Comput. 2021, 28, 11–25. [Google Scholar] [CrossRef]
- Sobhkhiz, S.; Zhou, Y.C.; Lin, J.R.; El-Diraby, T.E. Framing and Evaluating the Best Practices of IFC-Based Automated Rule Checking: A Case Study. Buildings 2021, 11, 456. [Google Scholar] [CrossRef]
- Demir Altıntaş, Y.; Ilal, M.E. Loose coupling of GIS and BIM data models for automated compliance checking against zoning codes. Autom. Constr. 2021, 128, 103743. [Google Scholar] [CrossRef]
- Lee, Y.C.; Eastman, C.; Solihin, W. Rules and validation processes for interoperable BIM data exchange. J. Comput. Des. Eng. 2021, 8, 97–114. [Google Scholar] [CrossRef]
- Zhou, P.; El-Gohary, N. Semantic information alignment of BIMs to computer-interpretable regulations using ontologies and deep learning. Adv. Eng. Inform. 2021, 48, 101239. [Google Scholar] [CrossRef]
- Li, Y.; Zhao, Q.; Liu, Y.; Hei, X.; Li, Z. Semiautomatic Generation of Code Ontology Using ifcOWL in Compliance Checking. Adv. Civ. Eng. 2021, 2021, 8861625. [Google Scholar] [CrossRef]
- Koo, B.; Jung, R.; Yu, Y.; Kim, I. A geometric deep learning approach for checking element-to-entity mappings in infrastructure building information models. J. Comput. Des. Eng. 2021, 8, 239–250. [Google Scholar] [CrossRef]
- Ying, H.; Lee, S. A rule-based system to automatically validate IFC second-level space boundaries for building energy analysis. Autom. Constr. 2021, 127, 103724. [Google Scholar] [CrossRef]
- Koo, B.; Jung, R.; Yu, Y. Automatic classification of wall and door BIM element subtypes using 3D geometric deep neural networks. Adv. Eng. Inform. 2021, 47, 101200. [Google Scholar] [CrossRef]
- Zou, Y.; Wu, Y.; Guo, B.H.W.; Papadonikolaki, E.; Dimyadi, J.; Hung, S.N. Investigating the New Zealand Off-Site Manufacturing Industry’s Readiness for Automated Compliance Checking. J. Constr. Eng. Manag. 2022, 148, 05022013. [Google Scholar] [CrossRef]
- Zhou, Y.; She, J.; Huang, Y.; Li, L.; Zhang, L.; Zhang, J. A Design for Safety (DFS) Semantic Framework Development Based on Natural Language Processing (NLP) for Automated Compliance Checking Using BIM: The Case of China. Buildings 2022, 12, 780. [Google Scholar] [CrossRef]
- Zhang, R.; El-Gohary, N. Hierarchical Representation and Deep Learning–Based Method for Automatically Transforming Textual Building Codes into Semantic Computable Requirements. J. Comput. Civ. Eng. 2022, 36, 04022022. [Google Scholar] [CrossRef]
- Zhou, Y.C.; Zheng, Z.; Lin, J.R.; Lu, X.Z. Integrating NLP and context-free grammar for complex rule interpretation towards automated compliance checking. Comput. Ind. 2022, 142, 103746. [Google Scholar] [CrossRef]
- Zhang, R.; El-Gohary, N. Natural language generation and deep learning for intelligent building codes. Adv. Eng. Inform. 2022, 52, 101557. [Google Scholar] [CrossRef]
- Xue, X.; Zhang, J. Regulatory information transformation ruleset expansion to support automated building code compliance checking. Autom. Constr. 2022, 138, 104230. [Google Scholar] [CrossRef]
- Zhou, P.; El-Gohary, N. Semantic Information Extraction of Energy Requirements from Contract Specifications: Dealing with Complex Extraction Tasks. J. Comput. Civ. Eng. 2022, 36, 04022025. [Google Scholar] [CrossRef]
- Xue, X.; Wu, J.; Zhang, J. Semiautomated Generation of Logic Rules for Tabular Information in Building Codes to Support Automated Code Compliance Checking. J. Comput. Civ. Eng. 2022, 36, 04021033. [Google Scholar] [CrossRef]
- Jiang, L.; Shi, J.; Pan, Z.; Wang, C.; Mulatibieke, N. A Multiscale Modelling Approach to Support Knowledge Representation of Building Codes. Buildings 2022, 12, 1638. [Google Scholar] [CrossRef]
- Liu, H.; Cheng, J.C.P.; Gan, V.J.L.; Zhou, S. A novel Data-Driven framework based on BIM and knowledge graph for automatic model auditing and Quantity Take-off. Adv. Eng. Inform. 2022, 54, 101757. [Google Scholar] [CrossRef]
- Delgoshaei, P.; Heidarinejad, M.; Austin, M.A. A Semantic Approach for Building System Operations: Knowledge Representation and Reasoning. Sustainability 2022, 14, 5810. [Google Scholar] [CrossRef]
- Lehoczky, D.; Garcia, D.; Gade, P.N. Adapting the 3S-model for investigating trust in arc solutions in the Danish construction industry. J. Inf. Technol. Constr. 2022, 27, 991–1009. [Google Scholar] [CrossRef]
- Sun, H.; Kim, I. Automated checking system for modular BIM objects. J. Civ. Eng. Manag. 2022, 28, 554–563. [Google Scholar] [CrossRef]
- Temel, B.A.; Başağa, H.B. Automated code compliance check of residential buildings for parking regulation in Türkiye. Proc. Inst. Civ. Eng.—Munic. Eng. 2022, 175, 213–229. [Google Scholar] [CrossRef]
- Xie, X.; Zhou, J.; Fu, X.; Zhang, R.; Zhu, H.; Bao, Q. Automated Rule Checking for MEP Systems Based on BIM and KBMS. Buildings 2022, 12, 934. [Google Scholar] [CrossRef]
- Zhong, B.; Wu, H.; Xiang, R.; Guo, J. Automatic Information Extraction from Construction Quality Inspection Regulations: A Knowledge Pattern–Based Ontological Method. J. Constr. Eng. Manag. 2022, 148, 04021207. [Google Scholar] [CrossRef]
- Shen, Q.; Wu, S.; Deng, Y.; Deng, H.; Cheng, J.C.P. BIM-Based Dynamic Construction Safety Rule Checking Using Ontology and Natural Language Processing. Buildings 2022, 12, 564. [Google Scholar] [CrossRef]
- Villaschi, F.S.; Carvalho, J.P.; Bragança, L. BIM-Based Method for the Verification of Building Code Compliance. Appl. Syst. Innov. 2022, 5, 64. [Google Scholar] [CrossRef]
- Li, X.; Yang, D.; Yuan, J.; Donkers, A.; Liu, X. BIM-enabled semantic web for automated safety checks in subway construction. Autom. Constr. 2022, 141, 104454. [Google Scholar] [CrossRef]
- Bao, Q.; Zhou, J.; Zhao, Y.; Li, X.; Tao, S.; Duan, P. Developing A Rule-Based Dynamic Safety Checking Method for Enhancing Construction Safety. Sustainability 2022, 14, 14130. [Google Scholar] [CrossRef]
- Hossain, M.M.; Ahmed, S. Developing an automated safety checking system using BIM: A case study in the Bangladeshi construction industry. Int. J. Constr. Manag. 2022, 22, 1206–1224. [Google Scholar] [CrossRef]
- Noardo, F.; Wu, T.; Arroyo Ohori, K.; Krijnen, T.; Stoter, J. IFC models for semi-automating common planning checks for building permits. Autom. Constr. 2022, 134, 104097. [Google Scholar] [CrossRef]
- Zheng, Z.; Zhou, Y.C.; Lu, X.Z.; Lin, J.R. Knowledge-informed semantic alignment and rule interpretation for automated compliance checking. Autom. Constr. 2022, 142, 104524. [Google Scholar] [CrossRef]
- Wu, J.; Zhang, J. Model Validation Using Invariant Signatures and Logic-Based Inference for Automated Building Code Compliance Checking. J. Comput. Civ. Eng. 2022, 36, 04022002. [Google Scholar] [CrossRef]
- Jiang, L.; Shi, J.; Wang, C. Multi-ontology fusion and rule development to facilitate automated code compliance checking using BIM and rule-based reasoning. Adv. Eng. Inform. 2022, 51, 101449. [Google Scholar] [CrossRef]
- Doukari, O.; Greenwood, D.; Rogage, K.; Kassem, M. Object-centred automated compliance checking: A novel, bottom-up approach. J. Inf. Technol. Constr. 2022, 27, 335–362. [Google Scholar] [CrossRef]
- Sun, H.; Kim, I. Applying AI technology to recognize BIM objects and visible properties for achieving automated code compliance checking. J. Civ. Eng. Manag. 2022, 28, 497–508. [Google Scholar] [CrossRef]
- Gao, H.; Zhong, B.; Luo, H.; Chen, W. Computational Geometric Approach for BIM Semantic Enrichment to Support Automated Underground Garage Compliance Checking. J. Constr. Eng. Manag. 2022, 148, 05021013. [Google Scholar] [CrossRef]
- Wu, J.; Akanbi, T.; Zhang, J. Constructing Invariant Signatures for AEC Objects to Support BIM-Based Analysis Automation through Object Classification. J. Comput. Civ. Eng. 2022, 36, 04022008. [Google Scholar] [CrossRef]
- Abualdenien, J.; Borrmann, A. Ensemble-learning approach for the classification of Levels Of Geometry (LOG) of building elements. Adv. Eng. Inform. 2022, 51, 101497. [Google Scholar] [CrossRef]
- Du, X.; Duan, Y. Submodel Comparison Method Based on IFC File Content. J. Comput. Civ. Eng. 2022, 36, 04022014. [Google Scholar] [CrossRef]
- Zhang, J.; Cui, B.; Gao, Y.; Zhang, D. Factors Influencing the Acceptance of BIM-Based Automated Code Compliance Checking in the AEC Industry in China. J. Manag. Eng. 2023, 39, 04023036. [Google Scholar] [CrossRef]
- Zou, Y.; Guo, B.H.W.; Papadonikolaki, E.; Dimyadi, J.; Hou, L. Lessons Learned on Adopting Automated Compliance Checking in the AEC Industry: A Global Study. J. Manag. Eng. 2023, 39, 04023019. [Google Scholar] [CrossRef]
- Zhang, Z.; Nisbet, N.; Ma, L.; Broyd, T. Capabilities of rule representations for automated compliance checking in healthcare buildings. Autom. Constr. 2023, 146, 104688. [Google Scholar] [CrossRef]
- Wang, X.; El-Gohary, N. Deep Learning–Based Named Entity Recognition and Resolution of Referential Ambiguities for Enhanced Information Extraction from Construction Safety Regulations. J. Comput. Civ. Eng. 2023, 37, 04023023. [Google Scholar] [CrossRef]
- Wang, X.; El-Gohary, N. Deep learning-based relation extraction and knowledge graph-based representation of construction safety requirements. Autom. Constr. 2023, 147, 104696. [Google Scholar] [CrossRef]
- Makisha, E. Features of Regulation Document Translation into a Machine-Readable Format within the Verification of Building Information Models. CivilEng 2023, 4, 373–390. [Google Scholar] [CrossRef]
- Lee, J.K.; Cho, K.; Choi, H.; Choi, S.; Kim, S.; Cha, S.H. High-level implementable methods for automated building code compliance checking. Dev. Built Environ. 2023, 15, 100174. [Google Scholar] [CrossRef]
- Zhang, R.; El-Gohary, N. Transformer-based approach for automated context-aware IFC-regulation semantic information alignment. Autom. Constr. 2023, 145, 104540. [Google Scholar] [CrossRef]
- Zhang, Z.; Ma, L.; Nisbet, N. Unpacking Ambiguity in Building Requirements to Support Automated Compliance Checking. J. Manag. Eng. 2023, 39, 04023033. [Google Scholar] [CrossRef]
- Li, Y.; Yang, M.; Zhao, Q.; Li, Z.; Ma, Z.; Liu, Y.; Hei, X. A Semantic Representation Method of Building Codes Applied to Compliance Checking. Mathematics 2023, 11, 2552. [Google Scholar] [CrossRef]
- Wang, Y.; Liu, Y.; Cai, H.; Wang, J.; Zhou, X. An Automated Fire Code Compliance Checking Jointly Using Building Information Models and Natural Language Processing. Fire 2023, 6, 358. [Google Scholar] [CrossRef]
- Peng, J.; Liu, X. Automated code compliance checking research based on BIM and knowledge graph. Sci. Rep. 2023, 13, 7065. [Google Scholar] [CrossRef] [PubMed]
- Aslam, B.; Umar, T. Automated code compliance checking through building information modelling. Proc. Inst. Civ. Eng.—Struct. Build. 2023, 177, 822–837. [Google Scholar] [CrossRef]
- Fischer, S.; Schranz, C.; Urban, H.; Pfeiffer, D. Automation of escape route analysis for BIM-based building code checking. Autom. Constr. 2023, 156, 105092. [Google Scholar] [CrossRef]
- Ismail, A.S.; Ali, K.N.; Iahad, N.A.; Kassem, M.A.; Al-Ashwal, N.T. BIM-Based Automated Code Compliance Checking System in Malaysian Fire Safety Regulations: A User-Friendly Approach. Buildings 2023, 13, 1404. [Google Scholar] [CrossRef]
- Paskoff, C.; Boton, C.; Blanchet, P. BIM-Based Checking Method for the Mass Timber Industry. Buildings 2023, 13, 1474. [Google Scholar] [CrossRef]
- Parsamehr, M.; Dodanwala, T.C.; Perera, P.; Ruparathna, R. Building information modeling (BIM)-based model checking to ensure occupant safety in institutional buildings. Innov. Infrastruct. Solut. 2023, 8, 174. [Google Scholar] [CrossRef]
- Bloch, T.; Borrmann, A.; Pauwels, P. Graph-based learning for automated code checking—Exploring the application of graph neural networks for design review. Adv. Eng. Inform. 2023, 58, 102137. [Google Scholar] [CrossRef]
- Hagedorn, P.; Pauwels, P.; König, M. Semantic rule checking of cross-domain building data in information containers for linked document delivery using the shapes constraint language. Autom. Constr. 2023, 156, 105106. [Google Scholar] [CrossRef]
- Yang, M.; Zhao, Q.; Zhu, L.; Meng, H.; Chen, K.; Li, Z.; Hei, X. Semi-automatic representation of design code based on knowledge graph for automated compliance checking. Comput. Ind. 2023, 150, 103945. [Google Scholar] [CrossRef]
- Yin, M.; Tang, L.; Webster, C.; Xu, S.; Li, X.; Ying, H. An ontology-aided, natural language-based approach for multi-constraint BIM model querying. J. Build. Eng. 2023, 76, 107066. [Google Scholar] [CrossRef]
- Yu, Y.S.; Kim, S.H.; Lee, W.B.; Koo, B.S. Ensemble-based Deep Learning Approach for Performance Improvement of BIM Element Classification. KSCE J. Civ. Eng. 2023, 27, 1898–1915. [Google Scholar] [CrossRef]
- Valinejadshoubi, M.; Moselhi, O.; Iordanova, I.; Shakibabarough, A.; Bagchi, A. The development of an automated system for a quality evaluation of engineering BIM models: A case study. Appl. Sci. 2024, 14, 3244. [Google Scholar] [CrossRef]
- Ma, Z.; Zhu, H.; Xiang, X.; Turk, Ž.; Klinc, R. Automatic compliance checking of BIM models against quality standards based on ontology technology. Autom. Constr. 2024, 166, 105656. [Google Scholar] [CrossRef]
- Li, S.; Wang, J.; Xu, Z. Automated compliance checking for BIM models based on Chinese-NLP and knowledge graph: An integrative conceptual framework. Eng. Constr. Archit. Manag. 2024, ahead-of-print. [Google Scholar] [CrossRef]
- Goh, W.; Jang, J.; Park, S.I.; Choi, B.-H.; Lim, H.; Zi, G. Automated Compliance Checking System for Structural Design Codes in a BIM Environment. KSCE J. Civ. Eng. 2024, 28, 4175–4189. [Google Scholar] [CrossRef]
- Bueno, M.; Bosché, F. Pre-processing and analysis of building information models for automated geometric quality control. Autom. Constr. 2024, 165, 105557. [Google Scholar] [CrossRef]
- Urban, H.; Fischer, S.; Schranz, C. Adapting to an OpenBIM Building Permit Process: A Case Study Using the Example of the City of Vienna. Buildings 2024, 14, 1135. [Google Scholar] [CrossRef]
- Jeongmin, S.; Sangyun, S. Implementation of an Automated Code Checking Algorithm Based on Site Analysis. Buildings 2024, 14, 1654. [Google Scholar] [CrossRef]
- Tao, X.; Wu, Z.; Xu, Y.; Zheng, C.; Fang, Y.; Das, M.; Liu, H.; Gong, X.; Jack, C.P. Cheng Smarter smart contracts for automatic BIM metadata compliance checking in blockchain-enabled common data environment. Adv. Eng. Inform. 2024, 62, 102627. [Google Scholar] [CrossRef]
- Dodanwala, T.C.; Ruparathna, R. Ensuring the resilience of multi-unit residential buildings (MURBs): A building information modeling (BIM)-based evaluation approach. Sustain. Resilient Infrastruct. 2024, 9, 421–443. [Google Scholar] [CrossRef]
- Koutamanis, A. Planning Regulations and Modelled Constraints in BIM: A Dutch Case Study. Buildings 2024, 14, 939. [Google Scholar] [CrossRef]
- Patlakas, P.; Christovasilis, I.; Riparbelli, L.; Cheung, F.K.T.; Vakaj, E. Semantic web-based automated compliance checking with integration of Finite Element analysis. Adv. Eng. Inform. 2024, 61, 102448. [Google Scholar] [CrossRef]
- Schönfelder, P.; Aziz, A.; Bosché, F.; König, M. Enriching BIM models with fire safety equipment using keypoint-based symbol detection in escape plans. Autom. Constr. 2024, 162, 105382. [Google Scholar] [CrossRef]
- Beach, T.; Yeung, J.; Ghoroghi, A.; Rezgui, Y. Moving automated compliance checking to the operational phase of the building life-cycle: Analysis and feasibility study in the UK. Int. J. Constr. Manag. 2024, 1–10. [Google Scholar] [CrossRef]
- Kleinberg, J. Bursty and hierarchical structure in streams. In Proceedings of the Eighth ACM SIGKDD International Conference on Knowledge Discovery and Data Mining (KDD’02), Edmonton, AB, Canada, 23–26 July 2002; pp. 91–101. [Google Scholar] [CrossRef]
- Rathnasiri, P.; Adeniyi, O.; Thurairajah, N. Data-driven approaches to built environment flood resilience: A scientometric and critical review. Adv. Eng. Inform. 2023, 57, 102085. [Google Scholar] [CrossRef]
- Price, D.J.D.S. Little Science, Big Science; Columbia University Press: New York, NY, USA, 1963. [Google Scholar] [CrossRef]
- Chen, C.; Hu, Z.; Liu, S.; Tseng, H. Emerging trends in regenerative medicine: A scientometric analysis in CiteSpace. Expert Opin. Biol. Ther. 2012, 12, 593–608. [Google Scholar] [CrossRef] [PubMed]
- Small, H. Co-citation in the scientific literature: A new measure of the relationship between two documents. J. Am. Soc. Inf. Sci. 1973, 24, 265–269. [Google Scholar] [CrossRef]
- Choi, J.; Kim, I. An approach to share architectural drawing information and document information for automated code checking system. Tsinghua Sci. Technol. 2008, 13, 171–178. [Google Scholar] [CrossRef]
- Dunning, T. Finding structure in text, genome and other symbolic sequences. arXiv 2012, arXiv:1207.1847. [Google Scholar] [CrossRef]
- Al Qady, M.; Kandil, A. Concept relation extraction from construction documents using natural language processing. J. Constr. Eng. Manag. 2010, 136, 294–302. [Google Scholar] [CrossRef]
- Sacks, R.; Ma, L.; Yosef, R.; Borrmann, A.; Daum, S.; Kattel, U. Semantic enrichment for building information modeling: Procedure for compiling inference rules and operators for complex geometry. J. Comput. Civ. Eng. 2017, 31, 04017062. [Google Scholar] [CrossRef]
- Rousseeuw, P.J. Silhouettes: A graphical aid to the interpretation and validation of cluster analysis. J. Comput. Appl. Math. 1987, 20, 53–65. [Google Scholar] [CrossRef]
- Nawari, N.O. BIM-model checking in building design. In Proceedings of the Structures Congress 2012, Chicago, IL, USA, 29 March 2012; pp. 941–952. [Google Scholar] [CrossRef]
- Hodges, W. Classical Logic I: First-Order Logic. In The Blackwell Guide to Philosophical Logic; Blackwell Publisher: Hoboken, NJ, USA, 2017; pp. 9–32. [Google Scholar] [CrossRef]
- Kerrigan, S.; Law, K.H. Logic-based regulation compliance-assistance. In Proceedings of the 9th International Conference on Artificial Intelligence and Law, Scotland, UK, 24–28 June 2003; pp. 126–135. [Google Scholar] [CrossRef]
- Halpern, J.Y.; Weissman, V. Using first-order logic to reason about policies. ACM Trans. Inf. Syst. Secur. 2008, 11, 1–41. [Google Scholar] [CrossRef]
- Hjelseth, E.; Nisbet, N. Capturing normative constraints by use of the semantic mark-up RASE methodology. In Proceedings of the CIB W78-W102 Conference, Sophia Antipolis, France, 26–28 October 2011; pp. 1–10. Available online: https://www.researchgate.net/publication/265059517_CAPTURING_NORMATIVE_CONSTRAINTS_BY_USE_OF_THE_SEMANTIC_MARK-UP_RASE_METHODOLOGY (accessed on 1 January 2024).
- Beach, T.H.; Kasim, T.; Li, H.; Nisbet, N.; Rezgui, Y. Towards automated compliance checking in the construction industry. In Database and Expert Systems Applications, Proceedings of the 24th International Conference, DEXA 2013, Prague, Czech Republic, 26–29 August 2013; Proceedings, Part I 24; Springer: Berlin/Heidelberg, Germany, 2013; pp. 366–380. [Google Scholar] [CrossRef]
- Dimyadi, J.; Clifton, C.; Spearpoint, M.; Amor, R. Regulatory knowledge encoding guidelines for automated compliance audit of building engineering design. Comput. Civ. Build. Eng. 2014, 2014, 536–543. [Google Scholar] [CrossRef][Green Version]
- Gruber, T.R. Toward principles for the design of ontologies used for knowledge sharing? Int. J. Hum.-Comput. Stud. 1995, 43, 907–928. [Google Scholar] [CrossRef]
- Studer, R.; Benjamins, V.R.; Fensel, D. Knowledge engineering: Principles and methods. Data Knowl. Eng. 1998, 25, 161–197. [Google Scholar] [CrossRef]
- Lipman, R.R. Details of the mappings between the CIS/2 and IFC product data models for structural steel. J. Inf. Technol. Constr. 2009, 14, 1–13. Available online: http://www.itcon.org/2009/01 (accessed on 1 January 2024).
- Eastman, C.; Wang, F.; You, S.J.; Yang, D. Deployment of an AEC industry sector product model. Comput.-Aided Des. 2005, 37, 1214–1228. [Google Scholar] [CrossRef]
- American Society of Civil Engineers. Minimum Design Loads and Associated Criteria for Buildings and Other Structures; American Society of Civil Engineers: Reston, VA, USA, 2017. [Google Scholar] [CrossRef]
- Eastman, C.; Jeong, Y.S.; Sacks, R.; Kaner, I. Exchange model and exchange object concepts for implementation of national BIM standards. J. Comput. Civ. Eng. 2010, 24, 25–34. [Google Scholar] [CrossRef]
- Williams, J.; Cook, J.J.; Cruce, J.R.; Xu, K.; Crew, S.; Qasim, M.; Miccioli, M. SolarAPP+ Pilot Analysis: Performance and Impact of Instant, Online Solar Permitting; National Renewable Energy Lab. (NREL): Golden, CO, USA, 2022. [Google Scholar] [CrossRef]
- Latiffi, A.A.; Brahim, J.; Mohd, S.; Fathi, M.S. Building information modeling (BIM): Exploring level of development (LOD) in construction projects. Appl. Mech. Mater. 2015, 773, 933–937. [Google Scholar] [CrossRef]
- OpenAI; Achiam, J.; Adler, S.; Agarwal, S.; Ahmad, L.; Akkaya, I.; Aleman, F.L.; Almeida, D.; Altenschmidt, J.; Altman, S.; et al. Gpt-4 technical report. arXiv 2023, arXiv:2303.08774. [Google Scholar] [CrossRef]
- Hosseini, M.R.; Martek, I.; Papadonikolaki, E.; Sheikhkhoshkar, M.; Banihashemi, S.; Arashpour, M. Viability of the BIM Manager Enduring as a Distinct Role: Association Rule Mining of Job Advertisements. J. Constr. Eng. Manag. 2018, 144, 04018085. [Google Scholar] [CrossRef]













| Source Journal | Host Country | Number of Co-Citations | Number of Publications |
|---|---|---|---|
| Automation in Construction | Netherlands | 218 | 40 |
| Advanced Engineering Informatics | England | 107 | 13 |
| Journal of Computing in Civil Engineering | United States | 60 | 18 |
| Journal of Construction Engineering and Management | United States | 53 | 4 |
| Expert Systems with Applications | United States | 33 | 1 |
| Building and Environment | England | 35 | 1 |
| Journal of Computational Design and Engineering | England | 27 | 5 |
| Buildings | Switzerland | 26 | 12 |
| Journal of Intelligent & Robotic Systems | Netherlands | 24 | 2 |
| Journal of Architectural Engineering | United States | 22 | 2 |
| Number of Publications | Co-Authorship Betweenness Centrality | Co-Citation Frequency | Co-Citation Betweenness Centrality |
|---|---|---|---|
| El-Gohary N (18) | Lee JK (0.06) | Eastman C (102) | Fenves SJ (0.20) |
| Zhang J (11) | Eastman C (0.03) | Pauwels P (52) | Beetz J (0.19) |
| Eastman C (9) | See R (0.03) | Zhong BT (43) | Bazjanac V (0.16) |
| Lee JK (9) | Johannes D (0.02) | Solihin W (40) | Amor R (0.15) |
| Kim I (8) | Kim I (0.02) | Nawari NO (40) | Delis EA (0.12) |
| Lee YC (6) | Koo B (0.01) | Beach TH (38) | Eastman C (0.11) |
| Solihin W (6) | Ding LY (0.01) | Choi J (36) | Azhar S (0.11) |
| Koo B (5) | Solihin W (0.01) | Lee H (29) | Ciribini A (0.11) |
| Choi J (5) | Lee YC (0.01) | Lee JK (26) | Kasim T (0.09) |
| Zhou P (5) | Yun YS (0.01) | Malsane S (29) | Boukamp F (0.14) |
| Title | First Author | Keywords | Year | Citation | DOI | Ref. |
|---|---|---|---|---|---|---|
| Automatic rule-based checking of building designs | Eastman C | BIM; Design assessment; Building codes; Design guides. | 2009 | 101 | doi:10.1016/j.autcon.2009.07.002 | [9] |
| A semantic rule checking environment for building performance checking | Pauwels P | Semantic web; Construction industry; Rule checking; Reasoning. | 2011 | 34 | doi:10.1016/j.autcon.2010.11.017 | [19] |
| Classification of rules for automated BIM rule checking development | Solihin W | BIM; Building codes; Code checking; Rule checking. | 2015 | 31 | doi:10.1016/j.autcon.2015.03.003 | [1] |
| Translating building legislation into a computer-executable format for evaluating building permit requirements | Lee H | Building information modeling (BIM); Automated design assessment; Rule checking; Logic rule; Computer-executable form. | 2016 | 27 | doi:10.1016/j.autcon.2016.04.008 | [44] |
| A rule-based semantic approach for automated regulatory compliance in the construction sector | Beach TH | Compliance checking; Regulations; Rule engine; Construction industry; Regulatory compliance; Semantics of regulations; Semantics of regulatory compliance. | 2015 | 27 | doi:10.1016/j.eswa.2015.02.029 | [27] |
| Ontology-based semantic modeling of regulation constraint for automated construction quality compliance checking | Zhong BT | Construction quality; Compliance checking; Regulation constraint; Ontology; Semantic modeling. | 2012 | 27 | doi:10.1016/j.autcon.2012.06.006 | [21] |
| Development of an object model for automated compliance checking | Malsane S | BIM standards; Interoperability; Knowledge formalization; Object model; Compliance checking. | 2015 | 25 | doi:10.1016/j.autcon.2014.10.004 | [32] |
| Integrating semantic NLP and logic reasoning into a unified system for fully-automated code checking | Zhang J | Automated code checking; Automated information extraction; Automated reasoning; Building information modeling (BIM); Natural language processing; Logic; Semantic systems; Automated construction management systems. | 2017 | 21 | doi:10.1016/j.autcon.2016.08.027 | [55] |
| Development of BIM-based evacuation regulation checking system for high-rise and complex buildings | Choi J | Automated checking system; Building information modeling (BIM); Quality check; Evacuation regulation; High-rise and complex buildings; Industry foundation classes (IFC); Open BIM. | 2014 | 20 | doi:10.1016/j.autcon.2013.12.005 | [26] |
| Visual language approach to representing KBimCode-based Korea building code sentences for automated rule checking | Kim H | Visual language; BIM (Building Information Modeling); Korea building act; Building permit; Design assessment. | 2019 | 19 | doi:10.1016/j.jcde.2018.08.002 | [61] |
| Cluster ID | Size | Silhouette Score | Cluster Label | Time Span | Most Cited Article | Journal | DOI |
|---|---|---|---|---|---|---|---|
| 1 | 92 | 0.946 | Automatic rule-based checking | 1966–2020 | [5] | J. Struct. Div. | doi:10.1061/JSDEAG.0001567 |
| 2 | 78 | 0.934 | Transformational rule | 1992–2022 | [40] | J. Comput. Civ. Eng. | doi:10.1061/(ASCE)CP.1943-5487.0000536 |
| 3 | 77 | 0.926 | Semantic NLP-based information extraction | 1956–2022 | [78] | Autom. Constr. | doi:10.1016/j.autcon.2020.103285 |
| 4 | 73 | 0.917 | Ontology-based semantic modeling | 1988–2021 | [9] | Autom. Constr. | doi:10.1016/j.autcon.2009.07.002 |
| 5 | 72 | 0.961 | Infrastructure project | 1987–2020 | [168] | J. Constr. Eng. Manag. | doi: 10.1061/(ASCE)CO.1943-7862.0000131 |
| 6 | 62 | 0.935 | BIM-based model checking | 1960–2022 | [24] | Autom. Constr. | doi:10.1016/j.autcon.2012.05.006 |
| 7 | 61 | 0.905 | Automatic safety checking | 1992–2020 | [36] | Autom. Constr. | doi:10.1016/j.autcon.2015.07.010 |
| 8 | 57 | 0.972 | Rule-based inferencing | 1985–2018 | [169] | J. Comput. Civ. Eng. | doi: 10.1061/(ASCE)CP.1943-5487.0000705 |
| 9 | 53 | 0.984 | Knowledge representation | 1999–2022 | [62] | Buildings | doi:10.3390/buildings9040086 |
| 10 | 48 | 0.914 | Natural language generation | 1969–2022 | [50] | Autom. Constr. | doi:10.1016/j.autcon.2017.06.018 |
| Subfield | Approach | Applicability for BMC | Representative Articles | Advantage |
|---|---|---|---|---|
| Rule interpretation | Logic-based | Rule modeling, automated reasoning systems | [16,55,140] |
|
| Semantic web | Information modeling, rule modeling | [19,109,135] |
| |
| Machine learning | Information extraction, semantic analysis | [23,28,70,83] |
| |
| Building model preparation | Model standardization | Format conversion, model data extraction | [35,36,47] |
|
| Machine learning | Model data extraction, anomalies detection | [121,122,146] |
|
| Name | Application Scope | Key Function | Citation | Provider and Link |
|---|---|---|---|---|
| Solibri Model Checker (software) | Building and infrastructure, particularly for quality control, clash detection, and regulatory compliance checking | BIM model check | 64 | Solibri (Helsinki, Finland) solibri.com (accessed on 1 January 2024) |
| CORENET (platform) | Projects in Singapore, particularly during the model submission and approval stages | E-submission and regulatory compliance checking | 55 | Singapore Government (Singapore) corenet.gov.sg/general/e-info.aspx (accessed on 1 January 2024) |
| SMARTcodes (platform) | Projects in the United States, particularly during the initial design phase | Regulatory and standards compliance checking | 32 | International Code Council (Miami, FL, USA) iccsafe.org (accessed on 1 January 2024) |
| Express Data Manager (software) | Data management and validation of building, infrastructure, and industrial facility | Data interoperability solutions | 28 | JOTNE CONNECT (Oslo, Norway) jotneconnect.com/products/express-data-manager (accessed on 1 January 2024) |
| FORNAX (software) | Complex multidisciplinary collaborative projects | BIM data validation | 21 | novaCITYNETS (Singapore) fornaxcloud.com (accessed on 1 January 2024) |
| KBIM (software) | Large-scale projects that need complex rule sets and standards validation | Design quality review for IFC models | 17 | Cospec Innolab (Seoul, Republic of Korea) inno-lab.co.kr/Home (accessed on 1 January 2024) |
| Design Checker (software) | Projects that require multiple design iterations, such as residential buildings and commercial buildings | Design elements validation | 11 | Solidworks (Waltham, MA, USA) solidworks.com (accessed on 1 January 2024) |
| Model Checker (software) | Building, infrastructure, and industrial projects during the design and construction stages | Revit model check | 6 | Autodesk (San Francisco, CA, USA) interoperability.autodesk.com/modelchecker.php (accessed on 1 January 2024) |
| Navisworks (software) | Transportation infrastructure, large building complexes, and industrial facilities | 3D model review, co-ordination, and clash detection | 5 | Autodesk (San Francisco, CA, USA) autodesk.com.cn/products/navisworks/overview (accessed on 1 January 2024) |
| Statsbygg (platform) | Government-funded building and infrastructure projects in Norway | BIM delivery requirement verification | 5 | Statsbygg (Oslo, Norway) statsbygg.no/bim (accessed on 1 January 2024) |
Disclaimer/Publisher’s Note: The statements, opinions and data contained in all publications are solely those of the individual author(s) and contributor(s) and not of MDPI and/or the editor(s). MDPI and/or the editor(s) disclaim responsibility for any injury to people or property resulting from any ideas, methods, instructions or products referred to in the content. |
© 2024 by the authors. Licensee MDPI, Basel, Switzerland. This article is an open access article distributed under the terms and conditions of the Creative Commons Attribution (CC BY) license (https://creativecommons.org/licenses/by/4.0/).
Share and Cite
Li, S.; Jiang, Z.; Xu, Z. BIM-Based Model Checking: A Scientometric Analysis and Critical Review. Appl. Sci. 2025, 15, 49. https://doi.org/10.3390/app15010049
Li S, Jiang Z, Xu Z. BIM-Based Model Checking: A Scientometric Analysis and Critical Review. Applied Sciences. 2025; 15(1):49. https://doi.org/10.3390/app15010049
Chicago/Turabian StyleLi, Sihao, Ziyang Jiang, and Zhao Xu. 2025. "BIM-Based Model Checking: A Scientometric Analysis and Critical Review" Applied Sciences 15, no. 1: 49. https://doi.org/10.3390/app15010049
APA StyleLi, S., Jiang, Z., & Xu, Z. (2025). BIM-Based Model Checking: A Scientometric Analysis and Critical Review. Applied Sciences, 15(1), 49. https://doi.org/10.3390/app15010049

