Oxidative Thermolysis of Sulfobutyl-Ether-Beta-Cyclodextrin Sodium Salt: A Kinetic Study
Abstract
Featured Application
Abstract
1. Introduction
2. Materials and Methods
2.1. Materials
2.2. Instrumental Investigations
2.3. Kinetic Study
3. Results and Discussion
4. Conclusions
Author Contributions
Funding
Institutional Review Board Statement
Informed Consent Statement
Data Availability Statement
Conflicts of Interest
References
- Pardeshi, C.V.; Kothawade, R.V.; Markad, A.R.; Pardeshi, S.R.; Kulkarni, A.D.; Chaudhari, P.J.; Longhi, M.R.; Dhas, N.; Naik, J.B.; Surana, S.J.; et al. Sulfobutylether-β-cyclodextrin: A functional biopolymer for drug delivery applications. Carbohydr. Polym. 2023, 301, 120347. [Google Scholar] [CrossRef] [PubMed]
- Szente, L.; Puskás, I.; Sohajda, T.; Varga, E.; Vass, P.; Nagy, Z.K.; Farkas, A.; Várnai, B.; Béni, S.; Hazai, E. Sulfobutylether-beta-cyclodextrin-enabled antiviral remdesivir: Characterization of electrospun- and lyophilized formulations. Carbohydr. Polym. 2021, 264, 118011. [Google Scholar] [CrossRef] [PubMed]
- Stella, V.J.; Rajewski, R.A. Sulfobutylether-β-cyclodextrin. Int. J. Pharm. 2020, 583, 119396. [Google Scholar] [CrossRef] [PubMed]
- Sebestyén, Z.; Szepesi, K.; Szabó, B. Pharmaceutical applications of sulfobuthylether-beta-cyclodextrin. Acta Pharm. Hung. 2013, 83, 57–67. [Google Scholar]
- Fliszár-Nyúl, E.; Csepregi, R.; Benkovics, G.; Szente, L.; Poór, M. Testing the Protective Effects of Sulfobutylether-Βeta-Cyclodextrin (SBECD) and Sugammadex against Chlorpromazine-Induced Acute Toxicity in SH-SY5Y Cell Line and in NMRI Mice. Pharmaceutics 2022, 14, 1888. [Google Scholar] [CrossRef]
- Puskás, I.; Varga, E.; Tuza, K.; Szemán, J.; Fenyvesi, É.; Sohajda, T.; Szente, L. Sulfobutylether-cyclodextrins: Structure, degree of substitution and functional performance. In Cyclodextrins: Synthesis, Chemical Applications and Role in Drug Delivery; Nova Science Publishers Inc.: New York, NY, USA, 2015; pp. 293–320. ISBN 9781634828581. [Google Scholar]
- Luke, D.R.; Wood, N.D.; Tomaszewski, K.E.; Damle, B. Pharmacokinetics of sulfobutylether-b-cyclodextrin (SBECD) in subjects on hemodialysis. Nephrol. Dial. Transplant. 2012, 27, 1207–1212. [Google Scholar] [CrossRef]
- Conceição, J.; Adeoye, O.; Cabral-Marques, H.M.; Lobo, J.M.S. Cyclodextrins as excipients in tablet formulations. Drug Discov. Today 2018, 23, 1274–1284. [Google Scholar] [CrossRef]
- Maestrelli, F.; Cirri, M.; Mennini, N.; Fiani, S.; Stoppacciaro, B.; Mura, P. Development of Oral Tablets of Nebivolol with Improved Dissolution Properties, Based on Its Combinations with Cyclodextrins. Pharmaceutics 2024, 16, 633. [Google Scholar] [CrossRef]
- Fernández-Ferreiro, A.; Bargiela, N.F.; Varela, M.S.; Martínez, M.G.; Pardo, M.; Ces, A.P.; Méndez, J.B.; Barcia, G.; Lamas, M.J.; Otero-Espinar, F.J. Cyclodextrin-polysaccharide-based, in situ-gelled system for ocular antifungal delivery. Beilstein J. Org. Chem. 2014, 10, 2903–2911. [Google Scholar] [CrossRef]
- Nagase, Y.; Hirata, M.; Wada, K.; Arima, H.; Hirayama, F.; Irie, T.; Kikuchi, M.; Uekama, K. Improvement of some pharmaceutical properties of DY-9760e by sulfobutyl ether β-cyclodextrin. Int. J. Pharm. 2001, 229, 163–172. [Google Scholar] [CrossRef]
- Hoover, R.K.; Alcorn, H.; Lawrence, L.; Paulson, S.K.; Quintas, M.; Luke, D.R.; Cammarata, S.K. Clinical Pharmacokinetics of Sulfobutylether-β-Cyclodextrin in Patients With Varying Degrees of Renal Impairment. J. Clin. Pharmacol. 2018, 58, 814–822. [Google Scholar] [CrossRef] [PubMed]
- Alshati, F.; Alahmed, T.A.A.; Sami, F.; Ali, M.S.; Majeed, S.; Murtuja, S.; Hasnain, M.S.; Ansari, M.T. Guest-host Relationship of Cyclodextrin and its Pharmacological Benefits. Curr. Pharm. Des. 2023, 29, 2853–2866. [Google Scholar] [CrossRef] [PubMed]
- DEXOLVE-CycloLab’s USP and EP Compliant SBECD (Betadex Sulfobutyl Ether Sodium). Available online: https://cyclolab.hu/dexolve/ (accessed on 10 November 2024).
- Dexolve-Sulfobutylether-Beta-Cyclodextrin Sodium Salt (DS~6.5) on Cyclolab.hu. Available online: https://cyclolab.hu/products/pharma_grade_cyclodextrins-c8/dexolve_sulfobutyletherbetacyclodextrin_sodium_salt_ds65-p41/ (accessed on 10 November 2024).
- Ma, D.Y.; Zhang, Y.M.; Xu, J.N. The synthesis and process optimization of sulfobutyl ether β-cyclodextrin derivatives. Tetrahedron 2016, 72, 3105–3112. [Google Scholar] [CrossRef]
- CAPTISOL ®. Available online: https://www.captisol.com/ (accessed on 10 November 2024).
- Mallick, S.; Mondal, A.; Sannigrahi, S. Kinetic measurements of the hydrolytic degradation of cefixime: Effect of Captisol complexation and water-soluble polymers. J. Pharm. Pharmacol. 2010, 60, 833–841. [Google Scholar] [CrossRef]
- Denora, N.; Potts, B.C.M.; Stella, V.J. A mechanistic and kinetic study of the β-lactone hydrolysis of salinosporamide A (NPI-0052), a novel proteasome inhibitor. J. Pharm. Sci. 2007, 96, 2037–2047. [Google Scholar] [CrossRef]
- Saita, M.G.; Aleo, D.; Melilli, B.; Patti, A. Effect of cyclodextrin additives on azithromycin in aqueous solution and insight into the stabilization mechanism by sulfobutyl ether-β-cyclodextrin. Int. J. Pharm. 2019, 566, 674–679. [Google Scholar] [CrossRef]
- Circioban, D.; Ledeţi, I.; Vlase, T.; Rusu, G.; Ledeţi, A.; Vlase, G. Stability evaluation and kinetic study for the atypical antidepressant opipramol. J. Therm. Anal. Calorim. 2023, 148, 13121–13131. [Google Scholar] [CrossRef]
- Ridichie, A.; Ledeţi, A.; Peter, F.; Ledeţi, I.; Muntean, C.; Rădulescu, M. Kinetic Investigation of the Oxidative Thermal Decomposition of Levonorgestrel. Processes 2023, 11, 3210. [Google Scholar] [CrossRef]
- Ridichie, A.; Bengescu, C.; Ledeţi, A.; Rusu, G.; Bertici, R.; Vlase, T.; Vlase, G.; Peter, F.; Ledeţi, I.; Rădulescu, M. Thermal stability, preformulation, and kinetic degradation studies for gestrinone. J. Therm. Anal. Calorim. 2024. [Google Scholar] [CrossRef]
- Vempally, M.G.; Dhanarathinam, R.S. An experimental investigation on kinetic analysis of thermal degradation of shape stable composite phase change materials and adaptive neuro fuzzy inference system modeling for predicting mass loss. J. Therm. Anal. Calorim. 2023, 148, 13441–13455. [Google Scholar] [CrossRef]
- Yang, S.; Xu, Q.; Ye, W.; Ye, S. Kinetic predictions of accelerating rate calorimetry based on isoconversional methods. J. Therm. Anal. Calorim. 2024, 149, 3795–3808. [Google Scholar] [CrossRef]
- Ben Abdallah, A.; Ben Hassen Trabelsi, A.; Navarro, M.V.; Veses, A.; García, T.; Mihoubi, D. Pyrolysis of tea and coffee wastes: Effect of physicochemical properties on kinetic and thermodynamic characteristics. J. Therm. Anal. Calorim. 2023, 148, 2501–2515. [Google Scholar] [CrossRef] [PubMed]
- Bayón, R.; García-Rojas, R.; Rojas, E.; Rodríguez-García, M.M. Assessment of isoconversional methods and peak functions for the kinetic analysis of thermogravimetric data and its application to degradation processes of organic phase change materials. J. Therm. Anal. Calorim. 2024, 149, 13879–13899. [Google Scholar] [CrossRef]
- Samuelsson, L.N.; Moriana, R.; Babler, M.U.; Ek, M.; Engvall, K. Model-free rate expression for thermal decomposition processes: The case of microcrystalline cellulose pyrolysis. Fuel 2015, 143, 438–447. [Google Scholar] [CrossRef]
- Enyoh, C.E.; Maduka, T.O.; Suzuki, M.; Lu, S.; Wang, Q. Thermoanalytical and Kinetic Studies for the Thermal Stability of Emerging Pharmaceutical Pollutants Under Different Heating Rates. J. Xenobiotics 2024, 14, 1784–1806. [Google Scholar] [CrossRef]
- Galwey, A.K. What is meant by the term ‘variable activation energy’ when applied in the kinetic analyses of solid state decompositions (crystolysis reactions)? Thermochim. Acta 2003, 397, 249–268. [Google Scholar] [CrossRef]
- Galwey, A.K. Solid state reaction kinetics, mechanisms and catalysis: A retrospective rational review. React. Kinet. Mech. Catal. 2015, 114, 1–29. [Google Scholar] [CrossRef]
- Suresh, S. Enhanced Solubility and Dissolution Rate of Raloxifene using Cycloencapsulation Technique. J. Anal. Pharm. Res. 2016, 2, 161–166. [Google Scholar] [CrossRef]
- Yáñez, C.; Cañete-Rosales, P.; Castillo, J.P.; Catalán, N.; Undabeytia, T.; Morillo, E. Cyclodextrin inclusion complex to improve physicochemical properties of herbicide bentazon: Exploring better formulations. PLoS ONE 2012, 7, e41072. [Google Scholar] [CrossRef]
- Stuart, B.H. Infrared Spectroscopy: Fundamentals and Applications; John Wiley & Sons: Hoboken, NJ, USA, 2004; ISBN 0470011130. [Google Scholar]
- Silverstein, R.M.; Webster, F.X.; Kiemle, D.J.; Bryce, D.L. Spectrometric Identification of Organic Compounds, 8th ed.; Wiley: New York, NY, USA, 2014; ISBN 978-0-470-61637-6. [Google Scholar]
- Xu, C.; Tang, Y.; Hu, W.; Tian, R.; Jia, Y.; Deng, P.; Zhang, L. Investigation of inclusion complex of honokiol with sulfobutyl ether-β-cyclodextrin. Carbohydr. Polym. 2014, 113, 9–15. [Google Scholar] [CrossRef]
- Hădărugă, N.G.; Hădărugă, D.I.; Isengard, H.-D. “Surface water” and “strong-bonded water” in cyclodextrins: A Karl Fischer titration approach. J. Incl. Phenom. Macrocycl. Chem. 2013, 75, 297–302. [Google Scholar] [CrossRef]
- Wang, X.; Huang, J.; Yang, D.; Huang, T.; Yang, Y.; Tu, J.; Zou, J.; Sun, H.; Zhao, X.; Yang, R. Different Effects of Strong-Bonded Water with Different Degrees of Substitution of Sodium Sulfobutylether-β-cyclodextrin on Encapsulation. Pharmaceutics 2024, 16, 919. [Google Scholar] [CrossRef] [PubMed]
- SBE-β-CD on BOC Sciences. Available online: https://www.bocsci.com/product/sbe-cd-cas-182410-00-0-2792.html?srsltid=AfmBOopJ_3OKvnbwgApxB5vMLPt6jgAGb6FLaCrpXvJ_MZuszAs-GvVh (accessed on 10 November 2024).
- Verma, R.K.; Szilagyi, I.M.; Pielichowska, K.; Raftopoulos, K.N.; Šimon, P.; Melnikov, A.P.; Ivanov, D.A. Good laboratory practice in thermal analysis and calorimetry. J. Therm. Anal. Calorim. 2023, 148, 2211–2231. [Google Scholar] [CrossRef]
- Vyazovkin, S.; Burnham, A.K.; Criado, J.M.; Pérez-Maqueda, L.A.; Popescu, C.; Sbirrazzuoli, N. ICTAC Kinetics Committee recommendations for performing kinetic computations on thermal analysis data. Thermochim. Acta 2011, 520, 1–19. [Google Scholar] [CrossRef]
- Burnham, A.K. Computational aspects of kinetic analysis. Part D: The ICTAC Kinetics Project—Multi-thermal-history model-fitting methods and their relation to isoconversional methods. Thermochim. Acta 2000, 355, 165–170. [Google Scholar] [CrossRef]
- Vyazovkin, S. Computational aspects of kinetic analysis. Part C. The ICTAC Kinetics Project—The light at the end of the tunnel? Thermochim. Acta 2000, 355, 155–163. [Google Scholar] [CrossRef]
- Brown, M.E.; Maciejewski, M.; Vyazovkin, S.; Nomen, R.; Sempere, J.; Burnham, A.; Opfermann, J.; Strey, R.; Anderson, H.L.; Kemmler, A.; et al. Computational aspects of kinetic analysis Part A: The ICTAC Kinetics Project-data, methods and results. Thermochim. Acta 2000, 355, 125–143. [Google Scholar] [CrossRef]
- ASTM E698-16 Standard Test Method for Kinetic Parameters for Thermally Unstable Materials Using Differential Scanning Calorimetry and the Flynn/Wall/Ozawa Method. Available online: https://www.astm.org/e0698-18.html (accessed on 10 November 2024).
- Baul, B.; Ledeţi, A.; Cîrcioban, D.; Ridichie, A.; Vlase, T.; Vlase, G.; Peter, F.; Ledeţi, I. Thermal Stability and Kinetics of Degradation of Moxonidine as Pure Ingredient vs. Pharmaceutical Formulation. Processes 2023, 11, 1738. [Google Scholar] [CrossRef]
- Ahmed, A.A.M.; Asran, A.M.; Mohamed, M.A. Thermoanalytical and Kinetic Studies for the Thermal Stability of Nimesulide Under Different Heating Rates. Orient. J. Chem. 2022, 38, 343–347. [Google Scholar] [CrossRef]
- Galwey, A.K. Thermal reactions involving solids: A personal view of selected features of decompositions, thermal analysis and heterogeneous catalysis. J. Therm. Anal. Calorim. 2020, 142, 1123–1144. [Google Scholar] [CrossRef]
- Vyazovkin, S.; Linert, W. Kinetic analysis of reversible thermal decomposition of solids. Int. J. Chem. Kinet. 1995, 27, 73–84. [Google Scholar] [CrossRef]
- Vyazovkin, S.; Wight, C.A. Kinetics in Solids. Annu. Rev. Phys. Chem. 1997, 48, 125–149. [Google Scholar] [CrossRef] [PubMed]
- Vyazovkin, S. Isoconversional methods: The many uses of variable activation energy. Thermochim. Acta 2024, 733, 179701. [Google Scholar] [CrossRef]
- Serra, R.; Sempere, J.; Nomen, R. A new method for the kinetic study of thermoanalytical data: The non-parametric kinetics model. Thermochim. Acta 1998, 316, 37–45. [Google Scholar] [CrossRef]
- Serra, R.; Sempere, J.; Nomen, R. The non-parametric kinetics. A new method for the kinetic study of thermoanalytical data. J. Therm. Anal. 1998, 52, 933–943. [Google Scholar] [CrossRef]
- Sempere, J.; Nomen, R.; Serra, R. Progress in non-parametric kinetics. J. Therm. Anal. Calorim. 1999, 56, 843–849. [Google Scholar] [CrossRef]
- Sempere, J.; Nomen, R.; Serra, R.; Soravilla, J. The NPK method—An innovative approach for kinetic analysis of data from thermal analysis and calorimetry. Thermochim. Acta 2002, 388, 407–414. [Google Scholar] [CrossRef]
- Vlase, T.; Vlase, G.; Birta, N.; Doca, N. Comparative results of kinetic data obtained with different methods for complex decomposition steps. J. Therm. Anal. Calorim. 2007, 88, 631–635. [Google Scholar] [CrossRef]
- Vlase, T.; Vlase, G.; Doca, N.; Bolcu, C. Processing of non-isothermal TG data: Comparative kinetic analysis with NPK method. Proc. J. Therm. Anal. Calorim. 2005, 80, 59–64. [Google Scholar] [CrossRef]
- Segal, E.; Doca, N.; Budrugeac, P.; Popescu, C.; Carp, O.; Vlase, T. Analiza Termică. Fundamente și Aplicații—Analiza Cinetică a Transformărilor Eterogene; Editura Academiei Române: București, Romania, 2013; ISBN 978-973-27-2281-7. [Google Scholar]
- Buda, V.; Baul, B.; Andor, M.; Man, D.E.; Ledeţi, A.; Vlase, G.; Vlase, T.; Danciu, C.; Matusz, P.; Peter, F.; et al. Solid state stability and kinetics of degradation for candesartan—Pure compound and pharmaceutical formulation. Pharmaceutics 2020, 12, 86. [Google Scholar] [CrossRef]
- Ledeti, I.; Bengescu, C.; Circioban, D.; Vlase, G.; Vlase, T.; Tomoroga, C.; Buda, V.; Ledeti, A.; Dragomirescu, A.; Murariu, M. Solid-state stability and kinetic study of three glucocorticoid hormones: Prednisolone, prednisone and cortisone. J. Therm. Anal. Calorim. 2020, 141, 1053–1065. [Google Scholar] [CrossRef]










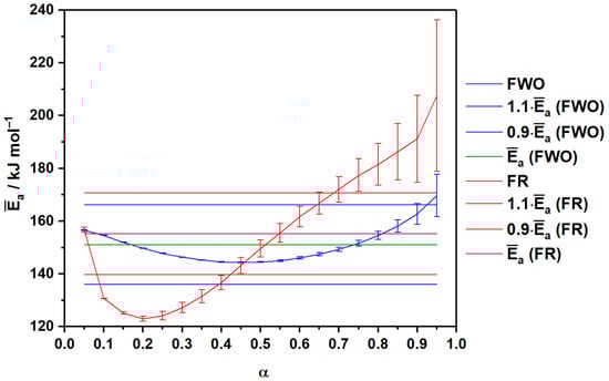
| Ea/ kJ·mol−1 | Conversion degree α | ± error/kJ·mol−1 | |||||||||
| 0.05 | 0.1 | 0.15 | 0.2 | 0.25 | 0.3 | 0.35 | |||||
| FWO | 156.6 ± 0.2 | 154.6 ± 0.1 | 152 ± 0.1 | 149.7 ± 0.1 | 147.8 ± 0.1 | 146.3 ± 0.1 | 145.2 ± 0.1 | ||||
| Friedman | 156.7 ± 0.9 | 130.7 ± 0.1 | 125.1 ± 0.4 | 123 ± 1.0 | 124.1 ± 1.6 | 127.2 ± 2.0 | 131.5 ± 2.5 | ||||
| Conversion degree α | |||||||||||
| 0.4 | 0.45 | 0.5 | 0.55 | 0.6 | 0.65 | 0.7 | |||||
| FWO | 144.5 ± 0.2 | 144.3 ± 0.2 | 144.5 ± 0.2 | 145 ± 0.3 | 146 ± 0.4 | 147.4 ± 0.6 | 149.3 ± 0.8 | ||||
| Friedman | 136.7 ± 2.7 | 143.2 ± 3.0 | 149.6 ± 3.3 | 155.5 ± 3.6 | 161.7 ± 3.8 | 166.8 ± 4.2 | 172 ± 4.9 | ||||
| Conversion degree α | |||||||||||
| 0.75 | 0.8 | 0.85 | 0.9 | 0.95 | |||||||
| FWO | 151.6 ± 1.1 | 154.6 ± 1.6 | 158.1 ± 2.3 | 162.7 ± 3.9 | 169.7 ± 8.0 | 151.0 ± 9.5 | |||||
| Friedman | 177.4 ± 6.2 | 181.5 ± 7.9 | 186.3 ± 10.7 | 191.2 ± 16.5 | 207.6 ± 28.7 | 155.2 ± 37.7 | |||||
| Compound | Process | λ /% | A /s−1 | Ea /kJ·mol−1 | n | m | Šestak–Bergreen Eq. | R2 | /kJ·mol−1 |
|---|---|---|---|---|---|---|---|---|---|
| SBECD | 1 | 73.6 | 2.58 × 1015 | 152.6 ± 0.4 | 2 | 1/3 | (1−α)2 α1/3 | 0.998 | 151.2 ± 0.5 |
| 2 | 25.6 | 2.45 × 1014 | 151.9 ± 0.7 | 1/3 | 1/3 | (1−α)1/3 α1/3 | 0.997 |
Disclaimer/Publisher’s Note: The statements, opinions and data contained in all publications are solely those of the individual author(s) and contributor(s) and not of MDPI and/or the editor(s). MDPI and/or the editor(s) disclaim responsibility for any injury to people or property resulting from any ideas, methods, instructions or products referred to in the content. |
© 2025 by the authors. Licensee MDPI, Basel, Switzerland. This article is an open access article distributed under the terms and conditions of the Creative Commons Attribution (CC BY) license (https://creativecommons.org/licenses/by/4.0/).
Share and Cite
Ledeți, I.; Temereancă, C.; Ridichie, A.; Ledeți, A.; Ivan, D.L.; Vlase, G.; Vlase, T.; Tomoroga, C.; Sbârcea, L.; Suciu, O. Oxidative Thermolysis of Sulfobutyl-Ether-Beta-Cyclodextrin Sodium Salt: A Kinetic Study. Appl. Sci. 2025, 15, 441. https://doi.org/10.3390/app15010441
Ledeți I, Temereancă C, Ridichie A, Ledeți A, Ivan DL, Vlase G, Vlase T, Tomoroga C, Sbârcea L, Suciu O. Oxidative Thermolysis of Sulfobutyl-Ether-Beta-Cyclodextrin Sodium Salt: A Kinetic Study. Applied Sciences. 2025; 15(1):441. https://doi.org/10.3390/app15010441
Chicago/Turabian StyleLedeți, Ionuț, Claudia Temereancă, Amalia Ridichie, Adriana Ledeți, Denisa Laura Ivan, Gabriela Vlase, Titus Vlase, Carmen Tomoroga, Laura Sbârcea, and Oana Suciu. 2025. "Oxidative Thermolysis of Sulfobutyl-Ether-Beta-Cyclodextrin Sodium Salt: A Kinetic Study" Applied Sciences 15, no. 1: 441. https://doi.org/10.3390/app15010441
APA StyleLedeți, I., Temereancă, C., Ridichie, A., Ledeți, A., Ivan, D. L., Vlase, G., Vlase, T., Tomoroga, C., Sbârcea, L., & Suciu, O. (2025). Oxidative Thermolysis of Sulfobutyl-Ether-Beta-Cyclodextrin Sodium Salt: A Kinetic Study. Applied Sciences, 15(1), 441. https://doi.org/10.3390/app15010441

