High-Performance Digital Devices Design by the ASMD-FSMD Technique for Implementation in FPGA
Abstract
1. Introduction
- The use of the ASMD-FSMD technique for designing high-performance digital devices;
- The execution of several operations with the same variable in one clock cycle;
- The justification for the increase in the performance of digital devices using the ASMD-FSMD technique;
- The verification of the advantages of the ASMD-FSMD technique through implementations of the multiplier;
- The identification and summarization of practical recommendations for the design of high-performance digital devices using the ASMD-FSMD technique.
2. Traditional Approach to the Design of Sequential Multipliers
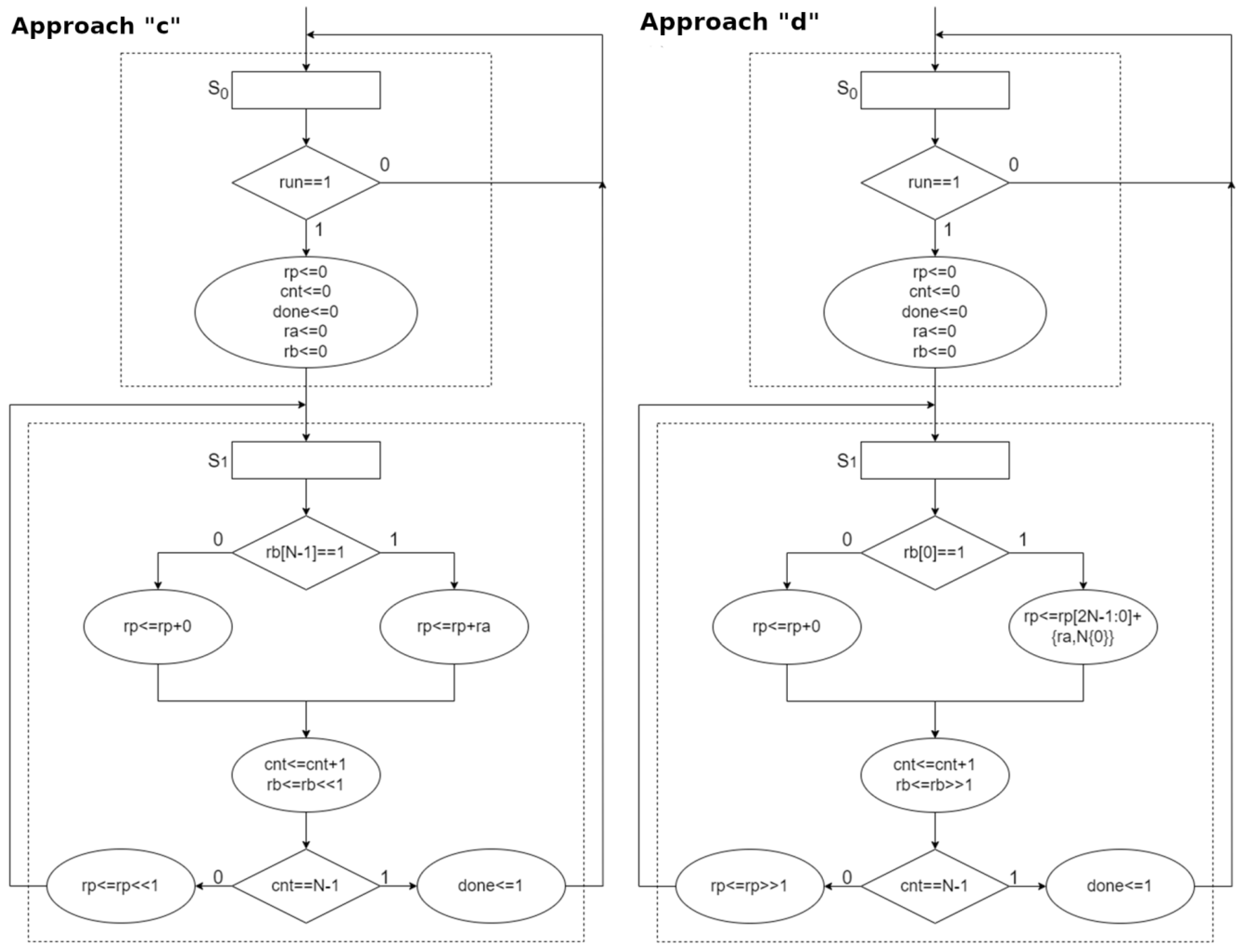
- Algorithm a: the least significant bit of the multiplier is examined, the multiplier is shifted to the right, and the multiplicand to the left;
- Algorithm b: the most significant bit of the multiplier is examined, the multiplier is shifted to the left and the multiplicand to the right;
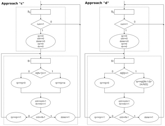
- Algorithm c: the most significant bit of the multiplier is examined, and the multiplier, along with the partial product, are shifted to the left;
- Algorithm d: the least significant bit of the multiplier is examined, and the multiplier, along with the partial product, is shifted to the right.
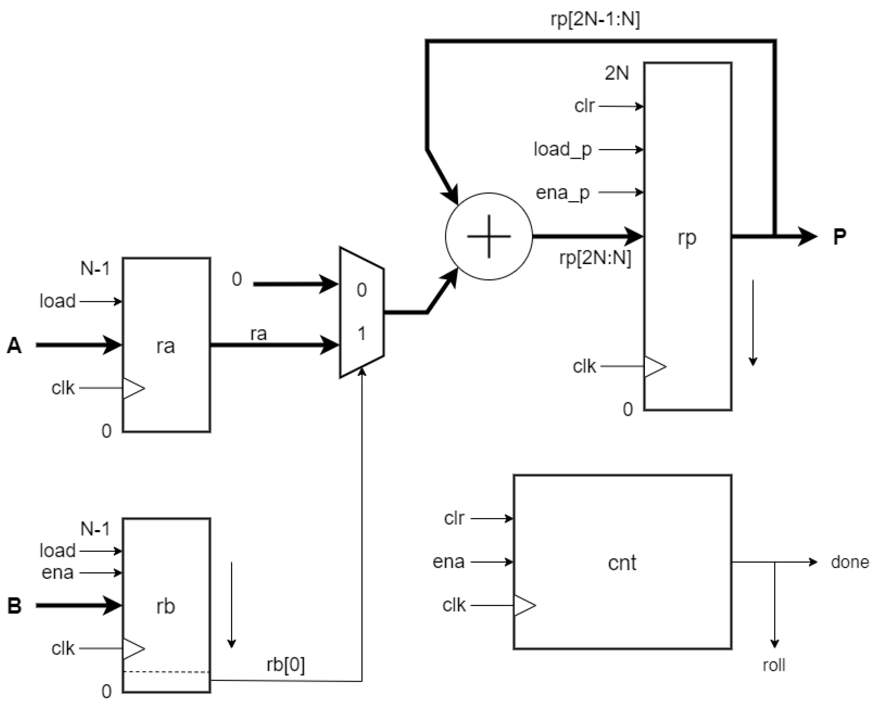
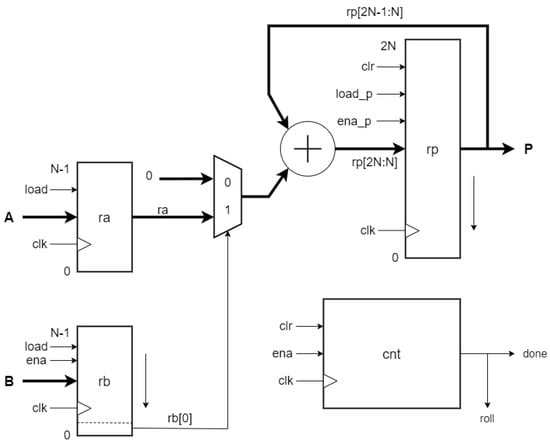
- A and B: the multiplicand and multiplier, respectively;
- Registers ra and rb for storing the multiplicand and multiplier, respectively;
- Register rp for storing the result;
- Counter cnt generates the done signal to indicate the end of the multiplication process and the internal signal roll that is used by the FSM.
- load: to load the values of multiplied words A and B into registers ra and rb;
- load_p: to load the result of addition into the register rp;
- clr: to reset the register rp and the counter cnt;
- ena: to allow the shift of the content of the register rb and the increase the counter cnt;
- ena_p: to allow the shift of the register rp;
- clk: clock signal;
- reset: reset signal;
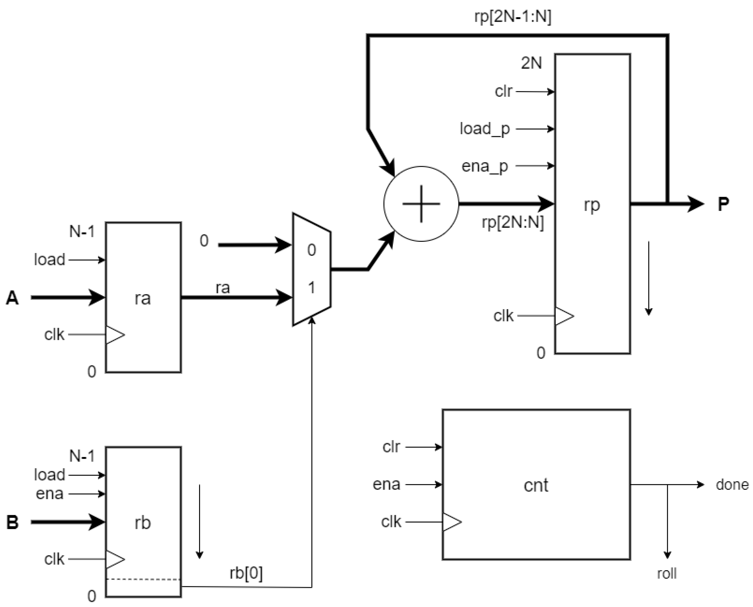
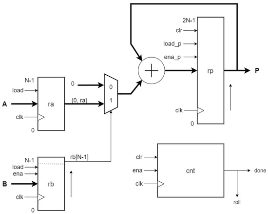
- A and B: the multiplicand and multiplier, respectively;
- Registers ra and rb for storing the multiplicand and multiplier, respectively;
- Register rp for storing the result;
- Counter cnt, which generates the signal done to indicate the end of the multiplication process, and the internal signal roll, used by the FSM.
- load: to load the values of multiplied words A and B into registers ra and rb;
- load_p: to load the result of addition into the register rp;
- clr: to reset the register rp and the counter cnt;
- ena: to allow the shift of the content of the register rb and the increase the counter cnt;
- ena_p: to allow the shift of the register rp;
- clk: clock signal;
- reset: reset signal.
3. The ASMD-FSMD Technique
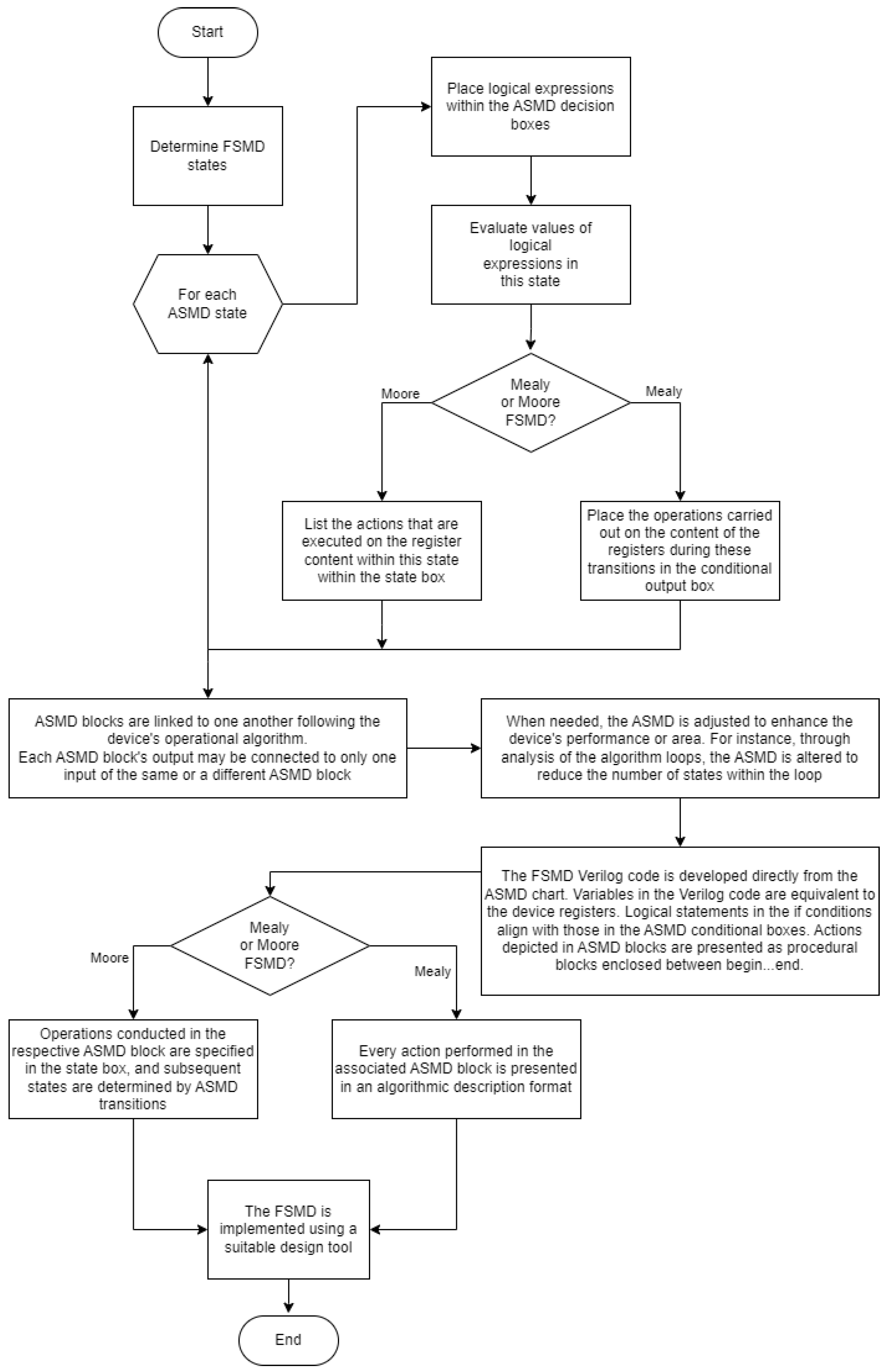
- The FSMD states are determined.
- The ASMD block is constructed for each FSMD state.
- Within the ASMD decision boxes, logical expressions are placed, and their values are evaluated in this state.
- In a Moore FSMD, the actions that are executed on the register content within this state are listed within the state box.
- In the Mealy FSMD, the operations carried out on the content of the registers during these transitions are placed in the conditional output box.
- ASMD blocks are linked to one another following the device’s operational algorithm. Each ASMD block’s output may be connected to only one input of the same or a different ASMD block.
- When needed, the ASMD is adjusted to enhance the device’s performance or area. For instance, through analysis of the algorithm loops, the ASMD is altered to reduce the number of states within the loop.
- The FSMD Verilog code is developed directly from the ASMD chart. Variables in the Verilog code are equivalent to the device registers. Logical statements in the if conditions align with those in the ASMD conditional boxes. Actions depicted in ASMD blocks are presented as procedural blocks enclosed between begin…end. For Moore FSMD, the operations conducted in the respective ASMD block are specified in the state box, and subsequent states are determined by ASMD transitions. In the case of Mealy FSMD, every action performed in the associated ASMD block is presented in an algorithmic description format.
- The FSMD is implemented using a suitable design tool.
- End.
- ra: multiplicand (value of register ra);
- rb: multiplier (value of register rb);
- rp: result (value of register rp);
- cnt: counter (value of register cnt);
- done: the value of the output signal done (from cnt).
4. Experiments and Discussion
5. Conclusions
- Use the ASMD chart for the Mealy FSMD;
- The cycles of the algorithm should be described by an ASMD chart with a minimum number of states (ASMD blocks), preferably using only one state;
- In one ASMD block, multiple operations can be applied to the same variable, and the results of those operations can be checked.
- Determining subsets of Verilog HDL operations that can be executed with the same variable in one procedural block;
- Determining subsets of Verilog HDL operations that cannot be executed with the same variable in one procedural block;
- Determining by how much (in a number of clock cycles) the performance of a digital device increases when certain operations are combined in one procedural block.
- Hardware description language used for implementation;
- Synthesis parameters are used in the Vivado and Quartus tools.
Author Contributions
Funding
Data Availability Statement
Conflicts of Interest
Appendix A
Appendix B
References
- Clare, C.R. Designing Logic Systems Using State Machines; McGraw-Hill Book Company: New York, NY, USA, 1973. [Google Scholar]
- Ciletti, M.D. Advanced Digital Design With the Verilog HDL; Prentice Hall of India: New Delhi, India, 2005. [Google Scholar]
- Martín, P.; Bueno, E.; Rodríguez, F.J.; Sáez, V. A methodology for optimizing the FPGA implementation of industrial control systems. In Proceedings of the 35th Annual Conference of IEEE Industrial Electronics, Porto, Portugal, 3–5 November 2009; pp. 2811–2816. [Google Scholar]
- Saha, A.; Ghosh, A.; Kumar, K.G. FPGA implementation of arcsine function using CORDIC algorithm. AMSE J. AMSE IIETA Publ. 2017 Ser. Adv. A 2017, 54, 197–202. [Google Scholar]
- Burciu, P. An efficient (low resources) modular hardware implementation of the AES algorithm. J. Electr. Eng. Electron. Control. Comput. Sci. 2019, 5, 1–10. [Google Scholar]
- Sowmya, K.B.; Gomes, S.; Tadiparthi, V.R. Design of UART module using ASMD technique. In Proceedings of the 2020 5th International Conference on Communication and Electronics Systems (ICCES), Coimbatore, India, 10–12 June 2020; pp. 176–181. [Google Scholar]
- Srinivas, N.S.S.; Sugan, N.; Kumar, L.S.; Nath, M.K.; Kanhe, A. Digital Architecture for Instantaneous V/UV/S Classification of Noise Free Speech Segments. In Proceedings of the 2020 24th International Symposium on VLSI Design and Test (VDAT), Bhubaneswar, India, 23–25 July 2020; p. 1. [Google Scholar]
- Sultana, J.; Alam, S.S. Performance Analysis and Implementation of SRAM Controller on Altera DE2 Board. In Proceedings of the 2021 International Conference on Electronics, Communications and Information Technology (ICECIT), Khulna, Bangladesh, 14–16 September 2021; p. 1. [Google Scholar]
- Gajski, D.D.; Dutt, N.D.; Wu, A.C.; Lin, S.Y. High-Level Synthesis: Introduction to Chip and System Design; Kluwer: Boston, MA, USA, 1992. [Google Scholar]
- Auletta, R.; Reese, B.; Traver, C. A comparison of synchronous and asynchronous FSMD designs. In Proceedings of the 1993 IEEE International Conference on Computer Design (ICCD’93), Cambridge, MA, USA, 3–6 October 1993; pp. 178–182. [Google Scholar]
- Hu, J.; Wang, G.; Chen, G.; Wei, X. Equivalence checking of scheduling in high-level synthesis using deep state sequences. IEEE Access 2019, 7, 183435–183443. [Google Scholar] [CrossRef]
- Chouksey, R.; Karfa, C. Verification of scheduling of conditional behaviors in high-level synthesis. IEEE Trans. Very Large Scale Integr. (VLSI) Syst. 2020, 28, 1638–1651. [Google Scholar] [CrossRef]
- Hu, J.; Hu, Y.; Yu, L.; Yang, H.; Kang, Y.; Cheng, J. Validating GCSE in the scheduling of high-level synthesis. In Proceedings of the 2020 IEEE 29th Asian Test Symposium (ATS), Penang, Malaysia, 23–26 November 2020; p. 1. [Google Scholar]
- Salauyou, V. Using ASMD-FSMD technique for digital device design. In Proceedings of the 2021 International Conference on Dependability and Complex Systems, Wrocław, Poland, 28 June–2 July 2021; pp. 391–401. [Google Scholar]
- Salauyou, V.; Klimowicz, A. Digital Device Design by ASMD-FSMD Technique. In Proceedings of the 20th International Conference on Computer Information Systems and Industrial Management, Ełk, Poland, 24–26 September 2021; pp. 431–441. [Google Scholar]
- Solov’ev, V.V. ASMD-FSMD technique in designing signal processing devices on field programmable gate arrays. J. Commun. Technol. Electron. 2021, 66, 1336–1345. [Google Scholar] [CrossRef]
- Salauyou, V. Embedded Processor Design in FPGA by ASMD-FSMD and FSM-Single Techniques. In Proceedings of the 21st International Conference on Computer Information Systems and Industrial Management, Barranquilla, Colombia, 15–17 July 2022; pp. 374–389. [Google Scholar]
- Naveen, G.; Rao, V.S.; Vijay, V.; Venkateswarlu, S.C.; Vallabhuni, R.R. Design of high-performance full adder using 20nm CNTFET technology. In Proceedings of the 2021 4th International Conference on Recent Trends in Computer Science and Technology (ICRTCST), Jamshedpur, India, 11–12 February 2022; pp. 192–196. [Google Scholar]
- Manchala, V.S.; Sahoo, S.; Murthy, G.R. Design and analysis of 16-bit spares kogge stone adder with proposed 6T-XOR cell, 1-bit HFA design for high-speed arithmetic operations. In Proceedings of the 2022 International Conference on Communication, Computing and Internet of Things (IC3IoT), Chennai, India, 10–11 March 2022; p. 1. [Google Scholar]
- Arunkumar, K.; Mangayarkarasi, P.; Jackson, B.; Juliette, A.A. Design of high speed, low power 16x16 vedic multiplier with adiabatic logic. In Proceedings of the 2022 8th International Conference on Smart Structures and Systems (ICSSS), Chennai, India, 21–22 April 2022; p. 1. [Google Scholar]
- Kuo, C.-T.; Wu, Y.-C. FPGA Implementation of a Novel Multifunction Modulo (2n ± 1) Multiplier Using Radix-4 Booth Encoding Scheme. Appl. Sci. 2023, 13, 10407. [Google Scholar] [CrossRef]
- Levantino, S. Recent Advances in High-Performance Frequency Synthesizer Design. In Proceedings of the 2022 IEEE Custom Integrated Circuits Conference (CICC), Newport Beach, CA, USA, 24–27 April 2022; p. 1. [Google Scholar]
- Ye, J.; Yanagisawa, M.; Shi, Y. A high-performance symmetric hybrid form design for high-order FIR filters. In Proceedings of the 2020 IEEE Asia Pacific Conference on Circuits and Systems (APCCAS), Ha Long, Vietnam, 8–10 December 2020; pp. 121–124. [Google Scholar]
- Chen, C.; Romashchenko, V.; Brutscheck, M.; Chmielewski, I. Performance Analysis and Optimization of Distributed Arithmetic-Based Convolutional Algorithms for FIR Filters on FPGA. In Proceedings of the 34th Irish Signals and Systems Conference (ISSC), Dublin, Ireland, 13–14 June 2023; p. 1. [Google Scholar]
- Ayatollahi, F.S.; Ghaznavi-Ghoushchi, M.B.; Mohammadzadeh, N.; Ghamkhari, S.F. AMPS: An automated mesochronous pipeline scheduler and design space explorer for high performance digital circuits. IEEE Trans. Circuits Syst. I Regul. Pap. 2022, 69, 1681–1692. [Google Scholar] [CrossRef]
- Muslim, F.B.; Ma, L.; Roozmeh, M.; Lavagno, L. Efficient FPGA implementation of OpenCL high-performance computing applications via high-level synthesis. IEEE Access 2017, 5, 2747–2762. [Google Scholar] [CrossRef]
- Xydis, S.; Economakos, G.; Soudris, D.; Pekmestzi, K. High performance and area efficient flexible DSP datapath synthesis. IEEE Trans. Very Large Scale Integr. (VLSI) Syst. 2009, 19, 429–442. [Google Scholar] [CrossRef]
- Chen, M.; Zhang, Z.; Ren, H. Design and verification of high performance memory interface based on AXI bus. In Proceedings of the 2021 IEEE 21st International Conference on Communication Technology (ICCT), Tianjin, China, 13–16 October 2021; pp. 695–699. [Google Scholar]
- Kumar TR, D.; Babu, K.M.; Babu, S.S.; Reddy, S.N.; Sherrif, M.; Tharunkumar, A. High-Speed Communication in Memory Controller by Novel Pipeline Register Design. In Proceedings of the Second International Conference On Smart Technologies For Smart Nation (SmartTechCon), Singapore, 18–19 August 2023; pp. 600–604. [Google Scholar]
- He, Z.; Roy, S.; Fortier, P. Powerful LDPC codes for broadband wireless networks: High-performance code construction and high-speed encoder/decoder design. In Proceedings of the 2007 International Symposium on Signals, Systems and Electronics, Iasi, Romania, 12–13 July 2007; pp. 173–176. [Google Scholar]
- Milik, A.; Kubica, M.; Kania, D. Reconfigurable Logic Controller—Direct FPGA Synthesis Approach. Appl. Sci. 2021, 11, 8515. [Google Scholar] [CrossRef]
- Wei, Y.; Li, B.; Zhang, B.; Yan, Y.; Zhou, Q. High-performance Data Hybrid Encryption Scheme Based on Mimic Defense. In Proceedings of the 3rd International Symposium on Computer Technology and Information Science (ISCTIS), Chengdu, China, 16–18 June 2023; pp. 114–121. [Google Scholar]
- Mao, N.; Yang, H.; Huang, Z. A Parameterized Parallel Design Approach to Efficient Mapping of CNNs onto FPGA. Electronics 2023, 12, 1106. [Google Scholar] [CrossRef]
- Barkalov, A.; Titarenko, L.; Krzywicki, K.; Saburova, S. Improving Characteristics of LUT-Based Mealy FSMs with Twofold State Assignment. Electronics 2021, 10, 901. [Google Scholar] [CrossRef]
- Salauyou, V.; Bułatow, W. Optimized Sequential State Encoding Methods for Finite-State Machines in Field-Programmable Gate Array Implementations. Appl. Sci. 2024, 14, 5594. [Google Scholar] [CrossRef]
- De Fine Licht, J.; Besta, M.; Meierhans, S.; Hoefler, T. Transformations of high-level synthesis codes for high-performance computing. IEEE Trans. Parallel Distrib. Syst. 2020, 32, 1014–1029. [Google Scholar] [CrossRef]
- Xu, S.; Schafer, B.C. On the design of high performance hw accelerator through high-level synthesis scheduling approximations. In Proceedings of the 2020 Design, Automation & Test in Europe Conference & Exhibition (DATE), Grenoble, France, 9–13 March 2020; pp. 1378–1383. [Google Scholar]
- Atwell, I.D.; Perera, D.G. HDL Code Variation: Impact on FPGA Performance Metrics and CAD Tools. In Proceedings of the IEEE Pacific Rim Conference on Communications, Computers and Signal Processing (PACRIM), Victoria, BC, Canada, 21–24 August 2024; p. 1. [Google Scholar]












| Example | LT | LA | LT/LA | tT | tA | tT/tA |
|---|---|---|---|---|---|---|
| mult_c_4 | 35 | 35 | 1.00 | 40.25 | 20.22 | 1.99 |
| mult_c_8 | 60 | 65 | 0.92 | 93.11 | 47.82 | 1.95 |
| mult_c_16 | 112 | 138 | 0.81 | 183.55 | 97.72 | 1.88 |
| mult_c_32 | 208 | 270 | 0.77 | 452.46 | 238.75 | 1.98 |
| mult_c_64 | 405 | 540 | 0.75 | 1267.69 | 639.39 | 1.98 |
| mult_c_128 | 793 | 1006 | 0.79 | 8216.11 | 4200.59 | 1.96 |
| mult_d_4 | 32 | 29 | 1.10 | 41.77 | 20.67 | 2.02 |
| mult_d_8 | 58 | 48 | 1.21 | 82.48 | 36.41 | 2.27 |
| mult_d_16 | 98 | 75 | 1.31 | 159.26 | 53.86 | 2.96 |
| mult_d_32 | 176 | 141 | 1.25 | 410.87 | 158.33 | 2.59 |
| mult_d_64 | 338 | 271 | 1.25 | 940.51 | 355.62 | 2.64 |
| mult_d_128 | 663 | 528 | 1.26 | 4851.80 | 2178.69 | 2.23 |
| Example | LT | LA | LT/LA | tT | tA | tT/tA |
|---|---|---|---|---|---|---|
| mult_c_4 | 19 | 23 | 0.83 | 74.56 | 38.30 | 1.95 |
| mult_c_8 | 35 | 33 | 1.06 | 138.79 | 68.59 | 2.02 |
| mult_c_16 | 66 | 65 | 1.02 | 275.55 | 145.52 | 1.89 |
| mult_c_32 | 132 | 90 | 1.47 | 589.23 | 299.41 | 1.97 |
| mult_c_64 | 267 | 171 | 1.56 | 1241.75 | 629.66 | 1.97 |
| mult_c_128 | 528 | 462 | 1.14 | 2537.88 | 1239.05 | 2.05 |
| mult_d_4 | 20 | 13 | 1.54 | 89.49 | 37.54 | 2.38 |
| mult_d_8 | 36 | 24 | 1.50 | 157.24 | 69.26 | 2.27 |
| mult_d_16 | 65 | 41 | 1.59 | 305.59 | 145.28 | 2.10 |
| mult_d_32 | 124 | 90 | 1.38 | 619.21 | 307.82 | 2.01 |
| mult_d_64 | 267 | 170 | 1.57 | 1216.07 | 629.85 | 1.93 |
| mult_d_128 | 525 | 268 | 1.96 | 2466.98 | 1288.97 | 1.91 |
| Example | FTC | FAC | FAC/FTC | FTK | FAK | FAK/FTK |
|---|---|---|---|---|---|---|
| mult_c_4 | 177.75 | 190.55 | 1.07 | 120.71 | 130.57 | 1.08 |
| mult_c_8 | 137.23 | 169.49 | 1.24 | 122.49 | 131.22 | 1.07 |
| mult_c_16 | 130.4 | 142.96 | 1.10 | 119.76 | 116.82 | 0.98 |
| mult_c_32 | 98.23 | 102.41 | 1.04 | 110.31 | 110.22 | 1.00 |
| mult_c_64 | 64.94 | 65.65 | 1.01 | 103.89 | 103.23 | 0.99 |
| mult_c_128 | 36.99 | 39.31 | 1.06 | 101.27 | 104.11 | 1.03 |
| mult_d_4 | 194.78 | 209.38 | 1.07 | 122.93 | 133.19 | 1.08 |
| mult_d_8 | 181.88 | 192.09 | 1.06 | 120.83 | 129.94 | 1.08 |
| mult_d_16 | 156.99 | 197.94 | 1.26 | 114.53 | 117.01 | 1.02 |
| mult_d_32 | 135.21 | 153.09 | 1.13 | 108.20 | 107.20 | 0.99 |
| mult_d_64 | 97.05 | 125.6 | 1.29 | 107.72 | 103.20 | 0.96 |
| mult_d_128 | 62.33 | 79.95 | 1.28 | 104.99 | 100.08 | 0.95 |
Disclaimer/Publisher’s Note: The statements, opinions and data contained in all publications are solely those of the individual author(s) and contributor(s) and not of MDPI and/or the editor(s). MDPI and/or the editor(s) disclaim responsibility for any injury to people or property resulting from any ideas, methods, instructions or products referred to in the content. |
© 2025 by the authors. Licensee MDPI, Basel, Switzerland. This article is an open access article distributed under the terms and conditions of the Creative Commons Attribution (CC BY) license (https://creativecommons.org/licenses/by/4.0/).
Share and Cite
Salauyou, V.; Klimowicz, A.; Grzes, T. High-Performance Digital Devices Design by the ASMD-FSMD Technique for Implementation in FPGA. Appl. Sci. 2025, 15, 410. https://doi.org/10.3390/app15010410
Salauyou V, Klimowicz A, Grzes T. High-Performance Digital Devices Design by the ASMD-FSMD Technique for Implementation in FPGA. Applied Sciences. 2025; 15(1):410. https://doi.org/10.3390/app15010410
Chicago/Turabian StyleSalauyou, Valery, Adam Klimowicz, and Tomasz Grzes. 2025. "High-Performance Digital Devices Design by the ASMD-FSMD Technique for Implementation in FPGA" Applied Sciences 15, no. 1: 410. https://doi.org/10.3390/app15010410
APA StyleSalauyou, V., Klimowicz, A., & Grzes, T. (2025). High-Performance Digital Devices Design by the ASMD-FSMD Technique for Implementation in FPGA. Applied Sciences, 15(1), 410. https://doi.org/10.3390/app15010410

