Electric Ferry Fleet Peak Charging Power Schedule Optimization Considering the Timetable and Daily Energy Profile
Abstract
1. Introduction
2. Related Work
3. The Proposed Research
3.1. Optimization Task
3.2. Methodology
3.3. The Second Stage—Initialization
| Algorithm 1 Initialization of the population |
| population = [] best_particle = NIL for i = 1…n do if (i == n−1) particle = create_special_particle() else if (i == n) particle = create_greedy_particle() else particle = create_particle() end if population[i] = particle if(particle[i].power > best_particle.power) best_particle = particle end if |
| end for |
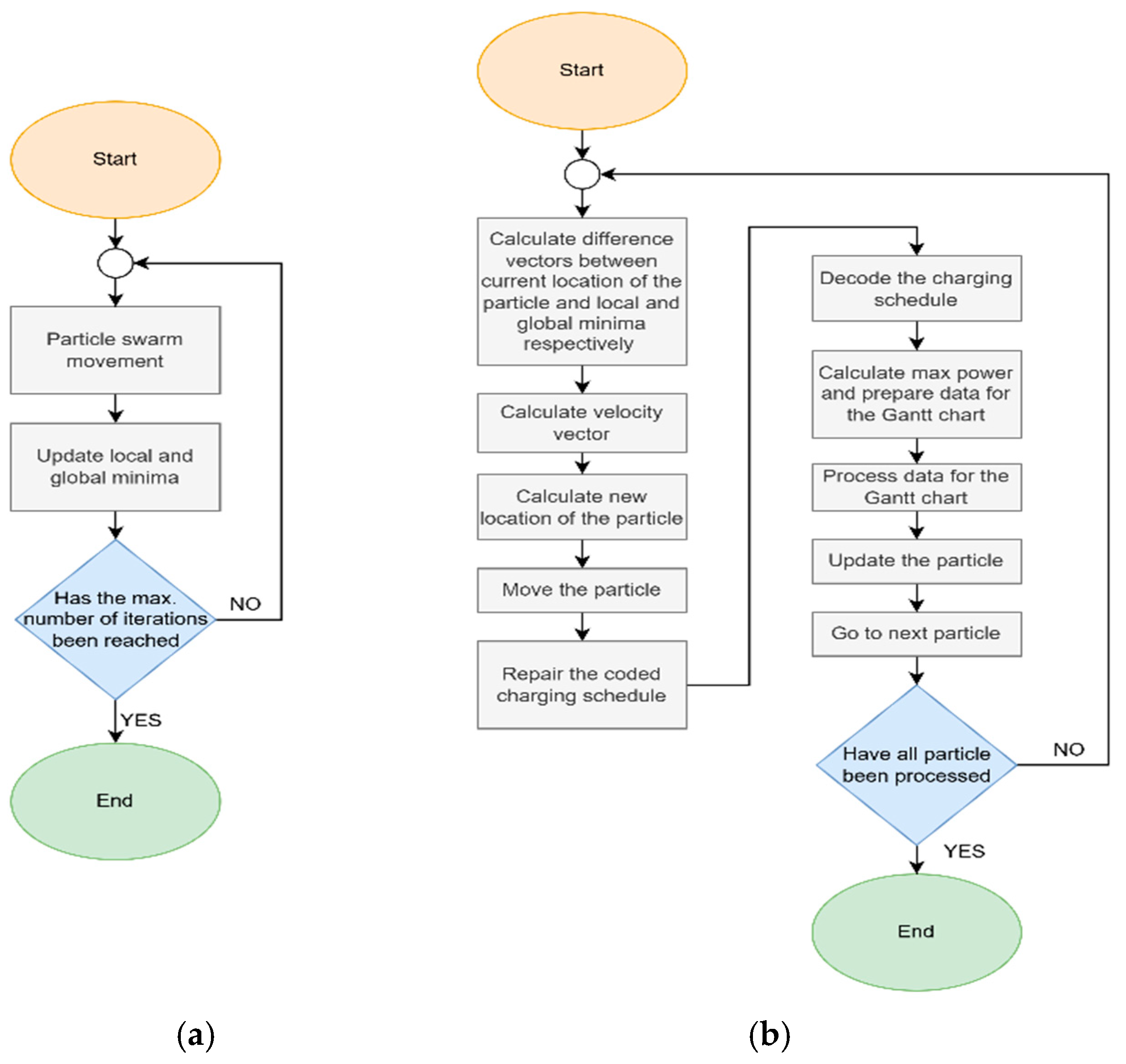
3.4. The Third Stage
- Particle swarm movement is done in every iteration.
- After every change, local and global minima are updated.
- If a set number of iterations has not been reached, the process is repeated, or the algorithm ends.
| Algorithm 2 Optimization |
| Input: max_iter, population, pop_size, best_particle Output: population, best_particle, max_power for i = 1…max_iter do population = move_particle(population, best_particle, pop_size, parameters) for j = 1…pop_size to population[j].min = update_local_minimum(population[j]) if(population[j].min < best_particle.min) best_particle = population[j] end if end for end for |
| max_power = best_particle.power |
4. Materials and Methods
4.1. Mathematical Background of PSO in General
4.2. Mathematical Background of the Proposed Model
5. Experimental Setup
- The ship docking schedule is shown in Figure 4 and represents the examined case, i.e., it is given;
- The availability for recharging a ferry that spends the night on the ship’s mooring in the port of call is a limitation. If the ship spends the night, it is treated as one charge within the same day because the reference period is 24 h. This limitation of the algorithm can be explained by the example of “Ferry 4” (marked orange) in Figure 4. Namely, the ship docks at the port the previous day at 22:00 and remains on the dock until 01:30 in the morning. The algorithm model treats this charging as one;
- Each ship is charged with constant power at all intervals during charging. This setting is important not to exceed the batteries’ maximum charging current. Fast charging accelerates the battery’s aging process and can ultimately lead to permanent damage [25];
- The charging interval is five minutes;
- If two or more ships are available for charging, at least one ship must be connected to the charger to reduce the number of variations;
- Each ship’s daily energy needs must be met during charging;
- It is assumed that all docks are equipped with an adequate charger.
6. Discussion
6.1. Test 1—Real Sailing Schedule
6.2. Test 2—Robustness Test
6.3. Optimization Analysis
7. Conclusions
- -
- Implementation of the algorithm for reducing the charging power during the entire charging period and not only for the peak load;
- -
- Test the model under different conditions of exploitation that affect the load profile (number of ships, sailing schedule, energy needs).
Author Contributions
Funding
Institutional Review Board Statement
Informed Consent Statement
Data Availability Statement
Conflicts of Interest
References
- Maritime Forecast to 2050—Energy Transition Outlook 2023. Available online: https://www.dnv.com/maritime/publications/maritime-forecast-2023/ (accessed on 20 May 2024).
- Mandić, N.; Ukić Boljat, H.; Kekez, T.; Luttenberger, L.R. Multicriteria Analysis of Alternative Marine Fuels in Sustainable Coastal Marine Traffic. Appl. Sci. 2021, 11, 2600. [Google Scholar] [CrossRef]
- Peša, T.; Krčum, M.; Kero, G.; Šoda, J. Retrofitting Vessel with Solar and Wind Renewable Energy Sources as an Example of the Croatia Study-Case. J. Mar. Sci. Eng. 2022, 10, 1471. [Google Scholar] [CrossRef]
- Directive (EU) 2023/2413 of the European Parliament and of the Council of 18 October 2023. Available online: https://eur-lex.europa.eu/eli/dir/2023/2413/oj/eng (accessed on 20 November 2024).
- Shezan, S.A.; Kamwa, I.; Ishraque, F.; Muyeen, S.M.; Hasan, K.N.; Saidur, R.; Rizvi, S.M.; Shafiullah; Al-Sulaiman, F.A. Evaluation of Different Optimization Techniques and Control Strategies of Hybrid Microgrid: A Review. Energies 2023, 16, 1792. [Google Scholar] [CrossRef]
- Selim, A.; El-Shimy, M.; Amer, G.; Ihoume, I.; Masrur, H.; Guerrero, J.M. Hybrid off-grid energy systems optimal sizing with integrated hydrogen storage based on deterministic balance approach. Sci. Rep. 2024, 14, 6888. [Google Scholar] [CrossRef] [PubMed]
- Peng, X.; Hui, C.; Guan, C. Energy Management Optimization of Fuel Cell Hybrid Ship Based on Particle Swarm Optimization Algorithm. Energies 2023, 16, 1373. [Google Scholar] [CrossRef]
- Cao, W.; Geng, P.; Xu, X. Optimization of battery energy storage system size and power allocation strategy for fuel cell ship. Energy Sci. Eng. 2023, 11, 2110–2121. [Google Scholar] [CrossRef]
- Torky, M.; El-Dosuky, M.; Goda, E.; Snášel, V.; Hassanien, A.E. Scheduling and securing drone charging system using particle swarm optimization and blockchain technology. Drones 2022, 6, 237. [Google Scholar] [CrossRef]
- Yang, R.; Yuan, Y.; Ying, R.; Shen, B.; Long, T. A novel energy management strategy for a ship’s hybrid solar energy generation system using a particle swarm optimization algorithm. Energies 2020, 13, 1380. [Google Scholar] [CrossRef]
- Liu, J.; Wang, H.; Du, Y.; Lu, Y.; Wang, Z. Multi-objective optimal peak load shaving strategy using coordinated scheduling of EVs and BESS with adoption of MORBHPSO. J. Energy Storage 2023, 64, 107121. [Google Scholar] [CrossRef]
- Zhang, Y.; Yu, J.; Zhao, N.; Xu, Z.; Yan, Y.; Wu, D.; Blacktop, K.; Tsolakis, A. Particle swarm optimization for a hybrid freight train powered by hydrogen or ammonia solid oxide fuel cells. Int. J. Hydrogen Energy 2024, 72, 626–641. [Google Scholar] [CrossRef]
- Nkalo, U.K.; Inya, O.O.; Obi, P.I.; Bola, A.U.; Ewean, D.I. A modified multi-objective particle swarm optimization (M-MOPSO) for optimal sizing of a solar–wind–battery hybrid renewable energy system. Sol. Compass 2024, 12, 100082. [Google Scholar] [CrossRef]
- Zhou, G.; Zhu, Z.; Luo, S. Location optimization of electric vehicle charging stations: Based on cost model and genetic algorithm. Energy 2022, 47, 123437. [Google Scholar] [CrossRef]
- Shang, C.; Fu, L.; Bao, X.; Xu, X.; Zhang, Y.; Xiao, H. Energy optimal dispatching of ship’s integrated power system based on deep reinforcement learning. Electr. Power Syst. Res. 2022, 208, 107885. [Google Scholar] [CrossRef]
- Zhao, Z.H. Improved fuzzy logic control-based energy management strategy for hybrid power system of FC/PV/battery/SC on tourist ship. Int. J. Hydrogen Energy 2022, 47, 9719–9734. [Google Scholar] [CrossRef]
- Piña Rodriguez, M. Optimal Exchangeable Battery Distribution and Docking Station Location for Electric Sailing in IWW Shipping: The case Study of ZES. Master Thesis, Delft University of Technology, Delft, The Netherlands, 2021. [Google Scholar]
- Wang, W.; Liu, Y.; Zhen, L.; Wang, H. How to deploy electric ships for green shipping. J. Mar. Sci. Eng. 2022, 10, 1611. [Google Scholar] [CrossRef]
- Wu, M.; Gao, J.; Li, L.; Wang, Y. Control optimization of automated guided vehicles in container terminal based on Petri network and dynamic path planning. Comput. Electr. Eng. 2022, 104, 108471. [Google Scholar] [CrossRef]
- He, Y.; Liu, Z.; Song, Z. Optimal charging scheduling and management for a fast-charging battery electric bus system. Transp. Res. Part E Logist. Transp. Rev. 2020, 142, 102056. [Google Scholar] [CrossRef]
- Amin, A.; Tareen, W.U.K.; Usman, M.; Ali, H.; Bari, I.; Horan, B.; Mekhilef, S.; Asif, M.; Ahmed, S.; Mahmood, A. A review of optimal charging strategy for electric vehicles under dynamic pricing schemes in the distribution charging network. Sustainability 2020, 12, 10160. [Google Scholar] [CrossRef]
- Kumar, J.; Hussain Sarwar, K.; Kimmo, K. Smart control of battery energy storage system in harbour area smart grid: A case study of Vaasa harbour. In Proceedings of the IEEE EUROCON 2021—19th International Conference on Smart Technologies, Lviv, Ukraine, 6–8 July 2021. [Google Scholar]
- Bakar, N.N.A.; Guerrero, J.M.; Vasquez, J.C.; Bazmohammadi, N.; Yu, Y.; Abusorrah, A.; Al-Turki, Y.A. A review of the conceptualization and operational management of seaport microgrids on the shore and seaside. Energies 2021, 14, 7941. [Google Scholar] [CrossRef]
- Jadrolinija Shipping Transport Company—Sailing Schedules. Available online: https://www.jadrolinija.hr/redovi-plovidbe-i-cijene/lokalne-linije-2022 (accessed on 15 October 2022).
- Croatian Agency for Coastal Maritime Traffic. Statistical Data for 2019-2022; Internal Communication, Available on Request; Croatian Agency for Coastal Maritime Traffic: Split, Croatia, 2022. [Google Scholar]
- Eberhart, R.; Kennedy, J. A new optimizer using particle swarm theory. In Proceedings of the 6th International Symposium on Micro Machine and Human Science (MHS), Nagoya, Japan, 4–6 October 1995; pp. 39–43. [Google Scholar]
- Freitas, D.; Guerreiro Lopes, L.; Morgado-Dias, F. Particle swarm optimisation: A historical review up to the current developments. Entropy 2020, 22, 362. [Google Scholar] [CrossRef]
- Zhang, Y.; Wang, S.; Ji, G.A. A comprehensive survey on particle swarm optimization algorithm and its applications. Math. Probl. Eng. 2015, 2015, 931256. [Google Scholar] [CrossRef]
- Bonyadi, M.R.; Michalewicz, Z. Particle swarm optimization for single objective continuous space problems: A review. Evol. Comput. 2017, 25, 1–54. [Google Scholar] [CrossRef]
- Kennedy, J.; Eberhart, R. Particle swarm optimization. In Proceedings of the International Conference on Neural Networks (ICNN), Perth, Australia, 27 November–1 December 1995; Volume 4, pp. 1942–1948. [Google Scholar]
- Ayanzadeh, R.; Dorband, J.; Halem, M.; Finin, T. Quantum-Assisted Greedy Algorithms. In Proceedings of the IGARSS 2022—2022 IEEE International Geoscience and Remote Sensing Symposium, Kuala Lumpur, Malaysia, 17–22 July 2022; pp. 4911–4914. [Google Scholar] [CrossRef]
- DeVore, R.A.; Temlyakov, V.N. Some remarks on greedy algorithms. Adv. Comput. Math. 1996, 5, 173–187. [Google Scholar] [CrossRef]
- Allawi, H.M.; Al Manaseer, W.; Al Shraideh, M. A greedy particle swarm optimization (GPSO) algorithm for testing real-world smart card applications. Int. J. Softw. Tools Technol. Transf. 2020, 22, 183–194. [Google Scholar] [CrossRef]
- Harrison, K.R.; Engelbrecht, A.P.; Ombuki-Berman, B.M. Inertia weight control strategies for particle swarm optimization. Swarm Intell. 2016, 10, 267–305. [Google Scholar] [CrossRef]
- Choudhary, S.; Sugumaran, S.; Belazi, A.; El-Latif, A.A.A. Linearly decreasing inertia weight PSO and improved weight factor-based clustering algorithm for wireless sensor networks. J. Ambient. Intell. Humaniz. Comput. 2021, 14, 6661–6679. [Google Scholar] [CrossRef]
- HEP Operator Distribucijskog Sustava. Elektrodalmacija Split; Internal Communication, Available upon Request; HEP Operator Distribucijskog Sustava: Split, Croatia, 2023. [Google Scholar]
- Jadrolinija. Tender Documentation, Popis Brodova Jadrolinija Gorivo Natječaj Splitsko Plovno Područje; Available on Request; Jadrolinija: Rijeka, Croatia, 2023. [Google Scholar]
- Jadrolinija Shipping Transport Company—Sailing Schedules, Local Lines [Online]. Available online: https://www.jadrolinija.hr/o-nama/brodovi/trajekti/trajekti-lokalnih-linija (accessed on 15 October 2022).
- Panić, I. Optimizacija Elektroenergetskog Sustava Kopnenih Priključaka za Hibridne i Električne ro-ro Putničke Brodove. Ph.D. Dissertation, University of Rijeka, Faculty of Maritime Studies, Rijeka, Croatia, 2022. [Google Scholar]
- Kumar, J.; Parthasarathy, C.; Västi, M.; Laaksonen, H.; Shafie-Khah, M.; Kauhaniemi, K. Sizing and Allocation of Battery Energy Storage Systems in Åland Islands for Large-Scale Integration of Renewables and Electric Ferry Charging Stations. Energies 2020, 13, 317. [Google Scholar] [CrossRef]
- Jiang, J.J.; Wei, W.-X.; Shao, W.-L.; Liang, Y.-F.; Qu, Y.-Y. Research on large-scale bi-level particle swarm optimization algorithm. IEEE Access 2021, 9, 56364–56375. [Google Scholar] [CrossRef]
- Lyridis, D.V.; Prousalidis, J.M.; Lekka, A.-M.; Georgiou, V.; Nakos, L. Holistic Energy Transformation of Ports: The Proteus plan. IEEE Electrif. Mag. 2023, 11, 8–17. [Google Scholar] [CrossRef]












| Parameter | Value |
|---|---|
| Number of particles | 1024 |
| Max number of iterations | 1000 |
| Global weight wg | 0.4 |
| Global weight wl | 0.3 |
Disclaimer/Publisher’s Note: The statements, opinions and data contained in all publications are solely those of the individual author(s) and contributor(s) and not of MDPI and/or the editor(s). MDPI and/or the editor(s) disclaim responsibility for any injury to people or property resulting from any ideas, methods, instructions or products referred to in the content. |
© 2024 by the authors. Licensee MDPI, Basel, Switzerland. This article is an open access article distributed under the terms and conditions of the Creative Commons Attribution (CC BY) license (https://creativecommons.org/licenses/by/4.0/).
Share and Cite
Peša, T.; Krčum, M.; Kero, G.; Šoda, J. Electric Ferry Fleet Peak Charging Power Schedule Optimization Considering the Timetable and Daily Energy Profile. Appl. Sci. 2025, 15, 235. https://doi.org/10.3390/app15010235
Peša T, Krčum M, Kero G, Šoda J. Electric Ferry Fleet Peak Charging Power Schedule Optimization Considering the Timetable and Daily Energy Profile. Applied Sciences. 2025; 15(1):235. https://doi.org/10.3390/app15010235
Chicago/Turabian StylePeša, Tomislav, Maja Krčum, Grgo Kero, and Joško Šoda. 2025. "Electric Ferry Fleet Peak Charging Power Schedule Optimization Considering the Timetable and Daily Energy Profile" Applied Sciences 15, no. 1: 235. https://doi.org/10.3390/app15010235
APA StylePeša, T., Krčum, M., Kero, G., & Šoda, J. (2025). Electric Ferry Fleet Peak Charging Power Schedule Optimization Considering the Timetable and Daily Energy Profile. Applied Sciences, 15(1), 235. https://doi.org/10.3390/app15010235

