Research on Driving Scenario Knowledge Graphs
Abstract
1. Introduction
- Proposing a more efficient method for knowledge acquisition and updating, including automated extraction and updating of knowledge from various sources to reduce manpower and time costs.
- Constructing a standardized and widely applicable knowledge graph for driving scenarios, and making it open-source.
- Validating the inference effects of different knowledge embedding models in DSKG to discover new knowledge and confirm the most effective embedding models for scene understanding.
2. Knowledge Graph
3. Methodology: DSKG Construction
3.1. Knowledge Acquisition
3.1.1. Domain Concepts
3.1.2. Domain Ontology
3.1.3. Domain Data
3.2. Construction of Ontology for Driving Scenarios
3.2.1. Definition of Classes and Their Hierarchical Structure
3.2.2. Definition of Class Attributes
3.2.3. Definition of Class Relationships
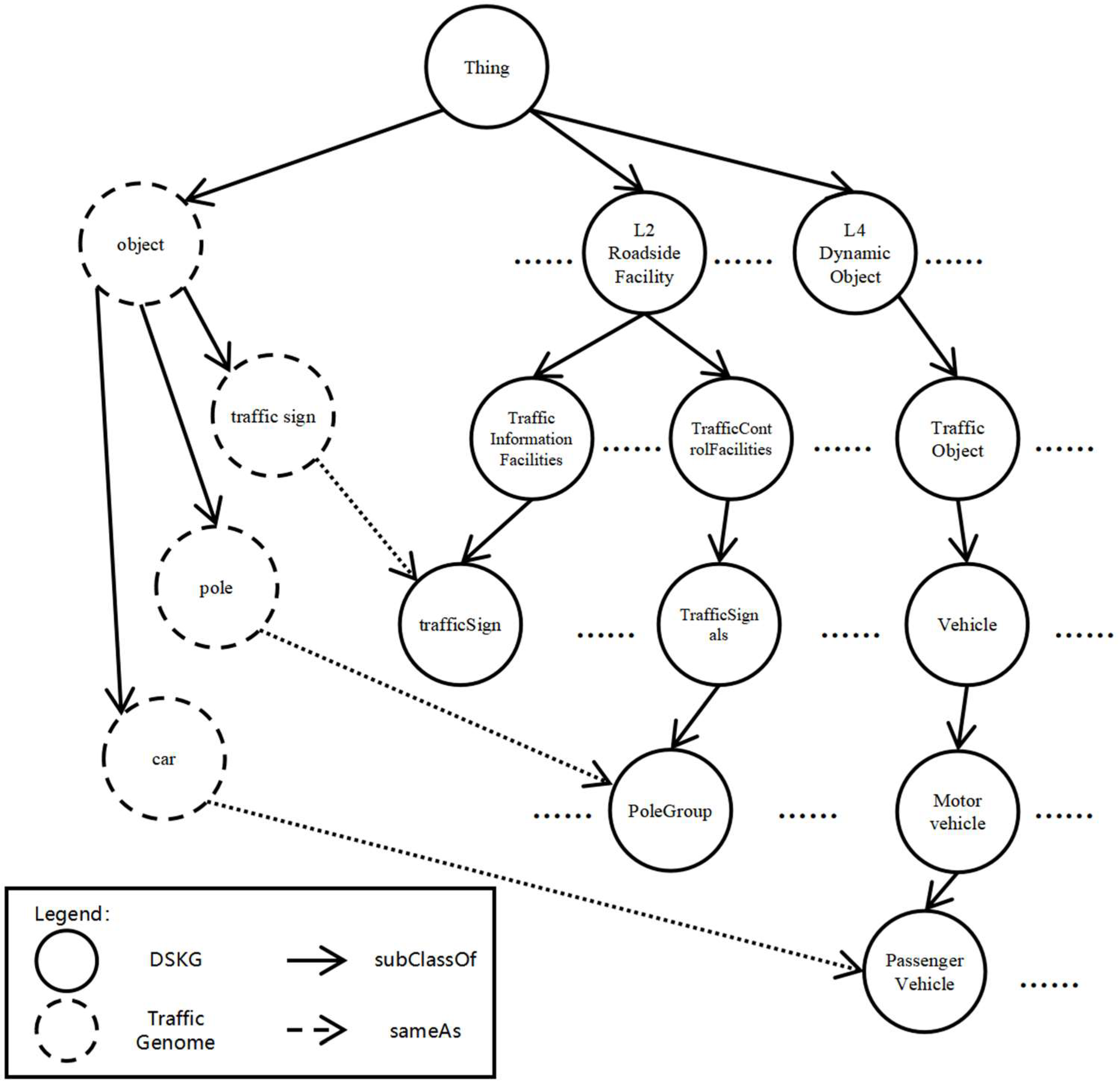
3.3. Knowledge Extraction and Fusion
3.3.1. Data Extraction
3.3.2. Knowledge Fusion
3.4. Knowledge Inference Models Based on Representation Learning
3.4.1. Model Definition
3.4.2. Model Training and Analysis
4. Conclusions
Author Contributions
Funding
Institutional Review Board Statement
Informed Consent Statement
Data Availability Statement
Conflicts of Interest
References
- ISO 21448:2022; Road Vehicles-Safety of the Intended Functionality. ISO: Geneva, Switzerland, 2022. Available online: https://www.iso.org/obp/ui#iso:std:iso:21448:ed-1:v1:en (accessed on 28 March 2024).
- National Transportation Safety Board. Collision between a Sport Utility Vehicle Operating with Partial Driving Automation and a Crash Attenuator: Mountain View, California, 23 March 2018. Available online: https://www.ntsb.gov/investigations/AccidentReports/Reports/HAR2001.pdf (accessed on 11 April 2024).
- National Transportation Safety Board. Collision between Car Operating with Partial Driving Automation and Truck-Tractor Semitrailer. Available online: https://www.ntsb.gov/investigations/AccidentReports/Reports/HAB2001.pdf (accessed on 11 April 2024).
- National Transportation Safety Board. Collision between Vehicle Controlled by Devel Opmental Automated Driving System and Pedestrian. Available online: https://www.ntsb.gov/investigations/accidentreports/reports/har1903.pdf (accessed on 11 April 2024).
- Wickramarachchi, R.; Henson, C.; Sheth, A. CLUE-AD: A context-based method for labeling unobserved entities in autonomous driving data. Proc. AAAI Conf. Artif. Intell. 2023, 37, 16491–16493. [Google Scholar] [CrossRef]
- Wickramarachchi, R.; Henson, C.; Sheth, A. An evaluation of knowledge graph embeddings for autonomous driving data: Experience and practice. arXiv 2020, arXiv:2003.00344. [Google Scholar]
- Wickramarachchi, R.; Henson, C.; Sheth, A. Knowledge-based entity prediction for improved machine perception in autonomous systems. IEEE Intell. Syst. 2022, 37, 42–49. [Google Scholar] [CrossRef]
- Singhal, A. Introducing the Knowledge Graph: Things, Not Strings. Available online: https://blog.google/products/search/introducing-knowledge-graph-things-not/ (accessed on 28 March 2024).
- Cai, S.; Ma, Q.; Hou, Y.; Zeng, G. Knowledge Graph Multi-Hop Question Answering Based on Dependent Syntactic Semantic Augmented Graph Networks. Electronics 2024, 13, 1436. [Google Scholar] [CrossRef]
- Li, D.; Lu, Y.; Wu, J.; Zhou, W.; Zeng, G. Causal Reinforcement Learning for Knowledge Graph Reasoning. Appl. Sci. 2024, 14, 2498. [Google Scholar] [CrossRef]
- Meng, X.; Jing, B.; Wang, S.; Pan, J.; Huang, Y.; Jiao, X. Fault Knowledge Graph Construction and Platform Development for Aircraft PHM. Sensors 2024, 24, 231. [Google Scholar] [CrossRef] [PubMed]
- Wang, Q.; Mao, Z.; Wang, B.; Guo, L. Knowledge Graph Embedding: A Survey of Approaches and Applications. IEEE Trans. Knowl. Data Eng. 2017, 29, 2724–2743. [Google Scholar] [CrossRef]
- Paulheim, H. Knowledge graph refinement: A survey of approaches and evaluation methods. Semant. Web 2016, 8, 489–508. [Google Scholar] [CrossRef]
- Geyer, S.; Baltzer, M.; Franz, B.; Hakuli, S.; Kauer, M.; Kienle, M.; Meier, S.; Weißgerber, T.; Bengler, K.; Bruder, R.; et al. Concept and development of a unified ontology for generating test and use—Case catalogues for assisted and automated vehicle guidance. IET Intell. Transp. Syst. 2014, 8, 183–189. [Google Scholar] [CrossRef]
- Schuldt, F.; Saust, F.; Lichte, B.; Maurer, M.; Scholz, S. Effiziente systematische Testgenerierung für Fahrerassistenzsysteme in virtuellen Umgebungen. Autom. Assist. Eingebettete Syst. Transp. 2013, 4, 1–7. [Google Scholar]
- Schuldt, F. Ein Beitrag für den Methodischen Test von Automatisierten Fahrfunktionen mit Hilfe von Virtuellen Umgebungen. Ph.D. Thesis, Technische Universitat Braunschweig, Braunschweig, Germany, 2017. [Google Scholar]
- PEGASUS. The PEGASUS Method. Available online: https://www.pegasusprojekt.de/en/pegasus-method (accessed on 28 March 2024).
- Bagschik, G.; Menzel, T.; Maurer, M. Ontology based scene creation for the development of automated vehicles. In Proceedings of the 2018 IEEE Intelligent Vehicles Symposium (IV), Changshu, China, 26–30 June 2018; pp. 1813–1820. [Google Scholar]
- Bock, J.; Krajewski, R.; Eckstein, L.; Klimke, J.; Sauerbier, J.; Zlocki, A. Data basis for scenario-based validation of HAD on highways. In Proceedings of the 27th Aachen Colloquium Automobile and Engine Technology, Aachen, Germany, 8–10 October 2018; pp. 8–10. [Google Scholar]
- Bagschik, G.; Menzel, T.; Körner, C.; Maurer, M. Wissensbasierte szenariengenerierung für betriebsszenarien auf deutschen autobahnen. Workshop Fahrerassistenzsyst. Autom. Fahr. 2018, 12, 12. [Google Scholar]
- Weber, H.; Bock, J.; Klimke, J.; Roesener, C.; Hiller, J.; Krajewski, R.; Zlocki, A.; Eckstein, L. A framework for definition of logical scenarios for safety assurance of automated driving. Traffic Inj. Prev. 2019, 20, 65–70. [Google Scholar] [CrossRef] [PubMed]
- Scholtes, M.; Westhofen, L.; Turner, L.R.; Lotto, K.; Schuldes, M.; Weber, H.; Wagener, N.; Neurohr, C.; Bollmann, M.H.; Kortke, F.; et al. 6-layer model for a structured description and categorization of urban traffic and environment. IEEE Access 2021, 9, 59131–59147. [Google Scholar] [CrossRef]
- Report on Advanced Technology Research of Functional Safety for Intelligent Connected Vehicles. Available online: http://www.caicv.org.cn/index.php/material?cid=38 (accessed on 28 March 2024).
- Menzel, T.; Bagschik, G.; Isensee, L.; Schomburg, A.; Maurer, M. From functional to logical scenarios: Detailing a keyword-based scenario description for execution in a simulation environment. In Proceedings of the 2019 IEEE Intelligent Vehicles Symposium (IV), Paris, France, 9–12 June 2019; pp. 2383–2390. [Google Scholar]
- Tahir, Z.; Alexander, R. Intersection focused situation coverage-based verification and validation framework for autonomous vehicles implemented in Carla. In International Conference on Modelling and Simulation for Autonomous Systems, Proceedings of the 8th International Conference, MESAS 2021, Virtual, 13–14 October 2021; Springer: Cham, Switzerland, 2021; pp. 191–212. [Google Scholar]
- Herrmann, M.; Witt, C.; Lake, L.; Guneshka, S.; Heinzemann, C.; Bonarens, F.; Feifel, P.; Funke, S. Using ontologies for dataset engineering in automotive AI applications. In Proceedings of the 2022 Design, Automation & Test in Europe Conference & Exhibition (DATE), Antwerp, Belgium, 14–23 March 2022; pp. 526–531. [Google Scholar]
- ASAM. OpenXOntology. Available online: https://www.asam.net/standards/asam-openxontology/ (accessed on 28 March 2024).
- Bogdoll, D.; Guneshka, S.; Zöllner, J.M. One ontology to rule them all: Corner case scenarios for autonomous driving. In European Conference on Computer Vision, Proceedings of the Computer Vision-ECCV 2022 Workshops, Tel Aviv, Israel, 23–27 October 2022; Springer: Cham, Switzerland, 2022; pp. 409–425. [Google Scholar]
- Westhofen, L.; Neurohr, C.; Butz, M.; Scholtes, M.; Schuldes, M. Using ontologies for the formalization and recognition of criticality for automated driving. IEEE Open J. Intell. Transp. Syst. 2022, 3, 519–538. [Google Scholar] [CrossRef]
- Geiger, A.; Lenz, P.; Stiller, C.; Urtasun, R. Vision meets robotics: The kitti dataset. Int. J. Robot. Res. 2013, 32, 1231–1237. [Google Scholar] [CrossRef]
- Yu, F.; Chen, H.; Wang, X.; Xian, W.; Chen, Y.; Liu, F.; Madhavan, V.; Darrell, T. Bdd100k: A diverse driving dataset for heterogeneous multitask learning. In Proceedings of the IEEE/CVF Conference on Computer Vision and Pattern Recognition, Seattle, WA, USA, 13–19 June 2020; pp. 2636–2645. [Google Scholar]
- Caesar, H.; Bankiti, V.; Lang, A.H.; Vora, S.; Liong, V.E.; Xu, Q.; Krishnan, A.; Pan, Y.; Baldan, G.; Beijbom, O. Nuscenes: A multimodal dataset for autonomous driving. In Proceedings of the IEEE/CVF Conference on Computer Vision and Pattern Recognition, Seattle, WA, USA, 13–19 June 2020; pp. 11621–11631. [Google Scholar]
- Sun, P.; Kretzschmar, H.; Dotiwalla, X.; Chouard, A.; Patnaik, V.; Tsui, P.; Guo, J.; Zhou, Y.; Chai, Y.; Caine, B.; et al. Scalability in perception for autonomous driving: Waymo open dataset. In Proceedings of the IEEE/CVF Conference on Computer Vision and Pattern Recognition, Seattle, WA, USA, 13–19 June 2020; pp. 2446–2454. [Google Scholar]
- Geyer, J.; Kassahun, Y.; Mahmudi, M.; Ricou, X.; Durgesh, R.; Chung, A.S.; Hauswald, L.; Pham, V.H.; Mühlegg, M.; Dorn, S.; et al. A2d2: Audi autonomous driving dataset. arXiv 2020, arXiv:2004.06320. [Google Scholar]
- Xiao, P.; Shao, Z.; Hao, S.; Zhang, Z.; Chai, X.; Jiao, J.; Li, Z.; Wu, J.; Sun, K.; Jiang, K.; et al. Pandaset: Advanced sensor suite dataset for autonomous driving. In Proceedings of the 2021 IEEE International Intelligent Transportation Systems Conference (ITSC), Indianapolis, IN, USA, 19–22 September 2021; pp. 3095–3101. [Google Scholar]
- Zhang, Z.; Zhang, C.; Niu, Z.; Wang, L.; Liu, Y. Geneannotator: A semi-automatic annotation tool for visual scene graph. arXiv 2021, arXiv:2109.02226. [Google Scholar]
- Jia, M.; Zhang, Y.; Pan, T.; Wu, W.; Su, F. Ontology Modeling of Marine Environmental Disaster Chain for Internet Information Extraction: A Case Study on Typhoon Disaster. J. Geo-Inf. Sci. 2020, 22, 2289–2303. [Google Scholar]
- Ghosh, S.S.; Chatterjee, S.K. A knowledge organization framework for influencing tourism-centered place-making. J. Doc. 2022, 78, 157–176. [Google Scholar] [CrossRef]
- Bordes, A.; Usunier, N.; Garcia-Duran, A.; Weston, J.; Yakhnenko, O. Translating Embeddings for Modeling Multi-relational Data. In Proceedings of the Neural Information Processing Systems, Lake Tahoe, NV, USA, 5–10 December 2013; pp. 5–8. [Google Scholar]
- Trouillon, T.; Welbl, J.; Riedel, S.; Gaussier, É.; Bouchard, G. Complex embeddings for simple link prediction. In Proceedings of the International Conference on Machine Learning, New York, NY, USA, 20–22 June 2016; Volume 48, pp. 2071–2080. [Google Scholar]
- Yang, B.; Yih, W.; He, X.; Gao, J.; Deng, L. Embedding Entities and Relations for Learning and Inference in Knowledge Bases. arXiv 2014, arXiv:1412.6575. [Google Scholar]
- Sun, Z.; Deng, Z.H.; Nie, J.Y.; Tang, J. RotatE: Knowledge Graph Embedding by Relational Rotation in Complex Space. arXiv 2018, arXiv:1902.10197. [Google Scholar]









| Authors | Year | Scene Category | Open Status |
|---|---|---|---|
| Bagschik et al. [24] | 2018 | Highway | - |
| Menzel et al. [25] | 2019 | Highway | - |
| Tahir et al. [26] | 2022 | Urban | - |
| Hermann et al. [27] | 2022 | Urban | - |
| ASAM [28] | 2022 | Full scene | √ |
| Bogdoll et al. [29] | 2022 | Full scene | √ |
| Westhofen et al. [30] | 2022 | Urban | √ |
| Dataset | Year | Number of Concept Classes | Number of Attributes or Relationships |
|---|---|---|---|
| KITTI [30] | 2013 | 5 | - |
| BDD100K [31] | 2018 | 40 | - |
| NuScenes [32] | 2019 | 23 | 5 |
| A2D2 [33] | 2019 | 52 | - |
| Waymo [34] | 2020 | 4 | - |
| PandaSet [35] | 2020 | 37 | 13 |
| Traffic Genome [36] | 2021 | 34 | 51 |
| Classes | Attributes |
|---|---|
| Lane | Length, width, direction, type, speed limit, etc. |
| Traffic markings | Type, color, width, length, shape, maintenance status, etc. |
| Vehicle | Type, brand, color, driving status, etc. |
| Person | Age group, gender, activity status, etc. |
| Object | Type, size, color, material, shape, mobility, etc. |
| Relationship Category | Meaning | Examples |
|---|---|---|
| Spatial Relationship | Describes the topological, directional, and metric relationships between concept classes. | The position dependency between lanes, road irregularities, and roadside facilities. |
| The positional relationship between the driving direction of the vehicle and dynamic objects such as vehicles and pedestrians. | ||
| The relative distance between the vehicle and roadside facilities, dynamic objects, and other elements. | ||
| Temporal Relationship | Describes the geometric topology information of time points or timelines between concept classes. | Whether the vehicle passes through the intersection during the green light phase of the traffic signal. |
| Changes in environmental conditions over time during vehicle travel. | ||
| The duration of vehicle parking in temporary parking areas. | ||
| Semantic Relationship | Describes the traffic connections between concept classes to express accessibility or restrictions, subject to constraints of time and space. | The restricted access rules for the tidal lane at different times. |
| The relationship between people and vehicles in terms of driving or being driven. |
| Model | Learning Rate | Hidden Layer | Margin | Batch_Size |
|---|---|---|---|---|
| TransE | 0.001 | 50/256/512 | 0.9 | 20,000 |
| Complex | 0.001 | 50/256/512 | None | 20,000 |
| Distmult | 0.001 | 50/256/512 | 0.9 | 20,000 |
| Rotate | 0.001 | 50/256/512 | 1.0 | 20,000 |
| Model (Optimal Hidden Layer) | MR | MRR | Hits@10 | Hits@3 | Hits@1 |
|---|---|---|---|---|---|
| Transe (256) | 9.18 | 41.67% | 59.79% | 42.82% | 32.47% |
| Complex (50) | 8.51 | 42.01% | 56.43% | 42.98% | 33.77% |
| Distmult (256) | 7.01 | 46.09% | 65.91% | 46.92% | 36.29% |
| Rotate (50) | 4.99 | 45.68% | 76.54% | 52.17% | 32.51% |
Disclaimer/Publisher’s Note: The statements, opinions and data contained in all publications are solely those of the individual author(s) and contributor(s) and not of MDPI and/or the editor(s). MDPI and/or the editor(s) disclaim responsibility for any injury to people or property resulting from any ideas, methods, instructions or products referred to in the content. |
© 2024 by the authors. Licensee MDPI, Basel, Switzerland. This article is an open access article distributed under the terms and conditions of the Creative Commons Attribution (CC BY) license (https://creativecommons.org/licenses/by/4.0/).
Share and Cite
Zhang, C.; Hong, L.; Wang, D.; Liu, X.; Yang, J.; Lin, Y. Research on Driving Scenario Knowledge Graphs. Appl. Sci. 2024, 14, 3804. https://doi.org/10.3390/app14093804
Zhang C, Hong L, Wang D, Liu X, Yang J, Lin Y. Research on Driving Scenario Knowledge Graphs. Applied Sciences. 2024; 14(9):3804. https://doi.org/10.3390/app14093804
Chicago/Turabian StyleZhang, Ce, Liang Hong, Dan Wang, Xinchao Liu, Jinzhe Yang, and Yier Lin. 2024. "Research on Driving Scenario Knowledge Graphs" Applied Sciences 14, no. 9: 3804. https://doi.org/10.3390/app14093804
APA StyleZhang, C., Hong, L., Wang, D., Liu, X., Yang, J., & Lin, Y. (2024). Research on Driving Scenario Knowledge Graphs. Applied Sciences, 14(9), 3804. https://doi.org/10.3390/app14093804
