Unemployment Rate Prediction Using a Hybrid Model of Recurrent Neural Networks and Genetic Algorithms
Abstract
1. Introduction
2. Related Works
3. Methodology
3.1. Materials and Methods
3.2. Data Collection
3.3. Data Preprocessing
3.4. Determine Significant Variables
3.5. Build Prediction Methods
3.5.1. Bidirectional LSTM (BiLSTM)
3.5.2. Gated Recurrent Unit (GRU)
3.5.3. A Hybrid Intelligence of LSTM and the Genetic Algorithm (GA)
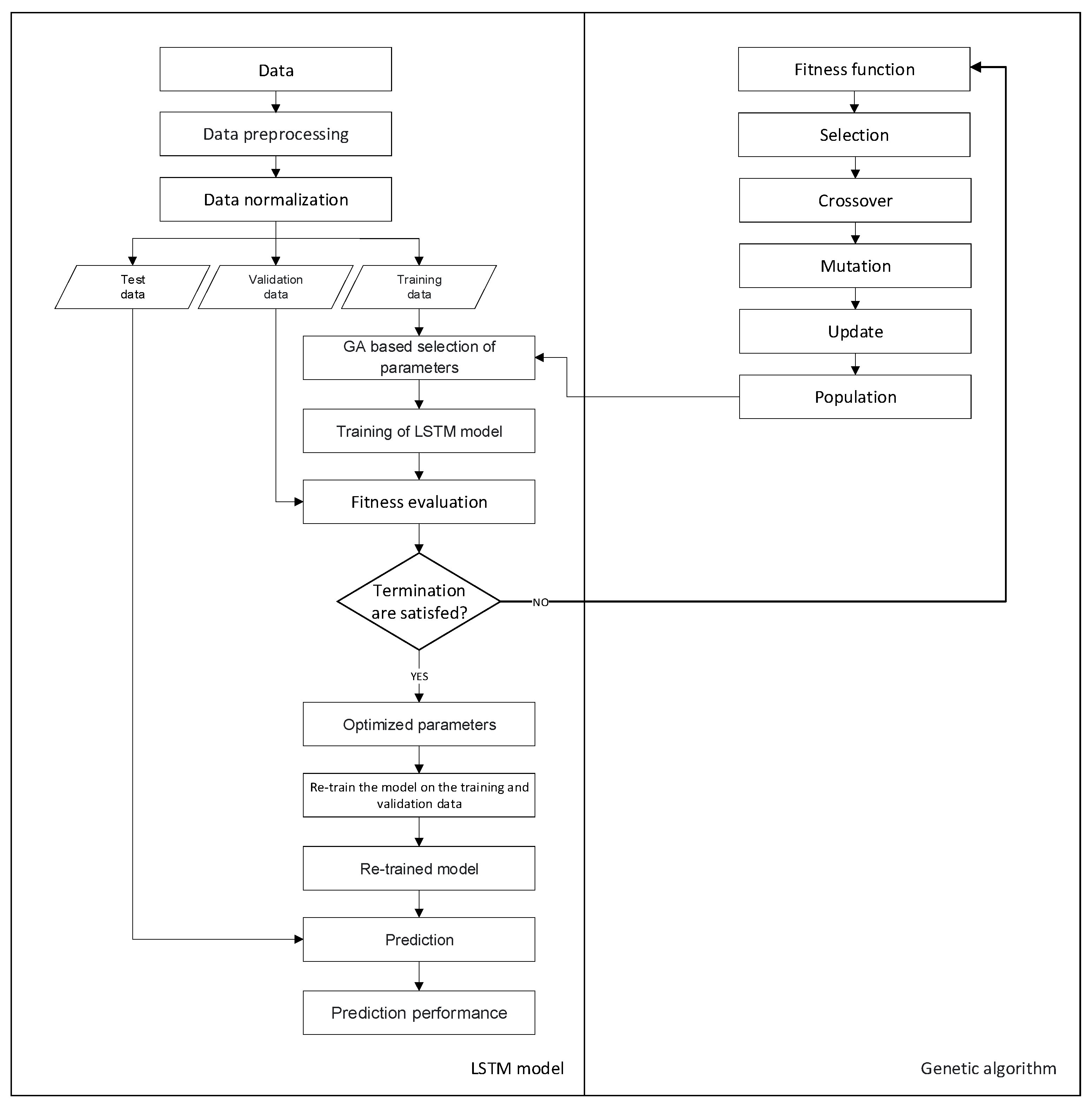
- Import the libraries and modules necessary for prediction. This includes libraries for manipulating data (NumPy, Pandas, and Scikit-learn), plotting data (Matplotlib), neural networks (Keras), and genetic algorithms (DEAP), as well as extra libraries for manipulating bit structures (Bitstring) and generating random binary values using the Bernoulli distribution (SciPy).
- Import the time series data; the time series will be used for model training and evaluation. The unemployment data are expressed in a comma-separated value (CSV) format.
- Prepare the data set; the data are divided into sequences of specified length (window size), which will be used as input for the LSTM neural network. In addition, the corresponding input and output data are prepared.
- Define the training and evaluation function “train_evaluate” that creates and trains the LSTM neural network for a given individual of the genetic algorithm. This function returns the training accuracy using the RMSE metric on a validation set.
- Define the structure of the genetic algorithm; the DEAP library is used to define the structure of the genetic algorithm. Characteristics of individuals are defined, such as gene size, population, crossover, mutation and selection operations, and the fitness evaluation function of each individual in the population.
- Run the genetic algorithm to evolve the population over several generations. During each generation, individuals are crossed, mutated, and selected for fitness.
- Select the best individual from the last generation as the best solution found by the genetic algorithm. The optimal parameters of this individual are specified (number of windows and number of units of the LSTM model) by setting the values in the variables “window_size_bits” and “num_units_bits”.
- Use the best solution found to build and train the LSTM neural network with the optimal parameters. The model is trained using the training data set, and its performance is evaluated using the test data set. During training, the cross-validation technique is used, where 10% of the training data is reserved as a validation set. This process allows model performance to be monitored on unseen data while tuning hyperparameters to avoid overfitting and improve model generalization.
- Finally, the results obtained by the model are graphed. The model predictions are compared with the actual values of the time series.
3.6. Performance Evaluation of Methods
4. Results
- (a)
- As shown in Table 4, machine learning models can establish unemployment prediction models with reasonable results according to MAPE values. However, GA-LSTM performs better than BiLSTM and GRU. For MSE, the best result of GA-LSTM is 0.052, while the results of BiLSTM and GRU are 0.130 and 0.072, respectively. Meanwhile, for MAE, the best result of GA-LSTM is 0.200, while for BiLSTM and GRU, the best results are 0.291 and 0.220, respectively. For MAPE, GA-LSTM is also better. Furthermore, when the NHL is 2, the results are always better in the GRU model compared to BiLSTM.
- (b)
- The performance of GA-LSTM is better in MSE, MAE, and MAPE metrics; GRU, with two hidden layers, is the next model that presents the best predicted results.
- (c)
- The features selected in the study for GA-LSTM and the individual BiLSTM and GRU models achieved a good result.
- (d)
- The proposed GA-LSTM works well with the configurations (1, 12, 3) for the number of hidden layers, units, and windows, respectively.
5. Discussion
6. Conclusions
Author Contributions
Funding
Institutional Review Board Statement
Informed Consent Statement
Data Availability Statement
Conflicts of Interest
Abbreviations
| RNN | Recurrent neural networks |
| LSTM | Long short-term memory |
| GA | Genetic algorithm |
| GA-LSTM | GA with long short-term memory |
| BiLSTM | Bidirectional LSTM |
| GRU | Gated recurrent units |
| GI | Google index |
| NN | Neural network |
| SVR | Support vector regressions |
| EU-LFS | European Union Labor Force Survey |
| SARIMA | Seasonal autoregressive integrated moving average |
| SETAR | Self-exciting threshold autoregressive |
| ETS | Error, trend, seasonal |
| NNAR | Neural network autoregression |
| RMSE | Root mean squared error |
| MAE | Mean absolute error |
| MAPE | Mean absolute percentage error |
| BMA-PAR | Bayesian model averaging with periodic autoregressive |
| SARMA | Seasonal autoregressive moving average |
| PMEANS | Seasonal (or periodic) MEANS |
| BPAR | Bayesian PAR |
| VAR | Vector autoregressive |
| SVAR | Spatial VAR |
| NN | Neural network |
| NNS | Neural network seasonal |
| SpVAR | Spatial vector autoregressions |
| SpNN | Spatial neural network |
| SpANN | Spatial artificial neural network |
| FARIMA | Fractional autoregressive integrated moving Average |
| FARIMA-GARCH | FARIMA with generalized autoregressive conditional heteroskedasticity |
| ANN | Artificial neural network |
| SVM | Support vector machine |
| MARS | Multivariate adaptive regression splines |
| ARMA | Autoregressive moving average |
| BIC | Bayesian information criterion |
| FTS | Fuzzy time series |
| NMSE | Normalized mean square error |
| ARIMA | Autoregressive integrated moving average |
| ARNN | Autoregressive neural network |
| ARIMA-SVM | ARIMA with support vector machine |
| ARIMA-ANN | ARIMA with artificial neural network |
| ARIMA-ARNN | ARIMA with autoregressive neural network |
| PSO | Particle swarm optimization |
| ARMAX-GARCHX | Stochastic linear autoregressive moving average with exogenous variable with GARCHX |
| GARCH | Generalized autoregressive conditional heteroskedasticity |
| GARCHX | Generalized autoregressive conditional heteroscedasticity with exogenous variable |
| AIC | Akaike information criterion |
| HQ | Hannan and Quinn |
| ARMAX-GARCH | Stochastic linear autoregressive moving average with exogenous variable with GARCH |
| ACF | Autocorrelation Function |
| PACF | Partial autocorrelation function |
| LSTM-GRU | Long short-term memory with gated recurrent unit |
| GAs | Genetic algorithms |
| MSE | Mean squared error |
| GDP | Gross domestic product |
| GFCF | Gross fixed capital formation |
| IQR | Interquartile range |
| CPI | Consumer price index |
| EA | Evolutionary algorithms |
| ML | Machine learning |
References
- Li, Z.; Xu, W.; Zhang, L.; Lau, R.Y.K. An Ontology-Based Web Mining Method for Unemployment Rate Prediction. Decis. Support Syst. 2014, 66, 114–122. [Google Scholar] [CrossRef]
- Chakraborty, T.; Chakraborty, A.K.; Biswas, M.; Banerjee, S.; Bhattacharya, S. Unemployment Rate Forecasting: A Hybrid Approach. Comput. Econ. 2021, 57, 183–201. [Google Scholar] [CrossRef]
- Davidescu, A.A.; Apostu, S.-A.; Paul, A. Comparative Analysis of Different Univariate Forecasting Methods in Modelling and Predicting the Romanian Unemployment Rate for the Period 2021–2022. Entropy 2021, 23, 325. [Google Scholar] [CrossRef] [PubMed]
- Deng, W.; Wang, G.; Zhang, X.; Xu, J.; Li, G. A Multi-Granularity Combined Prediction Model Based on Fuzzy Trend Forecasting and Particle Swarm Techniques. Neurocomputing 2016, 173, 1671–1682. [Google Scholar] [CrossRef]
- Katris, C. Prediction of Unemployment Rates with Time Series and Machine Learning Techniques. Comput. Econ. 2020, 55, 673–706. [Google Scholar] [CrossRef]
- Bokanyi, E.; Labszki, Z.; Vattay, G. Prediction of Employment and Unemployment Rates from Twitter Daily Rhythms in the US. Epj Data Sci. 2017, 6, 14. [Google Scholar] [CrossRef]
- Ryu, P.-M. Predicting the Unemployment Rate Using Social Media Analysis. J. Inf. Process. Syst. 2018, 14, 904–915. [Google Scholar] [CrossRef]
- Vicente, M.R.; López-Menéndez, A.J.; Pérez, R. Forecasting Unemployment with Internet Search Data: Does It Help to Improve Predictions When Job Destruction Is Skyrocketing? Technol. Forecast. Soc. Chang. 2015, 92, 132–139. [Google Scholar] [CrossRef]
- Pavlicek, J.; Kristoufek, L. Nowcasting Unemployment Rates with Google Searches: Evidence from the Visegrad Group Countries. PLoS ONE 2015, 10, e0127084. [Google Scholar] [CrossRef]
- D’Amuri, F.; Marcucci, J. The Predictive Power of Google Searches in Forecasting US Unemployment. Int. J. Forecast. 2017, 33, 801–816. [Google Scholar] [CrossRef]
- Xu, W.; Li, Z.; Cheng, C.; Zheng, T. Data Mining for Unemployment Rate Prediction Using Search Engine Query Data. Serv. Oriented Comput. Appl. 2013, 7, 33–42. [Google Scholar] [CrossRef]
- Smith, P. Google’s MIDAS Touch: Predicting UK Unemployment with Internet Search Data. J. Forecast. 2016, 35, 263–284. [Google Scholar] [CrossRef]
- Mihaela, S. Improving Unemployment Rate Forecasts at Regional Level in Romania Using Google Trends. Technol. Forecast. Soc. Chang. 2020, 155, 120026. [Google Scholar] [CrossRef]
- Dilmaghani, M. Workopolis or The Pirate Bay: What Does Google Trends Say about the Unemployment Rate? J. Econ. Stud. 2019, 46, 422–445. [Google Scholar] [CrossRef]
- Vosseler, A.; Weber, E. Forecasting Seasonal Time Series Data: A Bayesian Model Averaging Approach. Comput. Stat. 2018, 33, 1733–1765. [Google Scholar] [CrossRef]
- Wozniak, M. Forecasting the Unemployment Rate over Districts with the Use of Distinct Methods. Stud. Nonlinear Dyn. Econom. 2020, 24, 20160115. [Google Scholar] [CrossRef]
- Ramli, N.; Ab Mutalib, S.M.; Mohamad, D. Fuzzy Time Series Forecasting Model with Natural Partitioning Length Approach for Predicting the Unemployment Rate under Different Degree of Confidence. In Proceedings of the 24th National Symposium on Mathematical Sciences (sksm24): Mathematical Sciences Exploration for the Universal Preservation; Salleh, Z., Hasni, R., Rudrusamy, G., Lola, M.S., Salleh, H., Rahim, H.A., AbdJalil, M., Eds.; American Institute of Physics: Melville, NY, USA, 2017; Volume 1870, p. 040026. [Google Scholar]
- Olmedo, E. Forecasting Spanish Unemployment Using Near Neighbour and Neural Net Techniques. Comput. Econ. 2014, 43, 183–197. [Google Scholar] [CrossRef]
- Ahmmed Mohammed, F. Applying Hybrid Time Series Models for Modeling Bivariate Time Series Data with Different Distributions for Forecasting Unemployment Rate in the USA. J. Mech. Contin. Math. Sci. 2019, 14. [Google Scholar] [CrossRef]
- Shi, L.; Khan, Y.A.; Tian, M.-W. COVID-19 Pandemic and Unemployment Rate Prediction for Developing Countries of Asia: A Hybrid Approach. PLoS ONE 2022, 17, e0275422. [Google Scholar] [CrossRef]
- Yurtsever, M. Unemployment Rate Forecasting: LSTM-GRU Hybrid Approach. J. Labour Mark. Res. 2023, 57, 18. [Google Scholar] [CrossRef]
- Ahmad, M.; Khan, Y.A.; Jiang, C.; Kazmi, S.J.H.; Abbas, S.Z. The Impact of COVID-19 on Unemployment Rate: An Intelligent Based Unemployment Rate Prediction in Selected Countries of Europe. Int. J. Financ. Econ. 2023, 28, 528–543. [Google Scholar] [CrossRef]
- Katoch, S.; Chauhan, S.S.; Kumar, V. A Review on Genetic Algorithm: Past, Present, and Future. Multimed. Tools Appl. 2021, 80, 8091–8126. [Google Scholar] [CrossRef] [PubMed]
- Tatarczak, A.; Boichuk, O. The Multivariate Techniques in Evaluation of Unemployment Analysis of Polish Regions. Oeconomia Copernic. 2018, 9, 361–380. [Google Scholar] [CrossRef]
- Zou, H.F.; Xia, G.P.; Yang, F.T.; Wang, H.Y. An Investigation and Comparison of Artificial Neural Network and Time Series Models for Chinese Food Grain Price Forecasting. Neurocomputing 2007, 70, 2913–2923. [Google Scholar] [CrossRef]
- Cheng, Y.; Hai, T.; Zheng, Y.; Li, B. Prediction Model of the Unemployment Rate for Nanyang in Henan Province Based on BP Neural Network. In Proceedings of the 13th International Conference on Natural Computation, Fuzzy Systems and Knowledge Discovery (icnc-Fskd); Liu, Y., Zhao, L., Cai, G., Xiao, G., Li, K.L., Wang, L., Eds.; IEEE: New York, NY, USA, 2017; pp. 1023–1027. [Google Scholar]
- Miskolczi, M.; Langhamrova, J.; Fiala, T. Unemployment and Gdp. In Proceedings of the International Days of Statistics and Economics; Loster, T., Pavelka, T., Eds.; Melandrium: Slany, Czech Republic, 2011; pp. 407–415. [Google Scholar]
- Siami-Namini, S.; Tavakoli, N.; Namin, A.S. The Performance of LSTM and BiLSTM in Forecasting Time Series. In Proceedings of the 2019 IEEE International Conference on Big Data (Big Data), Los Angeles, CA, USA, 9–12 December 2019; pp. 3285–3292. [Google Scholar]
- Cui, Z.; Ke, R.; Pu, Z.; Wang, Y. Deep Bidirectional and Unidirectional LSTM Recurrent Neural Network for Network-Wide Traffic Speed Prediction. arXiv 2019, arXiv:1801.02143v2. [Google Scholar] [CrossRef]
- Zarzycki, K.; Ławryńczuk, M. Advanced Predictive Control for GRU and LSTM Networks. Inf. Sci. 2022, 616, 229–254. [Google Scholar] [CrossRef]
- Rouhi Ardeshiri, R.; Ma, C. Multivariate Gated Recurrent Unit for Battery Remaining Useful Life Prediction: A Deep Learning Approach. Int. J. Energy Res. 2021, 45, 16633–16648. [Google Scholar] [CrossRef]
- Lugo Reyes, S.O. Chapter 21—Artificial Intelligence in Precision Health: Systems in Practice. In Artificial Intelligence in Precision Health; Barh, D., Ed.; Academic Press: Cambridge, MA, USA, 2020; pp. 499–519. ISBN 978-0-12-817133-2. [Google Scholar]
- Whitley, D. A Genetic Algorithm Tutorial. Stat. Comput. 1994, 4, 65–85. [Google Scholar] [CrossRef]
- Kim, K.; Han, I. Genetic Algorithms Approach to Feature Discretization in Artificial Neural Networks for the Prediction of Stock Price Index. Expert Syst. Appl. 2000, 19, 125–132. [Google Scholar] [CrossRef]
- Kingma, D.P.; Ba, J. Adam: A Method for Stochastic Optimization. arXiv 2017, arXiv:1412.6980. [Google Scholar] [CrossRef]
- Stajkowski, S.; Kumar, D.; Samui, P.; Bonakdari, H.; Gharabaghi, B. Genetic-Algorithm-Optimized Sequential Model for Water Temperature Prediction. Sustainability 2020, 12, 5374. [Google Scholar] [CrossRef]
- Thi Kieu Tran, T.; Lee, T.; Shin, J.-Y.; Kim, J.-S.; Kamruzzaman, M. Deep Learning-Based Maximum Temperature Forecasting Assisted with Meta-Learning for Hyperparameter Optimization. Atmosphere 2020, 11, 487. [Google Scholar] [CrossRef]
- Kara, A. Multi-Step Influenza Outbreak Forecasting Using Deep LSTM Network and Genetic Algorithm. Expert Syst. Appl. 2021, 180, 115153. [Google Scholar] [CrossRef]
- Chung, H.; Shin, K. Genetic Algorithm-Optimized Long Short-Term Memory Network for Stock Market Prediction. Sustainability 2018, 10, 3765. [Google Scholar] [CrossRef]
- Tello, R.; Crewson, P.E. Hypothesis Testing II: Means. Radiology 2003, 227, 1–4. [Google Scholar] [CrossRef] [PubMed]
- De Myttenaere, A.; Golden, B.; Le Grand, B.; Rossi, F. Mean Absolute Percentage Error for Regression Models. Neurocomputing 2016, 192, 38–48. [Google Scholar] [CrossRef]
- Chicco, D.; Warrens, M.J.; Jurman, G. The Coefficient of Determination R-Squared Is More Informative than SMAPE, MAE, MAPE, MSE and RMSE in Regression Analysis Evaluation. PeerJ Comput. Sci. 2021, 7, e623. [Google Scholar] [CrossRef] [PubMed]
- Alvarellos, A.; Figuero, A.; Sande, J.; Peña, E.; Rabuñal, J. Deep Learning Based Ship Movement Prediction System Architecture. In Proceedings of the Advances in Computational Intelligence; Rojas, I., Joya, G., Catala, A., Eds.; Springer International Publishing: Cham, Switzerland, 2019; pp. 844–855. [Google Scholar]
- Mateus, B.C.; Mendes, M.; Farinha, J.T.; Assis, R.; Cardoso, A.M. Comparing LSTM and GRU Models to Predict the Condition of a Pulp Paper Press. Energies 2021, 14, 6958. [Google Scholar] [CrossRef]
- Qazi, A.; Fayaz, H.; Wadi, A.; Raj, R.G.; Rahim, N.A.; Khan, W.A. The Artificial Neural Network for Solar Radiation Prediction and Designing Solar Systems: A Systematic Literature Review. J. Clean. Prod. 2015, 104, 1–12. [Google Scholar] [CrossRef]
- Pirani, M.; Thakkar, P.; Jivrani, P.; Bohara, M.H.; Garg, D. A Comparative Analysis of ARIMA, GRU, LSTM and BiLSTM on Financial Time Series Forecasting. In Proceedings of the IEEE International Conference on Distributed Computing and Electrical Circuits and Electronics (ICDCECE), Ballari, India, 23–24 April 2022; pp. 1–6. [Google Scholar]
- Shenfield, A.; Howarth, M. A Novel Deep Learning Model for the Detection and Identification of Rolling Element-Bearing Faults. Sensors 2020, 20, 5112. [Google Scholar] [CrossRef]





| No. | Authors | Investigation Work | Design of the Proposed Model | Metrics + Performance Parameters |
|---|---|---|---|---|
| 1 | Davidescu A. et al. [3] | Comparative Analysis of Different Univariate Forecasting Methods in Modeling and Predicting the Romanian Unemployment Rate for the Period 2021–2022 | SARIMA, SETAR, Holt–Winters, ETS, and NNAR (a proposal is not defined). | In-sample forecasting performance of models Holt–Winters Multiplicative Romania: RMSE: 0.2771, MAE: 0.2086, MAPE: 3.0368 Out-of-sample forecasting performance of models NNAR Romania: RMSE: 0.5979, MAE: 0.5508 SARIMA MAPE: 13.37031 |
| 2 | Vosseler A. and Weber E. [15] | Forecasting seasonal time series data: a Bayesian model-averaging approach | BMA-PAR (proposed), SARMA, PMEANS, and BPAR. | Evaluation of 12 months ahead forecasts East Germany: PMSE: -, MAPE: - Brandenburg: PMSE: -, MAPE: - BMA-PAR West Germany: PMSE: 0.1995, MAPE: 0.0229 BPAR Baden-Wuerttemberg: PMSE: 0.1370, MAPE: 0.0248 BMA-PAR Bavaria: PMSE: 0.3035, MAPE: 0.0648 SARMA (1, 1) × (1, 0)12 Berlin: PMSE: 0.3652, MAPE: 0.0239 BMA-PAR Bremen: PMSE: 0.2833, MAPE: 0.0149 BMA-PAR Hamburg: PMSE: 0.0965, MAPE: 0.0088 PMEANS Hesse: PMSE: 0.2217, MAPE: 0.0330 BMA-PAR Lower Saxony: PMSE: 0.2826, MAPE: 0.0312 SARMA (1, 1) × (1, 0)12 Mecklenburg-Weslem Pom.: PMSE: 0.1408, MAPE: 0.0077 BMA-PAR North Rhine-Westphalia: PMSE: 0.3141, MAPE: 0.0337 BMA-PAR Rhineland-Palatinate: PMSE: 0.1034, MAPE: 0.0139 PMEANS Saarland: PMSE: 0.5794, MAPE: 0.0683 PMEANS Saxony: PMSE: 0.2822, MAPE:- SARMA (1, 0) × (2, 0)12 Saxony-Anhalt: PMSE: 0.2162, MAPE: 0.0159 SARMA (2, 0) × (1, 0)12 Schleswig-Holstein: PMSE: 0.1165, MAPE: 0.0132 BMA-PAR Thuringia: PMSE: 0.4691, MAPE: 0.0456 |
| 3 | Wozniak M. [16] | Forecasting the unemployment rate over districts with the use of distinct methods | VAR, VARS, SpVAR (proposed), SpNN (proposed), NN, and NNS. | SpVAR-SUR Greater Poland: MAE: 0.011, MSE: 0.0002, RMSE: 0.010 SpNN2 Greater Poland: MAE: 0.015, MSE: 0.0003, RMSE: 0.015 SpNN1 Greater Poland: MSE: 0.0003 |
| 4 | Katris C. [5] | Prediction of Unemployment Rates with Time Series and Machine Learning Techniques | FARIMA, FARIMA/GARCH, ANN, SVM, and MARS (a proposal is not defined). | FARIMA Belgium: RMSE: 0.1351, MAE: 0.1091 Bulgaria: RMSE: 0.1122, MAE: 0.0820 Greece: RMSE: 0.2915, MAE: 0.2358 Spain: RMSE: 0.1020, MAE: 0.0854 France: RMSE: 0.0848, MAE: 0.0696 Croatia: RMSE:0.1124, MAE: 0.0894 Italy: RMSE: 0.1755, MAE: 0.1404 Cyprus: RMSE: 0.2261, MAE: 0.1622 Luxemburg: RMSE: 0.0735, MAE: 0.0601 Malta: RMSE: 0.1281, MAE: 0.1060 Netherlands: RMSE: 0.0885, MAE: 0.0749 Slovenia: RMSE: 0.1129, MAE: 0.0934 Finland: RMSE: 0.0614 Norway: RMSE: 0.1172, MAE: 0.0935 Turkey: RMSE: 0.1698, MAE: 0.1297 ANN Estonia: RMSE: 0.3828, MAE: 0.3128 SVR Denmark: RMSE: 0.1262, MAE: 0.0951 Sweden: RMSE: 0.2386, MAE: 0.1873 Iceland: MAE: 0.0511 MARS Latvia: RMSE: 0.1689, MAE: 0.1376 Lithuania: RMSE: 0.2212, MAE: 0.1683 Romania: RMSE: 0.2201, MAE: 0.1691 Finland: MAE: 0.0492 Iceland: RMSE: 0.0626 |
| 5 | Ramli N. et al. [17] | Fuzzy Time Series Forecasting Model with Natural Partitioning Length Approach for Predicting the Unemployment Rate under Different Degrees of Confidence | FTS with a natural partitioning approach. | Fuzzy Time series Malaysia: RMSE: 0.4470 (FTS using first order FLR), RMSE: 0.3603 (FTS using second order FLR) |
| 6 | Olmedo E. [18] | Forecasting Spanish Unemployment Using Near Neighbor and Neural Net Techniques | barycentric, linear regression (proposed), neural net (proposed), and VAR. | Linear regression Belgium: MSE: 0.0075 (Q1), 0.0151 (Q2), 0.0096 (Q3), 0.0092 (Q4) Denmark: MSE: 0.0457 (Q1), 0.0181 (Q2), 0.0081 (Q3), 0.0368 (Q4) France: MSE: 0.0041 (Q1), 0.0097 (Q2), 0.0087 (Q3), 0.0012 (Q4) Ireland: MSE: 0.0157 (Q1), 0.0369 (Q2), 0.0260 (Q3), 0.1203 (Q4) Italy: MSE: 0.0492 (Q1), 0.0579 (Q2), 0.0474 (Q3) Luxembourg: MSE: 0.0092 (Q1), 0.0073 (Q2), 0.0079 (Q3), 0.0066 (Q4) Netherlands: MSE: 0.0124 (Q1), 0.0032 (Q2) Portugal: MSE: 0.0067 (Q1), 0.0064 (Q2), 0.0352 (Q3), 0.0404 (Q4) Spain: MSE: 0.0035 (Q1), 0.0182 (Q2), 0.0599 (Q3), 0.2253 (Q4) Sweden: MSE: 0.1042 (Q1), 0.0351 (Q2), 0.0364 (Q3), 0.1380 (Q4) United Kingdom: MSE: 0.0044 (Q2), 0.0071 (Q3), 0.0023 (Q4) Neural net Italy: 0.0483 (Q4) Netherlands: MSE: 0.0087 (Q3), 0.0025 (Q4) VAR United Kingdom: MSE: 0.0062 (Q1) |
| 7 | Chakraborty T. et al. [2] | Unemployment Rate Forecasting: A Hybrid Approach | ARIMA, ANN, ARNN, SVM, ARIMA-SVM, ARIMA-ANN, and ARIMA-ARNN (proposed). | ARIMA-ARNN Canada: (1 year ahead forecast): RMSE: 0.106, MAE: 0.098, MAPE: 0.838 Canada: (3 years ahead forecast): RMSE: 0.627, MAE: 0.601, MAPE: 8.017 Germany: (1 year ahead forecast): RMSE: 0.077, MAE: 0.071, MAPE: 1.068 Germany: (3 years ahead forecast): RMSE: 0.300, MAE: 0.291, MAPE: 4.156 Japan: (1 year ahead forecast): RMSE: 0.191, MAE: 0.172, MAPE: 4.987 Japan: (3 years ahead forecast): RMSE: 0.370, MAE: 0.321, MAPE: 9.317 Netherlands: (1 year ahead forecast): RMSE: 0.140, MAE: 0.114, MAPE: 1.192 Netherlands: (3 years ahead forecast): RMSE: 0.300, MAE: 0.264, MAPE: 5.529 New Zealand: (1 year ahead forecast): RMSE: 0.998, MAE: 0.944, MAPE: 11.272 New Zealand: (3 years ahead forecast): RMSE: 1.318, MAE: 1.239, MAPE: 22.992 Sweden: (1 year ahead forecast): RMSE: 0.189, MAE: 0.151, MAPE: 2.024 Sweden: (3 years ahead forecast): RMSE: 0.363, MAE: 0.298, MAPE: 4.231 Switzerland: (1 year ahead forecast): RMSE: 0.026, MAE: 0.022, MAPE: 1.038 Switzerland: (3 years ahead forecast): RMSE: 0.427, MAE: 0.301, MAPE: 8.917 |
| 8 | Deng W. et al. [4] | A multi-granularity combined prediction model based on fuzzy trend forecasting and particle swarm techniques | Multi-granularity combined model based on fuzzy trend forecasting, automatic clustering, and PSO techniques. | Multi-granularity model USA: RMSE: 0.14 |
| 9 | Mohammed F. A. and Mousa M. A. [19] | Applying hybrid time series models for modeling bivariate time series data with different distributions for forecasting the unemployment rate in the USA | ARMAX, GARCH, GARCHX, ARMAX-GARCH, and ARMAX-GARCHX (proposed). | ARMAX-GARCHX EE. UU.: MSE: 0.0444, MAE: 0.1564, MAPE: 4.006% |
| 10 | Shi L., Khan Y. A. and Tian M. W. [20] | COVID-19 pandemic and unemployment rate prediction for developing countries in Asia: A hybrid approach | ARIMA, ANN, SVM, ARNN, ARIMA-ARNN (proposed), ARIMA-ANN, and ARIMA-SVM. | ARIMA-ARNN Sri Lanka: (1 year ahead forecast): MAE: 0.257, MAPE: 3.251, RMSE: 0.298 Sri Lanka: (5 years ahead forecast): MAE: 1.197, MAPE: 1.234, RMSE: 4.529 Iran: (1 year ahead forecast): MAE: 0.215, MAPE: 2.193, RMSE: 0.234 Iran: (5 years ahead forecast): MAE: 1.601, MAPE: 8.017, RMSE: 1.727 China: (1 year ahead forecast): MAE: 1.324, MAPE: 3.197, RMSE: 1.335 China: (5 years ahead forecast): MAE: 0.321, MAPE: 3.544, RMSE: 1.291 Pakistan: (1 year ahead forecast): MAE: 0.197, MAPE: 2.568, RMSE: 2.182 Pakistan: (5 years ahead forecast): MAE: 1.297, MAPE: 5.243, RMSE: 2.306 Bangladesh: (1 year ahead forecast): MAE: 2.167, MAPE: 3.017, RMSE: 1.218 Bangladesh: (5 years ahead forecast): MAE: 1.206, MAPE: 1.255, RMSE: 4.668 India: (1 year ahead forecast): MAE: 2.086, MAPE: 3.551, RMSE: 1.022 India: (5 years ahead forecast): MAE: 1.615, MAPE: 8.387, RMSE: 1.718 Indonesia: (1 year ahead forecast): MAE: 1.221, MAPE: 3.013, RMSE: 1.245 Indonesia: (5 years ahead forecast): MAE: 1.287, MAPE: 4.154, RMSE: 1.331 |
| 11 | Yurtsever [21] | Unemployment rate forecasting: LSTM-GRU hybrid approach | LSTM-GRU | LSTM-GRU USA: MAE: 0.26, RMSE: 0.93, MAPE 3.91 UK: MAE: 0.20, RMSE: 0.28, MAPE 4.66 France: MAE: 0.096, RMSE: 0.16, MAPE 1.09 |
| 12 | Ahmad M. et al. [22] | The impact of COVID-19 on the unemployment rate: An intelligent unemployment rate prediction in selected countries of Europe | ARIMA, ARNN, ANN, and SVM. Proposed hybrid approaches: ARIMA-ARNN, ARIMA-ANN, and ARIMA-SVM. | ARIMA-ARNN France: (2 years ahead forecast): MAE: 0.078, MAPE: 1.071, RMSE: 0.087 France: (5 years ahead forecast): MAE: 0.310, MAPE: 4.165, RMSE: 0.325 Belgium: (2 years ahead forecast): MAE: 0.214, MAPE: 2.192, RMSE: 0.235 Belgium: (5 years ahead forecast): MAE: 0.197, MAPE: 0.234, RMSE: 4.529 Turkey: (2 years ahead forecast): MAE: 0.078, MAPE: 2.068, RMSE: 0.110 Turkey: (5 years ahead forecast): MAE: 0.255, MAPE: 4.120, RMSE: 0.290 Germany: (2 years ahead forecast): MAE: 0.071, MAPE: 1.068, RMSE: 0.077 Germany: (5 years ahead forecast): MAE: 0.509, MAPE: 6.272, RMSE: 0.566 ARIMA-SVM Spain: (2 years ahead forecast): MAE: 0.185, MAPE: 2.135, RMSE: 0.165 Spain: (5 years ahead forecast): MAE: 0.601, MAPE: 7.017, RMSE: 0.635 Italy: (2 years ahead forecast): MAE: 0.251, MAPE: 3.024, RMSE: 0.281 Italy: (5 years ahead forecast): MAE: 0.218, MAPE: 3.321, RMSE: 0.263 |
| 13 | Mero K. et al. (proposed) | Unemployment rate prediction using a hybrid model of recurrent neural networks and genetic algorithms | BiLSTM, GRU, and GA-LSTM (proposed). | GA-LSTM Ecuador: MSE: 0.052, MAE: 0.200, MAPE: 3.797% |
| Feature | IQR | Minimum Value | Maximum Value | Lower Threshold for Outliers | Upper Threshold for Outliers |
|---|---|---|---|---|---|
| Minimum wage | 92.75 | 160.47 | 295.42 | 56.57 | 427.57 |
| GDP | 1,658,039.56 | 3,354,522 | 6,027,977.67 | 1,660,780.82 | 8,292,939.05 |
| GFCF | 546,292.34 | 659,222 | 1,597,455 | 30,574.75 | 2,215,744.11 |
| Economic Indicator | Monthly Unemployment Rate |
|---|---|
| Monthly inflation rate | 0.241 |
| Monthly minimum wage | −0.804 * |
| Monthly GDP | −0.863 * |
| Monthly GFCF | −0.877 * |
| Model Configuration | Metrics | ||||||||
|---|---|---|---|---|---|---|---|---|---|
| Model | Number of Hidden Layer(s) | Number of Hidden Units | Window Number | Batch Number (Batch Size) | Number of Epochs | Optimizer | MSE | MAE | MAPE (%) |
| BiLSTM | 1 | (2) | - | 2 | 34 | Adam | 0.130 | 0.291 | 5.565 |
| 2 | (5, 5) | - | 2 | 80 | Adam | 0.135 | 0.326 | 6.168 | |
| GRU | 1 | (6) | - | 10 | 70 | Adam | 0.074 | 0.231 | 4.392 |
| 2 | (5, 5) | - | 2 | 32 | Adam | 0.072 | 0.220 | 4.198 | |
| GA-LSTM | 1 | (12) | 3 | 10 | 5 | Adam | 0.052 | 0.200 | 3.797 |
| Metrics | Worse | Better | Observation |
|---|---|---|---|
| MSE | + | 0 | The closer the MSE or MAE value is to 0, the more accurate the model will be. |
| MAE | + | 0 | |
| MAPE | + | 0 | The closer to 0, the better. Generally, a MAPE must be less than 20% for a model to be good (reasonable) [45]. |
| Models | Strengths | Weaknesses |
|---|---|---|
| BiLSTM |
|
|
| GRU |
|
|
| GA-LSTM |
|
|
Disclaimer/Publisher’s Note: The statements, opinions and data contained in all publications are solely those of the individual author(s) and contributor(s) and not of MDPI and/or the editor(s). MDPI and/or the editor(s) disclaim responsibility for any injury to people or property resulting from any ideas, methods, instructions or products referred to in the content. |
© 2024 by the authors. Licensee MDPI, Basel, Switzerland. This article is an open access article distributed under the terms and conditions of the Creative Commons Attribution (CC BY) license (https://creativecommons.org/licenses/by/4.0/).
Share and Cite
Mero, K.; Salgado, N.; Meza, J.; Pacheco-Delgado, J.; Ventura, S. Unemployment Rate Prediction Using a Hybrid Model of Recurrent Neural Networks and Genetic Algorithms. Appl. Sci. 2024, 14, 3174. https://doi.org/10.3390/app14083174
Mero K, Salgado N, Meza J, Pacheco-Delgado J, Ventura S. Unemployment Rate Prediction Using a Hybrid Model of Recurrent Neural Networks and Genetic Algorithms. Applied Sciences. 2024; 14(8):3174. https://doi.org/10.3390/app14083174
Chicago/Turabian StyleMero, Kevin, Nelson Salgado, Jaime Meza, Janeth Pacheco-Delgado, and Sebastián Ventura. 2024. "Unemployment Rate Prediction Using a Hybrid Model of Recurrent Neural Networks and Genetic Algorithms" Applied Sciences 14, no. 8: 3174. https://doi.org/10.3390/app14083174
APA StyleMero, K., Salgado, N., Meza, J., Pacheco-Delgado, J., & Ventura, S. (2024). Unemployment Rate Prediction Using a Hybrid Model of Recurrent Neural Networks and Genetic Algorithms. Applied Sciences, 14(8), 3174. https://doi.org/10.3390/app14083174

