Trajectory Tracking Control of an Aerial Manipulator in the Presence of Disturbances and Model Uncertainties
Abstract
Featured Application
Abstract
1. Introduction
2. System Modeling
2.1. UAV Base Dynamics and Control
- Gravity ();
- The net thrust, and roll torque, determined by the control law (exerted through the propellers);
- Aerodynamic disturbances (, modeled in Section 4).
2.2. Kinematics of Flying-Base Manipulators
2.3. Dynamics of Flying-Base Manipulators
- represents the base inertia matrix;
- represents the base–manipulator coupling inertia matrix;
- represents the manipulator inertia matrix;
- are velocity-dependent non-linear terms (Coriolis and centrifugal terms);
- is the total force/torque applied to the base;
- is the vector of the joint torques;
- is the external force/torque on the end-effector.
3. CLIK Algorithms for UAM Control
3.1. Velocity-Level CLIK Algorithm for UAMs
- : vector from the origin of the inertial frame to the base CoG, ;
- : vector from the origin of the inertial frame to the whole system CoG, .
3.2. Acceleration-Level CLIK Algorithm for UAMs
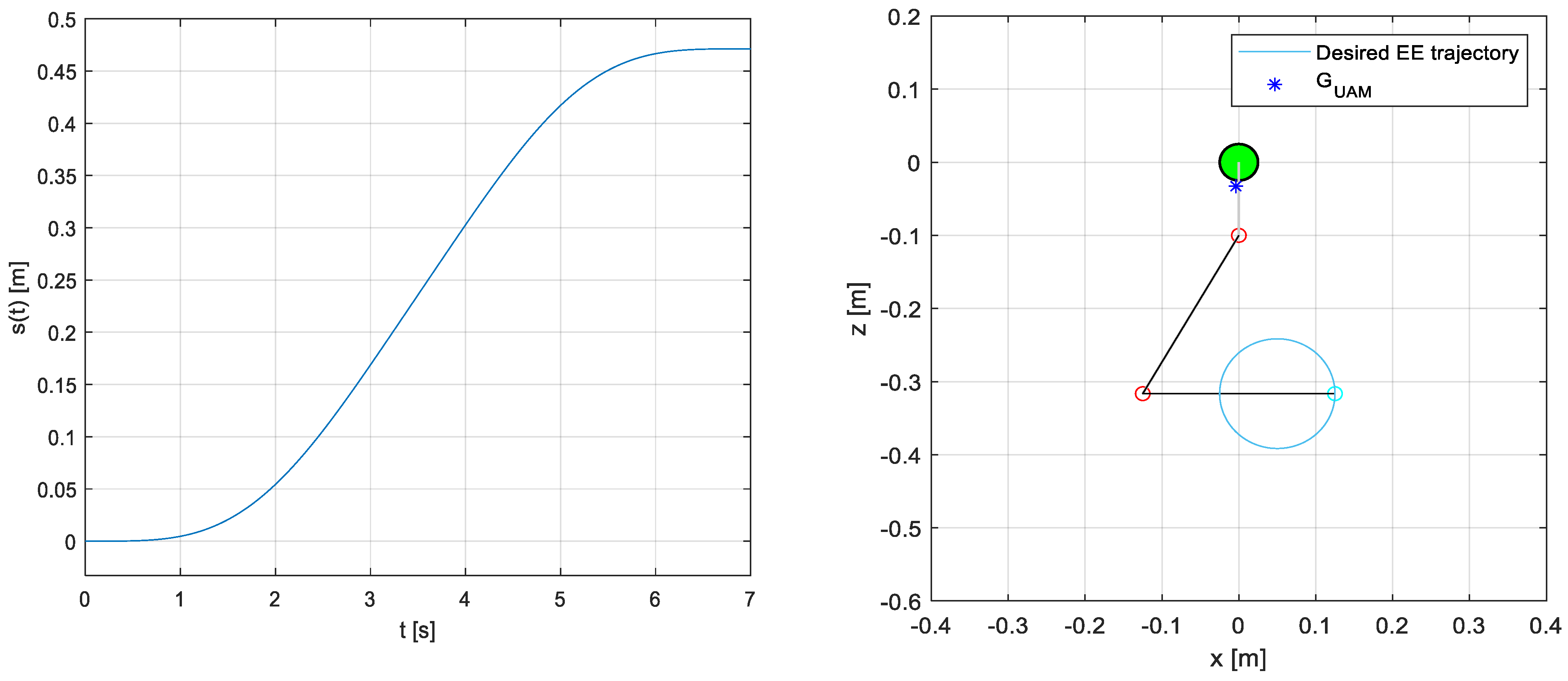
4. Simulation Setup
- Aerodynamic disturbances;
- Sensors noise in the measurements of the UAV linear and angular positions and velocities used in the inverse kinematics;
- Incorrect inertial parameters in the model used for the computation of the inverse kinematics.
4.1. Aerodynamic Disturbance Model
4.1.1. Wind Speed Profile Generation
4.1.2. Aerodynamic Force on the UAV
4.2. Sensors Noise
4.3. Inertial Parameters Uncertainty
5. Simulation Results
5.1. Velocity-Level Algorithm Results
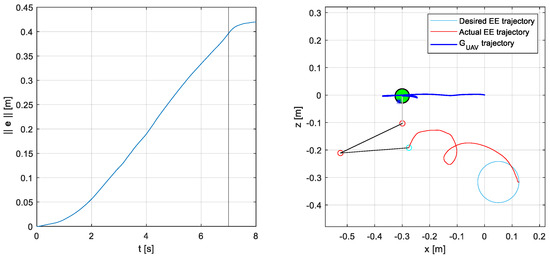
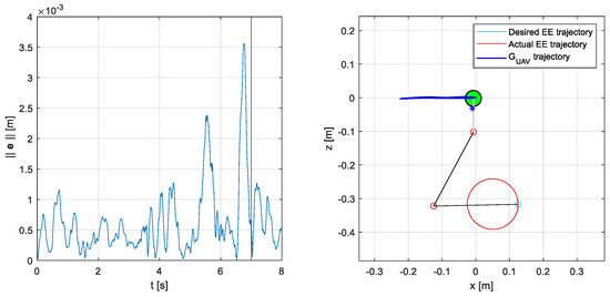
5.1.1. Trajectory Tracking Results
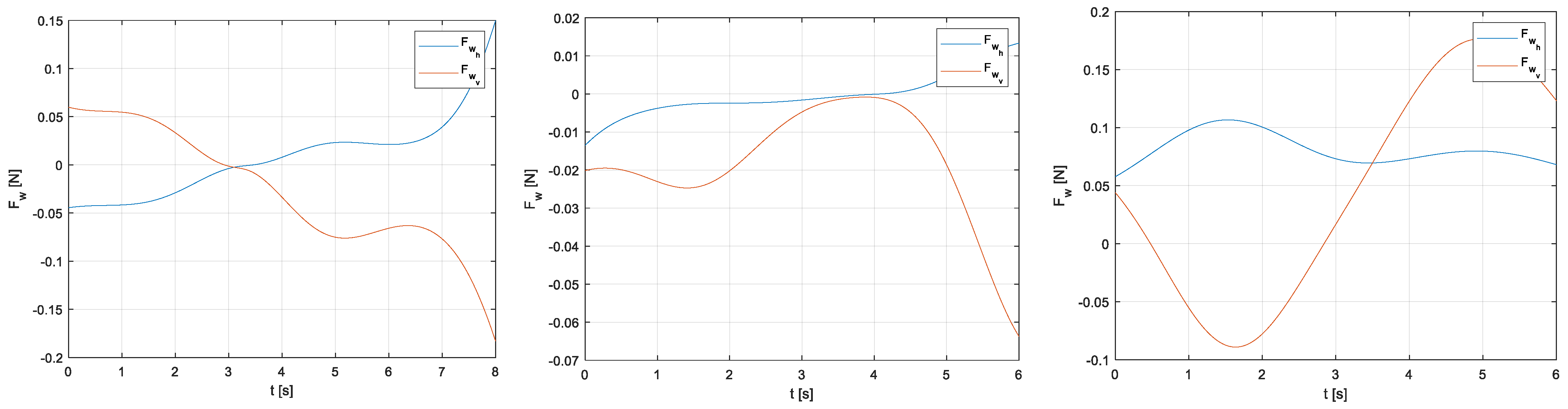
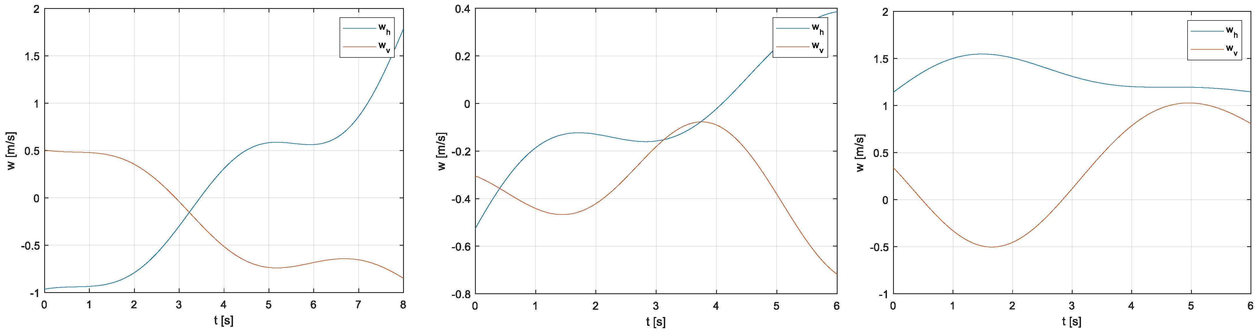
5.1.2. Disturbance Rejection Results
5.2. Acceleration-Level Algorithm Results
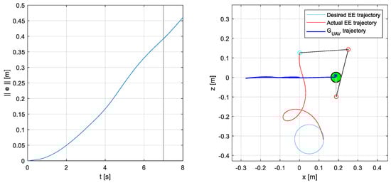
5.2.1. Trajectory Tracking Results
5.2.2. Disturbance Rejection Results
6. Conclusions
Author Contributions
Funding
Institutional Review Board Statement
Informed Consent Statement
Data Availability Statement
Conflicts of Interest
References
- Bonyan Khamseh, H.; Janabi-Sharifi, F.; Abdessameud, A. Aerial Manipulation—A Literature Survey. Robot. Auton. Syst. 2018, 107, 221–235. [Google Scholar] [CrossRef]
- Ruggiero, F.; Lippiello, V.; Ollero, A. Aerial Manipulation: A Literature Review. IEEE Robot. Autom. Lett. 2018, 3, 1957–1964. [Google Scholar] [CrossRef]
- Ollero, A.; Tognon, M.; Suarez, A.; Lee, D.; Franchi, A. Past, Present, and Future of Aerial Robotic Manipulators. IEEE Trans. Robot. 2022, 38, 626–645. [Google Scholar] [CrossRef]
- Suarez, A.; Sanchez-Cuevas, P.; Fernandez, M.; Perez, M.; Heredia, G.; Ollero, A. Lightweight and Compliant Long Reach Aerial Manipulator for Inspection Operations. In Proceedings of the 2018 IEEE/RSJ International Conference on Intelligent Robots and Systems (IROS), Madrid, Spain, 1–5 October 2018; pp. 6746–6752. [Google Scholar]
- Suarez, A.; Sanchez-Cuevas, P.J.; Heredia, G.; Ollero, A. Aerial Physical Interaction in Grabbing Conditions with Lightweight and Compliant Dual Arms. Appl. Sci. 2020, 10, 8927. [Google Scholar] [CrossRef]
- Heredia, G.; Jimenez-Cano, A.E.; Sanchez, I.; Llorente, D.; Vega, V.; Braga, J.; Acosta, J.A.; Ollero, A. Control of a Multirotor Outdoor Aerial Manipulator. In Proceedings of the 2014 IEEE/RSJ International Conference on Intelligent Robots and Systems, Chicago, IL, USA, 14–18 September 2014; pp. 3417–3422. [Google Scholar]
- Huang, P.; Xu, Y.; Liang, B. Dynamic Balance Control of Multi-Arm Free-Floating Space Robots. Int. J. Adv. Robot. Syst. 2005, 2, 13. [Google Scholar] [CrossRef]
- Vyas, Y.; Pasetto, A.; Ayala-Alfaro, V.; Massella, N.; Cocuzza, S. Null-Space Minimization of Center of Gravity Displacement of a Redundant Aerial Manipulator. Robotics 2023, 12, 31. [Google Scholar] [CrossRef]
- Pasetto, A.; Vyas, Y.; Cocuzza, S. Zero Reaction Torque Trajectory Tracking of an Aerial Manipulator through Extended Generalized Jacobian. Appl. Sci. 2022, 12, 12254. [Google Scholar] [CrossRef]
- Umetani, Y.; Yoshida, K. Resolved Motion Rate Control of Space Manipulators with Generalized Jacobian Matrix. IEEE Trans. Robot. Autom. 1989, 5, 303–314. [Google Scholar] [CrossRef]
- Siciliano, B. A Closed-Loop Inverse Kinematic Scheme for On-Line Joint-Based Robot Control. Robotica 1990, 8, 231–243. [Google Scholar] [CrossRef]
- Cataldi, E.; Muscio, G.; Trijillo, M.A.; Rodriguez, Y.; Pierri, F.; Antonelli, G.; Caccavale, F.; Viguria, A.; Chiaverini, S.; Ollero, A. Impedance Control of an aerial-manipulator: Preliminary results. In Proceedings of the 2016 IEEE/RSJ International Conference on Intelligent Robots and Systems (IROS), Daejeon Convention Center, Daejeon, Republic of Korea, 9–14 October 2016. [Google Scholar]
- Pierri, F.; Muscio, G.; Caccavale, F. An adaptive hierarchical control for aerial manipulators. Robotica 2018, 36, 1527–1550. [Google Scholar] [CrossRef]
- Sànchez, M.I.; Acosta, J.A.; Ollero, A. Integral Action in First-Order Closed-Loop Inverse Kinematics. Application to Aerial Manipulators. In Proceedings of the 2015 IEEE International Conference on Robotics and Automation (ICRA), Seattle, WA, USA, 26–30 May 2015. [Google Scholar]
- Acosta, J.A.; de Cos, C.R.; Ollero, A. Accurate control of Aerial Manipulators outdoors. A reliable and self-coordinated nonlinear approach. Aerosp. Sci. Technol. 2020, 99, 105731. [Google Scholar] [CrossRef]
- Cocuzza, S.; Rossetto, E.; Doria, A. Dynamic Interaction between Robot and UAV in Aerial Manipulation. In Proceedings of the 2020 19th International Conference on Mechatronics—Mechatronika (ME), Prague, Czech Republic, 2–4 December 2020; pp. 1–6. [Google Scholar]
- Siciliano, B.; Sciavicco, L.; Villani, L.; Oriolo, G. Robotics: Modelling, Planning and Control; Springer Publishing Company: New York, NY, USA, 2010; ISBN 978-1-84996-634-4. [Google Scholar]
- Wilde, M.; Kwok Choon, S.; Grompone, A.; Romano, M. Equations of Motion of Free-Floating Spacecraft-Manipulator Systems: An Engineer’s Tutorial. Front. Robot. AI 2018, 5, 41. [Google Scholar] [CrossRef] [PubMed]
- Yoshida, K.; Umetani, Y. Control of Space Manipulators with Generalized Jacobian Matrix. In Space Robotics: Dynamics and Control; Xu, Y., Kanade, T., Eds.; The Kluwer International Series in Engineering and Computer Science; Springer: Boston, MA, USA, 1993; pp. 165–204. ISBN 978-1-4615-3588-1. [Google Scholar]
- Antonelli, G.; Chiaverini, S.; Fusco, G. Kinematic Control of Redundant Manipulators with On-Line End-Effector Path Tracking Capability Under Velocity and Acceleration Constraints. IFAC Proc. Vol. 2000, 33, 183–188. [Google Scholar] [CrossRef]
- Caccavale, F.; Siciliano, B. Kinematic Control of Redundant Free-Floating Robotic Systems. Adv. Robot. 2001, 15, 429–448. [Google Scholar] [CrossRef]
- Mukherjee, R.; Nakamura, Y. Formulation and Efficient Computation of Inverse Dynamics of Space Robots. IEEE Trans. Robot. Autom. 1992, 8, 400–406. [Google Scholar] [CrossRef]
- Cocuzza, S.; Pretto, I.; Debei, S. Least-Squares-Based Reaction Control of Space Manipulators. J. Guid. Control Dyn. 2012, 35, 976–986. [Google Scholar] [CrossRef]
- Cocuzza, S.; Pretto, I.; Debei, S. Reaction Torque Control of Redundant Space Robotic Systems for Orbital Maintenance and Simulated Microgravity Tests. Acta Astronaut. 2010, 67, 285–295. [Google Scholar] [CrossRef]
- Kuantama, E.; Tarca, R. Correction of Wind Effect on Quadcopter. In Proceedings of the 2018 International Conference on Sustainable Information Engineering and Technology (SIET), Malang, Indonesia, 10–12 November 2018; pp. 257–261. [Google Scholar] [CrossRef]
- Schiano, F.; Alonso-Mora, J.; Rudin, K.; Beardsley, P.; Siegwart, R.; Sicilianok, B. Towards Estimation and Correction of Wind Effects on a Quadrotor UAV. In Proceedings of the IMAV 2014: International Micro Air Vehicle Conference and Competition 2014, Delft, The Netherlands, 12–15 August 2014; pp. 134–141. [Google Scholar]
- MIL-F-8785 C Flying Qualities Piloted Airplanes. Available online: http://everyspec.com/MIL-SPECS/MIL-SPECS-MIL-F/MIL-F-8785C_5295/ (accessed on 5 September 2023).
- Escareño, J.; Salazar, S.; Romero, H.; Lozano, R. Trajectory Control of a Quadrotor Subject to 2D Wind Disturbances. J. Intell. Robot Syst. 2013, 70, 51–63. [Google Scholar] [CrossRef]
- Waslander, S.; Wang, C. Wind Disturbance Estimation and Rejection for Quadrotor Position Control. In AIAA Infotech@Aerospace Conference; Infotech@Aerospace Conferences; American Institute of Aeronautics and Astronautics: Seattle, WA, USA, 2009. [Google Scholar]
- Generate Continuous Wind Turbulence with Dryden Velocity Spectra—Simulink—MathWorks Italia. Available online: https://it.mathworks.com/help/aeroblks/drydenwindturbulencemodelcontinuous.html (accessed on 6 September 2023).
- Viktor, V.; Valery, I.; Yuri, A.; Shapovalov, I.; Beloglazov, D. Simulation of Wind Effect on a Quadrotor Flight. ARPN J. Eng. Appl. Sci. 2015, 10, 1535–1538. [Google Scholar]
- Orsag, M.; Korpela, C.; Oh, P.; Bogdan, S. Aerial Manipulation; Springer: Berlin/Heidelberg, Germany, 2018. [Google Scholar] [CrossRef]
- Arleo, G.; Caccavale, F.; Muscio, G.; Pierri, F. Control of Quadrotor Aerial Vehicles Equipped with a Robotic Arm. In Proceedings of the 21st Mediterranean Conference on Control and Automation, Chania, Greece, 25–28 June 2013; pp. 1174–1180. [Google Scholar]














| Coordinate (i) | |||
|---|---|---|---|
| 37 | 18 | 8 | |
| 40 | 3 | 35 |
| Parameter | Description | Value |
|---|---|---|
| Mass of the UAV | 4.2 kg | |
| Link mass | 0.3 kg | |
| Moment of inertia of the UAV | 0.4097 kg m2 | |
| Moment of inertia of link | kg m2 | |
| Link length | 0.25 m | |
| Distance from joint to link CoG | 0.125 m | |
| Distance from the UAV CoG to manipulator joint 1 along the UAV body x-axis | 0 m | |
| Distance from the UAV CoG to manipulator joint 1 along the UAV body z-axis | −0.1 m |
| Parameter | Value |
|---|---|
| Cylinder radius, | 454 mm |
| Cylinder height, | 175 mm |
| Base area fill factor, | 0.2736 |
| Lateral area fill factor, | 0.2768 |
| Measured Variable | |
|---|---|
| 0.005 m | |
| 0.005 m/s | |
| 0.001 rad | |
| 0.005 rad/s |
| Inertial Parameter | Assumed Variation of the Parameter |
|---|---|
| ) | +/−15% |
| ) | +/−2% |
| ) | +/−15% |
| ) | +/−5% |
Disclaimer/Publisher’s Note: The statements, opinions and data contained in all publications are solely those of the individual author(s) and contributor(s) and not of MDPI and/or the editor(s). MDPI and/or the editor(s) disclaim responsibility for any injury to people or property resulting from any ideas, methods, instructions or products referred to in the content. |
© 2024 by the authors. Licensee MDPI, Basel, Switzerland. This article is an open access article distributed under the terms and conditions of the Creative Commons Attribution (CC BY) license (https://creativecommons.org/licenses/by/4.0/).
Share and Cite
Pedrocco, M.; Pasetto, A.; Fanti, G.; Benato, A.; Cocuzza, S. Trajectory Tracking Control of an Aerial Manipulator in the Presence of Disturbances and Model Uncertainties. Appl. Sci. 2024, 14, 2512. https://doi.org/10.3390/app14062512
Pedrocco M, Pasetto A, Fanti G, Benato A, Cocuzza S. Trajectory Tracking Control of an Aerial Manipulator in the Presence of Disturbances and Model Uncertainties. Applied Sciences. 2024; 14(6):2512. https://doi.org/10.3390/app14062512
Chicago/Turabian StylePedrocco, Mattia, Alberto Pasetto, Giulio Fanti, Alberto Benato, and Silvio Cocuzza. 2024. "Trajectory Tracking Control of an Aerial Manipulator in the Presence of Disturbances and Model Uncertainties" Applied Sciences 14, no. 6: 2512. https://doi.org/10.3390/app14062512
APA StylePedrocco, M., Pasetto, A., Fanti, G., Benato, A., & Cocuzza, S. (2024). Trajectory Tracking Control of an Aerial Manipulator in the Presence of Disturbances and Model Uncertainties. Applied Sciences, 14(6), 2512. https://doi.org/10.3390/app14062512

