A Robust Texture-Less Gray-Scale Surface Matching Method Applied to a Liquid Crystal Display TV Diffuser Plate Assembly System
Abstract
1. Introduction
2. Proposed Method
2.1. Overview
2.2. Shape Similarity Measure
2.3. Texture-Less Surface Similarity Measure
2.3.1. Global Representation
2.3.2. Local Representation
2.4. Hybrid Similarity Measure
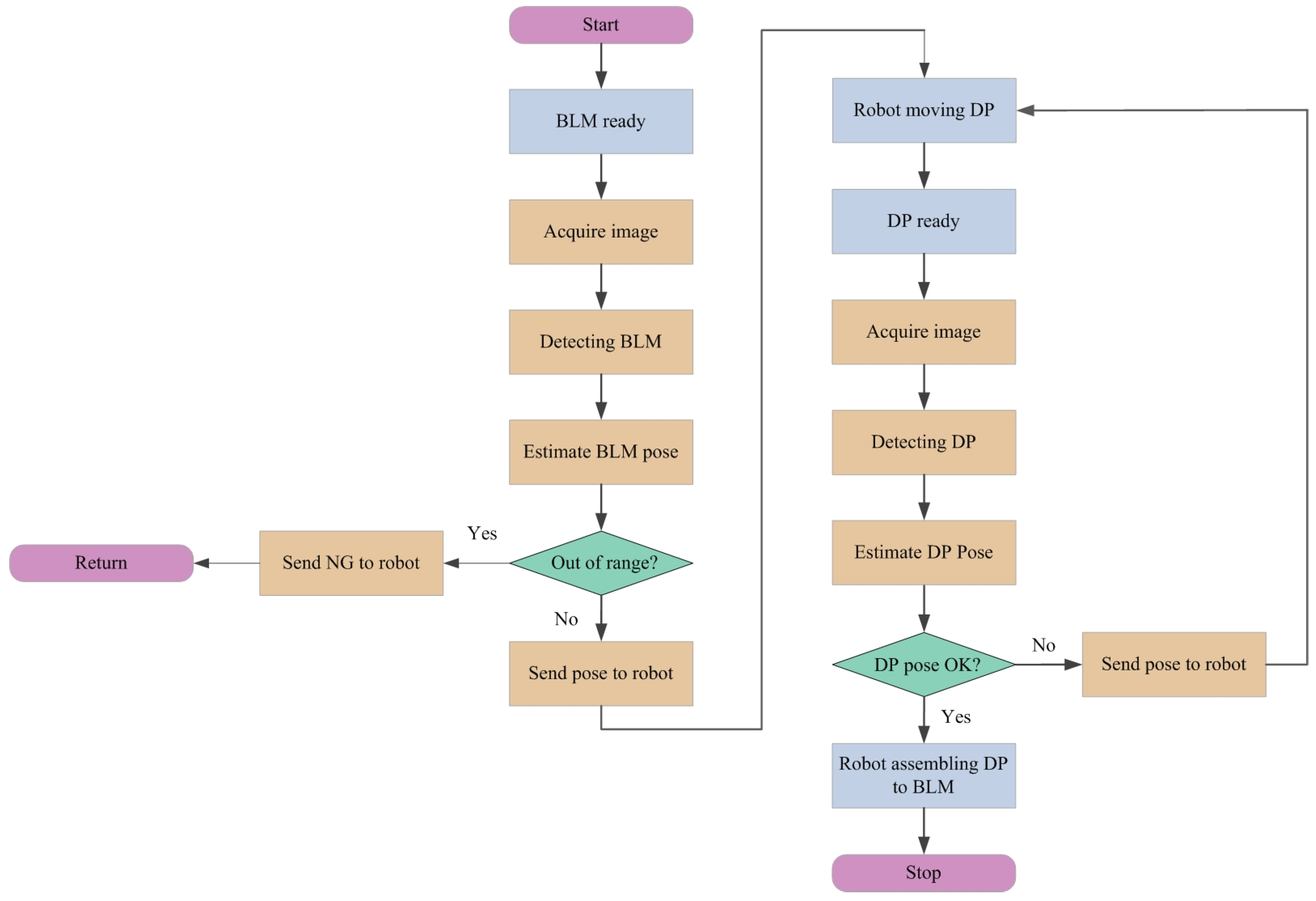
3. System Configuration
4. Experiment
4.1. Recall and Precision
4.2. Localizing Accuracy
4.3. Computation Efficiency
5. Discussion
6. Conclusions and Future Works
Author Contributions
Funding
Institutional Review Board Statement
Informed Consent Statement
Data Availability Statement
Acknowledgments
Conflicts of Interest
References
- Gall, J.; Lempitsky, V. Class-specific Hough forests for object detection. In Proceedings of the IEEE Conference on Computer Vision and Pattern Recognition, Miami, FL, USA, 20–25 June 2009. [Google Scholar]
- Gall, J.; Yao, A.; Razavi, N.; Van Gool, L.; Lempitsky, V. Hough Forests for Object Detection, Tracking, and Action Recognition. IEEE Trans. Pattern Anal. Mach. Intell. 2011, 33, 2188–2202. [Google Scholar] [CrossRef] [PubMed]
- Breiman, L.; Cutler, R.A. Random Forests Machine Learning. J. Clin. Microbiol. 2001, 2, 199–228. [Google Scholar]
- Dalal, N.; Triggs, B. Histograms of oriented gradients for human detection. In Proceedings of the Computer Vision and Pattern Recognition, San Diego, CA, USA, 20–26 June 2005; Volume 1, pp. 886–893. [Google Scholar]
- Sadeghi, M.A.; Forsyth, D. 30hz object detection with dpm v5. In Proceedings of the European Conference on Computer Vision, Zurich, Switzerland, 6–12 September 2014; pp. 65–79. [Google Scholar]
- Andrews, S.; Tsochantaridis, I.; Hofmann, T. Support Vector Machines for Multiple-Instance Learning. Adv. Neural Inf. Process. Syst. 2003, 15, 561–568. [Google Scholar]
- Lin, T.-Y.; Goyal, P.; Girshick, R.; He, K.; Doll, P. Focal loss for dense object detection. In Proceedings of the International Conference on Computer Vision, Venice, Italy, 22–29 October 2017; pp. 2980–2988. [Google Scholar]
- Redmon, J.; Divvala, S.; Girshick, R.; Farhadi, A. You only look once: Unified, real-time object detection. In Proceedings of the IEEE Conference on Computer Vision and Pattern Recognition, Las Vegas, NV, USA, 27–30 June 2016; pp. 779–788. [Google Scholar]
- Zhu, X.; Lyu, S.; Wang, X.; Zhao, Q. TPH-YOLOv5: Improved YOLOv5 based on transformer prediction head for object detection on drone-captured scenarios. In Proceedings of the International Conference on Computer Vision, Montreal, BC, Canada, 11–17 October 2021; pp. 2778–2788. [Google Scholar]
- Ge, Z.; Liu, S.; Wang, F.; Li, Z.; Sun, J. Yolox: Exceeding yolo series in 2021. In Proceedings of the Computer Vision and Pattern Recognition, Nashville, TN, USA, 20–25 June 2021. [Google Scholar]
- He, K.; Zhang, X.; Ren, S.; Sun, J. Deep residual learning for image recognition. In Proceedings of the Computer Vision and Pattern Recognition, Las Vegas, NV, USA, 27–30 June 2016; pp. 770–778. [Google Scholar]
- Lin, T.Y.; Dollár, P.; Girshick, R.; He, K.; Hariharan, B.; Belongie, S. Feature pyramid networks for object detection. In Proceedings of the Computer Vision and Pattern Recognition, Honolulu, HI, USA, 21–26 July 2017; pp. 2117–2125. [Google Scholar]
- Dosovitskiy, A.; Beyer, L.; Kolesnikov, A.; Weissenborn, D.; Zhai, X.; Unterthiner, T.; Dehghani, M.; Minderer, M.; Heigold, G.; Gelly, S.; et al. An image is worth 16 × 16 words: Transformers for image recognition at scale. In Proceedings of the Computer Vision and Pattern Recognition, Seattle, WA, USA, 13–19 June 2020. [Google Scholar]
- Liu, Z.; Lin, Y.; Cao, Y.; Hu, H.; Wei, Y.; Zhang, Z.; Lin, S.; Guo, B. Swin transformer: Hierarchical vision transformer using shifted windows. In Proceedings of the International Conference on Computer Vision, Montreal, BC, Canada, 11–17 October 2021; pp. 10012–10022. [Google Scholar]
- Carion, N.; Massa, F.; Synnaeve, G.; Usunier, N.; Kirillov, A.; Zagoruyko, S. End-to-end object detection with transformers. In Proceedings of the European Conference on Computer Vision, Glasgow, UK, 23–28 August 2020; pp. 213–229. [Google Scholar]
- Lv, W.; Xu, S.; Zhao, Y.; Wang, G.; Wei, J.; Cui, C.; Du, Y.; Dang, Q.; Liu, Y. Detrs beat yolos on real-time object detection. In Proceedings of the Computer Vision and Pattern Recognition, Vancouver, BC, Canada, 17–24 June 2023. [Google Scholar]
- Han, B.; Mu, Z.; Le, X.; Jia, X.; Li, B. Fast recurrence algorithm for computing sub-Image energy using normalized cross correlation. Opt. Precis. Eng. 2018, 26, 2565–2574. [Google Scholar]
- Steger, C.; Occlusion, C. Illumination invariant object recognition. Int. Arch. Photogramm. Remote Sens. Spat. Inf. Sci. 2002, 34, 345–350. [Google Scholar]
- Hinterstoisser, S.; Cagniart, C.; Ilic, S.; Sturm, P.; Navab, N.; Fua, P.; Lepetit, V. Gradient response maps for real-time detection of textureless objects. IEEE Trans. Pattern Anal. Mach. Intell. 2011, 34, 876–888. [Google Scholar] [CrossRef] [PubMed]
- Hinterstoisser, S.; Lepetit, V.; Ilic, S.; Holzer, S.; Bradski, G.; Konolige, K.; Navab, N. Model based training, detection and pose estimation of texture-less 3d objects in heavily cluttered scenes. In Proceedings of the Asian Conference on Computer Vision, Daejeon, Republic of Korea, 5–9 November 2013; pp. 548–562. [Google Scholar]
- MVTec. HALCON. 2021. Available online: https://www.mvtec.com/halcon/ (accessed on 10 January 2023).
- Ultralytics.YOLOv5-v7.0. Available online: https://github.com/ultralytics/yolov5 (accessed on 10 January 2023).
- Drost, B.; Ulrich, M.; Bergmann, P.; Hartinger, P.; Steger, C. Introducing mvtec itodd-a dataset for 3d object recognition in industry. In Proceedings of the International Conference on Computer Vision Workshops, Venice, Italy, 22–29 October 2017; pp. 2200–2208. [Google Scholar]














| DP Type | Positive Images | Negative Images |
|---|---|---|
| 86inch Camera1 | 253 | 47 |
| 86inch Camera2 | 253 | 47 |
| 65inch Camera1 | 276 | 24 |
| 65inch Camera2 | 276 | 24 |
| Total | 1058 | 142 |
| Conf@30% | Conf@50% | Conf@70% | Conf@90% | |||||
|---|---|---|---|---|---|---|---|---|
| Method | TPR | FPR | TPR | FPR | TPR | FPR | TPR | FPR |
| Proposed | 1.000 | 0.966 | 0.975 | 0.860 | 0.741 | 0.299 | 0.006 | 0.000 |
| SBM | 0.968 | 0.871 | 0.964 | 0.871 | 0.869 | 0.854 | 0.227 | 0.641 |
| NCC | 0.321 | 0.847 | 0.321 | 0.847 | 0.170 | 0.722 | 0.042 | 0.114 |
| YOLOv5s | 0.392 | 0.424 | 0.308 | 0.214 | 0.230 | 0.086 | 0.230 | 0.086 |
| YOLOv5x | 0.538 | 0.307 | 0.485 | 0.193 | 0.350 | 0.094 | 0.302 | 0.056 |
| Conf (%) | Proposed (pxls) | SBM (pxls) | NCC (pxls) | YOLOv5s (pxls) | YOLOv5x (pxls) |
|---|---|---|---|---|---|
| 30 | 8.69 | 22.26 | 26.74 | 18.61 | 8.64 |
| 50 | 8.26 | 22.26 | 26.74 | 17.22 | 7.72 |
| 70 | 5.01 | 22.26 | 22.56 | 11.66 | 8.25 |
| 90 | 0.85 | 19.25 | 9.04 | 11.38 | 4.60 |
| Average | 5.70 | 21.5 | 21.27 | 14.71 | 7.30 |
| Method | Platform | Training Images | Training Time | Predication Time |
|---|---|---|---|---|
| Propose | Core-i7 | 1 | 1.5 s | 0.6 s |
| SBM | Core-i7 | 1 | <0.1 s | <0.1 s |
| NCC | Core-i7 | 1 | <0.1 s | <0.1 s |
| YOLOv5s | Core-i7 + GTX1650 | 1200 | 4.5 h (50 epoch) | 0.04 s (GPU)/0.35 s (CPU) |
| YOLOv5x | Core-i7 + GTX1650 | 1200 | 19 h (50 epoch) | 0.41 s (GPU)/1.4 s (CPU) |
Disclaimer/Publisher’s Note: The statements, opinions and data contained in all publications are solely those of the individual author(s) and contributor(s) and not of MDPI and/or the editor(s). MDPI and/or the editor(s) disclaim responsibility for any injury to people or property resulting from any ideas, methods, instructions or products referred to in the content. |
© 2024 by the authors. Licensee MDPI, Basel, Switzerland. This article is an open access article distributed under the terms and conditions of the Creative Commons Attribution (CC BY) license (https://creativecommons.org/licenses/by/4.0/).
Share and Cite
Li, S.; Zhu, F.; Wu, Q. A Robust Texture-Less Gray-Scale Surface Matching Method Applied to a Liquid Crystal Display TV Diffuser Plate Assembly System. Appl. Sci. 2024, 14, 2019. https://doi.org/10.3390/app14052019
Li S, Zhu F, Wu Q. A Robust Texture-Less Gray-Scale Surface Matching Method Applied to a Liquid Crystal Display TV Diffuser Plate Assembly System. Applied Sciences. 2024; 14(5):2019. https://doi.org/10.3390/app14052019
Chicago/Turabian StyleLi, Sicong, Feng Zhu, and Qingxiao Wu. 2024. "A Robust Texture-Less Gray-Scale Surface Matching Method Applied to a Liquid Crystal Display TV Diffuser Plate Assembly System" Applied Sciences 14, no. 5: 2019. https://doi.org/10.3390/app14052019
APA StyleLi, S., Zhu, F., & Wu, Q. (2024). A Robust Texture-Less Gray-Scale Surface Matching Method Applied to a Liquid Crystal Display TV Diffuser Plate Assembly System. Applied Sciences, 14(5), 2019. https://doi.org/10.3390/app14052019

