Speech Emotion Recognition Using Deep Learning Transfer Models and Explainable Techniques
Abstract
1. Introduction
2. Related Work
2.1. Studies Applying Deep Learning to Spectrogram Images
2.2. Studies Applying Deep Learning and Explainable Methods to Spectrograms
3. Materials and Methods
3.1. Convert Speech Data to Spectrogram Images
3.2. Gaussian Data Selection Mechanisms
| Algorithm 1. Pseudocode of Gaussian data selection algorithm. |
| Gaussian Data Selection Algorithm |
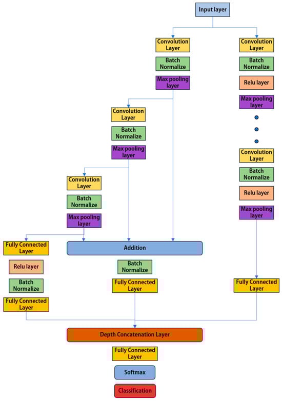
4. Late-Fusion Model Design with VGGish and YAMNet
4.1. Features of VGGish and YAMNet Models
4.2. Introduction to the Late-Fusion Model
5. Explainable Artificial Intelligence Model
5.1. Grad CAM Technique
5.2. LIME Technique
5.3. Occlusion Sensitivity Technique
6. Speech Emotion Datasets and Data Selection Method
6.1. CSU 2021 Speech Emotion Dataset
6.2. CSU 2022 Speech Emotion Dataset
6.3. AI-Hub Dataset for Emotion Classification
6.4. Gaussian Data Selection
7. Experimental Findings and Results
7.1. Training Environment and Parameters
7.2. Accuracy Analysis per Class
7.3. Focus Area Analysis with Explainable Model
7.4. Applying the Focus Areas of the Explainable Models to Audio
8. Conclusions
Author Contributions
Funding
Institutional Review Board Statement
Informed Consent Statement
Data Availability Statement
Conflicts of Interest
Abbreviations
| SER | Speech emotion recognition | IEMOCAP | Interactive emotional dyadic motion capture database |
| STFT | Short-time Fourier transform | MUOC | Massive open online course |
| Grad CAM | Gradient-weighted class activation mapping | EMO | Emotional speech database |
| LIME | Local interpretable model-agnostic explanations | CASIA | Chinese Academy of Sciences Institute of Automation |
| VGGish | Visual geometry group-like audio classification model | VCTK | Voice cloning toolkit |
| YAMNet | Yet another mobile network | DCASE | Detection and classification of acoustic scenes and events |
| GDS | Gaussian data selection | DIRAMS | Dongnam Institute of Radiological & Medical Sciences |
| CNN | Convolutional neural network | AI | Artificial intelligence |
| LSTM | Long short-term memory | CSU | Chosun University |
| UA | Unweighted accuracy | RF | Random forest |
| WA | Weighted accuracy | MLAs | Machine learning algorithms |
| MFCC | Mel-frequency cepstral coefficients | UAR | Unweighted average recall |
| SVM | Support vector machine | MAA | Macro average accuracy |
References
- Mekruksavanich, S.; Jitpattanakul, A. Sensor-based Complex Human Activity Recognition from Smartwatch Data Using Hybrid Deep Learning Network. In Proceedings of the 36th International Technical Conference on Circuits/Systems, Computers and Communications (ITC-CSCC), Jeju, Republic of Korea, 27–30 June 2021; pp. 1–4. [Google Scholar]
- Nassif, A.B.; Shahin, I.; Attili, I.; Azzeh, M.; Shaalan, K. Speech recognition using deep neural networks: A systematic review. IEEE Access 2019, 7, 19143–19165. [Google Scholar] [CrossRef]
- Latif, S.; Qadir, J.; Qayyum, A.; Usama, M.; Younis, S. Speech technology for healthcare: Opportunities, challenges, and state of the art. IEEE Rev. Biomed. Eng. 2020, 14, 342–356. [Google Scholar] [CrossRef] [PubMed]
- Cho, J.; Kim, B. Performance analysis of speech recognition model based on neuromorphic architecture of speech data preprocessing technique. J. Inst. Internet Broadcast Commun. 2022, 22, 69–74. [Google Scholar]
- Lee, S.; Park, H. Deep-learning-based Gender Recognition Using Various Voice Features. In Proceedings of the Symposium of the Korean Institute of Communications and Information Sciences, Seoul, Republic of Korea, 17–19 November 2021; pp. 18–19. [Google Scholar]
- Fonseca, A.H.; Santana, G.M.; Bosque Ortiz, G.M.; Bampi, S.; Dietrich, M.O. Analysis of ultrasonic vocalizations from mice using computer vision and machine learning. Elife 2021, 10, e59161. [Google Scholar] [CrossRef] [PubMed]
- Lee, Y.; Lim, S.; Kwak, I.Y. CNN-based acoustic scene classification system. Electronics 2021, 10, 371. [Google Scholar] [CrossRef]
- Ma, X.; Wu, Z.; Jia, J.; Xu, M.; Meng, H.; Cai, L. Emotion recognition from variable-length speech segments using deep learning on spectrograms. Proc. Interspeech 2018, 2018, 3683–3687. [Google Scholar]
- Badshah, A.M.; Ahmad, J.; Rahim, N.; Baik, S.W. Speech Emotion Recognition from Spectrograms with Deep Convolutional Neural Network. In Proceedings of the 2017 International Conference on Platform Technology and Service (PlatCon), Busan, Republic of Korea, 13–15 February 2017; pp. 1–5. [Google Scholar]
- Zhang, S.; Li, C. Research on feature fusion speech emotion recognition technology for smart teaching. Mob. Inf. Syst. 2022, 2022, 7785929. [Google Scholar] [CrossRef]
- Subramanian, R.R.; Sireesha, Y.; Reddy, Y.S.P.K.; Bindamrutha, T.; Harika, M.; Sudharsan, R.R. Audio Emotion Recognition by Deep Neural Networks and Machine Learning Algorithms. In Proceedings of the 2021 International Conference on Advancements in Electrical, Electronics, Communication, Computing and Automation (ICAECA), Virtual Conference, 8–9 October 2021; pp. 1–6. [Google Scholar]
- Zheng, L.; Li, Q.; Ban, H.; Liu, S. Speech Emotion Recognition Based on Convolution Neural Network Combined with Random Forest. In Proceedings of the 2018 Chinese Control and Decision Conference (CCDC), Shenyang, China, 9–11 June 2018; pp. 4143–4147. [Google Scholar]
- Li, H.; Zhang, X.; Wang, M.J. Research on speech Emotion Recognition Based on Deep Neural Network. In Proceedings of the 2021 IEEE 6th International Conference on Signal and Image Processing (ICSIP), Nanjing, China, 22–24 October 2021; pp. 795–799. [Google Scholar]
- Zhang, Y.; Du, J.; Wang, Z.; Zhang, J.; Tu, Y. Attention-based Fully Convolutional Network for Speech Emotion Recognition. In Proceedings of the 2018 Asia-Pacific Signal and Information Processing Association Annual Summit and Conference (APSIPA ASC), Honolulu, HI, USA, 12–15 November 2018; pp. 1771–1775. [Google Scholar]
- Carofilis, A.; Alegre, E.; Fidalgo, E.; Fernández-Robles, L. Improvement of accent classification models through grad-transfer from spectrograms and gradient-weighted class activation mapping. IEEE/ACM Trans. Audio Speech Lang. Process. 2023, 31, 2859–2871. [Google Scholar] [CrossRef]
- Bicer, H.N.; Götz, P.; Tuna, C.; Habets, E.A. Explainable Acoustic Scene Classification: Making Decisions Audible. In Proceedings of the 2022 International Workshop on Acoustic Signal Enhancement (IWAENC), Bamberg, Germany, 5–8 September 2022; pp. 1–5. [Google Scholar]
- Cesarelli, M.; Di Giammarco, M.; Iadarola, G.; Martinelli, F.; Mercaldo, F.; Santone, A. Deep Learning for Heartbeat Phonocardiogram Signals Explainable Classification. In Proceedings of the 2022 IEEE 22nd International Conference on Bioinformatics and Bioengineering (BIBE), Taichung, Taiwan, 7–9 November 2022; pp. 75–78. [Google Scholar]
- Lee, J.H.; Lee, C.Y.; Eom, J.S.; Pak, M.; Jeong, H.S.; Son, H.Y. Predictions for three-month postoperative vocal recovery after thyroid surgery from spectrograms with deep neural network. Sensors 2022, 22, 6387. [Google Scholar] [CrossRef] [PubMed]
- Selvaraju, R.R.; Cogswell, M.; Das, A.; Vedantam, R.; Parikh, D.; Batra, D. Grad-cam: Visual explanations from deep networks via gradient-based localization. In Proceedings of the IEEE International Conference on Computer Vision 2017, Venice, Italy, 22–29 October 2017; pp. 618–626. [Google Scholar]
- Ribeiro, M.T.; Singh, S.; Guestrin, C. “Why should I trust you?” Explaining the predictions of any classifier. In Proceedings of the 22nd ACM SIGKDD International Conference on Knowledge Discovery and Data Mining, San Francisco, CA, USA, 13–17 August 2016; pp. 1135–1144. [Google Scholar]
- Available online: http://www.aihub.or.kr/aihubdata/data/view.do?currMenu=120&topMenu=100&dataSetSn=259&aihubDataSe=extrldata (accessed on 13 October 2023).































| Author | Purpose | Dataset | Model | Performance |
|---|---|---|---|---|
| Xi | Speech emotion classification | IEMOCAP | CNN+LSTM | WA: 71.45, UA: 64.22 |
| Badshah | Speech emotion recognition | Berlin | CNN, AlexNet | 56.19%, 56.38% |
| Zhang | Classroom atmosphere classification | MUOC classroom atmosphere information | CNN+LSTM | Error rate: 24.64% |
| Raja | Speech emotion classification | Berlin dataset (EMO-DB) | SVM, 1D-CNN, 2D-CNN | 92.5% |
| Zheng | Speech emotion classification | CASIA emotion dataset | CNN + random forest (RF) | 75.57% |
| Heng | Speech emotion classification | IEMOCAP | CNN+LSTM | WA: 64, UA: 56 |
| Yuanyuan | Speech emotion recognition | IEMOCAP | AlexNet, CNN+LSTM/Grad CAM | WA: 70.4, UA: 63.9 |
| Carofilis | Speaker’s place recognition | VCTK | CNN/Grad CAM | MAA: 0.351, UAR: 0.356 |
| Bicer | Acoustic scene classification | DCASE 2016 challenge dataset | ResNet/Grad CAM | 91.82% |
| Cesarelli | Heartbeat sound classification | Heart sound database in Kaggle | 2D-CNN/Grad CAM | 86% |
| Lee | Predict sound recovery | Patients and vocal data by DIRAMS | EfficientNet + LSTM/Grad CAM | AUROC: 0.822 |
| Window Size | Overlapping Size | Window Type | Range of Frequency | |
|---|---|---|---|---|
| STFT parameter | 1200 | 720 | Hann “periodic” | One-way |
| Number of Frequency Band | Sampling Rate | Frequency Scale | FFT Length | |
|---|---|---|---|---|
| Audio filter | 64 channels | 48,000 | Mel | 1200 |
| Solver | Training Rate | Epoch | Batch Size | |
|---|---|---|---|---|
| Training hyper-parameter | Adam | 0.01 | 20 | 128 |
| Accuracy | Recall | F1 Score | Training Time | |
|---|---|---|---|---|
| Before GDS Results | 86.54% | 0.8681 | 0.8653 | 89.87 (min) |
| After GDS Results | 85.82% | 0.8614 | 0.8583 | 70.62 (min) |
Disclaimer/Publisher’s Note: The statements, opinions and data contained in all publications are solely those of the individual author(s) and contributor(s) and not of MDPI and/or the editor(s). MDPI and/or the editor(s) disclaim responsibility for any injury to people or property resulting from any ideas, methods, instructions or products referred to in the content. |
© 2024 by the authors. Licensee MDPI, Basel, Switzerland. This article is an open access article distributed under the terms and conditions of the Creative Commons Attribution (CC BY) license (https://creativecommons.org/licenses/by/4.0/).
Share and Cite
Kim, T.-W.; Kwak, K.-C. Speech Emotion Recognition Using Deep Learning Transfer Models and Explainable Techniques. Appl. Sci. 2024, 14, 1553. https://doi.org/10.3390/app14041553
Kim T-W, Kwak K-C. Speech Emotion Recognition Using Deep Learning Transfer Models and Explainable Techniques. Applied Sciences. 2024; 14(4):1553. https://doi.org/10.3390/app14041553
Chicago/Turabian StyleKim, Tae-Wan, and Keun-Chang Kwak. 2024. "Speech Emotion Recognition Using Deep Learning Transfer Models and Explainable Techniques" Applied Sciences 14, no. 4: 1553. https://doi.org/10.3390/app14041553
APA StyleKim, T.-W., & Kwak, K.-C. (2024). Speech Emotion Recognition Using Deep Learning Transfer Models and Explainable Techniques. Applied Sciences, 14(4), 1553. https://doi.org/10.3390/app14041553

