A Quick Capture Evaluation System for the Automatic Assessment of Work-Related Musculoskeletal Disorders for Sanitation Workers
Abstract
1. Introduction
1.1. Existing Ergonomic Assessment Methods
1.1.1. Self-Report and Questionnaire Methods
1.1.2. Direct Measurement Methods
1.1.3. Observational Methods
1.2. Examples of Technologies to Support Ergonomic Assessments
1.3. Research Purposes
2. Materials and Methods
2.1. Rapid Evaluation System Based on CPM
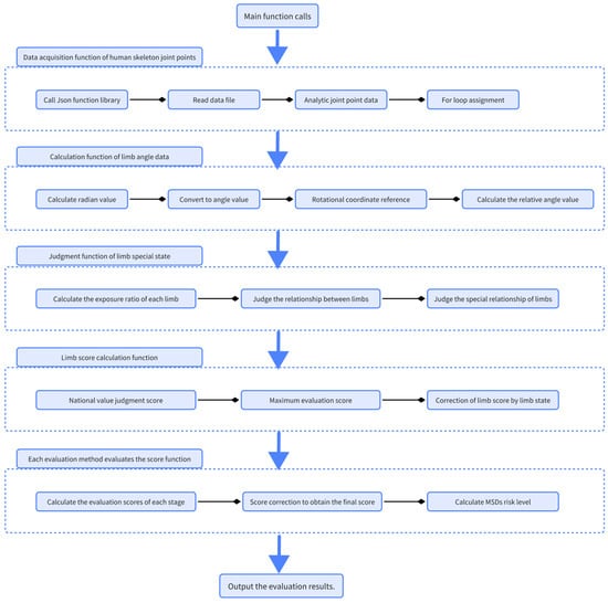
2.1.1. Human Skeleton Algorithm Recognition Module
2.1.2. Risk Assessment Module for WMSDs
2.1.3. Evaluation Report Generation Module
3. Research on Sanitation Workers
3.1. Research Direction and Variable Collection of Sanitation Workers
3.2. Experimental Design
3.2.1. Experimental Participants
3.2.2. Equipment and Instruments
3.2.3. Experimental Setup and Process
3.3. Data Collection and Analysis
4. Feasibility Validation of the QCES System
5. Discussion
5.1. Discussion on Experimental Results
5.2. Discussion on Theposture of Sanitation Workers
5.3. Research Contribution and Limitations
- (1)
- This study constructs a human body skeletal joint model for analyzing workers’ working postures, defines limb angle calculation formulas and limb state judgment procedures, and discusses the feasibility of musculoskeletal disorder assessment from work posture analysis, enriching the fundamental theoretical research of musculoskeletal disorder risk assessment.
- (2)
- This study combines artificial intelligence algorithms such as convolutional neural networks, pose machines, and convolutional pose machines to apply body skeletal recognition algorithms to musculoskeletal disorder risk assessment, enriching the application of image recognition and other artificial intelligence algorithms in the field of human factors engineering. The research also develops calculation modules for the REBA and RULA assessment methods, improving the accuracy of the system’s assessment and providing new ideas for the development of subsequent assessment methods.
- (3)
- This study conducts comparative validation experiments of the QCES system with OptiTrack motion capture and human factors engineering experts, verifying the reliability of the body skeletal recognition algorithm in the application of musculoskeletal disorder risk assessment and the feasibility of automated assessment procedures for musculoskeletal disorder risk assessment. The experimental design and data analysis methods and results in this study can provide new insights and references for subsequent research on musculoskeletal disorder risk assessment and system validation experiments in the field of human factors engineering.
- (1)
- The proposed system in this study utilizes smartphones as carriers, addressing the cumbersome and time-consuming nature of musculoskeletal disorder assessments. This innovation enables the widespread application of intelligent assessment systems for evaluating factory workers’ working postures. For example, as mentioned in this paper, city management personnel can use the assessment results of the QCES system to improve the tilt angle of waste containers in decision-making, thereby minimizing the risk of WMSDs for sanitation workers when handling garbage bags and reducing the consumption of human and material resources.
- (2)
- In experimental validation, we found that the QCES system exhibits high assessment efficiency and accuracy. The assessment reports provide detailed evaluation data for multiple assessment methods, offering a powerful assessment tool for researchers in related fields to conduct in-depth investigations and analyses.
- (3)
- In the study of sanitation workers, this research found that adjusting the tilt angle of waste containers, without altering their original design, can improve the working posture of sanitation workers when removing garbage and reduce the risk of musculoskeletal disorders associated with such tasks.
- (1)
- The current system only completed comprehensive assessments of the REBA and RULA assessment methods, providing detailed data for the assessments conducted by these two methods. However, each assessment method has its own strengths and limitations in practical work. Therefore, it is necessary to further expand the musculoskeletal disorder risk assessment methods based on the proposed system to meet the needs of different working environments for musculoskeletal disorder risk assessment methods.
- (2)
- The experimental design included the assessment of WMSDs risks for sanitation workers when clearing waste containers and the comparative assessment of the improved solution, forming a relatively complete process of assessing-dangerous postures-improvement-results comparison. However, this study only evaluated and tested one occupation. In terms of algorithm extension, it is necessary to test the impact of different operational positions on the system’s recognition and assessment accuracy.
6. Conclusions
Author Contributions
Funding
Institutional Review Board Statement
Informed Consent Statement
Data Availability Statement
Acknowledgments
Conflicts of Interest
References
- Kee, D. Characteristics of Work-Related Musculoskeletal Disorders in Korea. Int. J. Environ. Res. Public Health 2023, 20, 1024. [Google Scholar] [CrossRef] [PubMed]
- Schneider, E.; Irastorza, X.; Copsey, S. OSH (Occupational Safety and Health) in Figures: Work-Related Musculoskeletal Disorders in the EU-Facts and Figures; Office for Official Publications of the European Communities: Luxembourg, Luxembourg, 2010. [Google Scholar]
- Kok, J.; Vroonhof, P.; Snijders, J.; Roullis, G.; Clarke, M.; Peereboom, K.; Dorst, P.; Isusi, I. Work-Related Musculoskeletal Disorders: Prevalence, Costs and Demographics in the EU; Publications Office: Luxembourg, 2020. [Google Scholar]
- Nayak, S.; Shenoi, S.; Kaur, G.; Bisen, N.; Purkayastha, A.; Chalissery, J. Dermatologic evaluation of street sanitation workers. Indian J. Dermatol. 2013, 58, 246. [Google Scholar] [CrossRef] [PubMed]
- Ferguson, S.A.; Marras, W.S.; Allread, W.G.; Knapik, G.G.; Vandlen, K.A.; Splittstoesser, R.E.; Yang, G. Musculoskeletal disorder risk as a function of vehicle rotation angle during assembly tasks. Appl. Ergon. 2011, 42, 699–709. [Google Scholar] [CrossRef] [PubMed]
- Jennifer, M.; Darrin, A. Work-related musculoskeletal disorder surveillance using the Washington state workers’ compensation system: Recent declines and patterns by industry, 1999–2013. Am. J. Ind. Med. 2017, 60, 457–471. [Google Scholar]
- Bevan, S. Economic impact of musculoskeletal disorders (MSDs) on work in Europe. Best Res. Clin. Pract. Rheumatol. 2015, 29, 356–373. [Google Scholar] [CrossRef]
- Aptel, M.; Aublet-Cuvelier, A.; Cnockaert, J.C. Work-related musculoskeletal disorders of the upper limb. Jt. Bone Spine 2002, 69, 546–555. [Google Scholar] [CrossRef] [PubMed]
- Nath, N.D.; Akhavian, R.; Behzadan, A.H. Ergonomic analysis of construction worker’s body postures using wearable mobile sensors. Appl. Ergon. 2017, 62, 107–117. [Google Scholar] [CrossRef]
- Johansson, S.E.; Ljunggren, G. Perceived exertion during a self-imposed pace of work for a group of cleaners. Appl. Ergon. 1989, 20, 307–312. [Google Scholar] [CrossRef]
- Wami, S.D.; Dessie, A.; Chercos, D.H. The impact of work-related risk factors on the development of neck and upper limb pain among low wage hotel housekeepers in Gondar town, Northwest Ethiopia: Institution-based cross-sectional study. Environ. Health Prev. Med. 2019, 24, 1–10. [Google Scholar] [CrossRef]
- Melese, H.; Gebreyesus, T.; Alamer, A. Prevalence and associated factors of musculoskeletal disorders among cleaners working at Mekelle University, Ethiopia. J. Pain Res. 2020, 13, 2239–2246. [Google Scholar] [CrossRef]
- Bazazan, A.; Dianat, I.; Feizollahi, N.; Mombeini, A.; Shirazi, A.H.; Castellucci, H.I. Effect of a posture correction based intervention on musculoskeletal symptoms and fatigue among control room operators. Appl. Ergon. 2019, 76, 12–19. [Google Scholar] [CrossRef] [PubMed]
- Kuorinka, I.; Jonsson, B.; Kilbom, A. Standardized Nordic Questionnaires for the Analysis of Musculoskeletal Symptoms. Appl. Ergon. 1987, 18, 233–237. [Google Scholar] [CrossRef]
- Munk, R.; Storheim, K.; Smastuen, M.C. Measuring Productivity Costs in Patients With Musculoskeletal Disorders: Measurement Properties of the Institute for Medical Technology Assessment Productivity Cost Questionnaire. Value Health 2019, 22, 1410–1416. [Google Scholar] [CrossRef]
- Hildebrandt, V.H.; Bongers, P.M.; Dijk, F. Dutch Musculoskeletal Questionnaire: Description and Basic Qualities. Ergonomics 2001, 44, 1038–1055. [Google Scholar] [CrossRef]
- Kołodziej, M.; Majkowski, A.; Rysz, A. Implementation of Machine Learning and Deep Learning Techniques for the Detection of Epileptic Seizures Using Intracranial Electroencephalography. Appl. Sci. 2023, 13, 8747. [Google Scholar] [CrossRef]
- Brinkmann, A.; Kowalski, C.; Lau, S.; Meyer, O.; Diekmann, R.; Hein, A. Chair squat performance as a potential predictor of nurses’ physical capabilities in ergonomic patient transfers. Sci. Rep. 2023, 13, 2825. [Google Scholar] [CrossRef]
- Colim, A.; Pereira, D.; Lima, P.; Cardoso, A.; Almeida, R.; Fernandes, D.; Mould, S.; Arezes, P. Designing a User-Centered Inspection Device’s Handle for the Aircraft Manufacturing Industry. Appl. Sci. 2023, 13, 11584. [Google Scholar] [CrossRef]
- Allread, W.G.; Vossenas, P. Comparisons of Trunk Motions and Low Back Injury Risk between Alternative Hotel Room Cleaning Methods. Int. J. Environ. Res. Public Health 2022, 19, 14907. [Google Scholar] [CrossRef]
- Hignett, S.; Mcatamney, L. Rapid Entire Body Assessment (REBA). Appl. Ergon. 2000, 31, 201–205. [Google Scholar] [CrossRef]
- Karhu, O.; Kansi, P.; Kuorinka, I. Correcting Working Postures in Industry: A Practical Method for Analysis. Appl. Ergon. 1977, 8, 199–201. [Google Scholar] [CrossRef]
- Waters, T.; Putz, A.V.; Garg, A. Revised NIOSH Equation for the Design and Evaluation of Manual Lifting Tasks. Ergonomics 1993, 36, 749–776. [Google Scholar] [CrossRef]
- Cardona, M.; García Cena, C.E.; Serrano, F.; Saltaren, R. ALICE: Conceptual Development of a Lower Limb Exoskeleton Robot Driven by an On-Board Musculoskeletal Simulator. Sensors 2020, 20, 789. [Google Scholar] [CrossRef]
- Zhang, M.; Shi, R.; Yang, Z. A critical review of vision-based occupational health and safety monitoring of construction site workers. Saf. Sci. 2020, 126, 104658. [Google Scholar] [CrossRef]
- Mcatamney, L.; Corlett, N. RULA: A Survey Method for the Investigation of Work-related Upper Limb Disorders. Appl. Ergon. 1993, 24, 91–99. [Google Scholar] [CrossRef]
- Garg, A.; Moore, J.S.; Kapellusch, J.M. The Revised Strain Index: An improved upper extremity exposure assessment model. Ergonomics 2016, 60, 912–922. [Google Scholar] [CrossRef]
- Cruz-Montecinos, C.; Cuesta-Vargas, A.; Muñoz, C.; Flores, D.; Ellsworth, J.; De la Fuente, C.; Calatayud, J.; Rivera-Lillo, G.; Soto-Arellano, V.; Tapia, C.; et al. Impact of Visual Biofeedback of Trunk Sway Smoothness on Motor Learning during Unipedal Stance. Sensors 2020, 20, 2585. [Google Scholar] [CrossRef]
- González, A.; Hayashibe, M.; Bonnet, V.; Fraisse, P. Whole body center of mass estimation with portable sensors: Using the statically equivalent serial chain and a Kinect. Sensors 2014, 14, 16955–16971. [Google Scholar] [CrossRef] [PubMed]
- Humadi, A.; Nazarahari, M.; Ahmad, R.; Rouhani, H. In-field instrumented ergonomic risk a ssessment: Inertial measurement units versus Kinect V2. Int. J. Ind. Ergon. 2021, 84, 103147. [Google Scholar] [CrossRef]
- Chen, L.Y.; Li, S.; Bai, Q. Review of Image Classification Algorithms Based on Convolutional Neural Networks. Remote Sens. 2021, 13, 4712. [Google Scholar] [CrossRef]
- He, J.; Zhang, C.; He, X.L. Visual Recognition of traffic police gestures with convolutional pose machine and handcrafted features. Neurocomputing 2020, 390, 248–259. [Google Scholar] [CrossRef]
- Abobakr, A.; Nahavandi, D.; Hossny, M.; Iskander, J.; Attia, M.; Nahavandi, S.; Smets, M. RGB-D ergonomic assessment system of adopted working postures. Appl. Ergon. 2019, 80, 75–88. [Google Scholar] [CrossRef]
- Jeong, S.-o.; Kook, J. CREBAS: Computer-Based REBA Evaluation System for Wood Manufacturers Using MediaPipe. Appl. Sci. 2023, 13, 938. [Google Scholar] [CrossRef]
- Gong, F.M.; Ma, Y.H.; Zheng, P. A deep model method for recognizing activities of workers on offshore drilling platform by multistage convolutional pose machine. J. Loss Prev. Process Ind. 2020, 64, 104043. [Google Scholar] [CrossRef]
- Wei, E.; Ramalrishna, V.; Kanade, T. Convolutional Pose Machines. In Proceedings of the IEEE Conference on Computer Vision and Pattern Recognition 2016, Las Vegas, NV, USA, 26 June–1 July 2016. [Google Scholar]
- Kong, Y.; Li, J.; Hu, L.; Li, X. Semi-Supervised Learning Matting Algorithm Based on Semantic Consistency of Trimaps. Appl. Sci. 2023, 13, 8616. [Google Scholar] [CrossRef]
- Zhang, R.Q.; Ze, L. Trends of Risk Assessment Methods for Musculoskeletal Diseases. Packag. Eng. 2020, 41, 49. [Google Scholar]
- U.S. Bureau of Labor Statistics. Labor Force Statistics from the Current Population Survey 2020. Table 11b. Employed Persons by Detailed Occupation Andage. 2021b. Available online: https://www.bls.gov/cps/cpsaat11b.htm (accessed on 18 February 2023).
- Zock, J.P. World at work: Cleaners. Occup. Environ. Med. 2005, 62, 581–584. [Google Scholar] [CrossRef] [PubMed]
- Choi, H.W.; Kim, Y.K.; Kang, D.M.; Kim, J.E.; Jang, B.Y. Characteristics of occupational musculoskeletal disorders of five sectors in service industry between 2004 and 2013. Ann. Occup. Environ. Med. 2017, 29, 41. [Google Scholar] [CrossRef]
- Fernández-González, P.; Koutsou, A.; Cuesta-Gómez, A.; Carratalá-Tejada, M.; Miangolarra-Page, J.C.; Molina-Rueda, F. Reliability of Kinovea® Software and Agreement with a Three-Dimensional Motion System for Gait Analysis in Healthy Subjects. Sensors 2020, 20, 3154. [Google Scholar] [CrossRef]
- Manghisi, V.M.; Uva, A.E.; Fiorentino, M.; Bevilacqua, V.; Trotta, G.F.; Monno, G. Real time RULA assessment using Kinect v2 sensor. Appl. Ergon. 2017, 65, 481–491. [Google Scholar] [CrossRef]
- Diego-Mas, J.A.; Alcaide-Marzal, J. Using Kinect Sensor in Observational Methods for Assessing Postures at Work. Appl. Ergon. 2014, 45, 976–985. [Google Scholar] [CrossRef]
- Plantard, P.; Shum, H.P.H.; Le Pierres, A.S.; Multon, F. Validation of an ergonomic assessment method using Kinect data in real workplace conditions. Appl. Ergon. 2017, 65, 562–569. [Google Scholar] [CrossRef] [PubMed]
- GB/T 41085-2021; Requirements for Cleaning Service of Urban and Rural Communities. The Standardization Administration of the State Administration for Market Regulation: Beijing China, 2021; pp. 4–5.
- Da Silva, L.; Forcelini, F.; Varnier, T.; Merino, G.S.; Merino, E.A. Contribution Ergonomic Assessment of Musculoskeletal Hazards in Waste Bag Removal from Containers. In Occupational and Environmental Safety and Health II; Springer International Publishing: Cham, Switzerland, 2020; pp. 323–330. [Google Scholar]












| Method | Evaluation Process | Main Assessment Part |
|---|---|---|
| REBA [21] | The scores for each part of the body are determined based on the posture angle, and the risk level is adjusted based on torsion and other conditions. | Waist, neck, upper arm forearm, leg, wrist, frequency, grip, load |
| RULA [26] | According to the angle of the posture of different parts of the body, it is classified and scored, and the risk level of WMSDs is obtained after correction. | Waist, neck, upper arm forearm, wrist, frequency, grip, load |
| OWAS [22] | The posture form of each part of the body is coded, and the risk level is distinguished by the coding sequence. | Waist, neck, arm, leg, load |
| NIOSE [23] | Many factors in the manual handling process are measured and collected, and the lifting risk is calculated. | Handling distance, height, speed, etc. |
| RSI [27] | Measure or estimate five task variables in the work task, and the RSI value is a five-variable model using continuous multipliers. | Intensity of exertion (force), exertions per minute (frequency), duration per exertion, hand/wrist posture, duration of task per day |
| Limb Parts | Mean (SD) | Significance | |
|---|---|---|---|
| QCES System | OptiTrack Motion Capturer | ||
| Neck | 14.56 (12.37) | 17.13 (16.19) | No Significance |
| Waist | 0.67 (10.12) | 3.00 (8.81) | No Significance |
| Left Leg | 163.41 (9.37) | 163.33 (11.83) | No Significance |
| Left upper arm | 64.48 (32.09) | 69.46 (37.01) | No Significance |
| Left forearm | 88.24 (27.20) | 91.18 (29.47) | No Significance |
| Left wrist | 19.74 (9.33) | 21.85 (9.66) | No Significance |
| Right Leg | 155.2 (14.07) | 157.46 (12.10) | No Significance |
| Right upper arm | 79.2 (35.40) | 81.48 (38.10) | No Significance |
| Right forearm | 103.7 (29.54) | 108.07 (31.93) | No Significance |
| Right wrist | 17.72 (8.81) | 16.82 (8.46) | No Significance |
| RMSEs | Limb Parts | Average | |||||||||
|---|---|---|---|---|---|---|---|---|---|---|---|
| Neck | Waist | Left Leg | Left Upper Arm | Left Forearm | Left Wrist | Right Leg | Right Upper Arm | Right Forearm | Right Wrist | ||
| M1-45 | 7.56 | 6.06 | 17.96 | 5.47 | 3.80 | 1.44 | 2.21 | 6.35 | 4.79 | 4.15 | 5.98 |
| M1-60 | 3.22 | 12.22 | 12.74 | 4.16 | 3.56 | 4.32 | 12.81 | 8.20 | 22.78 | 5.31 | 8.93 |
| M1-90 | 4.08 | 3.14 | 16.68 | 9.91 | 9.05 | 5.95 | 3.20 | 13.16 | 4.72 | 1.87 | 7.17 |
| M2-45 | 3.98 | 2.44 | 2.41 | 8.11 | 1.22 | 0.45 | 12.96 | 0.75 | 0.96 | 5.12 | 3.84 |
| M2-60 | 5.56 | 5.25 | 6.16 | 11.70 | 0.46 | 0.72 | 0.41 | 13.79 | 3.24 | 3.09 | 5.04 |
| M2-90 | 0.72 | 7.60 | 2.23 | 17.39 | 1.99 | 3.84 | 4.62 | 3.41 | 3.57 | 7.91 | 5.33 |
| M3-45 | 12.67 | 3.60 | 8.10 | 5.22 | 4.51 | 1.89 | 8.08 | 6.87 | 3.70 | 5.84 | 6.05 |
| M3-60 | 7.55 | 3.60 | 5.16 | 4.81 | 0.89 | 1.92 | 13.35 | 5.42 | 7.06 | 1.44 | 5.12 |
| M3-90 | 4.65 | 3.85 | 9.37 | 5.25 | 12.51 | 0.55 | 13.66 | 4.51 | 15.53 | 3.88 | 7.38 |
| W1-45 | 2.50 | 4.96 | 0.78 | 5.02 | 5.42 | 1.76 | 12.90 | 3.27 | 4.69 | 8.25 | 4.95 |
| W1-60 | 4.60 | 4.30 | 2.17 | 5.22 | 7.75 | 6.65 | 4.68 | 2.02 | 2.92 | 0.45 | 4.08 |
| W1-90 | 7.34 | 5.20 | 0.48 | 8.19 | 4.99 | 3.86 | 3.20 | 5.03 | 8.72 | 1.16 | 4.82 |
| W2-45 | 12.30 | 0.75 | 1.28 | 9.01 | 8.99 | 7.72 | 0.74 | 8.72 | 10.74 | 4.19 | 6.44 |
| W2-60 | 2.20 | 3.00 | 4.35 | 2.70 | 2.77 | 0.84 | 0.66 | 1.38 | 11.68 | 2.00 | 3.16 |
| W2-90 | 3.92 | 6.00 | 1.01 | 1.71 | 14.28 | 6.04 | 0.71 | 0.82 | 3.87 | 2.27 | 4.06 |
| W3-45 | 3.84 | 4.35 | 1.12 | 9.26 | 13.74 | 0.30 | 6.25 | 1.01 | 8.25 | 4.77 | 5.29 |
| W3-60 | 7.83 | 4.27 | 6.65 | 15.38 | 8.89 | 6.15 | 5.41 | 6.62 | 11.43 | 3.61 | 7.62 |
| W3-90 | 9.75 | 8.18 | 2.22 | 12.03 | 2.18 | 10.59 | 0.57 | 3.99 | 11.41 | 2.55 | 6.35 |
| Average | 5.79 | 4.93 | 5.60 | 7.81 | 5.94 | 3.61 | 5.91 | 5.30 | 7.78 | 3.77 | 5.64 |
| ρ | 0.86 ** | 0.82 ** | 0.75 ** | 0.97 ** | 0.88 ** | 0.9 ** | 0.80 ** | 0.98 ** | 0.89 ** | 0.83 ** | 0.87 |
| Title 1 | RMSE | Cohen’s Kappa | p-Value |
|---|---|---|---|
| RE-Grand Score | 0.471 | 0.712 | <0.01 |
| RE-Score A | 0.471 | 0.664 | <0.01 |
| RE-Score B | 0.408 | 0.793 | <0.01 |
| RU-Grand Score | 0.236 | 0.894 | <0.01 |
| RU-Score A | 0.236 | 0.866 | <0.01 |
| RU-Score B | 0.624 | 0.665 | <0.01 |
| Average | 0.408 | 0.766 |
Disclaimer/Publisher’s Note: The statements, opinions and data contained in all publications are solely those of the individual author(s) and contributor(s) and not of MDPI and/or the editor(s). MDPI and/or the editor(s) disclaim responsibility for any injury to people or property resulting from any ideas, methods, instructions or products referred to in the content. |
© 2024 by the authors. Licensee MDPI, Basel, Switzerland. This article is an open access article distributed under the terms and conditions of the Creative Commons Attribution (CC BY) license (https://creativecommons.org/licenses/by/4.0/).
Share and Cite
Zhang, R.; Huang, M. A Quick Capture Evaluation System for the Automatic Assessment of Work-Related Musculoskeletal Disorders for Sanitation Workers. Appl. Sci. 2024, 14, 1542. https://doi.org/10.3390/app14041542
Zhang R, Huang M. A Quick Capture Evaluation System for the Automatic Assessment of Work-Related Musculoskeletal Disorders for Sanitation Workers. Applied Sciences. 2024; 14(4):1542. https://doi.org/10.3390/app14041542
Chicago/Turabian StyleZhang, Ruiqiu, and Minxin Huang. 2024. "A Quick Capture Evaluation System for the Automatic Assessment of Work-Related Musculoskeletal Disorders for Sanitation Workers" Applied Sciences 14, no. 4: 1542. https://doi.org/10.3390/app14041542
APA StyleZhang, R., & Huang, M. (2024). A Quick Capture Evaluation System for the Automatic Assessment of Work-Related Musculoskeletal Disorders for Sanitation Workers. Applied Sciences, 14(4), 1542. https://doi.org/10.3390/app14041542
