Study on Delaunay Triangular Mesh Delineation for Complex Terrain Based on the Improved Center of Gravity Interpolation Method
Abstract
1. Introduction
2. Delaunay Triangular Mesh
2.1. Delaunay Theory
2.2. Bowyer–Watson Algorithm
3. Delaunay–TCOGIM Algorithm
3.1. Delaunay–TCOGIM Algorithm Design Ideas
3.2. Steps of the Delaunay–TCOGIM Algorithm
- (1)
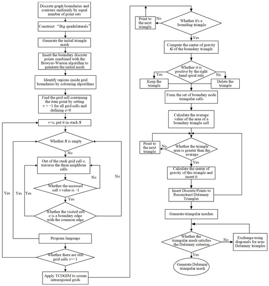
- Boundary discretization: The initial input data of the algorithm is a series of point sets obtained by discretizing the boundary edges and contour lines after topographic map recognition. According to the basic idea of the algorithm in this article, in the first one-dimensional mesh division, the mesh boundaries and contour lines are divided into discrete points and line segments and then transformed into boundary nodes, boundary edges, and discrete point sets. The obtained data includes all the necessary mesh data needed for subsequent mesh division.
- (2)
- Construct the initial triangle mesh: Based on the preceding mesh data, determine the center point of the target area, the maximum height (y-axis direction), and the maximum width (x-axis direction), multiply the maximum value of the two by a coefficient greater than 1, and then use the center point of the target area as the center and this length as the length of the side of the box to construct a square, the Delaunay box. The coordinates of the box’s four vertices serve as the initial nodes of the Delaunay mesh; the rectangle and any diagonal serve as the initial mesh boundary; and the two triangles serve as the initial triangle mesh.
- (3)
- Construction of the initial Delaunay mesh: After constructing a sufficiently large enclosing box, the B–W algorithm described in Section II divides the mesh into its initial subdivisions. Use this enclosing box to turn the meshing problem into a convex envelopment problem with discrete points of the curves in the mesh boundary region and the four vertices of the enclosing box. To do this, start the enclosing box as two triangles with divisions at all discrete points. Then, the discrete points are used as insertion points for the B–W algorithm to build the Delaunay triangle.
- (4)
- Identify the inner region of the boundary: The Delaunay mesh obtained through the above description is a triangular mesh containing the Delaunay enveloping box. However, the boundary of the delineated region cannot be shown very intuitively in the mesh of the Delaunay enveloping box, and only the triangular mesh of the inner region need to be constructed for practical application. For this problem, we are identifying the region boundaries by using a coloring algorithm to differentiate between the internal and external components of the region [21] and removing the triangles and Delaunay enclosing boxes outside the mesh region.The following steps are the precise sequence of the coloring algorithm:
- Step 1. Assign v = −1 to each triangle mesh cell.
- Step 2. Find the triangle mesh cell containing vertices, assign it a color, i.e., v = c (define c = 0), and store it in stack S.
- Step 3. If stack S is not empty, one of the triangle mesh cell e is taken out of the stack.
- Step 4. Traverse the three adjacent cells of the triangle mesh cell e for the following reasons:
- (1)
- If the value of the visited triangle cell is not −1, then this triangle cell contains colored vertices. Return to Step 4.
- (2)
- If the value of the visited triangle cell is −1, proceed directly to Step 5.
- Step 5. Determine the common edge of the visited triangle cell and cell e using the following method:
- (1)
- Assign a color to the visited triangle mesh, i.e., v = c, and store it in stack S if the joint edge of the visited triangle cell and cell e is not a region boundary edge.
- (2)
- If the joint edge of the visited triangle cell and cell e is a region boundary edge, proceed to Step 4 to traverse the neighboring cells.
- Step 6. Make c = c + 1 and clear stack S. If there is still a cell with v = −1, proceed to Step 3. Otherwise, exit.
The value of c is the number of region components. In this instance, the number of region components is 2. The region interior is a class, and the triangle mesh cells of the interior components with the color 0 are to be deleted, whereas the triangle mesh cells with the color 1 are outside the region and should be left intact. - (5)
- Constructing a regional internal mesh: For the mesh delineation after region identification, the nodes are all mesh boundary points, and there are no regional internal points in the mesh delineation. Therefore, creating some regional internal points is necessary to complete the accurate mesh delineation of the terrain region. In Delaunay triangulation, in combination with the improved TCOGIM algorithm with the B–W algorithm, the discrete points of the boundary are discretized in either a clockwise or anticlockwise order to generate the triangular cell set D and to determine whether the triangular cells therein are boundary triangles. The boundary triangles are then added to the triangular cell set TE, and these indicate the boundary edges bibj. Calculate the center of gravity G of the boundary triangular cells and employ the right-handed spiral rule to judge bibjG. Retain the triangle if the direction is positive and reject it if the direction is negative. Calculate the area of all boundary triangles and calculate the average. Compare the area of each triangle in the triangular cell set TE with the average comparison value. If the triangle’s area is less than the average, proceed to the next triangle; if greater than that, insert the center of gravity to apply the B–W algorithm to re-cluster the triangles. The average measure of the newly generated triangle cell mesh area and the average value of the boundary triangle area are evaluated in a cyclical manner until all generated triangles satisfy the necessary conditions. Figure 3 shows the exact procedure for constructing the regional internal mesh in this process.
- (6)
- Evaluate the Delaunay mesh: The Delaunay criterion mentioned in Section II is the empty circle property and the maximum minimal angle property. It is necessary to evaluate the Delaunay criterion for the triangular mesh generated by the combination of the Delaunay–TCOGIM algorithm, and only the triangular mesh that satisfies the Delaunay criterion is a Delaunay triangular mesh. If the determination procedure yields a triangular geometry that is not Delaunay, the diagonal exchange method must be used to obtain Delaunay triangles.
4. Example Analysis
4.1. Validation Results of the Combined Delaunay–TCOGIM Algorithm
4.2. Comparison with the Delaunay Method
4.3. Mesh Quality Analysis and Runtime Comparison
5. Conclusions
Author Contributions
Funding
Institutional Review Board Statement
Informed Consent Statement
Data Availability Statement
Conflicts of Interest
Appendix A
References
- Yuan, W.; Peng, X. Optimization research of grid-meshing on complex terrain using wind energy software meteodyn wt. Acta Energiae Solaris Sin. 2016, 37, 3199–3206. [Google Scholar]
- Delaunay, B. Sur la Sphere Vide. Bulletin of the Academy of Sciences of the USSR. Cl. Sci. Math. Nat. 1934, 1934, 793–800. [Google Scholar]
- Zou, Y.; Zhang, T. Improved generation algorithm of Delaunay triangulation on plane domain. Comput. Eng. Appl. 2013, 49, 171–174. [Google Scholar]
- Yang, J.; Gao, L. Fast algorithm for building Delaunay triangulation based on grid division. Sci. Surv. Mapp. 2016, 41, 109–114. [Google Scholar]
- Yang, B.; Shang, S. Research on Algorithm of the Point Set in the Plane Based on Delaunay Triangulation. Am. J. Comput. Math. 2012, 2, 336–340. [Google Scholar] [CrossRef]
- He, J.; Wang, M. The Implement of an Improved Delaunay Triangulation Algorithm. In Proceedings of the 2010 Third International Conference on Information and Computing, Wuxi, China, 4–6 June 2010; Volume 1. [Google Scholar]
- Han, L.; Liu, J.; Zhao, W.; Wang, W. A fast Triangular mesh generation Method and its engineering application. In Proceedings of the 2011 International Conference on Electric Information and Control Engineering, Wuhan, China, 15–17 April 2011; pp. 2869–2872. [Google Scholar]
- Zhang, S.; Yan, J.; Pan, J. Research on Algorithm of Target Triangles Fast Locating in Delaunay Triangulation. In Proceedings of the 2020 IEEE International Conference on Artificial Intelligence and Information Systems (ICAIIS), Dalian, China, 20–22 March 2020; pp. 802–805. [Google Scholar]
- McCullagh, M.J.; Ross, C.G. Delaunay triangulation of a random data set for isarithmic mapping. Cartogr. J. 1980, 17, 93–99. [Google Scholar] [CrossRef]
- Zhang, J.; Li, S.; Cui, X. Research on optimal grid node generation algorithm for delaunay triangulation. Electron. Des. Eng. 2019, 27, 10–16. [Google Scholar]
- Shewchuk, R. Delaunay refinement algorithms for triangular mesh generation. Comput. Geom. 2002, 22, 21–74. [Google Scholar] [CrossRef]
- Chen, X.; Xiong, Y. Triangular Mesh Generation over Arbitrary Two-dimensional Domain. J. Natl. Univ. Def. Technol. 2008, 30, 94–97. [Google Scholar]
- Secchi, S.; Simoni, L. An improved procedure for 2D unstructured Delaunay mesh generation. Adv. Eng. Softw. 2003, 34, 217–234. [Google Scholar] [CrossRef]
- Qi, M.; Thanh-Tung, C.; Tiow-Seng, T. Computing 2D constrained delaunay triangulation using the GPU. IEEE Trans. Vis. Comput. Graph. 2013, 19, 736–748. [Google Scholar] [CrossRef] [PubMed]
- Sun, D.; Sun, B. The research on the improvement of triangular mesh generation. Int. Conf. Mater. Eng. Environ. Sci. 2016, 812–819. [Google Scholar] [CrossRef]
- Zeng, Y.; Li, H.; Cai, Q. Two Dimensional Parallel Delaunay Mesh Generations Based on Multi-core CPU Environment. J. Comput. Sci. Eng. 2012, 3, 113–119. [Google Scholar]
- Huang, Q.; Liu, H.; Liang, P. Parallel construction algorithm of Delaunay triangulated irregular network. Sci. Surv. Mapp. 2017, 42, 171–177. [Google Scholar]
- Qing, W.; Chen, W. Delaunay Triangular Mash Optimization Algorithm. Comput. Sci. 2019, 46, 226–229. [Google Scholar]
- Angelo, L.D.; Stefano, P.D.; Giaccari, L. A new mesh-growing algorithm for fast surface reconstruction. Comput.-Aided Des. 2011, 43, 639–650. [Google Scholar] [CrossRef]
- Chew, L.P. Guaranteed-Quality Triangular Meshes; Cornell University: Ithaca, NY, USA, 1989. [Google Scholar]
- Matula, D.W.; George, M.; Isaacson, J.D. Graph coloring algorithms. In Graph Theory and Computing; Academic Press: Cambridge, MA, USA, 1972; pp. 109–122. [Google Scholar]











| Quality Factor | Multiples of Average Value | Initial Value | Cycle Times | ||||
|---|---|---|---|---|---|---|---|
| First | Second | Third | Fourth | Fifth | |||
| 1.52 | 0.7208 | 0.8462 | 0.8757 | 0.8762 | 0.8766 | 0.8766 | |
| 0.6220 | 0.8066 | 0.8532 | 0.8546 | 0.8560 | 0.8558 | ||
| Arithmetic | Total Points | Number of Triangular Mesh Cells | ||
|---|---|---|---|---|
| Delaunay–TCOGIM algorithm | 457 | 837 | 0.8766 | 0.8558 |
| Delaunay method | 0.6682 | 0.5044 |
| Arithmetic | Total Meshes | Meshes | ||||||||
|---|---|---|---|---|---|---|---|---|---|---|
| p = 0~0.3 | p = 0.3~0.4 | p = 0.4~0.42 | p = 0.42~0.44 | p = 0.44~0.46 | p = 0.46~0.48 | p = 0.48~0.5 | p = 0.5 | |||
| Delaunay–TCOGIM algorithm | 837 | 30 | 136 | 68 | 99 | 116 | 168 | 220 | 0 | 0.0617 |
| Delaunay method | 305 | 206 | 55 | 51 | 77 | 60 | 83 | 0 | 0.1659 | |
| Number of Cycles/Times | Number of Discrete Points of This Algorithm | Number of Discrete Points of Delaunay Method | Running Time of This Algorithm/s | Running Time of Delaunay Method/s |
|---|---|---|---|---|
| 1 | 268 | 8.86 | 8.94 | |
| 2 | 427 | 14.06 | 14.69 | |
| 3 | 450 | 449 | 18.70 | 21.67 |
| 4 | 457 | 455 | 24.09 | 23.19 |
| 5 | 459 | 462 | 32.61 | 29.78 |
Disclaimer/Publisher’s Note: The statements, opinions and data contained in all publications are solely those of the individual author(s) and contributor(s) and not of MDPI and/or the editor(s). MDPI and/or the editor(s) disclaim responsibility for any injury to people or property resulting from any ideas, methods, instructions or products referred to in the content. |
© 2024 by the authors. Licensee MDPI, Basel, Switzerland. This article is an open access article distributed under the terms and conditions of the Creative Commons Attribution (CC BY) license (https://creativecommons.org/licenses/by/4.0/).
Share and Cite
Zheng, W.; Wang, H.; Huang, X. Study on Delaunay Triangular Mesh Delineation for Complex Terrain Based on the Improved Center of Gravity Interpolation Method. Appl. Sci. 2024, 14, 1370. https://doi.org/10.3390/app14041370
Zheng W, Wang H, Huang X. Study on Delaunay Triangular Mesh Delineation for Complex Terrain Based on the Improved Center of Gravity Interpolation Method. Applied Sciences. 2024; 14(4):1370. https://doi.org/10.3390/app14041370
Chicago/Turabian StyleZheng, Wenhui, Haiyun Wang, and Xiaofang Huang. 2024. "Study on Delaunay Triangular Mesh Delineation for Complex Terrain Based on the Improved Center of Gravity Interpolation Method" Applied Sciences 14, no. 4: 1370. https://doi.org/10.3390/app14041370
APA StyleZheng, W., Wang, H., & Huang, X. (2024). Study on Delaunay Triangular Mesh Delineation for Complex Terrain Based on the Improved Center of Gravity Interpolation Method. Applied Sciences, 14(4), 1370. https://doi.org/10.3390/app14041370
