Machine Learning Methods in Student Mental Health Research: An Ethics-Centered Systematic Literature Review
Abstract
1. Introduction
- What types of ML methods and techniques are employed in AI/ML-enabled SMH research?
- What are the main mental health outcomes explored in this emerging research area?
- What key themes are addressed within this research stream?
- Are ethical considerations and principles adequately integrated into this research field? If so, how, and to what extent?
2. Methods
2.1. Search Strategy
2.2. Studies Selection
2.3. Data Extraction and Synthesis
3. Corpus Descriptives
3.1. Descriptive Analytics
3.2. AI/ML Purpose
3.3. Data Types
3.4. Validation and Performance Evaluation
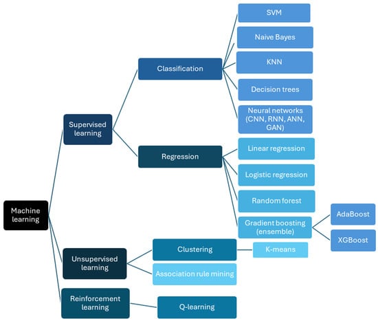
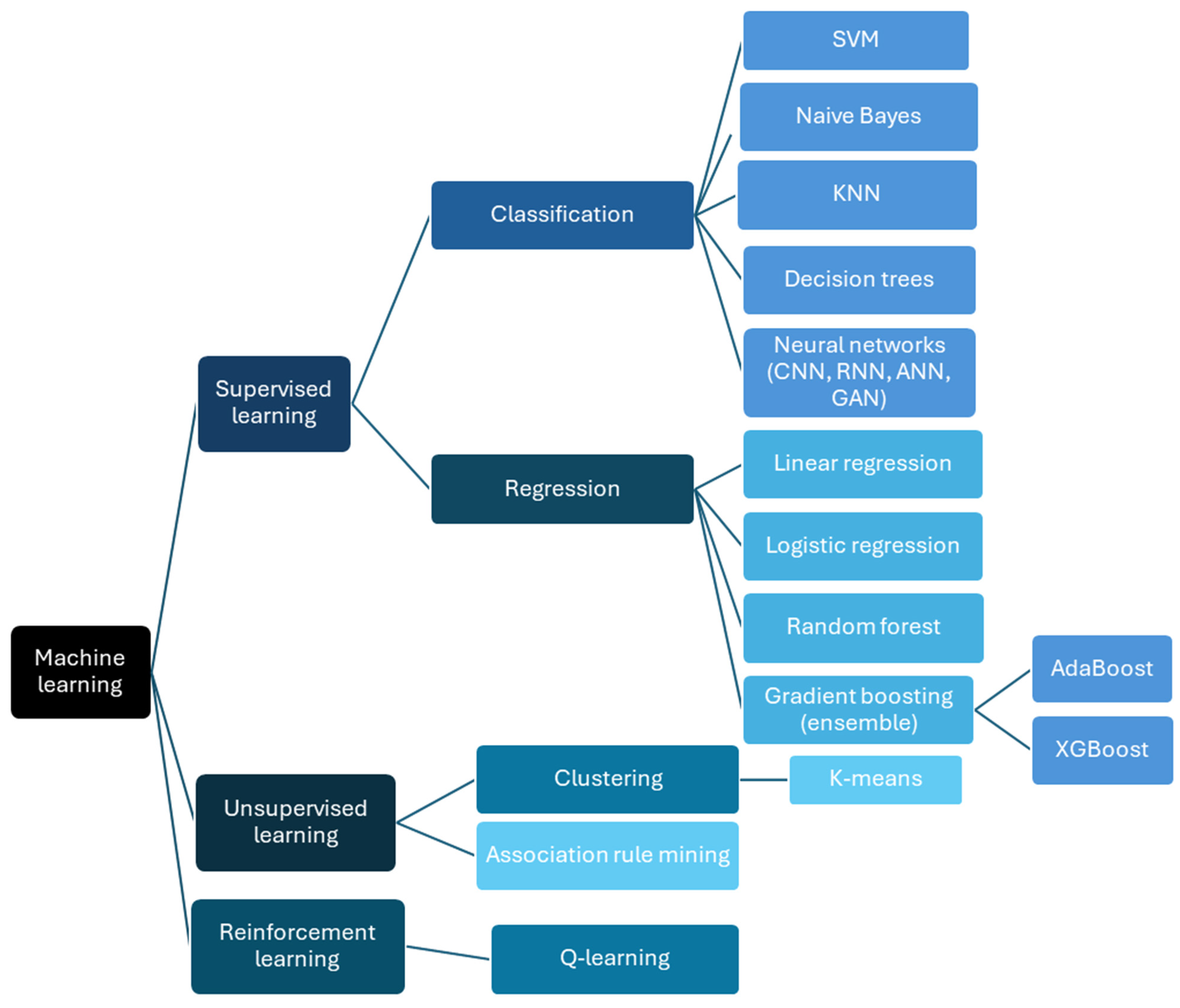
4. ML Models
5. SMH Outcomes
5.1. Depression
5.2. Stress
5.3. Well-Being
5.4. Other Conditions
6. Topic Modeling Analysis
7. Ethical Considerations in AI/ML-Enabled SMH Research
7.1. Ethics Principles for AI/ML
7.1.1. Privacy
7.1.2. Transparency
7.1.3. Interpretability
7.1.4. Fairness
7.2. An Actionable Framework for the Assessment and Implementation of Ethics Principles in AI/ML-Enabled Research
8. Discussions and Conclusions
Author Contributions
Funding
Conflicts of Interest
Appendix A
| Reference | Area of Mental Health Focus | Main Topic (Subject) | Sample | Data Collection Method | Data Analysis Method |
|---|---|---|---|---|---|
| [58] | Anxiety | Provide educators with information about anxiety disorders by utilizing association rule mining | 770 Undergraduates | Scored Questionnaire Survey | Association Rules |
| [59] | General Mental Health | Study the correlation between a student’s behavior and academic level using big data | 566 Undergraduates | Private Database | Gradient Lifting Decision Tree |
| [19] | Stress | Analyze the perception of stress on campuses, as manifested on social media, related to gun violence | 113,337 Posts | Online Database and Reddit Dataset | SVM |
| [20] | Well-being | Assess mental health expressions of students on university campuses by using social media data | 146 Subreddits 424,984 Posts | Private Database and Reddit Dataset | RF, Ada Boost, SVM, LR |
| [21] | Depression | Analyze the facial features of students to determine their psychological state | 120 Pictures | Private Database | SVM |
| [22] | Depression | Recognize depression in students using an integrated support vector machine algorithm | 1000 Users among Student Users | Scored Questionnaire Survey | SVM, KNN, RBF-NN, DISVM |
| [59] | General Mental Health | Analyze both positive and negative(especially) association rules for students’ mental health | 2275 Freshmen | Self-rating Test | Negative Association Rules |
| [23] | Depression | Predict depression in Bangladeshi undergraduates using ML techniques | 935 Students | Scored Questionnaire Survey | KNN, RF, SVM |
| [24] | Phobia | Predict students’ phobia using multiple classification models | 5865 Students | Private Database | Decision Tree, LR, SVM, RF |
| [25] | Well-being | Use physiology, phone, mobility, and behavioral data to predict students’ happiness | 20 graduates and 48 Undergraduates | Experiment Dataset; Application Dataset; Survey | SVM, RF, NN, LR, KNN, NB, Adaboost |
| [60] | General Mental Health | Design a psychological data management system for undergraduates based on data mining | 250 Students | Scored Questionnaire Survey | Association Rules |
| [26] | Stress | Detect students’ subjective stress using wrist-based passive sensing | 9 Students | Phone, Interview, and Questionnaire | NB, SVM, LR, RF |
| [27] | Mental Health Disorders | EHR-based disease early detection | N/A (not available) | Existing Data | LDA, DIAG, CRDA, Shrinkage, LR, SVM, AdaBoost |
| [28] | Perceived Stress | Automatic detection of perceived stress in campus students | N/A | Sensor and Questionnaires | SVM, j48, Bagging, Random Forest |
| [45] | Asperger Syndrome | Affective–cognitive states of students with and without Asperger Syndrome | 1407 videos | Sensor (Webcam) | CNN, RNN(LSTM) |
| [29] | Depression | Depression Prevalence and Gait Abnormality | 3,669 students | Questionnaire & Sensor | SVM, KNN, RF, LR, LDA |
| [64] | Well-being | Well-being prediction | 251 students | Questionnaire, Phone, and Sensor | Linear Regularized Models, Neural Network, LSTM, CNN |
| [56] | Academic Stress | Academic stress management system | N/A | Sensor | K-means Clustering |
| [46] | Depression | Combating depression with intelligent ChatBot | 9194 | Existing Data | CNN, RNN, HAN |
| [47] | Insomnia | Predicting insomnia levels | 158 | Questionnaire | ANN |
| [48] | Stress | Brain’s stress observation system | 4 | Sensor and Questionnaire | RNN |
| [39] | Depression and Internet Addiction | Prediction of internet addiction, depression, and low self-esteem | 461 | Questionnaire | Logistic Regression, RF, Naïve Bayes, C4.5 Decision Tree, K-Nearest Neighbor |
| [40] | Stress | Stress level prediction | 100 | Questionnaire | Naive Bayes |
| [52] | Public Speaking Anxiety | Physiological-based models of public speaking anxiety | 43 | Sensor and Questionnaire | Linear Regression, K-Means Clustering |
| [62] | Stress | Mindfulness among undergraduates with stress | 125 | Sensor and Questionnaire | Q-Learning |
| [57] | Stress | Activity recommendations for depressed and non-depressed students | 44 | Phone, Interview, and Questionnaire | Q-Learning, K-Means Clustering |
| [63] | Anxiety | Personalized e-learning for students | 53 | Questionnaire (Test) | Case Based Reasoning, Reinforcement Learning |
| [65] | Anxiety | Prediction of anxiety of students | 36 | Questionnaire (Test) | ANFIS (combination of ANN and fuzzy logic) |
| [30] | Depression and Anxiety | Predict mental health disorders of students | N/A | Reporting | LDA, Regularized LDA, Shrinkage LDA, DIAG, SVM, LR, Adaboost |
| [43] | Subjective Well-being | Subjective well-being prediction | 10518 Chinese Adolescents | Questionnaire | Gradient Boosting Classifier |
| [31] | Problematic Smartphone Use | Model problematic smartphone use severity | 1097 | Questionnaire | Ridge, Lasso, Elastic Net, SVM, Extreme Gradient Boosting, RF |
| [32] | Depression | Mild depression detection of students | 36 | Sensor and Questionnaire | kNN, Naïve Bayes, LR, RF, SVM |
| [44] | Anxiety and Insomnia | Psychological state prediction | 2500 undergraduate students | Questionnaire | XGBoost |
| [41] | Stress | Stress level prediction | 800 training instances, 200 validation instances, and 460 test instances | Phone, Interview, and Questionnaire | LSTM, CNN |
| [33] | Depression | Depressive symptoms prediction | 182 Students | Phone, Clinical Assessment, Wi-Fi, and Questionnaire | SVM |
| [34] | Stress | Stress detection | 206 Students | Questionnaire | Random Forest, SVM, NB, KNN |
| [35] | Depression | Depression detection | 37 students | Questionnaire | BN, SVM, LR, KNN, RF |
| [36] | Anxiety | Anxiety and stress recognition system | 21 undergraduates | Questionnaire | SVM, KNN, RF, LR |
| [96] | General Mental Health | Analysis of mental health factors using power BI and machine learning | 250 records | Via Google form that includes various questions | ML algorithms for classification and prediction: using Pandas and Power Bi tool |
| [97] | Anxiety, depression, PTSD (Post-Traumatic Stress Disorder) | Sentiment and topic analysis on mental health perception using Twitter data | 386,968 Tweets spanning 7 years (January 2015–December 2021) within the United States. | Social Media Data (Twitter) | Sentiment Analysis (polarity/subjectivity) and Topic Modeling for Perception Analysis, NLP |
| [37] | Stress, Anxiety, and Depression | Mental health disorder classification for students using ML applications and algorithms | 3246 data are collected from different universities | Student Surveys on Mental Health Indicators | Decision Tree, SVM, Logistic Regression, Naive Bayes for Classification |
| [38] | General mental health Students | Analysis of gadget addiction impact on student mental health | 115 participants (70–30% training-testing ratio) | Survey on Gadget Usage and Mental Health | K-Nearest Neighbors, Random Forest, Decision Tree, SVM, Logistic Regression |
| [50] | Student Health Quality of Life | Development of digital health profile to improve student quality of life | 544 students of the clinical department of the Faculty of Medicine and Public Health and the Faculty of Information Technology (30.3% foreign students, 68.75% female) | Health questionnaires with more than 200 questions | Data-Driven Health Monitoring and Machine Learning for Quality Analysis: Multiple Linear Regression, Random Forest, Gradient Boosting, SVM |
| [98] | Mental Health of Students (Anxiety, depression, and stress) | Design of AI and big data platform for student mental health prediction | N/A | Online platform (mental health test module about: Personal Info, Learning Behavior, Social Media activities) | Machine Learning Models, Big Data Analysis |
| [99] | University Mental Health Education | Development of psychological education system using big data in universities | 20 | questionnaire surveys and sample surveys online filling and other forms | Multi-level Fuzzy Comprehensive Evaluation for Mental Health Prediction network behavior characteristics analysis |
| [100] | Psychological Education through AI | AI and image super-resolution for psychological education | 325 responses, (130 male and 195 female) | Facial Recognition and Psychological Evaluation via AI-based System | Clustering Convolution and Image Super-Resolution Recognition technology with AI, GAN (Generative Adversarial Network) |
| [49] | Mental Health Education for Sports Majors | Big data- and AI-driven mental health strategies in sports education | Unlabeled data 157,561 and Labled data 1,588 | Questionnaire-based Survey and Big Data Network Education Platform | Convolutional Neural Networks (CNN) for Symptom Recognition |
| [101] | Pandemic Impact on Student Mental Health | Ideological education and psychological crisis prevention | N/A | Mental Health Survey Platform | Psychological Crisis Warning Model based on Big Data and Stress Response Theory |
| [53] | Student Mental Health Services | Help-seeking behavior and health services usage among Norwegian university students | SHoT Study 2018 | National Survey and Hopkins Symptom Checklist-25 (HSCL-25) | Descriptive and Comparative Statistical Analysis (Multivariate logistic regression) |
| [102] | University Student Wellbeing | Role of AI in helping students manage psychological wellbeing | around 800 university students and 30 early users | Small Steps SMS program, utilizing surveys, interviews, and focus group sessions | LLM-based tools, narrative analysis for personalized mental health interventions |
| [103] | mental health support for young adults | Exploratory study on chatbot acceptability in mental health support | 150: 30 participants used mental health apps and websites, and 120 participants not engaged with a mental health app or website | Surveys, Interviews, Literature Review | User-centered design analysis, thematic coding for acceptability evaluation |
| [104] | Mental Health Illnesses like anxiety and depression or imposter syndrome | Cognitive reappraisal prototype: Flip Doubt | 13 students (four MS, nine PhD) at the University of Minnesota | Web Application, Interview Data | Qualitative interview analysis (thematic data-driven analysis), Iterative Codebooks |
| [105] | Designing virtual humans (VHs) for mental wellness support | Participatory design of virtual humans for mental health support among North American computer science students | 216 CS students from a major university in North America | Online Questionnaire | Artificial intelligence (AI) generation platform: Synthesia |
| [51] | Adverse Childhood Experiences (ACEs) and Mental Well-being | Patterns of ACEs and association with mental well-being among university students | 1023 Spanish Students | ACE International Questionnaire, Short Warwick–Edinburgh Mental Well-being Scale | Latent Class Analysis, Regression Modeling (Multiple Linear regression) |
| [106] | Physical Activity for Mental Health during COVID-19 | Physical activity virtual intervention for mental health during pandemic | 480 University Students | Virtual Physical Activity Challenges | Behavior Change Wheel, Thematic Analysis |
| [107] | Social Media Use and University Student Stress | Examining links between social media and stress in Australian university students | 3298 University Students (out of 14,880 who completed the survey) | Online Survey and Free-text Responses | Thematic Analysis, Qualitative Approaches |
| [54] | Depression in Childhood Trauma Victims | Identification of depression factors in trauma victims using ML | 27,671 Chinese University Students | Large-scale Survey with Childhood Trauma Indicators | Multiple Logistic Regression, XGBoost, Network Analysis |
| [61] | Mental Health Assessment via Gamified Platforms | Immersive AI-based entertainment game for university students’ mental health simulation | N/A | Emotion Recognition Algorithms in Game-based Platform | AI Interaction Technology, Emotion Recognition algorithms, association data mining rule, RNSE , DNN, CNN |
| [55] | Youth Mental Health and Stress | Mental health prediction for youths with stressful life events using ML | Wave 1: 3038, Wave 2: 539 | Two-wave Survey with Emotional Intelligence and Coping Strategy Indicators | Random Forest, XGBoost, AdaBoost, Logistic Regression, Backpropagation Neural Network |
| Metric | Definition | Formula | Reference |
|---|---|---|---|
| Accuracy | Measures the ratio of correct classifications over the total number of samples, and it does not take into account any information on the classification performance of single classes. | [108] | |
| Precision (confidence) | The proportion of true positive predictions among all positive predictions. Indicates the classifier’s ability to avoid wrong predictions in that class. | [109] | |
| Recall (sensitivity) | The proportion of actual positives correctly identified. Indicates the model’s ability to detect positive instances. | [109] | |
| Specificity | The proportion of actual negatives correctly identified. Used to measure the ability of a classifier to reject samples of other classes. | [108] | |
| F1-Score | The harmonic mean of precision and recall. Balances the two; useful when there is an uneven class distribution. | [109] | |
| F-Score | The weighted harmonic mean of precision and recall, balancing the two. A generalization of the F1-score. | where is a parameter that determines the weight of recall | [110] |
| F-statistic | A ratio of variances used in ANOVA tests to determine if there are significant differences between groups. In regression, it tests the overall significance of the model. | [111] | |
| AUC-ROC | Area under the Receiver Operating Characteristic curve, showing the trade-off between true positive rate and false positive rate. | AUC for discrete classifier = (TPR + TNR)/2 | [112] |
| Mean Absolute Error (MAE) | The average of the absolute differences between predicted and actual values. Reflects prediction accuracy for continuous outputs. | [113] | |
| Mean Absolute Percentage Error (MAPE) | The average of the absolute percentage errors between predicted and actual values. Useful for evaluating forecast accuracy, especially in cases where data are non-negative and on a similar scale. | [113] | |
| Mean Squared Error (MSE) | The average of squared differences between predicted and actual values. Penalizes larger errors more heavily. | [113] | |
| Magnitude MSE | A version of the MSE measuring magnitude errors in the reconstruction of a signal, such as for audio or speech tasks. | [114] | |
| Waveform MSE | Measures the error in waveform reconstruction tasks, commonly used in speech and audio processing. | [105] | |
| Root Mean Squared Error (RMSE) | The square root of MSE, representing error in the same units as the output variable. | [61] | |
| R-squared ( | Indicates the proportion of the variance in the dependent variable explained by the independent variable(s). Used for regression models. | [111] | |
| Adjusted R-squared | Adjusted version of R2 that accounts for the number of predictors in a regression model, penalizing models with more predictors that do not improve the fit. | where k is the number of predictors and N is the sample size | [111] |
| Confusion Matrix | A table used to describe the performance of a classification model, showing the counts of true positives, true negatives, false positives, and false negatives. | - | [115] |
| C-index (Concordance Index) | Measures the discriminatory power of a survival model by assessing the concordance between predicted and actual survival outcomes. | - | [116] |
| STOI (Short-Time Objective Intelligibility) | A measure of speech intelligibility that compares the perceived quality of speech in a distorted or noisy environment to clean speech. | - | [117] |
| SDR (Signal-to-Distortion Ratio) | A measure of the difference between the original signal and the predicted signal, assessing the distortion in the predicted output. | [118] |
Appendix B









References
- Molina, M.; Garip, F. Machine learning for sociology. Annu. Rev. Sociol. 2019, 45, 27–45. [Google Scholar] [CrossRef]
- Keane, P.A.; Topol, E.J. With an eye to AI and autonomous diagnosis. NPJ Digit. Med. 2018, 1, 40. [Google Scholar] [CrossRef] [PubMed]
- Knight, W. The Apple Card Didn’t ‘See’ Gender—And That’s the Problem. Wired. 2019. Available online: https://www.wired.com/story/the-apple-card-didnt-see-genderand-thats-the-problem/ (accessed on 14 November 2024).
- Engel, C.; Linhardt, L.; Schubert, M. Code is law: How COMPAS affects the way the judiciary handles the risk of recidivism. Artif. Intell. Law 2024. [Google Scholar] [CrossRef]
- Kapur, S.; Phillips, A.G.; Insel, T.R. Why has it taken so long for biological psychiatry to develop clinical tests and what to do about it? Mol. Psychiatry 2012, 17, 1174–1179. [Google Scholar] [CrossRef]
- Singh, I.; Rose, N. Biomarkers in psychiatry. Nature 2009, 460, 202–207. [Google Scholar] [CrossRef] [PubMed]
- Starke, S.; Zhang, H.; Komura, T.; Saito, J. Neural state machine for character-scene interactions. ACM Trans. Graph. 2019, 38, 178. [Google Scholar] [CrossRef]
- Bzdok, D.; Meyer-Lindenberg, A. Machine learning for precision psychiatry: Opportunities and challenges. Biol. Psychiatry Cogn. Neurosci. Neuroimaging 2018, 3, 223–230. [Google Scholar] [CrossRef] [PubMed]
- Janssen, R.J.; Mourão-Miranda, J.; Schnack, H.G. Making individual prognoses in psychiatry using neuroimaging and machine learning. Biol. Psychiatry Cogn. Neurosci. Neuroimaging 2018, 3, 798–808. [Google Scholar] [CrossRef] [PubMed]
- Shatte, A.B.; Hutchinson, D.M.; Teague, S.J. Machine learning in mental health: A scoping review of methods and applications. Psychol. Med. 2019, 49, 1426–1448. [Google Scholar] [CrossRef] [PubMed]
- Su, C.; Xu, Z.; Pathak, J.; Wang, F. Deep learning in mental health outcome research: A scoping review. Transl. Psychiatry 2020, 10, 116. [Google Scholar] [CrossRef]
- Varley, M.; Belle, V. Fairness in machine learning with tractable models. Knowl.-Based Syst. 2021, 215, 106715. [Google Scholar] [CrossRef]
- Durstewitz, D.; Huys, Q.; Koppe, G. Psychiatric illnesses as disorders of network dynamics. Biol. Psychiatry Cogn. Neurosci. Neuroimaging 2021, 6, 865–876. [Google Scholar] [CrossRef] [PubMed]
- Son, C.; Hegde, S.; Smith, A.; Wang, X.; Sasangohar, F. Effects of COVID-19 on college students’ mental health in the United States: Interview survey study. J. Med. Internet Res. 2020, 22, e21279. [Google Scholar] [CrossRef] [PubMed]
- Thieme, A.; Belgrave, D.; Doherty, G. Machine learning in mental health: A systematic review of the HCI literature to support the development of effective and implementable ML systems. Proc. ACM Trans. Comput.-Hum. Interact. 2020, 27, 34. [Google Scholar] [CrossRef]
- Polanin, J.R.; Maynard, B.R.; Dell, N.A. Overviews in education research: A systematic review and analysis. Rev. Educ. Res. 2017, 87, 172–203. [Google Scholar] [CrossRef]
- Moher, D.; Liberati, A.; Tetzlaff, J.; Altman, D.G.; The PRISMA Group. Preferred reporting items for systematic reviews and meta-analyses: The PRISMA statement. Ann. Intern. Med. 2009, 151, 264–269. [Google Scholar] [CrossRef] [PubMed]
- Boughton, S.L.; Wilkinson, J.; Bero, L. When beauty is but skin deep: Dealing with problematic studies in systematic reviews. Cochrane Database Syst. Rev. 2021, 2021, ED000152. [Google Scholar] [CrossRef]
- Saha, K.; De Choudhury, M. Modeling stress with social media around incidents of gun violence on college campuses. Proc. ACM Hum.-Comput. Interact. 2017, 1, 92. [Google Scholar] [CrossRef]
- Bagroy, S.; Kumaraguru, P.; De Choudhury, M. A social media-based index of mental well-being in college campuses. In Proceedings of the SIGCHI Conference on Human Factors in Computing Systems, Denver, CO, USA, 6–11 May 2017; pp. 1634–1646. [Google Scholar]
- Kumar, S.; Varshney, D.; Dhawan, G.; Jalutharia, H. Analyzing the effective psychological state of students using facial features. In Proceedings of the 2020 4th International Conference on Intelligent Computing and Control Systems (ICICCS), Madurai, India, 13–15 May 2020. [Google Scholar]
- Ding, Y.; Chen, X.; Fu, Q.; Zhong, S. A depression recognition method for college students using deep integrated support vector algorithm. IEEE Access 2020, 8, 75616–75623. [Google Scholar] [CrossRef]
- Choudhury, A.A.; Khan MR, H.; Nahim, N.Z.; Tulon, S.R.; Islam, S.; Chakrabarty, A. Predicting Depression in Bangladeshi Undergraduates using Machine Learning. In Proceedings of the 2019 IEEE Region 10 Symposium (TENSYMP), Kolkata, India, 7–9 June 2019; pp. 789–794. [Google Scholar]
- Zhang, Y.; Ma, P.; Gao, Q. Multiple classification models-based student’s phobia prediction study. In Proceedings of the 2019 Third IEEE International Conference on Robotic Computing (IRC), Naples, Italy, 25–27 February 2019. [Google Scholar] [CrossRef]
- Jaques, N.; Taylor, S.; Azaria, A.; Ghandeharioun, A.; Sano, A.; Picard, R. Predicting students’ happiness from physiology, phone, mobility, and behavioral data. In Proceedings of the 2015 International Conference on Affective Computing and Intelligent Interaction (ACII), Xi’an, China, 21–24 September 2015. [Google Scholar] [CrossRef]
- Egilmez, B.; Poyraz, E.; Zhou, W.; Memik, G.; Dinda, P.; Alshurafa, N. UStress: Understanding college student subjective stress using wrist-based passive sensing. In Proceedings of the 2017 IEEE International Conference on Pervasive Computing and Communications Workshops (PerCom Workshops), Kona, HI, USA, 13–17 March 2017. [Google Scholar]
- Bian, J.; Barnes, L.E.; Chen, G.; Xiong, H. Early detection of diseases using electronic health records data and covariance-regularized linear discriminant analysis. In Proceedings of the 2017 IEEE EMBS International Conference on Biomedical & Health Informatics (BHI), Orlando, FL, USA, 16–19 February 2017. [Google Scholar]
- Gjoreski, M.; Gjoreski, H.; Lutrek, M.; Gams, M. Automatic detection of perceived stress in campus students using smartphones. In Proceedings of the 2015 International Conference on Intelligent Environments, Prague, Czech Republic, 15–17 July 2015; pp. 132–135. [Google Scholar]
- Fang, J.; Wang, T.; Li, C.; Hu, X.; Ngai, E.; Seet, B.-C.; Cheng, J.; Guo, Y.; Jiang, X. Depression prevalence in postgraduate students and its association with gait abnormality. IEEE Access 2019, 7, 174425–174437. [Google Scholar] [CrossRef]
- Bian, J.; Yang, S.; Xiong, H.; Wang, L.; Fu, Y.; Sun, Z.; Guo, Z.; Wang, J. CRLEDD: Regularized causalities learning for early detection of diseases using electronic health record (EHR) data. IEEE Trans. Emerg. Top. Comput. Intell. 2020, 5, 541–553. [Google Scholar] [CrossRef]
- Elhai, J.D.; Yang, H.; Rozgonjuk, D.; Montag, C. Using machine learning to model problematic smartphone use severity: The significant role of fear of missing out. Addict. Behav. 2020, 103, 106261. [Google Scholar] [CrossRef]
- Li, X.; Hu, B.; Shen, J.; Xu, T.; Retcliffe, M. Mild depression detection of college students: An EEG-based solution with free viewing tasks. J. Med. Syst. 2015, 39, 187. [Google Scholar] [CrossRef] [PubMed]
- Ware, S.; Yue, C.; Morillo, R.; Lu, J.; Shang, C.; Bi, J.; Kamath, J.; Russell, A.; Bamis, A.; Wang, B. Predicting depressive symptoms using smartphone data. Smart Health 2019, 15, 100093. [Google Scholar] [CrossRef]
- Ahuja, R.; Banga, A. Mental stress detection in university students using machine learning algorithms. Procedia Comput. Sci. 2019, 152, 349–353. [Google Scholar] [CrossRef]
- Li, J.; Galley, M.; Brockett, C.; Spithourakis, G.P.; Gao, J.; Dolan, B. A persona-based neural conversation model. arXiv 2016, arXiv:1603.06155. [Google Scholar]
- Rodríguez-Arce, J.; Lara-Flores, L.; Portillo-Rodríguez, O.; Martínez-Méndez, R. Towards an anxiety and stress recognition system for academic environments based on physiological features. Comput. Methods Programs Biomed. 2020, 190, 105408. [Google Scholar] [CrossRef]
- Mir, A.A.; Gladson, J.N.; Mohapatra, S.K. Comparative analysis of mental health disorder in higher education students using predictive algorithms. In Proceedings of the 2023 International Conference on Applied Intelligence and Sustainable Computing (ICAISC), Dharwad, India, 16–17 June 2023; IEEE: Piscataway, NJ, USA, 2023. [Google Scholar]
- Saraswathi, K.; Srinidhi, S.; Devadharshini, B. Prediction on impact of electronic gadgets in students’ life using machine learning. In Proceedings of the 2023 7th International Conference on Computing Methodologies and Communication (ICCMC), Erode, India, 23–25 February 2023; IEEE: Piscataway, NJ, USA, 2023. [Google Scholar]
- Rubaiyat, N.; Apsara, A.I.; Chaki, D.; Arif, H.; Israt, L.; Kabir, L.; Alam, M.G.R. Classification of depression, internet addiction and prediction of self-esteem among university students. In Proceedings of the 2019 22nd International Conference on Computer and Information Technology (ICCIT), Dhaka, Bangladesh, 18–20 December 2019; IEEE: Piscataway, NJ, USA, 2019. [Google Scholar]
- Monisha, S.; Meera, R.; Swaminath, R.V.; Raj, L.A. Predictive Analysis of Student Stress Level Using Naïve Bayesian Classification Algorithm. In Proceedings of the 2020 International Conference on Computer Communication and Informatics (ICCCI), Coimbatore, India, 22–24 January 2020; pp. 1–7. [Google Scholar] [CrossRef]
- Acikmese, Y.; Alptekin, S.E. Prediction of stress levels with LSTM and passive mobile sensors. Procedia Comput. Sci. 2019, 159, 658–667. [Google Scholar] [CrossRef]
- Geng, H.; Guang-yu, L. The Connotation and Strategy of College Students’ Behavior Analysis under the Background of Big Data. In Proceedings of the 2019 International Conference on Big Data and Education, Los Angeles, CA, USA, 9–12 December 2019; pp. 48–51. [Google Scholar] [CrossRef]
- Zhang, N.; Liu, C.; Chen, Z.; An, L.; Ren, D.; Yuan, F.; Ji, L.; Bi, Y.; Guo, Z.; Ma, G.; et al. Prediction of adolescent subjective well-being: A machine learning approach. BMJ Gen. Psychiatry 2019, 32, e100096. [Google Scholar] [CrossRef] [PubMed]
- Ge, F.; Zhang, L.W.; Mu, H. Predicting psychological state among Chinese undergraduate students in the COVID-19 epidemic: A longitudinal study using machine learning. Neuropsychiatr. Dis. Treat. 2020, 16, 2111–2118. [Google Scholar] [CrossRef] [PubMed]
- Dawood, A.; Turner, S.; Perepa, P. Affective computational model to extract natural affective states of students with Asperger Syndrome (AS) in computer-based learning environment. IEEE Access 2018, 6, 67026–67034. [Google Scholar] [CrossRef]
- Patel, F.; Thakore, R.; Nandwani, I.; Bharti, S.K. Combating depression in students using an intelligent chatbot: A cognitive behavioral therapy. In Proceedings of the 2019 IEEE 16th India Council International Conference (INDICON), Rajkot, India, 13–15 December 2019; pp. 1–4. [Google Scholar]
- Seth, A.; Babu, B.S.; Iyenger, S.S. Machine learning model for predicting insomnia levels in Indian college students. In Proceedings of the 2019 4th International Conference on Computational Systems and Information Technology for Sustainable Solution (CSITSS), Bengaluru, India, 20–21 December 2019; IEEE: Piscataway, NJ, USA, 2019. [Google Scholar]
- Sunthad, K.; Niitsu, Y.; Inoue, M.; Yokemura, T. Brain’s stress observation system using 2-channels NIRS based on classroom activity. In Proceedings of the 2019 IEEE International Conference on Consumer Electronics (ICCE), Las Vegas, NV, USA, 11–13 January 2019; IEEE: Piscataway, NJ, USA, 2019. [Google Scholar]
- Liang, L.; Zheng, Y.; Ge, Q.; Zhang, F. Exploration and strategy analysis of mental health education for students in sports majors in the era of artificial intelligence. Front. Psychol. 2022, 12, 762725. [Google Scholar] [CrossRef] [PubMed]
- Sarsembayeva, T.; Mansurova, M.; Sarsembayev, M.; Ibrayeva, A. Research on improving the quality of life of students using machine learning and developing a digital health profile. In Proceedings of the 2024 IEEE 12th International Conference on Intelligent Systems (IS), Varna, Bulgaria, 29–31 August 2024. [Google Scholar] [CrossRef]
- Bartolomé-Valenzuela, M.; Pereda, N.; Guilera, G. Patterns of adverse childhood experiences and associations with lower mental well-being among university students. Child Abus. Negl. 2024, 152, 106770. [Google Scholar] [CrossRef] [PubMed]
- Yadav, M.; Behzadan, A.; Chaspari, T. Speak up! Studying the interplay of individual and contextual factors to physiological-based models of public speaking anxiety. In Proceedings of the 2019 First International Conference on Transdisciplinary AI (TransAI), Laguna Hills, CA, USA, 25–27 September 2019; IEEE: Piscataway, NJ, USA, 2020. [Google Scholar]
- Sæther, M.H.; Sivertsen, B.; Bjerkeset, O. Mental distress, help seeking, and use of health services among university students. The SHoT-Study 2018, Norway. Front. Psychiatry 2021, 12, 727237. [Google Scholar] [CrossRef] [PubMed]
- Jin, Y.; Xu, S.; Shao, Z.; Luo, X.; Wang, Y.; Yu, Y.; Wang, Y. Discovery of depression-associated factors among childhood trauma victims from a large sample size: Using machine learning and network analysis. J. Affect. Disord. 2024, 345, 300–310. [Google Scholar] [CrossRef]
- Ding, H.; Li, N.; Li, L.; Xu, Z.; Xia, W. Machine learning-enabled mental health risk prediction for youths with stressful life events: A modeling study. J. Affect. Disord. 2025, 368, 537–546. [Google Scholar] [CrossRef] [PubMed]
- Thanasekhar, B.; Gomathy, N.; Kiruthika, A.; Swarnalaxmi, S. Machine learning-based academic stress management system. In Proceedings of the 2019 11th International Conference on Advanced Computing (ICoAC), Chennai, India, 18–20 December 2019; IEEE: Piscataway, NJ, USA, 2020. [Google Scholar]
- Rojas, J.A.R.; Rosas, J.; Shen, Y.; Jin, H.; Dey, A.K. Activity recommendation: Optimizing life in the long term. In Proceedings of the 2020 IEEE International Conference on Pervasive Computing and Communications (PerCom), Austin, TX, USA, 23–27 March 2020. [Google Scholar]
- Herawan, T.; Chiroma, H.; Vitasari, P.; Abdullah, Z.; Ismail, M.A.; Othman, M.K. Mining critical least association rules from students suffering study anxiety datasets. Qual. Quant. 2014, 49, 2527–2547. [Google Scholar] [CrossRef]
- Hao, F.; Zhao, L.; Xu, T.; Dong, X. Application of negative and positive association rules in mental health analysis of college students. In Proceedings of the 2018 14th International Conference on Natural Computation, Fuzzy Systems and Knowledge Discovery (ICNC-FSKD), Huangshan, China, 28–30 July 2018; IEEE: Piscataway, NJ, USA, 2018. [Google Scholar]
- Qiu, J. Design of psychological data management system for university students based on data mining. In Proceedings of the 2018 International Conference on Virtual Reality and Intelligent Systems (ICVRIS), Hunan, China, 10–11 August 2018. [Google Scholar]
- Chen, L. Immersive artificial intelligence technology based on entertainment game experience in simulation of psychological health testing for university students. Entertain. Comput. 2025, 52, 100839. [Google Scholar] [CrossRef]
- Edirisooriya, Y.L.; Rathnayake, N.A.; Ariyasena, T.D.; Thelijjagoda, S.S.; Jayawickrama, N.D.; Chamindi, D.I. Smartphone-based approach to enhance mindfulness among undergraduates with stress. In Proceedings of the 2019 14th Conference on Industrial and Information Systems (ICIIS), Kandy, Sri Lanka, 18–20 December 2019; pp. 464–469. [Google Scholar]
- Flores, A.; Alfaro, L.; Herrera, J. Proposal model for e-learning based on case-based reasoning and reinforcement learning. In Proceedings of the 2019 IEEE World Conference on Engineering Education (EDUNINE), Lima, Peru, 17–20 March 2019; IEEE: Piscataway, NJ, USA, 2020. [Google Scholar]
- Yu, H.; Klerman, E.B.; Picard, R.W.; Sano, A. Personalized wellbeing prediction using behavioral, physiological, and weather data. In Proceedings of the 2019 IEEE EMBS International Conference on Biomedical & Health Informatics (BHI), Chicago, IL, USA, 19–22 May 2019. [Google Scholar]
- Devi, S.; Kumar, S.; Kushwaha, G.S. An adaptive neuro-fuzzy inference system for prediction of anxiety of students. In Proceedings of the 2016 Eighth International Conference on Advanced Computational Intelligence (ICACI), Chiang Mai, Thailand, 14–16 February 2016; pp. 7–13. [Google Scholar]
- Asmussen, C.B.; Møller, C. Smart literature review: A practical topic modelling approach to exploratory literature review. J. Big Data 2019, 6, 93. [Google Scholar] [CrossRef]
- Blei, D.M.; Ng, A.Y.; Jordan, M.I. Latent Dirichlet allocation. J. Mach. Learn. Res. 2003, 3, 993–1022. [Google Scholar]
- Albalawi, R.; Yeap, T.H.; Benyoucef, M. Using topic modeling methods for short-text data: A comparative analysis. Front. Artif. Intell. 2020, 3, 42. [Google Scholar] [CrossRef] [PubMed]
- Chuang, J.; Manning, C.D.; Heer, J. Termite: Visualization techniques for assessing textual topic models. In Proceedings of the AVI’12: International Working Conference on Advanced Visual Interfaces, Capri Island, Italy, 21–25 May 2012; pp. 74–77. [Google Scholar]
- Jobin, A.; Ienca, M.; Vayena, E. The global landscape of AI ethics guidelines. Nat. Mach. Intell. 2019, 1, 389–399. [Google Scholar] [CrossRef]
- Siala, H.; Wang, Y. SHIFTing artificial intelligence to be responsible in healthcare: A systematic review. Soc. Sci. Med. 2022, 296, 114782. [Google Scholar] [CrossRef]
- Page, S.A.; Nyeboer, J. Improving the process of research ethics review. Res. Integr. Peer Rev. 2017, 2, 14. [Google Scholar] [CrossRef]
- Jacobson, N.C.; Bentley, K.H.; Walton, A.; Wang, S.B.; Fortgang, R.G.; Millner, A.J.; Coombs, G.; Rodman, A.M.; Coppersmith, D. Ethical dilemmas posed by mobile health and machine learning in psychiatry research. Bull. World Health Organ. 2020, 98, 270–276. [Google Scholar] [CrossRef] [PubMed]
- Lipton, Z.C. The mythos of model interpretability: In machine learning, the concept of interpretability is both important and slippery. Queue 2018, 16, 31–57. [Google Scholar] [CrossRef]
- Lepri, B.; Staiano, J.; Sangokoya, D.; Letouzé, E.; Oliver, N. The tyranny of data? The bright and dark sides of data-driven decision-making for social good. In Transparent Data Mining for Big and Small Data; Cerquitelli, T., Quercia, D., Pasquale, F., Eds.; Springer: Cham, Switzerland, 2017; pp. 27–47. [Google Scholar]
- Montavon, G.; Samek, W.; Müller, K.R. Methods for interpreting and understanding deep neural networks. Digit. Signal Process. 2018, 73, 1–15. [Google Scholar] [CrossRef]
- Mittelstadt, B.; Russell, C.; Wachter, S. Explaining explanations in AI. In Proceedings of the FAT* ’19: Conference on Fairness, Accountability, and Transparency, Atlanta, GA, USA, 29–31 January 2019; pp. 279–288. [Google Scholar]
- Chancellor, S.; De Choudhury, M. Methods in predictive techniques for mental health status on social media: A critical review. NPJ Digit. Med. 2020, 3, 43. [Google Scholar] [CrossRef]
- Lones, M.A. How to avoid machine learning pitfalls: A guide for academic researchers. arXiv 2021, arXiv:2108.02497. [Google Scholar]
- Albertoni, R.; Colantonio, S.; Skrzypczyński, P.; Stefanowski, J. Reproducibility of machine learning: Terminology, recommendations and open issues. arXiv 2023, arXiv:2302.12691. [Google Scholar]
- Rudin, C. Stop explaining black box machine learning models for high-stakes decisions and use interpretable models instead. Nat. Mach. Intell. 2019, 1, 206–215. [Google Scholar] [CrossRef]
- Hintze, M. Science and privacy: Data protection laws and their impact on research. Wash. J. Law Technol. Arts 2018, 14, 103. [Google Scholar]
- Abbasi, K. Under-representation of women in research: A status-quo that is a scandal. BMJ 2023, 382, 2091. [Google Scholar] [CrossRef]
- King, D.R.; Nanda, G.; Stoddard, J.; Dempsey, A.; Hergert, S.; Shore, J.H.; Torous, J. An introduction to generative artificial intelligence in mental health care: Considerations and guidance. Curr. Psychiatry Rep. 2023, 25, 839–846. [Google Scholar] [CrossRef] [PubMed]
- Citron, D.K.; Pasquale, F. The scored society: Due process for automated predictions. Wash. Law Rev. 2014, 89, 1. [Google Scholar]
- Blanco-Justicia, A.; Sánchez, D.; Domingo-Ferrer, J.; Muralidhar, K. A critical review on the use (and misuse) of differential privacy in machine learning. ACM Comput. Surv. 2022, 55, 160. [Google Scholar] [CrossRef]
- Kairouz, P.; McMahan, H.B.; Avent, B.; Bellet, A.; Bennis, M.; Bhagoji, A.N.; Bonawitz, K.; Charles, Z.; Cormode, G.; Cummings, R.; et al. Advances and open problems in federated learning. Found. Trends® Mach. Learn. 2021, 14, 1–210. [Google Scholar] [CrossRef]
- Torfi, A.; Fox, E.A.; Reddy, C.K. Differentially private synthetic medical data generation using convolutional GANs. Inf. Sci. 2022, 586, 485–500. [Google Scholar] [CrossRef]
- Dablain, D.; Krawczyk, B.; Chawla, N. Towards a holistic view of bias in machine learning: Bridging algorithmic fairness and imbalanced learning. Discov. Data 2024, 2, 4. [Google Scholar] [CrossRef]
- Mitchell, M.; Wu, S.; Zaldivar, A.; Barnes, P.; Vasserman, L.; Hutchinson, B.; Spitzer, E.; Raji, I.D.; Gebru, T. Model cards for model reporting. In Proceedings of the FAT* ’19: Conference on Fairness, Accountability, and Transparency, Atlanta, GA, USA, 29–31 January 2019; pp. 220–229. [Google Scholar]
- Raji, I.D.; Buolamwini, J. Actionable auditing: Investigating the impact of publicly naming biased performance results of commercial AI products. In Proceedings of the 2019 AAAI/ACM Conference on AI, Ethics, and Society, Honolulu, HI, USA, 27–28 January 2019; pp. 429–435. [Google Scholar]
- Bourdieu, P. The Forms of Capital. In Handbook of Theory and Research for the Sociology of Education; Richardson, J.G., Ed.; Bloomsbury Academic: Greenwood, IN, USA, 1986; pp. 241–258. [Google Scholar]
- Alvarez, J.M.; Colmenarejo, A.B.; Elobaid, A.; Fabbrizzi, S.; Fahimi, M.; Ferrara, A.; Ghodsi, S.; Mougan, C.; Papageorgiou, I.; Reyero, P.; et al. Policy advice and best practices on bias and fairness in AI. Ethics Inf. Technol. 2024, 26, 31. [Google Scholar] [CrossRef]
- Martínez-Martínez, O.A.; Ramírez-López, A.; Hernández Martínez, E.G.; Mac Kinney Romero, R. The multidimensionality of social wellbeing: Interactions from the individual to the collective level in large cities. Front. Sociol. 2023, 8, 1137797. [Google Scholar] [CrossRef] [PubMed]
- Flick, U. An Introduction to Qualitative Research, 6th ed.; Sage Publications: Los Angeles, CA, USA, 2018. [Google Scholar]
- Virani, J.; Shukla, M.; Daredi, N.; Shah, P. Mental healthcare analysis using Power BI & machine learning. In Proceedings of the 2023 4th International Conference on Signal Processing and Communication (ICSPC), Coimbatore, India, 23–24 March 2023; IEEE: Piscataway, NJ, USA, 2022. [Google Scholar]
- Reagan, K.; Varde, A.S.; Xie, L. Evolving Perceptions of Mental Health on Social Media and their Medical Impacts. In Proceedings of the 2022 IEEE International Conference on Big Data (Big Data), Osaka, Japan, 17–20 December 2022; pp. 5328–5337. [Google Scholar] [CrossRef]
- Lin, F.; Liu, W. Research on intelligent analysis platform of students’ mental health based on big data computation. In Proceedings of the 2023 IEEE 6th International Conference on Knowledge Innovation and Invention (ICKII), Sapporo, Japan, 11–13 August 2023; IEEE: Piscataway, NJ, USA, 2023. [Google Scholar]
- Liu, Z.; Huang, F. Research on university mental health education based on computer big data statistical analysis. In Proceedings of the 2021 2nd International Conference on Big Data and Informatization Education (ICBDIE), Hangzhou, China, 2–4 April 2021; IEEE: Piscataway, NJ, USA, 2021. [Google Scholar] [CrossRef]
- Li, S.; Jiang, H.; Ding, Z.; Fan, S.; Li, N. Application of image super-resolution recognition and artificial intelligence system in repairing students’ psychological education problems. Prev. Med. 2023, 173, 107590. [Google Scholar] [CrossRef]
- Liu, L. The influence of ideological education on students’ mental health during the pandemic: An empirical analysis based on big data and intelligent model. Front. Psychol. 2022, 13, 940770. [Google Scholar] [CrossRef] [PubMed]
- Bhattacharjee, A. Understanding the role of AI in helping university students manage their psychological wellbeing. In XRDS; Technical Report; ACM: New York, NY, USA, 2024; Volume 31. [Google Scholar] [CrossRef]
- Koulouri, T.; Macredie, R.D.; Olakitan, D. Chatbots to support young adults’ mental health: An exploratory study of acceptability. ACM Trans. Interact. Intell. Syst. 2022, 12, 11. [Google Scholar] [CrossRef]
- Smith, C.E.; Lane, W.; Hillberg, H.M.; Kluver, D.; Terveen, L.; Yarosh, S. Effective strategies for crowd-powered cognitive reappraisal systems: A field deployment of the FlipDoubt web application for mental health. Proc. ACM Hum.-Comput. Interact. 2021, 5, 417. [Google Scholar] [CrossRef]
- Feijóo-García, P.G.; Wrenn, C.; Stuart, J.; Gomes de Siqueira, A.; Lok, B. Participatory design of virtual humans for mental health support among North American computer science students: Voice, appearance, and the similarity-attraction effect. ACM Trans. Appl. Percept. 2023, 20, 11. [Google Scholar] [CrossRef]
- Sofro, Z.M.; Wibowo, R.A.; Wasityastuti, W.; Kusumadewi, A.F.; Utomo, P.S.; Ekawati, F.M.; Putri, R.E.; Aldrin, E.; Fatmawati, J.S.; Chang, T.C.; et al. Physical activity virtual intervention for improving mental health among university students during the COVID-19 pandemic: A Co-creation process and evaluation using the Behavior Change Wheel. Heliyon 2023, 9, e18915. [Google Scholar] [CrossRef]
- Hurley, E.C.; Williams, I.R.; Tomyn, A.J.; Sanci, L. Social media use among Australian university students: Understanding links with stress and mental health. Comput. Hum. Behav. Rep. 2024, 14, 100398. [Google Scholar] [CrossRef]
- Ballabio, D.; Grisoni, F.; Todeschini, R. Multivariate comparison of classification performance measures. Chemom. Intell. Lab. Syst. 2018, 174, 33–44. [Google Scholar] [CrossRef]
- Grandini, M.; Bagli, E.; Visani, G. Metrics for multi-class classification: An overview. arXiv 2020, arXiv:2008.05756. [Google Scholar]
- Sokolova, M.; Lapalme, G. A systematic analysis of performance measures for classification tasks. Inf. Process. Manag. 2009, 45, 427–437. [Google Scholar] [CrossRef]
- Montgomery, D.C.; Peck, E.A.; Vining, G.G. Introduction to Linear Regression Analysis; John Wiley & Sons: Hoboken, NJ, USA, 2021. [Google Scholar]
- Fawcett, T. An introduction to ROC analysis. Pattern Recognit. Lett. 2006, 27, 861–874. [Google Scholar] [CrossRef]
- Botchkarev, A. Performance metrics (error measures) in machine learning regression, forecasting, and prognostics: Properties and typology. arXiv 2018, arXiv:1809.03006. [Google Scholar]
- Chai, T.; Draxler, R.R. Root mean square error (RMSE) or mean absolute error (MAE)?—Arguments against avoiding RMSE in the literature. Geosci. Model Dev. 2014, 7, 1247–1250. [Google Scholar] [CrossRef]
- Powers, D. Evaluation: From precision, recall and F-factor to ROC, informedness, markedness & correlation. Internat. Mach. Learn. Technol. 2011, 2, 37–63. [Google Scholar]
- Ishwaran, H.; Kogalur, U.B.; Blackstone, E.H.; Lauer, M.S. Random survival forests. Ann. Appl. Stat. 2008, 2, 841–860. [Google Scholar] [CrossRef]
- Zhao, Y.; Wang, Z.; Wang, D. A two-stage algorithm for noisy and reverberant speech enhancement. In Proceedings of the 2017 IEEE International Conference on Acoustics, Speech and Signal Processing (ICASSP), New Orleans, LA, USA, 5–9 March 2017; pp. 5580–5584. [Google Scholar]
- Kim, J.; El-Khamy, M.; Lee, J. End-to-End Multi-Task Denoising for joint SDR and PESQ Optimization (No. arXiv:1901.09146). arXiv 2023. [Google Scholar] [CrossRef]
- Sievert, C.; Shirley, K. LDAvis: A method for visualizing and interpreting topics. In Proceedings of the Workshop on Interactive Language Learning, Visualization, and Interfaces, Baltimore, MD, USA, 27 June 2014; Association for Computational Linguistic: Stroudsburg, PA, USA, 2014; Volume 20, pp. 63–70. [Google Scholar]










CaoJuan2009,
Deveaud2014,
Griffith2004,
Arun2010.







| Topic | Top 10 Most Relevant Terms |
|---|---|
| 1: Student | student, data, mental, educ, health, psycholog, system, colleg, algorithm, technolog. |
| 2: Machine learning | model, data, learn, hour, state, peopl, exercis, sequenc, minut, layer. |
| 3: Feature | featur, depress, detect, signal, physiolog, use, accuraci, task, method, anxieti. |
| 4: Mental health | health, insomnia, mental, student, childhood, servic, disord, well, anxieti, studi. |
| 5: User | user, thought, input, health, mental, code, support, cognit, topic, system. |
| 6: Stress | stress, post, campus, incid, social, media, violenc, sensor, colleg, express. |
| 7: Emotion | emot, rule, mine, item, psycholog, algorithm, estim, associ, warn, matrix. |
| 8: Depression | depress, symptom, smartphon, predict, addict, sleep, use, local, particip, data. |
| 9: Social media | particip, physic, social, media, activ, intervent, femal, voic, american, studi. |
| Principle | Proxies | Main Results |
| Privacy |
| 65% of papers do not include any discussion about data privacy |
| Transparency |
| Relatively high scores overall |
| Interpretability | Complexity of the ML technique used (traditional ML vs. deep learning or random forest) |
|
| Fairness | Demographic attributes of the data sample | 18% of the papers provide information about the composition of its sample in terms of race, gender, or age |
| Proposed Standards for Study Design and Methods Reporting | |
|---|---|
| Data source (API, scraping, etc.) | Explicit number of features/variables |
| Bias mitigation and sampling strategies | Variable/feature reduction techniques |
| Number of data points/samples | Hyperparameter tuning procedures |
| Source of all features/variables | Validation metrics |
| Error analysis and explanation | Explicit performance evaluation measures |
Disclaimer/Publisher’s Note: The statements, opinions and data contained in all publications are solely those of the individual author(s) and contributor(s) and not of MDPI and/or the editor(s). MDPI and/or the editor(s) disclaim responsibility for any injury to people or property resulting from any ideas, methods, instructions or products referred to in the content. |
© 2024 by the authors. Licensee MDPI, Basel, Switzerland. This article is an open access article distributed under the terms and conditions of the Creative Commons Attribution (CC BY) license (https://creativecommons.org/licenses/by/4.0/).
Share and Cite
Drira, M.; Ben Hassine, S.; Zhang, M.; Smith, S. Machine Learning Methods in Student Mental Health Research: An Ethics-Centered Systematic Literature Review. Appl. Sci. 2024, 14, 11738. https://doi.org/10.3390/app142411738
Drira M, Ben Hassine S, Zhang M, Smith S. Machine Learning Methods in Student Mental Health Research: An Ethics-Centered Systematic Literature Review. Applied Sciences. 2024; 14(24):11738. https://doi.org/10.3390/app142411738
Chicago/Turabian StyleDrira, Mohamed, Sana Ben Hassine, Michael Zhang, and Steven Smith. 2024. "Machine Learning Methods in Student Mental Health Research: An Ethics-Centered Systematic Literature Review" Applied Sciences 14, no. 24: 11738. https://doi.org/10.3390/app142411738
APA StyleDrira, M., Ben Hassine, S., Zhang, M., & Smith, S. (2024). Machine Learning Methods in Student Mental Health Research: An Ethics-Centered Systematic Literature Review. Applied Sciences, 14(24), 11738. https://doi.org/10.3390/app142411738

