A Numerical Simulation of Mixture Formation in a Hydrogen Direct-Injection Internal Combustion Engine
Abstract
1. Introduction
2. Research Methods and Content
2.1. The Main Parameters of the Hydrogen Internal Combustion Engine
2.2. Geometric Model and Grid Division
2.3. Turbulence Model
2.4. Boundary Conditions and Initial Conditions
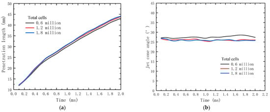
2.5. Model Validation
3. Simulation Results and Discussion
3.1. Effect of Nozzle Hole Number and Injection Direction on the In-Cylinder Mixture Formation
3.2. Effect of Hydrogen Injection Timing on the In-Cylinder Mixture Formation
3.3. Effect of Combustion Chamber Geometry on the Formation of the In-Cylinder Mixture
4. Conclusions
- For engines with side-mounted injectors and spark plugs near the injectors, using a multi-hole nozzle design with small spacing distances can cause multiple jets to coalesce due to the Coanda effect. This is not conducive to hydrogen diffusion, making it impossible to form a more uniform mixture in a short time.
- The six-hole nozzle design exhibits an NSD of 0.3495, greater than the NSD associated with any single-hole nozzle designs. Therefore, it is preferable to use a nozzle arrangement with fewer holes and the largest possible spacing between jets.
- A single-hole injector oriented towards the center of the combustion chamber or the spark plug can help achieve more uniform mixture formation during spark plug ignition.
- The formation of vortex structures, as a result of hydrogen jet impingement on the walls, can significantly influence fuel diffusion. Particularly when these vortex structures are small in size, a stronger constraint effect on the fuel can be achieved.
- There is little effect on the non-uniformity coefficient of the mixture in the cylinder with the delay of hydrogen injection timing from −144 °CA to −136 °CA, while the distribution of the mixture is apparently affected.
- By guiding the jet direction of the hydrogen, the sloping combustion chamber accelerates the fuel–air mixing after the jet impinges on the wall, significantly improving the uniformity of the mixture in the cylinder.
Author Contributions
Funding
Institutional Review Board Statement
Informed Consent Statement
Data Availability Statement
Conflicts of Interest
References
- Loyte, A.; Suryawanshi, J.; Bhiogade, G.; Devarajan, Y.; Thandavamoorthy, R.; Mishra, R.; Natrayan, L. Influence of injection strategies on ignition patterns of RCCI combustion engine fuelled with hydrogen enriched natural gas. Environ. Res. 2023, 234, 116537. [Google Scholar] [CrossRef] [PubMed]
- Lee, S.; Kim, G.; Bae, C. Effect of mixture formation mode on the combustion and emission characteristics in a hydrogen direct-injection engine under different load conditions. Appl. Therm. Eng. 2022, 209, 118276. [Google Scholar] [CrossRef]
- Thawko, A.; Tartakovsky, L. The mechanism of particle formation in non-premixed hydrogen combustion in a direct-injection internal combustion engine. Fuel 2022, 327, 125187. [Google Scholar] [CrossRef]
- Wallner, T.; Nande, A.M.; Naber, J. Evaluation of Injector Location and Nozzle Design in a Direct-Injection Hydrogen Research Engine. In Proceedings of the 2008 SAE International Powertrains, Fuels and Lubricants Congress, Shanghai, China, 23–25 June 2008. [Google Scholar] [CrossRef]
- Stępień, Z. A comprehensive overview of hydrogen-fueled internal combustion engines: Achievements and future challenges. Energies 2021, 14, 6504. [Google Scholar] [CrossRef]
- Shadidi, B.; Najafi, G.; Yusaf, T. A review of hydrogen as a fuel in internal combustion engines. Energies 2021, 14, 6209. [Google Scholar] [CrossRef]
- Oikawa, M.; Kojiya, Y.; Sato, R.; Goma, K.; Takagi, Y.; Mihara, Y. Effect of supercharging on improving thermal efficiency and modifying combustion characteristics in lean-burn direct-injection near-zero-emission hydrogen engines. Int. J. Hydrogen Energy 2022, 47, 1319–1327. [Google Scholar] [CrossRef]
- Yang, Z.; Wu, J.; Yun, H.; Zhang, H.; Xu, J. Diagnosis and control of abnormal combustion of hydrogen internal combustion engine based on the hydrogen injection parameters. Int. J. Hydrogen Energy 2022, 47, 15887–15895. [Google Scholar] [CrossRef]
- Matthias, N.S.; Wallner, T.; Scarcelli, R. A hydrogen direct injection engine concept that exceeds US DOE light-duty efficiency targets. SAE Int. J. Engines 2012, 5, 838–849. [Google Scholar] [CrossRef]
- Eicheldinger, S.; Karmann, S.; Prager, M.; Wachtmeister, G. Optical screening investigations of backfire in a large bore medium speed hydrogen engine. Int. J. Engine Res. 2022, 23, 893–906. [Google Scholar] [CrossRef]
- Ma, F.; He, Y.; Deng, J.; Jiang, L.; Naeve, N.; Wang, M.; Chen, R. Idle characteristics of a hydrogen fueled SI engine. Int. J. Hydrogen Energy 2011, 36, 4454–4460. [Google Scholar] [CrossRef]
- Faizal, M.; Chuah, L.; Lee, C.; Hameed, A.; Lee, J.; Shankar, M. Review of hydrogen fuel for internal combustion engines. J. Mech. Eng. Res. Dev. 2019, 42, 36–46. [Google Scholar]
- Pauer, T.; Weller, H.; Schünemann, E.; Eichlseder, H.; Grabner, P.; Schaffer, K. H2 internal combustion engine for future passenger cars and light commercial vehicles. In Proceedings of the 41st International Vienna Motor Symposium, Vienna, Austria, 22–24 April 2020; pp. 22–24. [Google Scholar] [CrossRef]
- Chen, L.; Zhang, X.; Zhang, R.; Li, J.; Pan, J.; Wei, H. Effect of hydrogen direct injection on natural gas/hydrogen engine performance under high compression-ratio conditions. Int. J. Hydrogen Energy 2022, 47, 33082–33093. [Google Scholar] [CrossRef]
- Luo, Q.-H.; Hu, J.-B.; Sun, B.-G.; Liu, F.-S.; Wang, X.; Li, C.; Bao, L.-Z. Experimental investigation of combustion characteristics and NOx emission of a turbocharged hydrogen internal combustion engine. Int. J. Hydrogen Energy 2019, 44, 5573–5584. [Google Scholar] [CrossRef]
- Zhang, R.; Chen, L.; Pan, J.; Wei, H.; Zhou, L.; Liu, C. Effects of direct-injected hydrogen addition on methane combustion performance in an optical SI engine with high compression-ratio. Int. J. Hydrogen Energy 2020, 45, 3284–3293. [Google Scholar] [CrossRef]
- Wu, Z.; Han, Z. Numerical investigation on mixture formation in a turbocharged port-injection natural gas engine using multiple cycle simulation. J. Eng. Gas Turbines Power 2018, 140, 051704. [Google Scholar] [CrossRef]
- Yang, Z.; Wang, L.; Zhang, Q.; Meng, Y.; Pei, P. Research on optimum method to eliminate backfire of hydrogen internal combustion engine based on combining postponing ignition timing with water injection of intake manifold. Int. J. Hydrogen Energy 2012, 37, 12868–12878. [Google Scholar] [CrossRef]
- Mohammadi, A.; Shioji, M.; Nakai, Y.; Ishikura, W.; Tabo, E. Performance and combustion characteristics of a direct injection SI hydrogen engine. Int. J. Hydrogen Energy 2007, 32, 296–304. [Google Scholar] [CrossRef]
- Yip, H.L.; Srna, A.; Yuen, A.C.Y.; Kook, S.; Taylor, R.A.; Yeoh, G.H.; Medwell, P.R.; Chan, Q.N. A review of hydrogen direct injection for internal combustion engines: Towards carbon-free combustion. Appl. Sci. 2019, 9, 4842. [Google Scholar] [CrossRef]
- Montanaro, A.; Allocca, L.; De Vita, A.; Ranieri, S.; Duronio, F.; Meccariello, G. Experimental and numerical characterization of high-pressure methane jets for direct injection in internal combustion engines. SAE Tech. Pap. 2020. [Google Scholar] [CrossRef]
- Allocca, L.; Montanaro, A.; Meccariello, G.; Duronio, F.; Ranieri, S.; De Vita, A. Under-expanded gaseous jets characterization for application in direct injection engines: Experimental and numerical approach. SAE Tech. Pap. 2020. [Google Scholar] [CrossRef]
- Salazar, V.M.; Kaiser, S.A. An optical study of mixture preparation in a hydrogen-fueled engine with direct injection using different nozzle designs. SAE Int. J. Engines 2010, 2, 119–131. [Google Scholar] [CrossRef]
- Salazar, V.M.; Kaiser, S.A. Influence of the in-cylinder flow field (tumble) on the fuel distribution in a DI hydrogen engine using a single-hole injector. SAE Int. J. Engines 2010, 3, 309–325. [Google Scholar] [CrossRef]
- White, C.M. A qualitative evaluation of mixture formation in a direct-injection hydrogen-fuelled engine. SAE Tech. Pap. 2007. [Google Scholar] [CrossRef]
- Scarcelli, R.; Wallner, T.; Salazar, V.M.; Kaiser, S.A. Modeling and experiments on mixture formation in a hydrogen direct-injection research engine. SAE Int. J. Engines 2010, 2, 530–541. [Google Scholar] [CrossRef]
- Scarcelli, R.; Wallner, T.; Matthias, N.; Salazar, V.; Kaiser, S. Mixture formation in direct injection hydrogen engines: CFD and optical analysis of single-and multi-hole nozzles. SAE Int. J. Engines 2011, 4, 2361–2375. [Google Scholar] [CrossRef]
- Rahman, M.M.; Kamil, M.; Bakar, R.A. Engine performance and optimum injection timing for 4-cylinder direct injection hydrogen fueled engine. Simul. Model. Pract. Theory 2011, 19, 734–751. [Google Scholar] [CrossRef]
- Wallner, T.; Matthias, N.S.; Scarcelli, R. Influence of injection strategy in a high-efficiency hydrogen direct injection engine. SAE Int. J. Fuels Lubr. 2012, 5, 289–300. [Google Scholar] [CrossRef]
- Wang, L.; Yang, Z.; Huang, Y.; Liu, D.; Duan, J.; Guo, S.; Qin, Z. The effect of hydrogen injection parameters on the quality of hydrogen–air mixture formation for a PFI hydrogen internal combustion engine. Int. J. Hydrogen Energy 2017, 42, 23832–23845. [Google Scholar] [CrossRef]
- Li, Y.; Gao, W.; Zhang, P.; Ye, Y.; Wei, Z. Effects study of injection strategies on hydrogen-air formation and performance of hydrogen direct injection internal combustion engine. Int. J. Hydrogen Energy 2019, 44, 26000–26011. [Google Scholar] [CrossRef]
- Le Moine, J.; Senecal, P.; Kaiser, S.A.; Salazar, V.M.; Anders, J.W.; Svensson, K.; Gehrke, C.R. A computational study of the mixture preparation in a direct–injection hydrogen engine. J. Eng. Gas Turbines Power 2015, 137, 111508. [Google Scholar] [CrossRef]
- An, Y.; Li, X.; Teng, S.; Wang, K.; Pei, Y.; Qin, J.; Zhao, H. Development of a soot particle model with PAHs as precursors through simulations and experiments. Fuel 2016, 179, 246–257. [Google Scholar] [CrossRef]
- Al-lehaibi, M.; Liu, X.; Im, H.G. Numerical investigation of n-dodecane ECN spray and combustion characteristics using the one-way coupled Eulerian-Lagrangian approach. Fuel 2023, 331, 125759. [Google Scholar] [CrossRef]
- Ma, Y.; Yang, D.; Xie, D.; E, J. Investigating the effect of fuel properties and environmental parameters on low-octane gasoline-like fuel spray combustion and emissions using machine learning-global sensitivity analysis method. Energy 2024, 306, 132551. [Google Scholar] [CrossRef]
- Sun, Y.; Reitz, R.D. Modeling diesel engine NOx and soot reduction with optimized two-stage combustion. SAE Tech. Pap. 2006. [Google Scholar] [CrossRef]



















| Parameter | Value |
|---|---|
| Bore (mm) | 93 |
| Stroke (mm) | 102 |
| Connecting rod length (mm) | 152 |
| Compression ratio | 10 |
| Maximum power (kW) | 37 |
| Maximum power speed (r/min) | 2500 |
| IVC (°CA) | −147 |
| EVO (°CA) | 140 |
| Refinement Region | Refinement Region |
|---|---|
| Cylinder | Fix embedding/2, AMR/3 |
| Intake/exhaust valve angle | Fix embedding/4 |
| Nozzles | Fix embedding/4 |
| Injector exit | Fix embedding/4 |
| Intake port | AMR/3 |
| Boundary Region | Temperature (K) | Pressure (MPa) |
|---|---|---|
| Piston | 520 | NA |
| Cylinder | 450 | NA |
| Air inlet | 300 | 0.1 |
| Intake port | 350 | NA |
| Exhaust outlet | 480 | 0.1 |
| Exhaust port | 420 | NA |
| Hydrogen inlet | 300 | 2.4 |
| Initial Region | Temperature (K) | Pressure (MPa) |
|---|---|---|
| Cylinder | 938 | 0.158 |
| Intake port | 320 | 0.099 |
| Exhaust port | 886 | 0.143 |
| Hydrogen injector volume | 300 | 2.4 |
| Time (ms) | 0.2 | 0.4 | 0.6 | 0.8 | 1.0 | 1.2 | 1.4 | 1.6 | 1.8 | 2.0 |
|---|---|---|---|---|---|---|---|---|---|---|
| Experiment | ![]() | ![]() | ![]() | ![]() | ![]() | ![]() | ![]() | ![]() | ![]() | ![]() |
| Simulation | ![]() | ![]() | ![]() | ![]() | ![]() | ![]() | ![]() | ![]() | ![]() | ![]() |
Disclaimer/Publisher’s Note: The statements, opinions and data contained in all publications are solely those of the individual author(s) and contributor(s) and not of MDPI and/or the editor(s). MDPI and/or the editor(s) disclaim responsibility for any injury to people or property resulting from any ideas, methods, instructions or products referred to in the content. |
© 2024 by the authors. Licensee MDPI, Basel, Switzerland. This article is an open access article distributed under the terms and conditions of the Creative Commons Attribution (CC BY) license (https://creativecommons.org/licenses/by/4.0/).
Share and Cite
Chen, H.; Zhao, K.; Luo, L.; Ma, Z.; Hu, Z.; Li, X.; Qu, P.; Pei, Y.; An, Y.; Gao, Z. A Numerical Simulation of Mixture Formation in a Hydrogen Direct-Injection Internal Combustion Engine. Appl. Sci. 2024, 14, 11317. https://doi.org/10.3390/app142311317
Chen H, Zhao K, Luo L, Ma Z, Hu Z, Li X, Qu P, Pei Y, An Y, Gao Z. A Numerical Simulation of Mixture Formation in a Hydrogen Direct-Injection Internal Combustion Engine. Applied Sciences. 2024; 14(23):11317. https://doi.org/10.3390/app142311317
Chicago/Turabian StyleChen, Hao, Kai Zhao, Linlei Luo, Zhihao Ma, Zhichao Hu, Xin Li, Pengcheng Qu, Yiqiang Pei, Yanzhao An, and Zhang Gao. 2024. "A Numerical Simulation of Mixture Formation in a Hydrogen Direct-Injection Internal Combustion Engine" Applied Sciences 14, no. 23: 11317. https://doi.org/10.3390/app142311317
APA StyleChen, H., Zhao, K., Luo, L., Ma, Z., Hu, Z., Li, X., Qu, P., Pei, Y., An, Y., & Gao, Z. (2024). A Numerical Simulation of Mixture Formation in a Hydrogen Direct-Injection Internal Combustion Engine. Applied Sciences, 14(23), 11317. https://doi.org/10.3390/app142311317




















