Comparative Analysis of Analogue and Digital Methods for Magnetic Flux Estimation in the Core of a Medium-Voltage Voltage Transformer Operating Under Ferroresonance Conditions
Abstract
1. Introduction
2. State-of-the-Art
3. Voltage Transformer Model
- Only averaged modelling of flux and magnetising current waveforms in transient (dynamic) states.
- Incorrect modelling of the magnetic remanent in the case of long short-circuit durations in the L1 phase, where a metallic short has occurred. In the model, the magnetic remanent disappears slowly with a certain time constant.
- The shape of the modelled hysteresis loop does not depend on the frequency, temperature or dynamics of the magnetising current change.
4. Simulation-Generated Reference Flux Waveforms
5. Applied Magnetic Linkage Estimation Methods
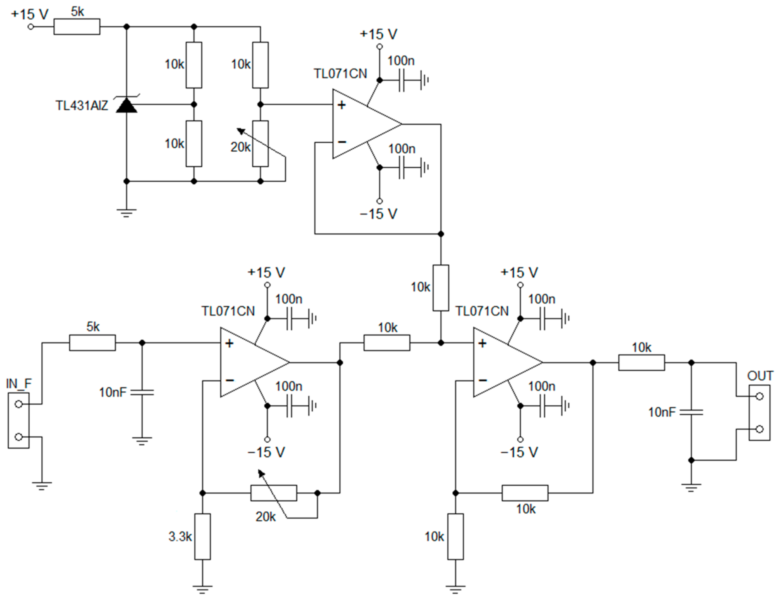
5.1. Input of Analogue Circuit
- Galvanically isolated input terminals IN_Tr, isolated by a voltage reduction transformer. This input is not marked on the diagram as it was not used;
- Input terminals without galvanic isolation IN_F, connected directly to the low-pass filter. This input is dedicated to the connection of a voltage divider with a buffer. The described divider mediated the signal exchange between the voltage output of the Omicron CMC-type tester and the IN_F input terminals.
- Input a low-pass filter with a cut-off frequency equal to the following:
- 2.
- Non-inverting active amplifier with adjustable voltage gain in the following range:
- 3.
- DC voltage source (offset) separated by a buffer, with adjustable voltage gain in the following range:
- 4.
- Non-inverting summing active amplifier with constant voltage gain equal to the following:
- 5.
- An output low-pass filter with a cut-off frequency is equal to the following:
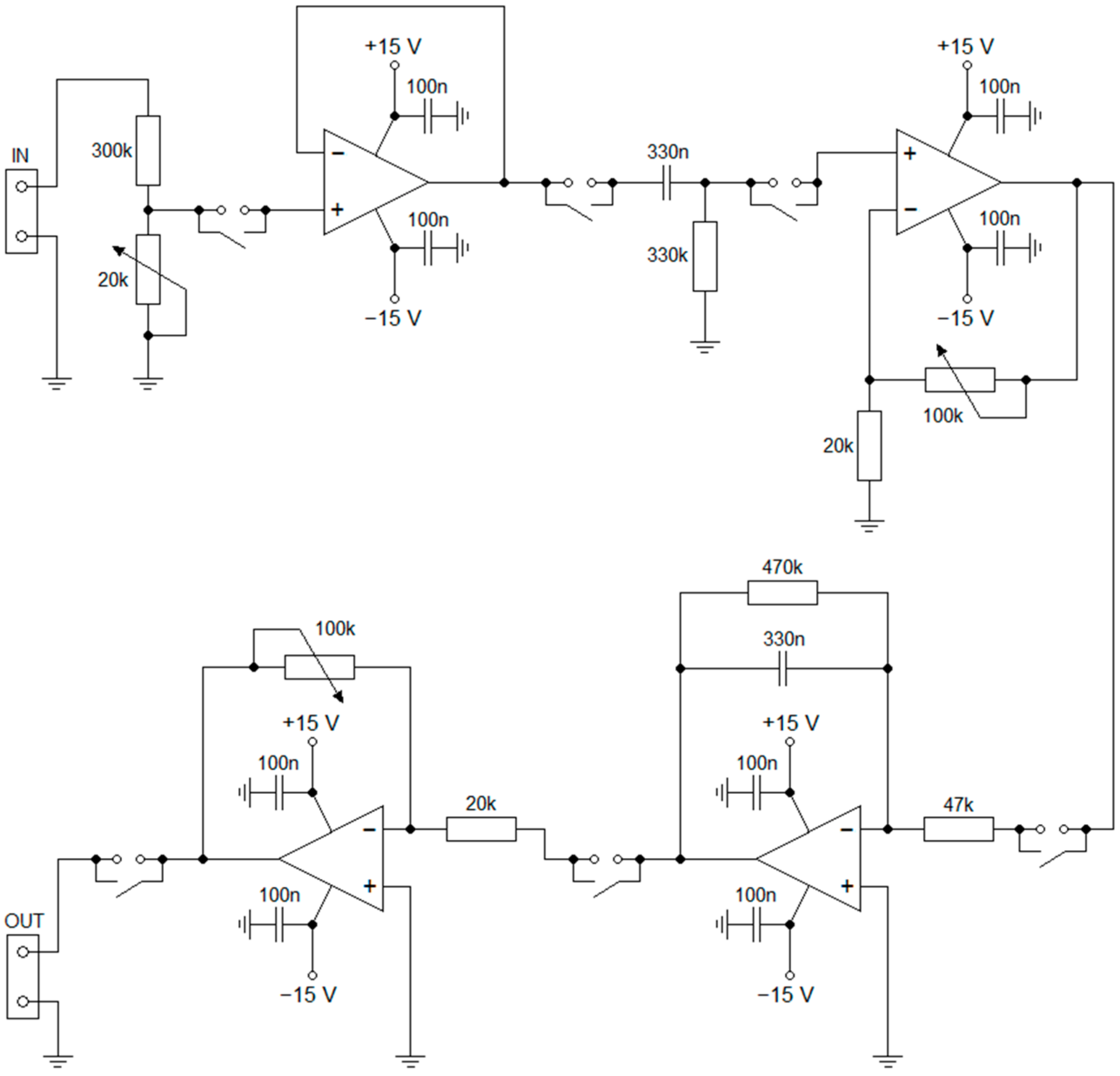
5.2. The Used Analogue Method
- Input resistive voltage divider with an adjustable ratio in the following range:
- 2.
- A voltage buffer with a voltage gain equal to the following:
- 3.
- High-pass filter with a cut-off frequency as follows:
- 4.
- Non-inverting active amplifier with adjustable voltage gain in the following range:
- 5.
- Inverting integrator (low-pass filter), with additional parallel connected resistance in the feedback loop, with the following cut-off frequency:
- 6.
- Inverting active amplifier with adjustable voltage gain in the following range:
5.3. The Used Digital Method
6. Results
6.1. Results of the Analogue Method
6.2. Results of the Digital Method
6.3. Comparison of the Results
7. Conclusions
- Both the analogue and digital methods are able to relatively accurately estimate the periodic component of the associated flux in steady states;
- None of the applied integration methods is able to estimate the constant component of the associated flux in the core (magnetic remanence). This results from the necessity of eliminating the offset of the integration operation, both in the case of the analogue and digital methods and eliminating the constant component from the input signal;
- For the adopted parameters of both applied integration methods, the elimination of the constant component is faster for the proposed digital method;
- For the analogue method, the speed of eliminating the constant component depends on the adopted values of the parameters of the integrating element and the parameters of the differentiating element (high-pass filter used to eliminate the constant component of the input signal);
- For the digital method, the speed of eliminating the constant component depends on the adopted widths of the measurement windows of the average value filters. Extending the width of the measurement window results in a slower filtration speed but improves the accuracy of estimating the periodic components of the slowly changing flux;
- For a signal with a frequency of 25 Hz, the analogue method estimates the waveform of the linkage with a larger angular error than the proposed digital method. This results from the use of a differentiating term and the parameters of the integrating term. Reducing the angular error is possible by increasing the time constant and, therefore, by slowing down the dynamics of the system (slower elimination of the constant component);
- The applied analogue method allowed for a more accurate estimation of the oscillatory decaying component compared to the proposed digital method. The errors in estimating slowly changing components result from the selected parameters and the properties of the mean value filters;
- The advantage of the applied digital method is its flexibility due to its implementation in a microcontroller. This algorithm can be relatively easily modified, unlike the electronic system (analogue method) implemented in hardware;
- Both the analogue and digital methods can be used as methods for estimating the linkage within the core in order to identify ferroresonance, provided, however, that the detection criterion is based only on measurements of the periodic component in the steady state;
- Studies of the analogue input circuit have shown that the use of an operational amplifier operating in an inverting differential circuit allows for obtaining smaller interferences in the output signal than in the case of the used summation circuit. The input signal should then first pass through the inverting amplifier and then be fed to the inverting (negative) input of the differential circuit. A constant offset voltage would be fed to the non-inverting (adding) input;
- In the case of an attempt to estimate the flux waveform from the secondary voltage waveform, it is necessary not to use galvanic separation. Otherwise, the integration operation will, as it were, estimate the flux in the separating transformer and not in the core of the voltage transformer. In addition, the use of a separating transformer will result in an additional phase shift that is sensitive to the frequency of the input signal;
- The proposed numerical integration algorithm with the elimination of the constant component (offset) implemented within the digital method requires further research.
8. Summary and Proposed Applications
Author Contributions
Funding
Institutional Review Board Statement
Informed Consent Statement
Data Availability Statement
Conflicts of Interest
References
- Starczakow, W. Przekładniki; Państwowe Wydawnictwa Techniczne: Warszawa, Poland, 1959. [Google Scholar]
- Minkner, R.; Schmid, J.; Däumling, H.; Prucker, U.; Bräunlich, R.; Hofstetter, M. Ferroresonance Oscillations in Substations with Inductive Voltage Transformers in Medium and High Voltage Systems; VDE VERLAG GmbH: Berlin, Germany, 2019. [Google Scholar]
- Ferracci, P. Ferroresonance, Cahier Technique No. 190; Groupe Schneider: Rueil-Malmaison, France, 1998. [Google Scholar]
- El-Shafhy, M.M.; Abdel-hamed, A.M.; Badran, E.A. Ferroresonance in Distribution Systems—State of the Art. Przegląd Elektrotechniczny 2022, 1, 3–17. [Google Scholar] [CrossRef]
- Valverde, V.; Mazon, A.J.; Zamora, I.; Buigues, G. Ferroresonance in Voltage Transformers: Analysis and Simulations. Renew. Energy Power Qual. J. 2010, 1, 465–471. [Google Scholar] [CrossRef]
- Emin, Z.; Martinez, M.; Val Escudero, M.; Adams, R.; De Souza Bronzeado, H.; Caillaut, C.; Chiesa, N.; Jacobson, D.; Kocis, L.; Martinich, T.; et al. Resonance and Ferroresonance in Power Networks; Power system technical performance (C4), WG C4.307; CIGRE: Paris, France, 2014. [Google Scholar]
- Solak, K.; Rebizant, W. Modeling of Ferroresonance Phenomena in MV Networks. In Proceedings of the IEEE Electrical Power and Energy Conference (EPEC), Toronto, ON, Canada, 10–11 October 2018. [Google Scholar]
- Wiśniewski, J.; Anderson, E.; Karolak, J. Sensitivity of Power Station Auxiliary Network to the Possibility of Ferroresonance Occurrence. Acta Energetica 2014, 21, 171–177. [Google Scholar] [CrossRef]
- Piasecki, W.; Florkowski, M.; Fulczyk, M.; Mahonen, P.; Nowak, W. Mitigating Ferroresonance in Voltage Transformers in Ungrounded MV Networks. IEEE Trans. Power Deliv. 2007, 22, 2362–2369. [Google Scholar] [CrossRef]
- Tokić, A.; Kasumović, M.; Demirovic, D.; Turkovic, I. Ferroresonance in 35 kV isolated networks: Causes and mitigations. Elektrotehniski Vestn./Electrotech. Rev. 2016, 83, 259–265. [Google Scholar]
- Wagner, A.; Knauel, J.; Prochazka, R.; Tlusty, J. Ferroresonance Phenomena in Medium Voltage Systems. In Proceedings of the International Symposium on High Voltage Engineering, Pilsen, Czech Republic, 23–28 August 2015. ISH Collection. [Google Scholar]
- Martínez, R.; Manana, M.; Rodríguez, J.I.; Álvarez, M.; Mínguez, R.; Arroyo, A.; Bayona, E.; Azcondo, F.; Pigazo, A.; Cuartas, F. Ferroresonance phenomena in medium-voltage isolated neutral grids: A case study. IET Renew. Power Gener. 2019, 13, 209–214. [Google Scholar] [CrossRef]
- Zirka, S.E.; Moroz, Y.I.; Zhuykov, A.V.; Matveev, D.A.; Kubatkin, M.A.; Frolov, M.V.; Popov, M. Eliminating VT uncertainties in modeling ferroresonance phenomena caused by single phase-to-ground faults in isolated neutral network. Int. J. Electr. Power Energy Syst. 2021, 133, 107275. [Google Scholar] [CrossRef]
- Kraszewski, W.; Syrek, P.; Mitoraj, M. Methods of Ferroresonance Mitigation in Voltage Transformers in a 30 kV Power Supply Network. Energies 2022, 15, 9516. [Google Scholar] [CrossRef]
- Solak, K.; Rebizant, W.; Kereit, M. Detection of Ferroresonance Oscillations in Medium Voltage Networks. Energies 2020, 13, 4129. [Google Scholar] [CrossRef]
- Kong, H.; Zhang, B. A novel ferroresonance and single-phase earth foult recognition method based on correlation analysis. In Proceedings of the 14th International Conference on Environment and Electrical Engineering, Krakow, Poland, 10–12 May 2014; pp. 426–430. [Google Scholar]
- Rezaei, S. An intelligent algorithm for negative sequence directional element of DFIG during ferroresonance in smart grid. In Proceedings of the IEEE International Conference on Environment and Electrical Engineering and 2019 IEEE Industrial and Commercial Power Systems Europe (EEEIC/I&CPS Europe), Genova, Italy, 11–14 June 2019; pp. 1–6. [Google Scholar]
- Sharbain, H.A.; Osman, A.; El-Hag, A. Detection and identification of ferroresonance. In Proceedings of the 7th International Conference on Modeling, Simulation, and Applied Optimization (ICMSAO), Sharjah, United Arab Emirates, 4–6 April 2017; pp. 1–4. [Google Scholar]
- Arroyo, A.; Martinez, R.; Manana, M.; Pigazo, A.; Minguez, R. Detection of ferroresonance occurrence in inductive voltage transformers through vibration analysis. Electr. Power Energy Syst. 2019, 106, 294–300. [Google Scholar] [CrossRef]
- Chwaleba, A.; Moeschke, B.; Płoszajski, G.; Majdak, P.; Świstak, P. Podstawy Elektroniki; Wydawnictwo Naukowe PWN: Warszawa, Poland, 2021. [Google Scholar]
- Górecki, P. Wzmacniacze Operacyjne; Wydawnictwo BTC: Warszawa, Poland, 2004. [Google Scholar]
- Carter, B.; Mancini, R. Wzmacniacze Operacyjne Teoria i Praktyka; Wydawnictwo BTC: Legionowo, Poland, 2011. [Google Scholar]
- Markiewicz, T.; Szmurło, R.; Wincenciak, S. Metody numeryczne. Wykłady na Wydziale Elektrycznym Politechniki Warszawskiej; Oficyna Wydawnicza Politechniki Warszawskiej: Warszawa, Poland, 2014. [Google Scholar]
- Wiszniewski, A. Przekładniki w Elektroenergetyce; Wydawnictwa Naukowo-Techniczne: Warszawa, Poland, 1982. [Google Scholar]
- Tadeusiewicz, M. Teoria Obwodów. Część I; Wydawnictwo Politechniki Łódzkiej: Łodź, Poland, 2003. [Google Scholar]
- Krakowski, M. Elektrotechnika Teoretyczna. Obwody Liniowe i Nieliniowe; Wydawnictwo Naukowe PWN: Warszawa, Poland, 1995. [Google Scholar]
- Wiszniewski, A. Algorytmy Pomiarów Cyfrowych w Automatyce Elektroenergetycznej; Wydawnictwa Naukowo-Techniczne: Warszawa, Poland, 1990. [Google Scholar]
- Marven, C.; Ewers, G. Zarys Cyfrowego Przetwarzania Sygnałów; Wydawnictwa Komunikacji i Łączności: Warszawa, Poland, 1999. [Google Scholar]

























| Parameter: | Value: |
|---|---|
| Start time: | 0.0 s |
| Stop time: | 0.5 s |
| Type: | Variable step |
| Solver: | ode23 (stiff/Mod. Rosenbrock) |
| Max step size: | 1 × 10−5 |
| Min step size: | 1 × 10−7 |
| Initial step size: | 1 × 10−6 |
| Relative tolerance: | 1 × 10−5 |
| Absolute tolerance: | Auto |
Disclaimer/Publisher’s Note: The statements, opinions and data contained in all publications are solely those of the individual author(s) and contributor(s) and not of MDPI and/or the editor(s). MDPI and/or the editor(s) disclaim responsibility for any injury to people or property resulting from any ideas, methods, instructions or products referred to in the content. |
© 2024 by the authors. Licensee MDPI, Basel, Switzerland. This article is an open access article distributed under the terms and conditions of the Creative Commons Attribution (CC BY) license (https://creativecommons.org/licenses/by/4.0/).
Share and Cite
Suchorolski, P.; Smolarczyk, A.; Łukaszewski, P.; Łapczyński, S.; Szulborski, M.; Owsiński, M.; Łukaszewski, A.; Kolimas, Ł.; Nogal, Ł. Comparative Analysis of Analogue and Digital Methods for Magnetic Flux Estimation in the Core of a Medium-Voltage Voltage Transformer Operating Under Ferroresonance Conditions. Appl. Sci. 2024, 14, 11304. https://doi.org/10.3390/app142311304
Suchorolski P, Smolarczyk A, Łukaszewski P, Łapczyński S, Szulborski M, Owsiński M, Łukaszewski A, Kolimas Ł, Nogal Ł. Comparative Analysis of Analogue and Digital Methods for Magnetic Flux Estimation in the Core of a Medium-Voltage Voltage Transformer Operating Under Ferroresonance Conditions. Applied Sciences. 2024; 14(23):11304. https://doi.org/10.3390/app142311304
Chicago/Turabian StyleSuchorolski, Piotr, Adam Smolarczyk, Piotr Łukaszewski, Sebastian Łapczyński, Michał Szulborski, Maciej Owsiński, Artur Łukaszewski, Łukasz Kolimas, and Łukasz Nogal. 2024. "Comparative Analysis of Analogue and Digital Methods for Magnetic Flux Estimation in the Core of a Medium-Voltage Voltage Transformer Operating Under Ferroresonance Conditions" Applied Sciences 14, no. 23: 11304. https://doi.org/10.3390/app142311304
APA StyleSuchorolski, P., Smolarczyk, A., Łukaszewski, P., Łapczyński, S., Szulborski, M., Owsiński, M., Łukaszewski, A., Kolimas, Ł., & Nogal, Ł. (2024). Comparative Analysis of Analogue and Digital Methods for Magnetic Flux Estimation in the Core of a Medium-Voltage Voltage Transformer Operating Under Ferroresonance Conditions. Applied Sciences, 14(23), 11304. https://doi.org/10.3390/app142311304

