How Gait Nonlinearities in Individuals Without Known Pathology Describe Metabolic Cost During Walking Using Artificial Neural Network and Multiple Linear Regression
Abstract
1. Introduction
1.1. Introduction to Artificial Neural Networks (ANNs) in Biomechanics
1.2. ANN Applications and Nonlinear Measures in Gait Analysis
1.3. Study Focus on Exoskeleton-Assisted Walking
1.4. Hypotheses
1.5. Study Objectives
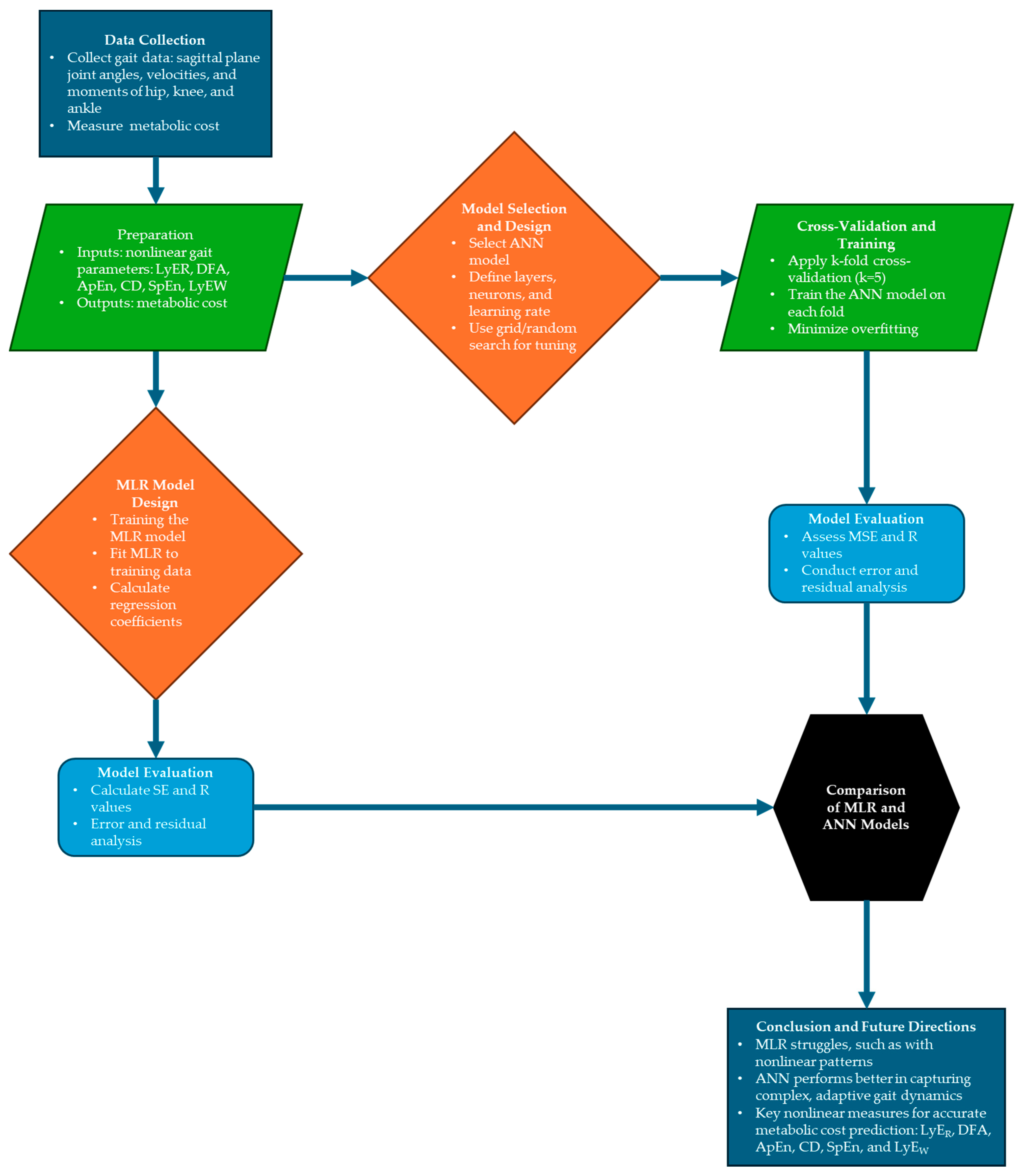
2. Materials and Methods
2.1. Biomechanical and Metabolic Data
2.2. Neural Network Design and Implementation
2.3. Neural Network Optimization Process
2.4. Data Integration and Analysis
2.5. Partial Dependence Plots (PDPs)
2.6. Statistical Analyses
3. Results
4. Discussion
5. Conclusions
Supplementary Materials
Author Contributions
Funding
Institutional Review Board Statement
Informed Consent Statement
Data Availability Statement
Acknowledgments
Conflicts of Interest
References
- Mandrikova, O.; Polozov, Y.; Zhukova, N.; Shichkina, Y. Approximation and Analysis of Natural Data Based on NARX Neural Networks Involving Wavelet Filtering. Mathematics 2022, 10, 4345. [Google Scholar] [CrossRef]
- MathWorks. Design Time Series NARX Feedback Neural Networks. Available online: https://www.mathworks.com/help/deeplearning/ug/design-time-series-narx-feedback-neural-networks.html (accessed on 1 October 2016).
- Mohammadzadeh, A.; Ghoddoosian, A.; Nouri Damghani, M. Balancing of the Flexible Rotors with Particle Swarm Optimization Method. Int. Rev. Mech. Eng. 2011, 3, 490–496. [Google Scholar]
- Mohammadzadeh, A.A.; Mahdipour, N.; Mohammadzadeh, A.A. Forecasting the Cost of Water Using a Neural Network Method in the Municipality of Isfahan. J. Optim. Ind. Eng. 2012, 11, 73–85. [Google Scholar] [CrossRef]
- Mohammadzadeh, A.A.; Mahdipour, N.; Mohammadzadeh, A.A.; Ghadamyari, M. Comparison of Forecasting the Cost of Water Using Statistical and Neural Network Methods: Case Study of Isfahan Municipality. Afr. J. Bus. Manag. 2012, 6, 3001–3013. [Google Scholar] [CrossRef]
- Mohammadi, N.; Fallah Tafti, F.; Arshi, A.R.; Mohammadzadeh, A.; Mimar, R. Extracting the Optimal Vibration Coefficients of Forefoot Offloading Shoes Using Genetic Algorithms. Int. J. Eng. Technol. 2014, 2, 487–496. [Google Scholar]
- Antonellis, P.; Mohammadzadeh Gonabadi, A.; Myers, S.A.; Pipinos, I.I.; Malcolm, P. Metabolically Efficient Walking Assistance Using Optimized Timed Forces at the Waist. Sci. Robot. 2022, 7, eabh1925. [Google Scholar] [CrossRef]
- Mohammadi, N.; Mohammadzadeh, A. Optimizing the Collector Performance of a Solar Domestic Hot Water System by the Use of Imperialist Competitive Algorithm with the Help of Exergy Concept. Int. J. Eng. Technol. Sci. 2015, 3, 65–78. [Google Scholar]
- Pandi, A.; Koch, M.; Voyvodic, P.L.; Soudier, P.; Bonnet, J.; Kushwaha, M.; Faulon, J.-L. Metabolic Perceptrons for Neural Computing in Biological Systems. Nat. Commun. 2019, 10, 3880. [Google Scholar] [CrossRef]
- Narayan, J.; Dwivedy, S.K. Biomechanical Study and Prediction of Lower Extremity Joint Movements Using Bayesian Regularization-Based Backpropagation Neural Network. J. Comput. Inf. Sci. Eng. 2022, 22, 014503. [Google Scholar] [CrossRef]
- David, S.; Bačić, B.; Richter, C.; Mundt, M. Editorial: Artificial Intelligence to Enhance Biomechanical Modelling. Front. Sport. Act. Living 2023, 5, 1188035. [Google Scholar] [CrossRef]
- Li, X.; Liu, X.; Deng, X.; Fan, Y. Interplay between Artificial Intelligence and Biomechanics Modeling in the Cardiovascular Disease Prediction. Biomedicines 2022, 10, 2157. [Google Scholar] [CrossRef]
- Halilaj, E.; Rajagopal, A.; Fiterau, M.; Hicks, J.L.; Hastie, T.J.; Delp, S.L. Machine Learning in Human Movement Biomechanics: Best Practices, Common Pitfalls, and New Opportunities. J. Biomech. 2018, 81, 1–11. [Google Scholar] [CrossRef]
- Mohammadzadeh Gonabadi, A.; Fallahtafti, F.; Antonellis, P.; Pipinos, I.I.; Myers, S.A. Ground Reaction Forces and Joint Moments Predict Metabolic Cost in Physical Performance: Harnessing the Power of Artificial Neural Networks. Appl. Sci. 2024, 14, 5210. [Google Scholar] [CrossRef]
- Raffalt, P.C.; Kent, J.A.; Wurdeman, S.R.; Stergiou, N. Selection Procedures for the Largest Lyapunov Exponent in Gait Biomechanics. Ann. Biomed. Eng. 2019, 47, 913–923. [Google Scholar] [CrossRef]
- Wolf, A.; Swift, J.B.; Swinney, H.L.; Vastano, J.A. Determining Lyapunov Exponents from a Time Series. Physica 1985, 16, 285–317. [Google Scholar] [CrossRef]
- Hoorn, W.v.D.; Hug, F.; Hodges, P.W.; Bruijn, S.M.; van Dieën, J.H. Effects of Noxious Stimulation to the Back or Calf Muscles on Gait Stability. J. Biomech. 2015, 48, 4109–4115. [Google Scholar] [CrossRef]
- Mohammadzadeh Gonabadi, A.; Cesar, G.M.; Buster, T.W.; Burnfield, J.M. Effect of Gap-Filling Technique and Gap Location on Linear and Nonlinear Calculations of Motion during Locomotor Activities. Gait Posture 2022, 94, 85–92. [Google Scholar] [CrossRef]
- Mohammadzadeh Gonabadi, A.; Buster, T.W.; Cesar, G.M.; Burnfield, J.M. Effect of Data and Gap Characteristics on the Nonlinear Calculation of Motion During Locomotor Activities. J. Appl. Biomech. 2024, 40, 278–286. [Google Scholar] [CrossRef]
- Smith Hussain, V.; Frames, C.W.; Lockhart, T.E. Length of Time-Series Gait Data on Lyapunov Exponent for Fall Risk Detection. Int. J. Progn. Health Manag. 2021, 12, 1–8. [Google Scholar] [CrossRef]
- Kuznetsov, N.A.; Rhea, C.K. Power Considerations for the Application of Detrended Fluctuation Analysis in Gait Variability Studies. PLoS ONE 2017, 12, e0174144. [Google Scholar] [CrossRef]
- Phinyomark, A.; Larracy, R.; Scheme, E. Fractal Analysis of Human Gait Variability via Stride Interval Time Series. Front. Physiol. 2020, 11, 333. [Google Scholar] [CrossRef]
- Moumdjian, L.; Maes, P.-J.J.; Dalla Bella, S.; Decker, L.M.; Moens, B.; Feys, P.; Leman, M. Detrended Fluctuation Analysis of Gait Dynamics When Entraining to Music and Metronomes at Different Tempi in Persons with Multiple Sclerosis. Sci. Rep. 2020, 10, 12934. [Google Scholar] [CrossRef]
- Hausdorff, J.M. Gait Dynamics, Fractals and Falls: Finding Meaning in the Stride-to-Stride Fluctuations of Human Walking. Hum. Mov. Sci. 2007, 26, 555–589. [Google Scholar] [CrossRef]
- Maraun, D.; Rust, H.W.; Timmer, J. Tempting Long-Memory-on the Interpretation of DFA Results. Nonlinear Process. Geophys. 2004, 11, 495–503. [Google Scholar] [CrossRef]
- Gonabadi, A.M.; Antonellis, P.; Malcolm, P. Differentiating Fallers from Nonfallers Using Nonlinear Variability Analyses of Data from a Low-Cost Portable Footswitch Device: A Feasibility Study. Acta Bioeng. Biomech. 2021, 23, 139–145. [Google Scholar] [CrossRef]
- Liu, A.-B.; Lin, C.-W. Multiscale Approximate Entropy for Gait Analysis in Patients with Neurodegenerative Diseases. Entropy 2019, 21, 934. [Google Scholar] [CrossRef]
- Karmakar, C.K.; Khandoker, A.H.; Begg, R.K.; Palaniswami, M.; Taylor, S. Understanding Ageing Effects by Approximate Entropy Analysis of Gait Variability. In Proceedings of the 2007 29th Annual International Conference of the IEEE Engineering in Medicine and Biology Society, Lyon, France, 22–26 August 2007; IEEE: Piscataway, NJ, USA, 2007; pp. 1965–1968. [Google Scholar]
- Khandoker, A.H.; Palaniswami, M.; Begg, R.K. A Comparative Study on Approximate Entropy Measure and Poincaré Plot Indexes of Minimum Foot Clearance Variability in the Elderly during Walking. J. Neuroeng. Rehabil. 2008, 10, 4. [Google Scholar] [CrossRef]
- Duclos, Y.; Burnet, H.; Schmied, A.; Rossi-durand, C. Approximate Entropy of Motoneuron Firing Patterns during a Motor Preparation Task. J. Neurosci. Methods 2008, 172, 231–235. [Google Scholar] [CrossRef]
- Świtoński, A.; Josiński, H.; Polański, A.; Wojciechowski, K. Correlation Dimension and Entropy in the Assessment of Sex Differences Based on Human Gait Data. Front. Hum. Neurosci. 2024, 17, 1233859. [Google Scholar] [CrossRef]
- McCamley, J.; Denton, W.; Arnold, A.; Raffalt, P.; Yentes, J. On the Calculation of Sample Entropy Using Continuous and Discrete Human Gait Data. Entropy 2018, 20, 764. [Google Scholar] [CrossRef]
- Ahmadi, S.; Sepehri, N.; Wu, C.; Szturm, T. Sample Entropy of Human Gait Center of Pressure Displacement: A Systematic Methodological Analysis. Entropy 2018, 20, 579. [Google Scholar] [CrossRef]
- Mohammadzadeh Gonabadi, A.; Antonellis, P.; Dzewaltowski, A.C.; Myers, S.A.; Pipinos, I.I.; Malcolm, P. Design and Evaluation of a Bilateral Semi-Rigid Exoskeleton to Assist Hip Motion. Biomimetics 2024, 9, 211. [Google Scholar] [CrossRef]
- Delp, S.L.; Anderson, F.C.; Arnold, A.S.; Loan, P.; Habib, A.; John, C.T.; Guendelman, E.; Thelen, D.G. OpenSim: Open Source to Create and Analyze Dynamic Simulations of Movement. IEEE Trans. Biomed. Eng. 2007, 54, 1940–1950. [Google Scholar] [CrossRef]
- Hicks, J.L.; Uchida, T.K.; Seth, A.; Rajagopal, A.; Delp, S.L. Is My Model Good Enough? Best Practices for Verification and Validation of Musculoskeletal Models and Simulations of Movement. J. Biomech. Eng. 2015, 137, 020905. [Google Scholar] [CrossRef]
- Bermejo, S.; Cabestany, J. Oriented Principal Component Analysis for Large Margin Classifiers. Neural Netw. 2001, 14, 1447–1461. [Google Scholar] [CrossRef]
- Nogueira, I.B.R.; Dias, R.O.M.; Rebello, C.M.; Costa, E.A.; Santana, V.V.; Rodrigues, A.E.; Ferreira, A.; Ribeiro, A.M. A Novel Nested Loop Optimization Problem Based on Deep Neural Networks and Feasible Operation Regions Definition for Simultaneous Material Screening and Process Optimization. Chem. Eng. Res. Des. 2022, 180, 243–253. [Google Scholar] [CrossRef]
- Hastie, T.; Tibshirani, R.; Friedman, J. The Elements of Statistical Learning; Springer Series in Statistics; Springer: New York, NY, USA, 2009; ISBN 978-0-387-84857-0. [Google Scholar]
- Friedman, J.H. Greedy Function Approximation: A Gradient Boosting Machine. Ann. Stat. 2001, 29, 1189–1232. [Google Scholar] [CrossRef]
- Goldstein, A.; Kapelner, A.; Bleich, J.; Pitkin, E. Peeking Inside the Black Box: Visualizing Statistical Learning with Plots of Individual Conditional Expectation. J. Comput. Graph. Stat. 2015, 24, 44–65. [Google Scholar] [CrossRef]
- Arlot, S.; Celisse, A. A Survey of Cross-Validation Procedures for Model Selection. Stat. Surv. 2010, 4, 40–79. [Google Scholar] [CrossRef]
- Papailiou, I.; Spyropoulos, F.; Trichakis, I.; Karatzas, G.P. Artificial Neural Networks and Multiple Linear Regression for Filling in Missing Daily Rainfall Data. Water 2022, 14, 2892. [Google Scholar] [CrossRef]
- Winner, T.S.; Rosenberg, M.C.; Jain, K.; Kesar, T.M.; Ting, L.H.; Berman, G.J. Discovering Individual-Specific Gait Signatures from Data-Driven Models of Neuromechanical Dynamics. PLOS Comput. Biol. 2023, 19, e1011556. [Google Scholar] [CrossRef]
- Cohen, J. Statistical Power Analysis for the Behavioral Sciences, 2nd ed.; LawrenceErlbaum Associates: Mahwah, NJ, USA, 1988. [Google Scholar]
- Field, A. Discovering Statistics Using IBM SPSS Statistics; Introducing statistical methods; SAGE Publications: Thousand Oaks, CA, USA, 2013; ISBN 9781446249178. [Google Scholar]
- Lakens, D. Calculating and Reporting Effect Sizes to Facilitate Cumulative Science: A Practical Primer for t-Tests and ANOVAs. Front. Psychol. 2013, 4, 863. [Google Scholar] [CrossRef]
- Sullivan, G.M.; Feinn, R. Using Effect Size—Or Why the P Value Is Not Enough. J. Grad. Med. Educ. 2012, 4, 279–282. [Google Scholar] [CrossRef]
- Cohen, J. A Power Primer. Psychol. Bull. 1992, 112, 155–159. [Google Scholar] [CrossRef]
- Meng, F.; Shi, S.; Zhang, B.; Bai, M.; Lin, N. Analysis for Global Characteristics of Lyapunov Exponents in Vehicle Plane Motion System. Sci. Rep. 2022, 12, 9300. [Google Scholar] [CrossRef]
- Arones, M.M.; Shourijeh, M.S.; Patten, C.; Fregly, B.J. Musculoskeletal Model Personalization Affects Metabolic Cost Estimates for Walking. Front. Bioeng. Biotechnol. 2020, 8, 588925. [Google Scholar] [CrossRef]
- Koelewijn, A.D.; Heinrich, D.; Bogert, A.J.v.D. Metabolic Cost Calculations of Gait Using Musculoskeletal Energy Models, a Comparison Study. PLoS ONE 2019, 14, e0222037. [Google Scholar] [CrossRef] [PubMed]
- Bhavsar, R.; Helian, N.; Sun, Y.; Davey, N.; Steffert, T.; Mayor, D. Efficient Methods for Calculating Sample Entropy in Time Series Data Analysis. Procedia Comput. Sci. 2018, 145, 97–104. [Google Scholar] [CrossRef]
- Delgado-Bonal, A.; Marshak, A. Approximate Entropy and Sample Entropy: A Comprehensive Tutorial. Entropy 2019, 21, 541. [Google Scholar] [CrossRef]
- Namdari, A.; Li, Z. A Review of Entropy Measures for Uncertainty Quantification of Stochastic Processes. Adv. Mech. Eng. 2019, 11, 168781401985735. [Google Scholar] [CrossRef]
- Yentes, J.M.; Hunt, N.; Schmid, K.K.; Kaipust, J.P.; McGrath, D.; Stergiou, N. The Appropriate Use of Approximate Entropy and Sample Entropy with Short Data Sets. Ann. Biomed. Eng. 2013, 41, 349–365. [Google Scholar] [CrossRef]
- Zurek, S.; Guzik, P.; Pawlak, S.; Kosmider, M.; Piskorski, J. On the Relation between Correlation Dimension, Approximate Entropy and Sample Entropy Parameters, and a Fast Algorithm for Their Calculation. Phys. A Stat. Mech. Its Appl. 2012, 391, 6601–6610. [Google Scholar] [CrossRef]
- Richman, J.S.; Moorman, J.R. Physiological Time-Series Analysis Using Approximate Entropy and Sample Entropy. Am. J. Physiol. Circ. Physiol. 2000, 278, H2039–H2049. [Google Scholar] [CrossRef]


| Signal Type | Measurement | Normalization Process |
|---|---|---|
| Joint Angle | Hip, Knee, Ankle | N/A |
| Joint Velocity | Hip, Knee, Ankle | N/A |
| Joint Moment | Hip, Knee, Ankle | Normalized to body mass (N·m/kg) |
| Center of Mass | Position, Velocity | N/A |
| Ground Reaction Force | Anterior–Posterior and Vertical Components | Normalized to body mass (N/kg) |
| Metabolic Cost | Indirect Calorimetry | Normalized to body mass (W/kg) |
| LyER | DFA | ApEn | CD | SpEn | LyEw | |
|---|---|---|---|---|---|---|
| Validation ratio (%) | 15 | 15 | 15 | 15 | 15 | 15 |
| Test ratio (%) | 15 | 15 | 15 | 15 | 15 | 15 |
| Training ratio (%) | 70 | 70 | 70 | 70 | 70 | 70 |
| Hidden layer size (neurons) | 8 | 19 | 14 | 3 | 18 | 2 |
| MSE performance (W/kg)2: | ||||||
| - Validation | 50 × 10−6 | 40 × 10−6 | 40 × 10−6 | 60 × 10−6 | 90 × 10−6 | 60 × 10−5 |
| - Test | 30 × 10−6 | 20 × 10−6 | 70 × 10−6 | 17 × 10−5 | 13 × 10−5 | 37 × 10−5 |
| - Training | 10 × 10−6 | 20 × 10−6 | 90 × 10−6 | 10 × 10−6 | 10 × 10−5 | 10 × 10−6 |
| - Total | 20 × 10−6 | 20 × 10−6 | 20 × 10−6 | 10 × 10−5 | 50 × 10−6 | 22 × 10−5 |
| - 5-Fold | 41 × 10−6 ± 8 × 10−6 | 45 × 10−6 ± 15 × 10−6 | 112 × 10−6 ± 23 × 10−6 | 262 × 10−6 ± 89 × 10−6 | 116 × 10−6 ± 21 × 10−6 | 428 × 10−6 ± 48 × 10−6 |
| R2ANN: | ||||||
| - Validation | 0.94 | 0.94 | 0.92 | 0.85 | 0.91 | 0.63 |
| - Test | 0.92 | 0.97 | 0.90 | 0.85 | 0.86 | 0.64 |
| - Training | 0.98 | 0.96 | 0.86 | 0.98 | 0.79 | 0.98 |
| - Total | 0.97 | 0.97 | 0.96 | 0.85 | 0.92 | 0.62 |
| - 5-Fold | 0.97 ± 0.01 | 0.97 ± 0.02 | 0.94 ± 0.02 | 0.90 ± 0.03 | 0.93 ± 0.03 | 0.74 ± 0.06 |
| p-value: | ||||||
| - Validation | <0.0001 | <0.0001 | <0.0001 | <0.0001 | <0.0001 | <0.0001 |
| - Test | <0.0001 | <0.0001 | <0.0001 | <0.0001 | <0.0001 | <0.0001 |
| - Training | <0.0001 | <0.0001 | <0.0001 | <0.0001 | <0.0001 | <0.0001 |
| - Total | <0.0001 | <0.0001 | <0.0001 | <0.0001 | <0.0001 | <0.0001 |
| - 5-Fold | <0.0001 | <0.0001 | <0.0001 | <0.0001 | <0.0001 | <0.0001 |
| LyER | DFA | ApEn | |||||||
|---|---|---|---|---|---|---|---|---|---|
| Coefficient of Determination (R2MLR) | 0.72 | 0.63 | 0.46 | ||||||
| Variable | Estimate | SE (W/Kg) | p-value | Estimate | SE (W/Kg) | p-value | Estimate | SE (W/Kg) | p-value |
| β0 (Intercept) | −0.0557 | 0.0284 | 0.0530 | 0.3161 | 0.1885 | 0.0966 | 0.1504 | 0.0337 | <0.0001 |
| β1 (Hip angle) | −0.3943 | 0.6463 | 0.5431 | −0.0554 | 0.0760 | 0.4676 | −0.0182 | 0.1552 | 0.9071 |
| β2 (Hip velocity) | 1.2900 | 0.3324 | 0.0002 | −0.1441 | 0.0777 | 0.0665 | −0.1028 | 0.0956 | 0.2846 |
| β3 (Hip moment) | −1.7930 | 0.4806 | 0.0003 | −0.3464 | 0.0995 | 0.0007 | 0.1744 | 0.0570 | 0.0028 |
| β4 (Knee angle) | 0.7355 | 0.3812 | 0.0564 | −0.0494 | 0.0904 | 0.5856 | 0.1635 | 0.1219 | 0.1827 |
| β5 (Knee velocity) | −1.3390 | 0.6619 | 0.0456 | −0.4148 | 0.1242 | 0.0012 | −0.0933 | 0.1056 | 0.3790 |
| β6 (Knee moment) | 0.3640 | 0.1349 | 0.0081 | −0.0607 | 0.0361 | 0.0952 | −0.0692 | 0.0370 | 0.0643 |
| β7 (Ankle angle) | −1.3730 | 0.3857 | 0.0006 | −0.1688 | 0.0527 | 0.0018 | 0.0887 | 0.0488 | 0.0719 |
| β8 (Ankle velocity) | 2.7300 | 0.4224 | <0.0001 | 0.3245 | 0.0599 | <0.0001 | −0.2695 | 0.0559 | <0.0001 |
| β9 (Ankle moment) | 0.7046 | 0.4625 | 0.1306 | 0.4847 | 0.1133 | <0.0001 | 0.0631 | 0.0661 | 0.3414 |
| β10 (GRF Ver) | 0.7823 | 0.1380 | <0.0001 | −0.4842 | 0.1862 | 0.0106 | 0.3785 | 0.1032 | 0.0004 |
| β11 (GRF AP) | −1.8880 | 0.4286 | <0.0001 | −0.1595 | 0.1949 | 0.4149 | −0.4155 | 0.1119 | 0.0003 |
| β12 (COM position) | 3.1730 | 1.3410 | 0.0198 | −0.0796 | 0.0424 | 0.0634 | 0.0341 | 0.1212 | 0.7789 |
| β13 (COM velocity) | −2.2800 | 2.1580 | 0.2931 | 1.1820 | 0.2669 | <0.0001 | −0.1241 | 0.1215 | 0.3096 |
| CD | SpEn | LyEw | |||||||
|---|---|---|---|---|---|---|---|---|---|
| Coefficient of Determination (R2MLR) | 0.42 | 0.41 | 0.25 | ||||||
| Variable | Estimate | SE (W/Kg) | p-value | Estimate | SE (W/Kg) | p-value | Estimate | SE (W/Kg) | p-value |
| β0 (Intercept) | 0.2221 | 0.1192 | 0.0652 | 0.0391 | 0.0449 | 0.3853 | 0.0491 | 0.0077 | <0.0001 |
| β1 (Hip angle) | 0.0358 | 0.0375 | 0.3421 | −0.0440 | 0.1040 | 0.6733 | 0.0039 | 0.0043 | 0.3687 |
| β2 (Hip velocity) | −0.0344 | 0.0395 | 0.3853 | −0.2262 | 0.0662 | 0.0009 | −0.0030 | 0.0085 | 0.7245 |
| β3 (Hip moment) | 0.0553 | 0.0440 | 0.2120 | 0.1801 | 0.0538 | 0.0011 | −0.0006 | 0.0034 | 0.8569 |
| β4 (Knee angle) | 0.0105 | 0.0425 | 0.8048 | 0.0864 | 0.0786 | 0.2744 | −0.0198 | 0.0108 | 0.0688 |
| β5 (Knee velocity) | −0.0765 | 0.0399 | 0.0577 | 0.0935 | 0.0787 | 0.2375 | 0.0339 | 0.0106 | 0.0019 |
| β6 (Knee moment) | −0.0246 | 0.0282 | 0.3846 | −0.0992 | 0.0382 | 0.0107 | −0.0009 | 0.0030 | 0.7668 |
| β7 (Ankle angle) | −0.0448 | 0.0297 | 0.1340 | −0.0809 | 0.0460 | 0.0816 | −0.0047 | 0.0074 | 0.5249 |
| β8 (Ankle velocity) | −0.0557 | 0.0374 | 0.1388 | −0.0547 | 0.0437 | 0.2133 | 0.0199 | 0.0082 | 0.0168 |
| β9 (Ankle moment) | 0.0827 | 0.0337 | 0.0156 | 0.1742 | 0.1519 | 0.2539 | −0.0010 | 0.0027 | 0.7053 |
| β10 (GRF Ver) | −0.9418 | 0.2991 | 0.0021 | 0.6748 | 0.3341 | 0.0460 | 0.0002 | 0.0006 | 0.7892 |
| β11 (GRF AP) | 0.1864 | 0.0871 | 0.0346 | −0.7148 | 0.1911 | 0.0003 | −0.0036 | 0.0055 | 0.5216 |
| β12 (COM position) | 0.0127 | 0.0290 | 0.6623 | −0.1050 | 0.0788 | 0.1858 | −0.0281 | 0.0086 | 0.0015 |
| β13 (COM velocity) | −0.0122 | 0.0361 | 0.7354 | 0.2258 | 0.1240 | 0.0714 | 0.0081 | 0.0075 | 0.2793 |
| Summary of Figure 2 | Hip Angle | Hip Velocity | Hip Moment | Knee Angle | Knee Velocity | Knee Moment | Ankle Angle | Ankle Velocity | Ankle Moment | GRF Ver | GRF AP | COM Position | COM Velocity |
|---|---|---|---|---|---|---|---|---|---|---|---|---|---|
| LyER | 0.049 | 0.038 | 0.038 | 0.034 | 0.022 | 0.025 | 0.037 | 0.020 | 0.060 | 0.271 | 0.059 | −0.001 | −0.003 |
| DFA | 0.780 | 0.671 | 0.684 | 0.653 | 0.515 | 0.621 | 0.665 | 0.446 | 0.677 | 0.691 | 0.635 | 0.553 | 0.444 |
| ApEn | 0.240 | 0.269 | 0.346 | 0.250 | 0.348 | 0.369 | 0.282 | 0.390 | 0.233 | 0.217 | 0.222 | 0.319 | 0.289 |
| CD | 1.733 | 1.838 | 1.843 | 1.754 | 1.781 | 1.774 | 1.794 | 1.861 | 1.201 | 0.075 | 0.292 | 1.883 | 1.888 |
| SpEn | 0.154 | 0.216 | 0.242 | 0.191 | 0.287 | 0.268 | 0.224 | 0.301 | 0.103 | 0.125 | 0.113 | 0.321 | 0.284 |
| LyEW | 0.745 | 1.028 | 1.669 | 0.792 | 0.883 | 1.765 | 1.004 | 1.193 | 2.068 | 1.570 | 1.233 | 0.712 | 0.973 |
| Error net LyER (%) | 15.897 | 10.573 | 6.931 | 6.288 | 8.031 | 6.538 | 8.212 | 7.432 | 12.102 | 14.650 | 10.329 | 5.975 | 5.834 |
| Error net DFA (%) | 25.801 | 28.735 | 26.493 | 10.430 | 29.352 | 12.471 | 15.335 | 15.122 | 27.540 | 49.067 | 34.960 | 10.521 | 51.333 |
| Error net ApEn (%) | 19.973 | 14.893 | 14.883 | 13.192 | 41.522 | 13.981 | 11.535 | 24.361 | 15.188 | 17.604 | 18.660 | 26.751 | 29.306 |
| Error net CD (%) | 15.519 | 11.798 | 16.745 | 13.275 | 13.911 | 19.324 | 14.212 | 12.957 | 38.107 | 12.112 | 21.554 | 13.397 | 16.126 |
| Error net SpEn (%) | 11.004 | 9.863 | 11.091 | 10.866 | 16.947 | 12.213 | 10.098 | 19.340 | 13.541 | 33.525 | 17.096 | 13.524 | 15.305 |
| Error net LyEW (%) | 17.692 | 17.627 | 17.737 | 16.972 | 17.765 | 16.866 | 17.881 | 24.799 | 17.517 | 17.664 | 18.495 | 17.989 | 18.625 |
| Mean error Nets (%) | 17.648 | 15.582 | 15.647 | 11.837 | 21.255 | 13.566 | 12.879 | 17.335 | 20.666 | 24.104 | 20.182 | 14.693 | 22.755 |
| 16.292 | 15.553 | 16.960 | 22.143 | 18.724 | |||||||||
Disclaimer/Publisher’s Note: The statements, opinions and data contained in all publications are solely those of the individual author(s) and contributor(s) and not of MDPI and/or the editor(s). MDPI and/or the editor(s) disclaim responsibility for any injury to people or property resulting from any ideas, methods, instructions or products referred to in the content. |
© 2024 by the authors. Licensee MDPI, Basel, Switzerland. This article is an open access article distributed under the terms and conditions of the Creative Commons Attribution (CC BY) license (https://creativecommons.org/licenses/by/4.0/).
Share and Cite
Mohammadzadeh Gonabadi, A.; Fallahtafti, F.; Burnfield, J.M. How Gait Nonlinearities in Individuals Without Known Pathology Describe Metabolic Cost During Walking Using Artificial Neural Network and Multiple Linear Regression. Appl. Sci. 2024, 14, 11026. https://doi.org/10.3390/app142311026
Mohammadzadeh Gonabadi A, Fallahtafti F, Burnfield JM. How Gait Nonlinearities in Individuals Without Known Pathology Describe Metabolic Cost During Walking Using Artificial Neural Network and Multiple Linear Regression. Applied Sciences. 2024; 14(23):11026. https://doi.org/10.3390/app142311026
Chicago/Turabian StyleMohammadzadeh Gonabadi, Arash, Farahnaz Fallahtafti, and Judith M. Burnfield. 2024. "How Gait Nonlinearities in Individuals Without Known Pathology Describe Metabolic Cost During Walking Using Artificial Neural Network and Multiple Linear Regression" Applied Sciences 14, no. 23: 11026. https://doi.org/10.3390/app142311026
APA StyleMohammadzadeh Gonabadi, A., Fallahtafti, F., & Burnfield, J. M. (2024). How Gait Nonlinearities in Individuals Without Known Pathology Describe Metabolic Cost During Walking Using Artificial Neural Network and Multiple Linear Regression. Applied Sciences, 14(23), 11026. https://doi.org/10.3390/app142311026

