MAMRS: Mining Automatic Meter Reading System Based on Improved Deep Learning Algorithm Using Quadruped Robots
Abstract
1. Introduction
2. Related Work
3. Method Implementation
3.1. Dataset
3.1.1. Introduction to Self-Built Datasets
3.1.2. Introduction to Available Evaluation Datasets
- UFPR-ADMR Dataset. This dataset has two versions: UFPR-ADMR-v1 and UFPR-ADMR-v2. UFPR-ADMR-v1 includes 2000 m dial images captured in the field by Paraná Energy Company (Copel) employees, with each image in JPG format and a resolution of 320 × 640 or 640 × 320 pixels, depending on camera orientation. UFPR-ADMR-v2 expands the dataset to 5000 images. Both versions are split into training (1200/2000 images), validation (400/1000 images), and testing (400/1000 images) sets. Each image includes annotations for the counter’s angular coordinates, dial position, and reading.
- UFPR-AMR Dataset. This dataset contains 2000 JPG images captured inside Paraná Energy Company (Copel)’s warehouse, with resolutions between 2340 × 4160 and 3120 × 4160 pixels. Like UFPR-ADMR, it is divided into training (800 images), validation (400 images), and testing (800 images) sets. Each image is annotated with details such as the camera used, counter position (x, y, w, h), reading, and position of each digit. All counters in the dataset feature 5-digit numbers, leading to a total of 10,000 manually annotated digits.
3.1.3. Introduction to Dataset Combination
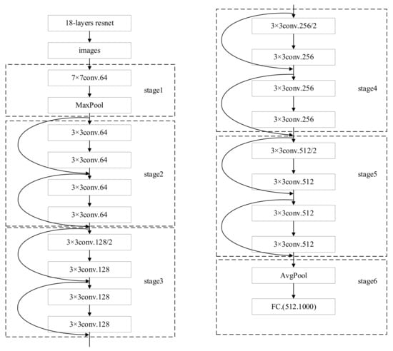
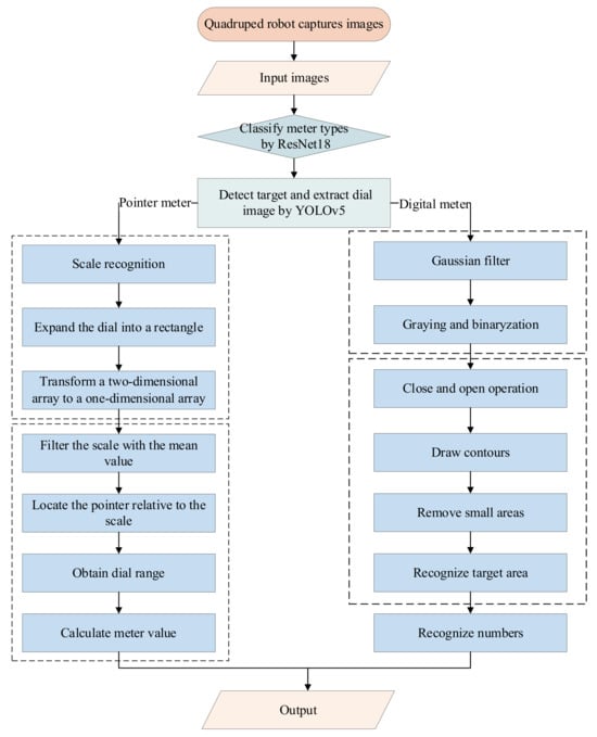
3.2. Meter Classification and Target Detection
Meter Classification
3.3. Pointer Meter Reading
3.3.1. Semantic Segmentation and Dial Expansion
- Input: A 64-channel feature map.
- Convolution Layer: A 1 × 1 convolution layer with 64 input channels and 1 output channel.
- Output: A single-channel output image with the size of (B, 1, H, W) representing the segmentation result.
3.3.2. Output Result
3.4. Digital Meter Reading
- Dataset preparation: Collect digital meter images from various environments to ensure that the images are clear and informative.
- Image preprocessing using OpenCV: Gaussian filtering, graying, binarization, tilt correction, character segmentation.
- Train SVM model: In this paper, the digital meter readings are categorized into multiple classes, with each class corresponding to a specific digital reading.
- Number recognition: A trained SVM model is employed to predict the readings of new digital meter images. First, the image is preprocessed and features are extracted in the same manner as in the training set, followed by classification using the SVM model to obtain the predicted digital readings.
3.4.1. Image Preprocessing
- A is the input image.
- B is the structuring element (or kernel).
- ⊖ denotes erosion.
- ⊕ denotes dilation.
- The opening operation first erodes the image to remove small objects or noise, and then dilates it to restore the size of the larger objects.
- A is the input image.
- B is the structuring element (or kernel).
- ⊖ denotes erosion.
- ⊕ denotes dilation.
- The closing operation first dilates the image to fill small gaps or holes, and then erodes it to restore the size of the original objects.
3.4.2. Character Segmentation and Recognition
3.4.3. Output Results
4. Method Validation
4.1. Experiment and Results
4.1.1. Experimental Scenarios and Platforms
4.1.2. Results of Meter Classification
- Batch size = 1: A batch size of 1 is selected, often used in cases where the model handles limited data per iteration. This choice enables the model to update weights more frequently, potentially enhancing convergence and adapting effectively to the specific characteristics of each training sample. This approach can also help in fine-tuning model updates, especially in scenarios with smaller datasets or when system memory is a constraint.
- Learning rate = 0.0001: A low learning rate (0.0001) is chosen, ensuring that the model updates weights gradually, preventing sudden fluctuations or potential overshooting of optimal points. Such a small rate is particularly beneficial when training complex networks or when the initial loss is high, as it allows the model to achieve a more stable and smooth convergence.
4.1.3. Results of Meter Reading
4.1.4. Results of Speed in the Whole Process
- Step1: Meter classification
- Step2: Target detection
- Step3: Scale processing
- Step4: Meter reading
- Step1: Meter classification
- Step2: Target detection
- Step3: Image processing
- Step4: Meter reading
4.2. Field Applications in Real Mines
4.2.1. Results of Meter Classification and Reading
4.2.2. Results of Meter Collection and Reading Efficiency
5. Discussion
5.1. Efficiency Analysis in Real Scenarios
- The MAMRS achieved accuracies of 87.27% for pointer meters and 93.33% for digital meters, surpassing manual methods in both accuracy and speed.
- The automated nature of MAMRS reduced the time required for inspection, demonstrating its potential for enhancing operational efficiency.
- (1)
- Larger Operational Areas:
- (2)
- Dynamic Environments and Obstacles:
- (3)
- Economic Impact:
5.2. Applicability Across Scenarios
- (1)
- Algorithm Adaptability:
- (2)
- System Scalability:
- (3)
- Future Scenario Testing:
5.3. Toward Full Automation
- (1)
- Self-Calibration:
- (2)
- Real-Time Adaptation:
- (3)
- Advanced Navigation:
6. Conclusions
Author Contributions
Funding
Institutional Review Board Statement
Informed Consent Statement
Data Availability Statement
Acknowledgments
Conflicts of Interest
References
- Wei, L.; Hu, J.; Luo, X.; Liang, W. Study and Analyze the Development of China Coal Mine Safety Management. Int. J. Eng. Sci. Math. 2017, 11, 80–90. [Google Scholar] [CrossRef]
- Xue, Y.; Wang, J.; Xiao, J. Bibliometric analysis and review of mine ventilation literature published between 2010 and 2023. Heliyon 2024, 10, e26133. [Google Scholar] [CrossRef] [PubMed]
- Kobayashi, H.; Nakamura, H.; Shimada, T. An Inspection Robot for Feeder Cables-Basic Structure and Control. In Proceedings of the Control and Instrumentation Proceedings IECON ’91: 1991 International Conference on Industrial Electronics, Kobe, Japan, 28 October–1 November 1991; Volume 2, pp. 992–995. [Google Scholar]
- Yue, X.; Zhang, M.; Zhou, X.; Wang, P. The Research on Auto-Recognition Method for Analogy Measuring Instruments. In Proceedings of the 2010 International Conference on Computer Mechatronics, Control and Electronic Engineering, Changchun, China, 24–26 August 2010; p. 5609721. [Google Scholar]
- Wang, J.; Xiao, J.; Xue, Y.; Wen, L.; Shi, D. Optimization of Airflow Distribution in Mine Ventilation Networks Using the Modified Sooty Tern Optimization Algorithm. Min. Metall. Explor. 2023, 41, 239–257. [Google Scholar] [CrossRef]
- Anis, A.; Khaliluzzaman, M.; Yakub, M.; Chakraborty, N.; Deb, K. Digital Electric Meter Reading Recognition Based on Horizontal and Vertical Binary Pattern. In Proceedings of the 2017 3rd International Conference on Electrical Information and Communication Technology (EICT), Khulna, Bangladesh, 7–9 December 2017; pp. 1–6. [Google Scholar]
- Wang, J.; Wang, L.; Peng, P.; Jiang, Y.; Wu, J.; Liu, Y. Efficient and Accurate Mapping Method of Underground Metal Mines Using Mobile Mining Equipment and Solid-State Lidar. Measurement 2023, 221, 113581. [Google Scholar] [CrossRef]
- Rui, G.; Feng, Z.; Lei, C.; Jun, Y. A Mobile Robot for Inspection of Overhead Transmission Lines. In Proceedings of the Proceedings of the 2014 3rd International Conference on Applied Robotics for the Power Industry, Foz do Iguassu, Brazil, 14–16 October 2014; pp. 1–3. [Google Scholar]
- Montambault, S.; Pouliot, N. The HQ LineROVer: Contributing to Innovation in Transmission Line Maintenance. In Proceedings of the 2003 IEEE 10th International Conference on Transmission and Distribution Construction, Operation and Live-Line Maintenance, Orlando, FL, USA, 6–10 April 2003; pp. 33–40. [Google Scholar]
- Pouliot, N.; Richard, P.-L.; Montambault, S. LineScout Power Line Robot: Characterization of a UTM-30LX LIDAR System for Obstacle Detection. In Proceedings of the 2012 IEEE/RSJ International Conference on Intelligent Robots and Systems, Vilamoura-Algarve, Portugal, 7–12 October 2012; pp. 4327–4334. [Google Scholar]
- Cheng, M.; Xiang, D. The Design and Application of a Track-Type Autonomous Inspection Robot for Electrical Distribution Room. Robotica 2020, 38, 185–206. [Google Scholar] [CrossRef]
- Biswal, P.; Mohanty, P.K. Development of Quadruped Walking Robots: A Review. Ain Shams Eng. J. 2021, 12, 2017–2031. [Google Scholar] [CrossRef]
- Automatic Reading System Based on Automatic Alignment Control for Pointer Meter | IEEE Conference Publication | IEEE Xplore. Available online: https://ieeexplore.ieee.org/document/7049004 (accessed on 20 March 2024).
- Design of Deep Learning Algorithm in the Control System of Intelligent Inspection Robot of Substation | IEEE Conference Publication | IEEE Xplore. Available online: https://ieeexplore.ieee.org/document/10150529 (accessed on 20 March 2024).
- Recent Advances in Bipedal Walking Robots: Review of Gait, Drive, Sensors and Control Systems. Sensors 2022, 22, 4440. [CrossRef] [PubMed]
- Bipedal Humanoid Hardware Design: A Technology Review. Curr. Robot Rep. 2021, 2, 201–210. [CrossRef]
- Tripathy, S.; Gaur, S. Rough Terrain Quadruped Robot-BigDog. Mater. Today Proc. 2023, 81, 481–485. [Google Scholar] [CrossRef]
- Optimization-Based Locomotion Planning, Estimation, and Control Design for the Atlas Humanoid Robot | Autonomous Robots. Available online: https://link.springer.com/article/10.1007/s10514-015-9479-3 (accessed on 23 March 2024).
- Wang, S.-D.; Zhou, C.; Shen, Y.-Y. Design of A New Single Portable Six Foot Robot Based on Curved Foot. In Proceedings of the 2022 4th International Conference on Artificial Intelligence and Advanced Manufacturing (AIAM), Hamburg, Germany, 7–9 October 2022; pp. 283–287. [Google Scholar]
- Sablatnig, R.; Kropatsch, W.G. Application Constraints in the Design of an Automatic Reading Device for Analog Display Instruments. In Proceedings of the Proceedings of 1994 IEEE Workshop on Applications of Computer Vision, Sarasota, FL, USA, 5–7 December 1994; pp. 205–212. [Google Scholar]
- Szegedy, C.; Liu, W.; Jia, Y.; Sermanet, P.; Reed, S.; Anguelov, D.; Erhan, D.; Vanhoucke, V.; Rabinovich, A. Going Deeper with Convolutions. In Proceedings of the 2015 IEEE Conference on Computer Vision and Pattern Recognition (CVPR), Boston, MA, USA, 7–12 June 2015; pp. 1–9. [Google Scholar]
- Ma, Y.; Jiang, Q. A Robust and High-Precision Automatic Reading Algorithm of Pointer Meters Based on Machine Vision. Meas. Sci. Technol. 2018, 30, 015401. [Google Scholar] [CrossRef]
- Corra Alegria, E.; Cruz Serra, A. Automatic Calibration of Analog and Digital Measuring Instruments Using Computer Vision. IEEE Trans. Instrum. Meas. 2000, 49, 94–99. [Google Scholar] [CrossRef]
- Edward, V.C.P. Support Vector Machine Based Automatic Electric Meter Reading System. In Proceedings of the 2013 IEEE International Conference on Computational Intelligence and Computing Research, Enathi, India, 26–28 December 2013; pp. 1–5. [Google Scholar]
- Culjak, I.; Abram, D.; Pribanic, T.; Dzapo, H.; Cifrek, M. A Brief Introduction to OpenCV. In Proceedings of the 2012 Proceedings of the 35th International Convention MIPRO, Opatija, Croatia, 21–25 May 2012; pp. 1725–1730. [Google Scholar]
- Goyal, K.; Agarwal, K.; Kumar, R. Face Detection and Tracking: Using OpenCV. In Proceedings of the 2017 International conference of Electronics, Communication and Aerospace Technology (ICECA), Coimbatore, India, 20–22 April 2017; Volume 1, pp. 474–478. [Google Scholar]
- Kharina, N.; Chernyadyev, S. Software for Car License Plates Recognition with Minimal Computing Resources. In Proceedings of the 2022 24th International Conference on Digital Signal Processing and its Applications (DSPA), Moscow, Russia, 30 March–1 April 2022; pp. 1–4. [Google Scholar]
- Quintanilha, D.B.P.; Costa, R.W.S.; Diniz, J.O.B.; De Almeida, J.D.S.; Braz, G.; Silva, A.C.; De Paiva, A.C.; Monteiro, E.M.; Froz, B.R.; Piheiro, L.P.A.; et al. Automatic Consumption Reading on Electromechanical Meters Using HoG and SVM. In Proceedings of the 7th Latin American Conference on Networked and Electronic Media (LACNEM 2017), Valparaiso, Chile, 6–7 November 2017; p. 11. [Google Scholar]
- Cui, X.; Fang, H.; Yang, G.; Zhou, H.; Deng, Y. A New Method of Digital Number Recognition for Substation Inspection Robot. In Proceedings of the 2016 4th International Conference on Applied Robotics for the Power Industry (CARPI), Jinan, China, 11–13 October 2016; pp. 1–4. [Google Scholar]
- KrizhevskyAlex, A.; SutskeverIlya, I.; Hinton, G.E. ImageNet Classification with Deep Convolutional Neural Networks. Commun. ACM 2017, 60, 84–90. [Google Scholar] [CrossRef]
- Xie, R.; Zhang, Q.; Yang, E.; Zhu, Q. A Method of Small Face Detection Based on CNN. In Proceedings of the 2019 4th International Conference on Computational Intelligence and Applications (ICCIA), Nanchang, China, 21–23 June 2019; pp. 78–82. [Google Scholar]





















| Dataset Name | Image Category | Image Number | Data Source | Applications |
|---|---|---|---|---|
| UFPR-ADMR(v1/v2) | Pointer meter images with labels | 5000 | Energy Company of Paran’a (Copel) | Intelligent meter reading, object detection and recognition |
| UFPR-AMR | Multi-type meter images with labels | 2000 | Energy Company of Paran’a (Copel) | Intelligent meter reading, object detection and recognition, OCR |
| Step | Description |
|---|---|
| 1. Data Standardization | Ensure consistent formats, naming, and annotation styles. |
| 2. Data Cleaning | Remove duplicates, filter low-quality data, and normalize labels. |
| 3. Distribution Analysis | Balance data distribution and address domain differences using augmentation or style transfer. |
| 4. Dataset Merging | Combine datasets, split into training, validation, and test sets. |
| 5. Label Harmonization | Create a unified label mapping to align labels across datasets. |
| 6. Validation | Verify data integrity and visualize samples for consistency. |
| 7. Documentation | Record merging steps and use version control tools like Git/DVC. |
| 8. Testing | Run experiments to evaluate and refine the unified dataset. |
| Input Images | Recognition Area | Real Value | Recognition Result |
|---|---|---|---|
![]() | ![]() | 03330 | 03330 |
![]() | ![]() | 00990 | 00990 |
![]() | ![]() | 00490 | 00490 |
| Experiment Senario | Photos | Meter Type | Result |
|---|---|---|---|
![]() | ![]() | Digital | 234.50 |
![]() | Pointer | 11.2 |
| Sample Statistics | Correct | Accuracy |
|---|---|---|
| 1500 | 1372 | 91.40% |
| 1000 | 921 | 92.10% |
| 500 | 469 | 93.60% |
| 100 | 96 | 96.00% |
| Average accuracy | 93.28% | |
| Sample Statistics | Correct (Errors < 0.5) | Accuracy |
|---|---|---|
| 500 | 412 | 82.40% |
| 300 | 249 | 83.00% |
| 100 | 86 | 86.00% |
| 50 | 45 | 90.00% |
| Average accuracy | 85.35% | |
| Sample Statistics | Correct (Errors < 0.5) | Accuracy |
|---|---|---|
| 500 | 433 | 86.60% |
| 300 | 265 | 88.33% |
| 100 | 92 | 92.00% |
| 50 | 48 | 96.00% |
| Average accuracy | 90.73% | |
| Image Resolution (px) | Time Spent in Step 1 (ms) | Step 1 Proportion (%) | Time Spent in Step 2 (ms) | Step 2 Proportion (%) | Time Spent in Step 3 (ms) | Step 3 Proportion (%) | Time Spent in Step 4 (ms) | Step 4 Proportion (%) | Total Time (ms) |
|---|---|---|---|---|---|---|---|---|---|
| 128 × 128 | 15 | 30 | 5 | 10 | 10 | 20 | 20 | 40 | 50 |
| 256 × 256 | 26 | 28 | 8 | 9 | 13 | 13 | 47 | 50 | 94 |
| 512 × 512 | 48 | 29 | 11 | 6 | 21 | 13 | 88 | 52 | 168 |
| Image Resolution (px) | Time Spent in Step 1 (ms) | Step 1 Proportion (%) | Time Spent in Step 2 (ms) | Step2 Proportion (%) | Time Spent in Step 3 (ms) | Step 3 Proportion (%) | Time Spent in Step 4 (ms) | Step 4 Proportion (%) | Total Time (ms) |
|---|---|---|---|---|---|---|---|---|---|
| 128 × 128 | 8 | 23 | 3 | 9 | 8 | 22 | 16 | 46 | 35 |
| 256 × 256 | 13 | 23 | 4 | 7 | 11 | 20 | 28 | 50 | 56 |
| 512 × 512 | 35 | 37 | 8 | 8 | 17 | 18 | 35 | 37 | 95 |
| Meter Type | Image Statistics | Correct (Errors ≤ 0.5) | Accuracy |
|---|---|---|---|
| Pointer | 55 | 48 | 87.27% |
| Digital | 45 | 42 | 93.33% |
| Collector | Start Time | End Time | Location | Number of Images | Image Collection Time (min) | Reading Time (min) | Image Collection Efficiency (Images/min) | Reading Efficiency (Readings/min) | Overall Efficiency (Operations/min) |
|---|---|---|---|---|---|---|---|---|---|
| Human | 09:00 | 09:45 | Power distribution room | 42 | 30 | 15 | 1.4 | 2.8 | 0.93 |
| Robot | 09:00 | 09:45 | Power distribution room | 98 | 25 | 20 | 4.0 | 4.9 | 2.12 |
| Human | 10:00 | 10:50 | Control room | 45 | 40 | 10 | 0.9 | 4.5 | 0.9 |
| Robot | 10:00 | 10:50 | Control room | 120 | 36 | 14 | 3.3 | 8.6 | 2.4 |
Disclaimer/Publisher’s Note: The statements, opinions and data contained in all publications are solely those of the individual author(s) and contributor(s) and not of MDPI and/or the editor(s). MDPI and/or the editor(s) disclaim responsibility for any injury to people or property resulting from any ideas, methods, instructions or products referred to in the content. |
© 2024 by the authors. Licensee MDPI, Basel, Switzerland. This article is an open access article distributed under the terms and conditions of the Creative Commons Attribution (CC BY) license (https://creativecommons.org/licenses/by/4.0/).
Share and Cite
Chen, L.; Peng, P.; Wang, L. MAMRS: Mining Automatic Meter Reading System Based on Improved Deep Learning Algorithm Using Quadruped Robots. Appl. Sci. 2024, 14, 10949. https://doi.org/10.3390/app142310949
Chen L, Peng P, Wang L. MAMRS: Mining Automatic Meter Reading System Based on Improved Deep Learning Algorithm Using Quadruped Robots. Applied Sciences. 2024; 14(23):10949. https://doi.org/10.3390/app142310949
Chicago/Turabian StyleChen, Linxingzi, Pingan Peng, and Liguan Wang. 2024. "MAMRS: Mining Automatic Meter Reading System Based on Improved Deep Learning Algorithm Using Quadruped Robots" Applied Sciences 14, no. 23: 10949. https://doi.org/10.3390/app142310949
APA StyleChen, L., Peng, P., & Wang, L. (2024). MAMRS: Mining Automatic Meter Reading System Based on Improved Deep Learning Algorithm Using Quadruped Robots. Applied Sciences, 14(23), 10949. https://doi.org/10.3390/app142310949










