A Blockchain-Based Quality 4.0 Application for Warehouse Management System
Abstract
1. Introduction
1.1. Main Idea of the Study
1.2. Originality of the Study
2. Literature Research
3. Quality 4.0 Model
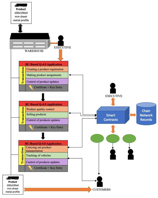
4. Blockchain-Based Quality 4.0 Architecture
5. Application
5.1. Blockchain Application
| Algorithm 1: BC algorithm in manager work |
| Input: Enrollment Certificate (EC) requested from Certification Authority (CA) Output: Access to PHL, WHL and SHL transactions for all (PHL, WHL, SHL) E BN Initialization: NAdmin should be valid node. NAdmin can Write/Read/Update/Remove nodes WID, PID, SID 1: procedure ADMIN(PID, WID, SID) 2: while (True) do 3: if (WID is valid) then 4: Add_Worker to the blockchain Network 5: Add_Worker(BN, WID) 6: Grant_access(WID, UName, PK) 7: else 8: Not_exist(WID) 9: end if 10: if (PID is valid) then 11: Add Product to the blockchain Network 12: Add_Worker(BN, PID) 13: grant_access(PID, UName, PK) 14: else 15: Not_exist(PID) 16: end if 17: if (SID is valid) then 18: Add Storage to the blockchain Network 19: Add_Storage(BN, SID) 20: grant_access(SID, UName, PK) 21: else 22: Not_exist(SID) 23: end if 24: end while 25: int N; (0 means bad behaviour, 1 means good behaviour) 26: for all (,,) do 27: if (behaviour_node(N)) then 28: Not update(WID, PID, SID) 29: else 30: Remove_update(WID, PID, SID) 31: end if 32: end for 33: end procedure |
| Algorithm 2: BC algorithm in product work |
| Input: ID and key requested from NAdmin Output: Get access to PHL transactions Initialization: PHL should be valid node. PHL can Read/Write/Grant/Revoke ESR records. 1: procedure PRODUCT(PID) 2: while (True) do 3: if (PID E BN) then 4: if (PREC_I not BN) then 5: Create_records(PID, PREC_I, BN) 6: else 7: Update_records(PID, PREC_I, BN) 8: Read_records(PID, PREC_I, WID, SID, BN) 9: end if 10: else 11: Not_exist(PID) 12: end if 13: if Visit(PID, WID, SID, BN) then 14: MPID= Moverecord(PID) 15: if then MPID E PHL(BN) 16: Grant_records(MPID, WID, SID, BN) 17: else 18: (WID, SID) <<< NOTIFY(“Movement record does not exist”) 19: end if 20: if (MPID E WID, SID Treatment_completed(PID)) then 21: Revoke_records(MPID, PREC_I, WID, SID, BN) 22: else 23: (CID, LID) <<< NOTIFY(“PID voluntary revoke MPID”) 24: Revoke_records(MPID, PREC_I, WID, SID, BN) 25: end if 26: else 27: Not Visit 28: end if 29: end while 30: end procedure |
| Algorithm 3: BC algorithm for workers’ work |
| Input: ID and key requested from NAdmin Output: Get access to WHL transactions Initialization: WHL should be valid node. WHL can Read/Write Permissioned ESR records by the workers and write movement records of the workers. 1: procedure WORKER(WID) 2: while (True) do 3: if (WID E BN) then 4: if (Granted MPID E WID) then 5: Read_records(WID, PREC_I, MPID, BN) 6: Update_records(WID, PREC_I, MPID, BN) 7: else 8: Write_records(WID, MPID, BN) 9: Read_records(WID, SID, BN) 10: end if 11: else 12: Not_exist(CID) 13: end if 14: end while 15: end procedure |
| Algorithm 4: BC algorithm in warehouse operation |
| Input: ID and key requested from NAdmin Output: Get access to SHL transactions Initialization: SHL should be valid node. SHL can Read/Write Permissioned ESR records by the workers. 1: procedure STORE(SID) 2: while (True) do 3: if (SID E BN) then 4: if (Granted MPID E SID) then 5: Read_records(SID, PREC_I, MPID, BN) 6: Write_records(SID, PREC_I, MPID, BN) 7: else 8: Read_records(SID, MPID, BN) 9: end if 10: else 11: Not_exist(SID) 12: end if 13: end while 14: end procedure |
5.2. Application of the Pythagorean Fuzzy SWARA(PFS)–CoCoSo Method
6. Discussion
7. Conclusions
Author Contributions
Funding
Institutional Review Board Statement
Informed Consent Statement
Data Availability Statement
Conflicts of Interest
References
- Li, G.; Hou, Y.; Wu, A. Fourth industrial revolution: Technological drivers, impacts and coping methods. Chin. Geogr. Sci. 2017, 27, 626–637. [Google Scholar] [CrossRef]
- Schumacher, A.; Erol, S.; Sihn, W. A maturity model for assessing industry 4.0 readiness and maturity of manufacturing enterprises. Procedia CIRP 2016, 52, 161–166. [Google Scholar] [CrossRef]
- Gligor, D.M.; Holcomb, M.C. Antecedents and consequences of supply chain agility: Establishing the link to firm performance. J. Bus. Logist. 2012, 33, 295–308. [Google Scholar] [CrossRef]
- Fatorachian, H.; Kazemi, H. A critical investigation of industry 4.0 in manufacturing: Theoretical operationalization framework. Prod. Plan. Control 2018, 29, 633–644. [Google Scholar] [CrossRef]
- Cottyn, J.; Landeghem, H.V.; Stockman, K.; Derammelaere, S. A method to align a manufacturing execution system with lean objectives. Int. J. Prod. Res. 2011, 49, 4397–4413. [Google Scholar] [CrossRef]
- Weking, J.; Stöcker, M.; Kowalkiewicz, M.; Böhm, M.; Krcmar, H. Archetypes for industry 4.0 business model innovations. In Proceedings of the Twenty-Fourth Americans Conference on Information Systems, New Orleans, LA, USA, 16–18 August 2018. [Google Scholar]
- Bibby, L.; Dehe, B. Defining and assessing industry 4.0 maturity levels–case of the defence sector. Prod. Plan. Control 2018, 29, 1030–1043. [Google Scholar] [CrossRef]
- Alcacer, V.; Cruz-Machado, V. Scanning the industry 4.0: A literature review on Technologies for manufacturing systems. Eng. Sci. Technol. Int. J. 2019, 22, 899–919. [Google Scholar] [CrossRef]
- Ku, C.; Chien, C.; Ma, K. Digital transformation to empower smart production for industry 3.5 and an empirical study for textile dyeing. Comput. Ind. Eng. 2020, 142, 106297. [Google Scholar] [CrossRef]
- Longo, F.; Nicoletti, L.; Padovano, A. Smart operators in industry 4.0: A human-centered approach to enhance operators’ capabilities and competencies within the new smart factory context. Comput. Ind. Eng. 2017, 113, 144–159. [Google Scholar] [CrossRef]
- Iyer, A. Moving from industry 2.0 to industry 4.0: A case study from India on leapfrogging in smart manufacturing. Procedia Manuf. 2018, 21, 663–670. [Google Scholar] [CrossRef]
- Papetti, A.; Marconi, M.; Rossi, M.; Germani, M. Web-based platform for eco-sustainable supply chain management. Sustain. Prod. Consum. 2019, 17, 215–228. [Google Scholar] [CrossRef]
- Budianto, A. Customer loyalty: Quality of service. J. Manag. Rev. 2019, 3, 299–305. [Google Scholar] [CrossRef]
- Kauffman, R.; Dougles, Z. Quality Management Plus: The Continuous Improvement of Education; Corwin Press, Inc.: Thousand Oaks, CA, USA, 1993. [Google Scholar]
- Othman, I.; Ghani, S.N.M.; Choon, S.W. The total quality management (TQM) journey of Malaysian building contractors. Ain Shams Eng. J. 2020, 11, 697–704. [Google Scholar] [CrossRef]
- Frank, A.G.; Dalenogare, L.S.; Ayala, N.F. Industry 4.0 technologies: Implementation patterns in manufacturing companies. Int. J. Prod. Econ. 2019, 210, 15–26. [Google Scholar] [CrossRef]
- Ozsoylu, A.F. Endustri 4.0. J. Cukurova Univ. Fac. Econ. Adm. Sci. 2017, 21, 41–64. [Google Scholar]
- Piccarozzi, M.; Aquilani, B.; Gatti, C. Industry 4.0 in management studies: A systematic literature review. Sustainability 2018, 10, 3821. [Google Scholar] [CrossRef]
- Fox, B.; Subic, A. An industry 4.0 approach to the 3D printing of composite materials. Engineering 2019, 5, 621–623. [Google Scholar] [CrossRef]
- Tao, F.; Qi, Q.; Wang, L.; Nee, A.Y.C. Digital twins and cyber-physical systems toward smart manufacturing and industry 4.0: Correlation and comparison. Engineering 2019, 5, 653–661. [Google Scholar] [CrossRef]
- Brettel, M.; Friederichsen, N.; Keller, M.; Rosenberg, M. How virtualization, decentralization and network building change the manufacturing landscape: An industry 4.0 perspective. Int. J. Sci. Eng. Technol. 2014, 8, 37–44. [Google Scholar]
- Wang, Q.; Zhu, X.; Ni, Y.; Gu, L.; Zhu, H. Blockchain for the IoT and industrial IoT: A review. Internet Things 2020, 10, 100081. [Google Scholar] [CrossRef]
- Radziwon, A.; Bilberg, A.; Bogers, M.; Madsen, E.S. The smart factory: Exploring adaptive and flexible manufacturing solutions. Procedia Eng. 2014, 69, 1184–1190. [Google Scholar] [CrossRef]
- Wang, S.; Wan, J.; Zhang, D.; Li, D.; Zhang, C. Towards smart factory for industry 4.0: A self-organized multi-agent system with big databased feedback and coordination. Comput. Netw. 2016, 101, 158–168. [Google Scholar] [CrossRef]
- Barreto, L.; Amaral, A.; Pereira, T. Industry 4.0 implications in logistics: An overview. Procedia Manuf. 2017, 13, 1245–1252. [Google Scholar] [CrossRef]
- Kshetri, N. Blockchain’s roles in strengthening cybersecurity and protecting privacy. Telecommun. Policy 2017, 41, 1027–1038. [Google Scholar] [CrossRef]
- Rao, A.R.; Clarke, D. Perspective on emerging directions in using IoT devices in blockchain applications. Internet Things 2020, 10, 100079. [Google Scholar] [CrossRef]
- Gupta, R.A.; Chow, M.Y. Networked control system: Overview and research trends. IEEE Trans. Ind. Electron. 2010, 57, 2527–2535. [Google Scholar] [CrossRef]
- Nakamoto, S. Bitcoin: A Peer-to-Peer Electronic Cash System 2017. Available online: http://www.bitcoin.org (accessed on 10 June 2021).
- Agrawal, T.K.; Kumar, V.; Pal, R.; Wang, L.; Chen, Y. Blockchain-based framework for supply chain traceability: A case example of textile and clothing industry. Comput. Ind. Eng. 2021, 154, 107130. [Google Scholar] [CrossRef]
- Swan, M. Blockchain: Blueprint for a new Economy. O’reilly Media Inc.: Newton, MA, USA, 2015. [Google Scholar]
- Beck, R.; Czepluch, J.S.; Lollike, N.; Malone, S. Blockchain-the Gateway to Trust-Free Cryptographic Transactions; Springer: Berlin/Heidelberg, Germany, 2016; pp. 1–14. [Google Scholar]
- Risius, M.; Spohrer, K. A blockchain research framework. Bus. Inf. Syst. Eng. 2017, 59, 385–409. [Google Scholar] [CrossRef]
- Ducas, E.; Wilner, A. The security and financial implications of blockchain technologies: Regulating emerging technologies in Canada. Int. J. 2017, 72, 538–562. [Google Scholar] [CrossRef]
- Kuo, T.T.; Kim, H.E.; Ohno-Machado, L. Blockchain distributed ledger Technologies for biomedical and healthcare applications. J. Am. Med. Inform. Assoc. 2017, 24, 1211–1220. [Google Scholar] [CrossRef]
- Tandon, A.; Dhir, A.; Islam, A.K.M.N.; Mantymaki, M. Blockchain in healthcare: A systematic literature review, synthesizing framework and future research agenda. Comput. Ind. 2020, 122, 103290. [Google Scholar] [CrossRef]
- Chen, G.; Xu, B.; Lu, M.; Chen, N. Exploring blockchain technology and its potential applications for education. Smart Learn. Environ. 2018, 5, 1. [Google Scholar] [CrossRef]
- Thoben, K.; Wiesner, S.; Wuest, T. Industry 4.0 and smart manufacturing—A review of research issues and application examples. Int. J. Autom. Technol. 2017, 11, 4–16. [Google Scholar] [CrossRef]
- Pisa, M.; Juden, M. Blockchain and economic development: Hype vs. reality. Cent. For. Glob. Dev. 2017, 107, 5–7. [Google Scholar]
- Jacob, D. (n.d.). Quality 4.0 Impact and Strategy Handbook. 2017. Available online: https://www.sas.com/content/dam/SAS/en_us/doc/whitepaper2/quality-4-0-impact-strategy-109087.pdf (accessed on 31 May 2021).
- Bowers, K.; Pickerel, T.V. Vox Pouli 4.0: Big data tools zoom in on the voice of the customer. Qual. Progress. 2019, 52, 32–39. [Google Scholar]
- ASQ. Industry and Quality 4.0: Bringing them Together. Quality Magazine. 2018. Available online: https://www.qualitymag.com/articles/95011-industry-and-quality-40-bringing-them-together (accessed on 31 July 2021).
- Carvalho, A.V.; Enrique, D.V.; Chouchene, A.; Charrua-Santos, F. Quality 4.0: An overview. Procedia Comput. Sci. 2021, 181, 341–346. [Google Scholar] [CrossRef]
- Escobar, C.A.; Chakraborty, D.; MCgovern, M.; Macias, D.; Morales-Menendez, R. Quality 4.0-Green, black and master black belt curricula. Procedia Manuf. 2021, 53, 748–759. [Google Scholar] [CrossRef]
- Singh, J.; Ahuja, I.P.S.; Singh, H.; Singh, A. Development and implementation of autonomous quality management system (AQMS) in an automotive manufacturing using quality 4.0 concept—A case study. Comput. Ind. Eng. 2022, 168, 108121. [Google Scholar] [CrossRef]
- Haleem, A.; Javaid, M.; Singh, R.P.; Suman, R. Quality 4.0 technologies to enhance traditional Chinese medicine for overcoming healthcare challenges during COVID-19. Digit. Chin. Med. 2021, 4, 71–80. [Google Scholar] [CrossRef]
- Christou, I.T.; Kefalakis, N.; Soldatos, J.K.; Despotopoulou, A.-M. End-to-end industrial IoT platform for Quality 4.0 applications. Comput. Ind. 2022, 137, 103591. [Google Scholar] [CrossRef]
- Javaid, M.; Haleem, A.; Singh, R.P.; Suman, R. Significance of Quality 4.0 towards comprehensive enhancement in manufacturing sector. Sens. Int. 2021, 2, 100109. [Google Scholar] [CrossRef]
- Vörös, J.; Rappai, G. Process quality adjusted lot sizing and marketing interface in JIT environment. Appl. Math. Model. 2016, 40, 6708–6724. [Google Scholar] [CrossRef]
- Benesova, A.; Hirman, M.; Steiner, F.; Tupa, J. Determination of changes in process management within Industry 4.0. Procedia Manuf. 2019, 38, 1691–1696. [Google Scholar] [CrossRef]
- Kabugo, J.C.; Jamsa-Jounela, S.L.; Schiemann, R.; Binder, C. Industry 4.0. based process data analytics platform: A waste-to-energy plant case study. Int. J. Electr. Power Energy Syst. 2020, 115, 105508. [Google Scholar] [CrossRef]
- Enyoghasi, C.; Badurdeen, F. Industry 4.0 for sustainable manufacturing: Opportunities at the product, process, and system levels. Resour. Conversat. Recycl. 2021, 166, 105362. [Google Scholar] [CrossRef]
- Landherr, M.; Schneider, U.; Bauernhansl, T. The application center Industry 4.0–industry-driven manufacturing, research and development. Procedia CIRP 2016, 57, 26–31. [Google Scholar] [CrossRef]
- Yu, F.; Schweisfurth, T. Industry 4.0 technology implementation in SMEs—A survey in the Danish-German border region. Int. J. Innov. Stud. 2020, 4, 76–84. [Google Scholar] [CrossRef]
- Neumann, W.P.; Winkelhaus, S.; Groose, E.H.; Glock, C.H. Industry 4.0 and the human factor—A systems framework and analysis methodology for successful development. Int. J. Prod. Econ. 2021, 233, 107992. [Google Scholar] [CrossRef]
- Grassi, A.; Guizzi, G.; Santillo, L.C.; Vespoli, S. A semi-heterarchical production control architecture for industry 4.0—Based manufacturing systems. Manuf. Lett. 2020, 24, 43–46. [Google Scholar] [CrossRef]
- Ramesh, B. Process knowledge management with traceability. IEEE Softw. 2002, 19, 50–52. [Google Scholar] [CrossRef]
- Baran, E.; KorkusuzPolat, T. Classification of industry 4.0 for total quality management: A review. Sustainability 2022, 14, 3329. [Google Scholar] [CrossRef]
- Daoutidis, P.; Zachar, M.; Jogwar, S.S. Sustainability and process control: A survey and perspective. Chem. Eng. Mater. Sci. 2016, 44, 184–206. [Google Scholar] [CrossRef]
- Siva, V.; Gremyr, I.; Bergquist, B.; Garvare, R.; Zobel, T. The support of quality management to sustainable development: A literature review. J. Clean. Prod. 2016, 138, 148–157. [Google Scholar] [CrossRef]
- Bastas, A.; Liyanage, K. Sustainable supply chain management: A systematic review. J. Clean. Prod. 2018, 181, 726–744. [Google Scholar] [CrossRef]
- Hattinger, M.; Stylidis, K. Transforming quality 4.0 towards resilient operator 5.0 needs. Procedia CIRP 2023, 120, 1600–1605. [Google Scholar] [CrossRef]
- Antonino, P.O.; Capilla, R.; Pelliccione, P.; Schnicke, F. A quality 4.0 model for architecting industry 4.0 systems. Adv. Eng. Inform. 2022, 54, 101801. [Google Scholar] [CrossRef]
- Memika, T.; KorkusuzPolat, T. Internet of things supported airport boarding system and evaluation with fuzzy. Intell. Autom. Soft Comput. 2023, 35, 026955. [Google Scholar] [CrossRef]
- Aichouni, A.B.E.; Silva, C.; Ferreira, L.M.D. A systematic literature review of the integration of total quality management and industry 4.0: Enhancing sustainability performance through dynamic capabilities. Sustainability 2024, 16, 9108. [Google Scholar] [CrossRef]
- Sader, S.; Husti, I.; Daroczi, M. A review of quality 4.0: Definitions, features, technologies, applications and challenges. Total Qual. Manag. Bus. Excell. 2022, 33, 1164–1182. [Google Scholar] [CrossRef]
- Maganga, D.P.; Taifa, I.W.R. Quality 4.0 conceptualisation: An emerging quality management concept for manufacturing industries. TQM J. 2023, 35, 389–413. [Google Scholar] [CrossRef]
- Saihi, A.; Awad, M.; Ben-Daya, M. Quality 4.0: Leveraging industry 4.0 technologies to improve quality management practices—A systematic review. Int. J. Qual. Reliab. Manag. 2023, 40, 628–650. [Google Scholar] [CrossRef]
- Liu, H.C.; Gu, X.; Yang, M. From total quality management to quality 4.0: A systematic literature review and future research agenda. Front. Eng. Manag. 2023, 10, 191–205. [Google Scholar] [CrossRef]







| Study | Method |
|---|---|
| Li et al. [1] | Explains the I-4.0 revolution with technological drivers |
| Schumacher et al. [2] | A maturity model for assessing I-4.0 and maturity of manufacturing |
| Gligor and Holcomb [3] | Antecedents and consequences of supply chain agility |
| Fatorachian and Kazemi [4] | A critical investigation of I-4.0 in manufacturing |
| Cottyn et al. [5] | A method to align a manufacturing execution system |
| Weking et al. [6] | Archetypes for I-4.0 business model innovations |
| Bibby and Dehe [7] | Defining and assessing I-4.0 maturity levels |
| Alcacer and Cruz-Machado [8] | A literature review for I-4.0 |
| Ku et al. [9] | Digital transformation to empower smart production for I-4.0 |
| Longo et al. [10] | Smart operators in I-4.0 |
| Iyer [11] | Moving from I-2.0 to I-4.0 |
| Papettti et al. [12] | Web-based platform for eco-sustainable supply chain management |
| Budianto [13] | Searching the quality of service for customers |
| Frank et al. [16] | I-4.0 technologies: implementation patterns |
| Ozsoylu [17] | Explaining the I-4.0 technologies |
| Picarozzi et al. [18] | A systematic literature review for I-4.0 in management |
| Fox and Subic [19] | An I-4.0 approach to the 3D printing of composite materials |
| Tao et al. [20] | Digital twins and cyber-physical systems toward smart manufacturing |
| Brettel et al. [21] | Virtualization, decentralization and network building in I-4.0 |
| Wang et al. [22] | BC for the IoT and industrial IoT |
| Radziwon et al. [23] | The smart factory, exploring adaptive and flexible manufacturing |
| Wang et al. [24] | Towards smart factory for I-4.0 |
| Barreto et al. [25] | Industry 4.0 implications in logistics |
| Kshetri [26] | BC’s roles in strengthening cybersecurity and protecting privacy |
| Rao and Clarke [27] | Perspective on emerging directions in using IoT devices in BC |
| Gupta and Chow [28] | An overview for networked control system |
| Nakamoto [20] | Explaining bitcoin with I-4.0 technologies |
| Agrawal et al. [30] | BC-based framework for supply chain traceability |
| Swan [31] | BC technology in economy |
| Beck et al. [32] | Cryptographic transactions for BC |
| Risius and Spohrer [33] | A BC research framework |
| Ducas and Wilner [34] | The security and financial implications of BC technologies |
| Kuo et al. [35] | BC technologies in healthcare |
| Tandon et al. [36] | A literature review for BC in in healthcare |
| Chen et al. [37] | Exploring BC technology and its potential applications for education |
| Thoben et al. [38] | Industry 4.0 and smart manufacturing |
| Pisa and Juden [39] | BC and economic development |
| Dan Jacob [40] | Defining the Q-4.0 impact and strategy |
| Bowers et al. [41] | Big data tools zoom in Q-4.0 |
| Carvalho et al. [43] | A literature review for Q-4.0 |
| Escobar et al. [44] | Researching the Q-4.0 towards quality management |
| Singh et al. [45] | Using Q-4.0 concept in automotive industry |
| Haleem et al. [46] | Q-4.0 technologies in healthcare |
| Christou et al. [47] | End-to-end industrial IoT platform for Q-4.0 applications |
| Javaid et al. [48] | Significance of Q-4.0 in manufacturing sector |
| Alternatives | Application |
|---|---|
| Alternative-1 (S1) | Developed Q-4.0 Model |
| Alternative-2 (S2) | Software used by the application company |
| Alternative-3 (S3) | Software company operating in Turkey |
| Alternative-4 (S4) | Software company operating in Turkey |
| Criteria No. | Criteria |
|---|---|
| Criteria-1 (B1) | Use of Technology when Obtaining Supplier Information |
| Criteria-2 (B2) | Cost Calculation When Obtaining Supplier Information |
| Criteria-3 (B3) | Competence of Personnel Obtaining Supplier Information |
| Criteria-4 (B4) | Using Technology When Calculating Transportation Costs |
| Criteria-5 (B5) | Competency of the Personnel Calculating the Transportation Cost |
| Criteria-6 (B6) | Use of Technology in Determining Supply Quantity |
| Criteria-7 (B7) | Cost of Determining Supply Quantity |
| Criteria-8 (B8) | Competency of the Personnel Determining the Supply Amount |
| Criteria-9 (B9) | Use of Technology in Determining Lead Time |
| Criteria-10 (B10) | Cost Calculation in Determining Supply Time |
| Criteria-11 (B11) | Competence of Personnel to Determine Supply Time |
| Criteria-12 (B12) | Using Technology When Obtaining Product Information |
| Criteria-13 (B13) | Cost Calculation in Obtaining Product Information |
| Criteria-14 (B14) | Competence of Personnel Obtaining Product Information |
| Criteria-15 (B15) | Use of Technology in Product Quality Control |
| Criteria-16 (B16) | Cost Calculation of Product Quality Control |
| Criteria-17 (B17) | Competency of the Personnel Performing Product Quality Control |
| Criteria-18 (B18) | Use of Technology in Creating Product QR Codes |
| Criteria-19 (B19) | Cost Calculation of Creating a Product QR Code |
| Criteria-20 (B20) | Competency of Personnel Creating Product QR Code |
| Criteria-21 (B21) | Using Technology When Determining Product Placement |
| Criteria-22 (B22) | Cost Calculation While Product Placement |
| Criteria-23 (B23) | Competency of Product Placement Personnel |
| Criteria-24 (B24) | Using Technology When Determining Product Shelf Time |
| Criteria-25 (B25) | Cost Calculation When Determining Product Shelf Time |
| Criteria-26 (B26) | Competency of Personnel Determining Product Shelf Time |
| Criteria-27 (B27) | Using Technology While Maintaining Product Conditions |
| Criteria-28 (B28) | Cost Calculation of Maintaining Product Conditions |
| Criteria-29 (B29) | Personnel Working to Maintain Product Conditions |
| Criteria-30 (B30) | Use of Technology when Determining Product Delivery Conditions |
| Criteria-31 (B31) | Cost Calculation When Determining Product Delivery Conditions |
| Criteria-32 (B32) | Competence of Personnel Determining Product Delivery Conditions |
| Criteria-33 (B33) | Use of Technology in the Product Transportation Process |
| Criteria-34 (B34) | Cost Calculation in the Product Transportation Process |
| Criteria-35 (B35) | Competence of Personnel Working in the Product Transportation Process |
| Criteria-36 (B36) | Use of Technology in the Product Tracking Process |
| Criteria-37 (B37) | Cost of Using Technology in the Product Tracking Process |
| Criteria-38 (B38) | Competence of Personnel Working in the Product Tracking Process |
| Criteria-39 (B39) | Use of Technology in Obtaining Customer Information |
| Criteria-40 (B40) | Cost Calculation of Obtaining Customer Information |
| Criteria-41 (B41) | Competence of Personnel Working in Obtaining Customer Information |
| Linguistic Values | Pythagorean Fuzzy Numbers |
|---|---|
| Extremely Important (EI) | Y(0.90, 0.15, 0.409) |
| Very Very Important (VVI) | Y(0.75 0.40, 0.527) |
| Very Important (VI) | Y(0.70, 0.55, 0.456) |
| Important (I) | Y(0.60, 0.70, 0.387) |
| Less Important (LI) | Y(0.40, 0.80, 0.447) |
| Very Less Important (VLI) | Y(0.30, 0.90, 0.316) |
| Number | Pythagorean Fuzzy Numbers |
|---|---|
| Incredibly High (IH) | Y(0.95, 0.20, 0.387) |
| Very Very High (VVH) | Y(0.85, 0.30, 0.432) |
| Very High (VH) | Y(0.80, 0.35, 0.488) |
| High (H) | Y(0.70, 0.45, 0.552) |
| Medium-High (MH) | Y(0.60, 0.55, 0.580) |
| Medium (M) | Y(0.50, 0.60, 0.623) |
| Medium Low (ML) | Y(0.40, 0.70, 0.593) |
| Low (L) | Y(0.30, 0.75, 0.588) |
| Very Low (VL) | Y(0.20, 0.85, 0.488) |
| Incredibly Low (IL) | Y(0.10, 0.95, 0.295) |
| Decision Expert | Linguistic Values | Pythagorean Fuzzy Numbers | Weight |
|---|---|---|---|
| E1 | Important (I) | Y(0.60, 0.70, 0.387) | 0.2325 |
| E2 | Very Very Important (VVO) | Y(0.75, 0.41, 0.518) | 0.4370 |
| E3 | Very Important (VI) | Y(0.70, 0.55, 0.456) | 0.3398 |
| S1 | S2 | S3 | S4 | |
|---|---|---|---|---|
| B1 | (L,L,M) | (L,VL,VL) | (L,M,ML) | (VL,L,L) |
| B2 | (ML,L,VL) | (VH,M,M) | (H,VH,H) | (LH,MH,L) |
| B3 | (ML,L,ML) | (ML,M,ML) | (H,MH,M) | (MH,MH,M) |
| B4 | (ML,L,ML) | (L,ML,L) | (ML,M,ML) | (ML,NL,ML) |
| B5 | (ML,M,H) | (ML,MH,H) | (MH,VVH,MH) | (M,VH,H) |
| B6 | (VL,MH,L) | (L,H,M) | (ML,L,H) | (M,M,MH) |
| B7 | (ML,L,VL) | (M,L,VL) | (H,L,H) | (MH,M,H) |
| B8 | (ML,ML,M) | (L,VL,ML) | (H,L,ML) | (MH,L,M) |
| B9 | (MH,VH,H) | (M,VH,H) | (M,VL,ML) | (M,VL,ML) |
| B10 | (ML,M,H) | (MH,VVH,H) | (ML,MH,M) | (ML,H,M) |
| B11 | (MH,H,H) | (M,MH,M) | (ML,VL,M) | (ML,L,M) |
| B12 | (MH,L,H) | (M,M,M) | (ML,L,M) | (L,M,MH) |
| B13 | (H,H,MH) | (MH,L,H) | (L,L,H) | (VL,L,H) |
| B14 | (H,MH,MH) | (ML,L,L) | (M,H,ML) | (VH,VH,ML) |
| B15 | (V,MH,VH) | (VL,VH,H) | (H,M,MH) | (H,VL,VH) |
| B16 | (VH,VH,H) | (VH,H,VH) | (VL,M,H) | (ML,M,MH) |
| B17 | (ML,M,H) | (VH,M,H) | (VL,VL,VH) | (VL,M,H) |
| B18 | (ML,MH,H) | (ML,H,H) | (MH,ML,M) | (VH,M,M) |
| B19 | (VL,MH,L) | (M,VL,L) | (VH,H,M) | (VVH,H,ML) |
| B20 | (ML,MH,L) | (L,VL,L) | (M,MH,M) | (H,MH,M) |
| B21 | (H,VH,VH) | (M,H,VH) | (VL,M,MH) | (ML,M,H) |
| B22 | (H,M,H) | (M,H,VH) | (M,ML,H) | (L,ML,H) |
| B23 | (L,L,M) | (L,VL,L) | (L,M,ML) | (L,ML,ML) |
| B24 | (ML,L,L) | (MH,L,ML) | (MH,H,M) | (MH,MH,M) |
| B25 | (MH,VL,L) | (ML,M,ML) | (H,VH,M) | (H,H,M) |
| B26 | (ML,L,L) | (VL,L,ML) | (ML,M,ML) | (L,VL,VL) |
| B27 | (ML,M,H) | (L,MH,H) | (MH,VVH,MH) | (ML,MH,VH) |
| B28 | (H,VH,ML) | (L,VH,H) | (M,ML,VH) | (M,M,MH) |
| B29 | (L,L,VL) | (M,L,VL) | (MH,M,VH) | (H,ML,VH) |
| B30 | (L,L,M) | (L,VL,ML) | (MH,ML,M) | (MH,VL,ML) |
| B31 | (H,H,H) | (M,VH,H) | (M,VL,ML) | (M,ÇVL,ML) |
| B32 | (ML,M,H) | (MH,VVH,H) | (ML,MH,M) | (ML,H,M) |
| B33 | (H,VH,H) | (VH,H,VH) | (VL,M,H) | (ML,M,MH) |
| B34 | (ML,M,H) | (VH,M,H) | (VL,ML,MH) | (ML,M,H) |
| B35 | (VL,MH,H) | (VL,H,H) | (VH,VL,M) | (VH,M,M) |
| B36 | (VH,MH,L) | (M,VL,L) | (VH,H,M) | (VVH,H,MH) |
| B37 | (VL,VH,L) | (L,VL,L) | (M,MH,M) | (H,MH,M) |
| B38 | (H,VH,VH) | (M,H,VH) | (ML,M,MH) | (ML,M,H) |
| B39 | (VH,ML,VH) | (M,VH,H) | (M,ML,H) | (L,ML,H) |
| B40 | (ML,ML,MH) | (L,VL,VL) | (L,M,ML) | (L,ML,ML) |
| B41 | (M,VL,VL) | (MH,L,L) | (MH,H,M) | (H,H,ML) |
| S1 | S2 | S3 | S4 | |
|---|---|---|---|---|
| B1 | (0.385, 0.695, 0.607) | (0.228, 0.826, 0.516) | (0.430, 0.666, 0.610) | (0.380, 0.711, 0.591) |
| B2 | (0.327, 0.738, 0.590) | (0.402, 0.698, 0.593) | (0.622, 0.520, 0.585) | (0.570, 0.567, 0.595) |
| B3 | (0.362, 0.721, 0.591) | (0.447, 0.655, 0.609) | (0.706, 0.446, 0.550) | (0.687, 0.467, 0.557) |
| B4 | (0.263, 0.812, 0.520) | (0.347, 0.728, 0.591) | (0.447, 0.655, 0.609) | (0.333, 0.761, 0.558) |
| B5 | (0.570, 0.564, 0.598) | (0.607, 0.543, 0.580) | (0.743, 0.424, 0.517) | (0.721, 0.432, 0.542) |
| B6 | (0.694, 0.462, 0.552) | (0.712, 0.448, 0.541) | (0.622, 0.534, 0.573) | (0.538, 0.583, 0.609) |
| B7 | (0.301, 0.770, 0.563) | (0.338, 0.743, 0.578) | (0.661, 0.490, 0.569) | (0.605, 0.533, 0.591) |
| B8 | (0.438, 0.664, 0.606) | (0.306, 0.773, 0.556) | (0.491, 0.628, 0.604) | (0.463, 0.647, 0.606) |
| B9 | (0.733, 0.423, 0.533) | (0.711, 0.452, 0.552) | (0.366, 0.734, 0.572) | (0.366, 0.715, 0.596) |
| B10 | (0.570, 0.564, 0.598) | (0.765, 0.396, 0.507) | (0.530, 0.599, 0.600) | (0.589, 0.550, 0.592) |
| B11 | (0.680, 0.471, 0.562) | (0.547, 0.578, 0.606) | (0.380, 0.722, 0.579) | (0.404, 0.684, 0.607) |
| B12 | (0.558, 0.587, 0.587) | (0.500, 0.600, 0.624) | (0.404, 0.684, 0.607) | (0.455, 0.664, 0.593) |
| B13 | (0.638, 0.514, 0.573) | (0.461, 0.641, 0.614) | (0.438, 0.664, 0.606) | (0.358, 0.733, 0.578) |
| B14 | (0.605, 0.533, 0.591) | (0.379, 0.721, 0.579) | (0.599, 0.541, 0.590) | (0.647, 0.496, 0.579) |
| B15 | (0.721, 0.432, 0.542) | (0.607, 0.543, 0.580) | (0.592, 0.545, 0.594) | (0.564, 0.582, 0.586) |
| B16 | (0.749, 0.404, 0.525) | (0.763, 0.390, 0.516) | (0.570, 0.564, 0.598) | (0.520, 0.604, 0.604) |
| B17 | (0.607, 0.522, 0.599) | (0.654, 0.499, 0.569) | (0.490, 0.627, 0.605) | (0.500, 0.588, 0.636) |
| B18 | (0.455, 0.676, 0.579) | (0.331, 0.751, 0.571) | (0.681, 0.468, 0.563) | (0.722, 0.454, 0.521) |
| B19 | (0.481, 0.646, 0.592) | (0.263, 0.791, 0.552) | (0.547, 0.578, 0.606) | (0.599, 0.541, 0.590) |
| B20 | (0.781, 0.371, 0.503) | (0.710, 0.442, 0.548) | (0.520, 0.604, 0.604) | (0.570, 0.564, 0.598) |
| B21 | (0.631, 0.509, 0.585) | (0.721, 0.432, 0.542) | (0.556, 0.581, 0.594) | (0.527, 0.612, 0.590) |
| B22 | (0.385, 0.695, 0.607) | (0.228, 0.826, 0.516) | (0.430, 0.666, 0.610) | (0.380, 0.711, 0.591) |
| B23 | (0.327, 0.738, 0.590) | (0.402, 0.698, 0.593) | (0.622, 0.520, 0.585) | (0.570, 0.567, 0.595) |
| B24 | (0.362, 0.721, 0.591) | (0.447, 0.655, 0.609) | (0.706, 0.446, 0.550) | (0.687, 0.467, 0.557) |
| B25 | (0.263, 0.812, 0.520) | (0.347, 0.728, 0.591) | (0.447, 0.655, 0.609) | (0.333, 0.761, 0.558) |
| B26 | (0.570, 0.564, 0.598) | (0.607, 0.543, 0.580) | (0.743, 0.424, 0.517) | (0.721, 0.432, 0.542) |
| B27 | (0.694, 0.462, 0.552) | (0.712, 0.448, 0.541) | (0.622, 0.534, 0.573) | (0.538, 0.583, 0.609) |
| B28 | (0.301, 0.770, 0.563) | (0.338, 0.743, 0.578) | (0.661, 0.490, 0.569) | (0.605, 0.533, 0.591) |
| B29 | (0.438, 0.664, 0.606) | (0.306, 0.773, 0.556) | (0.491, 0.628, 0.604) | (0.463, 0.647, 0.606) |
| B30 | (0.733, 0.423, 0.533) | (0.721, 0.432, 0.542) | (0.366, 0.734, 0.572) | (0.366, 0.715, 0.596) |
| B31 | (0.570, 0.564, 0.598) | (0.765, 0.396, 0.507) | (0.530, 0.599, 0.600) | (0.589, 0.550, 0.592) |
| B32 | (0.680, 0.471, 0.562) | (0.547, 0.578, 0.606) | (0.380, 0.722, 0.579) | (0.404, 0.684, 0.607) |
| B33 | (0.558, 0.587, 0.587) | (0.500, 0.600, 0.624) | (0.404, 0.684, 0.607) | (0.455, 0.664, 0.593) |
| B34 | (0.638, 0.514, 0.573) | (0.461, 0.641, 0.614) | (0.438, 0.664, 0.606) | (0.358, 0.733, 0.578) |
| B35 | (0.605, 0.533, 0.591) | (0.379, 0.721, 0.579) | (0.599, 0.541, 0.590) | (0.647, 0.496, 0.579) |
| B36 | (0.721, 0.432, 0.542) | (0.607, 0.543, 0.580) | (0.592, 0.545, 0.594) | (0.564, 0.582, 0.586) |
| B37 | (0.749, 0.404, 0.525) | (0.763, 0.390, 0.516) | (0.570, 0.564, 0.598) | (0.520, 0.604, 0.604) |
| B38 | (0.607, 0.522, 0.599) | (0.654, 0.499, 0.569) | (0.491, 0.628, 0.604) | (0.500, 0.588, 0.636) |
| B39 | (0.455, 0.676, 0.579) | (0.331, 0.751, 0.571) | (0.681, 0.468, 0.563) | (0.722, 0.454, 0.521) |
| B40 | (0.481, 0.646, 0.592) | (0.263, 0.791, 0.552) | (0.547, 0.578, 0.606) | (0.599, 0.541, 0.590) |
| B41 | (0.781, 0.371, 0.503) | (0.710, 0.442, 0.548) | (0.520, 0.604, 0.604) | (0.570, 0.564, 0.598) |
| E1 | E2 | E3 | Pythagorean Fuzzy Number | Net Worth (S*) | |
|---|---|---|---|---|---|
| B1 | L | M | ML | (0.535, 0.590, 0.612) | 0.4688 |
| B2 | L | ML | MH | (0.468, 0.652, 0.593) | 0.3952 |
| B3 | ML | M | MH | (0.521, 0.614, 0.624) | 0.4528 |
| B4 | MH | ML | L | (0.437, 0.688, 0.594) | 0.3652 |
| B5 | Y | ML | ML | (0.512, 0.652, 0.581) | 0.4266 |
| B6 | MH | MH | L | (0.538, 0.612, 0.580) | 0.4927 |
| B7 | L | MH | ML | (0.498, 0.652, 0.582) | 0.4132 |
| B8 | ML | MH | MH | (0.644, 0.489, 0.579) | 0.5894 |
| B9 | M | ML | MH | (0.514, 0.632, 0.589) | 0.4335 |
| B10 | ML | M | MH | (0.652, 0.528, 0.586) | 0.5658 |
| B11 | MH | ML | MH | (0.540, 0.620, 0.588) | 0.4547 |
| B12 | ML | MH | H | (0.627, 0.553, 0.570) | 0.5367 |
| B13 | ML | MH | ML | (0.522, 0.651, 0.581) | 0.4267 |
| B14 | M | M | MH | (0.548, 0.593, 0.629) | 0.4751 |
| B15 | L | ML | L | (0.357, 0.718, 0.581) | 0.2953 |
| B16 | M | M | ML | (0.480, 0.652, 0.626) | 0.4105 |
| B17 | VH | L | ML | (0.341, 0.755, 0.583) | 0.2673 |
| B18 | ML | H | H | (0.670, 0.481, 0.572) | 0.6201 |
| B19 | ML | M | H | (0.580, 0.574, 0.588) | 0.5033 |
| B20 | H | M | ML | (0.478, 0.634, 0.608) | 0.4128 |
| B21 | MH | ML | MH | (0.540,0.620, 0.579) | 0.4547 |
| B22 | ML | MH | H | (0.617, 0.533, 0.570) | 0.5367 |
| B23 | ML | MH | ML | (0.512, 0.621, 0.581) | 0.4267 |
| B24 | M | M | MH | (0.558, 0.573, 0.619) | 0.4751 |
| B25 | L | ML | L | (0.357, 0.748, 0.581) | 0.2953 |
| B26 | M | M | ML | (0.480, 0.652, 0.626) | 0.4105 |
| B27 | VH | L | ML | (0.341, 0.764, 0.583) | 0.2673 |
| B28 | ML | H | H | (0.690, 0.481, 0.572) | 0.6201 |
| B29 | ML | M | H | (0.580, 0.574, 0.588) | 0.5033 |
| B30 | H | M | ML | (0.418, 0.624, 0.618) | 0.4128 |
| B31 | H | M | ML | (0.526, 0.581, 0.622) | 0.4689 |
| B32 | L | ML | MH | (0.462, 0.645, 0.582) | 0.3952 |
| B33 | ML | M | MH | (0.525, 0.624, 0.621) | 0.4528 |
| B34 | MH | ML | L | (0.442, 0.665, 0.586) | 0.3654 |
| B35 | H | ML | ML | (0.517, 0.628, 0.588) | 0.4266 |
| B36 | MH | MH | L | (0.535, 0.622, 0.586) | 0.4927 |
| B37 | L | MH | ML | (0.489, 0.672, 0.522) | 0.4134 |
| B38 | ML | MH | MH | (0.654, 0.499, 0.569) | 0.5894 |
| B39 | M | ML | MH | (0.504, 0.622, 0.599) | 0.4335 |
| B40 | ML | M | MH | (0.632, 0.518, 0.576) | 0.5658 |
| B41 | MH | ML | MH | (0.530, 0.610, 0.589) | 0.4547 |
| Net Worth | Importance Comparison of Criteria (sj) | Coefficient (kj) | Final Weight (wj) | ||
|---|---|---|---|---|---|
| B6 | 0.6118 | - | 1.0000 | 1.0000 | 0.0537 |
| B8 | 0.5891 | 0.0303 | 1.0308 | 0.9716 | 0.0517 |
| B10 | 0.5658 | 0.0232 | 1.0233 | 0.9475 | 0.0517 |
| B32 | 0.5365 | 0.0295 | 1.0292 | 0.9234 | 0.0491 |
| B7 | 0.5031 | 0.0337 | 1.0331 | 0.8922 | 0.0475 |
| B16 | 0.4927 | 0.0105 | 1.0108 | 0.8824 | 0.0470 |
| B22 | 0.4752 | 0.0179 | 1.0179 | 0.8668 | 0.0462 |
| B39 | 0.4689 | 0.0064 | 1.0063 | 0.8613 | 0.0459 |
| B21 | 0.4547 | 0.0142 | 1.0145 | 0.8496 | 0.0452 |
| B22 | 0.4528 | 0.0017 | 1.0014 | 0.8471 | 0.0452 |
| B15 | 0.4525 | 0.0004 | 1.0007 | 0.8477 | 0.0452 |
| B19 | 0.4333 | 0.0007 | 1.0003 | 0.8468 | 0.0451 |
| B1 | 0.4267 | 0.0065 | 1.0062 | 0.8415 | 0.0448 |
| B14 | 0.4266 | 0.0004 | 1.0004 | 0.8403 | 0.0448 |
| B17 | 0.4132 | 0.0133 | 1.0131 | 0.8296 | 0.0442 |
| B5 | 0.4128 | 0.0005 | 1.0007 | 0.8297 | 0.0442 |
| B4 | 0.4101 | 0.0027 | 1.0026 | 0.8275 | 0.0441 |
| B11 | 0.3958 | 0.0155 | 1.0154 | 0.8148 | 0.0434 |
| B9 | 0.3859 | 0.0101 | 1.0101 | 0.8067 | 0.0421 |
| B13 | 0.3655 | 0.0199 | 1.0199 | 0.7910 | 0.0421 |
| B3 | 0.3257 | 0.0714 | 1.0702 | 0.7394 | 0.0394 |
| B2 | 0.3074 | 0.0285 | 1.0281 | 0.7191 | 0.0383 |
| B40 | 0.2980 | 0.0135 | 1.0135 | 0.7097 | 0.0377 |
| B31 | 0.2888 | 0.0108 | 1.0108 | 0.6995 | 0.0371 |
| B33 | 0.2651 | 0.0687 | 1.0687 | 0.6979 | 0.0369 |
| B34 | 0.2607 | 0.0254 | 1.0254 | 0.6881 | 0.0362 |
| B24 | 0.2602 | 0.0173 | 1.0173 | 0.6874 | 0.0359 |
| B27 | 0.2598 | 0.0021 | 1.0021 | 0.6794 | 0.0355 |
| B25 | 0.2588 | 0.0045 | 1.0045 | 0.6759 | 0.0350 |
| B26 | 0.2565 | 0.0132 | 1.0132 | 0.6728 | 0.0341 |
| B29 | 0.2458 | 0.0068 | 1.0068 | 0.6697 | 0.0338 |
| B28 | 0.2433 | 0.0165 | 1.0165 | 0.6687 | 0.0332 |
| B18 | 0.2428 | 0.0008 | 1.0008 | 0.6668 | 0.0324 |
| B20 | 0.2389 | 0.0681 | 1.0681 | 0.6460 | 0.0317 |
| B23 | 0.2261 | 0.0004 | 1.0004 | 0.6263 | 0.0304 |
| B36 | 0.2244 | 0.0018 | 1.0018 | 0.6233 | 0.0298 |
| B37 | 0.2217 | 0.0104 | 1.0104 | 0.6219 | 0.0292 |
| B12 | 0.2205 | 0.0278 | 1.0278 | 0.6196 | 0.0280 |
| B28 | 0.2194 | 0.0188 | 1.0188 | 0.6189 | 0.0274 |
| B30 | 0.2154 | 0.0130 | 1.0130 | 0.6160 | 0.0268 |
| B41 | 0.2133 | 0.0098 | 1.0098 | 0.6143 | 0.0257 |
| Alternatives | Ci(1) | Ci(2) | S* (Ci(1)) | S* (Ci(2)) | Qi(1) | Qi(2) | Qi(3) | Qi | Arrangement |
|---|---|---|---|---|---|---|---|---|---|
| S1 | (0.612, 0.519, 0.585) | (0.568, 0.545, 0.588) | 0.555 | 0.522 | 0.2617 | 2.1662 | 1.0000 | 1.9733 | 1 |
| S2 | (0.601, 0.512, 0.576) | (0.512, 0.596, 0.601) | 0.548 | 0.484 | 0.2478 | 2.0685 | 0.9512 | 1.8667 | 2 |
| S3 | (0.564, 0.542, 0.587) | (0.544, 0.573, 0.589) | 0.512 | 0.479 | 0.2439 | 2.0355 | 0.9340 | 1.8340 | 4 |
| S4 | (0.584, 0.540, 0.544) | (0.542, 0.567, 0.602) | 0.528 | 0.481 | 0.2470 | 2.0678 | 0.9488 | 1.8660 | 3 |
| Process | Product Transactions | Current Stock System | Quality 4.0–Stock System |
|---|---|---|---|
| Traceability of Quality | Waiting period of products in the warehouse | The product is kept in the warehouse until the order arrives. | The product is kept in the system for the time allowed, depending on the order status. It is necessary to respond quickly to ensure customer satisfaction. |
| The placement process of products in the warehouse | The products are barcoded and placed in the warehouse with the help of lifts. | QR codes are created for the products and placed in the warehouse with the investment of lifts. | |
| Processes of products entering and exiting the warehouse | The entry of the products is instantly recorded in the system. At the exit, the barcode of the products is scanned, and the products are issued. | All product entry–exit movements can be tracked with the QR code. | |
| Controllability of Quality | Waiting period of products in the warehouse | Manual checks are made to ensure that the product’s waiting time in the warehouse is not exceeded. | When the waiting period for the products in the warehouse is exceeded, will be informed. |
| The placement process of products in the warehouse | Control of the placement of products in the warehouse can only be noticed during relocation. | Layout control in the warehouse is listed with QR codes. Regular shelf checks are carried out at specific intervals. | |
| Processes of products entering and exiting the warehouse | The product is checked with barcodes at entry and exit. | In controls made with QR codes, timeout information can be checked. | |
| Sustainability of Quality | Comparison with the previous period | - | A comparison of the duration of the processes can be made through the system. |
| Ensuring continuity of processes | For the continuity of the processes, monitoring must continue outside the system. | Periodic checks are carried out regularly to ensure process continuity. |
| Technology | Product Transactions | Current Stock System | Quality 4.0–Stock System |
|---|---|---|---|
| Traceability of Quality | Tracking of materials entering and leaving the warehouse | The current system uses a barcode system. When the products are entered, shelf information and product information are pasted on the product. | A QR code is created for each product, and this information is processed into the blockchain network structure. |
| Information inquiry of products in the warehouse | Inquiries can be made using a barcode query or the serial number of the products. | Inquiries can be made using the product name, serial number, and QR code. | |
| Tracking of material transport vehicles | - | Vehicle and driver information is recorded and tracked for each order in the relevant chain book. | |
| Monitoring the movements of products leaving the warehouse | - | After the product leaves the warehouse, its information can be viewed via GPS until it reaches the customer. | |
| Measuring the efficiency of the warehouse | - | The current capacity and occupancy rate of the warehouse can be monitored. | |
| Controllability of Quality | Tracking of materials entering and leaving the warehouse | A complete list of product locations needs to be made. Only the shelf where the products are located is indicated. | Cross-examination can be made since the product list on the shelves can also be viewed. |
| Information inquiry of products in the warehouse | Checking the availability of products in the warehouse can be conducted with barcodes. | Product information in the warehouse can be made with a QR code and serial number. | |
| Tracking of material transport vehicles | - | Vehicle information carrying the products can be queried and checked. | |
| Monitoring the movements of products leaving the warehouse | - | After the product leaves the warehouse, the route is followed, and a notification is received when there is a deviation or transportation time is exceeded. | |
| Measuring the efficiency of the warehouse | - | The efficiency percentage can be determined by how much current capacity is used. Current occupancy is displayed. | |
| Sustainability of Quality | Comparison of the current situation with the previous period | - | The system’s error rate is calculated, reported, and recorded in the ledger. |
| Ensuring technological continuity | The system continues to be used without modification. | If an error is detected in the system, it is immediately corrected, and continuity is ensured. |
| Human | Product Transactions | Current Stock System | Quality 4.0–Stock System |
|---|---|---|---|
| Traceability of Quality | Personnel movements in the warehouse | - | All personnel movements in the warehouse are tracked with a chain structure. |
| Productivity calculation of employees in the warehouse | - | Since the time worked by the personnel in the warehouse will be visible in the system, the work conducted during the day and their productivity can be followed. | |
| Making job assignments for drivers | - | Before the transportation process, vehicle and personnel assignments are made and displayed on the system. | |
| Controllability of Quality | Personnel movements in the warehouse | - | Personnel movements and assignments in the warehouse can be viewed and controlled. |
| Productivity calculation of employees in the warehouse | - | By calculating the time required to work and the work to be carried out during the day, the daily productivity of the personnel can be calculated. | |
| Making job assignments for drivers | - | It can be checked by viewing whether the personnel assigned for transportation is correct. | |
| Sustainability of Quality | Comparison with the previous period | - | The list of personnel assigned to a product can be compared across periods. |
| Ensuring employee continuity | - | Continuity is ensured by checking human performance in previous periods. |
| Economy | Product Transactions | Current Stock System | Quality 4.0–Stock System |
|---|---|---|---|
| Traceability of Quality | Purchasing a product from a supplier | Notifications are sent through the application used for orders from suppliers. Anyone who enters the system can see this and make changes. | Orders from suppliers can be transmitted to authorized persons with the cryptographic structure created by blockchain, and only authorized persons can take action regarding the approval, cancelation, and change in this order. |
| Account for keeping products in the warehouse | The current application needs to provide this information. The business itself keeps a separate account for this in its accounting unit. | The costs incurred between the time the products enter and exit the warehouse are recorded and tracked in the product blockchain network ledger. | |
| Tracking the expenses of employees in the warehouse | - | Since the cost information of the personnel working in the warehouse is recorded in the network structure, it can be viewed at any time. | |
| Monitoring the environmental conditions in the warehouse | - | Since the environmental conditions are recorded as product information in the blockchain ledger at the first entry for each product, it can be tracked. | |
| First entrance to the warehouse quality control process | More information about this needs to be provided in the current application. The quality control unit keeps this information separate. | Quality control information made at the first entrance to the warehouse and quality control information made by the supplier company after production can be monitored. | |
| Controllability of Quality | Purchasing a product from a supplier | With the current application, past purchase information can be filtered and queried. Such a comparison can be made. | After the product selection is made and the relevant product information is included in the chain structure, all transactions can be viewed from the same place. |
| Account for keeping products in the warehouse | This information cannot be accessed in the current application. Information is accessed manually from the accounting unit. | The standard period for each product to be kept in the warehouse is certain. When the time is exceeded, the system administrator is notified. | |
| Tracking the expenses of employees in the warehouse | - | The budget limit allocated for the expense control of employees in the warehouse is checked. If the limit is exceeded, are notified. | |
| Monitoring the environmental conditions in the warehouse | - | Environmental conditions information is monitored. The system administrator is informed when there is a change in values. | |
| First entrance to the warehouse quality control process | Information is provided from the quality control unit. | Product quality limit values are kept in the product information chain network. Information about products of inadequate quality is reported to the manager. | |
| Sustainability of Quality | Comparison with the previous period | It can be conducted manually. | Since the chain network structure is interconnected, filtering can provide access. |
| Ensuring economic continuity | Economic information on the relevant products can be accessed | by entering the period. Economic information on the relevant products can be accessed by entering the period. |
Disclaimer/Publisher’s Note: The statements, opinions and data contained in all publications are solely those of the individual author(s) and contributor(s) and not of MDPI and/or the editor(s). MDPI and/or the editor(s) disclaim responsibility for any injury to people or property resulting from any ideas, methods, instructions or products referred to in the content. |
© 2024 by the authors. Licensee MDPI, Basel, Switzerland. This article is an open access article distributed under the terms and conditions of the Creative Commons Attribution (CC BY) license (https://creativecommons.org/licenses/by/4.0/).
Share and Cite
KorkusuzPolat, T.; Baran, E. A Blockchain-Based Quality 4.0 Application for Warehouse Management System. Appl. Sci. 2024, 14, 10950. https://doi.org/10.3390/app142310950
KorkusuzPolat T, Baran E. A Blockchain-Based Quality 4.0 Application for Warehouse Management System. Applied Sciences. 2024; 14(23):10950. https://doi.org/10.3390/app142310950
Chicago/Turabian StyleKorkusuzPolat, Tulay, and Erhan Baran. 2024. "A Blockchain-Based Quality 4.0 Application for Warehouse Management System" Applied Sciences 14, no. 23: 10950. https://doi.org/10.3390/app142310950
APA StyleKorkusuzPolat, T., & Baran, E. (2024). A Blockchain-Based Quality 4.0 Application for Warehouse Management System. Applied Sciences, 14(23), 10950. https://doi.org/10.3390/app142310950
