Digital Technology in Cultural Heritage: Construction and Evaluation Methods of AI-Based Ethnic Music Dataset
Abstract
1. Introduction
1.1. Background and Motivation for Preserving Cultural Heritage with AI
1.2. Significance of Manchu Music in Chinese Culture
1.3. Need for Dedicated AI Datasets in Ethnic Music Preservation
1.4. Research Objectives
- Systematic Collection and Digitization: This involves gathering a diverse range of Manchu music recordings, including folk songs, ceremonial pieces, and dance music, from historical archives and field recordings. The digitization process ensures high-quality digital formats, with preprocessing tasks like noise reduction and the removal of duplicates to maintain dataset integrity.
- Comprehensive Metadata Annotation: Detailed metadata will be annotated for each recording, capturing basic information (e.g., title, performer, date) and complex musical features (e.g., rhythm, tonal structure). Cultural and historical contexts will also be documented to enrich the dataset and support AI analysis and ethnomusicological research.
- Validation Through AI Experiments: The dataset’s utility will be tested through AI experiments in music classification, generation, and emotion analysis. These tasks will demonstrate the dataset’s versatility and its potential to advance both AI and ethnomusicology research.
2. Related Works
2.1. Existing Music Datasets and Their Applications
2.2. Research on Traditional Chinese Music Datasets
2.3. Previous Research on Manchu Music and Its Characteristics
2.4. Challenges in Constructing Music Datasets for AI Research
3. Method
3.1. Data Collection
3.2. Data Processing
3.3. Dataset Structure
3.4. Quality Control
4. Experimental Setup
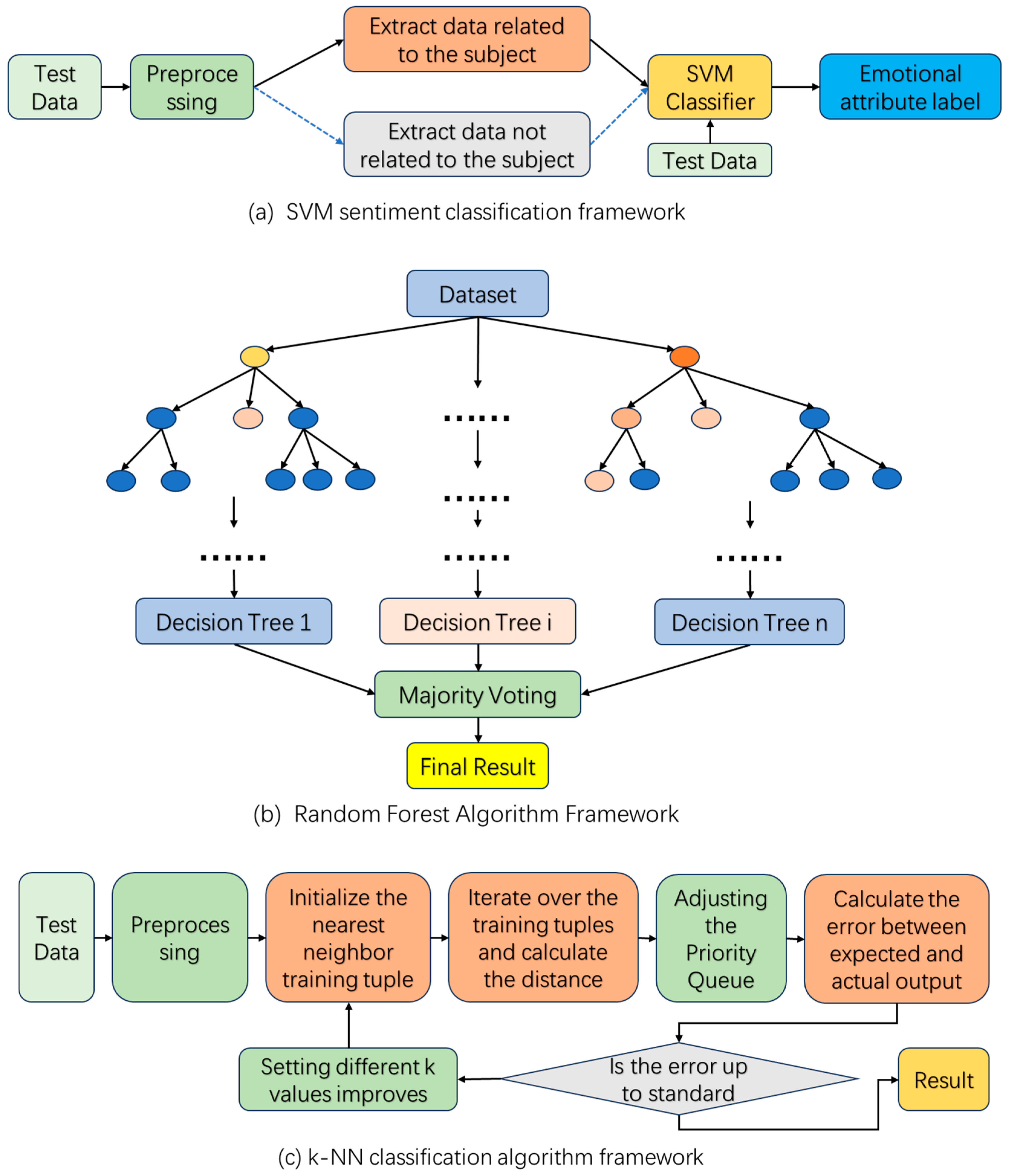
4.1. AI Models and Algorithms for Testing the Dataset
- 1.
- Audio Processing and Feature Extraction:
- 2.
- Music Information Retrieval (MIR):
- 3.
- Music Generation and Synthesis:
- 4.
- Music Classification and Emotion Analysis:
4.2. Baseline Experiment Description
- 1.
- The primary objectives of the baseline experiments are as follows:
- 2.
- To ensure the reliability and reproducibility of the experimental results, the dataset is divided according to the following principles:
- 3.
- The specific setup for the baseline experiments includes the following:
- 4.
- To comprehensively evaluate model performance, the baseline experiments use the following metrics:
- 5.
- The results of the baseline experiments will be analyzed in the following aspects:
4.3. Performance Metrics and Evaluation Standards
5. Experimental Results
5.1. An Overview of the Dataset
5.2. The Performance of AI Models Using the Dataset
5.3. Comparison with Existing Datasets
5.4. Case Studies on the Effectiveness of the Dataset
6. Discussion
6.1. Insights Gained from Experiments
6.2. Contributions to the Fields of AI and Ethnomusicology
6.3. Limitations of the Current Dataset and Research
6.4. Recommendations for Future Improvements and Research Directions
7. Conclusions
Author Contributions
Funding
Institutional Review Board Statement
Informed Consent Statement
Data Availability Statement
Acknowledgments
Conflicts of Interest
References
- Lin, Q.; Lian, Z. On Protection of Intangible Cultural Heritage in China from the Intellectual Property Rights Perspective. Sustainability 2018, 10, 4369. [Google Scholar] [CrossRef]
- Liu, Y. Application of Digital Technology in Intangible Cultural Heritage Protection. Mob. Inf. Syst. 2022, 2022, 7471121. [Google Scholar] [CrossRef]
- Isa, W.M.W.; Zin, N.A.M.; Rosdi, F.; Sarim, H.M. Digital Preservation of Intangible Cultural Heritage. Indones. J. Electr. Eng. Comput. Sci. 2018, 12, 1373–1379. [Google Scholar] [CrossRef]
- Zhang, J. Traditional music protection from the perspective of intangible cultural heritage. Learn. Educ. 2021, 9, 107–108. [Google Scholar] [CrossRef]
- Kang, L. National Music Promotion and Inheritance Strategies Based on the Perspective of Intangible Cultural Heritage. Arts Stud. Crit. 2021, 2, 197–200. [Google Scholar] [CrossRef]
- Gao, Y. Research on Regional Characteristics and Cultural Value in the Inheritance of Intangible Cultural Heritage Music. J. Educ. Educ. Res. 2023, 6, 169–171. [Google Scholar] [CrossRef]
- Zhou, Y. Relevant Conceptions on the Inheritance and Protection of Manchu Music in Liaoning Province. In Proceedings of the 2017 International Conference on Art Studies: Science, Experience, Education (ICASSEE 2017), Moscow, Russia, 9–11 November 2017; Atlantis Press: Dordrecht, The Netherlands, 2017. [Google Scholar] [CrossRef][Green Version]
- Xiaojiao, F. Musical Scholarship of the “Golden Age” of the Qing Dynasty Based on 17th and 18th Century Books and Treatises. Russ. Music. 2024, 3, 101–108. [Google Scholar] [CrossRef]
- Tian, Y.; Meng, M.; Mei, L.; Dong, S. Research on Development Mechanism and Strategy of Folk Art Industry in Northeast of China. In Proceedings of the International Conference on Environmental and Engineering Management (EEM 2021), Changsha, China, 23–25 April 2021; Volume 253, p. 02064. [Google Scholar] [CrossRef]
- Wen, H.-Q. National Belonging Needs and Natural Historical Cultural Analysis of Chinese Manchu. In Proceedings of the 3rd Annual International Conference on Management, Economics and Social Development (ICMESD 17), Guangzhou, China, 26–28 May 2017. [Google Scholar] [CrossRef][Green Version]
- Chen, S.; Chen, X.; Lu, Z.; Huang, Y. “My Culture, My People, My Hometown”: Chinese Ethnic Minorities Seeking Cultural Sustainability by Video Blogging. Proc. ACM Hum.-Comput. Interact. 2023, 7, 76. [Google Scholar] [CrossRef]
- Dai, J.; Wang, K.; Sun, Y. Analysis on the Inheritance and Development of Manchu Intangible Cultural Heritage in Changbai Mountain by the Creation of Animation Short Films in the New Media Era. In Proceedings of the 7th International Conference on Education, Language, Art and Inter-cultural Communication (ICELAIC 2020), Moscow, Russia, 8–9 December 2020; Atlantis Press: Dordrecht, The Netherlands, 2020; pp. 376–379. [Google Scholar]
- Exploring the Ethnic Groups of China. Available online: https://www.cusef.org.hk/en/cusef-blog/exploring-the-ethnic-groups-of-china (accessed on 20 February 2023).
- Miranda, E.R. (Ed.) Handbook of Artificial Intelligence for Music; Springer: Cham, Switzerland, 2021. [Google Scholar] [CrossRef]
- Li, P.-P.; Wang, B. Artificial Intelligence in Music Education. Int. J.Hum.–Comput. Interact. 2023, 40, 4183–4192. [Google Scholar] [CrossRef]
- Civit, M.; Civit-Masot, J.; Cuadrado, F.; Escalona, M.J. A systematic review of artificial intelligence-based music generation: Scope, applications, and future trends. Expert Syst. Appl. 2022, 209, 118190. [Google Scholar] [CrossRef]
- Kaliakatsos-Papakostas, M.; Floros, A.; Vrahatis, M.N. Artificial intelligence methods for music generation: A review and future perspectives. In Nature-Inspired Computation and Swarm Intelligence; Academic Press: Cambridge, MA, USA, 2020; pp. 217–245. [Google Scholar] [CrossRef]
- Chen, M. Analysis on Industrialization Development Path of Intangible Cultural Heritages of Jilin Province. In the Proceedings of the 3rd International Conference on Culture, Education and Economic Development of Modern Society (ICCESE 2019), Moscow, Russia, 1–3 March 2019; Atlantis Press: Dordrecht, The Netherlands, 2019. [Google Scholar]
- Tzanetakis, G.; Cook, P. Musical Genre Classification of Audio Signals. IEEE Trans. Speech Audio Process. 2002, 10, 293. Available online: https://github.com/Manishankar9977/Music-genre-classification (accessed on 1 November 2024). [CrossRef]
- Zheng, B. Experimenting with the National Language: Use of Manchu in Bannermen Poetry and Songs in the Nineteenth Century. CHINOPERL: J. Chin. Oral Perform. Lit. 2020, 39, 90–110. [Google Scholar] [CrossRef]
- Chiu, E.S.-Y. Bannermen Tales (Zidishu): Manchu Storytelling and Cultural Hybridity in the Qing Dynasty; Brill: Leiden, The Netherlands, 2018; Volume 105. [Google Scholar] [CrossRef]
- Huang, R.S.; Holzapfel, A.; Sturm, B.L.T.; Kaila, A.-K. Beyond Diverse Datasets: Responsible MIR, Interdisciplinarity, and the Fractured Worlds of Music. Trans. Int. Soc. Music. Inf. Retr. 2023, 6, 43–59. [Google Scholar] [CrossRef]
- Vatolkin, I.; Ginsel, P.; Rudolph, G. Advancements in the Music Information Retrieval Framework AMUSE over the Last Decade. In SIGIR ’21: Proceedings of the 44th International ACM SIGIR Conference on Research and Development in Information Retrieval, Montréal, Canada, 11–15 July 2021. [CrossRef]
- Fessahaye, F.; Perez, L.; Zhan, T.; Zhang, R.; Fossier, C.; Markarian, R.; Chiu, C.; Zhan, J.; Gewali, L.; Oh, P. T-RECSYS: A Novel Music Recommendation System Using Deep Learning. In Proceedings of the 2019 IEEE International Conference on Consumer Electronics (ICCE), Berlin, Germany, 8–11 September 2019; IEEE: New Jersey, NJ, USA, 2019; pp. 1–6. [Google Scholar]
- Wang, Z.; Chen, K.; Jiang, J.; Zhang, Y.; Xu, M.; Dai, S.; Gu, X.; Xia, G. Pop909: A pop-song dataset for music arrangement generation. arXiv 2020. [Google Scholar] [CrossRef]
- Aljanaki, A.; Yang, Y.H.; Soleymani, M. Developing a benchmark for emotional analysis of music. PLoS ONE 2017, 12, e0173392. [Google Scholar] [CrossRef]
- Shahriar, S. GAN computers generate arts? A survey on visual arts, music, and literary text generation using generative adversarial network. Displays 2022, 73, 102237. [Google Scholar] [CrossRef]
- Choi, K.; Fazekas, G.; Sandler, M.; Cho, K. Convolutional recurrent neural networks for music classification. In Proceedings of the 2017 IEEE International Conference on Acoustics, Speech and Signal Processing (ICASSP), New Orleans, LA, USA, 5–9 March 2017; IEEE: New Jersey, NJ, USA, 2017; pp. 2392–2396. [Google Scholar] [CrossRef]
- Huang, A.; Wu, R. Deep learning for music. arXiv 2016. [Google Scholar] [CrossRef]
- Briot, J.P.; Hadjeres, G.; Pachet, F.D. Deep learning techniques for music generation—A survey. arXiv 2017. [Google Scholar] [CrossRef]
- Hernandez-Olivan, C.; Beltran, J.R. Music composition with deep learning: A review. In Advances in Speech and Music Technology: Computational Aspects and Applications; Springer: Cham, Switzerland, 2022; pp. 25–50. [Google Scholar] [CrossRef]
- Zhang, C.; Wang, S. Research on Cultural Confidence Leading the Inheritance and Development of Liaoning Manchu Folk Dance. Int. J. New Dev. Educ. 2023, 5, 117–121. [Google Scholar] [CrossRef]
- Bertin-Mahieux, T.; Ellis, D.P.W.; Whitman, B.; Lamere, P. The Million Song Dataset. In Proceedings of the 12th International Conference on Music Information Retrieval (ISMIR), Miami, FL, USA, 24–28 October 2011; Available online: http://millionsongdataset.com (accessed on 1 November 2024).
- Law, E.; Von Ahn, L. Input-Agreement: A New Mechanism for Collecting Data Using Human Computation Games. In Proceedings of the 27th International Conference on Human Factors in Computing Systems (CHI), Boston, MA, USA, 4–9 April 2009; Available online: http://mirg.city.ac.uk/codeapps/the-magnatagatune-dataset (accessed on 1 November 2024).
- Engel, J.; Agrawal, K.; Chen, S.; Gulrajani, I.; Donahue, C.; Roberts, A. Nsynth: A Large-Scale Dataset of Annotated Musical Notes. In Proceedings of the 2017 Conference on Neural Information Processing Systems (NIPS), Long Beach, CA, USA, 4–9 December 2017; Available online: https://magenta.tensorflow.org/datasets/nsynth (accessed on 1 November 2024).
- Defferrard, M.; Benzi, K.; Vandergheynst, P.; Bresson, X. FMA: A Dataset for Music Analysis. In Proceedings of the 18th Inter-national Society for Music Information Retrieval Conference (ISMIR), Suzhou, China, 23–27 October 2017; Available online: https://freemusicarchive.org/static (accessed on 1 November 2024).
- Schedl, M.; Gómez, E.; Urbano, J. Music Information Retrieval: Recent Developments and Applications. Found. Trends® Inf. Retr. 2014, 8, 127–261. [Google Scholar] [CrossRef]
- Goodfellow, I.; Pouget-Abadie, J.; Mirza, M.; Xu, B.; Warde-Farley, D.; Ozair, S.; Courville, A.; Bengio, Y. Generative Adversarial Networks. Commun. ACM 2020, 63, 139–144. [Google Scholar] [CrossRef]
- Gunawan, A.A.S.; Iman, A.P.; Suhartono, D. Automatic Music Generator Using Recurrent Neural Network. Int. J. Comput. Intell. Syst. 2020, 13, 645–654. [Google Scholar] [CrossRef]
- Sturm, B.L.; Ben-Tal, O.; Monaghan, Ú.; Collins, N.; Herremans, D.; Chew, E.; Hadjeres, G.; Deruty, E.; Pachet, F. Machine learning research that matters for music creation: A case study. J. New Music. Res. 2019, 48, 36–55. [Google Scholar] [CrossRef]
- Bahuleyan, H. Music genre classification using machine learning techniques. arXiv 2018. [Google Scholar] [CrossRef]
- Ndou, N.; Ajoodha, R.; Jadhav, A. Music Genre Classification: A Review of Deep-Learning and Traditional Machine-Learning Approaches. In Proceedings of the 2021 IEEE International IOT, Electronics and Mechatronics Conference (IEMTRONICS), Toronto, ON, Canada, 21–24 April 2021; IEEE: New Jersey, NJ, USA, 2021; p. 1. [Google Scholar]
- Tang, K. Singing a Chinese Nation: Heritage Preservation, the Yuanshengtai Movement, and New Trends in Chinese Folk Music in the Twenty-First Century. Ethnomusicology 2021, 65, 1–31. [Google Scholar] [CrossRef]
- Fan, J.; Yang, Y.-H.; Dong, K.; Pasquier, P.A. Comparative Study of Western and Chinese Classical Music Based on Soundscape Models. In Proceedings of the ICASSP 2020–2020 IEEE International Conference on Acoustics, Speech and Signal Processing (ICASSP), Barcelona, Spain, 4–8 May 2020; IEEE: New Jersey, NJ, USA, 2020; pp. 521–525. [Google Scholar]
- Jiang, F.; Zhang, L.; Wang, K.; Deng, X.; Yang, W. BoYaTCN: Research on Music Generation of Traditional Chinese Pentatonic Scale Based on Bidirectional Octave Your Attention Temporal Convolutional Network. Appl. Sci. 2022, 12, 9309. [Google Scholar] [CrossRef]
- Li, J.; Luo, J.; Ding, J.; Zhao, X.; Yang, X. Regional classification of Chinese folk songs based on CRF model. Multimed. Tools Appl. 2018, 78, 11563–11584. [Google Scholar] [CrossRef]
- Luo, J.; Yang, X.; Ji, S.; Li, J. MG-VAE: Deep Chinese folk songs generation with specific regional styles. In Proceedings of the 7th Conference on Sound and Music Technology (CSMT): Revised Selected Papers, Harbin, China, 26–29 December 2019; Springer: Singapore, 2020; pp. 93–106. [Google Scholar] [CrossRef]
- Chen, Q.; Zhao, W.; Wang, Q.; Zhao, Y. The Sustainable Development of Intangible Cultural Heritage with AI: Cantonese Opera Singing Genre Classification Based on CoGCNet Model in China. Sustainability 2022, 14, 2923. [Google Scholar] [CrossRef]
- Li, Q.; Hu, B. Joint Time and Frequency Transformer for Chinese Opera Classification. In Proceedings of the INTERSPEECH 2023, Dublin, Ireland, 20–24 August 2023; pp. 3919–3923. [Google Scholar] [CrossRef]
- Roche, F.; Hueber, T.; Limier, S.; Girin, L. Autoencoders for music sound modeling: A comparison of linear, shallow, deep, recurrent and variational models. arXiv 2018. [Google Scholar] [CrossRef]
- Grekow, J.; Dimitrova-Grekow, T. Monophonic Music Generation with a Given Emotion Using Conditional Variational Autoencoder. IEEE Access 2021, 9, 129088–129101. [Google Scholar] [CrossRef]
- Pei, X. Analysis of Manchu Shaman Music Cultural Form from the Perspective of Art. In Proceedings of the 2019 5th International Conference on Economics, Management and Humanities Science (ECOMHS 2019), Bangkok, Thailand, 16–17 March 2019. [Google Scholar] [CrossRef]
- Howard, K. Sacred and profane: Music in Korean shaman rituals. In Indigenous Religious Musics; Routledge: Milton, UK, 2017; pp. 56–83. [Google Scholar] [CrossRef]
- Seo, M.K. Hanyang Kut: Korean Shaman Ritual Music from Seoul; Routledge: Milton, UK, 2020; ISBN 13:9780367252717. [Google Scholar]
- Howard, K. Shamanism, Music, and the Soul Train. In Music as Medicine; Routledge: London, UK, 2017; pp. 353–374. [Google Scholar] [CrossRef]
- Li, X. A General History of Chinese Art; Walter de Gruyter GmbH & Co KG: Berlin, Germany, 2022. [Google Scholar] [CrossRef]
- The Musical Bridge–China: Perennial Music and Arts, “Intro to Chinese Music”. Available online: https://www.perennialmusicandarts.com/post/intro-to-chinese-music (accessed on 6 March 2019).
- Dai, J.; Zhang, L. Manchu Intangible Cultural Heritage Protection Research Based on Digital Multimedia Technology. In Proceedings of the International Conference on Education, Language, Art and Intercultural Communication (ICELAIC-14), Zhengzhou, China, 5–7 May 2014; Atlantis Press: Dordrecht, The Netherlands, 2014. [Google Scholar]
- Zhang, C. Research on the Technology of Virtual Reality Empowering Manchu Dance Cultural Communication. Acad. J. Humanit. Soc. Sci. 2024, 7, 254–259. [Google Scholar] [CrossRef]
- Fu, Z.; Lu, G.; Ting, K.M.; Zhang, D. A Survey of Audio-Based Music Classification and Annotation. IEEE Trans. Multimed. 2010, 13, 303–319. [Google Scholar] [CrossRef]
- Han, Y.; Kim, J.; Lee, K. Deep Convolutional Neural Networks for Predominant Instrument Recognition in Polyphonic Music. IEEE/ACM Trans. Audio Speech Lang. Process. 2016, 25, 208–221. [Google Scholar] [CrossRef]
- Dieleman, S.; Schrauwen, B. End-to-end learning for music audio. In Proceedings of the ICASSP 2014–2014 IEEE International Conference on Acoustics, Speech and Signal Processing (ICASSP), Florence, Italy, 4–9 May 2014; IEEE: New Jersey, NJ, USA, 2014; pp. 6964–6968. [Google Scholar]
- Sturm, B.L.T.; Iglesias, M.; Ben-Tal, O.; Miron, M.; Gómez, E. Artificial Intelligence and Music: Open Questions of Copyright Law and Engineering Praxis. Arts 2019, 8, 115. [Google Scholar] [CrossRef]
- Lyons, F.; Sun, H.; Collopy, D.P.; Curran, K.; Ohagan, P. Music 2025—The Music Data Dilemma: Issues Facing the Music Industry in Improving Data Management. Intellectual Property Office Research Paper. Published 18 June 2019. Available online: http://hdl.handle.net/2299/21408 (accessed on 6 March 2024).








| Category | Operation | Method |
|---|---|---|
| Audio data processing | Audio cleaning | Noise removal; Volume standardization |
| Audio segmentation | Automatic segmentation; Manual correction | |
| Feature extraction | Spectrum analysis; Time domain features; High-level features | |
| Format conversion | Uniform format; Multiple sampling rates | |
| Video data processing | Video editing | Automatic editing; Manual editing |
| Video enhancement | Image optimization; Frame rate adjustment | |
| Audio and video synchronization | Automatic synchronization; Manual proofreading | |
| Metadata processing | Standardization | Metadata format; Field definition |
| Automatic labeling | Preliminary annotation; Annotation tool | |
| Manual review | Expert review; Consistency check | |
| Data storage and management | Database design | Relational database; File storage system |
| Data backup | Multiple backups; Off-site backup | |
| Data access | API interface; User permission management | |
| Data processing challenges and solutions | Large data volume | High cost; Improve data processing efficiency and storage capacity |
| Various data quality | Diverse data sources; Formulate strict data processing standards | |
| Complex processing | Technical complexity; Setup interdisciplinary teams, collaborate |
| No. | Hierarchy | Example | Description |
|---|---|---|---|
| 1 | Top-level directory | Mongol_Music_Dataset | The top-level directory of the dataset contains all Manchu music data files and related resources. |
| 2 | Category directory | Traditional_Songs/ Instrumental_Music/ Ceremonial_Music/ Folk_Dances/ | Classification is based on music type, instrument type, performance form, etc. |
| 3 | Data file directory | Traditional_Songs/ Audio_Files/ Video_Files/ Metadata/ | Under each classification directory, it is further divided into audio files, video files, and metadata files according to the data type. |
| 4 | File naming rules | Audio: TS_Audio_SingerName_Instrument_YYYYMMDD.wav Video: TS_Video_SingerName_Instrument_YYYYMMDD.mp4 Metadata: TS_Metadata_SingerName_Instrument_YYYYMMDD.json | A unified file naming rule is adopted to facilitate file management and retrieval. The naming rule includes information such as data type, performer, instrument, recording date, etc. |
| Feature | Description |
|---|---|
| Music Types | Folk Songs, Dance Music, Ceremonial Music |
| Number of Tracks | 500+ |
| Average Duration | 3–7 min |
| Instrumentation | Bili, Sheng, Erhu, Pipa, etc. |
| Recording Locations | Various regions in Northeast China |
| Cultural Context | Rituals, Festivals, Daily Life |
| NO. | Name | Record | Hours | Diversity in Music Types |
|---|---|---|---|---|
| 1 | Traditional instrumental solos | 1000 | 100 | The dataset includes recordings of various traditional Manchu instruments, such as the bili, sheng, and morin khuur, with a balanced representation of each instrument type, ensuring diversity in instrumental types. |
| 2 | Folk ensembles | 1200 | 120 | This category includes different forms of ensembles, such as those performed at weddings, celebrations, and gatherings, showcasing the richness of Manchu music. |
| 3 | Folk songs | 800 | 80 | This includes various Manchu folk songs, such as work songs, love songs, and ritual songs, illustrating the diversity of Manchu vocal art. |
| 4 | Festival music | 1000 | 100 | Recordings from traditional Manchu festivals (e.g., Spring Festival, Dragon Boat Festival, Nadam Fair) highlight the importance of music in festival activities. |
| 5 | Religious ritual music | 1000 | 100 | This includes music from Manchu religious rituals, such as shaman dances and ancestral worship ceremonies, highlighting the unique style of Manchu music in religious contexts. |
| Total number of recordings | 5000 | 500 | The diversity of the Manchu music dataset is reflected in various aspects, including music types, performance styles, and regional distribution. |
| Model | A | P | R | F1 |
|---|---|---|---|---|
| CNN | 85.7% | 82.3% | 84.1% | 83.2% |
| RNN | 80.5% | 78.0% | 79.8% | 78.9% |
| SVM | 75.2% | 72.0% | 73.5% | 72.7% |
| Model | Generating a Quality Score(10) | Frechet Audio Distance (FAD) |
|---|---|---|
| GAN | 7.8 | 0.32 |
| VAE | 7.2 | 0.38 |
| Transformer | 8.1 | 0.29 |
| Method | MSE | RMSE | MAE |
|---|---|---|---|
| MFCC | 0.025 | 0.158 | 0.120 |
| LPC | 0.030 | 0.173 | 0.125 |
| STFT | 0.028 | 0.167 | 0.122 |
| Method | A | P | R | F1 |
|---|---|---|---|---|
| Random Forest | 83.4% | 81.0% | 82.5% | 81.7% |
| k-NN | 78.9% | 76.5% | 77.8% | 77.1% |
| Dataset | Performances | Duration (Hours) | Quality | Format | Frequency | Music Type | Performing Style | Regional Distribution |
|---|---|---|---|---|---|---|---|---|
| Manchu music dataset | 5000 | 500 | High | WAV | 44.10 kHz | 5 types | Diverse | China |
| Million Song Dataset | 1,000,000 | 11,000 | Low | MP3 | 22.05 kHz | Various types | Extensive | Global |
| GTZAN Genre Collection | 1000 | 100 | Medium | MP3 | 22.05 kHz | 10 types | Fixed | Unknown |
| MAESTRO Dataset | 1200 | 200 | High | WAV | 44.10 kHz | 1 types | Classic | Western world |
| Dataset | Application Effect |
|---|---|
| Manchu music dataset | It performs well in tasks such as music classification, generation, and sentiment analysis, and can provide in-depth analysis and understanding of the characteristics of Manchu music. |
| Million Song Dataset | It is widely used in research on popular music classification, recommendation systems, etc., but its support for ethnic music is weak. |
| GTZAN Genre Collection | It is often used in music genre classification research, but the small scale of the dataset and low sound quality limit its application scope. |
| MAESTRO Dataset | It performs well in the generation and analysis of classical music, but its support for other types of music is limited. |
| Classification | A | P | R | F1 |
|---|---|---|---|---|
| CNN | 85.7% | 82.3% | 84.1% | 83.2% |
| Traditional instrument solo | 86.9% | 83.4% | 83.2 | 83.3% |
| Folk ensemble | 90.0% | 85.9% | 80.5 | 83.1% |
| Folk song singing | 83.6% | 80.3% | 86.7 | 83.5% |
| Festival music | 82.3% | 80.1 | 85.2 | 82.7% |
| Religious ceremony music | 85.7 | 81.8% | 84.9 | 83.4% |
| Emotional Type | A | P | R | F1 |
|---|---|---|---|---|
| Random Forest | 83.4% | 81.0% | 82.5% | 81.7% |
| Joy | 87.0% | 83.4% | 80.2 | 81.8% |
| Sadness | 79.0% | 78.4% | 86.5 | 82.3% |
| Clam | 84.2% | 81.2% | 80.8 | 81.0% |
Disclaimer/Publisher’s Note: The statements, opinions and data contained in all publications are solely those of the individual author(s) and contributor(s) and not of MDPI and/or the editor(s). MDPI and/or the editor(s) disclaim responsibility for any injury to people or property resulting from any ideas, methods, instructions or products referred to in the content. |
© 2024 by the authors. Licensee MDPI, Basel, Switzerland. This article is an open access article distributed under the terms and conditions of the Creative Commons Attribution (CC BY) license (https://creativecommons.org/licenses/by/4.0/).
Share and Cite
Chen, D.; Sun, N.; Lee, J.-H.; Zou, C.; Jeon, W.-S. Digital Technology in Cultural Heritage: Construction and Evaluation Methods of AI-Based Ethnic Music Dataset. Appl. Sci. 2024, 14, 10811. https://doi.org/10.3390/app142310811
Chen D, Sun N, Lee J-H, Zou C, Jeon W-S. Digital Technology in Cultural Heritage: Construction and Evaluation Methods of AI-Based Ethnic Music Dataset. Applied Sciences. 2024; 14(23):10811. https://doi.org/10.3390/app142310811
Chicago/Turabian StyleChen, Dayang, Na Sun, Jong-Hoon Lee, Changman Zou, and Wang-Su Jeon. 2024. "Digital Technology in Cultural Heritage: Construction and Evaluation Methods of AI-Based Ethnic Music Dataset" Applied Sciences 14, no. 23: 10811. https://doi.org/10.3390/app142310811
APA StyleChen, D., Sun, N., Lee, J.-H., Zou, C., & Jeon, W.-S. (2024). Digital Technology in Cultural Heritage: Construction and Evaluation Methods of AI-Based Ethnic Music Dataset. Applied Sciences, 14(23), 10811. https://doi.org/10.3390/app142310811

