Abstract
In view of the fact that the technology of polarization detection performs better at identifying targets through clouds and fog, the recognition ability of the space target detection system under haze conditions will be improved by applying the technology. However, due to the low ambient brightness and limited target radiation information during space target detection, the polarization information of space target is seriously lost, and the advantages of polarization detection technology in identifying targets through clouds and fog cannot be effectively exerted under the condition of haze detection. In order to solve the above problem, a dehazing enhancement strategy specifically applied to polarization images of space targets is proposed. Firstly, a hybrid multi-channel interpolation method based on regional correlation analysis is proposed to improve the calculation accuracy of polarization information during preprocessing. Secondly, an image processing method based on full polarization information inversion is proposed to obtain the degree of polarization of the image after inversion and the intensity of the image after dehazing. Finally, the image fusion method based on discrete cosine transform is used to obtain the dehazing polarization fusion enhancement image. The effectiveness of the proposed image processing strategy is verified by carrying out simulated and real space target detection experiments. Compared with other methods, by using the proposed image processing strategy, the quality of the polarization images of space targets obtained under the haze condition is significantly improved. Our research results have important practical implications for promoting the wide application of polarization detection technology in the field of space target detection.
1. Introduction
1.1. Background
Space targets generally refer to spacecraft in orbit, space debris, and natural celestial targets. With the increase of human activities in space exploration, it is of great significance to study the methods of space target detection to improve the space situation awareness of the detection system [1,2,3]. Ground-based optical telescopes are one of the main instruments for obtaining space target information at present. By integrating different types of detectors, the physical characteristics of space targets can be obtained, so the purpose of space situational awareness can be achieved.
Space target detection methods mainly include visible light detection [4], infrared detection [5], and spectrum detection [6]. These detection methods usually need to be used under clear and cloudless night conditions. If there are thin clouds or fog, they will lead to difficulties in obtaining target information. Compared with traditional methods, the use of the polarization detection method can achieve high contrast extraction of features such as target contours against different backgrounds, and it can identify targets through clouds and fog [7]. Therefore, the application of polarization dehazing technology to space target detection plays an important role in improving the target recognition ability, breaking through the detection restrictions of haze conditions.
1.2. Related Work
In practical application, it is difficult to obtain a satisfactory dehazing effect by directly acquiring the polarization image of the target under haze conditions; it is usually necessary to combine the polarization detection technology with image processing technology or optical imaging analysis method to obtain a better dehazing image.
Schechner et al. proposed the classical polarization dehazing method based on optical imaging analysis. It is a polarization-based differential dehazing method; two orthogonal polarization images are obtained by rotating the polarizer first, then the atmospheric light value at infinity is estimated, and finally, the image of the scene before degradation is restored by using a physical model of atmospheric scattering. Their research laid the foundation of polarization dehazing research [8]. Miyazaki et al. proposed a polarization dehazing method based on priori information to improve the accuracy of atmospheric haze estimation, but the method cannot be effectively applied to scenarios where the priori information is not available [9]. Fade et al. carried out a long-range polarization dehazing experiment and collected a large amount of data under various meteorological conditions, which laid the foundation for applying polarization imaging dehazing technology to the field of space remote sensing [10]. Liang et al. proposed a polarization dehazing method based on the estimation of the angle of polarization, which further improves the accuracy of the dehazing algorithm by replacing the degree of polarization with the angle of polarization [11]. Shen et al. presented a joint dehazing and denoising scheme for an image taken in haze conditions. The model offers a chromaticity-depth compensation regularization for dehazing the image; the proposed scheme increases visibility in extreme weather conditions without amplifying [12].
Space target detection has the characteristics of long detection distance, low ambient brightness, and less target radiation information. Although the influence of haze on image quality can be eliminated by using the above methods, they are only suitable for scenes with high atmospheric light value brightness or known prior target information, so they are not suitable for space target detection. In order to recover the space target information under haze conditions, it is necessary to estimate the unknown information more accurately, such as atmospheric light value and the degree of polarization at infinity. In addition, to meet the needs of real-time detection, the split-focus planar polarization imaging system based on a Micro-Polarizer Array (MPA) is usually adopted in the space target polarization detection system, but due to the influence of the manufacturing process, MPA contains instantaneous field of view error, which affects the target solving accuracy. At present, there are few studies on the polarization dehazing method specifically for space targets. Therefore, in order to better apply polarization dehazing technology to space target detection, from the perspective of improving the restoration accuracy of space target polarization images, special space target polarization dehazing methods should be studied to improve the detection ability of the detection system.
1.3. Contributions
A space target polarization dehazing image processing strategy is proposed in our paper, which divides the space target polarization dehazing into three steps, namely preprocessing, polarization dehazing, and image enhancement. In the preprocessing process, a hybrid multi-channel interpolation method based on regional correlation analysis is proposed to reduce the influence of the instantaneous field of view error on image quality and improve the accuracy of polarization information solution before image dehazing. In the polarization dehazing stage, a space target polarization image inversion method based on full polarization information inversion is proposed to restore the target polarization information to the greatest extent. In the image enhancement stage, the method based on discrete cosine transformation is used to fuse the dehazed intensity image with the degree of polarization image obtained by inversion. Through the above methods, the polarization information is added on the basis of the intensity information, and the contrast of the image is significantly improved. Finally, simulated space target images and real space target images were used to verify the effectiveness of the proposed strategy.
In Section 2, the basic principles of space target polarization detection and the optical system used in subsequent experiments were introduced. In Section 3, the preprocessing methods for space target polarization images were introduced to improve the accuracy of polarization information calculation. After completing the preprocessing of the image, the necessity of the space target polarization dehazing method is verified, and the space target polarization dehazing is introduced in Section 4 and Section 5, respectively. In Section 6, the effectiveness of the proposed method was verified using actual measured space target images. In Section 7, a summary and outlook of our work in this paper is presented.
2. Polarization Detection System of Space Targets
In this paper, the polarization imaging system based on the focal plane detector is used to carry out the experiment; the structure is shown in Figure 1. The Schmidt-Cassegrain telescope (Meade, 203/BC, Meade Instruments, Watsonville, CA, USA) is responsible for collecting the reflected light from targets, a polarization camera (FLIR, BFS-U3-51S5P-C, FLIR Integrated Imaging Solutions, Inc., Wilsonville, OR, USA) is used to acquire the polarization image of targets, and the polarization image is transmitted to the image processing unit to extract the target features.
Figure 1.
The diagram of the polarization detection system of space targets.
The polarization camera contains an imaging unit with a Micro-Polarizer Array (MPA), which is composed of superpixels; each superpixel contains a grating in the four polarization directions of 0°, 45°, 90°, and 135°. Stokes vector S is a four-element vector applied to characterize the polarization state of light. According to the definition, the solution method of S is shown in the following formula.
I0, I45, I90, and I135 represent the light intensity of 0°, 45°, 90°, and 135° in four different polarization directions; IRCP and ILCP represent right-handed polarized light and left-handed polarized light, respectively.
The Degree of Polarization (DoP) [13] is used to express the portion of fully polarized light intensity out of its total intensity. It can be calculated using the following equation:
The angle of polarization (AoP) [14] is used to indicate the angle between the vibration direction of polarized light and the reference direction. AoP can be obtained as follows.
3. Hybrid Multi-Channel Interpolation Method Based on Regional Correlation Analysis
Due to the limitations of the manufacturing process, there are differences in the parameters of micropolarizer in MPA [15], resulting in instantaneous field of view errors. The instantaneous field of view error can seriously affect the solution of polarization information, introducing incorrect polarization information and noise.
At present, the algorithms for reducing the instantaneous field of view error of polarization images mainly include interpolation algorithms, machine modeling algorithms, and deep learning algorithms [16]. Interpolation algorithms are more widely used due to their higher algorithm execution efficiency [17]. Interpolation algorithms include bilinear interpolation algorithm, nearest neighbor interpolation algorithm, and spline interpolation algorithm. Compared with the other two methods, the bilinear interpolation algorithm has a better effect on reducing the instantaneous field of view error [18]. However, when the bilinear interpolation method is used to process polarization images of dark and weak targets, although it can reduce the impact of the instantaneous field of view errors to a certain extent, the pseudo polarization edges of high texture areas in the image are revealed after interpolation reconstruction. Polarization images of space targets usually need to be collected under dark and weak imaging conditions; when under haze conditions, the accuracy of target polarization information calculation will be seriously affected by pseudo polarization edges. To overcome this problem and improve the detection capability of the detection system under haze conditions, a Hybrid Multi-channel Interpolation method based on Regional Correlation Analysis (HMIRCA) is proposed for the preprocessing process of space target polarization image dehazing.
The reason why the bilinear interpolation method introduces the pseudo polarization edge phenomenon is mainly due to the fact that the relationship of the detection direction between the polarization component of a single pixel and the surrounding pixels is not fully considered. Actually, the polarization component of any single pixel has an important influence on estimating the polarization component in other directions. To fully consider the relationship between any pixels, the correlation coefficient δ is used in the HMIRCA algorithm to improve the accuracy of polarization information calculation. The correlation coefficient between pixels is defined differently depending on the position of the pixel arrangement. The processing flow of the HMIRCA algorithm is as follows:
- Step 1: Assuming a pixel unit is used as the center pixel of a 3 × 3 region, based on different polarization directions, the correlation coefficients corresponding to each pixel unit in the neighborhood of other pixels are calculated.
- Step 2: Normalize the correlation coefficients and they are used as interpolation coefficients.
- Step 3: Calculate the pixel values of the other three polarization direction pixel units within the 3 × 3 region, except for the central pixel.
- Step 4: Complete the information calculation of all pixel units within the 3 × 3 region, and continue to calculate the pixel information of adjacent 3 × 3 region according to Step 1–3.
- Step 5: Calculate the pixel values of edge pixels in the image.
In the polarization image of the space target, because most of the edge pixels are the sky background, the requirement of the extraction accuracy of these pixels is low. Therefore, in the method proposed in this paper, the bilinear interpolation method is used to complete the interpolation of edge pixels in order to improve operation efficiency.
Taking the pixel with the polarization direction of 0° as an example, the calculation process diagram of the HMIRCA algorithm is shown in Figure 2.
Figure 2.
Schematic diagram of the interpolation method proposed in this paper.
The calculation method is shown in Equations (4)–(6), where δ represents the correlation coefficient of the two groups of 3 × 3 regions (δ = δ1 + δ2 + … + δn).
To verify the validity of the HMIRCA method, a simulated space target polarization detection experimental platform is used to acquire the test images. The platform consists of a target, a controllable light source, a polarization detection system based on the Schmidt-Kasegrain telescope, and a smooth background plate. Target detection experiments are conducted under low ambient illumination conditions to simulate the real detection environment. Different interpolation methods are used to obtain DoP images for simulated space target images, including bilinear interpolation [19], nearest neighbor interpolation [20], spline interpolation [21], and the HMIRCA method. Subjectively, the comparison results are shown in Figure 3.
Figure 3.
Subjective comparison results of different interpolation methods.
From the subjective comparison results, it can be seen that the use of the nearest neighbor interpolation method and spline interpolation method will lead to a pseudo polarization edge phenomenon in DoP images and wrong target polarization information is obtained. Although the bilinear interpolation method can effectively suppress the pseudo polarization edge to a certain extent, part of the target information is lost. Compared with other methods, the image acquired by using our method is clearer, the target contour feature is more complete, and the pseudo polarization edge is better suppressed.
In order to evaluate the effect of different interpolation algorithms from the objective perspective, the Root Mean Squared Error (RMSE) was selected as the evaluation index, and the intensity image containing complete target features was used as the reference image. The calculation method of RMSE is shown in Equation (7), where M and N are the width and height of the image, f(i,j) is the image to be evaluated, and r(i,j) is the reference image. The smaller the RMSE, the better the retention effect of the target edge feature. The comparison results are shown in Table 1.
Table 1.
Objective comparison results of different interpolation methods.
As shown in Table 1, it can be seen that the maximum interpolation error is introduced by using the nearest neighbor interpolation method, and the Bilinear and Spline methods are slightly better, but due to the insufficient consideration of the correlation between polarization components in different detection directions, their ability to maintain detailed information is poor.
The RMSE of the polarization images obtained by the HMIRCA method is the lowest, indicating that the polarization information has the highest restoration accuracy. The reason is that the accuracy of image restoration is improved by using the HMIRCA method according to the correlation between different polarization components. The detailed features of the target are better maintained, so the HMIRCA method is more suitable for the acquisition of target images in dark and weak conditions.
In the subsequent analysis of space target images for haze degradation, the HMIRCA method is used to solve the DoP images to improve the accuracy of target solving in the preprocessing process.
4. Image Characterization Analysis of Space Target Degradation Caused by Haze
In order to further verify the research significance of the space target dehazing method and clarify the research target, polarization images of simulated space targets were first used to analyze the characteristics of degraded images.
To study the effectiveness of different image restoration methods under various conditions from the perspective of quantitative analysis, the degradation model based on atmospheric scattering was used to obtain the degradation image caused by haze. The image degradation model was proposed by McCartney [22] in our paper; combined with the Stokes theory, the degradation model applied to polarization images was improved to obtain a more accurate image degradation model. The Stokes component of the improved degenerate model can be expressed as:
In Equation (8), g is the gain of the system, β is the attenuation coefficient, (x,y) is the pixel coordinate in the image, (i0, j0) is the coordinate of the center point of the image, and d is the transmission distance.
In the simulation process of our paper, β was set to 0.08, the atmospheric light value at infinity was set to 0.9, d was the distance between the target to be measured and the imaging detector during the ground experiment, about 4.6 m, g was set to 100. The comparison results of three sets of target images obtained after degradation are shown in Figure 4.
Figure 4.
The comparison results of Scene 1–3 before and after degradation.
It can be seen from the comparison results that although the polarization detection method can effectively detect some target details from the degraded image when applied under conditions with low ambient brightness, the influence of haze on the polarization image is also serious, resulting in a large amount of target information loss. In the polarization image of real space targets, the detail and contour information of space targets are small; if the image degradation is serious, the target polarization information obtained by direct calculations will be completely lost. Therefore, to avoid the loss of detailed features, the dehazing enhancement method proposed in this paper should be based on the main purpose of recovering the polarization information using the known information to the largest extent while simultaneously enhancing the target image.
5. Image Dehazing Method Based on Full Polarization Information Inversion and Image Fusion
The traditional polarization differential dehazing method proposed by Schechner is based on three assumptions, one of which is that the scene light does not have polarization characteristics, and the polarization information is only related to the skylight [8]. However, in practical applications, space targets have different polarization characteristics due to different factors, such as surface material composition. The polarization characteristics of scene light need to be used to achieve the purpose of space target recognition, so there will be a large deviation in using the traditional method to obtain the restored image. In this paper, a dehazing method based on full polarization information inversion and image fusion is proposed; considering the polarization characteristics of skylight and the polarization characteristics of scene light, the DoP image of the space target is obtained by inverting using the known parameters firstly, and then the DoP image and the light intensity image after dehazing are fused to improve the dimension of information in a single frame and the contrast of the image.
5.1. Basic Principle of Image Dehazing Based on Full Polarization Information Inversion
The atmospheric light radiation intensity and the space target radiation light intensity are expressed by polarization configuration, as shown in the Equations (9) and (10):
, , are the linearly polarized part of the skylight, the unpolarized part of the skylight, and the circularly polarized part of the skylight, respectively. and are the linearly polarized part of the reflected light of space targets and the unpolarized part of the reflected light of space targets, respectively.
Since the transmittance of light under different polarization states is different, the transmittance of linearly polarized light, unpolarized light, and circularly polarized light can be expressed as tlp, tunp, and tcp, respectively. Based on the physical model of atmospheric degradation, the transmission model of skylight and space target light can be expressed as:
A(x,y) is the intensity of the skylight, and Jtarget(x,y) is the radiation intensity of the space target. The intensity of radiation received by the detector can be expressed as transmittance in different polarization states:
Assuming that the circularly polarized information is known, the transmittance of the linearly polarized and unpolarized portions can be expressed as shown in Equation (14):
So, the expression of the radiant intensity of the space target is
According to Equation (15), in order to restore the scene light, it is necessary to estimate the tlunp in the atmospheric light, which can be expressed as:
According to the definition of linear polarization, the expression of derived from Equation (16) can be used as:
Substituting Equation (17) into Equation (16), the expression of linear polarization and unpolarized light transmittance is obtained:
Finally, by substituting the above formula into Equation (15), the expression of the radiation intensity of the space target is obtained, which can be expressed as:
Equation (19) is the image restoration model of the method based on full polarization information inversion. It can be seen that in the process of dehazing the polarization image of space targets, the variables that need to be resolved include skylight intensity , differential radiation intensity , the degree of linear polarization of skylight , the radiation intensity of circularly polarized light , and the degree of linear polarization of space targets .
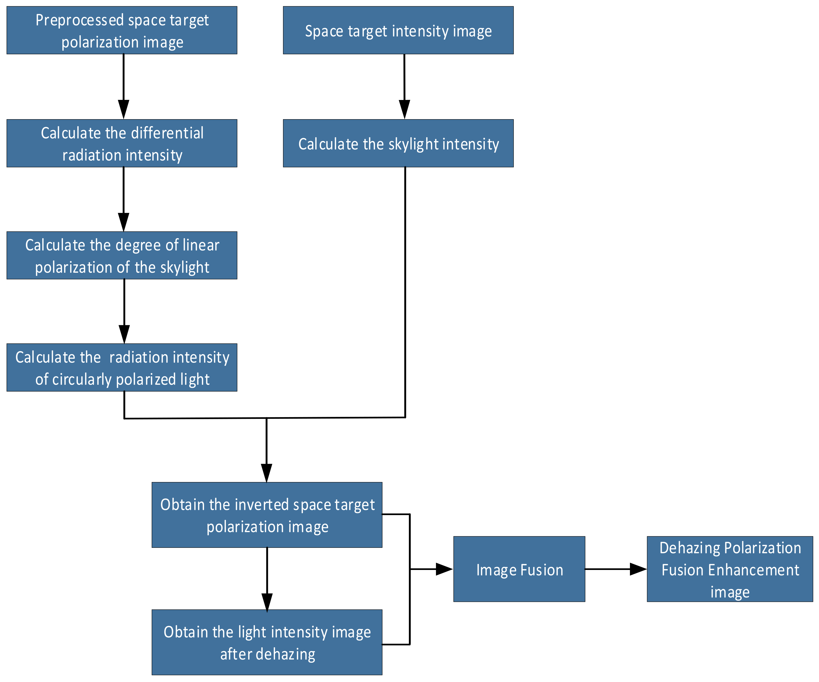
The image processing flowchart of the dehazing method based on full polarization information inversion and image fusion proposed in our paper is shown in Figure 5. The preprocessed polarization image and light intensity image are used as inputs for the entire image processing; the dehazing polarization fusion enhancement image is obtained in the final. The calculation methods for each parameter and image acquisition methods are detailed in the following paper.
Figure 5.
The image processing flowchart of the proposed method.
5.1.1. Inversion Method of Skylight Intensity
The brightest pixel in the haze image or the gray value of the pixel at infinity in the sky area is usually selected as the skylight intensity in the traditional polarization differential dehazing method [23]. Although the skylight intensity can be obtained easily in this method, it will produce accidental errors. If the noise pixels of the image are high grayscale, there will be a large estimation deviation, and the image restoration result will be disturbed.
In our paper, the threshold segmentation method is first used to separate the high-grayscale pixels in the image, the pixels in the atmospheric area, and the noisy pixels. The segmented image is used to obtain the atmospheric light value at infinity so as to reduce the influence of bright pixels and noisy pixels on the skylight estimation results. In the space target detection image, the atmospheric area occupies the main area of the entire image; in order to improve the processing efficiency of the method, the scale of the skylight area can be appropriately adjusted according to the relative position of the target in the image and the size of the image, larger scale values can help improve the accuracy of the estimation. The threshold segmentation method used in our paper is shown in Equation (20).
Ω represents the image of the skylight area, σ represents the standard deviation of all pixels in the skylight area, and the threshold segmentation is performed by the 2σ rule.
When the threshold segmentation is completed, Equation (21) is used to remove the high-grayscale pixels and noisy pixels in the original image according to the threshold segmentation results.
Finally, the average value of the remaining pixels in the image is obtained as the value of the skylight intensity.
5.1.2. Inversion Method of Differential Radiation Intensity and the Degree of Linear Polarization of Skylight
In the space target polarization detection system, the polarization camera based on MPA is used, so polarization images with two different polarization directions can be directly obtained at the same time; combined with the S0 component in the Stokes vector, the differential radiation intensity can be calculated using Equation (22).
In the process of space target detection, the distance between the equipment and the target can be regarded as an infinite distance, so the polarization of the skylight area in the image is calculated as the polarization value of the skylight. In this paper, the local pixels in the skylight area are selected, and the average value of these pixels is used as the estimation result of the degree of linear polarization of skylight, as shown in Equation (23).
5.1.3. Inversion Method for Radiation Intensity of Circularly Polarized Light
To improve the accuracy of image restoration, the influence of circularly polarized light on image quality needs to be considered. Circularly polarized light mostly exists in nature, so there is less circularly polarized information in the reflected light of space targets; the circularly polarized state in the skylight is only to be considered instead. Polarization imaging systems with MPA cannot be directly used to acquire circular polarization information. At present, the circular MPA is still in the research and development stage; its delineation technology is not mature enough, and it still needs to be further developed. In view of the above reason, in order to better characterize the circular polarization information in the skylight in our paper, it is approximated using the circular polarization calculation method based on Stokes; the derivation method is shown in Equation (24):
Since circularly polarized light exists only in skylight, its transmittance does not change with the change in detection distance. Under the condition of uniform distribution of the atmosphere, the calculation of the circular polarization degree of the skylight area can be approximated as shown in Equation (25).
In the space target image, Ω is the total number of pixels for the selected skylight area. After the calculation of the circular polarization information of the skylight area, the average circular polarization degree is solved by using the Stokes vector corresponding to the position of pixels. Because the atmosphere is uniformly distributed, the circular polarization information of any pixel in the image can be obtained. The calculation method is shown in Equation (26).
5.1.4. Inversion Method for the Degree of Linear Polarization of Space Targets
In the polarization image of space targets, the DoP of space targets are determined by their own properties, and the transmittance function is related to factors such as atmospheric extinction. Therefore, the transmittance function and the DoP of space targets are statistically independent. The Pearson correlation coefficient [24] is used to construct a function expression, as shown in Equation (27); when the Pearson correlation coefficient is calculated as 0, the two variables are considered independent of each other.
The Equations (18) and (19) are substituted into Equation (27). Solve the formula using as the only variable as shown in Equation (28).
Then convert the above formula to a function , the estimation of becomes the problem of finding the optimal solution, so the second derivative of solving for is used to obtain the value of .
According to the calculation result of Equation (29), the calculation of the degree of linear polarization of space targets can be completed.
5.2. Validation of the Effectiveness of the Dehazing Method Based on Fully Polarization Information Inversion
To preliminarily verify the effectiveness of the image dehazing method based on the introduction of full polarization information inversion, the simulated polarization image of space targets was used. After the images were restored using our method, the dehazing effect is shown in Figure 6a,b. The DoP image of space targets obtained by inversion is shown in Figure 6a, and the intensity image obtained by suppressing the effect of haze on image quality is shown in Figure 6b.
Figure 6.
Comparison results of polarization images of simulated space targets after dehazing: (a) Polarization image of the targets obtained by inversion, (b) Intensity image after dehazing.
As shown in Figure 6a, compared with the standard DoP image shown in Figure 4, there is a certain degree of calculation error in the DoP image obtained by inversion, but the basic contour and detail information of the target are contained, indicating that the image dehazing method based on full polarization information inversion can be used to solve the polarization characteristics of space targets.
On the other hand, it can be seen from Figure 6b that although the influence of haze on image quality can be suppressed, the image after dehazing is dark, and the effect is not satisfactory. In the DoP image of real space targets, if the target occupies a small number of pixels, the detailed features are easily submerged using this method, which is not conducive to target recognition under complex conditions. Therefore, in order to improve the quality of dehazing images further, the image fusion enhancement method in this paper is adopted to improve the image contrast and the target information dimension in a single frame.
5.3. Fusion Method of Space Target Dehazing Images
In our paper, the image fusion method based on Discrete Cosine Transform (DCT) [25,26] and Local Spatial Frequency (LSF) is used to fuse the inverted DoP image with the intensity image after dehazing to obtain the Dehazing Polarization Fusion Enhancement (DPFE) image. Compared with other fusion methods, the fusion method based on DCT and LSF has a stronger energy concentration ability for the relevant information so that more detailed features can be resolved in DPFE images. The fusion process is shown in Figure 7.
Figure 7.
Schematic diagram of polarization image fusion methods.
Step 1: The method of Discrete Wavelet Transform (DWT) is used to decompose the intensity image and the inverted DoP image into low-frequency sub-images (L1, L2), high-frequency sub-images (H1, H2), vertical sub-images (V1, V2) and horizontal sub-images (D1, D2).
Step 2: DCT is used to transform the sub-images into discrete cosine coefficient images (DL1, DL2, DH1, DH2, DV1, DV2, DD1, DD2).
Step 3: Compare the local spatial frequency of two discrete cosine coefficient images with the same decomposition direction and recombine the two images into one discrete cosine sub-image (DL, DH, DV, DD) according to the fusion rules shown in Equation (30).
D(i,j) is the fusion result of the discrete cosine coefficient, and and represent the discrete cosine coefficients in different decomposition directions in the intensity image and DoP image, respectively. and are local spatial frequencies, and ξ is the screening threshold for Local Spatial Frequency. “&” is used to represent the ‘and’ in logical operation relationships. In the image fusion method proposed in our paper, the threshold ξ is set within a fixed range. The information entropy of the fused images at each threshold is calculated. After the calculation in the entire interval is completed, the threshold corresponding to the maximum is taken as the best screening threshold in the image fusion process.
Step 4: The Inverse Discrete Cosine Transform (IDCT) is used to convert the fused discrete cosine coefficient sub-image to a low-frequency sub-image (L), high-frequency sub-image (H), vertical sub-image (V), and horizontal sub-image (D).
Step 5: The Dehazing Polarization Fusion Enhancement (DPFE) image is obtained by Inverse Discrete Wavelet Transform (IDWT) finally.
6. Validation of the Effectiveness of Image Dehazing Method Based on Full Polarization Information Inversion and Image Fusion
6.1. Validation Based on Simulated Space Target Images
To verify the effectiveness of the dehazing method proposed in our paper, the simulated space target polarization images were first used. In the preprocessing process, the HMIRCA method was used to solve the original polarization information, and the DPFE image was obtained using the image dehazing method based on full polarization information inversion and image fusion. In terms of subjective comparison, the proposed method is compared with several other classical dehazing methods, including the Polarization Difference Dehazing (PDD) method [8], multiscale Retinex method [27], and Dark channel priority (DCP) method [28]. The comparison results are shown in Figure 8.
Figure 8.
Subjective comparison results of the dehazing effects of simulated space targets.
As shown in Figure 8, the distortion of the image after restoration was reduced using PDD method, but there is a problem of incomplete dehazing. The multi-scale Retinex method can be effectively used to reduce the effect of haze on image quality. The target contour features remain intact, but the image has a high degree of color distortion, and there are obvious ripple features in the image. The dehazing image obtained by the DCP method is dark, and the contour features are submerged, making it difficult to identify. Compared to the above methods, the influence of haze on image quality can be better eliminated by using our method. The detailed features can be preserved, and the contrast of the image is high, which can effectively highlight the characteristics of the space target to be measured.
In terms of objective evaluation, the Peak signal-to-noise ratio (PSNR) and Structural Similarity (SSIM) were used to reflect the target structural integrity. Average Gradient (AG), Mean Value (MV), and Standard Deviation (SD) were also used to evaluate the image dehazing results; these indicators were used to reveal the quality of the image in terms of clarity, brightness, and contrast, respectively.
The statistical results of the data in Table 2 show that in terms of PSNR and SSIM, the dehazing image obtained by using our method has the highest similarity with the structural features in the original image, indicating that the target structure before degradation can be better restored. In terms of AG, the value obtained by our method is significantly improved compared with the other three methods, indicating that the detail contour features in the image after enhancement are the most prominent. As for SD, the method proposed has the highest standard deviation among the three groups of dehazing images, indicating that the image obtained using our method has the highest contrast. In terms of MV, since the main purpose of using our method is to improve the image contrast and highlight the target features, the overall brightness of the target in the image is weaker than that in the multi-scale Retinex method. Although the brightness of the image background is reduced, the detailed characteristics of the target are highlighted, and the quality of the image is improved.
Table 2.
Objective comparison results of the dehazing effects of simulated space targets.
6.2. Validation Based on Celestial Images and Real Space Target Images
In order to further verify the effectiveness of the proposed method, the space target polarization detection system established in this paper was used to obtain images of celestial targets and real space targets, including the moon, the International Space Station (ISS), and the Space Debris (SDS). The HMIRCA method was also used to obtain the original polarization information of the target before degradation. The method proposed in our paper is compared with the other three dehazing methods introduced in Section 6.1, and the subjective comparison results are shown in Figure 9.
Figure 9.
Subjective comparison results of the dehazing effects of the celestial targets and the space targets.
As shown in Figure 9, compared with other methods, by applying the method proposed to the detection of celestial targets and space targets, the detailed features can be better highlighted so as to achieve a better dehazing effect. In the dehazing images of the moon, more texture features and crater features can be identified. In the dehazing image of the ISS, the solar panel of the target can be better distinguished from the main structure. The contour features of space debris are also more clearly distinguished in the dehazing image of SDS.
In terms of objective evaluation, the four methods described in Section 6.1 were still used for comparison, and the results are shown in Table 3.
Table 3.
Objective comparison results of the dehazing effects of celestial targets and space targets.
It can be seen in Table 3 that when the PDD method is used to restore the images, part of the detailed information about the target is lost due to the assumption that there are no polarization characteristics in the scene light. Although the contrast of the image is improved by using the multiscale Retinex method, color distortion is caused, and much detailed information is submerged. The target dehazing image obtained by using the DCP method is darker, and the image quality is not significantly improved. However, the features of the lunar surface and space targets before degradation can be better restored by using our method. The highest edge fullness, the highest sharpness, the most obvious texture features, and the best structural integrity are also obtained.
The measured results of real space targets are consistent with the simulated space targets, indicating that the image-dehazing strategy we proposed can effectively improve the quality of the polarization image of space targets.
7. Conclusions
The technology of polarization detection has the advantage of identifying targets through clouds and fog, but due to the long detection distance of space targets and the imaging conditions of dark and weak, the advantages cannot be exploited in the polarization detection system of space targets. In order to solve the above problem and improve the detection ability of the system under complex conditions, an image dehazing enhancement strategy is proposed in our paper.
Firstly, to improve the accuracy of solving the polarization information of the image before dehazing, the Hybrid Multi-channel Interpolation method based on Regional Correlation Analysis (HMIRCA) is proposed, and the comparative results show that the pseudo-polarization edge caused by the instantaneous field of view error can be suppressed more effectively than other methods, so as to improve the image quality of the preprocessing process. Secondly, the image dehazing method based on full polarization information inversion is proposed to restore the polarization information of space targets to the greatest extent. Thirdly, to enhance the dehazing effect of the image and improve the contrast, the fusion method based on Discrete Cosine Transform (DCT) and Local Spatial Frequency (LSF) is proposed to fuse the dehazing intensity image and the polarization image of space targets obtained by inversion. Finally, the effectiveness and feasibility of the proposed image processing strategy are verified by polarization detection experiments of simulated space targets and real space targets. The verification results show that the contrast of targets in images can be improved, and the quality of polarization dehazing images can be significantly enhanced, thereby improving the detection ability of the space target detection system under complex conditions.
Our research results have important practical significance for improving the performance of space target polarization detection systems. In future work, larger aperture telescopes can be used to obtain higher resolution polarization images of space targets, and based on the large number of measured images obtained, the adaptability of the method proposed in this paper can be improved, thereby, the application of the polarization detection technology of space targets can also be promoted.
Author Contributions
Conceptualization, S.M. and H.L.; methodology, S.M.; software, S.M. and H.Z.; validation, S.M.; formal analysis, S.M.; investigation, S.M. and H.Z.; writing—original draft preparation, S.M.; writing—review and editing, H.L.; visualization, Z.L.; supervision, Z.L.; project administration, H.L.; funding acquisition, S.M. All authors have read and agreed to the published version of the manuscript.
Funding
This work was funded by the Youth Fund of the National Natural Science Foundation of China (12303102) and the Natural Science Foundation of Jilin Province (20240101367JC).
Institutional Review Board Statement
Not applicable.
Informed Consent Statement
Not applicable.
Data Availability Statement
The original contributions presented in the study are included in the article, further inquiries can be directed to the corresponding author.
Acknowledgments
The authors thank the editors and anonymous reviewers for their constructive suggestions.
Conflicts of Interest
The authors declare that they have no known competing financial interests or personal relationships that could have appeared to influence the work reported in this paper.
References
- Nie, B.; Yang, L.; Zhao, F.; Zhou, J.; Jing, J. Space object material identification method of hyperspectral imaging based on Tucker decomposition. Adv. Space Res. 2021, 67, 2031–2043. [Google Scholar] [CrossRef]
- Zhao, D.; Sun, C.; Zhu, Z.; Wan, W.; Yuan, J. Multi-spacecraft collaborative attitude determination of space tumbling target with experimental verification. Acta Astronaut. 2021, 185, 1–13. [Google Scholar] [CrossRef]
- Li, M.Y.; Yan, C.X.; Hu, C.H.; Liu, C.Y.; Xv, L.Z. Space Target Detection in Complicated Situations for Wide-Field Surveillance. IEEE Access 2019, 7, 123658–123670. [Google Scholar] [CrossRef]
- Sun, R.Y.; Yu, S.X. Precise measurement of the light curves for space debris with wide field of view telescope. Astrophys. Space Sci. 2019, 364, 39. [Google Scholar] [CrossRef]
- Zhang, H.; Rao, P.; Xia, H.; Weng, D.; Li, Y. Modeling and analysis of infrared radiation dynamic characteristics for space micromotion target recognition. Infrared Phys. Technol. 2021, 116, 103795. [Google Scholar] [CrossRef]
- Huang, D.; Huang, S. Dim and Small Target Detection Based on Characteristic Spectrum. J. Indian Soc. Remote Sens. 2018, 46, 1915–1923. [Google Scholar] [CrossRef]
- Winker, B.; Gu, D.F.; Bing, W.; Zacheryb, K.; Mansella, J.; Tabera, D.; Sagec, K.; Gunning, W.; Aguilar, M. Liquid crystal tunable polarization filter for target detection applications. Proc. SPIE 2008, 6972, 58–75. [Google Scholar]
- Schechner, Y.Y.; Narasimhan, S.G.; Nayar, S.K. Polarization-Based Vision Through Haze. Appl. Opt. 2003, 42, 511–525. [Google Scholar] [CrossRef]
- Miyazaki, D.; Akiyama, D.; Baba, M.; Furukawa, R.; Asada, A. Polarization-based dehazing using two reference objects. In Proceedings of the IEEE International Conference on Computer Vision Workshops, Sydney, NSW, Australia, 2–8 December 2013; Volume 12, pp. 852–859. [Google Scholar]
- Fade, J.; Panigrahi, S.; Carré, A. Long-range polarimetric imaging through fog. Appl. Opt. 2014, 53, 3854–3865. [Google Scholar] [CrossRef]
- Liang, J.; Ren, L.Y.; Ju, H.J.; Zhang, L.F.; Qu, E.S. Polarimetric dehazing method for dense haze removal based on distribution analysis of angle of polarization. Opt. Express 2015, 23, 26146–26157. [Google Scholar] [CrossRef]
- Shen, L.; Zhao, Y.; Peng, Q.; Chan, C.W.; Kong, S.G. An Iterative Image Dehazing Method with Polarization. IEEE Trans. Multimed. 2019, 21, 1093–1107. [Google Scholar] [CrossRef]
- Goudail, F.; Réfrégier, P.; Roux, N. Estimation of the degree of polarization of coherent light in the presence of uniform and nonuniform illumination. J. Opt. Soc. Am. A Opt. Image Sci. Vis. 2006, 23, 2845–2854. [Google Scholar] [CrossRef] [PubMed]
- Goudail, F.; Bénière, A. Estimation precision of the degree of linear polarization and of the angle of polarization in the presence of different sources of noise. Appl. Opt. 2010, 49, 683–693. [Google Scholar] [CrossRef] [PubMed]
- Alenin, A.S.; Vaughn, I.J.; Scott, T.J. Optimal bandwidth micropolarizer arrays. Opt. Lett. 2017, 42, 458–463. [Google Scholar] [CrossRef]
- Feng, B.; Shi, Z.L.; Liu, H.Z. Polarized-pixel performance model for DoFP polarimeter. J. Opt. 2018, 20, 065703. [Google Scholar] [CrossRef]
- Gao, S.K.; Gruev, V. Bilinear and bicubic interpolation methods for division of focal plane polarimeters. Opt. Express 2011, 19, 26161–26173. [Google Scholar] [CrossRef]
- Gao, S.K.; Gruev, V. Gradient-based interpolation method for division-of-focal-planepolarimeters. Opt. Express 2013, 21, 1137–1151. [Google Scholar] [CrossRef]
- Hurtik, P.; Madrid, N. Bilinear Interpolation over fuzzified images: Enlargement. In Proceedings of the IEEE International Conference on Fuzzy Systems, Istanbul, Turkey, 2–5 August 2015; Volume 8, pp. 1–8. [Google Scholar]
- Olimov, B.; Kim, J.; Paul, A. REF-Net: Robust, Efficient, and Fast Network for Semantic Segmentation Applications Using Devices With Limited Computational Resources. IEEE Access 2021, 9, 15084–15098. [Google Scholar] [CrossRef]
- Gao, S.; Gruev, V. Image interpolation methods evaluation for division of focal plane polarimeters. Proc. SPIE-Int. Soc. Opt. Eng. 2011, 8012, 150–154. [Google Scholar]
- Mccartney, E.J. Optics of Atmosphere: Scattering by Molecules and Particles; John Wiley and Sons: New York, NY, USA, 1976; pp. 23–32. [Google Scholar]
- Namer, E.; Shwartz, S.; Schechner, Y.Y. Skyless polarimetric calibration and visibility enhancement. Opt. Express 2009, 17, 472. [Google Scholar] [CrossRef]
- Zhang, A.W.; Dong, Z.; Kang, X.Y. Feature Selection Algorithms of Airborne LiDAR combined with Hyperspectral Images Based on XGBoost. Chin. J. Lasers 2019, 46, 151–158. [Google Scholar]
- Shukran, M.; Abdullah, N.; Zaidi, A.; Isa, M.; Ismail, M. An analysis of a discrete cosine transform (dct) compression technique on low level features of image for image retrieval system. J. Fundam. Appl. Sci. 2017, 9, 11–27. [Google Scholar] [CrossRef][Green Version]
- Emmanuel, G.; Hungil, G.G.; Maiga, J.; Santoso, A.J. Information hiding in images using Discrete Cosine Transform. IOP Conf. Ser. Mater. Sci. Eng. 2021, 1098, 052083. [Google Scholar] [CrossRef]
- Jobson, D.J.; Rahman, Z.; Woodell, G. A multiscale retinex for bridging the gap between color images and the human observation of scenes. IEEE Trans. Image Process. 1997, 6, 965–976. [Google Scholar] [CrossRef] [PubMed]
- He, K.M.; Sun, J.; Tang, X.O. Single Image Haze Removal Using Dark Channel Prior. Pattern Anal. Mach. Intell. 2011, 33, 2341–2353. [Google Scholar]
Disclaimer/Publisher’s Note: The statements, opinions and data contained in all publications are solely those of the individual author(s) and contributor(s) and not of MDPI and/or the editor(s). MDPI and/or the editor(s) disclaim responsibility for any injury to people or property resulting from any ideas, methods, instructions or products referred to in the content. |
© 2024 by the authors. Licensee MDPI, Basel, Switzerland. This article is an open access article distributed under the terms and conditions of the Creative Commons Attribution (CC BY) license (https://creativecommons.org/licenses/by/4.0/).








